如何对服务器性能计算的公式参考(TPMC_TPCC)..
- 格式:doc
- 大小:117.70 KB
- 文档页数:12
服务器性能计算公式服务器性能计算公式:在设计和规划服务器架构时,计算服务器的性能是非常重要的。
通过合理的性能计算,可以确保服务器能够满足用户的需求,并能够提供稳定可靠的服务。
下面是一些常用的服务器性能计算公式供参考:1·响应时间计算公式:响应时间是指服务器处理用户请求所需要的时间。
可以通过以下公式来计算服务器的响应时间:响应时间 = 服务器处理时间 + 网络传输时间其中,服务器处理时间是指服务器执行请求所需的时间,网络传输时间是指请求从客户端发送到服务器并返回的时间。
2·吞吐量计算公式:吞吐量是指在一定时间内服务器处理的请求数量。
可以通过以下公式来计算服务器的吞吐量:吞吐量 = 请求总数 / 总时间其中,请求总数是指在总时间内服务器所处理的请求数量,总时间是指服务器在一定时间内的运行时间。
3·并发连接数计算公式:并发连接数是指同时连接到服务器的用户数量。
可以通过以下公式来计算服务器的并发连接数:并发连接数 = (每秒请求数平均请求处理时间)/ 服务时间其中,每秒请求数是指用户每秒钟发送给服务器的请求数量,平均请求处理时间是指服务器处理单个请求的平均时间,服务时间是指服务器运行的总时间。
4·CPU利用率计算公式:CPU利用率是指CPU在一定时间内的平均负载程度。
可以通过以下公式来计算服务器的CPU利用率:CPU利用率 = (服务器的CPU时间●空闲CPU时间)/ 服务器的CPU时间 100%其中,服务器的CPU时间是指服务器在一定时间内的总CPU时间,空闲CPU时间是指服务器在同一时间内的空闲CPU时间。
5·内存利用率计算公式:内存利用率是指服务器内存的使用情况。
可以通过以下公式来计算服务器的内存利用率:内存利用率 = (已使用内存大小 / 总内存大小) 100%其中,已使用内存大小是指服务器已使用的内存大小,总内存大小是指服务器的总内存大小。
附:本文涉及的法律名词及注释:1·性能计算公式:指用来计算服务器性能的数学公式。
服务器性能计算公式服务器性能计算公式1、确定业务需求在计算服务器性能之前,首先需要明确业务需求。
这包括对服务器响应时间、并发用户数、每秒请求数等指标的要求。
只有了解业务需求,才能正确地评估服务器的性能。
2、计算请求处理时间请求处理时间是服务器性能重要的指标之一。
可以通过以下公式计算一个请求到达服务器直到返回响应所花费的时间:请求处理时间 = 服务器响应时间 + 网络传输时间其中,服务器响应时间指服务器处理请求的时间,网络传输时间指请求从客户端发送到服务器以及从服务器返回到客户端的网络传输时间。
3、计算并发用户数根据业务需求和请求处理时间,可以计算出服务器能够同时处理的并发用户数。
假设一个请求处理时间为t,业务需求为N个并发用户,那么并发用户数C可以通过以下公式计算:C = N / t4、计算每秒请求数每秒请求数是服务器性能的另一个重要指标。
可以通过以下公式计算每秒请求数:每秒请求数 = C D其中,C是并发用户数,D是每个用户的平均请求次数。
根据具体业务需求和用户行为特点来确定D的值。
5、考虑其他因素除了上述计算服务器性能的基本公式,还需要考虑其他因素对服务器性能的影响。
例如,服务器的处理能力、存储容量、带宽等。
在计算服务器性能时,要综合考虑这些因素,并根据实际情况进行调整。
附件:本文档中涉及的附件包括从业务需求到性能计算的详细计算表格,以及实际案例的性能计算结果。
法律名词及注释:1、服务器性能:指服务器在处理请求和提供服务方面的能力和效率。
2、并发用户数:指同时访问服务器的用户数量。
3、请求处理时间:指一个请求从到达服务器到返回响应所花费的时间。
4、每秒请求数:指服务器每秒可以处理的请求数量。
5、带宽:指服务器和客户端之间数据传输的速率。
6、存储容量:指服务器可以存储的数据量。
服务器TPMC值计算服务器TPMC值计算1·前言本文档旨在提供关于服务器TPMC值(Thousand Pages per Minute Calculation)计算的详细说明。
TPMC值是评估服务器性能的重要指标之一,它表示服务器每分钟可以处理的页面数量。
2·TPMC值的定义和计算公式TPMC值是一个用来衡量服务器性能的指标,可以通过以下公式计算:TPMC = (请求的每小时页面数×平均页面大小) / 603·计算TPMC值的步骤为了计算服务器的TPMC值,需要按照以下步骤进行操作:3·1 确定请求的每小时页面数根据实际情况,确定服务器每小时处理的页面请求数量。
可以根据过去的数据或预测数据进行估算。
3·2 获取平均页面大小获取服务器处理的页面的平均大小,可以通过记录每个页面的大小并计算平均值来获得。
3·3 应用计算公式将步骤3·1和3·2中获取的数据应用到TPMC计算公式中,计算得到服务器的TPMC值。
4·附件本文档的附件包括:●数据记录表格:用于记录服务器每小时页面请求数量和平均页面大小的数据。
●TPMC值计算器:一个工具,可根据输入的数据快速计算服务器的TPMC值。
5·法律名词及注释本文档在讨论服务器TPMC值计算过程中,可能涉及以下法律名词及其注释:5·1 服务器性能评估此处指将服务器进行性能评估的过程,通过衡量指标如TPMC值、响应时间等来评估服务器的性能,以提供决策依据。
5·2 TPMC值此处指服务器的Thousand Pages per Minute Calculation值,用来衡量服务器每分钟处理页面的数量。
5·3 平均页面大小此处指服务器处理页面的平均大小,可以通过计算所有页面大小的平均值得到。
6·结束语本文档详细介绍了服务器TPMC值的计算方法和步骤,以及涉及的法律名词及其注释。
服务器性能计算公式(二)引言概述:服务器性能计算公式(二)是关于如何评估服务器的性能表现的文档。
本文将介绍一个用于计算服务器性能的公式,并详细阐述该公式的五个关键大点。
通过阅读本文,读者将能够了解如何使用该公式来评估服务器的性能,并得出相应的结论。
正文:大点1:服务器处理能力- 服务器的处理能力是指服务器能够同时处理的请求数量。
- 可以通过计算服务器的每秒请求数量来评估其处理能力。
- 考虑到服务器响应时间和服务器的配置,可以使用以下公式来计算服务器的处理能力:处理能力 = 每秒请求数量 / 平均响应时间大点2:服务器带宽- 服务器带宽是指服务器网络连接的速度和容量。
- 可以通过计算服务器的网络上传和下载速度来评估其带宽性能。
- 考虑到所需的带宽和服务器的配置,可以使用以下公式来计算服务器的带宽性能:带宽性能 = 最大上传速度 + 最大下载速度大点3:服务器存储性能- 服务器存储性能是指服务器存储系统的读取和写入速度。
- 可以通过计算服务器的存储读取和写入速度来评估其存储性能。
- 考虑到所需的存储容量和服务器的配置,可以使用以下公式来计算服务器的存储性能:存储性能 = 存储读取速度 + 存储写入速度大点4:服务器内存性能- 服务器内存性能是指服务器内存系统的读取和写入速度。
- 可以通过计算服务器的内存读取和写入速度来评估其内存性能。
- 考虑到所需的内存容量和服务器的配置,可以使用以下公式来计算服务器的内存性能:内存性能 = 内存读取速度 + 内存写入速度大点5:服务器可靠性- 服务器可靠性是指服务器在长时间运行中的稳定性和可靠性。
- 可以通过计算服务器的可靠性指标(如平均无故障时间和平均恢复时间)来评估其可靠性。
- 考虑到所需的可靠性指标和服务器的配置,可以使用以下公式来计算服务器的可靠性:可靠性 = 1 - (平均无故障时间 / 平均恢复时间)总结:通过本文介绍的服务器性能计算公式,我们可以对服务器的处理能力、带宽、存储性能、内存性能和可靠性进行评估。
服务器TPMC值计算服务器TPMC值计算1、引言本文档旨在提供关于服务器TPMC值计算的详细指南,以帮助用户准确计算并评估服务器的TPMC值。
TPMC(Total Performance Measurement Counter)是一种用于衡量服务器性能的指标,通过计算服务器的各项参数和性能数据来评估服务器的综合性能。
2、概述服务器TPMC值是一种性能评估指标,用于衡量服务器在特定工作负载下的性能表现。
它基于服务器的处理能力、内存容量、存储系统以及其他相关参数进行计算。
通过计算服务器的TPMC值,可以更好地评估服务器的性能和适用性。
3、计算方法服务器TPMC值的计算通常基于一系列的测试和测量数据。
以下是一种常用的计算方法:3.1 基准测试首先,需要进行一系列基准测试,以获得服务器在不同负载条件下的性能数据。
这些基准测试可以包括CPU性能测试、内存吞吐量测试、磁盘读写速度测试等。
测试数据将用于后续的TPMC值计算。
3.2 参数加权根据服务器的不同特性和使用情况,对测试数据进行参数加权。
不同的参数可能具有不同的重要性,因此需要为不同参数分配适当的权重。
权重的分配应该根据实际应用场景和需求来确定。
3.3 效率计算根据加权后的参数数据,计算服务器的效率。
效率可以使用各种方法进行计算,例如吞吐量、响应时间、并发处理能力等。
根据实际需求,选择合适的效率计算方法。
3.4 综合性能计算最后,根据服务器的效率和参数加权计算出综合性能值。
综合性能值即为服务器的TPMC值,用于评估服务器性能。
4、附件本文档附带以下附件:4.1 基准测试数据4.2 参数加权表4.3 效率计算公式请查阅附件以获取更详细的计算方法和数据。
5、法律名词及注释本文档中使用的法律名词及其注释如下:5.1 服务器:指代计算机系统中的物理服务器设备,用于提供计算和存储资源。
5.2 TPMC:Total Performance Measurement Counter的缩写,用于衡量服务器的综合性能。
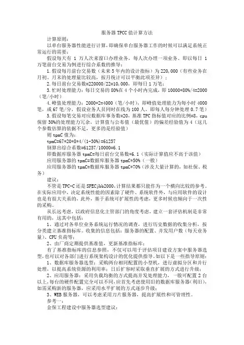
服务器TPCC值计算方法计算原则:以单台服务器性能进行计算,即确保单台服务器工作的时候可以满足系统正常运行的需要;假设每天有1万人次来窗口办理业务,每人次办理一项业务。
即以每日1万笔前台交易为例进行综合系数的推导:1.假设每月前台交易数(未来5年内的设计指标)为220,000(有些业务在月初、月末的处理量比较高,按月统计可以平衡此项差异);2.每日前台交易数=220000/22=10,000,即每日1万笔;3.忙时处理能力:每日交易的80%在4个小时内完成,即10000*80%/4=2000(笔/小时)4.峰值处理能力:2000*2=4000(笔/小时),即峰值处理能力为每小时4000笔,或67笔/分,假设业务人员同时在线为100人,即每人每分钟处理0.7笔)5.假设每笔交易对应数据库事务数=20,基准TPC指标值对应的比例=8,cpu 保留30%的处理能力冗余,计算值与公布值(最优值)的偏差经验值为4(这几个参数估算的依据不足,更多的是经验值)则tpmC值为:tpmC=67*20*8*4/(1-30%)=61257倒算出综合系数=61257/10000=6.1即数据库服务器tpmC=每日前台交易数*6.1(实际计算值应不高于该值)应用服务器的tpmC=数据库服务器tpmC*50%(一般)应用服务器的tpmC=数据库服务器tpmC*70%(涉及大量计算的,如社保、税务)建议:不管是TPC-C还是SPECjbb2000,计算结果都只能作为一个横向比较的参考。
在实际应用中,决定系统性能的因素除了硬件、系统软件外,与应用软件的设计也是有很大关系的,此外,基于系统可扩展性的考虑,更多时候也倾向于一次性的采购。
从长远考虑,以政府信息化主管部门的角度考虑,建立一套评估机制是非常有用的,这其中包括:1、通过对各单位业务系统运行情况的调查,进行历史数据的收集分析,按分类建立基准指标库。
收集的信息包括:服务器的配置、并发用户数(每天业务量)、CPU负荷等;2、由厂商定期提供基准值,更新基准指标库;有了基准指标库的信息参照,不仅可以用于评估项目建设方案中服务器选型,也可以对各部门进行系统架构设计的优化提供指导。
如何对服务器性能计算的公式参考服务器性能计算的公式参考(TPC-TPM_C)TPM_C即每分钟处理的事务数,可以通过以下公式计算:TPM_C = (New Order Transactions + Order Status Transactions+ Payment Transactions + Delivery Transactions + Stock Level Transactions) / Benchmark Time(minutes)其中,Benchmark Time代表用于性能基准测试的时间长度(通常为10分钟)。
在这个公式中,不同类型的事务被计算在内,以反映服务器在不同负载和使用情境下的性能。
下面解释每个事务类型的含义:1. New Order Transactions(新订单事务):模拟生成新订单、检查库存、更新订单状态、计算订单总价、更新库存等操作的事务。
2. Order Status Transactions(订单状态事务):模拟查询订单状态的事务。
3. Payment Transactions(支付事务):模拟付款操作的事务。
4. Delivery Transactions(交付事务):模拟交货操作的事务。
5. Stock Level Transactions(库存水平事务):模拟查询库存水平的事务。
这些事务类型的权重通常是固定的,例如:新订单事务的权重为45%,订单状态事务的权重为5%,支付事务的权重为43%,交付事务的权重为4%,库存水平事务的权重为3%。
要计算服务器的性能1. 设置基准时间(Benchmark Time),通常为10分钟。
2.执行TPC基准测试,模拟不同类型的事务以评估服务器的性能。
3.计算每种事务类型的执行次数,包括新订单事务、订单状态事务、支付事务、交付事务和库存水平事务。
4.根据每种事务类型的权重计算每种事务类型的总得分。
5.将总得分除以基准时间(单位:分钟),得到每分钟处理的事务数(TPM_C)。
1. 说明:服务器性能说明书2. 技术建议书2.1. 系统部署结构及软硬件配置2.1.1. 设备部署方案常见的集团式部署方案有三种:集中式部署:目录数据与原文均集中在总部服务器中;分布式部署:目录数据与原文数据均分散在各个二级单位中存储,再由一套分布式全文检索系统将全集团数据提供统一门户、统一权限的检索;混合式部署:目录数据集中存储在总部服务器中,电子文件存放在各个二级单位服务器中;XXXX根据本次项目需求与特点推举以纯B/S软件平台构成的集中式部署方案。
各种方案优点对比:2.1.2. 硬件说明2.121. Hyper-V 硬件需求安装并使用Hyper-V角色,需要满足以下条件:一个基于64位的处理器。
Hyper-V仅在64位Windows Server 2008 中可用--------- 具体包括64位的Windows Server 2008 标准版、Windows Server 2008 企业版以及Windows Server 2008 数据中心版。
Hyper-V在32位(x86)版本的或基于安腾系统版本的Windows Server 2008 不可用。
虽然如此,Hyper-V管理工具仍然提供32位版本。
硬件辅助虚拟化。
这可用于包含了虚拟化选项的处理器——具体来说,包括拥有Intel VirtualizationTechnology ( Intel VT )或AMD Virtualization ( AMD-V 技术的处理器。
硬件强制数据执行保护(DEP必须可用并启动。
具体来说,必须启用In tel XDbit( execute disablebit )或AMD NX bit (no execute bit )。
硬件辅助虚拟化以及硬件强制DEP在BIOS中设置。
虽然如此,设定的名称可能与以上有所不同。
了解特定的处理器型号是否支持Hyper-V ,请与计算机制造商进行联系。
如果调整了硬件辅助虚拟化和硬件强制DEP的设定,可能需要断开计算机电源,并重新开机。
服务器TPCC值计算方法概述在计算服务器的性能指标时,TPCC(Transaction Processing Performance Council)值是一个重要的指标。
TPCC值是用于衡量数据库管理系统(DBMS)处理事务的性能的标准之一、计算服务器的TPCC值可以帮助评估其能够处理事务的能力和性能。
TPCC基准测试TPCC基准测试是用于衡量数据库系统性能的标准,该测试包含了一组代表真实世界交易和数据管理操作的事务。
这些事务经过一系列规模化和复杂度逐渐增加的测试集,可以测量DBMS处理事务的性能。
TPCC值的计算方法计算服务器的TPCC值需要以下几个步骤:1.数据库的基准负载:首先,需要确定所选数据库的基准负载。
一般来说,TPCC基准测试提供了一个已定义的基准负载,在测试过程中使用的事务集。
这些事务集是按照真实世界情况下的交易流程和数据操作步骤组织的。
2. 定义测试规模:确定测试规模非常重要,它代表了一个测试中处理的事务的数量和复杂性。
测试规模通常由参数“Warehouse Scale Factor”(仓库规模因子)来定义。
仓库规模因子是一个数字,通常为1到1000之间的整数。
这个数字代表了仓库的数量,更大的数字意味着更多的仓库和更大的数据集。
3.执行测试:根据所选的基准负载和测试规模,执行TPCC基准测试。
测试过程中将模拟真实的交易场景,并记录测试执行所花费的时间。
4.计算TPCC值:TPCC值是通过计算每分钟执行的事务数量来得到的。
根据测试执行所花费的时间和成功执行的事务数量,可以计算出每分钟执行的事务数量。
这个值越高,表示服务器的性能越好。
需要注意的是,计算TPCC值时还需要考虑其他因素,如服务器的硬件规格、数据库配置和优化等。
这些因素也会对TPCC值产生影响。
评估和优化TPCC值为了评估和优化服务器的TPCC值,可以采取以下方法:1.硬件升级:通过升级服务器的硬件规格,如处理器、内存和存储等,可以提高服务器的性能和处理能力。
服务器性能计算公式服务器性能计算公式==================⒈引言⒉本文档适用于各种类型的服务器,包括物理服务器和虚拟机。
⒉性能指标⒈CPU- 计算服务器所需的CPU核心数量⒉内存- 计算服务器所需的内存容量⒊存储- 计算服务器所需的存储空间容量⒋网络带宽- 计算服务器所需的网络带宽容量⒌并发连接- 计算服务器所需的并发连接数量⒊CPU性能计算⒈根据预估的负载和每个任务的CPU消耗来确定所需的CPU 核心数量。
⒉使用以下公式计算CPU核心数量:```CPU核心数量 = (总CPU时间 / 目标响应时间) 并发请求数```⒊其中,总CPU时间是在给定时间内所有任务所需的CPU时间总和,目标响应时间是服务器对每个请求的期望响应时间,而并发请求数是在给定时间内同时处理的请求数量。
⒋内存性能计算⒈根据预估的负载和每个任务的内存消耗来确定所需的内存容量。
⒉使用以下公式计算内存容量:```内存容量 = 最大任务内存消耗并发请求数 ```⒊其中,最大任务内存消耗是在给定时间内所有任务中所需的最大内存消耗。
⒌存储性能计算⒈根据预估的负载和每个任务对存储空间的需求来确定所需的存储容量。
⒉使用以下公式计算存储空间容量:```存储空间容量 = 总数据量 + 额外的冗余存储空间 ```⒊其中,总数据量是在给定时间内所有任务产生的数据总量,额外的冗余存储空间是为了容错和备份而需额外分配的存储空间。
⒍网络带宽性能计算⒈根据预估的负载和每个请求对网络带宽的需求来确定所需的网络带宽容量。
⒉使用以下公式计算网络带宽容量:```网络带宽容量 = 平均传输速度并发请求数```⒊其中,平均传输速度是服务器每秒传输的平均数据量。
⒎并发连接性能计算⒈根据预估的负载和每个连接对服务器并发连接的需求来确定所需的并发连接数量。
⒉使用以下公式计算并发连接数量:```并发连接数量 = 平均连接时间 / 目标响应时间 ```⒊其中,平均连接时间是一个连接从建立到断开所需的平均时间。
服务器TPMC值计算服务器TPMC(Total Performance Management Capacity)值是一种衡量服务器性能的指标。
它是计算服务器在给定负载下的能力和性价比的方式,可以帮助用户选择最合适的服务器来满足其需求。
在计算TPMC值时,首先需要确定服务器的各项性能指标,包括处理器性能、内存容量、存储容量、网络带宽等。
这些指标可以通过服务器厂商提供的技术规格或者标准化测试来获取。
然后,需要定义一个标准负载模型,即在一定时间内服务器所处理的工作负载。
标准负载模型的设计应该尽量符合实际应用的特点,并包括常见的业务场景和操作。
可以通过收集实际业务的数据来生成标准负载模型,或者参考类似应用的已有标准负载模型。
接下来,需要定义每个性能指标的权重。
这些权重反映了不同性能指标对服务器整体性能的重要程度。
权重的定义可以根据实际需求进行调整,例如对于需要高计算性能的应用,处理器性能的权重可以设置得较高,而对于需要大容量存储的应用,存储容量的权重可以设置得较高。
然后,可以依据标准负载模型和性能指标的权重,计算每个指标在标准负载模型下的实际表现。
这通常需要参考服务器的技术规格和特性,以及厂商提供的性能测试结果。
最后,可以通过加权求和的方式将每个指标的表现综合为一个TPMC 值。
TPMC值的计算公式可以根据实际情况进行调整和优化,以准确地反映服务器在给定负载下的综合性能。
计算得到的TPMC值越高,则表示服务器在给定负载下的性价比越高,适合承担更多的工作负载。
需要指出的是,TPMC值仅仅是一个计算指标,实际使用服务器时还需要综合考虑其他因素,例如可靠性、可扩展性、易管理性等。
此外,TPMC值只能用于比较不同服务器之间的性能差异,不适用于不同应用场景之间的比较。
总之,服务器TPMC值的计算是一个综合性能指标的过程,需要考虑多个因素并进行权衡和优化。
它可以帮助用户选择最适合的服务器来满足其业务需求,并提供给用户一个客观的性能指标来做出决策。
服务器性能计算公式(一)引言概述:服务器性能计算公式对于服务器的评估和性能优化至关重要。
通过精确测量服务器的性能指标,我们可以确定服务器在承载工作负载时的能力,并根据需要进行调整和优化。
本文将介绍服务器性能计算公式的基本原理和常用的指标,以帮助读者更好地理解和应用。
正文:1. CPU性能指标- 主频:计算服务器每秒钟执行的指令数量,通常以 GHz 为单位。
- 核心数:表示服务器可以并行执行的任务数量。
- 缓存大小:用于存储和快速访问重要数据的高速缓存大小。
2. 内存性能指标- 容量:表示服务器可以存储的数据量。
- 带宽:指示服务器在一段时间内传输数据的速度。
- 响应时间:衡量内存访问延迟的指标。
3. 存储性能指标- 磁盘容量:表示服务器上可用的存储空间。
- 读写速度:指示服务器从磁盘读取或写入数据的速度。
- 随机访问时间:衡量存储设备响应读取请求的速度。
4. 网络性能指标- 带宽:指示服务器在一段时间内传输数据的速度。
- 延迟:衡量数据从服务器发送到接收方所需的时间。
- 丢包率:表示在数据传输过程中丢失的数据包的比例。
5. 软件性能指标- 进程/线程并发数:表示服务器可以同时处理的进程/线程数量。
- 响应时间:衡量服务器响应用户请求的速度。
- 故障率:表示服务器在特定时间段内出现故障的频率。
总结:通过了解和应用服务器性能计算公式,我们可以全面评估服务器的性能并根据需要进行优化。
CPU、内存、存储、网络和软件等方面的性能指标都对服务器的性能发挥重要作用。
通过综合考虑这些指标,我们可以判断服务器是否满足工作负载需求,并制定合适的优化策略。
这些性能计算公式为企业提供了重要的参考依据,帮助他们提高服务器的性能和效率。
服务器性能计算公式服务器性能计算公式一、计算服务器性能所需的参数1.CPU性能指标CPU主频(MHz/GHz):指CPU的时钟频率,表示CPU每秒钟能够执行多少条指令。
CPU核心数:表示CPU中有多少个独立的处理单元。
每核心线程数:表示每个CPU核心可以同时执行的线程数。
CPU架构:指CPU的基本结构和设计。
Cache缓存大小(MB):表示CPU内部的缓存容量,主要分为L1、L2和L3三级缓存。
CPU使用率:表示CPU在某个时间段内实际被使用的时间与总时间的比例。
2.内存性能指标内存大小(GB):表示服务器上的内存容量。
内存频率(MHz):指内存的时钟频率,表示内存每秒钟能够传输的数据量。
内存带宽(GB/s):指内存传输数据的速率,表示每秒钟可以传输的数据量。
3.磁盘性能指标磁盘类型:包括机械硬盘(HDD)和固态硬盘(SSD)两种。
磁盘容量(GB):表示磁盘的存储空间大小。
磁盘读取速度(MB/s):指磁盘读取数据的速率。
磁盘写入速度(MB/s):指磁盘写入数据的速率。
二、计算服务器性能的公式1.计算CPU性能CPU性能 = CPU主频 CPU核心数每核心线程数 (1 ●CPU使用率)例如:CPU主频为2.5GHz,核心数为8,每核心线程数为2,CPU使用率为80%则 CPU性能 = 2.5GHz 8 2 (1 ●0.8) = 4GHz2.计算内存性能内存性能 = 内存大小内存频率内存带宽例如:内存大小为32GB,内存频率为2666MHz,内存带宽为21.3GB/s则内存性能 = 32GB 2666MHz 21.3GB/s = 181.17T3.计算磁盘性能磁盘性能 = 磁盘读取速度 + 磁盘写入速度例如:磁盘读取速度为240MB/s,磁盘写入速度为160MB/s 则磁盘性能 = 240MB/s + 160MB/s = 400MB/s三、附件本文档涉及的附件包括:1.原始数据采集表格:用于记录服务器性能参数的原始数据。
服务器性能计算方法1.处理能力计算:处理能力是指服务器在单位时间内能够处理的任务数量或数据量。
通常可以用请求/秒(RPS)或每秒数据传输率(TPS)来衡量。
计算服务器的处理能力需要考虑到服务器的处理器速度、核心数、架构、缓存大小等因素。
处理能力计算公式:处理能力=单位时间内处理的任务数量2. 带宽计算:服务器的带宽是指服务器与外部网络之间的数据传输速度。
带宽通常以每秒传输的数据量(bps、Kbps、Mbps、Gbps)来计算。
计算服务器的带宽需要考虑到服务器的网络接口(NIC)速度、网络传输协议、网络拓扑结构等因素。
带宽计算公式:带宽=每秒传输的数据量3. 响应时间计算:服务器的响应时间是指服务器在接收到请求后,完成处理并返回响应的时间。
响应时间通常以毫秒(ms)为单位。
计算服务器的响应时间需要考虑到服务器的处理能力、网络延迟、数据库查询时间等因素。
响应时间计算公式:响应时间=请求完成时间-请求开始时间4.资源利用率计算:服务器的资源利用率是指服务器在运行过程中,各种资源(CPU、内存、存储等)的利用情况。
资源利用率通常以百分比来计算。
计算服务器的资源利用率需要考虑到服务器的资源容量和实际使用量。
资源利用率计算公式:资源利用率=实际使用量/资源容量*100%5.可用性计算:服务器的可用性是指服务器在给定的时间段内能够正常运行的时间比例。
可用性通常以百分比(%)来计算。
计算服务器的可用性需要考虑到服务器的硬件可靠性、冗余配置、故障恢复时间等因素。
可用性计算公式:可用性=正常运行时间/总时间*100%以上仅是一些常用的服务器性能计算方法,实际计算过程中还需要根据具体情况选择合适的指标和计算方式。
可以通过性能测试工具和监控系统来收集服务器性能数据,并进行分析和评估,以提升服务器的性能和可靠性。
服务器资源利用率计算公式
服务器资源利用率可以通过不同的指标来计算,以下是常见的计算公式:
1. CPU利用率计算公式:
CPU利用率可以通过以下公式来计算:
CPU利用率 = (总CPU时间空闲CPU时间) / 总CPU时间100%。
在这个公式中,总CPU时间是指在特定时间段内CPU的总运行时间,空闲CPU时间是指CPU在该时间段内空闲的时间。
2. 内存利用率计算公式:
内存利用率可以通过以下公式来计算:
内存利用率 = (总内存可用内存) / 总内存 100%。
在这个公式中,总内存是指服务器总的内存大小,可用内存
是指在特定时间段内未被使用的内存大小。
3. 磁盘利用率计算公式:
磁盘利用率可以通过以下公式来计算:
磁盘利用率 = (总磁盘空间可用磁盘空间) / 总磁盘空间100%。
在这个公式中,总磁盘空间是指磁盘的总容量,可用磁盘空
间是指在特定时间段内未被使用的磁盘空间大小。
4. 网络带宽利用率计算公式:
网络带宽利用率可以通过以下公式来计算:
网络带宽利用率 = (实际使用带宽 / 网络带宽上限) 100%。
在这个公式中,实际使用带宽是指在特定时间段内实际使用
的带宽大小,网络带宽上限是指网络的最大带宽容量。
以上是常见的服务器资源利用率计算公式,通过这些公式可以
全面地了解服务器资源的利用情况,从而进行资源优化和性能调优。
一、数据库服务器性能计算需求分析考虑到广州市公安局超级情报系统(SIS)设备升级项目的数据库服务器的性能,我们建议采用主流的TPC-C值进行性能估算。
TPC-C 是一种旨在衡量联机事务处理(OLTP)系统性能与可伸缩性的行业标准基准测试项目。
这种基准测试项目将对包括查询、更新及队列式小批量事务在内的广泛数据库功能进行测试。
对于数据库密集型应用来说,TPC-C被许多IT部门视为衡量真实OLTP系统性能的有效指示器。
广州市公安局超级情报系统(SIS)设备升级项目未来的并发客户约为5000,绝大多数应用属于联机事务处理(OLTP)性质。
我们建议对数据库服务器的性能进行如下测算:为了方便计算数据库服务器的性能,我们约定:1)系统同时在线用户数为5000人(U1);2)平均每个用户每分钟发出2次业务请求(N1);3)系统发出的业务请求中,更新、查询、其它各占1/3;4)平均每次更新业务产生4个事务(T1);5)平均每次查询业务产生4个事务(T2);6)平均每次其它业务产生8个事务(T3);7)一天内忙时的处理量为平均值的8倍;8)经验系数为1.6;(实际工程经验)19)考虑服务器保留50%的冗余;服务器需要的处理能力为:TPC-C=U1*N1*(T1+T2+T3)/3*8*经验系数/冗余系数则服务器的处理性能估算为:TPC-C=5000*2*(4+4+8)/3*8*1.6/0.5= 1,365,333tpmC情报系统数据库服务器关系到整个系统的稳定运行,考虑到高可靠性和高可用性,并注重设备的可扩展性和性价比,同时考虑满足5 年内业务系统的服务能力,建议数据库服务器配置一台TPC-C值不小于150万的高性能小型机服务器,用做该情报系统的核心数据库服务器。
本次我们建议新购1台小型机,配置16个3.55GHzCPU 及64GB内存,用于该超级情报系统系统的核心数据库服务器。
系统建设方案业务用户行为分析模型根据以上业务模型,得出以下系统处理能力参数:忙时测速系统WEB服务所需建立的连接数(忙时并发连接用户数):Np*Mh*T/3600=500*0.8*60/3600=6.7本期工程根据宁夏联通综合网管业务的发展需求,综合网管系统忙时并发连接用户数为7户。
2.3.1.服务器处理性能估算2.3.3.1.数据库要求TPCC值估算参数:系统同时在线用户数为100人(U1);平均每个用户每分钟发出5次业务请求(N1);系统发出的业务请求中,更新、查询、统计各占1/3;平均每次更新业务产生3个事务(T1);平均每次查询业务产生8个事务(T2);平均每次统计业务产生13个事务(T3);一天内忙时的处理量为平均值的5倍;经验系数为2;(实际工程经验)考虑服务器保留30%的冗余;服务器需要的处理能力为:TPC-C=U1*N1*(T1+T2+T3)/3*10*经验系数*冗余系数则数据库服务器的处理性能估算为:TPC-C= 100*5*(3+8+13)/3*5*2*1.3= 52,000 TPM内存估算该服务器内存主要由系统占用内存、数据库系统占用内存、并发连接占用内存等几部分组成。
参数:系统占用约1G内存空间;数据库系统占用内存5G ;每个并发连接占用5 M;考虑服务器内存保留30%的冗余;则服务器的内存估算为:内存 = (1G + 5GB+ 100*5M) *1.3≈ 10 GB存储容量估算根据陕西移动对系统建设要求,实物管理必须满足未来3年业务发展和管理的需求,所以下面对服务器性能指标的估算,将以满足未来3年的需要为基准。
实物管理面向陕西移动省公司和下属地市公司,以下参数假设均以此为前提进行。
用户数用户数= 3000人实物管理数据量说明(1)估算参数说明假设按照12个公司计算每地市公司按照700个基站计算每基站按照200个设备计算每个设备按照每月5条记录计算一条指标数数据记录平均占数据库1.5kb固定资产总记录数:=600,000每条记录占用字节数:10K (10,240 bytes,含同固定资产相关的字典数据) 每月的日志数据存储容量需求:1G索引容量系数 1.5,考虑30%的冗余(2)数据量估算3年总共需用存储容量:(12*(700*200*12*5*1.5/1024+1000))*3*1.3*1.5+600000*10/1024=9398 48M = 940G2.3.3.2.应用服务要求TPCC值估算参数:系统同时在线用户数为100人(U1);平均每个用户每分钟发出5次业务请求(N1);系统发出的业务请求中,更新、查询、统计各占1/3;平均每次更新业务产生3个事务(T1);平均每次查询业务产生8个事务(T2);平均每次统计业务产生13个事务(T3);一天内忙时的处理量为平均值的5倍;经验系数为2;(实际工程经验)考虑服务器保留30%的冗余;服务器需要的处理能力为:TPC-C=U1*N1*(T1+T2+T3)/3*10*经验系数*冗余系数则数据库服务器的处理性能估算为:TPC-C= 100*5*(3+8+13)/3*5*2*1.3= 52,000 TPM内存估算该服务器内存主要由系统占用内存、应用系统占用内存、并发连接占用内存等几部分组成。
1.一技术建议书1.1.系统部署结构及软硬件配置1.1.1.设备部署方案常见的集团式部署方案有三种:●集中式部署:目录数据与原文均集中在总部服务器中;●分布式部署:目录数据与原文数据均分散在各个二级单位中存储,再由一套分布式全文检索系统将全集团数据提供统一门户、统一权限的检索;●混合式部署:目录数据集中存储在总部服务器中,电子文件存放在各个二级单位服务器中;XXXX根据本次项目需求与特点推举以纯B/S软件平台构成的集中式部署方案。
各种方案优点对比:1.1.2.硬件说明1.1.2.1. Hyper-V硬件需求安装并使用Hyper-V角色,需要满足以下条件:●一个基于64位的处理器。
Hyper-V仅在64位Windows Server 2008中可用——具体包括64位的Windows Server 2008标准版、Windows Server 2008企业版以及Windows Server 2008数据中心版。
Hyper-V在32位(x86)版本的或基于安腾系统版本的Windows Server 2008不可用。
虽然如此,Hyper-V 管理工具仍然提供32位版本。
●硬件辅助虚拟化。
这可用于包含了虚拟化选项的处理器——具体来说,包括拥有Intel VirtualizationTechnology(Intel VT)或AMD Virtualization(AMD-V)技术的处理器。
●硬件强制数据执行保护(DEP)必须可用并启动。
具体来说,必须启用Intel XD bit(execute disable bit)或AMD NX bit(no execute bit)。
●硬件辅助虚拟化以及硬件强制DEP在BIOS中设置。
虽然如此,设定的名称可能与以上有所不同。
了解特定的处理器型号是否支持Hyper-V,请与计算机制造商进行联系。
如果调整了硬件辅助虚拟化和硬件强制DEP的设定,可能需要断开计算机电源,并重新开机。
简单的重新启动可能无法使设置生效。
1.1.2.1.1.内存可以使用的最大内存数量由操作系统来决定。
具体如下:对于Windows Server 2008企业版和Windows Server 2008数据中心版来说,物理计算机可以配置最多1 TB物理内存,运行这些版本操作系统的虚拟机可以为每台虚拟机分配64 GB内存。
对于Windows Server 2008标准版来说,物理计算机可以配置最多32 GB物理内存,运行这些版本做系统的虚拟机可以为每台虚拟机分配31 GB内存。
1.1.2.1.2.处理器拥有最多16个逻辑处理器的物理计算机可以支持Hyper-V。
逻辑处理器可以是一个核心处理器或者使用超线程技术的处理器。
可以为一个虚拟机配置最多四个虚拟处理器。
虽然如此,一个客户操作系统可以支持的虚拟处理器数量可能更少。
以下列表是受支持的系统以及其提供的逻辑处理器数量的示例:一个单处理器双核系统提供两个逻辑处理器。
一个单处理器四核系统提供四个逻辑处理器。
一个双处理器双核系统提供四个逻辑处理器。
一个双处理器四核系统提供八个逻辑处理器。
一个四处理器双核系统提供八个逻辑处理器。
一个四处理器双核、超线程系统提供十六个逻辑处理器。
一个四处理器四核系统提供十六个逻辑处理器。
1.1.2.1.3.网络Hyper-V提供了以下网络支持:●每个虚拟机可以配置最多12个虚拟网络适配器,8个可以被配置为网络适配器类型,4个可以配置为老式网络适配器类型。
网络适配器类型可以提供更好的性能,并需要一个虚拟机驱动程序,该驱动程序包含在了集成的服务包之中。
●每个虚拟网络适配器可以配置使用静态或动态MAC地址。
●每个虚拟网络适配器提供集成的虚拟本地网络(VLAN)支持,并可以分配一个唯一的VLAN通道。
●可以创建无限数量的虚拟网络,对应无限数量的虚拟机的虚拟网络。
1.1.2.1.4.存储Hyper-V支持多种存储选项。
可以为运行Hyper-V的服务器提供下列类型的物理存储:●直接连接的存储:可以使用串行进阶技术连接(Serial Advanced Technology Attachment——SATA)、外部串行进阶技术连接(external Serial Advanced Technology Attachment——eSATA)、并行高级技术连接(Parallel Advanced Technology Attachment——PATA)、串行连接SCSI(Serial Attached SCSI——SAS)、SCSI、USB及火线连接。
●存储区网络(Storage area network——SAN):可以使用Internet SCSI(iSCSI)、光纤通道(Fibre Channel)及SAS技术。
●网络连接存储。
可以配置虚拟机来使用以下类型的虚拟存储。
●虚拟硬盘支持最大2040 GB。
可以使用固定大小的虚拟硬盘、动态扩张的虚拟硬盘以及差异磁盘。
●虚拟IDE设备。
每个虚拟机支持最多4个虚拟IDE设备。
启动盘(有时也称为引导盘)必须连接到其中一个IDE设备商。
启动盘可以是一个虚拟硬盘也可以是一个物理硬盘。
●虚拟SCSI设备。
每个虚拟机最多支持4个虚拟SCSI控制器,每个虚拟控制器支持最多64个磁盘。
也就是说,每个虚拟机可以配置为支持256个虚拟SCSI磁盘。
●物理磁盘。
直接连接在虚拟机上的物理磁盘(有时也称为穿透磁盘)在客户操作系统所支持的范围内没有容量限制。
●虚拟机存储能力。
使用虚拟硬盘,每个虚拟机可以支持最大512 TB的存储容量。
使用物理磁盘,这一数量可以根据客户操作系统所支持的容量变得更大。
●虚拟机快照。
Hyper-V对每个虚拟机支持最多50个快照。
1.1.2.1.5.DVD驱动器一个虚拟机在创建的时候便缺省拥有一个虚拟DVD驱动器。
虚拟机可以配置最多3个DVD驱动器,连接到IDE控制器上。
(虚拟机最多支持4个IDE设备,但其中一个必须作为启动盘)一个虚拟DVD驱动器可以访问.iso文件或物理介质的CD和DVD。
虽然如此,在同一时间只有一个虚拟机可以配置访问物理CD/DVD驱动器。
1.1.2.1.6.硬件的要求根据Hyper-V虚拟服务器部署的要求,目前XXX现有的利旧HP DL580G5 服务器,可满足Hyper-V 安装的需求,该服务器的硬件配置可满足数字档案管理系统部署的需要,并且该服务器支持Microsoft Windows Server 2008 Hyper-V。
如果服务器在实际部署应用中不足时,建议购置HP DL580G5同等配置的或者高于HP DL580G5配置的服务器。
1.1.2.2. 计算方法和依据应用服务器从处理能力上来讲,最重要的指标是业务处理过程中所需要的并行处理能力,这一指标通常都是通过衡量主机的TPMC值取得;其它对主机硬件性能上的需求还包括内存大小,以及对外连接的数据线路带宽。
在计算主机所需要的TPMC、硬盘及带宽时,直接影响这些计算结果的因素包括:用户的业务模型(也可以用一定收敛比来表示)、所开展的业务种类、所开展业务的并行应用需求;在组网设备上,一般根据带宽及所需要的网络接口及数量来选取网络设备。
以及所选设备应支持微软Microsoft Windows Server 2008 Hyper-V虚拟化。
我们设定企业用户数为8000人,平均每个人员每月登录应用服务器的次数为110次,每个管理员每月平均登录30次。
忙时并发用户不超过100人。
预计业务模型参数如下表所示:参数名称数量单位●忙日峰值使用业务数:880000×0.3=264000次/天。
●忙时峰值使用业务数=忙日峰值使用业务数×忙时集中系数=264000×0.16=42240次/小时1.1.2.3. 应用系统服务器1.1.2.3.1.CPU性能●用户应用服务器要求的TPCC=单位用户数忙时每分钟登录次数×每用户每次登录操作数/60(分钟/小时)×平均每用户每操作消耗5个TPMC=(42240*10/60)*5=35200TPMC。
●考虑30%的冗余,则主机TPCC要求35200/(1-30%)=50285TPMC。
●管理服务要求的TPCC=管理员忙时每分钟峰值登录次数×管理员每次登录操作数/60(分钟/小时)×平均每操作消耗5个TPMC=576*2.9/60*5=140。
●考虑30%的冗余,则主机TPCC要求140/(1-30%)=200 TPMC。
●应用服务器TPCC要求=50285+200=50485TPMC。
●本次配置HP ProLiant DL580 G5(2个CPU)可满足性能需求。
1.1.2.3.2.内存大小内存取CPU个数的4倍,即8G。
1.1.2.3.3.带宽计算●应用服务器面向所有单位用户开放。
●应用带宽要求=忙时峰值登录次数*每次登录操作数/3600×每次操作应用服务器产生流量/网络使用效率。
●每用户每次操作应用服务器产生流量平均为50KB,包括手机终端与应用服务器之间的通讯流量10K以及应用服务器与客户侧业务系统之间的通讯流量40K。
●带宽=(42240*10/3600*50K*8bit) / 0.4 =115 Mbps。
1.1.2.3.4.硬盘容量●WEB容器的日志用户操作产生的日志:用户每次操作产生日志文件大小为10K每年用户产生的日志文件大小=所有使用用户数*用户每次操作产生日志文件大小*用户每月登录次数*每次登录操作数*12个月=8000*10*110*10*12 =1000G。
即每月产生:1000/12=84G,每三月备份一次应用服务器WEB容器日志84*3=252G●系统产生的日志系统运行每天产生5M的日志文件系统每年产生的日志文件大小=5*30*12 = 1800M = 1.7G配置选型结果:硬盘:256G*41.1.2.4. 数据库服务器1.1.2.4.1.CPU性能●用户应用服务器要求的TPCC=单位用户数忙时每分钟登录次数×每用户每次登录操作数/60(分钟/小时)×平均每用户每操作消耗2个TPMC=(42240*10/60)*2=14080TPMC●考虑30%的冗余,则主机TPCC要求14080/(1-30%)=20114TPMC●管理服务要求的TPCC=管理员忙时每分钟峰值登录次数×管理员每次登录操作数/60(分钟/小时)×平均每操作消耗2个TPMC=576*2.9/60*2=56●考虑30%的冗余,则主机TPCC要求56/(1-30%)=80 TPMC●应用服务器TPCC要求=20114+80=20194TPMC●本次配置HP ProLiant DL580 G5(2个CPU)可满足性能需求1.1.2.4.2.内存大小内存取CPU个数的4倍,即8G.1.1.2.4.3.带宽计算●应用带宽要求=忙时峰值登录次数*每次登录操作数/3600×每次操作应用服务器产生流量/网络使用效率;●每用户每次操作应用服务器产生流量平均为10KB;●带宽=(42240*10/3600*10K*8bit) / 0.4 =23 Mbps1.1.2.4.4.硬盘容量●系统产生的日志●系统运行每天产生10M的日志文件●系统每年产生的日志文件大小=10*30*12 =3.6G●考虑,服务器对存储容量要求较高,每台机器配置4*256G1.1.2.5. 磁盘阵列●数据库文件平均每个用户登录产生10条数据库记录,即访问日志,每条日志5K数据库文件所需硬盘空间。