中国旅游规划设计公司排名
- 格式:docx
- 大小:9.40 KB
- 文档页数:3
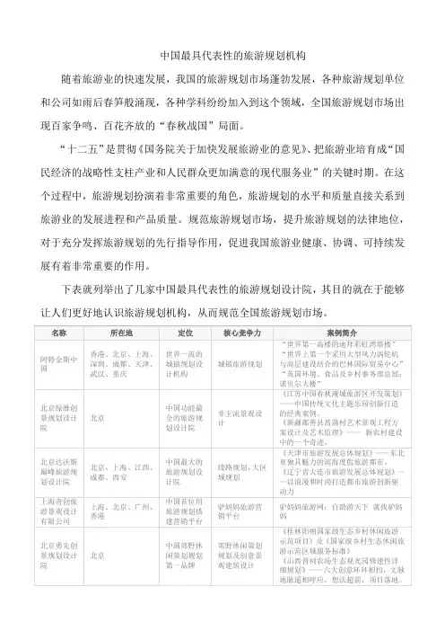
中国最具代表性的旅游规划机构
随着旅游业的快速发展,我国的旅游规划市场蓬勃发展,各种旅游规划单位和公司如雨后春笋般涌现,各种学科纷纷加入到这个领域,全国旅游规划市场出现百家争鸣、百花齐放的“春秋战国”局面。
“十二五”是贯彻《国务院关于加快发展旅游业的意见》、把旅游业培育成“国民经济的战略性支柱产业和人民群众更加满意的现代服务业”的关键时期。
在这个过程中,旅游规划扮演着非常重要的角色,旅游规划的水平和质量直接关系到旅游业的发展进程和产品质量。
规范旅游规划市场,提升旅游规划的法律地位,对于充分发挥旅游规划的先行指导作用,促进我国旅游业健康、协调、可持续发展有着非常重要的作用。
下表就列举出了几家中国最具代表性的旅游规划设计院,其目的就在于能够让人们更好地认识旅游规划机构,从而规范全国旅游规划市场。
旅游规划市场不断发展,越来越多的有实力的旅游规划机构正在蓬勃成长,在此不一一列举,相信,百家争鸣、百花齐放的旅游规划领域,必定会带领中国旅游走向国际,共同步入美好的明天!
链接:
阿特金斯中国:/mainland/default.htm
北京绿维创景规划设计院:/
北京达沃斯巅峰旅游规划设计院/
上海奇创旅游景观设计有限公司/
北京勇先创景规划设计院/。
最新旅游规划设计资质单位名录(甲,共30家)北京(10家)中国城市规划设计研究院旅游规划研究中心(周建明)中国科学院地理科学与资源研究所(刘纪远)北京清华城市规划设计研究所北京中科景元城乡规划设计研究院(04年乙级,07年升甲级)北京达沃斯巅峰旅游规划设计院(02年乙级,07年升甲级)北京大地风景旅游景观规划设计院(吴必虎)(04年乙级,07年升甲级)北京同和时代旅游规划设计院(04年乙级,07年升甲级)北京土人景观与建筑规划设计研究院(俞孔坚)(02年乙级,07年升甲级)北京绿维创景规划设计院(08年升甲级)北京中景园旅游规划设计研究院(,08年升甲级)河北(1家)河北省地理科学研究所(02年乙级,07年升甲级)上海(2家)上海同济城市规划设计研究院风景科学研究所(刘滨谊)上海科学院旅游研究中心(王大悟)江苏(1家)江苏省旅游局发展咨询中心(02年乙级,07年升甲级)浙江(4家)浙江大学风景旅游规划设计有限公司(04年乙级,07年升甲级)浙江工商大学旅游规划设计院有限公司(04年乙级,07年升甲级)浙江旅游科学研究院有限公司(王昆欣)(04年乙级,07年升甲级)浙江远见旅游规划设计研究院(袁健)(02年乙级,07年升甲级)山东(1家)山东省旅游规划设计研究院(02年乙级,07年升甲级)湖北(1家)湖北大学旅游发展规划研究院(马勇)(04年乙级,07年升甲级)湖南(1家)中南生态旅游规划设计责任有限公司(吴楚材)(02年乙级,07年升甲级)重庆(1家)重庆浩鉴旅游规划设计有限公司(02年乙级,07年升甲级)四川(2家)四川省旅游规划设计研究院成都来也旅游策划管理有限责任公司(杨振之)(02年乙级,07年升甲级)新疆(1家)新疆生产建设兵团勘测规划设计研究院(农业部新疆勘测设计院)(02年乙级,07年升甲级)广西(1家)广西旅游规划设计院广东(4家)广东省旅游发展研究中心(苏建和)中山大学旅游发展与规划研究中心(保继刚)深圳市麟德旅游规划顾问有限公司(2008年7月升甲级)广东新空间旅游规划有限公司(2008年7月升甲级)最新旅游规划设计资质单位名录(乙,共152家)北京(31家)北京仙创旅游设计研究中心(谢春霞,首席专家:杨开宗)城市建设研究院北京开思九州旅游发展研究中心有限责任公司北京华旅经纬旅游策划有限公司北京神州新纪录规划设计研究院(卢云亭)北京易地斯埃东方环境景观设计研究院有限公司(北京东方园林股份有限公司)北京新奥都规划设计咨询有限责任公司北京创新旅游开发中心北京城市景观研究所北京中坤塔格旅游景观规划设计有限公司北京天道蓝图规划设计有限公司北京博雅方略管理咨询有限公司北京千景方圆旅游咨询有限公司北京世纪唐人旅游发展有限公司(张晓军)北京市建筑设计研究院北京来也旅游规划设计有限公司北京华汉旅规划设计研究院有限公司北京京师天成旅游规划设计咨询有限公司北京大衍致用旅游规划设计院北京第二外国语学院北京国智景元旅游顾问有限公司(2008年升乙级)北京都市筑景设计研究院(2008年升乙级)北京中外建建筑设计有限公司(2008年升乙级)北京建国慧景旅游规划设计院(2008年升乙级)北京天一和恒投资顾问有限公司(2008年升乙级)北京和而不同旅游规划设计中心(2008年升乙级)中国科学院科技政策与管理科学研究所(2008年升乙级)北京天创智业城市规划设计院有限公司(2008年升乙级)北京江山多娇规划院(2008年升乙级)优山美地(北京)国际城市规划设计咨询有限公司(2008年升乙级)天津(1家)天津市城市规划设计研究院河南(2家)河南九鼎德盛投资顾问有限公司·旅游创意规划中心(高峻岭)河南省科学院地理研究所(冯德显)辽宁(4家)大连市建筑设计研究院大连市规划设计研究院辽宁省城乡建设规划设计院(2007.7.17进入申甲公示,但未能通过)辽宁北方旅游规划设计中心吉林(2家)吉林省城乡规划设计研究院东北师范大学黑龙江(2家)黑龙江省城市规划勘测设计研究院黑龙江省林业设计研究院山西:(2家)山西风光旅游规划研究中心太原蓝湖智业有限公司(2008年升乙级)上海:(4家)上海师大旅游规划与发展中心上海同异城市设计有限公司上海奇创旅游景观设计有限公司(洪清华)上海派尼欧旅游咨询有限公司(2008年升乙级)江苏(7家)江苏省城市规划设计研究院江苏东方景观设计研究院有限公司南京智博旅游设计有限公司(黄震方,依托于南京师范大学)南京必得旅游策划设计有限公司苏州东吴旅游规划咨询有限公司南京金乌旅游咨询服务有限公司(喻学才)苏州上港旅游规划设计研究院有限公司(2008年升乙级)安徽(3家)安徽华艺园林景观生态建设有限公司合肥天典景观规划设计有限公司安徽忆江南旅游规划设计研究院江西:(2家)江西省旅游规划设计所江西省林业调查规划研究院浙江(10家)浙江省旅游规划设计研究院浙江省林业调查规划设计院(刘安兴)浙江大学亚欧旅游规划设计研究院杭州现代旅游规划设计有限公司宁波东方旅游规划研究院浙江诗画江南文化发展有限公司浙江茗苑旅游规划设计研究中心艾斯弧(杭州)建筑规划设计咨询有限公司浙江省国际旅游规划设计研究院(2008年升为乙级)平阳县瓯风文化传播有限公司(2008年升为乙级)浙江旅游规划设计院、浙江休闲农业规划设计中心浙江旅游策划公司山东(3家)青岛市旅游规划建筑设计研究院(青岛市旅游规划研究院)山东原创旅游规划设计有限公司(刘鲁民)济南三大旅游咨询有限公司(张屿蓬)湖南(3家)湖南大学设计研究院长沙市规划设计院湖南司大旅游规划设计有限公司湖北(4家)武汉大学旅游规划设计研究院中国地质大学旅游发展研究院(辛建荣)华中师范大学旅游规划与景观设计研究院武汉远莱规划设计有限公司广东(15家)广州地理研究所广州旅游规划中心(欧阳洪昭)广州市智景旅游策划设计咨询服务有限公司深圳市华侨城旅游策划顾问有限公司深圳麟德旅游规划顾问有限公司(董事长:杨力民)深圳榜样旅游项目设计有限公司(苏洪宇)深圳市多彩旅游策划顾问有限公司(卜春斌)广州海森旅游策划设计有限公司中山市规划设计院广州谊华旅游规划设计有限公司深圳市美亚丽景旅游景观设计有限公司深圳市汉沙国际工程咨询有限公司暨南大学(2008年评为乙级)福建(2家)福建师范大学(袁书琪)福州市规划设计研究院(2008年升为乙级)广西(8家)广西林业勘测设计院(吴铁明)桂林桂工旅游规划设计研究院南宁市城市规划设计院广西华威园林旅游规划设计有限公司桂林市城市规划设计院广西南宁博驰旅游园林规划设计有限公司桂林市七颗星旅游规划咨询有限公司广西大学旅游科学研究院(2008年评为乙级)海南(1家)海南旅游规划研究院重庆(7家)重庆川美旅游规划设计有限公司(赵允)重庆大学城市规划与设计研究院重庆市规划设计研究院重庆意境旅游规划设计中心重庆市园林建筑规划设计院重庆邦宁旅游规划设计有限公司重庆派诺耕景观规划设计有限公司(2008年升为乙级)贵州(7家)贵州省旅游规划设计中心(2007.7.17进入申甲公示,但未能通过)贵州省城乡规划设计研究院贵州省建筑设计研究院贵阳市建筑设计有限公司贵州天海规划设计中心贵州旅游文化研究传播中心贵阳振旅旅游发展规划设计中心云南(15家)云南省城乡规划设计研究院云南方城规划设计事务所昆明艺嘉旅游规划设计有限公司昆明本土建筑设计研究所有限公司(朱良文)昆明理工大学设计研究院云南山地城镇与区域规划设计研究院云南索风旅游策划公司昆明传智旅游规划设计有限公司昆明市规划设计院云南省林业调查规划院云南省林业勘察设计院西南林学院园林工程设计所云南省设计院国家林业局昆明勘查设计院云南城市规划建筑研究设计院有限公司陕西(8家)西安建大城市规划设计研究院西安陕师大旅游规划设计研究院(马耀峰)陕西省旅游设计院陕西省林业勘察设计院陕西省城乡规划设计研究院西安西外旅游研究与规划中心国家林业局西北林业调查规划设计院西安旅游设计研究院(惠耕)甘肃(1家)甘肃省林业调查规划院(陶雪松)宁夏(1家)宁夏汇景旅游规划咨询设计有限公司新疆(7家)新疆维吾尔自治区国际工程咨询公司中科院新疆生态与地理研究所新疆林业勘察设计院新疆生产建设兵团新疆城乡规划设计院乌鲁木齐市园林设计研究院(2007.7.17进入申甲公示,但未能通过)新疆地质工程勘察院。
1 上海现代建筑设计(集团)有限公司2 中国建筑设计研究院3 铁道第二勘察设计院4 铁道第三勘察设计院5 铁道第一勘察设计院6 国家电力公司成都勘测设计研究院7 铁道第四勘察设计院8 长江水利委员会长江勘测规划设计研究院9 中国石油集团工程设计有限责任公司10 中讯邮电咨询设计院11 国家电力公司中南勘测设计研究院12 同济大学建筑设计研究院13 中国石化工程建设公司14 中国联合工程公司(机械工业第二、三、五中联西北...15 中京邮电通信设计院(原信息产业部北京邮电设计院...16 北京国电华北电力工程有限公司17 上海市政工程设计研究院18 北京市建筑设计研究院19 深圳市建筑设计研究总院20 中交第二公路勘察设计研究院21 北京市市政工程设计研究总院22 国家电力公司西北电力设计院23 中冶集团武汉勘察研究院有限公司24 国家电力公司西南电力设计院25 中交第一公路勘察设计研究院26 黄河勘测规划设计有限公司27 国家电力公司华东勘测设计研究院28 浙江省电力设计院29 深圳市勘察测绘院30 江苏省电力设计院31 国家电力公司中南电力设计院32 中冶集团北京钢铁设计研究总院33 国家电力公司昆明勘测设计研究院34 中国电子工程设计院35 国家电力公司华东电力设计院36 广东省电力设计研究院37 大庆油田工程设计技术开发有限公司38 中冶赛迪工程技术股份有限公司39 国家电力公司西北勘测设计研究院40 中国建筑西北设计研究院41 国家电力公司东北电力设计院42 中国石化集团洛阳石油化工工程公司43 上海市机电设计研究院44 山东电力工程咨询院45 北京首钢设计院46 中国冶金建设集团包头钢铁设计研究总院47 武汉钢铁设计研究总院48 中国石化集团上海工程有限公司49 中国电子系统工程第四建设有限公司50 广西电力工业勘察设计研究院51 湖南省交通规划勘察设计院52 广州市城市规划勘测设计研究院53 河北省电力勘测设计研究院54 中国寰球工程公司55 北京国电水利电力工程有限公司56 江苏省交通规划设计院57 沈阳铝镁设计研究院58 中国纺织工业设计院59 中水东北勘测设计研究有限责任公司60 四川省水利水电勘测设计研究院61 中国航空工业规划设计研究院62 华南理工大学建筑设计研究院63 贵阳铝镁设计研究院64 中国冶金建设集团马鞍山钢铁设计研究总院65 中机国际工程咨询设计总院66 北京市测绘设计研究院67 南昌有色冶金设计研究院68 天津水泥工业设计研究院69 中国公路工程咨询监理总公司70 中国建筑东北设计研究院71 北京城建设计研究总院有限责任公司72 河南省电力勘测设计院73 中国建筑西南设计研究院74 重庆市设计院75 中国冶金建设集团鞍山焦化耐火材料设计研究总院76 中水北方勘测设计研究有限责任公司77 中元国际工程设计研究院78 东南大学建筑设计研究院79 山西省电力勘测设计院80 广东省公路勘察规划设计院81 中国天辰化学工程公司82 中船第九设计研究院83 上海市隧道工程轨道交通设计研究院84 绍兴市建工建筑设计院有限公司85 国家电力公司贵阳勘测设计研究院86 胜利油田胜利工程设计咨询有限责任公司87 中国石油集团工程设计有限责任公司东北分公司88 黑龙江邮电规划设计院89 中交第四航务工程勘察设计院90 广东省建筑设计研究院91 福建省电力勘测设计院92 中交第三航务工程勘察设计院93 江苏省邮电规划设计院有限责任公司94 中国建筑技术集团有限公司95 天津市建筑设计院96 北京市电信规划设计院97 中南建筑设计院98 湖南省电力勘测设计院99 北京机械工业自动化研究所100 有色工程设计研究总院101 中国市政工程西南设计研究院102 信息产业电子第十一设计研究院有限公司103 西安长庆科技工程有限责任公司104 北方设计研究院(中国兵器工业第六设计研究院)105 上海市南供电设计有限公司106 陕西省公路勘察设计院107 安徽省公路勘测设计院108 天津市市政工程设计研究院109 新疆时代石油工程有限公司110 深圳市城市规划设计研究院111 中国成达工程公司112 核工业第二研究设计院113 上海林同炎李国豪土建工程咨询有限公司114 福建省交通规划设计院115 中交第一航务工程勘察设计院116 广西建筑综合设计研究院117 四川通信科研规划设计有限责任公司118 浙江省水利水电勘测设计院119 江苏省地质工程勘察院120 五洲工程设计研究院(中国兵器工业第五设计研究院... 121 德希尼布天辰化学工程(天津)有限公司122 清华大学建筑设计研究院123 上海核工程研究设计院124 浙江省工程勘察院125 辽宁省交通勘测设计院126 中材国际工程股份有限公司127 广州市市政工程设计研究院128 中国有色金属工业长沙勘察设计研究院129 深圳市邮电规划设计院有限公司130 海洋石油工程股份有限公司131 济南市建筑设计研究院有限责任公司132 新疆生产建设兵团勘测规划设计研究院(农业部新疆...133 福建省邮电规划设计院有限公司134 中国航天建筑设计研究院(集团)135 浙江大学建筑设计研究院136 中铁大桥勘测设计院有限公司137 中建国际(深圳)设计顾问有限公司138 中海石油研究中心139 中国石油天然气管道工程有限公司140 中海物探工程勘察公司141 机械工业部第四设计研究院142 长江岩土工程总公司(武汉)143 中交公路规划设计院144 河南省交通规划勘察设计院145 重庆市市政设计研究院146 广州市设计院147 香港华艺设计顾问(深圳)有限公司148 中国海诚工程科技股份有限公司149 中交水运规划设计院150 核工业第四研究设计院151 中国市政工程西北设计研究院152 深圳市市政工程设计院153 中国通信建设北京咨询设计有限公司154 东华工程科技股份有限公司155 中油辽河工程有限公司156 北京振冲工程股份有限公司157 苏州市市政工程设计院有限责任公司158 内蒙古电力勘测设计院159 北京市热力工程设计公司160 贵州省交通规划勘察设计研究院161 河南省地矿建设工程(集团)有限公司162 四川省建筑设计院163 化学工业第二设计院164 四川省蜀通岩土工程公司165 云南省电力设计院166 南京市民用建筑设计研究院有限责任公司167 铁道专业设计院168 新疆维吾尔自治区建筑设计研究院169 苏州市建筑设计研究院有限责任公司170 江苏省建筑设计研究院171 武汉市建筑设计院172 福州市规划设计研究院173 福建省水利水电勘测设计研究院174 水利部新疆维吾尔自治区水利水电勘测设计研究院175 四川电力设计咨询有限责任公司176 北京供电设计院177 北京市煤气热力工程设计院有限公司178 深圳市电子院设计有限公司179 北京市广联惠供用电工程设计有限公司180 北京中联环建文建筑设计有限公司181 煤炭工业西安设计研究院182 武汉市政工程设计研究院有限责任公司183 宁波市建筑设计研究院184 青岛市勘察测绘研究院185 中交第二航务工程勘察设计院186 京鼎工程建设有限公司187江西省电力设计院188 甘肃省水利水电勘测设计研究院189 上海江南建筑设计院有限公司190 中国冶金建设集团鞍山冶金设计研究总院191 辽宁电力勘测设计院192 上海冶金设计研究院193 哈尔滨工业大学建筑设计研究院194 南京市建筑设计研究院195 中国市政工程东北设计研究院196 河北省水利水电勘测设计研究院197 吉林省电力勘测设计院198 中煤国际工程集团重庆设计研究院199 安徽省电力设计院200 机械工业第一设计研究院201 江苏邦略规划有限公司(民营企业)。
中国著名的旅游公司排名
中国著名的旅游公司排名是一个相对而言的问题,因为不
同人对著名度的定义可能会有所不同。
以下是一些在中国
具有较高知名度的旅游公司,按照其整体规模、市场份额、品牌影响力和行业声誉进行排名:
1. 中国国旅集团有限公司:作为中国最大的旅游公司之一,中国国旅在国内外旅游市场上具有广泛的影响力和市场份额。
该公司提供包括国内旅游、出境旅游、会展和商务旅
游等各类旅游服务。
2. 中国青年旅行社总社:作为中国最早成立的旅行社之一,中国青年旅行社在国内外旅游市场上享有较高的知名度和
声誉。
该公司专注于为年轻人和学生提供各类旅游服务。
3. 中国旅行社总社:中国旅行社总社是中国最大的旅行社
联合体之一,由多家旅行社组成。
该公司在国内外旅游市
场上拥有广泛的分支机构和服务网络。
4. 携程旅行网:作为中国最大的在线旅游平台之一,携程
旅行网在国内外旅游市场上具有较高的知名度和市场份额。
该公司提供机票预订、酒店预订、旅游度假套餐等各类旅
游服务。
5. 去哪儿网:作为中国领先的在线旅游平台之一,去哪儿
网在国内外旅游市场上具有一定的知名度和市场份额。
该
公司提供机票预订、酒店预订、旅游度假套餐等各类旅游
服务。
需要注意的是,旅游公司排名可能会随着时间和市场情况的变化而有所调整。
以上排名仅供参考,具体的著名旅游公司还需根据实际情况进行综合评估。
中国国内排名前十的国际景观设计公司SWA世界上的最大的小型设计工作室。
在规划与景观建筑的世界里,很少有公司能与SWA竞争。
在SWA,我们对于这个星球的尊敬,特别是对于我们所设计的社区的尊敬是远远超过简单的几句话或是报章杂志的平面精美报导。
EDAW 易道全球最大的土地和环境规划设计公司之一易道(EDAW)EDSA orientEDSA是世界环境景观规划设计行业的领袖企业。
经过50年的发展,其在大型综合开发项目、旅游度假项目、居住环境项目、市政项目及公园与娱乐项目的规划设计方面所展现出的无与伦比的创造性能力得到了广泛的认可。
EDSA拥有数百名规划师、景观设计师及支持人员,能够提供从规划、设计至现场监理的全程服务,总部位于佛罗里达州的罗德岱堡,并在奥兰多,洛杉矶,尤他州,阿根廷及中国设有分支机构。
EDAG泛亚国际EADG泛亚国际公司是以景观设计为主业的专业环境景观规划设计公司,公司自成立以来,完成了一系列景观或规划作品,深受业主赞誉,已奠定其在业内的翘首之位。
贝尔高林公司贝尔高林公司是一家全方位发展的环境景观设计公司。
公司拥有优秀的设计及施工管理队伍,提供居住、城市公共空间、公园绿地、风景旅游区等环境景观规划设计、园林施工、园林监理的专业服务。
英国阿特金斯英国阿特金斯集团是国际上领先的大型上市顾问集团公司。
·成立于1938年,拥有67年专业技术及管理服务的经验·英国伦敦股票交易所上市公司·2000年欧洲规划、建筑、工程及顾问200强之首·2003全球排名第叁位的工程和建筑类顾问公司·2004欧洲排名第一多学科顾问公司·2004年营业额近15亿英镑,平均年增长20%·全球15000多名多学科背景之专业人士·业务遍及世界80多个国家及地区阿特金斯的核心业务是为客户的各类资本投资项目提供全方位全过程的支持,可简要概况为:规划(Plan)--设计(Design)--实施(Enable)全过程的服务;阿特金斯的服务宗旨是使客户得投资取得更大的效益和效率。
国家旅游规划甲级规划资质单位北京(16家)1.中国旅游研究院2.北京开思九州旅游发展研究中心有限责任公司3.北京博雅方略旅游景观规划设计院有限责任公司4.北京京师天成旅游规划设计咨询有限公司5.北京世纪唐人旅游发展有限公司6.北京天道蓝图规划设计院7.北京绿维创景规划设计院8.北京中景园旅游规划设计研究院9.中国城市规划设计研究院旅游规划研究中心(周建明)10.中国科学院地理科学与资源研究所(刘纪远)11.北京清华城市规划设计研究所12.北京中科景元城乡规划设计研究院13.北京达沃斯巅峰旅游规划设计院14.北京大地风景旅游景观规划设计院15.北京同和时代旅游规划设计院16.北京土人景观与建筑规划设计研究院吉林(1家)东北师范大学旅游科学研究所江苏(1家)江苏省旅游局发展咨询中心浙江(7家)1.浙江大学风景旅游规划设计有限公司2.浙江工商大学旅游规划设计院有限公司3.浙江旅游科学研究院有限公司4.浙江远见旅游规划设计研究院5.浙江诗话江南文化发展有限公司6.浙江名苑旅游规划设计研究中心7.浙江省旅游规划设计研究院广东(5家)1.中山大学旅游发展与规划研究中心(保继刚)2.广东省旅游发展研究中心(苏建和)3.深圳市多彩旅游策划顾问有限公司4.深圳市麟德旅游规划顾问有限公司5.广东新空间旅游规划有限公司广西(1家)广西旅游规划设计院上海(2家)1.上海同济城市规划设计研究院风景科学研究所(刘滨谊)2.上海科学院旅游研究中心(王大悟),含上海奇创旅游规划设计机构河北(1家)河北地理科学研究所山东(1家)山东省旅游规划设计研究院湖北(1家)湖北大学旅游发展规划研究院湖南(1家)中南生态旅游规划设计责任有限公司重庆(1家)重庆浩鉴旅游规划设计有限公司四川(2家)四川省旅游规划设计所成都来也旅游策划管理有限责任公司新疆生产建设兵团(1家)新疆生产建设兵团勘测规划设计研究院(农业部新疆勘测设计院)。
成都户外策划公司排名介绍户外策划公司是指专门从事户外活动策划和组织的企业机构,为人们提供丰富多样的户外体验和活动的机会。
成都作为一个拥有丰富自然资源和文化底蕴的城市,拥有众多优秀的户外策划公司。
本文将介绍成都市内排名靠前的几家户外策划公司。
第一名:蓝天户外蓝天户外是成都市内颇具知名度的户外策划公司之一。
他们专注于提供高品质的户外活动和旅行体验。
公司成立于2005年,拥有丰富的经验和专业的团队。
他们的活动范围涵盖了徒步旅行、攀岩、露营和探险等多个领域。
蓝天户外以安全、刺激和有趣的活动内容赢得了广大用户的好评。
第二名:极限探险极限探险是一家以探险项目为特色的户外策划公司。
他们致力于为客户提供刺激和挑战的户外活动。
极限探险拥有一支经验丰富的团队,能够安全并专业地组织各种极限运动,如滑翔伞、漂流和攀岩等。
他们的活动注重团队协作和个人挑战,深受年轻人的喜爱。
第三名:自然探索自然探索是一家注重自然与环保的户外策划公司。
他们以生态保护和环境教育为理念,通过户外活动来向人们传递对自然的热爱和保护意识。
自然探索提供多种活动,如自然徒步、野外摄影和生态考察等。
他们的活动注重生态环境的保护,并提供专业的讲解和指导。
第四名:奇幻之旅奇幻之旅是一家专注于主题旅行的户外策划公司。
他们提供各种有趣和独特的主题旅行体验,如古镇游、摄影之旅和美食探秘等。
奇幻之旅注重为客户打造独特的旅行体验,通过深入了解目的地的文化和历史,为客户提供丰富的旅行感受。
第五名:冒险王国冒险王国是一家专注于户外冒险和团队建设的户外策划公司。
他们通过各种刺激和挑战的活动,帮助团队成员建立更紧密的关系和信任。
冒险王国提供多种团队建设活动,如绳索挑战、战略游戏和团队比赛等。
他们的活动注重团队合作和沟通,深受企业和学校团队的喜爱。
结论成都市内有众多优秀的户外策划公司,为人们提供丰富多样的户外活动和旅行体验。
无论是追求刺激冒险还是享受自然风光,都可以在这些公司中找到合适的活动。
国内十大策划公司国内十大策划公司——行业优秀代表的综合评选策划公司是现代市场营销领域中不可或缺的重要组织,而国内的策划公司数量庞大、规模不一,因此在众多策划公司中,究竟哪些公司是业内的佼佼者呢?本文将为大家介绍国内十大策划公司的综合评选结果,为大家提供行业内优秀代表的参考。
一、第一名:XXX策划公司——不断创新的品牌策划公司XXX策划公司是国内最著名的品牌策划公司之一,其以不断创新的策略和创意打造了许多成功的品牌案例,被誉为“中国品牌策划第一品牌”。
在本公司的发展历程中,不断地创新和完善自己的服务体系是其获得成功的重要原因之一。
二、第二名:XXX策划公司——专业化的会展策划公司XXX策划公司是国内专业化的会展策划公司之一,其在会展方面拥有丰富的经验和优秀的团队。
其以“细节决定成败”为理念,通过规划、设计、制作和执行等多个方面的工作把会展策划打造得更完美、更专业、更有创意。
三、第三名:XXX策划公司——个性化的活动策划公司XXX策划公司以其独特的个性化策划服务著称,其推出的活动方案具有极高的个性化和独特性,这一点是其与众多策划公司区别的重要方面之一。
其专业的活动策划服务已经得到了行业内外的广泛认可。
四、第四名:XXX策划公司——国内领先的广告策划公司XXX策划公司是国内领先的广告策划公司之一,其拥有专业的广告策划团队和优秀的广告创意,为众多企业提供了一流的广告策划服务。
其不断创新的创意和策略也为公司的成功提供了坚实的基础。
五、第五名:XXX策划公司——以专业性为核心的企业服务公司XXX策划公司是一家以专业性为核心的企业服务公司,其主要服务领域集中在企业品牌策划、营销策划、公共关系等方面。
其专业的团队和完善的服务系统已经成为其成功的重要保障。
六、第六名:XXX策划公司——强调创意和个性的设计策划公司XXX策划公司是一家强调创意和个性的设计策划公司,其在设计和制作方面具有独特的优势和突出的表现。
其创意性和个性化的设计方案已经成为其在行业内的重要特色之一。
全国甲乙丙级旅游规划设计资质单位名录•相关推荐全国甲乙丙级旅游规划设计资质单位名录全国甲乙丙级旅游规划设计资质单位名录1、甲级旅游规划设计单位(目前共有42家)国家旅游局公告【2002年第9号】2002年6月24日{9家}、国家旅游局公告【2007年16号】2007年12月18日{17家}、国家旅游局公告【2008年第8号】2008年6月17日{4家}、国家旅游局公告【2009年20号】 2009年9月16日{12家}:北京(16家)中国科学院地理科学与资源研究所(刘纪远)-旅规甲02-2003 北京清华城市规划设计研究所-旅规甲03-2003中国城市规划设计研究院旅游规划研究中心(周建明)-旅规甲04-2003北京中科景元城乡规划设计研究院(04年乙级,07年升甲级)-旅规甲01-2007北京达沃斯巅峰旅游规划设计院(02年乙级,07年升甲级)-旅规甲02-2007北京大地风景旅游景观规划设计院(吴必虎)(04年乙级,07年升甲级)-旅规甲03-2007北京同和时代旅游规划设计院(04年乙级,07年升甲级)-旅规甲04-2007北京土人景观与建筑规划设计研究院(俞孔坚)(02年乙级,07年升甲)-旅规甲05-2007北京绿维创景规划设计院(06年乙级,08年升甲级)-旅规甲03-2008北京中景园旅游规划设计研究院(04年乙级,08年升甲级)-旅规甲04-2008中国旅游研究院北京开思九州旅游发展研究中心有限责任公司(04年乙级,09年升甲级)北京博雅方略旅游景观设计院有限责任公司(06年乙级,09年升甲级)北京京师天成旅游规划设计咨询有限公司(07年乙级,09年升甲级)北京世纪唐人旅游发展有限公司(06年乙级,09年升甲级)北京天道蓝图规划设计院(06年乙级,09年升甲级)河北(1家)河北省地理科学研究所(02年乙级,07年升甲级)上海(2家)上海同济城市规划设计研究院风景科学研究所(刘滨谊)上海科学院旅游研究中心(王大悟)江苏(3家)江苏省旅游局发展咨询中心(02年乙级,07年升甲级)江苏东方景观设计研究院有限公司(04年乙级,09年升甲级)南京必得旅游策划设计有限公司(04年乙级,09年升甲级)-旅规甲09-2009浙江(6家)浙江大学风景旅游规划设计有限公司(04年乙级,07年升甲级)浙江工商大学旅游规划设计院有限公司(04年乙级,07年升甲级)浙江旅游科学研究院有限公司(王昆欣)(04年乙级,07年升甲级)浙江远见旅游规划设计研究院(袁健)(02年乙级,07年升甲级)浙江茗苑旅游设计研究中心(07年乙级,09年升甲级)浙江诗话江南文化发展有限公司(07年乙级,09年升甲级)吉林(1家)东北师范大学旅游科学研究所(06年乙级,09年升甲级)山东(1家)山东省旅游规划设计研究院(02年乙级,07年升甲级)湖北(1家)湖北大学旅游发展规划研究院(马勇)(04年乙级,07年升甲级)湖南(1家)中南生态旅游规划设计责任有限公司(吴楚材)(02年乙级,07年升甲级)重庆(1家)重庆浩鉴旅游规划设计有限公司(02年乙级,07年升甲级)四川(2家)四川省旅游规划设计研究院成都来也旅游策划管理有限责任公司(杨振之)(02年乙级,07年升甲级)新疆(1家)新疆生产建设兵团勘测规划设计研究院(农业部新疆勘测设计院)(02年乙级,07年升甲级)广西(1家)广西旅游规划设计院广东(5家)广东省旅游发展研究中心(苏建和)中山大学旅游发展与规划研究中心(保继刚)深圳市麟德旅游规划顾问有限公司(杨力民)(04年乙级,08年升甲级)-旅规甲01-2008 广东新空间旅游规划有限公司(04年乙级,08年升甲级)深圳市多彩旅游策划顾问有限公司(04年乙级,09年升甲级)-旅规甲12-20092、乙级旅游规划设计单位北京(38-7-5家,12家已升甲)北京仙创旅游设计研究中心(谢春霞,首席专家:杨开忠)-旅规乙03-2003城市建设研究院-旅规乙04-2003北京达沃斯景观规划设计院-旅规乙04-2004北京华旅经纬旅游策划有限公司-旅规乙05-2004北京神州新纪录规划设计研究院(卢云亭)-旅规乙06-2004北京易地斯埃东方环境景观设计研究院有限公司(北京东方园林股份有限公司)-旅规乙07-2004 北京新奥都规划设计咨询有限责任公司-旅规乙61-2004北京创新旅游开发中心-旅规乙01-2006北京城市景观研究所--旅规乙02-2006北京中坤塔格旅游景观规划设计有限公司-旅规乙03-2006北京千景方圆旅游咨询有限公司-旅规乙06-2006北京市建筑设计研究院-旅规乙01-2007北京来也旅游规划设计有限公司-旅规乙 02-2007北京华汉旅规划设计研究院有限公司-旅规乙03-2007北京大衍致用旅游规划设计院-旅规乙04-2007北京第二外国语学院-旅规乙06-2007北京国智景元旅游顾问有限公司-旅规乙01-2008北京都市筑景设计研究院-旅规乙02-2008北京中外建建筑设计有限公司-旅规乙03-2008北京建国慧景旅游规划设计院-旅规乙04-2008北京天一和恒投资顾问有限公司-旅规乙05-2008北京和而不同旅游规划设计中心-旅规乙06-2008中国科学院科技政策与管理科学研究所-旅规乙07-2008北京天创智业城市规划设计院有限公司-旅规乙08-2008北京天山多娇规划院-旅规乙09-2008优山美地(北京)国际城市规划设计咨询有限公司-旅规乙10-2008天津(1家)天津市城市规划设计研究院河南(2家)河南九鼎德盛投资顾问有限公司·旅游创意规划中心(高峻岭)河南省科学院地理研究所(冯德显)辽宁(4家)大连市建筑设计研究院大连市规划设计研究院辽宁省城乡建设规划设计院(2007.7.17进入申甲公示,但未能通过)辽宁北方旅游规划设计中心吉林(2-1家,1家已升甲)吉林省城乡规划设计研究院黑龙江(2家)黑龙江省城市规划勘测设计研究院黑龙江省林业设计研究院山西:(2家)山西风光旅游规划研究中心太原蓝湖智业有限公司上海:(6-2家,2家已被撤销)上海海达旅游发展研究院有限公司(2006年1月5日被国家旅游局注销资质)上海复旦旅游产业咨询有限公司(2007年7月1日被国家旅游局注销资质)上海师大旅游规划与发展中心上海同异城市设计有限公司上海奇创旅游景观设计有限公司(洪清华)上海派尼欧旅游咨询有限公司江苏(8-1-2家,3家已升甲)江苏省城市规划设计研究院南京智博旅游设计有限公司(黄震方,依托于南京师范大学)苏州东吴旅游规划咨询有限公司南京金乌旅游咨询服务有限公司(喻学才)苏州上港旅游规划设计研究院有限公司安徽华艺园林景观生态建设有限公第一文库网司合肥天典景观规划设计有限公司安徽忆江南旅游规划设计研究院江西:(2家)江西省旅游规划设计所江西省林业调查规划研究院浙江(14-4-2家,6家已升甲)浙江省旅游规划设计研究院浙江省林业调查规划设计院(刘安兴)浙江大学亚欧旅游规划设计研究院杭州现代旅游规划设计有限公司宁波东方旅游规划研究院艾斯弧(杭州)建筑规划设计咨询有限公司浙江省国际旅游规划设计研究院平阳县瓯风文化传播有限公司山东(4-1家,1家已升甲)青岛市旅游规划建筑设计研究院(青岛市旅游规划研究院)山东原创旅游规划设计有限公司(刘鲁民)济南三大旅游咨询有限公司(张屿蓬)湖南(4-1家,1家已升甲)湖南大学设计研究院长沙市规划设计院湖南司大旅游规划设计有限公司湖北(5-1家,1家已升甲)武汉大学旅游规划设计研究院中国地质大学旅游发展研究院(辛建荣)华中师范大学旅游规划与景观设计研究院武汉远莱规划设计有限公司广东(15-2-1家,3家升甲)广州地理研究所广州旅游规划中心(欧阳洪昭)广州市智景旅游策划设计咨询服务有限公司深圳市华侨城旅游策划顾问有限公司深圳榜样旅游项目设计有限公司(苏洪宇)广州市城市规划勘测设计研究院广州海森旅游策划设计有限公司中山市规划设计院广州谊华旅游规划设计有限公司深圳市美亚丽景旅游景观设计有限公司深圳市汉沙国际工程咨询有限公司暨南大学福建师范大学(郑耀星)福州市规划设计研究院广西(10-2家)广西南宁新领域风景园林旅游设计有限责任公司(张燕东)(2007年7月1日被国家旅游局撤销资质)广西林业勘测设计院(吴铁明)广西大学设计研究院(2007年7月1日被国家旅游局注销资质)桂林桂工旅游规划设计研究院南宁市城市规划设计院广西华威园林旅游规划设计有限公司桂林市城市规划设计院广西南宁博驰旅游园林规划设计有限公司桂林市七颗星旅游规划咨询有限公司广西大学旅游科学研究院海南(1家)海南旅游规划研究院重庆(8-1家,1家已升甲)重庆川美旅游规划设计有限公司(赵允)重庆大学城市规划与设计研究院重庆市规划设计研究院重庆意境旅游规划设计中心重庆市园林建筑规划设计院重庆邦宁旅游规划设计有限公司重庆派诺耕景观规划设计有限公司贵州(7家)贵州省旅游规划设计中心(2007.7.17进入申甲公示,但未能通过)贵州省城乡规划设计研究院贵州省建筑设计研究院贵阳市建筑设计有限公司贵州天海规划设计中心贵州旅游文化研究传播中心贵阳振旅旅游发展规划设计中心云南(15家)云南省城乡规划设计研究院云南方城规划设计事务所昆明艺嘉旅游规划设计有限公司昆明本土建筑设计研究所有限公司(朱良文)昆明理工大学设计研究院云南山地城镇与区域规划设计研究院云南索风旅游策划公司昆明传智旅游规划设计有限公司昆明市规划设计院云南省林业调查规划院云南省林业勘察设计院西南林学院园林工程设计所云南省设计院国家林业局昆明勘查设计院云南城市规划建筑研究设计院有限公司陕西(8家)西安建大城市规划设计研究院西安陕师大旅游规划设计研究院(马耀峰)陕西省旅游设计院陕西省林业勘察设计院陕西省城乡规划设计研究院西安西外旅游研究与规划中心国家林业局西北林业调查规划设计院西安旅游设计研究院(惠耕)甘肃(1家)甘肃省林业调查规划院(陶雪松)宁夏(1家)宁夏汇景旅游规划咨询设计有限公司新疆(8-1家,1家已升甲)新疆维吾尔自治区国际工程咨询公司中科院新疆生态与地理研究所新疆林业勘察设计院新疆生产建设兵团新疆城乡规划设计院乌鲁木齐市园林设计研究院(2007.7.17进入申甲公示,但未能通过)新疆地质工程勘察院3、丙级旅游规划设计单位(目前共收集到107家,急需同行网友补充)北京世铭源旅游规划设计有限公司-旅规丙2004-1北京盛邦伟业旅游顾问有限公司-旅规丙01-2006中国经济技术研究咨询有限公司-旅规丙02-2006北京纵深行企业策划有限责任公司-旅规丙03-2006北京时代天元旅游开发有限公司-旅规丙04-2006北京东方广亿科技有限公司-旅规丙01-2007【北京6家】广西建筑综合设计研究院广西城乡设计院广西美景旅游规划设计有限公司、广西柳州园林规划建筑设计院、广西纵横文化发展有限责任公司、广西北海市大自然旅游规划工程咨询有限公司桂林开元旅游规划设计公司【广西七家】南京市园林规划设计院、南京新润城置业顾问有限公司、南京达可得管理咨询有限公司【江苏3家】湖北省南方设计有限公司三峡大学旅游规划与发展研究中心顶峰旅游规划设计有限公司(研究院)——隶属于神农架旅游发展集团有限公司【湖北三家】郴州市城市规划设计院长沙国盛旅游规划设计有限责任公司国家林业局中南林业调查规划设计院衡阳师范学院旅游规划设计所湖南远景咨询管理有限公司长沙智成旅游规划有限公司【湖南6家】贵州大学旅游与文化产业发展研究院贵州省建筑设计研究院贵阳市建筑设计院贵州省江河旅游发展公司贵州风景园林建筑工程有限公司贵州瑞青喀斯特生态经济科技开发有限公司贵阳新天建筑规划设计院贵州省山地资源研究所贵州天海环境艺术设计有限公司贵州省林业调查规划院【贵州10家,另有一说为8家】成都聚合旅游策划咨询有限公司(成都聚合国际会议博览有限公司)四川西晨生态环保有限公司(依托四川农业大学)四川城镇规划设计研究院西南民族大学旅游与城乡规划设计研究院四川师范大学旅游与城乡规划研究院(川旅规丙02-2008)【四川五家(共六家)】昆明智兴旅游规划设计有限责任公司玉溪市规划设计研究院【云南两家】河南省韶光旅游规划设计研究中心(旅规丙HN001-2007)河南省发展投资设计有限公司(旅规丙HN002-2007)开封市大河旅游规划设计中心(旅规丙HN004-2007)郑州大学(科技开发公司)旅游资源规划设计中心(旅规丙HN003-2007)河南财经学院(旅规丙HN005-2007)洛阳市古建园林设计研究院(旅规丙HN006-2007)河南省城市规划设计研究院有限公司(旅规丙HN007-2007)河南天脉景观设计有限公司(旅规丙HN008-2007)河南农大风景园林规划设计院(旅规丙HN009-2007)开封市规划勘测设计研究院(旅规丙HN010-2007)商丘市规划勘测建筑设计院(旅规丙HN011-2007)河南省文化产业发展研究院(旅游规划设计研究所)(旅规丙HN012-2007)河南大汉文化旅游有限公司(旅规丙HN013-2007)河南建投工程咨询有限公司【河南14家】河北省旅游研究会河北大学旅游研究中心河北师范大学资源与环境科学学院河北师范大学职业技术学院餐饮系河北省新纳瑞旅游规划设计研究院有限公司石家庄职业技术学院(旅游规划中心)【河北六家】中国海洋大学管理学院旅游系【山东一家】山大文景城乡规划设计事务所(有限公司)【山西一家】甘肃省城乡规划设计研究院(周晓冬)甘肃省经纬环境工程技术有限公司(张道侠)甘肃科地工程咨询有限责任公司(张世武)兰州大博旅游规划设计研究院(陈兴鹏)兰州大众旅游规划设计有限公司(郑本法)兰州新丝路旅游规划咨询有限公司(王三北)西北师范大学地理环境与科学学院(石培基)【甘肃七家】广州市常邦旅游规划设计有限公司(晏平)佛山科学技术学院环境与土木学院旅游规划与发展研究中心广州大学旅游研究与规划策划中心(肖星)【广东三家】福建农林大学武夷学院旅游科学研究所(周作明)福建省林业科学研究院(福建省园林规划设计所暨福建省林科绿化生态工程中心)福州博川旅游规划管理有限公司【福建四家】江西寅泰山水设计有限公司【江西一家】新疆大学旅游学院新疆师范大学生命与环境科学学院新疆社科院经济研究所新疆建科院新疆全景旅游规划院亚心景观规划设计有限公司西部风光旅游规划设计研究院新疆银冠园林装饰工程有限公司伊犁花城勘测设计研究有限责任公司新疆绿洲国际旅游规划设计院新疆绢道旅游规划设计院新疆中联工程有限公司乌鲁木齐神域旅游发展研究中心【新疆13家,另有一说5家】延边大学东北亚旅游资源开发研究中心【吉林一家】重庆科林旅游规划设计中心(重庆师范大学·罗有贤)重庆天霖园林景观规划设计有限公司重庆市渝中区指南车旅游研究所【重庆三家】浙东旅游规划研究院杭州智诚旅游规划有限公司、安吉县山地环境艺术有限公司、浙江绿客水务旅游投资有限公司、嘉兴大运河景观有限公司、杭州南风旅游规划研究院有限公司、浙江省国际旅游规划设计研究院杭州大山艺景旅游策划有限公司【浙江八家】黑龙江寒硕城市规划设计有限公司黑龙江龙科城市规划设计所【黑龙江两家】辽宁省医药规划设计院有限公司【辽宁一家】。
国内八大古村古镇策划规划设计公司排行一览古村古镇是先辈留下的珍贵的历史文化遗产,如何精准策划规划,保护与开发如何平衡,如何发展休闲旅游产业?这是政府、投资商、当地人最苦恼的一件事。
很多地方做古村古镇旅游规划和旅游开发都会陷入一个误区:认为搞古村古镇旅游就是开发仿古建筑,只要古建筑成规模,街市庭院完备就游人如织、大功告成。
这种认识水平不仅是旅游开发商和政府部门有,就连部分的旅游规划公司和规划院都是这种思维。
不进行资料收集、历史文化探究,随意嫁接甚至凭空捏造,动不动就是江南水乡、苏州园林、徽派建筑之类,根本不具备当地特有的文化元素与历史积淀,看似专业实则平庸!一些古村古镇旅游规划的认识就是做古建筑,古建筑一条街,到最后一个铺面都没租出去,旅游就是把人搞来,没有人,再像景区也不是景区,再像古镇也不是古镇,这毫无意义,关键是如何把人、把全国人搞来,这才是搞乡村旅游!更多的古城古镇古村是需要与他们的悠久历史和丰富的民俗文化相融合,设计出符合当地与时代特征的标志性建筑景观,这样才能避免沦为复制品的尴尬境地。
古村古镇要有独特的文化体验与民俗元素,“所谓‘绿水青山’、‘记录乡愁’,其实质就是号召人民对乡村文化和乡民文化的保留和保存。
”做旅游做到最后就是做文化,这是旅游开发的起点,也是重点和终点。
让游客来,是旅游规划成功的第一步,让游客再来是文化体验的成功,让游客愿意多次来,并选择把一部分时间留在这里,则是当今古村古镇等旅游景区所不能不承认的发展方向。
只有具备让游客愿意留下来体验这里的文化,在这其中能够实现休闲旅游度假的意愿,甚至于投资养老地产,旅游景区才算成功,才能避免门票经济的落寞境地,古村古镇要在保护与开发之余具有旅游度假地产的功能,营造休闲旅游度假或生活的第二居所。
举出了几家最具代表性的古村古镇策划规划设计院,希望对开发商、政府起到一定的指导作用,仅供参考。
品牌名称:诺狮全称:上海诺狮景观规划设计有限公司总部地址:上海市浦东董事/资深设计师:程伟新、王子羽简介:上海诺狮旅游规划咨询机构,中国知名的旅游策划、旅游规划、古村古镇、田园综合体、特色小镇、乡村旅游和休闲农业策划规划设计机构;诺狮品牌始于2007年,公司在成长的同时不断的借鉴国际化人力资源和国际化运作管理模式,长期与加拿大、日本设计师及事务所保持密切合作,同时诺狮(KNOWS)还汇聚了包括同济大学、天津大学等高校研究机构的优秀旅游规划和古村古镇设计力量,为更好地植根于中国的本土文化和旅游策划规划设计服务创造了条件。
2022中国十大景观设计公司排行榜(最新)1.共振城市规划设计集团(RESONANCE)共振(RESONANCE)是世界知名城市规划与景观设计集团之一,工作领域涉及土地规划、城市设计和规划、景观设计、园林设计、建筑设计、旅游规划、产业规划、工程设计、战略研究等方面。
共振在城市规划、建筑理论与设计语言创新方面的贡献是21世纪世界建筑领域中最重要的成就之一。
集团一直站在世界城市设计和建筑设计的最前沿,代表着当今国际最先端的设计思潮。
自成立以来,它已经在亚、欧、美多个国家完成了城市设计和规划、旅游区规划、工业园区规划、新兴商业区规划、美术馆、博物馆、商业综合体、音乐厅、城市交通枢纽设计、住宅、园林景观、桥梁、广场、宗教教堂等一系列极具革新性的工程项目。
事务所的规模逐步扩大,拥有300多名城市规划设计师、景观设计师、建筑师和工程师。
共振进入中国已经有10多年的历史,目前正在中国飞速发展。
21世纪的中国,建筑事业方兴未艾,建筑师们一直在苦苦思索、探求自己的建筑之路。
共振的团队均毕业于伦敦AA建筑联盟、美国罗德岛设计学院、英国皇家艺术学院等世界顶级建筑与城市设计学院,由当代最具影响力的设计师,福布斯最具潜力设计师有“设计鬼才”之称的戴帆领衔。
共振的作品遍及美国和世界上40多个国家。
曾获得亚洲设计大奖,全球设计大奖,当之无愧地成为世界上最具创造力的综合性事务所之一。
创造性在思想的制高点上飞掠、穿行,看到全新的图景,朝着不断前进的曲线飞向未来。
让我们以一个悖论展开对共振工作的反思吧:它是最具普遍性的,同时也而普遍。
它探讨一切,具有绝对的普遍性;但是其内部又存在着鲜明的文化和民族独特性。
换言之,在建筑史上存在着多个由空间和时间所限定的设计阶段,我们或许可以把它们称为建筑时刻。
2022年,共振城市规划设计集团(RESONANCEGROUP)的“空谷幽兰——中国山西大同造园”项目在法国里昂展出,以深邃的东方思想、创新的空间表达、轰动欧洲,引起了欧洲媒体的广泛关注。
EDAW易道公司,地暖公司,成立于1939年。
它一直都是世界领先的企划公司,获得过上百项客户和行业奖项。
EDAW公司通过其全球26 个办事处协力完成园林建筑、城市设计、环境和经济规划服务一中国总部在北京。
易道是最早进入中国的境外世界级景观设计公司,在中国担纲的大型设计不胜枚举,包括:香港阳明山庄、北京嘉里中心、世贸中心、苏州星加坡工业园、上海浦东中央公园、中远两湾城、深圳金海湾花园、天津顺弛世纪城等项目。
景观设计经典作品:香港迪士尼乐园、佛罗里达迪士尼欢乐小镇、欧洲迪斯尼乐园、日本福岗“运河城”购物中心、香港机场及铁路九龙车站、新加坡克拉克码头商场、波士顿的码头地区公园和多个奥林匹克项目,包括亚特兰大奥运百年纪念广场、悉尼奥运村、北京奥运的水上公园和伦敦2012 年奥运会的规划项目。
据说大连万科城市花园也是啊。
EDSAEDSA是世界环境景观规划设计行业的领袖企业。
美国的,创始人爱德华.斯通。
历史、设计面跟EDAW差不多,但它作的小区项目比较多,也比较有特色。
EDSA Orient 是EDSA在亚洲地区的分支机构,总部在北京。
其专业服务由美国EDSA 来主导。
美国EDSA总裁约瑟夫.拉里出任EDSA Orient的董事长,EDSA董事副总裁陈跃中出任EDSA O rient 的总裁兼首席设计师,领导着80 余名优秀设计师。
目前,EDSAOrient 己成为中国环境景观业界内公认的行业领导者,得到众多房地产发展商、旅游开发商及政府机构的高度认可。
项目包括:四季花园(上海)南山佛教文化旅游区总体规划修编(海南)金石谷高尔夫俱乐部(大连)亚龙湾度假酒店(三亚)朗琴园(北京)蔚蓝海岸三期(深圳)圣美利加别墅(大连)西湖髙尔夫别墅(杭州)武定门公园(南京)市政项目规划设计:中关村科技园东入口(北京)国际休闲中心(北京)SWA美国SWA集团是一家全球性景观建筑和城市规划设计公司,在城市可持续发展规划和景观规划领域享有盛誉,其资深设计师均毕业于哈佛大学建筑系。
旅游规划公司排名:十大不同特色旅游规划公司Ⅰ. 王志纲战略策划工作室——战略策划见长王志纲战略策划工作室包含四大业务:大型房地产策划、城市运营策划、高新园区策划、旅游策划。
在战略策划界,王志纲工作室堪称“教父级”。
其业务类型看似庞杂,但技术层面始终专注于“战略策划”层面。
也擅长做区域性大型文化旅游发展战略规划。
但具体旅游开发项目的业态策划,并不是王志纲工作室特长。
如果是区域性大型文旅战略策划,首选王志纲工作室。
Ⅱ. 广东省旅游研究中心——国有旅规单位的强者广东省旅游研究中心虽然隶属省旅游局,是事业单位性质。
但是得益于广东省改革开放风气。
与多数省份的虚有虚名的国有规划机构比,广东省旅研中心的市场活力、实战能力还是比较好的。
能够将政府优势和市场优势相结合。
Ⅲ. 达沃斯巅峰——较早的民营旅游规划机构北京达沃斯巅峰(后更名巅峰智业)是继“浙江远见规划”后,较早成立的民营规划院。
达沃斯巅峰虽然是民企,但创始人与政府关系密切,拥有较好政商关系。
更擅长做政府类型项目。
如果牵涉“创5A景区品牌”等看重政商关系的规划,首选北京巅峰智业。
Ⅳ. 远见规划——最早的民营旅游规划机构浙江远见旅研是中国最早的市场化旅游规划机构。
在2000年前,中国所有旅游规划机构都是大学机构或国有规划院为主。
这些学院派与衙门派坐而论道,严重脱离市场实际。
在这种背景下远见旅游规划脱颖而出。
虽然后来实行的品牌连锁加盟制,对远见规划的质量带来较大影响。
但不能否认其历史贡献。
(不得不说,开规划院不是开超市,真的不适合搞连锁加盟制。
)Ⅴ. 阿特金斯——较早涉猎国内旅游规划的外企英国阿特金斯是国际知名景观与建筑设计公司。
因此在旅游景观设计、景观建筑设计方面比较突出。
大概在2005年左右,正值传统学院派纷纷被市场淘汰、民营市场派旅游规划院崛起时,阿特金斯也敏锐地进入到中国旅游规划市场。
但是在区域旅游发展规划、旅游业态策划方面相对逊色。
如果涉及大型酒店设计、大型景观建筑设计,首选阿特金斯。
EDAW——老牌,公司设计面很广,但城市设计比较作得好,比如开放空间的项目著名的,苏州金鸡湖、天津海河项目等
EDSA——历史、设计面跟EDAW差不多,但它作的小区项目比较多,也比较有特色,比如出了陈跃中这样的设计师。
BCA——基本都是住区设计,所谓“新古典主义”设计,同样的风格设计火遍大江南北,但是设计界对其褒贬不一。
SWA——俞孔坚就是在这出来的,这个公司主要是作景观规划,生态规划的理念是它比较擅长的。
另外,他是彼得沃克创办的,所以“极简主义”设计风格很正的。
SASAKI——佐佐木创办于美国,对城市开放空间的设计有许多名作,08北京奥运公园的方案设计就是其中标的,但后来是清华接手深化。
ATKING——这个是英国的,总部在上海,也是主要做规划的。
,在国内的项目比较一般,但听说在中东的城市设计比较多。
比较好。
NITA——荷兰的,从栽培花卉起家的,是个集团公司,设计机构也是遍布世界,上海世博绿地设计就是NITA中标的。
公司风格很独特,我本人也很喜欢。
哈格里夫斯事务所——也是美国的,读书的时候很迷他的设计。
很全面,老哈本人,悉尼奥运公园和伦敦奥运公园都被他的公司中标了。
另外,他在国内还没有项目及分支机构,国内对他的介绍也比较少。
美国RTKL
美国EDAW
英国Atkins
西班牙BLAU建筑城市景观事务所
荷兰OMA
美国James Corner Field Operations
英国ARUP
日本日建设计
荷兰高柏伙伴
丹麦BIG + Thornton Tomasetti (联合体)
美国SWA Group。
中国十大著名文旅旅游景区策划规划公司(设计院)排名之共振文旅集团(RCG)共振文旅集团(Resonance Culturetour Group)是世界一流的文旅策划、文旅规划、文旅建筑设计、文旅运营全产业链集团,也是当代最具创造力、最具影响力的文旅策划与规划建筑设计集团,致力于为政府和企业打造引领时代潮流的尖端文旅项目与旅游景区。
共振文旅集团(Resonance Culturetour Group)在国际文旅、策划、规划、建筑、景观设计大赛中先后获奖有300多次,其中一等奖就有150多项。
戴帆(DAI FAN)共振文旅集团(Resonance Culturetour Group)的创始人和文旅总监戴帆(DAI FAN),世界知名的的策划、文旅规划和运营大师。
引领着当今国际最先端的建筑与城市规划设计思潮,戴帆(DAI FAN)也是当代全球知名度最高的设计大师之一,戴帆也是中国最有影响力的规划、建筑和园林设计大师之一,其作品冲击着整个社会的价值观与审美观。
戴帆(DAI FAN)作为国际规划、建筑、景观设计的领军人物,其文旅作品荣获环球设计大奖,亚洲设计大奖等几十个国际奖项。
戴帆(DAI FAN)是福布斯榜单最具影响力设计师,2018年亚太建筑大奖评委,2017年IAI全球设计奖评委。
戴帆(DAI FAN)致力于创造前卫而深刻的概念,风格震撼人心,这也是戴帆(DAI FAN)的作品在当今世界产生巨大冲击力的一个重要原因。
戴帆的作品中国山西大同造园(China Shanxi Datong Gardens)不仅在中国是当代最具影响力的旅游文旅项目,在法国、英国、意大利、德国、美国展出时,获得整个欧美的媒体关注,对西方文化界、建筑界、旅游界产生了重大的冲击力和影响。
共振文旅集团以打造独一无二体验的旅游理想国为目标,打造拥有自身灵魂与质感的艺术高端文化旅游生态,整合了毕业于国际顶尖旅游学院、商学院、城市规划、设计学院的文旅策划、规划、文旅运营、景区建筑、旅游景观、主题乐园设计专家,集合文旅建筑师、室内设计师、设备选型顾问、经济分析师与施工管理顾问等跨学科的专业技术人士多领域学科优势资源和专业技术团队,共振文旅集团为世界各地各类旅游规划策划客户提供经济分析和战略规划服务,致力于通过国际化的高品质、多元的产品与服务,长期致力于文旅产业的高端价值体系建设,坚持专注文旅、专心研究、专长创新、专业服务,倾力打造:顶级的美好生活“文旅旅游生态内容提供商”。
中国旅游规划十大家
第一代(旅游规划基础理论创始人):
1、陈传康(北京大学,已经去世)
2、郭来喜(中科院地理所旅游研究中心,已经退休)
第二代(区域旅游规划理论发展者):
3、保继刚(中山大学旅游发展与规划研究中心)
4、吴必虎(北京大学旅游发展与规划研究中心、大地风景旅游景观规划设计研究院)
5、王大悟(上海社科院旅游产业研究中心、奇创旅游策划有限公司)第三代(后起之秀,当今精锐):
6、陈南江(广东省旅游发展研究中心):擅长度假区规划设计
7、杨锐(清华大学规划设计研究院):擅长风景区规划设计
8、吴承照(同济大学规划设计研究院):擅长风景区规划设计
9、刘锋(国务院发展研究中心、达沃斯巅峰景观规划设计院):擅长区域旅游规划
10、周建明(中国城市规划设计研究院):擅长风景区规划设计
以上10人中,在世的9人,7人在旅游规划甲级资质单位工作,吴必虎(4)、刘锋(9)在旅游规划乙级资质单位工作。
旅游经济大家:
魏小安(中国社科院)
张凌云(南开大学)
旅游策划大家:
王传黎(深圳度假湾旅游策划有限公司):擅长主题公园策划
刘汉洪(湖南省旅游局、智赢天下旅游策划有限公司):擅长旅游营销策划
旅游景观设计大家:
俞孔坚(北京土人景观设计研究院)
刘滨谊(同济大学规划设计研究院)。
国内七大知名亲子研学基地(乐园)规划设计公司排行近几年,国务院多次发文鼓励、并且有着国家政策推动,找一家好的亲子乐园和研学基地策划规划设计品牌,非常关键!品牌名称:诺狮全称:上海诺狮景观规划设计有限公司总部地址:上海市浦东董事/资深设计师:程伟新、王子羽简介:上海诺狮旅游规划咨询机构,中国知名的旅游策划规划、亲子乐园和研学基地、康养小镇、田园综合体、特色小镇和休闲农业策划规划设计及IP资源导入机构;诺狮品牌始于2007年,公司在成长的同时不断的借鉴国际化人力资源和国际化运作管理模式,长期与加拿大、日本设计师及事务所保持密切合作,同时诺狮(KNOWS)还汇聚了包括同济大学、天津大学等高校研究机构的优秀旅游规划设计力量,为更好地植根于中国的本土文化和旅游策划规划设计服务创造了条件。
品牌名称:绿维全称:北京绿维文旅城镇规划设计研究总部地址:北京法定代表人:林峰简介:绿维文旅(集团),专注于旅游产业与特色小镇的开发运营服务,以“创意经典·落地运营”为理念,基于智库优势,在顶层设计引导下,整合投资、开发、建造、运营、人才等产业链板块,经合资、合伙的深度整合,推动全产业链全程联合孵化服务。
北京绿维文旅科技发展有限公司(原“北京绿维创景规划设计院”),专业的旅游与特色小镇开发运营服务商,包括北京绿维文旅城镇规划设计研究院、八大事业部、八大职能部门,以及5个参控股公司,以旅游规划设计为核心,围绕“开发建设、投资融资、运营管理、人才培训、智慧旅游”等,为旅游与特色小镇开发运营,提供全产业链整合咨询服务。
品牌名称:巅峰智业全称:北京巅峰智业旅游文化创意股份有限公司创立年代:2001总部地址:北京董事长/总裁:束盈简介:巅峰智业的资深专家为各类客户提供经济分析和战略规划服务。
集思广益,让初步规划和概念逐渐成形最终落地运营的产品。
工作主要集中在旅游地产、旅游公共设施、休闲娱乐以及土地使用政策与规划上,旨在帮助客户了解市场行情、评估风险、厘清发展计划、商业战略和公共政策内在的不确定因素。
中国旅游规划设计公司排名
(据国际PRI商业调查机构2014-2016年数据)
NO1. 巅峰智业(北京巅峰智业旅游文化创意股份有限公司)——旅游创意咨询业的黄埔军校
业务主要面向政府
代表性项目:海南省旅游发展总体规划、江西庐山西海一期岛屿、瑞金市创国家5A级旅游景区提升规划
简介:北京巅峰智业旅游文化创意股份有限公司始创于2001年,已发展成为旅游规划行业龙头和旅游全产业链创新引领者,提供“规划+运营+营销+投资”四位一体一站式解决方案。
公司总部位于北京,并在上海、深圳、成都、西安、长沙、贵阳、南昌、哈尔滨等地设有分公司,2016年与华侨城集团合资成立了华侨城旅游投资管理有限公司。
公司资质全面,业务覆盖全国,共计完成2000 余项项目,累计运管景区50余家,获得“中国旅游知名品牌、国家文化产业示范基地、最具品牌影响力旅游规划企业、旅游投资先锋企业”等荣誉。
NO2. 绿维创景(北京绿维文旅科技发展有限公司)——引领学界
业务主要面向政府
代表性项目:赛罕乌素村、鄯善县蒲昌村改造、思拉堡温泉小镇、淹城春秋乐园
简介:绿维文旅(集团),专注于旅游产业与特色小镇的开发运营服务,以“创意经典·落地运营”为理念,基于智库优势,在顶层设计引导下,整合投资、开发、建造、运营、人才等产业链板块,经合资、合伙的深度整合,推动全产业链全程联合孵化服务。
北京绿维文旅科技发展有限公司(原“北京绿维创景规划设计院”)包括北京绿维文旅城镇规划设计研究院、八大事业部、八大职能部门,以及5个参控股公司,以旅游规划设计为核心,围绕“开发建设、投资融资、运营管理、人才培训、智慧旅游”等,为旅游与特色小镇开发运营,提供全产业链整合咨询服务。
NO3. 海森机构(广州旅游策划设计有限公司、广州海森温泉设计建造有限公司、广州海森度假区管理顾问有限公司、广州海山游乐科技股份有限公司)——以项目落地著称业务主要面向以恒大、首旅为代表的上市公司/大型企业集团
代表性项目:恒大海花岛、青岛海泉湾度假城、香江健康山谷等国内一大批顶尖度假旅游项目
简介:广州海森旅游策划设计有限公司(海森旅游规划设计院)是中国最早从事旅游规划设计的企业之一,是海森机构核心成员,与海森机构其他成员企业共同构成了度假旅游项目策划规划→设计建造→经营管理全程服务链条,服务了以恒大地产集团、北京首旅集团、横店集团、中铁集团、港中旅集团、宋城集团为代表的国内一大批顶尖的从事旅游投资的大型企业。
海森机构成员企业有广州海森旅游策划设计有限公司(国家甲级旅游规划设计资质)、广州海森度假温泉设计建造有限公司、广州海山游乐科技股份有限公司(中国水上乐园设备龙头企业)、广州海森度假区管理顾问有限公司。
海森机构2002年成立,从事度假旅游项目的策划规划、设计建造、经营管理以及度假旅游项目的投资开发和旅游设施设备的研发生产。
是目前全
国唯一专注于度假旅游项目建设全产业链服务的旅游科技集团企业。
NO4. 大地风景(大地风景国际旅游集团)——为大地保留和创造动人风景
业务主要面向政府
代表性项目:杭州城市旅游专项规划、阆中古城5A提升规划、海南雨林国际企业度假公园
简介:大地风景国际旅游集团创始于1997年,是包含规划设计、旅游投资、目的地发展、智慧旅游、文旅建设五大业务领域的综合性旅游目的地建设服务机构。
大地风景立于旅游及其延伸领域的发展前沿,以国际旅游研究院院士吴必虎教授为首席科学家,以专业、敬业、职业三业精神为核心文化价值,以“为大地保留和创造动人风景”为使命,把握国内外旅游行业发展大势,整合产业上下游最佳战略资源和供应链品牌,根据客户实际需要量身定制系统化解决方案,为社会、为客户、为员工创造并共享非凡价值。
大地风景在华北、华东、华南、西南、西北、华中、东北等地区均设有分公司。
NO5. 奇创(上海奇创旅游景观设计有限公司)——著名市场派
业务主要面向民营企业
代表性项目:三亚旅游发展总体规划、长兴太湖图影省级旅游度假区、天津滨海航母主题公园
简介:奇创旅游规划设计咨询机构成立于2004年,拥有国家旅游规划甲级资质,是从事旅游策划规划全程咨询的专业服务机构。
奇创在发展过程中,为政府、发展商、景区累积完成了千余项的专业策划、规划咨询服务,足迹遍布全国,所涉及的项目类型涵盖文化旅游、湖泊水库、滨海海岛、山地旅游、温泉养生、森林湿地、旅游小城镇、智慧旅游、旅游公共服务体系等。
在专业服务上秉承用理性支持决策、创新激发价值的理念,为不同类型、不同资源、不同阶段的各类客户提供定制化的决策依据。
NO.6. 来也(成都来也旅游发展股份有限公司)——新三板上市
业务主要面向民营企业
代表性项目:中国绵竹年画村、康大月亮湾山地运动公园
简介:来也股份是国内最早从事旅游策划规划设计业务的企业之一,拥有国家旅游规划甲级资质。
2015年加入亚太旅游协会,成为其在中国接收的首家旅游业全产业链平台服务上市公司。
公司秉承“法自然之灵韵,化平淡为神奇”的服务理念,集“产-学-研”一体,在国内率先提出独具前沿的全域旅游、旅游功能区、国家生态文化旅游融合实验区、国家旅游休闲区、旅游目的地体系等规划理论,并得到国务院、国家旅游局认可。
已编制1项国家精准扶贫战略思想诞生地规划,4项国家重大项目规划,4个伟人故里8项规划,20余项世界遗产地规划,30余项5A级旅游景区创建提升规划,40余项旅游度假区规划,50余项全域旅游相关规划,1000余项精品策划、规划,项目遍布全国各地。
NO.7. 山合水易(北京山合水易规划设计院有限公司)——专注乡村旅游与农业休闲业务主要面向民营企业
代表性项目:北京蓝调庄园、福建龙岩洋畲村
简介:山合水易为合易智业机构旗下乡村旅游农业休闲化项目规划设计服务机构,成立于2005年,是国内首家专业从事乡村旅游与休闲农业规划设计的规划设计单位,为乡村旅游与休闲农业创意服务的实践派倡导者,目前已成为中国最具影响力的规划设计机构之一。
多年来足迹已遍布全国,取得了丰硕的成果。
机构以“根植大地•师法自然”为智慧源泉,主营业务涵盖创意策划、规划设计、建筑设计及景观设计等领域,在休闲农业、乡村旅游、生态旅游、养老养生、文化旅游、郊野营地等休闲领域拥有一流的专业团队,形成了完善的产品包体系。
NO.8. 华汉旅(北京华汉旅规划设计研究院)
业务主要面向政府
代表性项目:金昌市“紫金花城神秘骊靬”大景区建设规划、贵州铜仁五彩桃源生态旅游综合体、甘肃金塔沙漠森林公园
简介:北京华汉旅规划设计研究院是旅游规划设计甲级资质单位,创立于2001年。
自成立至今,秉承“精准定位•创意落地”的规划理念,已完成800余个策划、规划、设计等咨询项目,其中包括50余个国家5A 级景区、国家级风景名胜区等国家级项目,200余个省、市、县及跨区域旅游发展规划项目,20余个世界自然遗产、世界文化遗产项目,以及上百个具有较高影响力的山地峡谷、古镇古村、旅游综合体、度假区、乡村旅游项目。
并依托华汉旅业机构强大的综合服务平台,为客户持续提供长期优质的延伸服务,促成了上百个规划设计项目的落地建设和成功运营。
华汉旅业机构下属单位有北京华汉旅规划设计研究院、北京玩家魔方科技股份有限公司、郑州童乡文化传播有限公司、北京华旅时代旅游营销有限公司、安徽华汉智旅信息科技有限公司。