湖北省襄阳市2018年中考理综化学试题及答案(真题)
- 格式:doc
- 大小:185.52 KB
- 文档页数:11
2018年湖北省襄阳市中考化学试卷及参考答案(2018襄阳市中考)7、生活中的下列变化,属于化学变化的是A.玉米榨汁B.葡萄酿酒C.蔗糖溶解D.汽油挥发(2018襄阳市中考)8、下列关于催化剂的说法正确的是A.化学反应前后催化剂的质量不变B.化学反应前后催化剂的性质不变C.催化剂只能加快化学反应速率D.没有催化剂化学反应不能发生(2018襄阳市中考)9、将密封良好的方便面从襄阳带到西藏时,包装袋鼓起,是因为袋内气体的A.分子个数增多B.分子质量增大C.分子间隔增大D.分子体积变大(2018襄阳市中考)10、一种新型材料C3N4的硬度比金刚石还大,可做切割工具。
在C3N4中,C 为+4价,则N元素的化合价是A.+3B.+1C.-1D.-3(2018襄阳市中考)11、襄阳市正在创建国家级文明城市。
下列做法错误的是A.加大空气监测力度,改善环境状况B.有效防治水体污染,保护水资源C.分类回收生活垃圾,垃圾资源化D.过度使用农药化肥,提高粮食产量(2018襄阳市中考)12、同素异形体是指由同种元素组成的不同单质。
下列和氧气互为同素异形体的是A.臭氧B.液氧C.石墨D.二氧化碳(2018襄阳市中考)13、下列说法正确的是A.由同一种元素组成的物质一定是单质B.由同种分子构成的物质一定是纯净物C.蜡烛燃烧后质量减小,不遵守质量守恒定律D.凡是均一的、稳定的液体一定是溶液(2018襄阳市中考)14、下列实验方案不能达到目的的是A.将气体通过灼热的铜网,除去N2中的少量O2B.将气体通过装有NaOH溶液的洗气瓶,除去CO中的少量CO2C.将固体粉末加水溶解、过滤,除去CaO中的CaCO3D.用点燃的方法鉴别涤纶线与羊毛线(2018襄阳市中考)15、下列各组离子能在pH=3的溶液中大量共存的是A.NH4+、Na+、NO3-、CO32-B. NO3-、Cu2+、SO42-、OH-C. Mg2+、K+、SO42-、Cl-D.Ca2+、Na+、HCO3-、Cl-(2018襄阳市中考)16、向一定质量的AgNO3和Cu(NO3)2的混合溶液中加入铁粉,反应过程中,测得混合物中溶液的质量与加入铁粉的质量关系如右图所示。
2018年湖北省襄阳市中考化学试卷一、选择题。
(选择题无分值)1.(2分)生活中的下列变化,属于化学变化的是()A.玉米榨汁B.葡萄酿酒C.蔗糖溶解D.汽油挥发2.(2分)下列关于催化剂的说法正确的是()A.化学反应前后催化剂的质量不变B.化学反应前后催化剂的性质不变C.催化剂只能加快化学反应速率D.没有催化剂化学反应不能发生3.(2分)将密封良好的方便面从襄阳带到西藏时,包装袋鼓起,是因为袋内气体的()A.分子个数增多B.分子质量增大C.分子间隔增大D.分子体积变大4.(2分)一种新型材料C3N4的硬度比金刚石还大,可做切割工具。
在C3N4中,C为+4价,则N元素的化合价是()A.+3B.+1C.﹣1D.﹣35.(2分)襄阳市正在创建国家级文明城市。
下列做法错误的是()A.加大空气监测力度,改善环境状况B.有效防治水体污染,保护水资C.分类回收生活垃圾,垃圾资化D.过度使用农药化肥,提高粮食产量6.(2分)同素异形体是指由同种元素组成的不同单质。
下列和氧气互为同素异形体的是()A.臭氧B.液氧C.石墨D.二氧化碳7.(2分)下列说法正确的是()A.由同一种元素组成的物质一定是单质B.由同种分子构成的物质一定是纯净物C.蜡烛燃烧后质量减小,不遵守质量守恒定律D.凡是均一的、稳定的液体一定是溶液8.(2分)下列实验方案不能达到目的是()A.将气体通过灼热的铜网,除去N2中的少量O2B.将气体通过装有NaOH溶液的洗气瓶,除去CO中的少量CO2C.将固体粉末加水溶解、过滤,除去CaO中的CaCO3D.用点燃的方法鉴别涤纶线与羊毛线9.(2分)下列各组离子能在pH=3的溶液中大量共存的是()A.NH4+、Na+、NO3﹣、CO32﹣B.NO3﹣、Cu2+、SO42﹣、OH﹣C.Mg2+、+、SO42﹣、Cl﹣D.Ca2+、Na+、HCO3﹣、Cl﹣10.(2分)向一定质量的AgNO3和Cu(NO3)2的混合溶液中加入铁粉,反应过程中,测得混合物中溶液的质量与加入铁粉的质量关系如图所示。
襄阳市2018年中考化学试题(含答案和解释)
2018年湖北省襄阳市中考化学试卷一、选择题,共10小题
1.(3分)(2018 湖北)下列变化中,属于物理变化的是() A.白鳞自燃B.冰雪融化C.蜡烛燃烧D.粮食酿酒2.(3分)(2018 湖北)“东方之星”沉船事故救援时,潜水员钢瓶中携带的气体是()
A.水蒸气B.二氧化碳C.氮气D.氧气3.(3分)(2018 湖北)“一滴水中约有167×1021个水分子”说明了()
A.分子很小B.分子间可以再分
C.分子之间有间隔D.分子在不断地运动4.(3分)(2018 湖北)生活之中处处有化学,下列说法不正确的是()
A.干冰可用于人工降雨
B.硫酸铵[(NH4)2SO4]属于复合肥
C.用天然气代替煤可以减少酸雨的形成
D.生活中的垃圾应分类回收5.(3分)(2018 湖北)下列对化学实验的描述,正确的是()
A.硫在氧气中燃烧生成一种无色无味气体
B.电解水时负极产生的气体能使带火星的木条复燃
C.点燃可燃性气体前要检验气体的纯度
D.稀释浓硫酸时,把浓硫酸沿器壁慢慢地注入盛有水的量筒内6.(3分)(2018 湖北)在一定条下,一氧化碳、木炭都能与氧化铜发生发应,下列叙述正确的是()
A.反应产生的气体都有毒B.反应中都有红色固体生成
C.反应类型都是置换反应D.反应的生成物不同7.(3分)(2018 湖北)运用图示法可以帮助我们巧学化学.下列化学知识用相应图示表示正确的是()
A. B. C. D. 8.(3分)(2018 湖北)下列物质中的少量杂质(括号内为杂质),只需适量NaOH的固体或溶液就能除去的是()。
襄阳市2018年中考化学试卷(有参考答案)
w
机密★启用前
1 C-1
2 N-14 O-16 S-32 Cu-64)
53.经研究发现,在人们喜爱的腌制食品中含有致癌物质N-二甲基亚硝胺[化学式为(CH3)2NNO],该物质是由________种元素组成的,其中氮元素的质量分数为______(计算结果保留一位小数)。
54.小丽同学取铜和氧化铜的混合物m g置于烧杯中,并向烧杯中逐滴加入稀硫酸溶液,不断搅拌,测得烧杯中溶液的质量与加入稀
硫酸的质量关系如右图所示。
求
(1) m g混合物中,氧化铜的质量是_______克;
(2)当加入516g稀硫酸溶液时恰好完全反应,此时溶液中溶质的
质量分数。
w。
襄樊市2018年中考化学试题一、填空题:1、生活中的下列现象属于化学变化的是(C)A、冰棒融化B、湿衣晾干C、水果腐烂D、瓷碗破碎2、下列物质属于纯净物的是(B)A、消毒后的自来水B、蒸馏水C、空气D、加碘食盐3、下列描述正确的是(D)A、固态物质的分子间无间隔B、液态物质的分子不运动C、化学变化中分子和原子都发生了变化D、物质变化中分子和原子都不发生变化4、安徽“劣质奶粉”事件已查处,经检测“劣质奶粉”中蛋白质、钙、磷、铁等的含量严重不足,这里的“钙”指的是(C)A、钙原子 B 、钙离子C、钙元素 D、钙单质5、下列五种物质中均含有氮元素,它们是按氮元素的化合价由低到高的顺序排列的:①NH3②N2③NO④X⑤N2O5,根据规律,X不可能是(D)A、NO2B、NaNO2C、N2O3D、N2O6、某物质(用R表示)在空气中燃烧的方程式为R+3O2==2CO2+3H2O,则R的化学式为(B)A、CH3COOHB、C2H5OHC、CH3OHD、CH47、固体氢氧化钠可用作干燥剂,下列气体不能用它干燥的是(B)A、一氧化碳B、二氧化碳C、氧气D、氮气8、下列各组物质表示同一物质的是(C)A、氢氧化钠生石灰B、氢氧化钠熟石灰C、碳酸钠纯碱D、二氧化碳水9、现将40℃时的一杯硝酸钾溶液降温至20℃,结果有少量晶体析出,则下列说法错误的是(A)A、40℃时的溶液一定为饱和溶液B、20℃时溶液中溶质的质量分数比40℃时小C、20℃时的溶液一定为饱和溶液D、溶剂的质量没有改变10、下列各组物质中,分别加入足量的水,能得到无色透明溶液的是(B)A、H2SO4Ba(OH)2B、KCl NaOHC、Ca(OH)2 Na2CO3D、CaCO3KNO3二、填空题:1、许多物质在生产、生活中扮演着重要的角色,它们有很重要的性质和用途。
请按下列要求填空。
(1)生活中常用于调味和腌制食品的物质的化学式NaCl(2)写出你熟悉的一种含碳元素的物质的化学式CO ,列举其一种用途冶炼钢铁;决定该用途的性质是CO具有还原性。
化学试卷 第1页(共4页) 化学试卷 第2页(共4页)绝密★启用前襄阳市2018年初中毕业生学业水平考试化 学本试卷满分40分,考试时间40分钟。
可能用到的相对原子质量:H 1— O 16— Cl 35.5— Ca 40— Zn 65— 一、选择题(本题共10小题,每小题1分,共10分。
每小题只有一个选项符合题意) 1.生活中的下列变化,属于化学变化的是( ) A .玉米榨汁B .葡萄酿酒C .蔗糖溶解D .汽油挥发 2.下列关于催化剂的说法正确的是( )A .化学反应前后催化剂的质量不变B .化学反应前后催化剂的性质不变C .催化剂只能加快化学反应速率D .没有催化剂化学反应不能发生3.将密封良好的方便面从襄阳带到西藏时,包装袋鼓起,是因为袋内气体的( )A .分子个数增多B .分子质量增大C .分子间隔增大D .分子体积变大 4.一种新型材料34C N 的硬度比金刚石还大,可做切割工具。
在34C N 中,C 为4+价,则N元素的化合价是( ) A .3+B .1+C .1-D .3- 5.襄阳市正在创建国家级文明城市。
下列做法错误的是( )A .加大空气监测力度,改善环境状况B .有效防治水体污染,保护水资源C .分类回收生活垃圾,垃圾资源化D .过度使用农药化肥,提高粮食产量6.同素异形体是指由同种元素组成的不同单质。
下列和氧气互为同素异形体的是( ) A .臭氧B .液氧C .石墨D .二氧化碳 7.下列说法正确的是( )A .由同一种元素组成的物质一定是单质B .由同种分子构成的物质一定是纯净物C .蜡烛燃烧后质量减小,不遵守质量守恒定律D .凡是均一的、稳定的液体一定是溶液 8.下列实验方案不能达到目的的是( )A .将气体通过灼热的铜网,除去2N 中的少量2OB .将气体通过装有NaOH 溶液的洗气瓶,除去CO 中的少量2COC .将固体粉末加水溶解、过滤,除去CaO 中的3CaCOD .用点燃的方法鉴别涤纶线与羊毛线9.下列各组离子能在pH 3=的溶液中大量共存的是( )A .+4NH 、+Na 、-3NO 、2-3COB .-3NO 、2+Cu 、2-4SO 、-OHC .2+Mg 、+K 、2-4SO 、-ClD .2+Ca 、+Na 、-3HCO 、-Cl10.向一定质量的3AgNO 和()32Cu NO 的混合溶液中加入铁粉,反应过程中,测得混合物中溶液的质量与加入铁粉的质量关系如图所示。
2018年湖北省襄阳市中考化学试卷一、选择题。
(选择题无分值)1.(2分)生活中的下列变化,属于化学变化的是()A.玉米榨汁B.葡萄酿酒C.蔗糖溶解D.汽油挥发2.(2分)下列关于催化剂的说法正确的是()A.化学反应前后催化剂的质量不变B.化学反应前后催化剂的性质不变C.催化剂只能加快化学反应速率D.没有催化剂化学反应不能发生3.(2分)将密封良好的方便面从襄阳带到西藏时,包装袋鼓起,是因为袋内气体的()A.分子个数增多B.分子质量增大C.分子间隔增大D.分子体积变大4.(2分)一种新型材料C3N4的硬度比金刚石还大,可做切割工具。
在C3N4中,C为+4价,则N元素的化合价是()A.+3B.+1C.﹣1D.﹣35.(2分)襄阳市正在创建国家级文明城市。
下列做法错误的是()A.加大空气监测力度,改善环境状况B.有效防治水体污染,保护水资C.分类回收生活垃圾,垃圾资化D.过度使用农药化肥,提高粮食产量6.(2分)同素异形体是指由同种元素组成的不同单质。
下列和氧气互为同素异形体的是()A.臭氧B.液氧C.石墨D.二氧化碳7.(2分)下列说法正确的是()A.由同一种元素组成的物质一定是单质B.由同种分子构成的物质一定是纯净物C.蜡烛燃烧后质量减小,不遵守质量守恒定律D.凡是均一的、稳定的液体一定是溶液8.(2分)下列实验方案不能达到目的是()A.将气体通过灼热的铜网,除去N2中的少量O2B.将气体通过装有NaOH溶液的洗气瓶,除去CO中的少量CO2C.将固体粉末加水溶解、过滤,除去CaO中的CaCO3D.用点燃的方法鉴别涤纶线与羊毛线9.(2分)下列各组离子能在pH=3的溶液中大量共存的是()A.NH4+、Na+、NO3﹣、CO32﹣B.NO3﹣、Cu2+、SO42﹣、OH﹣C.Mg2+、+、SO42﹣、Cl﹣D.Ca2+、Na+、HCO3﹣、Cl﹣10.(2分)向一定质量的AgNO3和Cu(NO3)2的混合溶液中加入铁粉,反应过程中,测得混合物中溶液的质量与加入铁粉的质量关系如图所示。
湖北省襄阳市2018年中考理综(化学部分)真题试题1. 生活中的下列变化,属于化学变化的是A. 玉米榨汁B. 葡萄酿酒C. 蔗糖溶解D. 汽油挥发【答案】B【解析】A、玉米榨汁过程中没有新物质生成,属于物理变化,不符合题意;B、葡萄酿酒过程中有新物质酒精生成,属于化学变化,符合题意;C、蔗糖溶解过程中没有新物质生成,属于物理变化,不符合题意;D、汽油挥发过程中只是状态发生改变,没有新物质生成,属于物理变化,不符合题意。
故选B。
点睛:解答时要分析变化过程中是否有新物质生成,若没有新物质生成属于物理变化,若有新物质生成属于化学变化。
2. 下列关于催化剂的说法正确的是A. 化学反应前后催化剂的质量不变B. 化学反应前后催化剂的性质不变C. 催化剂只能加快化学反应速率D. 没有催化剂化学反应不能发生【答案】A【解析】在化学反应里能改变其他物质的化学反应速率,而本身的质量和化学性质在反应前后都没有发生变化的物质叫做催化剂。
A、化学反应前后,催化剂的质量不变,正确;B、化学反应前后,催化剂的化学性质不变,物理性质可能改变,错误;C、催化剂能加快反应速度也能减慢反应速度,错误;D、并不是所有的化学反应都需要催化剂,如酸和碱的反应,不需要使用催化剂,错误。
故选A。
点睛:催化剂的特点可以概括为“一变二不变”,一变是能够改变化学反应速率,二不变是指质量和化学性质在化学反应前后保持不变。
3. 将密封良好的方便面从襄阳带到西藏时,包装袋鼓起,是因为袋内气体的A. 分子个数增多B. 分子质量增大C. 分子间隔增大D. 分子体积变大【答案】C【解析】A、将密封良好的方便面从平原带到高原时,包装会鼓起,是因为压强减小,分子间隔增大,不是个数增多,错误;B、将密封良好的方便面从平原带到高原时,包装会鼓起,是因为压强减小,分子间隔增大,不是分子质量增大,错误;C、将密封良好的方便面从平原带到高原时,包装会鼓起,是因为压强减小,分子间隔增大,正确;D、将密封良好的方便面从平原带到高原时,包装会鼓起,是因为压强减小,分子间隔增大,不是体积增大,错误。
7、生活中的下列变化,属于化学变化的是A.玉米榨汁B.葡萄酿酒C.蔗糖溶解D.汽油挥发8、下列关于催化剂的说法正确的是A.化学反应前后催化剂的质量不变B.化学反应前后催化剂的性质不变C.催化剂只能加快化学反应速率D.没有催化剂化学反应不能发生9、将密封良好的方便面从襄阳带到西藏时,包装袋鼓起,是因为袋内气体的A.分子个数增多B.分子质量增大C.分子间隔增大D.分子体积变大10、一种新型材料C3N4的硬度比金刚石还大,可做切割工具。
在C3N4中,C为+4价,则N元素的化合价是A.+3B.+1C.-1D.-311、襄阳市正在创建国家级文明城市。
下列做法错误的是A.加大空气监测力度,改善环境状况B.有效防治水体污染,保护水资源C.分类回收生活垃圾,垃圾资源化D.过度使用农药化肥,提高粮食产量12、同素异形体是指由同种元素组成的不同单质。
下列和氧气互为同素异形体的是A.臭氧B.液氧C.石墨D.二氧化碳13、下列说法正确的是A.由同一种元素组成的物质一定是单质B.由同种分子构成的物质一定是纯净物C.蜡烛燃烧后质量减小,不遵守质量守恒定律D.凡是均一的、稳定的液体一定是溶液14、下列实验方案不能达到目的的是A.将气体通过灼热的铜网,除去N2中的少量O2B.将气体通过装有NaOH溶液的洗气瓶,除去CO中的少量CO2C.将固体粉末加水溶解、过滤,除去CaO中的CaCO3D.用点燃的方法鉴别涤纶线与羊毛线15、下列各组离子能在pH=3的溶液中大量共存的是A.NH4+、Na+、NO3-、CO32- B. NO3-、Cu2+、SO42-、OH-C. Mg2+、K+、SO42-、Cl- D.Ca2+、Na+、HCO3-、Cl-16、向一定质量的AgNO3和Cu(NO3)2的混合溶液中加入铁粉,反应过程中,测得混合物中溶液的质量与加入铁粉的质量关系如右图所示。
有关该反应过程中的下列说法正确的是A.a点,向溶液中滴加稀盐酸,无白色沉淀B.c点,向过滤后得到的固体中滴加稀盐酸,无气泡产生C.d点,溶液中的溶质为Fe(NO3)2和Cu(NO3)2D.e点,过滤后得到的固体中只含有2种物质化学部分(共30分)填空与简答题(每空1分,共16分)42、生活中处处有化学。
2018年湖北省襄阳市中考化学试卷一、选择题。
(选择题无分值)1.(2分)生活中的下列变化,属于化学变化的是()A.玉米榨汁B.葡萄酿酒C.蔗糖溶解D.汽油挥发2.(2分)下列关于催化剂的说法正确的是()A.化学反应前后催化剂的质量不变B.化学反应前后催化剂的性质不变C.催化剂只能加快化学反应速率D.没有催化剂化学反应不能发生3.(2分)将密封良好的方便面从襄阳带到西藏时,包装袋鼓起,是因为袋内气体的()A.分子个数增多B.分子质量增大C.分子间隔增大D.分子体积变大4.(2分)一种新型材料C3N4的硬度比金刚石还大,可做切割工具。
在C3N4中,C为+4价,则N元素的化合价是()A.+3B.+1C.﹣1D.﹣35.(2分)襄阳市正在创建国家级文明城市。
下列做法错误的是()A.加大空气监测力度,改善环境状况B.有效防治水体污染,保护水资C.分类回收生活垃圾,垃圾资化D.过度使用农药化肥,提高粮食产量6.(2分)同素异形体是指由同种元素组成的不同单质。
下列和氧气互为同素异形体的是()A.臭氧B.液氧C.石墨D.二氧化碳7.(2分)下列说法正确的是()A.由同一种元素组成的物质一定是单质B.由同种分子构成的物质一定是纯净物C.蜡烛燃烧后质量减小,不遵守质量守恒定律D.凡是均一的、稳定的液体一定是溶液8.(2分)下列实验方案不能达到目的是()A.将气体通过灼热的铜网,除去N2中的少量O2B.将气体通过装有NaOH溶液的洗气瓶,除去CO中的少量CO2C.将固体粉末加水溶解、过滤,除去CaO中的CaCO3D.用点燃的方法鉴别涤纶线与羊毛线9.(2分)下列各组离子能在pH=3的溶液中大量共存的是()A.NH4+、Na+、NO3﹣、CO32﹣B.NO3﹣、Cu2+、SO42﹣、OH﹣C.Mg2+、+、SO42﹣、Cl﹣D.Ca2+、Na+、HCO3﹣、Cl﹣10.(2分)向一定质量的AgNO3和Cu(NO3)2的混合溶液中加入铁粉,反应过程中,测得混合物中溶液的质量与加入铁粉的质量关系如图所示。
湖北省襄阳市2018年中考理综(化学部分)真题试题7、生活中的下列变化,属于化学变化的是A.玉米榨汁B.葡萄酿酒C.蔗糖溶解D.汽油挥发8、下列关于催化剂的说法正确的是A.化学反应前后催化剂的质量不变B.化学反应前后催化剂的性质不变C.催化剂只能加快化学反应速率D.没有催化剂化学反应不能发生9、将密封良好的方便面从襄阳带到西藏时,包装袋鼓起,是因为袋内气体的A.分子个数增多B.分子质量增大C.分子间隔增大D.分子体积变大10、一种新型材料C3N4的硬度比金刚石还大,可做切割工具。
在C3N4中,C为+4价,则N元素的化合价是A.+3B.+1C.-1D.-311、襄阳市正在创建国家级文明城市。
下列做法错误的是A.加大空气监测力度,改善环境状况B.有效防治水体污染,保护水资源C.分类回收生活垃圾,垃圾资源化D.过度使用农药化肥,提高粮食产量12、同素异形体是指由同种元素组成的不同单质。
下列和氧气互为同素异形体的是A.臭氧B.液氧C.石墨D.二氧化碳13、下列说法正确的是A.由同一种元素组成的物质一定是单质B.由同种分子构成的物质一定是纯净物C.蜡烛燃烧后质量减小,不遵守质量守恒定律D.凡是均一的、稳定的液体一定是溶液14、下列实验方案不能达到目的的是A.将气体通过灼热的铜网,除去N2中的少量O2B.将气体通过装有NaOH溶液的洗气瓶,除去CO中的少量CO2C.将固体粉末加水溶解、过滤,除去CaO中的CaCO3D.用点燃的方法鉴别涤纶线与羊毛线15、下列各组离子能在pH=3的溶液中大量共存的是A.NH4+、Na+、NO3-、CO32-B. NO3-、Cu2+、SO42-、OH-C. Mg2+、K+、SO42-、Cl-D.Ca2+、Na+、HCO3-、Cl-16、向一定质量的AgNO3和Cu(NO3)2的混合溶液中加入铁粉,反应过程中,测得混合物中溶液的质量与加入铁粉的质量关系如右图所示。
有关该反应过程中的下列说法正确的是A.a点,向溶液中滴加稀盐酸,无白色沉淀B.c点,向过滤后得到的固体中滴加稀盐酸,无气泡产生C.d点,溶液中的溶质为Fe(NO3)2和Cu(NO3)2D.e点,过滤后得到的固体中只含有2种物质化学部分(共30分)填空与简答题(每空1分,共16分)42、生活中处处有化学。
湖北省襄阳市2018年中考理综(化学部分)真题试题7、生活中的下列变化,属于化学变化的是A.玉米榨汁B.葡萄酿酒C.蔗糖溶解D.汽油挥发8、下列关于催化剂的说法正确的是A.化学反应前后催化剂的质量不变B.化学反应前后催化剂的性质不变C.催化剂只能加快化学反应速率D.没有催化剂化学反应不能发生9、将密封良好的方便面从襄阳带到西藏时,包装袋鼓起,是因为袋内气体的A.分子个数增多B.分子质量增大C.分子间隔增大D.分子体积变大10、一种新型材料C3N4的硬度比金刚石还大,可做切割工具。
在C3N4中,C为+4价,则N元素的化合价是A.+3B.+1C.-1D.-311、襄阳市正在创建国家级文明城市。
下列做法错误的是A.加大空气监测力度,改善环境状况B.有效防治水体污染,保护水资源C.分类回收生活垃圾,垃圾资源化D.过度使用农药化肥,提高粮食产量12、同素异形体是指由同种元素组成的不同单质。
下列和氧气互为同素异形体的是A.臭氧B.液氧C.石墨D.二氧化碳13、下列说法正确的是A.由同一种元素组成的物质一定是单质B.由同种分子构成的物质一定是纯净物C.蜡烛燃烧后质量减小,不遵守质量守恒定律D.凡是均一的、稳定的液体一定是溶液14、下列实验方案不能达到目的的是A.将气体通过灼热的铜网,除去N2中的少量O2B.将气体通过装有NaOH溶液的洗气瓶,除去CO中的少量CO2C.将固体粉末加水溶解、过滤,除去CaO中的CaCO3D.用点燃的方法鉴别涤纶线与羊毛线15、下列各组离子能在pH=3的溶液中大量共存的是A.NH4+、Na+、NO3-、CO32-B. NO3-、Cu2+、SO42-、OH-C. Mg2+、K+、SO42-、Cl-D.Ca2+、Na+、HCO3-、Cl-16、向一定质量的AgNO3和Cu(NO3)2的混合溶液中加入铁粉,反应过程中,测得混合物中溶液的质量与加入铁粉的质量关系如右图所示。
有关该反应过程中的下列说法正确的是A.a点,向溶液中滴加稀盐酸,无白色沉淀B.c点,向过滤后得到的固体中滴加稀盐酸,无气泡产生C.d点,溶液中的溶质为Fe(NO3)2和Cu(NO3)2D.e点,过滤后得到的固体中只含有2种物质化学部分(共30分)填空与简答题(每空1分,共16分)42、生活中处处有化学。
襄阳市2018年中考化学试题(附答案和解释)
铁夹、试管夹、坩埚钳.
【分析】根据酒精灯火焰的温度考虑;
根据试管夹的使用方法及注意事项进行分析解答即可.
【解答】解酒精灯的外焰温度最高,所以用酒精灯的外焰加热;
试管夹是一种专门用夹持试管的仪器,使用时要注意夹持时应该从试管底部往上套,夹持在试管的中上部;
故答案为外;底部.17.(2018湖北)小江用无水醋酸钠和碱石灰固体混合加热制取甲烷,发生装置应该选择图中的装置 A (选填“A”、“B”或“C”),如果用装置C收集二氧化碳气体,则气体应该从 m 通入.
【考点】常用气体的发生装置和收集装置与选取方法.
【分析】根据实验室用无水醋酸钠固体和碱石灰固体混合加热制取甲烷气体的反应物的状态和反应的条确定发生装置;根据二氧化碳的密度比空气的大解答.
【解答】解实验室用无水醋酸钠固体和碱石灰固体混合加热制取甲烷气体,反应物的状是固体,反应条是加热,应选用发生装置A;
二氧化碳的密度比空气的大,果用装置C收集二氧化碳气体,则气体应该从m进.
答案A;m.18.(2018湖北)实验桌上现有包白色粉末,可能是氢氧化钠、硫酸钠、碳酸钠和氯化铜的两种或两种以上组成.现将其放入一干净的烧杯M中,加入足量的水后,固体全部溶解得到无色溶液,再滴加几滴无色酚酞,溶液变为红色.
为进一步确定白色粉末的成分,同学们进行了如下探究.
【查阅】碳酸钠溶液呈碱性;氯化钡溶液和硫酸钠溶液呈中性.【讨论猜想】进过分析,针对白色粉末的组成,大家提出如下猜想。
尊敬的读者:
本文由我和我的同事在百忙中收集整编出来,本文档在发布之前我们对内容进行仔细校对,但是难免会有不尽如人意之处,如有疏漏之处请指正,希望本文能为您解开疑惑,引发思考。
文中部分文字受到网友的关怀和支持,在此表示感谢!在往后的日子希望与大家共同进步,成长。
This article is collected and compiled by my colleagues and I in our busy schedule. We proofread the content carefully before the release of this article, but it is inevitable that there will be some unsatisfactory points. If there are omissions, please correct them. I hope this article can solve your doubts and arouse your thinking. Part of the text by the user's care and support, thank you here! I hope to make progress and grow with you in the future.。
湖北省黄石市2018年中考理综(化学部分)真题试题估计用到的相对原于质量:H-1 C-12 O—16N—23 Fe-56 Ca-40一、选择题1。
空气中体积分数约占21%的是A、氮气 B、氧气 C、二氧化碳 D。
稀有气体【答案】B【解析】试题分析:空气成分中,体积分数约占21%的是氧气,故答案选择B考点:空气的成分2。
合理施用化学肥料是农作物增产的途径之一,下列化学肥料属于复合肥料的是A、 Ca(PO4)2B、CO(NH2)2C、K2CO3D、 NH4HPO4【答案】D【解析】化肥分为氮肥、磷肥、钾肥和复合肥、A、Ca(PO4)2含有磷元素,属于磷肥; B、CO(NH2)2含有氮元素,属于氮肥;C、K2CO3含有钾元素,属于钾肥;D、NH4HPO4含有氮元素和磷元素,属于复合肥、点睛∶复合肥是指含有氮元素、磷元素和钾元素中的两种或多种元素的盐。
3。
在水转化为水蒸气的过程中,发生改变的是A、分子间距B、分子大小C、分子数量 D、原子大小【答案】A【解析】水转化为水蒸气,只是物质状态的变化,从微观角度讲是水分子间隔变化的结果、水转化为水蒸气的过程中,发生改变的是分子间距。
故选A。
4、下列物质中富含蛋白质的是A、葡萄干 B、白砂糖C、鲜鸡蛋 D、植物油【答案】C【解析】A、葡萄干富含维生素;B、白砂糖富含糖类;C、鲜鸡蛋富含蛋白质;D、植物油富含脂肪、故选C。
点睛∶了解常见物质含有营养素的种类,关于合理饮食和保持身体健康具有特别重要的意义。
5、下列描述中,属于物质的化学性质的是A、盐酸易挥发B。
金属具有导电性C。
酒精易溶于水D、常温下,氮气特别稳定【答案】D【解析】物理性质是指物质不需要经过化学变化就直截了当表现出来的性质。
化学性质是指物质经过化学变化表现出来的性质、A、盐酸易挥发,挥发性属于物理性质;B、金属具有导电性,导电性属于物理性质;C、酒精易溶于水,溶解性属于物理性质;D、常温下,氮气特别稳定,稳定性属于化学性质、点睛∶物质常见的物理性质有颜色,状态,气味,密度,硬度,溶解性,挥发性,导电性,导热性,延展性等、物质常见的化学性质有可燃性,助燃性,稳定性,氧化性,还原性等。
2018年襄阳市初中毕业生学业水平考试化学试题(满分40分,考试时间分钟)一、选择题:(每小题1分,共10分)7.(2018湖北省襄阳市,题号7,分值1)生活中的下列变化,属于化学变化的是A.玉米榨汁B.葡萄酿酒C.蔗糖溶解D.汽油挥发【答案】B【解析】此题考查物质的变化知识。
玉米榨汁是挤出玉米中的汁液,没有生成新物质,排除A;葡糖酿酒是将葡萄中的糖类发酵成酒精,是化学变化,选择B;蔗糖溶解是蔗糖分子分散到水分子之间,没生成新物质,排除C;汽油挥发是汽油由液态挥发成气态,没生成新物质,排除D。
【知识点】物质的变化。
8.(2018湖北省襄阳市,题号8,分值1)下列关于催化剂的说法正确的是A.化学反应前后催化剂的质量不变B.化学反应前后催化剂的性质不变C.催化剂只能加快化学反应速率D.没有催化剂化学反应不能发生【答案】A【解析】此题考查了催化剂的概念。
催化剂在化学反应中能改变反应速率,但催化剂的质量和化学性质在反应前后不变。
故此A正确。
催化剂的化学性质不变,但物理性质可能改变,B错误;催化剂是改变化学反应速率,可以加快也可以减慢,C错误;不是每个反应都需要催化剂,D错误。
【知识点】催化剂。
9.(2018湖北省襄阳市,题号9,分值1)将密封良好的方便面从襄阳带到西藏时,包装袋鼓起,是因为袋内气体的A.分子个数增多B.分子质量增大C.分子间隔增大D.分子体积变大【答案】C【解析】此题考查了分子和原子的性质。
将密封良好的方便面带到西藏,包装袋内的气体分子个数没变,排除A;分子种类没变,故质量也不变,排除B;西藏海拔高,大气压变小,袋内气体分子间间隔变大,选择C;分子不变,分子体积也几乎不变,排除D。
【知识点】分子的性质。
10.(2018湖北省襄阳市,题号10,分值1)一种新型材料C3N4的硬度比金刚石还大,可做切割工具。
在C3N4中,C为+4价,则N元素的化合价是A.+3 B.+1 C.-1 D.-3 【答案】D【解析】此题考查化学式和化合价知识。
湖北襄阳市2018年中考理综化学试题1. 生活中的下列变化,属于化学变化的是A. 玉米榨汁B. 葡萄酿酒C. 蔗糖溶解D. 汽油挥发【答案】B【解析】A、玉米榨汁过程中没有新物质生成,属于物理变化,不符合题意;B、葡萄酿酒过程中有新物质酒精生成,属于化学变化,符合题意;C、蔗糖溶解过程中没有新物质生成,属于物理变化,不符合题意;D、汽油挥发过程中只是状态发生改变,没有新物质生成,属于物理变化,不符合题意。
故选B。
点睛:解答时要分析变化过程中是否有新物质生成,若没有新物质生成属于物理变化,若有新物质生成属于化学变化。
2. 下列关于催化剂的说法正确的是A. 化学反应前后催化剂的质量不变B. 化学反应前后催化剂的性质不变C. 催化剂只能加快化学反应速率D. 没有催化剂化学反应不能发生【答案】A【解析】在化学反应里能改变其他物质的化学反应速率,而本身的质量和化学性质在反应前后都没有发生变化的物质叫做催化剂。
A、化学反应前后,催化剂的质量不变,正确;B、化学反应前后,催化剂的化学性质不变,物理性质可能改变,错误;C、催化剂能加快反应速度也能减慢反应速度,错误;D、并不是所有的化学反应都需要催化剂,如酸和碱的反应,不需要使用催化剂,错误。
故选A。
点睛:催化剂的特点可以概括为“一变二不变”,一变是能够改变化学反应速率,二不变是指质量和化学性质在化学反应前后保持不变。
3. 将密封良好的方便面从襄阳带到西藏时,包装袋鼓起,是因为袋内气体的A. 分子个数增多B. 分子质量增大C. 分子间隔增大D. 分子体积变大【答案】C【解析】A、将密封良好的方便面从平原带到高原时,包装会鼓起,是因为压强减小,分子间隔增大,不是个数增多,错误;B、将密封良好的方便面从平原带到高原时,包装会鼓起,是因为压强减小,分子间隔增大,不是分子质量增大,错误;C、将密封良好的方便面从平原带到高原时,包装会鼓起,是因为压强减小,分子间隔增大,正确;D、将密封良好的方便面从平原带到高原时,包装会鼓起,是因为压强减小,分子间隔增大,不是体积增大,错误。
故选C。
4. 一种新型材料C3N4的硬度比金刚石还大,可做切割工具。
在C3N4中,C为+4价,则N元素的化合价是A. +3B. +1C. -1D. -3【答案】D【解析】在C3N4中,C为+4价,设:氮元素的化合价是x,根据在化合物中正负化合价代数和为零,可得:3×(+4)+4 x =0,则x=-3。
故选D。
5. 襄阳市正在创建国家级文明城市。
下列做法错误的是A. 加大空气监测力度,改善环境状况B. 有效防治水体污染,保护水资源C. 分类回收生活垃圾,垃圾资源化D. 过度使用农药化肥,提高粮食产量【答案】D【解析】A、加大空气监测力度,改善环境状况,正确;B、有效防治水体污染,保护水资源;正确;C、分类回收生活垃圾,垃圾资源化,能减少污染,节约资源;正确;D、过度使用农药化肥,易造成水污染,应合理使用,错误。
故选D。
6. 同素异形体是指由同种元素组成的不同单质。
下列和氧气互为同素异形体的是A. 臭氧B. 液氧C. 石墨D. 二氧化碳【答案】A【解析】由同种元素形成的不同种单质互为同素异形体,互为同素异形体的物质要符合以下两个条件:同种元素形成,不同单质。
A、氧气与臭氧均是氧元素形成的不同单质,互为同素异形体,正确;B、氧气与液氧是同一种物质的不同状态,液氧和氧气不是互为同素异形体。
错误;C、氧气与石墨不是由同一种元素组成的,石墨与氧气不是互为同素异形体。
错误;D、氧气是单质,二氧化碳是化合物,二氧化碳与氧气不是互为同素异形体。
错误。
故选A。
7. 下列说法正确的是A. 由同一种元素组成的物质一定是单质B. 由同种分子构成的物质一定是纯净物C. 蜡烛燃烧后质量减小,不遵守质量守恒定律D. 凡是均一的、稳定的液体一定是溶液【答案】B【解析】A、由同种元素组成的物质不一定是单质,例如红磷和白磷组成的混合物中,只含磷元素,错误;B、由同种分子构成的物质一定是纯净物,正确;C、蜡烛燃烧生成的二氧化碳和水蒸气散逸到空气中,该变化属于化学变化,遵守质量守恒定律,错误;D、均一的、稳定的液体不一定是溶液,例如水是均一的、稳定的液体,不是溶液,错误。
故选B。
8. 下列实验方案不能达到目的的是A. 将气体通过灼热的铜网,除去N2中的少量O2B. 将气体通过装有NaOH溶液的洗气瓶,除去CO中的少量CO2C. 将固体粉末加水溶解、过滤,除去CaO中的CaCO3D. 用点燃的方法鉴别涤纶线与羊毛线【答案】C【解析】A、铜在加热的条件下能与氧气反应生成氧化铜,氮气不与铜反应,能除去杂质且不引入新的杂质,符合除杂的原则,正确;B、CO2能与氢氧化钠反应生成碳酸钠和水,CO不能与氢氧化钠反应,能除去杂质且不引入新的杂质,符合除杂的原则,正确;C、氧化钙与水反应生成氢氧化钙,将固体粉末加水溶解、过滤,除去的是CaO,不能除去碳酸钙,不符合除杂原则,错误;D、羊毛线的主要成分是蛋白质,蛋白质燃烧时能产生烧焦羽毛的气味,涤纶线燃烧产生特殊的气味,可以鉴别,正确。
故选C。
点睛:除杂质时至少要满足两个条件:①加入的试剂只能与杂质反应,不能与原物质反应;②反应后不能引入新的杂质。
9. 下列各组离子能在pH=3的溶液中大量共存的是A. NH4+、Na+、NO3-、CO32-B. NO3-、Cu2+、SO42-、OH-C. Mg2+、K+、SO42-、Cl-D. Ca2+、Na+、HCO3-、Cl-【答案】C【解析】pH=3的溶液中含有氢离子。
A、CO32-能与H+结合产生二氧化碳气体和水,不能共存,错误;B、OH-能与H+结合产生水,Cu2+与OH-结合生成氢氧化铜的沉淀,不能共存,错误;C、四种离子相互间不能结合生成沉淀、气体和水,正确;D、HCO3-和H+能结合产生二氧化碳气体和水,不能大量共存,错误;故选C。
点睛:离子间能结合生成沉淀、气体和水,则离子不能共存。
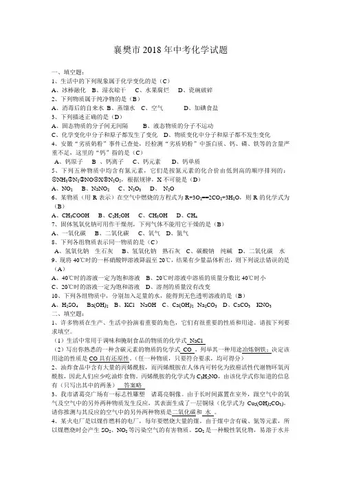
10. 向一定质量的AgNO3和Cu(NO3)2的混合溶液中加入铁粉,反应过程中,测得混合物中溶液的质量与加入铁粉的质量关系如图所示。
有关该反应过程中的下列说法正确的是A. a点,向溶液中滴加稀盐酸,无白色沉淀B. c点,向过滤后得到的固体中滴加稀盐酸,无气泡产生C. d点,溶液中的溶质为Fe(NO3)2和Cu(NO3)2D. e点,过滤后得到的固体中只含有2种物质【答案】B【解析】铁比铜活泼,铜比银活泼,向一定质量AgNO3和Cu(NO3)2的混合溶液中加入铁,铁先和硝酸银反应,当硝酸银完全反应后,再和硝酸铜反应。
A、在a点时,硝酸银没有全部参加反应,溶液中含有硝酸银、硝酸铜和生成的硝酸亚铁,向溶液中滴加稀盐酸,硝酸银与盐酸反应生成氯化银沉淀和硝酸,有白色沉淀,错误;B、在c点,硝酸银已完全反应,硝酸铜没有全部参加反应,过滤后得到的固体是银与铜的混合物,银与铜都不能与盐酸反应,滴加稀盐酸,无气泡产生,正确;C、在d点,硝酸银、硝酸铜已完全反应,溶液中溶质是反应生成的Fe(NO3)2没有Cu(NO3)2,错误;D、在e点,铁粉已经过量,过滤后得到的固体中有银、铜、铁3种物质,错误。
故选B。
点睛:在金属活动性顺序中,位置在前的金属能将位于其后的金属从其盐溶液中置换出来,一种金属与两种盐溶液反应时先把活动性较弱的金属置换出来。
填空与简答题(每空1分,共16分)11. 生活中处处有化学。
请你根据所学的知识,用相应的化学式填空。
(1)按体积计算,空气中含量最多的气体_______________;(2)实验室制取氧气的药品_____________(任意写出一种)。
【答案】(1). N2;(2). KClO3和MnO2(或KMnO4、H2O2和MnO2)。
【解析】本题考查了空气的组成,实验室制氧气的药品,难度不大,平时学习时注重积累。
(1)按体积计算,空气中含量最多的气体是氮气,化学式是N2;(2)氯酸钾与二氧化锰的混合物加热生成氯化钾和氧气,高锰酸钾加热生成锰酸钾、二氧化锰和氧气,过氧化氢与二氧化锰混合生成水和氧气,实验室制取氧气的药品是KClO3和MnO2(或KMnO4、H2O2和MnO2)。
12. 水是生命之源,与人类生活息息相关。
(1)汉江是襄阳的母亲河。
汉江水属于_______________(填“纯净物”或“混合物”)。
(2)饮用硬度过大的水不利于人体健康,生活中常用_________的方法来降低水的硬度。
(3)用铝制水壶在煤气灶或煤炉上烧水是利用了铝的_________性。
【答案】(1). 混合物。
(2). 煮沸。
(3). 导热。
【解析】本题考查了物质的分类,水的净化和金属的性质。
难度不大,根据已有的知识进行解答。
(1)汉江水除了水外,还含有多种物质属于混合物;(2)饮用硬度过大的水不利于人体健康,生活中常用煮沸的方法来降低水的硬度;(3)用铝制水壶在煤气灶或煤炉上烧水是利用了铝的导热性。
13. 学好化学能使我们更科学地认识、分析生活中的各种现象和事物。
(1)襄阳盛产山药、麦冬等经济作物,其中化肥对农作物的增产有重要作用。
请你选用N、P、K、O、H等元素,任意写出一种复合肥的化学式:_________________。
(2)古人在野外生火时常“钻木取火”。
“钻木取火”满足的燃烧的条件是_________ (填序号)。
A.提供可燃物B.与氧气接触C.达到燃烧所需的最低温度(3)冶金工业常用CO还原CuO来冶炼金属铜,请写出该反应的化学方程式_____________。
【答案】(1). KNO3[或NH4H2PO4、 (NH4)2HPO4、 (NH4)3PO4等,答案合理即可]。
(2). C。
(3). CuO+CO Cu+CO2【解析】本题考查了化肥的分类,燃烧的条件,一氧化碳的性质。
难度不大,根据已有的知识进行解答。
(2)“钻木取火”时,摩擦生热,达到燃烧所需的最低温度。
故选C;(3)一氧化碳与氧化铜在加热时生成了铜和二氧化碳,反应的化学方程式是CuO+CO Cu+CO2。
14. 2018年4月7日,我国“深海勇土”号载人潜水器完成运行阶段首航,作业能力达到水下4500米,潜水领域再次获得新突破。
(1)潜水器使用了钛合金等新型合金材料,避免普通的钢铁制品长期使用会生锈。
铁生锈的条件是铁与___________直接接触。
(2)潜水器内所用的下列材料属于有机合成材料的一项是_________(填序号)。
A.不锈钢机械臂B.有机玻璃仪表盘C.钢缆绳D.真皮坐垫(3)潜水器可用过氧化钠(Na2O2)来供氧。
过氧化钠能与人体呼出的二氧化碳反应生成氧气和一种俗名为纯碱的物质,请写出该反应的化学方程式_______________________。