2018全国2卷理综化学word版
- 格式:doc
- 大小:1.02 MB
- 文档页数:5
2018年普通高等学校招生全国统一考试理科综合能力测试试题卷可能用到的相对原子质量:H 1 C 12 N 14 O 16 Na 23 P 31 S 32 Fe 56一、选择题:7.化学与生活密切相关。
下列说法错误的是A.碳酸钠可用于去除餐具的油污B.漂白粉可用于生活用水的消毒C.氢氧化铝可用于中和过多胃酸D.碳酸钡可用于胃肠X射线造影检查8.研究表明,氮氧化物和二氧化硫在形成雾霾时与大气中的氨有关(如下图所示)。
下列叙述错误的是A.雾和霾的分散剂相同B.雾霾中含有硝酸铵和硫酸铵C.NH3是形成无机颗粒物的催化剂D.雾霾的形成与过度施用氮肥有关9.实验室中用如图所示的装置进行甲烷与氯气在光照下反应的实验。
光照下反应一段时间后,下列装置示意图中能正确反映实验现象的是10.W、X、Y和Z为原子序数依次增大的四种短周期元素。
W与X可生成一种红棕色有刺激性气味的气体;Y的周期数是族序数的3倍;Z原子最外层的电子数与W的电子总数相同。
下列叙述正确的是A.X与其他三种元素均可形成两种或两种以上的二元化合物B.Y与其他三种元素分别形成的化合物中只含有离子键C.四种元素的简单离子具有相同的电子层结构D.W的氧化物对应的水化物均为强酸11.N A代表阿伏加德罗常数的值。
下列说法正确的是A.常温常压下,124 g P4中所含P—P键数目为4N AB.100 mL 1mol·L−1FeCl3溶液中所含Fe3+的数目为C.标准状况下,L甲烷和乙烯混合物中含氢原子数目为2N AD.密闭容器中,2 mol SO2和1 mol O2催化反应后分子总数为2N A12.我国科学家研发了一种室温下“可呼吸”的Na—CO2二次电池。
将NaClO4溶于有机溶剂作为电解液,钠和负载碳纳米管的镍网分别作为电极材料,电池的总反应为3CO2+4Na 2 Na2CO3+C,下列说法错误的是A.放电时,4ClO-向负极移动B.充电时释放CO2,放电时吸收CO2C.放电时,正极反应为:3CO2+4e−223CO-+CD.充电时,正极反应为:Na+ + e −Na13.下列实验过程可以达到实验目的的是编号实验目的实验过程A配制mol·L−1的NaOH溶液城区g固体NaOH于烧杯中,加入少量蒸馏水溶解,转移至250 mL容量瓶中定容B 探究维生素C的还原性向盛有2 mL黄色氯化铁溶液的试管中滴加浓的维生素C溶液,观察颜色变化C 制取并纯化氢气向稀盐酸中加入锌粒,将生产的气体依次通过NaOH溶液、浓盐酸和KMnO4溶液D探究浓度对反应速率的影响向2支盛有5 mL不同浓度NaHSO3溶液的试管中同时加入2 mL 5%H2O2溶液,观察实验现象三、非选择题:(一)必考题26.(14分)我国是世界上最早制得和使用金属锌的国家,一种以闪锌矿(ZnS,含有SiO2和少量FeS、CdS、PbS杂质)为原料制备金属锌的流程如图所示:相关金属离子[c0(M n+)= mol·L-1]形成氢氧化物沉淀的pH范围如下:金属离子Fe3+Fe2+Zn2+Cd2+开始沉淀的pH沉淀完全的pH回答下列问题:(1)焙烧过程中主要反应的化学方程式为_______________________。
4 A2017 全国卷二理综--化学一、选择题(每题 6 分,共 42 分)7、下列说法错误的是()A. 糖类化合物也称碳水化合物B. 维生素 D 可促进人体对钙的吸收C. 蛋白质是仅由碳、氢、氧元素组成的物质D. 硒是人体必须的微量元素,但不宜摄入过多 8、阿伏伽德罗常数是 N A ,下列说法正确的是()A. 1L 0.1mol/L NH 4Cl 溶液中,NH +的数目为 0.1NB. 2.4g Mg 与 H 2SO 4 完全反应,转移电子数为 0.1N AC. 标准状况下,2.24L N 2 和 O 2 的混合气体中分子数为 0.2N AD. 0.1mol H 2 和 0.1mol I 2 于密闭容器中充分反应后,其分子总数为 0.2N A9、a 、b 、c 、d 为原子序数依次增大的短周期主族元素,a 原子核外电子总数与 b 原子次外层电子数相同,c 所在周期数与族数相同;d 与 a 同族,下列叙述正确的是( )A. 原子半径:d>c>b>aB. 四种元素中 b 的金属性最强C. c 的氧化物水化物是强碱D. d 单质的氧化性比 a 单质的氧化性强 10、下列由实验得出的结论正确的是()11、用电解法可以在铝制品表面形成致密、耐腐蚀的氧化膜,电解质溶液一般为 H 2SO 4—H 2C 2O 4混合溶液,下列叙述错误的是()A. 待加工铝制工件为阳极B. 可选用不锈钢网作为阴极C .阴极的电极反应方程式为:Al 3++3e - == Al回答下 问题盐酸为溶剂 化铵为助 溶剂,还需要 加入几 滴硝酸。
加 氯化铵列盐酸、硝酸 滤液 沉淀 A水泥样品 D .硫酸根离子在电解过程中向阳极移动12、改变 0.1mol·L -1 二元弱酸 H 2A 溶液的 PH ,溶液中 H 2A 、HA -、A 2-的物质的量分数 δ(X )c (X)随 PH 的变化如图所示( 已知 δ( X )C (H 2A + C (HA ‒ ) + C (A2 ‒ ( )A. PH=1.2 时,C (H 2A )=C (HA -)B. lg[K 2(H 2A) ]= - 4.2C .PH=2.7 时,C (HA -)>C(H 2A)=C (A 2-)D . PH=4.2 时,C (HA -)=C (A 2-)=C (H 2A )13、由下列实验现象不能推出相应结论的是( ))下列叙述错误的是 )选项 实验现象 结论A向 2mL 0.1mol·L -1 的 FeCl 3 溶液中加入足量铁粉,振荡,加 1 滴 KSCN 溶液 黄色逐渐消失加 KSCN 溶液颜色不变还原性:Fe>Fe 2+B将金属钠在燃烧匙中点燃,迅速伸入集 满 CO 2 的集气瓶集气瓶中产生大量白烟, 瓶内有黑色颗粒生成CO 2 具有氧化性 C加热盛有少量 NH 4HCO 3 固体的试管, 并在试管口防止湿润的红色石蕊试纸石蕊试纸变蓝 NH 4HCO 3 显碱性D 向 2 只盛有 2mL 相同浓度的银氨溶液的试管中分别加入 2 滴相同浓度的 NaCl 和 NaI 溶液一支试管中产生黄色沉淀,另一只试管中无明显 现象K sp (AgI)<K sp (AgCl)二、非选择题: 26.(14 分)水泥是重要的建筑材料。
2018年普通高等学校招生全国统一考试理科综合能力测试试题卷(化学)可能用到的相对原子质量:H 1 C 12 N 14 O 16 Na 23 P 31 S 32 Fe 56一、选择题:本题共7个小题,每小题6分,共42分。
在每小题给出的四个选项中,只有一项是符合题目要求的。
1.化学与生活密切相关。
下列说法错误的是A.碳酸钠可用于去除餐具的油污 B.漂白粉可用于生活用水的消毒C.氢氧化铝可用于中和过多胃酸 D.碳酸钡可用于胃肠X射线造影检查【答案与分析】D。
碳酸钠溶于水发生水解而使溶液呈强碱性,能够去除油污,A正确;漂白粉在水中能够发生:Ca(ClO)2+H2O+CO2=CaCO3↓+2HClO,生成的HClO具有消毒、杀菌的能力,B正确;氢氧化铝能够与胃酸(盐酸)反应,从而消除过多的胃酸(盐酸)作用,C正确;碳酸钡能够与胃酸(盐酸)反应生成有毒性的氯化钡,不能用作钡餐,D观点不正确,所以选D。
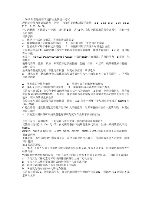
2.研究表明,氮氧化物和二氧化硫在形成雾霾时与大气中的氨有关(如下图所示)。
下列叙述错误的是A.雾和霾的分散剂相同 B.雾霾中含有硝酸铵和硫酸铵C.NH3是形成无机颗粒物的催化剂 D.雾霾的形成与过度施用氮肥有关【答案与分析】C。
在空气中形成的雾和霾均以空气为分散剂,A正确;分析图像得知,雾和霾中含有NH4NO3和(NH4)2SO4,B也对;催化剂是指在化学反应中能够改变其它物质的化学反应速率,而本身的质量和性质在反应前与反应后均没有改变的物质,显然,NH3在整个循环中参与反应并生成了NH4NO3与(NH4)2SO4,C观点错误;过渡使用氮肥容易产生NH3及硝酸盐等,与雾和霾的产生有一定的关联,D观点也是正确的。
3.实验室中用如图所示的装置进行甲烷与氯气在光照下反应的实验。
光照下反应一段时间后,下列装置示意图中能正确反映实验现象的是【答案与分析】D。
CH4与Cl2在光照的条件下能够发生取代反应,生成一系列的氯代甲烷(CH3Cl、CH2Cl2、CHCl3及CCl4等)及HCl;CH3Cl、CH2Cl2、CHCl3及CCl4等均为难溶于水的油状物,而在试管壁上挂油珠!而生成的HCl则易溶于水,而使试管中的气压减小,饱和食盐水进入试管中,因此可以看到如D状况的现象。
2018年普通高等学校招生全国统一考试理科综合能力测试试题卷注意事项:1.答卷前,考生务必将自己的姓名、准考证号填写在答题卡上。
2.作答时,务必将答案写在答题卡上。
写在本试卷及草稿纸上无效。
3.考试结束后,将本试卷和答题卡一并交回。
可能用到的相对原子质量:H1C12N14O16Na23P31S32Fe56一、选择题:7.化学与生活密切相关。
下列说法错误的是A.碳酸钠可用于去除餐具的油污B.漂白粉可用于生活用水的消毒C.氢氧化铝可用于中和过多胃酸D.碳酸钡可用于胃肠X射线造影检查8.研究表明,氮氧化物和二氧化硫在形成雾霾时与大气中的氨有关(如下图所示)。
下列叙述错误的是A.雾和霾的分散剂相同B.雾霾中含有硝酸铵和硫酸铵C.NH3是形成无机颗粒物的催化剂D.雾霾的形成与过度施用氮肥有关9.实验室中用如图所示的装置进行甲烷与氯气在光照下反应的实验。
光照下反应一段时间后,下列装置示意图中能正确反映实验现象的是10.W、X、Y和Z为原子序数依次增大的四种短周期元素。
W与X可生成一种红棕色有刺激性气味的气体;Y的周期数是族序数的3倍;Z原子最外层的电子数与W的电子总数相同。
下列叙述正确的是A.X与其他三种元素均可形成两种或两种以上的二元化合物B.Y与其他三种元素分别形成的化合物中只含有离子键C.四种元素的简单离子具有相同的电子层结构D.W的氧化物对应的水化物均为强酸11.N A代表阿伏加德罗常数的值。
下列说法正确的是A.常温常压下,124gP4中所含P—P键数目为4N AB.100mL1mol·L?1FeCl3溶液中所含Fe3+的数目为0.1N AC.标准状况下,11.2L甲烷和乙烯混合物中含氢原子数目为2N AD.密闭容器中,2molSO2和1molO2催化反应后分子总数为2N A12.我国科学家研发了一种室温下“可呼吸”的Na—CO2二次电池。
将NaClO4溶于有机溶剂作为电解液,钠和负载碳纳米管的镍网分别作为电极材料,电池的总反应为3CO2+4Na2Na2CO3+C,下列说法错误的是A.放电时,ClO-向负极移动4B.充电时释放CO2,放电时吸收CO2C.放电时,正极反应为:3CO2+4e ?22CO-+C3D.充电时,正极反应为:Na++e ?Na13.下列实验过程可以达到实验目的的是三、非选择题:(一)必考题26.(14分)我国是世界上最早制得和使用金属锌的国家,一种以闪锌矿(ZnS,含有SiO2和少量FeS、CdS、PbS杂质)为原料制备金属锌的流程如图所示:相关金属离子[c 0(M n +)=0.1mol·L -1]形成氢氧化物沉淀的pH 范围如下:回答下列问题:(1)焙烧过程中主要反应的化学方程式为_______________________。
2018年普通高等学校招生全国统一考试理综试题(全国卷2)可能用到的相对原子质量:H 1 C 12 N 14 O 16 Na 23 P 31 S 32 Fe 567.化学与生活密切相关。
下列说法错误的是A.碳酸钠可用于去除餐具的油污B.漂白粉可用于生活用水的消毒C.氢氧化铝可用于中和过多胃酸D.碳酸钡可用于胃肠X射线造影检查8.研究表明,氮氧化物和二氧化硫在形成雾霾时与大气中的氨有关(如下图所示)。
下列叙述错误的是A.雾和霾的分散剂相同B.雾霾中含有硝酸铵和硫酸铵C.NH3是形成无机颗粒物的催化剂D.雾霾的形成与过度施用氮肥有关9.实验室中用如图所示的装置进行甲烷与氯气在光照下反应的实验。
光照下反应一段时间后,下列装置示意图中能正确反映实验现象的是10.W 、X 、Y 和Z 为原子序数依次增大的四种短周期元素。
W 与X 可生成一种红棕色有刺激性气味的气体;Y 的周期数是族序数的3倍;Z 原子最外层的电子数与W 的电子总数相同。
下列叙述正确的是 A .X 与其他三种元素均可形成两种或两种以上的二元化合物 B .Y 与其他三种元素分别形成的化合物中只含有离子键 C .四种元素的简单离子具有相同的电子层结构 D .W 的氧化物对应的水化物均为强酸11.N A 代表阿伏加德罗常数的值。
下列说法正确的是A .常温常压下,124 g P 4中所含P —P 键数目为4N AB .100 mL 1mol·L −1FeCl 3溶液中所含Fe 3+的数目为0.1N AC .标准状况下,11.2 L 甲烷和乙烯混合物中含氢原子数目为2N AD .密闭容器中,2 mol SO 2和1 mol O 2催化反应后分子总数为2N A12.我国科学家研发了一种室温下“可呼吸”的Na —CO 2二次电池。
将 NaClO 4溶于有机溶剂作为电解液,钠和负载碳纳米管的镍网分别作为电极材料,电池的总反应为3CO 2+4Na 2 Na 2CO 3+C ,下列说法错误的是A .放电时,4ClO -向负极移动B .充电时释放CO 2,放电时吸收CO 2C .放电时,正极反应为:3CO2+4e −223CO -+C D .充电时,正极反应为:Na ++ e−Na13.下列实验过程可以达到实验目的的是26.(14分)我国是世界上最早制得和使用金属锌的国家,一种以闪锌矿(ZnS ,含有SiO 2和少量FeS 、CdS 、PbS 杂质)为原料制备金属锌的流程如图所示:相关金属离子[c 0(M n +)=0.1 m ol·L -1]形成氢氧化物沉淀的pH 范围如下: 回答下列问题:(1)焙烧过程中主要反应的化学方程式为_______________________。
1 2018年普通高等学校招生全国统一考试理科综合能力测试试题卷化学可能用到的相对原子质量H 1 C 12 N 14 O 16 Na 23 P 31 S 32 Fe 56一、选择题本题共7个小题每小题6分共42分。
在每小题给出的四个选项中只有一项是符合题目要求的。
1化学与生活密切相关。
下列说法错误的是A碳酸钠可用于去除餐具的油污 B漂白粉可用于生活用水的消毒C氢氧化铝可用于中和过多胃酸 D碳酸钡可用于胃肠X射线造影检查【答案与分析】D。
碳酸钠溶于水发生水解而使溶液呈强碱性能够去除油污A正确漂白粉在水中能够发生Ca(ClO)2+H2O+CO2=CaCO3↓+2HClO,生成的HClO具有消毒、杀菌的能力B正确氢氧化铝能够与胃酸盐酸反应从而消除过多的胃酸盐酸作用C正确碳酸钡能够与胃酸盐酸反应生成有毒性的氯化钡不能用作钡餐D观点不正确所以选D。
2研究表明氮氧化物和二氧化硫在形成雾霾时与大气中的氨有关如下图所示。
下列叙述错误的是A雾和霾的分散剂相同 B雾霾中含有硝酸铵和硫酸铵C NH3是形成无机颗粒物的催化剂 D雾霾的形成与过度施用氮肥有关【答案与分析】C。
在空气中形成的雾和霾均以空气为分散剂A正确分析图像得知雾和霾中含有NH4NO3和(NH4)2SO4B也对催化剂是指在化学反应中能够改变其它物质的化学反应速率而本身的质量和性质在反应前与反应后均没有改变的物质显然NH3在整个循环中参与反应并生成了NH4NO3与(NH4)2SO4C观点错误过渡使用氮肥容易产生NH3及硝酸盐等与雾和霾的产生有一定的关联D观点也是正确的。
3实验室中用如图所示的装置进行甲烷与氯气在光照下反应的实验。
光照下反应一段时间后下列装置示意图中能正确反映实验现象的是2【答案与分析】D。
CH4与Cl2在光照的条件下能够发生取代反应生成一系列的氯代甲烷CH3Cl、CH2Cl2、CHCl3及CCl4等及HCl;CH3Cl、CH2Cl2、CHCl3及CCl4等均为难溶于水的油状物而在试管壁上挂油珠而生成的HCl则易溶于水而使试管中的气压减小饱和食盐水进入试管中因此可以看到如D状况的现象。
2018年高考理综化学真题试卷(全国Ⅱ卷)一、选择题1.化学与生活密切相关,下列说法错误的是()A. 碳酸钠可用于去除餐具的油污B. 漂白粉可用于生活用水的消毒C. 氢氧化铝可用于中和过多的胃酸D. 碳酸钡可用于胃肠X射线造影检查2.研究表明,氮氧化物和二氧化硫在形成雾霾时与大气中的氨有关(如下图所示)。
下列叙述错误的是()A. 雾和霾的分散剂相同B. 雾霾中含有硝酸铵和硫酸铵C. NH3是形成无机颗粒物的催化剂D. 雾霾的形成与过度施用氮肥有关3.实验室用如图所示的装置进行甲烷与氯气在光照下反应的实验。
光照下反应一段时间后,下列装置示意图中能正确反应实验现象的是()A. B. C. D.4.W、X、Y和Z为原子序数一次增大的四种短周期元素。
W与X可生成一种红棕色有刺激性气味的气体;Y的周期数是族序数的3倍;Z原子最外层的电子数与W的电子总数相同,下列叙述正确的是()A. X与其他三种元素均可形成两种或两种以上的二元化合物B. Y与其他三种元素分别形成的化合物中只含有离子键C. 四种元素的简单离子具有相同的电子层结构D. W的氧化物对应的水化物均为强酸5.N A代表阿伏伽德罗常数的值,下列说法正确的是()A. 常温常压下,124g P4中所含P-P键数目为4N AB. 100mL 1mol·L-1 FeCl3溶液中所含Fe3+的数目为0.1N AC. 标准状况下,11.2L甲烷和乙烯混合物中含氢原子数目为2N AD. 密闭容器中,2mol SO2和1mol O2催化反应后分子总数为2N A6.我国科学家研发了一种室温下“可呼吸”的Na-CO2二次电池,将NaClO4溶于有机溶剂作为电解液,钠和负载碳纳米管的镍网分别作为电极材料,电池的总反应为:3CO 2+4Na 2Na2CO3+C,下列说法错误的是()A. 放电时,ClO4-向负极移动B. 充电时释放CO2,放电时吸收CO2C. 放电时,正极反应为:3CO2+4e-=2CO32-+CD. 充电时,正极反应为:Na+ + e- =Na7.下列实验过程可以达到实验目的的是( )A. AB. BC. CD. D二、非选择题8.我国是世界上最早制得和使用金属锌的国家。
2018年普通高等学校招生全国统一考试(全国卷2)理综化学试题可能用到的相对原子质量:H-1 C-12 N-14 O-16 Na-23 P-31 S-32 Fe-56一、选择题:本题共13个小题,每小题6分,共78分。
在每小题给出的四个选项中,只有一项是符合题目要求的。
7.化学与生活密切相关。
下列说法错误的是A.碳酸钠可用于去除餐具的油污B.漂白粉可用于生活用水的消毒C.氢氧化铝可用于中和过多胃酸D.碳酸钡可用于胃肠X射线造影检查8.研究表明,氮氧化物和二氧化硫在形成雾霾时与大气中的氨有关(如下图所示)。
下列叙述错误的是A.雾和霾的分散剂相同B.雾霾中含有硝酸铵和硫酸铵C.NH3是形成无机颗粒物的催化剂D.雾霾的形成与过度施用氮肥有关9.实验室中用如图所示的装置进行甲烷与氯气在光照下反应的实验。
光照下反应一段时间后,下列装置示意图中能正确反映实验现象的是10.W、X、Y和Z为原子序数依次增大的四种短周期元素。
W与X可生成一种红棕色有刺激性气味的气体;Y的周期数是族序数的3倍;Z原子最外层的电子数与W的电子总数相同。
下列叙述正确的是A.X与其他三种元素均可形成两种或两种以上的二元化合物B.Y与其他三种元素分别形成的化合物中只含有离子键C .四种元素的简单离子具有相同的电子层结构D .W 的氧化物对应的水化物均为强酸11.N A 代表阿伏加德罗常数的值。
下列说法正确的是 A .常温常压下,124 g P 4中所含P —P 键数目为4N A B .100 mL 1mol·L −1FeCl 3溶液中所含Fe 3+的数目为0.1N A C .标准状况下,11.2 L 甲烷和乙烯混合物中含氢原子数目为2N A D .密闭容器中,2 mol SO 2和1 mol O 2催化反应后分子总数为2N A12.我国科学家研发了一种室温下“可呼吸”的Na —CO 2二次电池。
将 NaClO 4溶于有机溶剂作为电解液,钠和负载碳纳米管的镍网分别作为电极材料,电池的总反应为3CO 2+4Na 2 Na 2CO 3+C ,下列说法错误的是A .放电时,ClO 4-向负极移动B .充电时释放CO 2,放电时吸收CO 2C .放电时,正极反应为:3CO 2 + 4e −2CO 32- + CD .充电时,正极反应为:Na + + e −Na13.下列实验过程可以达到实验目的的是26.(14分)我国是世界上最早制得和使用金属锌的国家,一种以闪锌矿(ZnS ,含有SiO 2和少量FeS 、CdS 、PbS 杂质)为原料制备金属锌的流程如图所示:相关金属离子[c 0(M n +)=0.1 mol·L -1]形成氢氧化物沉淀的pH 范围如下:回答下列问题:⑴焙烧过程中主要反应的化学方程式为_______________________。
绝密★启用前2018年普通高等学校招生全国统一考试理科综合能力测试试题卷(化学)注意事项:1.答卷前,考生务必将自己的姓名、准考证号填写在答题卡上。
2.作答时,务必将答案写在答题卡上。
写在本试卷及草稿纸上无效。
3.考试结束后,将本试卷和答题卡一并交回。
可能用到的相对原子质量:H 1 C 12 N 14 O 16 Na 23 P 31 S 32 Fe 56一、选择题:本题共7个小题,每小题6分,共42分。
在每小题给出的四个选项中,只有一项是符合题目要求的。
1. 化学与生活密切相关。
下列说法错误的是A. 碳酸钠可用于去除餐具的油污B. 漂白粉可用于生活用水的消毒C. 氢氧化铝可用于中和过多胃酸D. 碳酸钡可用于胃肠X射线造影检查【答案】D2. 研究表明,氮氧化物和二氧化硫在形成雾霾时与大气中的氨有关(如下图所示)。
下列叙述错误的是A. 雾和霾的分散剂相同B. 雾霾中含有硝酸铵和硫酸铵C. NH3是形成无机颗粒物的催化剂D. 雾霾的形成与过度施用氮肥有关【答案】C3. 实验室中用如图所示的装置进行甲烷与氯气在光照下反应的实验。
光照下反应一段时间后,下列装置示意图中能正确反映实验现象的是A. AB. BC. CD. D【答案】D4. W、X、Y和Z为原子序数依次增大的四种短周期元素。
W与X可生成一种红棕色有刺激性气味的气体;Y的周期数是族序数的3倍;Z原子最外层的电子数与W的电子总数相同。
下列叙述正确的是A. X与其他三种元素均可形成两种或两种以上的二元化合物B. Y与其他三种元素分别形成的化合物中只含有离子键C. 四种元素的简单离子具有相同的电子层结构D. W的氧化物对应的水化物均为强酸【答案】A5. N A代表阿伏加德罗常数的值。
下列说法正确的是A. 常温常压下,124 g P4中所含P—P键数目为4N AB. 100 mL 1mol·L−1FeCl3溶液中所含Fe3+的数目为0.1N AC. 标准状况下,11.2 L甲烷和乙烯混合物中含氢原子数目为2N AD. 密闭容器中,2 mol SO2和1 mol O2催化反应后分子总数为2N A【答案】C6. 我国科学家研发了一种室温下“可呼吸”的Na—CO2二次电池。
(直打版)2018高考全国2卷化学试题及答案(word版可编辑修改)(直打版)2018高考全国2卷化学试题及答案(word版可编辑修改) 编辑整理:尊敬的读者朋友们:这里是精品文档编辑中心,本文档内容是由我和我的同事精心编辑整理后发布的,发布之前我们对文中内容进行仔细校对,但是难免会有疏漏的地方,但是任然希望((直打版)2018高考全国2卷化学试题及答案(word版可编辑修改))的内容能够给您的工作和学习带来便利。
同时也真诚的希望收到您的建议和反馈,这将是我们进步的源泉,前进的动力。
本文可编辑可修改,如果觉得对您有帮助请收藏以便随时查阅,最后祝您生活愉快业绩进步,以下为(直打版)2018高考全国2卷化学试题及答案(word版可编辑修改)的全部内容。
(直打版)2018高考全国2卷化学试题及答案(word版可编辑修改)绝密★启用前2018 年普通高等学校招生全国统一考试理科综合能力测试试题卷(化学)注意事项:1.答卷前,考生务必将自己的姓名、准考证号填写在答题卡上.2.作答时,务必将答案写在答题卡上。
写在本试卷及草稿纸上无效.3.考试结束后,将本试卷和答题卡一并交回。
可能用到的相对原子质量:H 1 C 12 N 14 O 16 Na 23 P 31 S 32 Fe 56一、选择题:本题共7 个小题,每小题 6 分,共42 分。
在每小题给出的四个选项中,只有一项是符合题目要求的。
1.化学与生活密切相关.下列说法错误的是A. 碳酸钠可用于去除餐具的油污B。
漂白粉可用于生活用水的消毒C. 氢氧化铝可用于中和过多胃酸D。
碳酸钡可用于胃肠X 射线造影检查【答案】 D(直打版)2018高考全国2卷化学试题及答案(word版可编辑修改)2.研究表明,氮氧化物和二氧化硫在形成雾霾时与大气中的氨有关(如下图所示)。
下列叙述错误的是A. 雾和霾的分散剂相同B. 雾霾中含有硝酸铵和硫酸铵C。
NH 3 是形成无机颗粒物的催化剂D. 雾霾的形成与过度施用氮肥有关【答案】 C3.实验室中用如图所示的装置进行甲烷与氯气在光照下反应的实验.11(直打版)2018高考全国2卷化学试题及答案(word版可编辑修改)光照下反应一段时间后,下列装置示意图中能正确反映实验现象的是A。
绝密★启用前2018年普通高等学校招生全国统一考试理科综合能力测试试题卷(化学)注意事项:1 •答卷前,考生务必将自己的姓名、准考证号填写在答题卡上。
2. 作答时,务必将答案写在答题卡上。
写在本试卷及草稿纸上无效。
3. 考试结束后,将本试卷和答题卡一并交回。
可能用到的相对原子质量:H 1 C 12 N 14 O 16 Na 23 P 31 S 32 Fe 56一、选择题:本题共7个小题,每小题6分,共42分。
在每小题给出的四个选项中,只有一项是符合题目要求的。
1. 化学与生活密切相关。
下列说法错误的是A. 碳酸钠可用于去除餐具的油污B. 漂白粉可用于生活用水的消毒C. 氢氧化铝可用于中和过多胃酸D. 碳酸钡可用于胃肠X射线造影检查【答案】D【解析】分析: A.碳酸钠溶液显碱性;B. 漂白粉具有强氧化性;C. 氢氧化铝能与酸反应;D. 碳酸钡可溶于酸。
详解:A.碳酸钠水解溶液显碱性,因此可用于去除餐具的油污,A正确;B. 漂白粉具有强氧化性,可用于生活用水的消毒,B正确;C. 氢氧化铝是两性氢氧化物,能与酸反应,可用于中和过多胃酸,C正确;D. 碳酸钡难溶于水,但可溶于酸,生成可溶性钡盐而使蛋白质变性,所以不能用于胃肠X射线造影检查, 应该用硫酸钡,D错误。
答案选D。
点睛:本题主要是考查常见化学物质的性质和用途判断,题目难度不大。
平时注意相关基础知识的积累并能灵活应用即可,注意碳酸钡与硫酸钡的性质差异。
2. 研究表明,氮氧化物和二氧化硫在形成雾霾时与大气中的氨有关(如下图所示)。
下列叙述错误的是1NoJ[OJ•H.O NK-NO I O、 -“机■NO HNOjiLjn『10HQ| sex-■ SOj• ■•(NH<)g 严A. B. C. D.44M雾和霾的分散剂相同 雾霾中含有硝酸铵和硫酸铵NH 3是形成无机颗粒物的催化剂 雾霾的形成与过度施用氮肥有关【答案】C【解析】分析: A.雾和霾的分散剂均是空气;B.根据示意图分析; C.在化学反应里能改变反应物化学反应速率(提高或降低)而不改变化学平衡,且本身的质量和化学性质在化学反应前后都没有发生改变的物质叫催化剂;学科D.氮肥会释放出氨气。
. . 2018 年全国高考理综化学试题及答案可能用到地相对原子质量:H l C l2 N 14 O 16 Mg 24 S 32 K 39 Mn 55一、选择题:本题共 l3 小题,每小题 6 分.在每小题给出地四个选项中,只有一项是符合题目要求地7.化学无处不在,下列与化学有关地说法不正确地是 A .侯氏制碱法地工艺过程中应用了物质溶解度地差异B .可用蘸浓盐酸地棉棒检验输送氨气地管道是否漏气C .碘是人体必需微量元素,所以要多吃富含高碘酸地食物D .黑火药由硫黄、硝石、木炭三种物质按一定比例混合制成 8.香叶醇是合成玫瑰香油地主要原料,其结构简式如下:下列有关香叶醇地叙述正确地是A .香叶醇地分子式为 C 10H 18OB .不能使溴地四氯化碳溶液褪色C .不能使酸性高锰酸钾溶液褪色D .能发生加成反应不能发生取代反应 10.银质器皿日久表面会逐渐变黑,这是生成了 Ag 2S 地缘故.根据电化学原理可进行如下处理:在铝质容器中 加入食盐溶液,再将变黑地银器浸入该溶液中.一段时间后发现黑色会褪去 下列说法正确地是A .处理过程中银器一直保持恒重B .银器为正极,Ag 2S 被还原生成单质银C .该过程中总反应为 2Al+3Ag 2S==6Ag+Al 2S 3D .黑色褪去地原因是黑色 Ag 2S 转化为白色 AgCl11.已知 Ksp(AgCl>=1.56×10-10,Ksp(AgBr>=7.7×10-13,Ksp(Ag 2CrO 4>=9.0×10-12.某溶液中含有 Cl -、Br -和 CrO 42-,浓度均为 0.010 mol·L -1,向该溶液中逐滴加入 0.010 mol·L -1 地 AgNO 3 溶液时,三种阴离子产生沉 淀地先后顺序为A .Cl -、Br -、CrO 42-B .CrO 42-、Br -、Cl -C .Br -、Cl -、CrO 42-D .Br -、CrO 42-、Cl -12.分子式为 C 5H 10O 2 地有机物在酸性条件下可水解为酸和醇,若不考虑立体异构,这些醇和酸重新组合可形 成地醇共有A .15 种B .28 种C .32 种D .40 种27.(15 分>锂离子电池地应用很广,其正极材料可再生利用.某锂离子电池正极材料有钴酸锂(LiCoO 2>、导电剂乙炔黑和铝 箔等.充电时,该锂离子电池负极发生地反应为 6C+xLi ++xe -==Li x C 6.现欲利用以下工艺流程回收正极材料中 地某些金属资源(部分条件未给出>.(1>LiCoO 中,Co 元素地化合价为______.(2>写出“正极碱浸”中发生反应地离子方程式____________________.(3>“酸浸”一般在 80℃下进行,写出该步骤中发生地所有氧化还原反应地化学方程式____________;可用盐 酸代替 H 2SO 4 和 H 2O 2 地混合液,但缺点是__________.(4>写出“沉钴”过程中发生反应地化学方程式__________________________.(5>充放电过程中,发生 LiCoO 2 与 Li x CoO 2 之间地转化,写出放电时电池反应方程式___________________. (6>上述工艺中, “放电处理 ”有利于锂在正极地回收,其原因是 ________________________.在整个回收工艺 中,可回收到地金属化合物有_________________(填化学式>.28.(15 分>二甲醚(CH 3OCH 3>是无色气体,可作为一种新型能源 .由合成气 (组成为 H 2、CO 和少量地 CO 2>直接制备二甲 醚,其中地主要过程包括以下四个反应:甲醇合成反应:(i>CO(g>+2H 2(g>==CH 3OH(g> △ H 1 = -90.1kJ·mol -1(ii>CO 2(g>+3H 2(g>==CH 3OH(g>+H 2O(g> △ H = -49.0kJ·mol -1水煤气变换反应: (iii>CO(g>+H 2O(g>==C O 2(g >+H 2(g>H = -41.1kJ·mol -1 二甲醚合成反应:(iv>2CH 3OH(g>==CH 3OCH 3(g>+H 2O(g> △H = -24.5kJ·mol -1 回答下列问题:(1>Al 2O 3 是合成气直接制备二甲醚反应催化剂地主要成分之一 .工业上从铅土矿制备较高纯度 Al 2O 3 地主要工艺流程是__________________________(以化学方程式表示>.(2>分析二甲醚合成反应(iv>对于 CO 转化率地影响_______________________.(3>由 H 2 和 CO 直接制备二甲醚(另一产物为水蒸气>地热化学方程式为__________________.根据化学反应原理,分析增加压强对直接制备二甲醚反应地影响____________________.(4>有研究者在催化剂(含 Cu -Zn -Al -O 和 Al 2O 3>、压强为 5.0 MP a 地条件下,由 H 2 和 CO 直接制备二甲醚,结果如右图所示.其中 CO 转化率随温度升高而降低地原因是__________.(5>二甲醚直接燃料电池具有启动快、效率高等优点,其能量密度高于甲醇直接燃料电池 (5.93 kw·h·kg -1>.若 电解质为酸性,二甲醚直接燃料电池地负极反应为 _________,一个二甲醚分子经过电化学氧化,可以产生______个电子地电量;该电池地理论输出电压为 1.20 V ,能量密度 E = ______( 列式计算.能量密度 = 电池输出电能/燃料质量,lkW·h = 3.6×106J>.36.[化学——选修 2:化学与技术](15 分>草酸(乙二酸>可作还原剂和沉淀剂,用于金属除锈、织物漂白和稀土生产.一种制备草酸(含 2 个结晶水>地工艺 流程如右:回答下列问题:(1>CO 和 NaOH 在一定条件下合成甲酸钠、甲酸钠加热脱氢地化学反应方程式分别为______________、 ______________.(2>该制备工艺中有两次过滤操作,过滤操作①地滤液是 __________,滤渣是__________;过滤操作②地滤液 是__________和__________,滤渣是__________.(3>工艺过程中③和④地目地是______________________.(4> 有人建议甲酸钠脱氢后直接用硫酸酸化制备草酸 . 该方案地缺点是产品不纯,其中含有地杂质主要是 __________.(5>结晶水合草酸成品地纯度用高锰酸钾法测定 .称量草酸成品 0.250 g 溶于水,用 0.0500 mol·L -1 地酸性 KMnO 4 溶液滴定,至浅粉红色不消褪,消耗 KMnO 4 溶液 15.00 mL ,反应地离子方程式为____________;列式计算该成品地纯度____________.37.[化学——选修 3:物质结构与性质](15 分>硅是重要地半导体材料,构成了现代电子工业地基础.回答下列问题: (1>基态 Si 原子中,电子占据地最高能层符号为______,该能层具有地原子轨道数为______、电子数为____.(2>硅主要以硅酸盐、______等化合物地形式存在于地壳中.(3>单质硅存在与金刚石结构类似地晶体,其中原子与原子之间以______相结合,其晶胞中共有 8 个原子,其 中在面心位置贡献______个原子.(4>单质硅可通过甲硅烷(SiH 4>分解反应来制备.工业上采用 Mg 2Si 和 NH 4Cl 在液氨介质中反应制得 SiH 4,该反 应地化学方程式为______________________.(6>在硅酸盐中,SiO 44-四面体(如下图(a>>通过共用顶角氧离子可形成岛状、链状、层状、骨架网状四大类结构型式.图(b>为一种无限长单链结构地多硅酸根,其中 Si 原子地杂化形式为__________.Si 与 O 地原子数之比为__________________.参考答案7.C 8.A 9.C 10.B 11.C 12.D 13.D26.(13 分>(1>直形冷凝管 (2>防止暴沸 B (3>(4>检漏上口倒出 (5>干燥(或除水除醇> (6>CO (7>C 27.(15 分>(1>+3 (2>2A1+20H -+6H 2O==2Al(OH>4-+3H 2↑(3>2LiCoO 2+3H 2SO 4+H 2O 2Li 2SO 4+2CoSO 4+O 2↑+4H 2O2H 2O 22H 2O+O 2↑ 有氯气生成,污染较大 (4>CoSO 4+2NH 4HCO 3==CoC O 3↓+(NH 4>2SO 4+H 2O+CO 2↑(5>Li 1-x CoO 2+Li x C 6==LiCoO 2+6C(6>Li +从负极中脱出,经由电解质向正极移动并进入正极材料中Al(OH>3、CoCO 3、Li 2SO 428.(15 分>(1>A12O 3(铝土矿>+2N aO H+3H 2O==2NaAl(OH>4NaAl(OH>4+CO 2==Al(OH>3↓+NaHCO 3 2Al(OH>3 Al 2O 3+3H 2O(2>消耗甲醇,促进甲酵合成反应(i>平衡右移,CO 转化率增大;生成地 H 2O ,通过水煤气变换反应(iii> 消耗部分 CO(3>2CO(g>+4H 2(g>==CH 3OCH 3(g>+H 2O(g> △H = -204.7 kJ·mol -1该反应分子数减少,压强升高使平衡右移,CO 和 H 2 转化率增大,cH 3OCH 3 产率增加.压强升高使 CO 和 H 2 浓 度增加,反应速率增大.(4>反应放热,温度升高.平衡左移(5>CH 3OCH 3+3H 2O==2CO 2+12H ++12e - 1236.[化学——选修 2:化学与技术](15 分>(2>NaOH 溶液 CaC 2O 4H 2C 2O 4 溶液 H 2SO 4 溶液 CaSO 4(3>分别循环利用氢氧化钠和硫酸(降低成本>,减小污染(4>Na 2SO 4((5>5C2O42-+2M n O4-+16H+==2Mn2++8H2O+10CO2↑37.[化学——选修3:物质结构与性质](15分>(1>M94(2>二氯化硅(3>共价键3(4>Mg2Si+4NH4Cl==SiH4+4NH3+2MgCl2(5>①C—C键和C—H键较强,所形成地烷烃稳定.而硅烷中Si—Si键和Si—H键地键能较低,易断裂.导致长链硅烷难以生成②C—H键地键能大于C—O键,C一H键比C—O键稳定.而Si—H键地键能却远小于Si—O键,所以Si—H键不稳定而倾向于形成稳定性更强地Si—O键(6>sp31:3[SiO3]n2n-或SiO32->38.[化学——选惨5:有机化学基础](15分>(1>苯乙烯(2>(3>C7H5O2Na取代反应(4>(不要求立体异构>申明:所有资料为本人收集整理,仅限个人学习使用,勿做商业用途.。
2018年普通高等学校招生全国统一考试 理科综合能力测试试题卷(化学)注意事项:1 •答卷前,考生务必将自己的姓名、准考证号填写在答题卡上。
2 •作答时,务必将答案写在答题卡上。
写在本试卷及草稿纸上无效。
3 •考试结束后,将本试卷和答题卡一并交回。
可能用到的相对原子质量: H 1 C 12 N 14 O 16 Na 23 P 31 S 32 Fe 56一、选择题:本题共 7个小题,每小题 6分,共42分。
在每小题给出的四个选项中,只有一项是符合题 目要求的。
1. 化学与生活密切相关。
下列说法错误的是 A. 碳酸钠可用于去除餐具的油污 B. 漂白粉可用于生活用水的消毒 C. 氢氧化铝可用于中和过多胃酸 D. 碳酸钡可用于胃肠 X 射线造影检查【答案】D【解析】分析:A.碳酸钠水解溶液显碱性,因此可用于去除餐具的油污, A 正确;B.漂白粉具有强氧化性,可用于生活用水的消毒,B 正确;C.氢氧化铝是两性氢氧化物,能与酸反应,可用于中和过多胃酸,C 正确;D.碳酸钡难溶于水,但可溶于酸,生成可溶性钡盐而使蛋白质变性,所以不能用于胃肠X 射线造影检查,应该用硫酸钡,D 错误。
答案选D 。
点睛:本题主要是考查常见化学物质的性质和用途判断,题目难度不大。
平 时注意相关基础知识的积累并能灵活应用即可,注意碳酸钡与硫酸钡的性质差异。
2. 研究表明,氮氧化物和二氧化硫在形成雾霾时与大气中的氨有关(如下图所示)。
下列叙述错误的是A. 雾和霾的分散剂相同B. 雾霾中含有硝酸铵和硫酸铵■■塑料燃烧无机题粒物C. NH3是形成无机颗粒物的催化剂D. 雾霾的形成与过度施用氮肥有关 【答案】C【解析】分A.雾和霾的分散剂均是空气;B.根据示意图分析;C.在化学反应里能改变反应物化学反应速率(提高或降低)而不改变化学平衡,且本身的质量和化学性质在化学反应前后都没有发生改变的物质叫催化 剂;D.氮肥会释放出氨气。
3. 实验室中用如图所示的装置进行甲烷与氯气在光照下反应的实验。
绝密★启用前2018年普通高等学校招生全国统一考试理科综合能力测试试题卷(化学)注意事项:1. 答卷筋,考生务必将自己的姓名、准考证号填写在答题卡上。
2. 作答时,务必将答案写在答题卡上。
写在本试卷及草稿纸上无效。
3. 考试结束后,将本试卷和答题卡一并交回。
可能用到的相对原子质量:Hl C 12 N 14 0 16 Na 23 P 31 S 32 Fe 56一、选择题:本题共7个小题,每小题6分,共42分。
在每小题给出的四个选项中,只有一项是符合题目要求的。
1. 化学与生活密切相关。
下列说法错误的是A. 碳酸钠可用于去除餐具的油污B. 漂白粉可用于生活用水的消毒C. 堑氧化铝可用于中和过多胃酸D. 碳酸钥可用于胃肠X 射线造影检查【停案】D2. 研究表明,氮氧化物和二氧化硫在形成雾技时与大气中的鼠有关(如下图所示)。
下列叙述错误的是N 。
,业N0虬〔 气体物J二/燃料燃烧HNO, NH4NO3V _/NHjSO, —_L SOj ——*■ H2SO4 (NH ’^SOq(无机颗粒物A. 雾和蒸的分散剂相同B. 雾惠中含有硝酸铉和硫酸铉C. Nik 是形成无机颗粒物的催化剂D. 雾盖的形成与过度施用氮肥有关 【答案】C3.实验室中用如图所示的装置进行甲烷与氯气在光照下反应的实验。
光照下反应一段时间后,下列装置示意图中能正确反映实骏现象的是饱和食盐水饱和食盐水A.B.¥宇一mA. AB. BC. CD. D【答案】D4. W 、X 、Y 和Z 为原子序数依次增大的四种短周期元素。
W 与X 可生成一种红棕色有刺激性气味的气体:Y的周期数是族序数的3倍:Z 原子最外层的电子数与V 的电子总数相同。
下列叙述正确的是A. X 与其他三种元素均可形成两种或两种以上的二元化合物B. Y 与其他三种元素分别形成的化合物中只含有离子键C. 四种元素的简隼离子具有相同的电子层结构D. W 的氧化物对应的水化物均为强酸【答案】A5. 必代表阿伏加德罗常数的值。
完美WORD 格式.整理整理. 专业资料分享专业资料分享. 2018年高考全国卷Ⅱ理综试题二、选择题:本题共8小题,每小题6分,共48分。
在每小题给出的四个选项中,第14~18题只有一项符合题目要求,第19~21题有多项符合题目要求。
全部选对的得6分,选对但不全的得3分,有选错的得0分。
14.(考点一:动能定理)如图,某同学用绳子拉动木箱,使它从静止开始沿粗糙水平路面运动至具有某一速度,木箱获得的动能一定A .小于拉力所做的功B .等于拉力所做的功C .等于克服摩擦力所做的功D .大于克服摩擦力所做的功15.(考点二:动量定理)高空坠物极易对行人造成伤害。
若一个50 g 的鸡蛋从一居民楼的25层坠下,与地面的撞击时间约为2 ms ,则该鸡蛋对地面产生的冲击力约为A .10 NB .102 NC .103 ND .104 N 16.(考点三:万有引力,圆周运动)2018年2月,我国500 m 口径射电望远镜(天眼)发现毫秒脉冲星“J0318+0253”,其自转周期T =5.19 ms ,假设星体为质量均匀分布的球体,已知万有引力常量为11226.6710N m /kg -⨯⋅。
以周期T 稳定自转的星体的密度最小值约为A .93510kg /m ⨯B .123510kg /m ⨯ C .153510kg /m ⨯D .183510kg /m ⨯ 17.(考点四:光电效应)用波长为300 nm 的光照射锌板,的光照射锌板,电子逸出锌板表面的最大初动能为电子逸出锌板表面的最大初动能为1.28⨯10-19 J 。
已知普朗克常量为6.63⨯10-34 J·J·s s ,真空中的光速为3.00⨯108 m·m·s s -1,能使锌产生光电效应的单色光的最低频率约为A .1⨯1014 HzB .8⨯1014 HzC .2⨯1015 HzD .8⨯1015 Hz 18.(考点五:法拉第电磁感应定律,楞次定律)如图,在同一平面内有两根平行长导轨,导轨间存在依次相邻的矩形匀强磁场区域,区域宽度均为l ,磁感应强度大小相等、方向交替向上向下。
2018年普通高等学校招生全国统一考试
理科综合能力测试(化学部分)
7.化学与生活密切相关。
下列说法错误的是
A.碳酸钠可用于去除餐具的油污
B.漂白粉可用于生活用水的消毒
C.氢氧化铝可用于中和过多胃酸
D.碳酸钡可用于胃肠X射线造影检查
8.研究表明,氮氧化物和二氧化硫在形成雾霾时与大气中的氨有关(如下图所示)。
下列叙述错误的是
A.雾和霾的分散剂相同
B.雾霾中含有硝酸铵和硫酸铵
C.NH3是形成无机颗粒物的催化剂
D.雾霾的形成与过度施用氮肥有关
9.实验室中用如图所示的装置进行甲烷与氯气在光照下反应的实验。
光照下反应一段时间后,下列装置示意图中能正确反映实验现象的是
10.W、X、Y和Z为原子序数依次增大的四种短周期元素。
W与X可生成一种红棕色有刺激性气味的气体;Y的周期数是族序数的3倍;Z原子最外层的电子数与W的电子总数相同。
下列叙述正确的是
A.X与其他三种元素均可形成两种或两种以上的二元化合物
B.Y与其他三种元素分别形成的化合物中只含有离子键
C.四种元素的简单离子具有相同的电子层结构
D.W的氧化物对应的水化物均为强酸
11.N A代表阿伏加德罗常数的值。
下列说法正确的是
A.常温常压下,124gP4中所含P-P键数目为4 N A
B.100mL 1mol·L-1FeCl3溶液中所含Fe3+的数目为0.1N A
C.标准状况下,11.2L甲烷和乙烯混合物中含氢原子数目为2 N A
D.密闭容器中,2 mol SO2和1mol O2催化反应后分子总数为2 N A
12.我国科学家研发了一种室温下“可呼吸”的Na-C O2二次电池。
将NaCIO4溶于有机溶剂作为电解液,钠和负载碳纳米管的镍网分别作为电极材料,电池的总反应为3CO2+4Na⇋2 Na2CO3+C,下列说法错误的是
A.放电时,4ClO -向负极移动
B.充电时释放CO 2,放电时吸收CO 2
C.放电时,正极反应为:3CO 2+4e - =223CO -
+C D.充电时,正极反应为:Na ++ e - =Na 13.下列实验过程可以达到实验目的的是
26.(14分)
我国是世界上最早制得和使用金属锌的国家,一种以闪锌矿(Zns ,含有2SiO 和少量Fes.Cds ,Pbs 杂质)为原料制备金属锌的流程如图所示:
相关金属离子[0c (M n+)=0.1mol-1L -]形成氢氧化物沉淀的pH 范围如下:
回答下列问题:
(1)焙烧过程中主要反应的化学方程式为________。
(2)滤渣1的主要成分除2SiO 外还有_______;氧化除杂工序中ZnO 的作用是________,若不通入氧气,其后果是________。
(3)溶液中的2Cd +可用锌粉除去,还原除杂工序中反应的离子方程式为_____。
(4)电解硫酸锌溶液制备单质锌时,阴极的电极反应式为______;沉积锌后的电 解液可返回_______工序继续使用。
27.(14分)
4CH -2CO 催化重整不仅可以得到合成气(CO 和2H ),还对温室气体的减排具有重要意义,回答下
列问题:
(1)4CH - 2CO 催化重整反应为:4CH (g )+2CO (g )=2CO (g )+22H (g )。
已知:C (s )+22H (g )=4CH (g )
H=-75kJ·1mol -
C (s )+2O (g )= 2CO (g )
H=-394kJ·1mol - C (s )+21
2
O (g )= CO (g )
H=-111kJ·1mol -
该催化重整反应的H =______1mol kJ -⋅,有利于提高4H C ,平面转化率的条件是____(填标号)。
A.高温低压 B.低温高压 C.高温高压 D.低温低压
某温度下,在体积为2L 的容器中加入2mol 4CH , 1mol 2CO 以及催化剂进行重整反应,达到平衡时2CO 的转化率是50%,其平衡常数为_______2mol ·2L -。
(2)反应中催化剂话性会因积碳反应而降低,同时存在的消碳反应则使积碳量减少, 相关数据如下表:
①
由上表判断,催化剂X____Y (填“优于”或劣于),理由是_____,在反应进料气组成,压强及反应时同相同的情况下,某催化剂表面的积碳量随温度的变化关系如右图所示,升高温度时下列关于积碳反应,消碳反应的平衡常数(K )和速率()的叙述正确的是____填标号)。
A .K K 积消,均增加
B .ν积减小,ν消增加
C .K 积减小,K 消增加
D .ν消增加的倍数比ν积增加的倍数大
② 在一定温度下,测得某催化剂上沉积碳的生成速率方=k ·p (4CH )·0.5
2()p CO -⎡⎤⎣⎦
(k 为速率
常数)。
在具有P (4CH )一定时,不同P (2CO )下积碳量随时间的变化趋势如右图所示,则a
p (2CO ) b p ,
(2CO ) c p ,(2CO )从大到小的顺序为______。
28.(15分)
3243[()]K O fe C ·32H O (三草酸合铁酸钾)为亮绿色晶体,可用于晒
制蓝图,回答下列问题:
(1)晒制蓝图时,用3243[()]K O fe C ·32H O 作感光剂,以63][()e CN f K
溶液为显色剂。
其光解反应的化学方程式为:23243[()]K O fe C
224FeC O +3224K C O +22CO ↑:显色反应的化学方程式为_______、
_______
(2)某小组为探究三草酸合铁酸钾的热分解产物,按下图所示装置进行实验
① 通入氮气的目的是__________
②
实验中观察到装置B 、F 中液清石灰水均变浑浊,装置E 中固体变为红色,由此判断热分解产物中一定含有___________ ③ 为防止倒吸,停止实验时应进行的操作是____________ ④样品完全分解后,装置A 中的残留物含有0Fe 和23Fe o 检验23Fe o ,存在的方法是__________
(3)测定三草酸合铁酸钾中铁的含量。
①称量mg 样品于锥形瓶中,溶解后加稀24H SO 酸化,用cmol .14L KMnO -溶液滴定至终点,滴定终点的现象是_______
②向上述溶液中加入过量锌粉至反应完全后,过滤、洗涤,将滤液及洗涤液全部的有收集到锥形瓶中,加稀24H SO 酸化,用cmol .14L KMnO -溶液滴定至终点,消耗4KMnO 溶液Vml 该晶体中铁的质量分数的表达式为________
35.化学一—选修3:物质结构与性质(15分)
硫及其化合物有许多用途,相关物质的物理常数如下表所示
回答下列问题
(1)基态Fe 原子价层电子的电子挂布图(轨道表达式)为______,基态S 原子电子占据最高能级的电子云轮廓图为_____形
(2)根据价层电子对互斥理论2H S ,2SO ,3SO 的气态分子中,中心原子价层电子对数不同其他分子的是_____
(3)图(a )为1S 的结构,其熔点和沸点要比二氧化硫的熔点和沸点高多,主要原因为
______
4)气态三氧化硫以单分子形式存在,其分子的立体构型为_____
形,其中共价键的类型有______种:固体二氧化硫中存在如图(b )所示的三聚分子,该分子中S 原子的杂化轨道类型为________
(5)2FeS ,晶体的晶酸如图(c )所示,晶胞边长为a nm ,2FeS 相对式量为M 、阿伏加德罗常数的值为 A N ,其晶体密度的计算表达式为___________3g cm -⋅;晶胞中2Fe +位于22S -所形成的正八面体的体心,该正八面体的边长为______nm 。
理科综合试题第14页(共16页)
36化学---选修5,有机化学基础(15分)
以葡萄糖为原料制得的山梨醇(A )和异山梨醇(B )都是重要的生物质转化平台化合物,E 是一种治疗心绞痛的药物,由葡萄糖为原料合成E 的过程如下
(1)葡萄糖的分子式为______
(2)A 中含有的官能团的名称为__________ (3)由B 到C 的反应类型为__________ (4)C 的结构简式为__________
(5)由D 到E 的反应方程式为__________
(6)F 是B 的同分异构体,7.30g 的F 足量饱和碳酸氢钠可释放出2.24L 二氧化碳(标准状况),F 的可能结构共有__________种(不考虑立体异构),其中核磁共振氧谱为三组峰,峰面积比为3:1:1的结构简式为_________。