表格填写说明
- 格式:doc
- 大小:32.00 KB
- 文档页数:3
企业表格填写说明一、国有独资、控股企业(公司)资产基本情况表(附件2-1)1、从业人数指2016年度在岗人员平均人数。
2、股权比例指国有股权所持比例。
二、国有独资、控股企业(公司)对外担保情况表(附件2-3)系统外指的是非关联企业,关联企业是指与其他企业之间存在直接或间接控制关系或重大影响关系的企业。
相互之间具有联系的各企业互为关联企业。
三、国有独资、控股企业(公司)重大借款情况表(附件2-4)1、借款包括信用贷款、抵押贷款和信托贷款等。
本表中的重大借款指的是单笔借款达到资产总额的3%以上(含3%)以及用于政府融资项目的借款。
2、借款项目情况指用于项目的借款的具体情况(例如完工比例,是否专款专用,是否良好等)。
四、国有独资、控股企业(公司)对外投资情况表(附件2-5)1、对外投资是指以现金、实物、无形资产或以购买股票、债券等有价证券方式向其他单位进行的投资。
包括对外股权投资,重大项目投资(如房地产)等。
2、项目现状指的是项目的基本情况(例如完工情况,是否运行良好,是否存在风险等)。
五、国有独资、控股企业(公司)重大负债情况表(附件2-6)本表中备注栏应对重大借款是否存在风险,项目情况使用,是否存在风险补充说明。
六、国有独资、控股企业(公司)重大负债情况表(附件2-6)本表中收入来源应对企业经营收入的主要来源如政府性补贴收入、上级财政转移收入、资产处置收入等重要情况做出说明:行政事业单位表格填写说明一、市直行政事业单位国有资产情况统计表(附件1-2)1、本表中的资产指的土地、房产等有经营价值的资产;2、本表中的权属单位指的是土地房产登记的产权单位;3、本表中的经营项目使用情况主要指的是项目的主要用途,项目的运行情况.4、本表中的收益使用情况指的是与该资产相关产生的收益使用情况(例如:是否用于办公经费,是否上缴财政等)。
5、权债务情况指的是与此资产相关的债权债务情况。
6、本表中的备注栏应对需特别指出的重大资产补充说明,(例如未办房产证的资产,在建工程未结转的资产)。
关于表格的填表说明
1. 标题:在表格的顶部,写明表格的主题或名称。
2. 表头:在表格的第一行,列出所有需要记录的信息类别。
例如,如果你正在创建一个员工信息表,你的表头可能包括“姓名”,“职位”,“入职日期”等。
3. 列和行:根据你的需要,创建适当的列和行。
每一列代表一个信息类别,每一行代表一个记录。
4. 数据录入:在相应的单元格中填入数据。
确保每个单元格的数据都准确无误。
5. 数据格式:如果某些数据有特定的格式要求(例如日期或货币),请确保按照这种格式填写。
6. 数据完整性:尽量确保所有的必填项都已经填写,避免遗漏重要信息。
7. 数据清晰性:如果某些数据可能引起混淆(例如,“Jr.”和“Sr.”),请在表格下方添加注释以解释。
8. 数据保密性:如果表格包含敏感信息,应妥善保管,避免未经授权的人员查看。
9. 审核:在完成数据录入后,应进行审核,确保所有数据的准确性。
10. 保存:将完成的表格保存在安全的地方,以备后续查阅或分析。
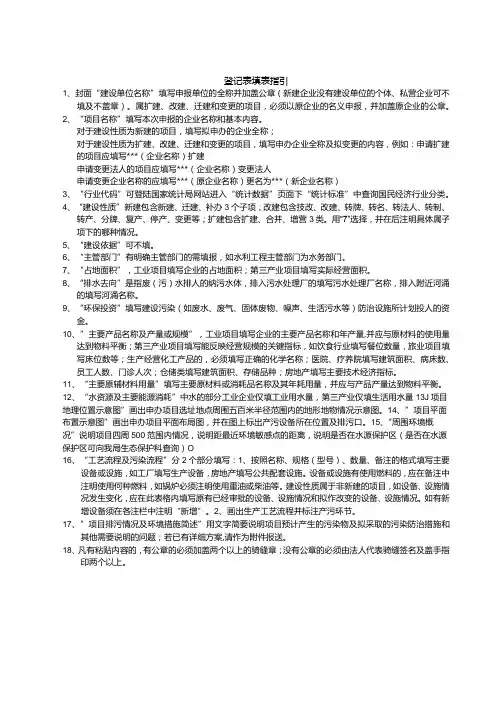
登记表填表指引1、封面“建设单位名称”填写申报单位的全称并加盖公章(新建企业没有建设单位的个体、私营企业可不填及不盖章)。
属扩建、改建、迁建和变更的项目,必须以原企业的名义申报,并加盖原企业的公章。
2、“项目名称”填写本次申报的企业名称和基本内容。
对于建设性质为新建的项目,填写拟申办的企业全称;对于建设性质为扩建、改建、迁建和变更的项目,填写申办企业全称及拟变更的内容,例如:申请扩建的项目应填写***(企业名称)扩建申请变更法人的项目应填写***(企业名称)变更法人申请变更企业名称的应填写***(原企业名称)更名为***(新企业名称)3、“行业代码”可登陆国家统计局网站进入“统计数据”页面下“统计标准”中查询国民经济行业分类。
4、“建设性质”新建包含新建、迁建、补办3个子项;改建包含技改、改建、转牌、转名、转法人、转制、转产、分牌、复产、停产、变更等;扩建包含扩建、合并、增营3类。
用“7”选择,并在后注明具体属子项下的哪种情况。
5、“建设依据”可不填。
6、“主管部门”有明确主管部门的需填报,如水利工程主管部门为水务部门。
7、“占地面积”,工业项目填写企业的占地面积;第三产业项目填写实际经营面积。
8、“排水去向”是指废(污)水排人的纳污水体,排入污水处理厂的填写污水处理厂名称,排入附近河涌的填写河涌名称。
9、“环保投资”填写建设污染(如废水、废气、固体废物、噪声、生活污水等)防治设施所计划投人的资金。
10、”主要产品名称及产量或规模”,工业项目填写企业的主要产品名称和年产量,并应与原材料的使用量达到物料平衡;第三产业项目填写能反映经营规模的关键指标,如饮食行业填写餐位数量,旅业项目填写床位数等;生产经营化工产品的,必须填写正确的化学名称;医院、疗养院填写建筑面积、病床数、员工人数、门诊人次;仓储类填写建筑面积、存储品种;房地产填写主要技术经济指标。
11、“主要原辅材料用量”填写主要原材料或消耗品名称及其年耗用量,并应与产品产量达到物料平衡。
毕业鉴定表
1.此表以后将放入档案,一人仅限一份,不能丢失
2.填写之前看清说明,用黑色水笔认真填写,不得涂改,封面时间与评议小组意见时
间不填写
3.自我鉴定需写满,结合个人实际情况,详细解释看说明第五条
4.照片为两寸彩照,籍贯需与户口簿上相同
5.政治面貌:填写中共党员,团员,群众,预备党员的同学暂时空着
6.奖惩情况填写格式:如2011~2012学年获得“三好学生”荣誉称号或某年某月
获得院(系)某比赛第几名
7.家庭成员填写格式:父亲:姓名,单位,职务,政治情况(与政治面貌相同),家
庭成员指直系亲属,父亲,母亲,兄弟姐妹。
个体经营可写出公司名称或是务农。
8.主要社会关系至少填写一位
9.学习简历格式如2011年9月至2014年7月福建船政交通职业学院学习林铖
10.不确定的暂用铅笔填写
就业推荐表
1.此表一人仅限一份,用黑色水笔认真填写,不得涂改,不能丢失
2.此表类似简历,可复印之后投递给用人单位,原件自行保管直至与用人单位签订就
业协议
3.表格填写至求职意向,贴一寸彩照
4.封面与表格内的学历,第二学历,培养类别,学校电话和邮箱均不填写
5.家庭成员情况,奖惩情况填写格式与毕业鉴定表相同
6.在校从事社会工作情况填写在校何种时间担任何种职位,或校外兼职
7.求职意向可填施工员,检测员,测量员,造价员等等
8.不确定的暂用铅笔填写。
表格填写说明及相关注意事项表格是在工作和生活中常常使用到的一种形式,它可以清晰地展示数据和信息,使得人们更直观地了解和分析相关情况。
但为了确保信息的准确性和有效性,我们需要对表格的填写作出一些说明和注意事项。
一、表格填写说明1.1 表格的构成一般来说,表格由表头、行头和单元格组成。
其中,表头是对整个表格内容的简短概述,它一般位于表格的最上方,并且与表格内容相对独立;行头则是对单元格内容的分类或编号,它一般位于表格的最左边,用于区分表格不同的组成部分;单元格则是表格中的最小组成单位,用于填写具体的数据或信息。
1.2 表格的填写在填写表格时,应注意以下几点:•表格应具有清晰和简洁的结构,各部分应有明确的表达。
•单元格的填写应准确无误,应按照相应的规范进行填写。
•行头和表头所用的文字应具有明确的含义和逻辑,方便读者了解表格内容。
•表格一般不应有空行或多余的行列,以免影响表格的观感和阅读效果。
1.3 表格的排版表格排版需要注意以下几点:•表格应与正文之间空一行,方便阅读和理解。
•表格的宽度应与页面宽度相符,如果表格较宽,可以将其拆分成几个表格或调整字体大小以适应页面宽度。
•当表格内容太多难以在一页内显示时,应该将表格进行分页显示,以便阅读。
二、相关注意事项在填写表格时,需要注意以下几点:2.1 描述清楚填写表格时必须描写清楚具体指向的信息对象,除了非常明显的指向对象外需要注明。
2.2 数字准确表格中数量应严格遵循数字的正式书写法,尤其对于金额等数字字段,应避免遗漏或重复。
2.3 文字描述文字描述要准确,无遗漏。
表格中涉及到分类,应明确分类标准并按照标准分类;对于其他文字信息,应审慎选择表述方式,表达准确、中肯。
2.4 需求明确在填写表格时,需要事先明确相关需求,然后根据需求进行填写,以确保表格所反映及衡量的数据和信息最符合实际需要。
2.5 标题明确表格的标题应该足够明确,概括表格中所展现的内容或数据,使得读者能够快速地了解表格主题与内容。
表格的编制与填写说明
编制和填写表格是一种常见的信息收集和整理方式,可以帮助组织和管理大量的数据。
下面是表格的编制与填写的一般说明:
1.确定表格内容:需要确定表格所要收集和展示的信息内容。
明确表格的目的和使用场景,以及需要包含的列和行。
2.设计表格结构:确定表格的列名和行名。
列名应该明确描述所收集的信息,而行名则可以用来标识每个数据项。
3.设定数据类型:根据需要收集的信息,确定每列的数据类型。
例如,数字、文本、日期等。
4.设定数据格式:根据所选的数据类型,确定每列的数据格式,例如小数点位数、时间格式等。
1
5.添加数据验证:根据需要,可以为某些列添加数据验证规则,以确保填写的数据符合限定条件。
例如,数字只能在一定范围内、日期必须在特定时间范围内等。
6.填写表格:根据表格的设计,逐行逐列填写所需的信息。
确保填写的数据准确无误,并且按照表格的规范填写。
7.标识特殊数据:在填写表格时,如有特殊情况需要额外标识,可以使用特殊符号或者颜色来标记相关数据。
8.保存和备份:及时保存已填写的表格,并制定合理的备份策略,以防数据丢失。
2
9.审查和修改:填写完成后,进行审查和修改,确保数据的准确性和完整性。
10.共享和使用:根据需要,将填写完成的表格进行共享或者用于后续的数据分析和处理。
以上是一般的表格编制与填写说明,具体的流程和要求可以根据具体的表格类型和使用需求进行调整和完善。
3。
充分就业村表格填写要点说明一.基础台账表格(一)一户一张,以户口薄上的登记人口为准,人口数填写户内总人数(除死亡)。
(二)劳动力年龄范围:男:16-60周岁(1995--1951)女:16-50周岁(1995--1961)(三)学生与军人除外。
坐牢的除外。
(四)嫁入的登记,嫁出的除外,以及农转非的在备注栏中注明。
(五)户主去世的,登记户内劳动力为户主。
(六)现常住地址:了解的就写上详细地址,不了解的写自己村。
(七)目前就业状况:1、在第一产业就业的按从事农、林、牧、渔业实际内容填写;2、若在单位工作的填写单位名称;3、创办个私企业填写创办实体名称;4、其他就业状况按实际从事工作内容填写。
(八)社会保障情况按以下类别填写序号:1、参加基本养老保险(今年4428元/每月369元的这种)2、参加养老基本生活保障(农村居保100元.300元这种)3、参加双低(低保、低收入户);二、外出劳动力表格(除务农的,除本镇就业的)1、按劳动力逐个从基础台账中登记出来。
2、联系电话能弄到的尽量写上。
3、专业特长:比如:驾驶、木工、泥水工、裁缝、计算机、烹饪……等4、是否稳定:写“是”。
人口数:都写“1”。
5、收入属隐私,难以了解实情,不用填写。
三、富余劳动力表格(外出的+本镇的)(即除务农的)1、基本跟“外出劳动力”表格的填写相同。
2、转移就业外出的时间写大概的时间。
四、低保劳动力表格1、一户填一大格。
无劳动力的低保户不用填写。
2、低保证号一定要填写正确。
3、与户主关系:填写与持低保证人员的关系,如本人、夫妻、子女父母等。
4、劳动能力:有或无;无劳动能力的,就业愿望填“无”。
5、就业状态:已就业或未就业。
6、就业类型:单位吸纳、公益性岗位、行政村保洁员(护林员)岗位、种养殖基地吸纳、自谋职业、灵活就业、外出务工、其它形式。
其他表格说明(略)。
表格填写说明(1)
适用类型:有消防控制室的
“单位名称”栏:规范填写,不得使用简称
“单位地址”栏:xx县(市、区)x路 x 号,地址要详细“是否设置消防控制室”栏:勾选“是”
“消防安全责任人”栏:填写单位法人信息
“消防安全管理人”栏:填写消防安全管理人信息
“消防监督员”栏:填写监管社会单位消防监督员信息“消防控制室值班人员”栏:确实已取得人社部颁发的国家消防职业资格证书的,填写证书编号。
参加考试已通过,但只下发了成绩单(未拿证),填写:“已通过考试,未领证”。
未参考试或考试未通过的。
证书编号不用填写。
(备注:控制室人员基本信息要根据实际情况填写,有几人填几人,不得留空白。
)
“消防设施设备”栏:根据单位实际情况勾选相应系统
“设施设备检测”栏:根据实际情况填写,签订了检测合同的填写相关信息,未签订填写“无”
“消防设施维保”栏:根据实际情况填写,签订了维保合同的填写相关信息,未签订填写“无”
“微型消防站负责人及移动电话”栏:填写站长姓名和联系电话。
“微型消防站负责人及移动电话”栏,填写微型站“座机”电话。
未建立微型消防站的注明“未建立”。
但要督促单位迅速建立微型站,根据公安部消防局2016年消防工作要点,所有重点单位都有建立微型消防站。
“社会单位外景照片”栏:社会单位外景的相片或彩色打印(黑白打印不符合总队要求)
“消防控制室”栏:消防控制室的相片或彩色打印
“社会单位签字盖章”栏:单位法人签字,盖单位公章“消防监督员签字盖章”栏:监管消防监督员签字,盖支、大队公章。
各类表格的填写说明一、关于特邀(列席)代表登记表填写1、封面填写①推荐单位:徐州市总工会。
②姓名:填写户籍登记所用的姓名。
③填写日期:2013年1月。
2、内页填写⑴姓名:填写户籍登记所用的姓名。
⑵出生年月(周岁):年份一律用4位数字表示,月份一律用2位数字表示,如“1965.06”。
年龄(周岁),按公历计算到2013年4月底(换届时间)。
⑶民族:填写全称,如“汉族”、“回族”等。
⑷籍贯:祖籍所在地,按户籍登记填写。
⑸政治面貌:指中共党员、共青团员、民主党派、非党群众。
党派要写全称或比较规范、清楚的简称。
如“中共党员”。
民主党派是指:中国国民党革命委员会、中国民主同盟、中国民主建国会、中国民主促进会、中国农工民主党、中国致公党、九三学社、台湾民主自治同盟等。
“非党群众”填写“群众”二字。
⑹所属产业和系统:分为:工业(含机械、冶金、轻工、纺织、石化、电力、电子、建材、国防邮电、医药等)、交通运输、城建及城市公用、财贸、农林水利、矿产地质、教科文卫体、铁路、民航、金融、党政群机关等。
按代表工作单位所属产业填写。
如钢铁厂的厂长、工会主席、工人、医务人员、职校教师等都填写“工业”。
乡镇以上地方党政干部和工会干部都填写“党政群机关”。
⑺参加工作时间:由组织人事部门确认,填写格式:年份4位数字、月份2位数字。
⑻代表类别:分为工会工作者、先进模范人物、科技管理人员、工会积极分子、生产一线职工。
代表有两种以上身份的,(如:某企业一线装备工人,曾获得全国五一劳动奖章),在确定代表类别时,只能确定一项身份当选代表,代表类别不能重复统计。
代表所获得的荣誉在先进荣誉称号栏目中统计。
⑼工作单位及职务:(1)要写全称或比较规范的简称。
(2)职务要填写现任职务(特邀代表没有现职的可注明曾担任的最高职务),兼职较多的,可填写主要职务。
(3)填写职务顺序的原则是,按职务高、低,实职、虚职,党委、人大、政府、政协的顺序填写。
⑽主要工作简历:从参加工作时起填写。
员工信息登记表填写说明为了更好地管理和维护员工信息,确保工作的顺利进行,我们制定了员工信息登记表。
以下是填写该表格的具体说明。
一、表格概述该员工信息登记表是用于记录员工个人信息和相关工作信息的表格。
通过填写该表格,我们能够更好地了解员工的背景、技能和岗位要求,为员工管理和安排工作提供依据。
二、填写指南1. 填写人员所有新入职员工和现有员工需填写该表格。
其中,新入职员工填写完整的表格,现有员工需根据实际情况进行更新和补充。
2. 填写方式请按照以下要求填写员工信息登记表:- 使用黑色墨水或钢笔填写,确保信息能够清晰可读。
- 如需修改填写内容,使用红色墨水或钢笔进行标记,避免模糊不清。
- 如需新增内容,请在相关栏目下方空白处填写,不要在其他栏目内自行扩充空间。
3. 填写内容员工信息登记表包含以下主要栏目,每个栏目的填写内容如下:(1) 姓名:填写员工的姓名,确保准确无误。
(2) 性别:填写员工的性别,男性请勾选“√”,女性请勾选“√”。
(3) 出生日期:填写员工的出生日期,按照年-月-日的格式填写。
(4) 籍贯:填写员工的籍贯,包括省份和城市。
(5) 学历:填写员工的最高学历,如本科、硕士等。
(6) 毕业院校:填写员工的毕业院校名称。
(7) 专业:填写员工的专业名称。
(8) 联系电话:填写员工的联系电话,确保准确可靠。
(9) 邮箱:填写员工的常用电子邮箱地址。
(10) 入职日期:填写员工的入职日期,按照年-月-日的格式填写。
(11) 部门:填写员工所属的部门名称。
(12) 岗位:填写员工的具体岗位名称。
4. 填写注意事项- 请确认填写内容的准确性和真实性,务必核实无误后再提交。
- 如有变动,如联系电话、邮箱或部门岗位等信息发生变化,请及时更新并补充在对应的栏目下。
- 如需修改其他已提交的信息,请提前与人力资源部门联系沟通。
三、保密与妥善保存我们对员工的个人信息承诺保密,不会泄露给无关人员或用于其他用途。
表格填写说明
一、“事业单位岗位聘用个人申请表”填写说明
1、标题:三号、宋体、加黑、居中。
2、表格内:小四、宋体、不加黑、居中。
3、申请人和负责人需要手写。
4、样表已设好格式,请大家尽量不要做改动。
5、通过调整表格内文字行间距等方式,尽可能是表格的最后落在页末尾。
6、同一表格内,段间距、行间距要统一。
7、个人申请表各单位留存。
二、“事业单位‘各类’岗位人员聘用备案表”
1、标题:三号、宋体、加黑、居中。
2、表格内:五号、宋体、不加黑、居中。
3、样表已设好格式,请大家尽量不要做改动。
4、通过调整表格内文字行间距等方式,尽可能是表格的最后落在页末尾。
5、同一表格内,段间距、行间距要统一。
三、“事业单位‘各类’岗位聘用人员备案花名册”填写说明
1、标题:16号、宋体、加黑、居中。
2、单位名称一行:12号、宋体、加黑。
3、表格标题栏:11号、宋体、加黑、居中。
4、表格内填写内容:11号、宋体、居中、不加黑。
5、样表已设好格式,请大家尽量不要做改动。
6、打印前将表格下方的说明文字全部去掉。
7、横版打印。
员工登记表填写说明一、范围:《员工登记表》适用于本公司技工、正副班长及工人。
二、填报时间:1999年11月5日前填好上交。
三、填写方法:(一) 封面内容的填写1.单位:填写所在车间、劳务科或部门。
2.班别:填写本人所在的班。
3.职务(工种):有职务填写职务,无职务填写工种。
职务、工种包括:班长、副班长、造粒员、质保员、司炉工、投料工、运料工、擦筛工、包装工、清理工、劳务工、电脑计量员、钳工、电工、机修工、电焊工、木工、泥工、水电工、××车司机等。
(本人担任什么职务就填写什么职务;属于什么工种就填写什么工种。
)4.姓名:必须是本人真实姓名,并与身份证相符。
(二) 个人基本情况的填写1.姓名:须与封面的填写一致。
2.曾用名:指本人曾经使用过的姓名,包括更正前使用过的假名。
3.工作部门:填写××车间××班。
4.职务(工种):与封面的填写一致。
5.厂卡编号:指本人的厂牌编号,必须是以“BT”字母打头的编号(如BT0031);以前的老号不得填写(如2458),不清楚的请到人事科来查号。
6.籍贯:应填写××省××市(县)。
7.身份证号码:由人事科填写(指本人身份证已放在公司保存的)。
8.户口所在地:指本人真实身份证上的地址。
(三) 个人简历的填写“在何单位读书或做何工作”栏目内,应填写省、市(县)、乡、村,或省、市(县)××单位,填写单位时必须填写单位的全称。
(四) 家庭主要成员简况的填写:1.关系:指本人家庭主要成员与填写人的关系,如:“爸爸”统称为“父亲”,“妈妈”统称为“母亲”,“老婆”填“妻子”,小孩填“儿子”或“女儿”。
2.姓名:指父、母、妻、子女的姓名。
3.“现在何地何单位工作(任职或务农)”:应填写家庭住址或单位地址的全称。
(五) 自述本人的特长、爱好及奋斗目标有何特长与爱好以及个人奋斗目标均可填在本栏目中,以便公司了解你的才能。
附件九:各类表格填写规范及说明(所有需要手写的内容,必须由申请人用黑色钢笔或水性笔填写)一、申请人员教师资格认定表:1、承诺书必须要本人亲笔签名。
2、为提高现场确认审核效率,申请人本人须提前在申请表填写以下内容:(1)在申请表右上角填写档案号(非师范类申请人员后3位流水号不填)。
(2)思想品德鉴定意见:一律填“良好”。
(3)身体和健康状况:一律填“合格”。
(4)教师资格考试成绩(只有参加了国考的才会有此栏):已考合格。
(5)修学教育学(高等教育学)、教育心理学(高等教育心理学)课程情况:师范教育类申请人员填“已修合格”,非师范教育类申请人员(通过了教师资格省考的人员)填“已考合格”。
(6)教育教学能力测试结果:面试——师范教育类申请人员填“免予测试”,非师范教育类申请人员写“已考合格”;试讲——师范教育类申请人员填“免予测试”,非师范教育类申请人员写“已考合格”;(6)其他未涉及的内容由认定机构填写。
二、申请人思想品德鉴定表:1、编号:填档案号(非师范类申请人员后3位流水号不填)。
2、学习(工作)单位:填“华中师范大学XX学院(中心)”。
3、常住地址:填“湖北省武汉市珞喻路152号”。
4、电话:填本人手机号码。
5、鉴定具体内容:一律填“良好”或“无”。
6、鉴定单位:填具体学院(中心)。
7、鉴定单位地址:填“湖北省武汉市洪山区华中师范大学”。
8、鉴定单位电话:填毕业班辅导员办公室电话。
9、(单位)填写人(签名):签辅导员姓名。
10、加盖单位组织人事部门公章:加盖鉴定单位党组织公章。
一、《国家奖学金申请审批表》填写说明:
《国家奖助学金申请审批表》以本次通知中的附件为准(与往年的格式、要求均有改变),组织人员认真填写。
1、《国家奖学金申请审批表》要求提交一式两份。
表格为一页,
A4纸正反两面打印(签字部分用手签,不得用签字章)。
不得随意增加页数,不得随意更改表格大小。
表格应认真填写,做到字迹清晰、信息完整、准确无误,不得涂改数据或出现空白项。
2、表格中第一面由学生本人填写,使用表格默认字体。
3、“基本情况”一栏中,出生年月填写至月,如“1990年5月”,“入学时间”填写至入学当年9月,如2011级学生的入学时间为“2011年9月”。
“政治面貌”填写规范称呼。
4、表格中“学习情况”一栏以班级为单位,其中“成绩排名”填写智育成绩排名,综合考评成绩排名填写综合测评综合排名。
总人数填写班级总人数。
选择信息,一定要勾选,不能留空,不得选错。
5、表格中“申请理由”栏的填写应当全面详实,能够如实反映学生思想品德好、学习成绩优异、社会实践、创新能力、综合素质等方面特别突出。
字数控制在200字左右。
6、表格中“推荐意见”栏的填写应当简明扼要,字数控制在100字左右。
推荐人必须是申请学生的辅导员或班主任,其他人无权推荐。
7、表格必须体现学校各级部门的意见,推荐人和学校各院系主管学生工作的领导同志必须签名,不得由他人代写推荐意见或签名。
8、表格中“院(系)意见”栏不得简单地填写“情况属实,同意推荐”;必须加盖学院行政公章(要求清晰)。
表格中凡需签名之处,必须由相关人员亲手签写。
9、表格上报一律使用原件,不得使用复印件。
二、《国家励志奖学金申请审批表》填写说明:
与《国家奖学金申请审批表》填写要求基本相同
1、《国家励志奖学金申请审批表》要求提交一式一份。
表格为一页,正反两面,A4纸双面打印。
(签字部分用手签,不得用签字章)。
不得随意增加页数,不得随意更改表格大小。
表格应认真填写,做到字迹清晰、信息完整、准确无误,不得涂改数据或出现空白项。
2、“基本情况”一栏中,出生年月填写至月,如“1990年5月”,“入学时间”填写至入学当年9月,如2011级学生的入学时间为“2011年9月”。
“政治面貌”填写规范称呼。
选择信息一定要勾选,不能留空,不得选错。
3、“家庭情况”如实填写,家庭人均月收入不要写成年收入。
单位为“元”、“人”。
4、表格中“综合测评情况”一栏以班级为单位,总人数填写班级总人数,其中“学习成绩排名”填写智育成绩排名,“综合考评排名”填写综合测评综合排名。
选择信息一定要勾选,不能留空,不得选错。
5、“获奖情况”填写综合测评年所获奖项(包含综合测评所获奖项);
6、表格中“申请理由”栏的填写应当全面详实,如实反映学生思想进步、学习成绩优异、社会实践能力强、综合素质优秀、家庭贫困等多方面阐述申请理由。
要求格式正确,层次分明。
字数控制在300-500字左右。
7、表格中“院(系)意见”栏,填写“同意”;必须加盖学院行政公章(要求清晰)。
日期填写正确;
8、表格上报一律使用原件,不得使用复印件。
三、国家奖学金、国家励志奖学金表格审查说明:
1. 学生的申请审批表填写是否规范(每一项填写内容与模板的要求是否一致);
2. 学生的申请审批表中的信息是否准确;
3. 学生的申请审批表中的信息与初审表中的信息是否一致(将初审表打印出来,安排学生核实初审表中的信息与申请审批表中的信息是否一致)。