气动执行器
- 格式:doc
- 大小:905.20 KB
- 文档页数:21
气动、电动、液动执行器的对比执行器是现代自动化控制中不可或缺的元件之一,根据不同的工作原理,可以分为气动、电动、液动三种类型。
在本文中,将对这三种执行器进行详细的对比和分析。
1. 气动执行器气动执行器是使用压缩空气作为动力源的执行器。
它的主要优点包括低成本、高速度和易于控制。
相比其他两种执行器,气动执行器的功率密度最高,可以在极短的时间内完成大量的工作。
因此,在高速、高频率的场合中比较适用。
与此同时,气动执行器需要专门的压缩空气来源,在某些行业中可能需要花费更多的成本。
同时,压缩空气的来源和维护也需要比较复杂的设备和流程,这些问题都需要额外的考虑。
2. 电动执行器电动执行器是使用电力作为动力源的执行器,其主要优点包括较为精确的控制以及广泛的电力来源。
电动执行器的控制过程可以通过编程实现,并且可以实现高度精确的控制。
因此,在一些需要高精度、低噪音的场合中比较适用。
与此同时,电动执行器的功率密度相对较低,需要较长的时间完成一定的工作任务。
此外,电动执行器的成本也比气动执行器要高。
3. 液动执行器液动执行器是使用流体作为动力源的执行器,其主要优点包括稳定性高、可承受高负载和温度范围广。
与气动执行器相比,液动执行器的控制过程更加平滑。
因此,在一些需要精确、平滑控制的场合中比较适用。
与此同时,液动执行器的成本相对较高,需要专门的流体和控制设备。
此外,液动执行器的响应速度较慢,在一些需要高速执行的场合中可能会有些不足。
4. 总结以上是对气动、电动、液动执行器的对比和分析。
不同的执行器在不同的场合中有着各自的应用优势和不足。
根据实际需要,可以选择合适的执行器,以实现最佳的工作效果。
气动执行器工作原理气动执行器是用气压力驱动启闭或调整阀门的执行装置,又被称气动执行机构或气动装置,不过一般通俗的称之为气动头。
气动执行器有时还配备确定的辅佑襄助装置。
常用的有阀门定位器和手轮机构。
阀门定位器的作用是利用反馈原理来改善执行器的性能,使执行器能按掌控器的掌控信号,实现精准的定位。
手轮机构的作用是当掌控系统因停电、停气、掌控器无输出或执行机构失灵时,利用它可以直接操纵掌控阀,以维持生产的正常进行。
一、工作原理当压缩空气从A管咀进入气动执行器时,气体推动双活塞向两端(缸盖端)直线运动,活塞上的齿条带动旋转轴上的齿轮逆时针方向转动90度,阀门即被打开。
此时气动执行阀两端的气体随B管咀排出。
反之,当压缩空气从B官咀进入气动执行器的两端时,气体推动双塞向中心直线运动,活塞上的齿条带动旋转轴上的齿轮顺时针方向转动90度,阀门即被关闭。
此时气动执行器中心的气体随A管咀排出。
以上为标准型的传动原理。
依据用户需求,气动执行器可装置成与标准型相反的传动原理,即选准轴顺时针方向转动为开启阀门,逆时针方向转动为关闭阀门。
单作用(弹簧复位型)气动执行器A管咀为进气口,B管咀为排气孔(B管咀应安装消声器)。
A管咀进气为开启阀门,断气时靠弹簧力关闭阀门。
二、与电动执行器的区分1、从技术性能方面讲,气动执行器的优势紧要包括以下4个方面(1)工作环境适应性好,特别在易燃、易爆、多尘埃、强磁、辐射和振动等恶劣工作环境中,比液压、电子、电气掌控更优越。
(2)动作快速、反应快。
(3)负载大,可以适应高力矩输出的应用(不过,现在的电动执行器已经渐渐达到目前的气动负载水平了)。
(4)行程受阻或阀杆被扎住时电机简单受损。
2、电动执行器的优势紧要包括:(1)不需要对各种气动管线进行安装和维护。
(2)可以无需动力即保持负载,而气动执行器需要持续不断的压力供应。
(3)电动执行器没有“漏气”的不安全,牢靠性高,而空气的可压缩性使得气动执行器的稳定性稍差。
气动执行器故障解决方法
嘿,朋友们!今天咱就来聊聊气动执行器故障解决方法。
你想想看,这气动执行器就像是机器的“大力士”,要是它出了问题,那可真是让人头疼啊!
比如说,有一次我就碰到气动执行器动作缓慢的情况,就像一个人累得走不动路似的。
哎呀,那可急死我了!我赶紧检查气源压力,看看是不是气源压力不足这个“捣蛋鬼”在作怪,就像人没吃饱饭没力气一样。
还有呢,有时候气动执行器会出现漏气的问题,你说气都漏了,它还怎么好好工作呀!就好比气球破了个洞,飞不起来了。
这时候就得仔细排查密封件是不是出了问题。
咱再说说控制信号故障,这就好像是指挥官发出了错误的指令,气动执行器能不乱套嘛!这时就得好好检查控制系统啦。
遇到这些故障可千万别慌!咱得冷静应对。
就像医生治病一样,找到病根才能对症下药呀!动作缓慢就去解决压力问题,漏气就赶紧换密封件,控制信号故障就去检修控制系统。
这不是很简单嘛!难道遇到问题就傻眼了,
啥都不做啦?那可不行!我们要积极去解决,让气动执行器重新生龙活虎起来呀!你说是不是这个理儿?
总之,气动执行器出现故障并不可怕,只要我们有耐心,有方法,就能轻松解决这些小麻烦。
让我们一起为气动执行器的正常工作而努力吧!。
气动执行器国家标准本文档将介绍气动执行器国家标准的相关内容,包括定义、分类、技术要求和测试方法等。
国家标准是为了确保气动执行器的设计、制造和使用具备一定的标准化要求,以提高产品的质量和安全性。
1. 定义气动执行器是一种通过压缩空气驱动的装置,用于控制阀门、执行器或其他机械设备的移动。
它通常由气缸和配套控制系统组成,具有快速、可靠、灵活的特点。
2. 分类气动执行器根据其结构和功能可以分为以下几类:2.1 气缸气缸是最常见的气动执行器,它通过气压推动活塞,实现机械设备的线性运动。
气缸按照驱动方式可分为单作用气缸和双作用气缸;按照材料制造可分为铝合金气缸和不锈钢气缸;按照密封结构可分为活塞密封和气囊密封气缸等。
2.2 旋转执行器旋转执行器通过气压推动齿轮或齿条,实现机械设备的旋转运动。
旋转执行器按照旋转角度可分为角度旋转执行器和多圈旋转执行器;按照旋转方向可分为单向旋转执行器和双向旋转执行器等。
2.3 其他类型除了气缸和旋转执行器,还有一些特殊类型的气动执行器,如手动气动执行器、直线电磁执行器等。
3. 技术要求气动执行器国家标准对气动执行器的技术要求进行了详细规定,包括以下方面:3.1 结构设计气动执行器的结构设计应符合工程机械设计的基本原则,保证其强度、刚度和可靠性。
同时,还要考虑使用环境的特殊要求,如耐腐蚀性、防尘封水等。
3.2 材料选择气动执行器的材料选择应符合相关材料标准,确保其在工作过程中具有足够的强度和耐久性。
常用的材料有铝合金、不锈钢、铸铁等。
3.3 工作性能气动执行器的工作性能是评价其质量的重要指标。
国家标准对其运动速度、工作压力、耐压能力和运动精度等进行了明确要求。
3.4 安全性能气动执行器在使用过程中需要具备一定的安全性能,以防止事故的发生。
国家标准对其安全防护装置、紧急停机装置和异常状态监测装置等进行了规定。
4. 测试方法为了验证气动执行器是否符合国家标准的要求,需要进行一系列的测试。
气动执行器的选型什么是气动执行器气动执行器是一种将气动压力转换为机械运动(通常为直线或旋转)的设备。
它们通常用于工业自动化和控制领域中,是许多工业自动化过程不可或缺的部件。
气动执行器的种类按作用形式分•活塞式气缸•旋转气缸按驱动方式分•单向推动•双向推动按阀门控制方式分•直接控制•不直接控制按使用条件分•低温气动执行器•高温气动执行器气动执行器的选型在选择气动执行器时,需要考虑以下因素:1. 动作形式在选择气动执行器前,需要明确你的执行器需要达到的运动形式,是旋转还是直线运动。
对于不同的应用场景,不同的动作形式都会有所不同。
比如对于流体控制系统中的球阀,在使用气动执行器进行操作时,需要使用旋转气缸。
2. 动作力矩动作力矩是指气动执行器在执行动作时能够承受的最大力矩。
它通常是根据门、阀等转动部件的力矩要求选择的。
显然,选择一个动作力矩过小的气动执行器将无法完成其任务。
3. 驱动方法气动执行器通常通过压缩空气来实现,因此选择气缸时应该根据空气压缩机和压缩空气管道的能力来选择合适的气动执行器。
4. 材料气动执行器应该选择高质量的材料,并且对于特殊环境,也应选择能够承受恶劣条件的材料。
例如,在酸性环境中需要选择能够耐腐蚀的材料,而在高温环境中需要选择耐高温材料。
5. 控制方式气动执行器的控制方式通常有两种:手动控制和自动控制。
手动控制使用手动阀或脚踏板进行操作,而自动控制通过PLC或DCS等控制系统进行操作。
控制方式的选择应根据具体应用场景的需求来进行。
气动执行器的安装气动执行器的安装应符合一定的规范。
首先,应该将执行器与其他机械零部件进行协调安装,避免机械撞击等事故的发生。
其次,应该注意选择合适的连接导管和管接法,增加气动执行器的可靠性。
最后,进行安装后还需要进行阀门部件的检查,确保气动执行器安装正确。
结论在选择气动执行器并进行安装时,需要综合考虑多种因素。
选择正确的气动执行器可以为设备的稳定运行提供有力保障,因此不可忽视。
气动执行器的标准输入信号范围气动执行器是一种常用的工程控制设备,它通过接受标准输入信号来控制执行器的位置和动作。
标准输入信号范围对于正确控制气动执行器的运动至关重要,它决定了执行器的位置、速度和力的大小。
在本文中,我们将讨论气动执行器的标准输入信号范围,并提供相关参考内容。
一、常见的标准输入信号范围1. 电流信号范围:通常用于电动执行器,以控制执行器的位置。
典型的电流信号范围是4-20mA,其中4mA对应执行器的最小位置,20mA对应最大位置。
2. 数字信号范围:一些现代的气动执行器支持数字控制,其输入信号范围由控制系统的数字输出范围决定。
常见的数字信号范围是0-10V或0-5V。
3. 频率信号范围:某些应用需要控制执行器的速度,此时可以使用频率信号来控制。
典型的频率信号范围是0-10kHz,其中0kHz表示最低速度,10kHz表示最高速度。
4. 压力信号范围:用于控制执行器的力大小。
典型的压力信号范围是0-10bar,其中0bar表示最小力,10bar表示最大力。
二、参考内容1. 国际标准:气动执行器的标准输入信号范围通常受到国际标准的规定。
例如,ISO标准ISO 5210和ISO 5211规定了执行器的位置控制信号为4-20mA电流信号。
2. 行业标准:气动执行器的标准输入信号范围也可能受到特定行业标准的影响。
例如,对于石油和天然气行业的执行器,美国石油学会(API)API 6D标准规定了位置控制信号为4-20mA电流信号。
3. 制造商文档:不同的气动执行器制造商可能会提供关于标准输入信号范围的详细信息。
在购买气动执行器时,制造商的技术文档将包含有关该设备所需输入信号范围的具体要求和建议。
4. 控制系统手册:控制系统的手册通常包含有关指定输入信号范围的信息。
例如,PLC(可编程逻辑控制器)的手册将提供有关数字输出信号的范围和特性的详细说明。
5. 相关行业标准组织的技术规范:气动执行器所涉及的领域往往有专门的技术规范和标准。
气动执行器特点气动执行器特点:力量与灵活的奇妙结合嘿,大家好呀!今天咱来唠唠气动执行器特点,这玩意儿可真是个神奇的存在,让咱在工业领域有了不少乐子和好处。
首先,气动执行器这家伙力大无穷啊!就像个大力士,能轻轻松松摆弄那些重家伙。
不管是要打开个大阀门,还是推动个大机器零件,它都不费吹灰之力。
有次我就看着它,嗖的一下就把一个特难搞的阀门给弄开了,那场面,简直太震撼了,就跟变魔术似的。
然后呢,它还特别灵活,就像个武林高手,动作敏捷又精准。
让它往左,它绝不往右,让它停它就停,那听话劲儿,别提多招人喜欢了。
不像有些机器,笨笨的,反应还慢。
气动执行器可不会,指哪打哪,一点不含糊。
还有啊,它还特别皮实耐用。
不像那些娇贵的玩意儿,得小心翼翼地伺候着。
气动执行器可不一样,不管是高温、低温,还是恶劣的环境,它都能照干不误。
真是应了那句话:“咱是打铁的,身子骨硬着呢!”。
上次在一个满是灰尘和油污的地方,它照样工作得好好的,一点都没受影响。
再说说它的维护吧,简单得很!不需要多高深的技术,也不需要一堆昂贵的工具。
就像咱老百姓过日子,简简单单,平平淡淡才是真。
有个小毛病,自己动手稍微摆弄摆弄,嘿,又能继续干了。
而且气动执行器还特别节能,不怎么耗电。
这多好啊,既省钱又环保。
现在不都提倡节能减排嘛,它就是个好榜样。
总之呢,气动执行器这玩意儿,有力气,够灵活,耐用又好伺候,节能还环保。
在工业领域里那绝对是个宝贝,给咱带来了不少方便和乐趣。
咱得好好珍惜它,让它继续在工作中发挥大作用。
和它一起,把工作干得又快又好!希望大家也都能感受到气动执行器的魅力,一起享受它带来的好处呀!哈哈!。
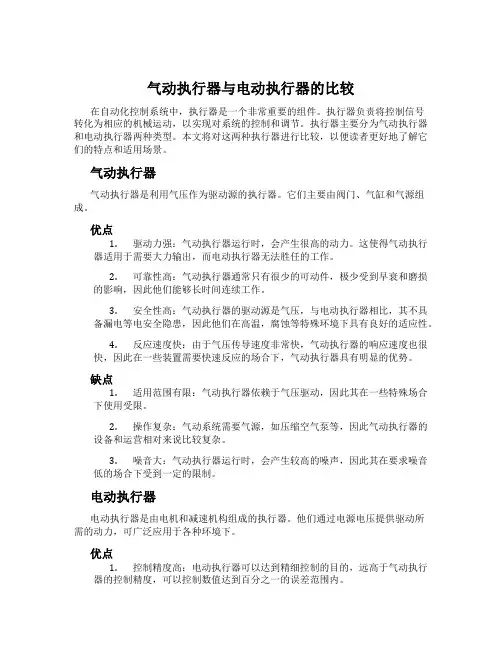
气动执行器与电动执行器的比较在自动化控制系统中,执行器是一个非常重要的组件。
执行器负责将控制信号转化为相应的机械运动,以实现对系统的控制和调节。
执行器主要分为气动执行器和电动执行器两种类型。
本文将对这两种执行器进行比较,以便读者更好地了解它们的特点和适用场景。
气动执行器气动执行器是利用气压作为驱动源的执行器。
它们主要由阀门、气缸和气源组成。
优点1.驱动力强:气动执行器运行时,会产生很高的动力。
这使得气动执行器适用于需要大力输出,而电动执行器无法胜任的工作。
2.可靠性高:气动执行器通常只有很少的可动件,极少受到早衰和磨损的影响,因此他们能够长时间连续工作。
3.安全性高:气动执行器的驱动源是气压,与电动执行器相比,其不具备漏电等电安全隐患,因此他们在高温,腐蚀等特殊环境下具有良好的适应性。
4.反应速度快:由于气压传导速度非常快,气动执行器的响应速度也很快,因此在一些装置需要快速反应的场合下,气动执行器具有明显的优势。
缺点1.适用范围有限:气动执行器依赖于气压驱动,因此其在一些特殊场合下使用受限。
2.操作复杂:气动系统需要气源,如压缩空气泵等,因此气动执行器的设备和运营相对来说比较复杂。
3.噪音大:气动执行器运行时,会产生较高的噪声,因此其在要求噪音低的场合下受到一定的限制。
电动执行器电动执行器是由电机和减速机构组成的执行器。
他们通过电源电压提供驱动所需的动力,可广泛应用于各种环境下。
优点1.控制精度高:电动执行器可以达到精细控制的目的,远高于气动执行器的控制精度,可以控制数值达到百分之一的误差范围内。
2.适应范围广:电动执行器作为一种电动装置,几乎可以广泛应用于各个领域,适用于需要精准和稳定控制的系统。
3.操作简单:相比气动执行器,电动执行器的系统操作和维修都相对较简单。
4.噪音低:电动执行器在运行时产生的噪音比较小,适用于一些噪音要求低的环境。
缺点1.动力相对较小:由于电动执行器的动力依赖于电源电压,因此其输出能力相比气动执行器相对较小。
气动执行器工作原理气动执行器作为控制系统中的重要元件,用于驱动阀门、门窗、传送带等设备的开闭,其工作原理主要基于气动力学原理。
本文将详细介绍气动执行器的工作原理及其应用。
一、气动执行器的组成气动执行器主要由气缸、活塞和密封件组成。
其中,气缸是执行器的主体部件,通常由金属材料制成,具有耐压、耐磨等特性。
活塞则通过密封件与气缸壁之间形成密封空间,气缸的内部压力变化将驱动活塞的运动。
二、气动执行器的工作原理1. 压缩空气供给气动执行器的工作依赖于压缩空气的供给,通常通过气源供应系统提供。
气源通过管道输送至气缸中,形成一定的压力。
2. 汽缸内压力变化当气源供给到气缸中时,气缸内部压力会增加,导致活塞受到压力差的作用而产生运动。
当气源停止供给时,气缸内部的压力将逐渐降低。
3. 活塞运动气动执行器的关键部位是活塞,它是气缸内部压力变化的直接受力部件。
当气源供给到气缸中时,活塞会受到压力差的作用而被推动。
根据气源的供给和停止,活塞可以实现不同方向、不同速度的运动。
4. 密封件的作用为了确保气缸内部的气压变化能够驱动活塞的运动,气缸与活塞之间需要设置密封件。
密封件具有较好的弹性和密封性,能够防止气缸与活塞之间的气体泄漏,保证气动执行器的正常工作。
三、气动执行器的应用气动执行器广泛应用于工业自动化控制领域,常见的应用有:1. 控制阀门气动执行器可以通过与阀门连接,实现阀门的开启和关闭。
在工业生产过程中,阀门的开闭控制通常需要大量的力量,通过气动执行器可以方便地实现对阀门的控制。
2. 操作门窗气动执行器还可以用于操作门窗等设备。
在大型建筑物、公共场所或生产车间中,通过气动执行器控制门窗的开闭可以提高操作的便捷性和效率。
3. 传送带控制气动执行器也可用于控制传送带的启动和停止。
在物流、包装等领域,通过气动执行器控制传送带的运行,可以实现物品的自动输送,提高生产效率。
总结:气动执行器作为一种重要的自动控制元件,其工作原理基于气动力学原理。
气动执行器型号选择1.转动角度:气动执行器可分为旋转和直线型两种。
旋转气动执行器用于转动控制,通常为角度控制在0-90度范围内,也有些可以实现360度的全角度转动。
而直线型气动执行器主要用于直线运动的控制,通常有开关型和调节型两种。
2.工作压力:选择气动执行器时,需要考虑工作压力范围。
一般来说,工业领域中的气动执行器工作压力在0.15-0.8MPa之间。
根据实际需求,选取适合应用场景的执行器型号。
3.工作方式:气动执行器有单作用和双作用两种工作方式。
单作用气动执行器只有一个气缸腔被用气驱动,而双作用气动执行器则有两个气缸腔,可以实现前后两个方向的运动。
根据实际应用需求,合理选择适合的工作方式。
4.负载能力:负载能力是选择气动执行器型号的重要参数之一、根据需要控制的负载大小,选择合适的扭矩或推力负载能力。
一般情况下,气动执行器的负载能力在几N.m至几百N.m之间,对于较大扭矩或推力需求的场合,可以选择多气缸联动的方式来满足需求。
5.控制方式:气动执行器的控制方式可以是手动、自动或电动控制。
手动控制一般采用手动装置,自动控制一般采用气控系统控制,而电动控制则是通过电动执行器实现控制。
根据实际需求选择合适的控制方式。
6.工作环境:选择气动执行器时,要充分考虑工作环境的特殊要求。
例如,在高温、低温、潮湿或腐蚀性气体环境下,需要选择耐高温、耐低温、防潮、耐腐蚀的气动执行器型号。
7.附加功能:除基本的工作要求外,一些气动执行器还具有一些附加功能,如位置反馈、限位开关、调节阀等。
根据实际需求,选择具备相应附加功能的型号。
8.品牌和质量:在选择气动执行器时,选择知名品牌和高质量的产品非常重要。
知名品牌通常有更好的售后服务和质量保证,能提供更可靠的产品。
综上所述,选择气动执行器型号需要根据工作角度、工作压力、工作方式、负载能力、控制方式、工作环境、附加功能、品牌和质量等多个方面进行综合考虑。
根据实际需求,选择合适的气动执行器型号,能够保证设备的运行效果和可靠性。
气动执行器工作原理气动执行器是一种常用的工业自动化控制装置,它通过气压力来驱动执行机构,实现阀门、门窗、机械臂等设备的开关、调节、定位等功能。
气动执行器的工作原理主要包括气源供给、气动执行机构、控制元件和工作过程等几个方面。
首先,气动执行器的工作离不开气源供给。
气源供给是气动执行器工作的基础,通常使用压缩空气作为动力源。
压缩空气通过管道输送到气动执行器,经过减压阀调节压力后,进入气动执行机构,驱动其工作。
在气源供给系统中,通常还包括过滤器、减压阀、润滑器等辅助设备,以确保气源的纯净、稳定和充分润滑。
其次,气动执行机构是气动执行器的核心部件。
气动执行机构根据工作原理的不同,可以分为气动膜片执行器、气动活塞执行器、气动旋转执行器等多种类型。
其中,气动膜片执行器通过气源的作用,使膜片产生变形,驱动阀门或其他执行机构的运动;气动活塞执行器则是通过气压力作用在活塞上,产生线性运动,实现对阀门或其他装置的控制;气动旋转执行器则是通过气源的作用,使活塞产生旋转运动,驱动阀门或其他机械装置的旋转。
不同类型的气动执行机构在工作原理上有所差异,但都是通过气源的作用,将气动能转化为机械能,实现对被控对象的控制和调节。
此外,控制元件也是气动执行器工作原理中的重要组成部分。
控制元件包括气控阀、电磁阀、位置传感器等,它们通过控制气源的流动和转换,实现对气动执行机构的控制。
例如,气控阀可以通过手动操作或自动控制,改变气源的通断、大小和方向,从而控制气动执行机构的运动;电磁阀则可以通过电磁力的作用,控制气源的通断,实现对气动执行机构的远程控制;位置传感器则可以监测气动执行机构的位置和状态,反馈给控制系统,实现对气动执行器的闭环控制。
最后,气动执行器的工作过程是整个工作原理的综合体现。
在实际工作中,气动执行器通过气源供给、气动执行机构和控制元件的协调配合,实现对被控对象的精确控制和调节。
例如,当气源通过气控阀控制气动执行机构的运动时,阀门可以实现开启、关闭或调节;当电磁阀控制气动执行机构的运动时,门窗可以实现远程开启、关闭;当位置传感器监测到气动执行机构的位置和状态时,可以及时反馈给控制系统,实现对气动执行器的闭环控制。
阀门所用执行器不外乎气动、电动、液动(电液动)这三种,其使用性能各有优劣,下面分述之。
二、气动执行机构:现今大多数工控场合所用执行器都是气动执行机构,因为用压缩空气做动力,相较之下,比电动和液动要经济实惠,且结构简单,易于掌握和维护。
由维护观点来看,气动执行机构比其它类型的执行机构易于操作和校定,在现场也可以很容易实现正反左右的互换。
它最大的优点是安全,当使用定位器时,对于易燃易爆环境是理想的,而电讯号如果不是防爆的或本质安全的则有潜在的因打火而引发火灾的危险。
所以,虽然现在电动调节阀应用范围越来越广,但是在化工领域,气动调节阀还是占据着绝对的优势。
气动执行机构的主要缺点就是:响应较慢,控制精度欠佳,抗偏离能力较差,这是因为气体的可压缩性,尤其是使用大的气动执行机构时,空气填满气缸和排空需要时间。
但这应该不成问题,因为许多工况中不要求高度的控制精度和极快速的响应以及抗偏离能力。
三、电动执行机构:电动执行机构主要应用于动力厂或核动力厂,因为在高压水系统需要一个平滑、稳定和缓慢的过程。
电动执行机构的主要优点就是高度的稳定和用户可应用的恒定的推力,最大执行器产生的推力可高达225000kgf,能达到这么大推力的只有液动执行器,但液动执行器造价要比电动高很多。
电动执行器的抗偏离能力是很好的,输出的推力或力矩基本上是恒定的,可以很好的克服介质的不平衡力,达到对工艺参数的准确控制,所以控制精度比气动执行器要高。
如果配用伺服放大器,可以很容易地实现正反作用的互换,也可以轻松设定断信号阀位状态(保持/全开/全关),而故障时,一定停留在原位,这是气动执行器所作不到,气动执行器必须借助于一套组合保护系统来实现保位。
电动执行机构的缺点主要有:结构较复杂,更容易发生故隙,且由于它的复杂性,对现场维护人员的技术要求就相对要高一些;电机运行要产生热,如果调节太频繁,容易造成电机过热,产生热保护,同时也会加大对减速齿轮的磨损;另外就是运行较慢,从调节器输出一个信号,到调节阀响应而运动到那个相应的位置,需要较长的时间,这是它不如气动、液动执行器的地方。
气动执行器工作原理气动执行器是一种广泛应用于众多工业领域的控制装置,它能将空气能转化为机械能,实现各种运动。
本文将详细介绍气动执行器的工作原理。
一、气动执行器的基本结构气动执行器由气动缸、气动活塞及密封件等组成。
气动缸一般由气缸壳体、气缸盖、活塞、内膜及导向装置等部分组成。
气动活塞是气动执行器的重要组成部分,其能够在气动压力的作用下产生前后往复运动。
密封件主要用于气动缸的密封工作,以确保气压能够得到有效控制。
二、气动执行器的工作原理1. 气源供给气动执行器的工作离不开气源供给。
通常,气源通过压缩空气系统提供,经由管道输送至气动执行器。
气源经过调压阀和过滤器进行初步处理,使其压力和纯度符合气动执行器的要求。
2. 动力转换当气压经过调压阀调整后,会进入气缸的腔体之一。
气动执行器的工作原理可以简单理解为:当气压作用在活塞上时,活塞将受到力的作用而产生往复运动,这种运动可由气源提供的气压实现。
3. 作用力输出气动执行器的活塞运动将驱动机械装置产生运动。
通过与机械装置的连接,气动执行器将转化为力,并通过活塞杆实现对装置的推拉。
该推拉作用力可以实现各种运动,如打开或关闭阀门、控制阀门的位置、推动线性传动装置等。
4. 压力调节为了满足不同工况下的需要,气源的压力往往需要进行调节。
压力调节装置通常通过调节调压阀的开度来实现,从而改变气源的压力。
通过控制气源供应的压力,可以灵活地控制气动执行器的工作状态和作用力输出。
三、气动执行器的优势1. 高效可靠气动执行器的工作原理简单,结构紧凑,运动速度快,响应时间短。
相较于电动装置,气动执行器具有更高的效率和可靠性。
此外,气动执行器在一些特殊环境中仍能正常工作,如高温、强电磁干扰等环境。
2. 大输出力气动执行器能够输出较大的推力和拉力,适用于一些需要大功率输出的场合。
通过调整气源的压力,可以实现不同力度的输出。
3. 安全可靠气动执行器在工作时无需电源供应,不存在因电气故障导致的火灾隐患。
气动执行器工作原理气动执行器是一种常见的工业自动化设备,被广泛应用于各种机械和工程领域。
它通过利用气动力来实现运动控制和工作执行。
本文将介绍气动执行器的工作原理及其应用。
一、气动执行器的基本组成气动执行器由气动装置和执行机构两部分组成。
气动装置包括压缩空气源、处理元件和控制元件,用于提供可靠的气源和控制信号。
执行机构包括气缸和执行阀,用于转换气源能量为线性或旋转运动。
二、气动执行器的工作原理当气动执行器需要执行某项工作时,气源经过处理元件得到一定压力的干净气体,然后经过控制元件的控制,流入执行机构内部。
执行机构中的气缸将气源能量转化为机械能,从而实现工作的执行。
1. 气动执行器的线性运动原理当气缸内的压缩空气流向执行机构的一个端口时,气缸的活塞会受到气压的作用而产生线性运动。
例如,单作用气缸在一个端口上的气压推动下,活塞会朝着另一个端口的方向运动。
而双作用气缸在两个端口上交替施加气压,使活塞来回运动。
2. 气动执行器的旋转运动原理除了线性运动,气动执行器还可以通过执行机构中的执行阀实现旋转运动。
执行阀通过控制气源进入不同的腔室,使得执行机构中的转子或齿轮驱动旋转。
这种机制广泛应用于阀门、门窗等需要旋转操作的场景。
三、气动执行器的应用领域气动执行器的工作原理使其在众多工业自动化领域中得到广泛应用。
以下是一些常见的应用领域:1. 汽车工业:气动执行器被广泛应用于汽车制造和装配线上,用于控制汽车零部件的组装、定位和运输等操作。
2. 石油化工:气动执行器用于石油化工领域中的管道输送系统和阀门控制,实现流体的调节和控制。
3. 机械加工:气动执行器用于机械加工设备上,如数控机床、冲压机和焊接机器人等,实现精确运动和工件的定位。
4. 电力工业:气动执行器被应用于电力发电设备和输电线路等场景,用于控制阀门的开关和调节。
5. 医疗领域:气动执行器用于医疗设备,如手术台、牙科设备和呼吸机等,实现精确的运动控制和操作。
气动执行器一、产品[气动执行器]的详细资料:产品型号:GT产品名称:气动执行器产品特点:ARSOTA阿斯塔GT系列阀门气动装置是新研制的输出轴回转角为90°的部分回转型气动执行装置。
它可以与球阀、蝶阀等阀门组合成气动阀门,也适用于需90°回转运动的其它机械装置。
该产品通过配用电磁阀等附件可以完成开、关两位置的动作控制,以及连续动作控制(自动调节控制)的不同要求。
用户可根据实际需要进行选择。
气动执行器的详细资料:二、主要特点:1、相同规格有双作用式、单作用式(弹簧复位)。
2、标准旋转轴角度可调节-5~+5℃范围。
3、所有滑动部件采用塑料轴承衬套、导向,保持最小摩擦力,并有效地抵抗磨损。
4、外壳表面阳极化电镀,防腐蚀保护;旋转轴镀硬质镍磷合金;螺丝、螺母为不锈钢。
5、单作用式弹簧预装在弹簧座内,很容易装配或增补弹簧数量。
6、连接、安装接口标准化模块设计,方便配装球阀、蝶阀、信号盒及控制附件。
7、可选择旋转方向顺时针旋转或逆时针旋转;两端调节螺丝可调节小于标定角度调整。
8、特殊的腐蚀环境可采用不锈钢外壳(请于ARSOTA阿斯塔气动联系)三、主要参数:标准参数特殊参数基本设计气动双活塞执行器型号GTD=双作用式。
型号GTE=单作用式(有弹簧返回)。
三个位置执行器有两个特殊活塞。
制造特点超宽面齿条(活塞)小齿轮传动技术。
活塞及齿轮和壳体接触面有低磨擦材料制成的滑动轴承衬套、导向。
单作用式有保险弹簧座。
采用标准执行器与阀门连接:四个或八个螺栓孔符合标准DIN/ISO5211,轴装配孔符合标准DIN 3337 。
执行器与信号盒连接:GTD/GTE040+090通过转接板连接执行器与信号盒连接:符合VDI/VDE 3845可供选择的装配轴孔有多种形状尺寸选择零件材料壳体:铝合金表面阳极化处理。
外壳与端盖:喷塑处理。
端盖:铝合金表面喷塑处理。
活塞/齿条:铝合金。
密封O型圈:丁睛橡胶=NBR70。
轴承垫圈/导环:塑料。
特殊的腐蚀环境:可选不锈钢材料(请与我们联系)O型圈:氟橡胶工作环境温度-20~+90℃-40~+160℃回转角度双作用式=90°单作用式=90°标准执行器旋转轴角度从两端可调节-5~+5℃根据需要选择顺时针方向旋转或逆时针方向旋转。
三个位置执行器有0-45-90°,0-60-120°,0-90-180°,0-120-240°输出扭矩3~10000Nm空气压力2~8bar,最大10bar。
附件电磁阀、电气定位器、限位开关(有机械式、接近式)、气源处理三联件(有减压器、过滤器、油雾器)、手操机构。
调节角度和两位切断联锁装置四、工作原理:双作用式、压缩空气从气口(B)进入气缸两活塞(C)之间中腔时,使两活塞分离向气缸两端方向移动,两端空气腔的空气通过气口(A)排出,同时使两活塞(C)的齿条同步带动输出轴(D)(齿轮)逆时针方向旋转90度。
可以从两端调整微量角度,松动螺母(E)用内六角扳手拧动调节螺栓(F)调整所需角度,锁紧螺母(E)。
反之压缩空气则从气口(A)进入气缸两端气腔时,使两活塞向气缸中间方向移动,中间气腔的空气通过气口(B)排出,同时使两活塞(C)的齿条同步带动输出轴(D)(齿轮)顺时针方向旋转90度。
单作用式(弹簧复位)、压缩空气从气口(B)进入气缸两活塞(C)之间中腔时,使两活塞分离向气缸两端方向移动,迫使两端的弹簧压缩,两端气腔的空气通过气口(A)排出,同时使两活塞(C)的齿条同步带动输出轴(D)(齿轮)逆时针的方向旋转90度。
在压缩空气经过电磁阀换向后。
气缸的两活塞在弹簧的弹力下向中间方向移动,中间气腔的空气从气口(B)排出,同时使两活塞(C)的齿条同步带动输出轴(D)(齿轮)顺时针方向旋转90度。
可以从两端调整微量角度,松动螺母(E)用内六角扳手拧动调节螺栓(F)调整所需角度、锁紧螺母(E)。
五、装配型式(选择交货状态):六、零配件表:序号名称数量序号名称数量1壳体112轴上O型圈1 2活塞213螺栓密封O型圈1 3旋转轴114活塞O型圈1 4端盖215端盖密封圈2 5弹簧/弹簧座8-1216活塞导向环2 6下轴承117活塞轴瓦2 7弹性挡圈118端盖平垫圈2 8轴中垫圈219调节螺栓2 9上轴承120六角螺母2 10轴上平垫圈121六角螺栓8 11轴下O型圈122七、型号编制说明:订货须知:一、①气动执行器产品名称与型号②气动执行器口径③气动执行器是否带附件二、若已经由设计单位选定公司的气动执行器型号,请按气动执行器型号三、当使用的场合非常重要或环境比较复杂时,请您尽量提供设计图纸和详细参数,相关产品:回转式电动执行机构PS电子式电动执行器3810系列角行程电动执行器防爆电动执行机构直行程电动执行机构直行程电动执行器VA3000超小型直行程电动头智能阀门定位器(机外型)阀门定位器PS电子式阀门执行机构PS电子式执行机构空气过滤减压阀智能阀门定位器部分回转阀门电动装置多弹簧气动薄膜执行机构电气阀门定位器气动执行器信号反馈开关防爆限位开关气动三联件多回转阀门电动装置其它阀系列价格供用户或设计院工程项目做预算管夹阀价格表口径手动电动DN50 450 1350 DN65 690 1575 DN80 1020 3375 DN100 1500 4050 DN125 1950 4500 DN150 **** **** DN200 4350 8400 DN250 7050 9750 DN300 12450 17700 DN350 21450 71700 DN400 29250 35400电动二通阀价格名称型号通径价格三速温控开关液晶显示温控开关大中小电动二通阀(风机管盘)VA70101.6mpa≤180℃DN15 87 37.5 78 75 72DN20 87 37.5 78 75 72DN25 127.5 37.5 78 75 72 HYDF1.6mpa≤120℃DN15 97.5 34.5 78 75 72DN20 97.5 34.5 78 75 72DN25 127.5 34.5 78 75 72名称通径价格电动二通阀DN25 600配套驱动器,传感器,变压器,温度控制器DN32 630 DN40 675 DN50 720 DN65 1125 DN80 1575 DN100 1725 DN125 2100 DN150 23400 DN200 3450 DN250 5250 DN300 7800 DN350 9750 DN400 12900产品名称通径DN工作压力(mpa)1.6(Z)2.5(c)Y416XY110X 减压稳压阀25/110 225 270 32/110 285 345 40/110 315 382.5 50/110 345 42050 585 70565 630 75080 757.5 900 100 915 1095 125 1470 1770 150 1800 21750JM744X气动,液动快开排泥阀80 825 990 100 900 1080 125 1575 1890 150 **** **** 200 1950 2340 250 3150 3780 300 4650 5580产品公称工作压名称通径(mpa)1.0/1.6CARX 复合式排气阀DN20DN25DN32DN40 507 DN50 507 DN65 591 DN80 637.5 DN100 675 DN125 862.5 DN150 1125 DN200 2250产品名称公称通径工作(mpa)1.0/1.6排气阀DN40 216 DN50 216 DN65 262.5 DN80 300 DN100 328.5 DN125 337.5 DN150 394.5 DN200 694.5 DN250 1125 DN300 1500 DN350底阀价格底阀H42F-6P口径4Ni 8Ni 普料DN15DN20DN25DN32DN40 172.5 217.5 135 DN50 240 277.5 150 DN65 315 382.5 210 DN80 457.5 517.5 277.5 DN100 525 570 307.5 DN125 720 900 540 DN150 **** ****.5 757.5 DN200 1650 2182.5 1140 DN250 2400 2775 1650 DN300 3450 3975 2625型号口径单位单价(元)双门底阀DN40 只255 DN50 只300 DN80 只495电动二通阀价格名称型号通径价格三速温控开关液晶显示温控开关大中小电动二通阀(风机管盘)VA70101.6mpa≤180℃DN15 87 37.5 78 75 72DN20 87 37.5 78 75 72DN25 127.5 37.5 78 75 72 HYDF1.6mpa≤120℃DN15 97.5 34.5 78 75 72DN20 97.5 34.5 78 75 72DN25 127.5 34.5 78 75 72名称通径价格电动二通阀配套驱动器,传感器,变压器,温度控制器DN25 600 DN32 630 DN40 675 DN50 720 DN65 1125 DN80 1575 DN100 1725 DN125 2100DN150 23400DN200 3450DN250 5250DN300 7800DN350 9750DN400 12900呼吸阀阻火器价格型号呼吸阀GFQ-2 阻火呼吸阀ZFQ-1 呼吸阀QZF-89 口径铸钢不锈钢铸钢不锈钢铸钢不锈钢DN25 187.5 450 255 502.5 //DN32 262.5 585 315 675 //DN40 277.5 660 330 705 //DN50 315 727.5 360 795 765 1905 DN65 397.5 922.5 465 1125 1005 2505 DN80 465 1170 555 1327.5 1080 2760 DN100 585 1417.5 705 1590 1215 3120 DN125 727.5 2100 915 2280 2085 4485 DN150 952.5 2415 1125 2670 2715 5880 DN200 1425 3367.5 1635 3795 3135 8625 DN250 1897.5 4560 2250 5355 4485 11115 DN300 3360 6555 3825 7905 5700 15015型号管道阴火器GYW-1 管道阻火器GZW-1 阻火器ZGB-1 口径铸钢不锈钢铸钢不锈钢铸钢不锈钢DN25 210 420 240 555 210 420 DN32 285 675 315 900 255 570 DN40 315 765 345 1005 270 600 DN50 360 870 390 1170 315 690 DN65 420 1125 465 1635 345 840 DN80 555 1380 600 1815 450 1035 DN100 660 1635 720 2250 555 1305 DN125 810 2325 1005 3795 660 1980 DN150 **** **** 1350 4830 915 2325 DN200 1635 4320 1980 6645 1290 3150 DN250 2325 5865 2670 9495 1635 4395阻火透气帽公称通径铝合金铸钢不锈钢单价(元)单价(元)DN40 105 150 420 DN50 105 195 450 DN80 210 375 780 DN100 345 450 990 DN150 825 810 1635 DN200 1020 1065 2595型号公称通径铸钢不锈钢单价(元)单价(元)网型阻火器HGS一07DN25 382.5 570 DN40 630 1050 DN50 697.5 1125 DN65 900 1695 DN80 1035 1905 DN100 1417.5 2505 DN150 **** **** DN200 4050 7245 DN250 4275 10530 DN300 6007.5 13455管道砾石阻火器口径DN25 DN50 0N65 DN80 DN100 DN150 铸钢375 600 690 780 1080 1635流量计价格名称通径价格LDE智能型电磁流量计DN15 3300 DN20 3300 DN25 3300 DN32 3450 DN40 3450 DN50 3450 DN65 3450 DN80 3450 DN100 3600DN125 3750DN150 4050DN200 4800DN250 5700DN300 7200DN350 7800DN400 9300DN500 10800DN600 13500DN700 16500DN800 21750DN900 24750DN1000 28500DN1200 36000 名称通径价格涡街流量计DN25 3450 DN32 3525 DN40 3600 DN50 3750 DN65 3900 DN80 4275 DN100 4500 DN125 5250 DN150 6300 DN200 8250 DN250 9750 DN300 11700水处理器价格多功能微电子水处理器DN20 1125 DN25 1125 DN32 1200 DN40 1200 DN50 1200DN65 1275DN80 1350DN100 1500DN125 1650DN150 1875DN200 2400DN250 3000DN300 3600DN350 4200DN400 5700DN450 6750DN500 8400DN600 9000DN700 12750DN800 16500DN900 21000DN1000 24750 名称通径价格内磁水处理器DN25 1500 DN32 1650 DN40 1725 DN50 1950DN6522502550 DN80 2550 DN100 3000 DN125 3750 DN150 4350 DN200 5700 DN250 7350 DN300 8700 DN400 11250 DN500 14250 DN600 18000橡胶接头价格KXT(JGD)可曲挠 橡胶接头 规格单球单球翻边 单球翻边双球变径球l.OMPa 1.6MPa 2.5MPa l.OMPa 1.6MPa 1.OMPa 规格型号1.OMPaDN25 61.5 61.5 118.5 DN32 99 99 165 65×50 313.5 DN40 108 108 174 111 80×65 394.5 DN50 115.5 115.5 214.5 120 165 100×65 435 DN65 151.5 151.5 280.5 162 202.5 100×80 472.5DN80 169.5 169.5 313.5 175.5250.5 100×125 571.5 DN100 198 198 346.5 208.5292.5 100×150 708 DN125 300 300 561 334.5 442.5 125×150 708DN150 351 351 750 417 457.5 538.5 200×100 1170 DN200 487.5 544.5 1125 624 690 703.5 200x125 1170 DN250 646.5 792 1560 867 952.5 1056 200x150 1170 DN300 888 1015.5 2205 1224 1350 1287 250×125 1497 DN350 1023 1270.5 2352 1306.5 1440 2118 250×150 1497 DN400 1339.5 1639.5 3255 1809 1995 2178 250×200 1497 DN450 1617 2178 4200 22885.5 2565 0 300X200 1665 DN500 1815 2722.5 5460 3033 3337.5 4290 300×250 1665 DN600 2392.5 8070 4483.5 4935 6154.5 350X200 1873.5KXT(JGD) 可曲挠橡胶接头规格单球单球翻边 单球翻边双球变径球l.OMPa 1.6MPa 2.5MPa l.OMPa 1.6MPa 1.OMPa规格型号1.OMPa DN700 3157.5 9892.5 5494.5 6045 7590 350*300 1873.5 DN800 429012022.5 6679.57350 8745 400*300 2068.5 DN900 53137986 8790 0 400*350 2236.5 DN1000 61359438 10380 12243 1200*800 32670DN1100 8250 0 备注 以上产品橡胶为天然胶, 法兰锻钢。