苏州大学肿瘤放射治疗学2019年考博真题试卷
- 格式:pdf
- 大小:58.42 KB
- 文档页数:2
肿瘤放射治疗学试题及答案名词解释1.立体定向放射治疗(1.2.2)指借助CT、MRI或血管数字减影仪(DSA)等精确定位技术和标志靶区的头颅固定器,使用大量沿球面分布的放射源,对照射靶区实行聚焦照射的治疗方法。
2.立体适形放射治疗(1.2.2)是通过对射线束强度进行调制,在照射野内给出强度变化的射线进行治疗,加上使用多野照射,得到适合靶区立体形状的剂量分布的放射治疗。
3.潜在致死性放射损伤(1.2.4)当细胞受到非致死放射剂量照射后所产生的非致死性放射损伤,结局可导致细胞死亡,在某些环境下(如抑制细胞分裂的环境)细胞的损伤也可修复。
4.亚致死性放射损伤(1.2.4)较低剂量照射后所产生的损伤,一般在放射后立即开始被修复。
5.加速再增殖(1.2.4)在放疗疗程中,细胞增殖的速率不一,在某一时间里会出血细胞的加速增殖现行,此现象被为称为加速再增殖。
6.常规放射分割治疗(1.2.1)是指每天照射1次,每次1.8-2.0Gy,每周照射5d,总剂量60-70Gy,照射总时间6~7周的放疗方法。
7.非常规放射分割治疗(1.2.1)指对常规放射分割方式中时间-剂量-分割因子的任何因素进行修正。
一般特指每日照射1次以上的分割方式,如超分割治疗及加速超分割治疗。
8.放射增敏剂(1.2.1)能够提高放射肿瘤细胞的放射敏感性以增加对肿瘤的杀灭效应,提高局控率的药物。
包括嘧啶类衍生物、化疗药物和缺氧细胞增敏剂。
9.放射保护剂(1.2.1)能够有效的保护肿瘤周围的正常组织,减少放射损伤,同时不减少放射对肿瘤的杀灭效应化学修饰剂。
10.热疗(1.2.1)是一种通过对机体的局部或全身加温以达到治疗疾病的目的的治疗方法。
11.亚临床病灶临床及显微镜均难于发现的,弥散于正常组织间或极小的肿瘤细胞群集,细胞数量级≤106,如根治术或化疗完全缓解后状态。
12.微小癌巢为显微镜下可发现的肿瘤细胞群集,细胞数量级>106,如手术边缘病理未净。
肿瘤放射治疗学试题及答案1、恶性肿瘤:是在人类正常细胞基础上,在多种致癌因素作用下,逐渐形成的、不断增殖的、个体形态变异或缺失的、具有迁徙和浸润行为的细胞群。
临床上常表现为一定体积的肿物。
2、我国目前肿瘤放疗事故(恶性肿瘤最新发病率)为:10万人口每年280例。
3、肿瘤放疗:放射治疗就是用射线杀灭肿瘤细胞的一种局部治疗技术。
4、放疗时常用的射线:射线分两大类:一类是光子射线,如X、γ线,是电磁波;一类是粒子,如电子、质子、中子。
5、放疗的四大支柱:放射物理学、放射生物学、放射技术和临床肿瘤学。
6、肿瘤细胞放射损伤关键靶点:DNA。
7、射线的直接作用:(另一种答案:破坏单键或双键)。
任何射线在被生物物质所吸收时,是直接和细胞的靶点起作用,启动一系列事件导致生物改变。
如:电离、光电、康普顿。
8、射线的间接作用:(另一种答案:电解水-OH,自由基破坏)。
射线在细胞内可能和另一个分子或原子作用产生自由基,它们扩散一定距离,达到一个关键的靶并产生损伤。
9、B-T定律:细胞的放射敏感性与它们的增殖能力成正比。
与它们的分化程度成反比。
10、影响肿瘤组织放射敏感性的因素:组织类型、分化程度、临床因素。
肿瘤自身敏感性:肿瘤负荷、肿瘤分型、分期;肿瘤来源和分化程度;肿瘤部位和血供;照射剂量;2、化学修饰与肿瘤放射效应:放射增敏剂:氧气、多种药物;放射保护剂:低氧、谷胱甘肽加温与放疗;430C加温自身即可杀灭肿瘤细胞;能使S期细胞、乏氧细胞变的敏感;热休克蛋白,42-4450C, 2/周;3、放疗与同步化疗:空间协作:放射控制原发,化疗控制转移;毒性依赖:必须注意两者叠加问题;互相增敏:联合应用,疗效1+1>2,机制不详;保护正常组织:缩小病灶,减少剂量;11、放射野设计四原则:1、靶区剂量均匀:治疗的肿瘤区域内吸收剂量要均匀,剂量梯度部超5%,90%剂量线包整个靶区。
(野对称性);2、准确的靶区和剂量:即CTV准确,考虑到肿瘤类型和生物学行为(不同胶质瘤外扩大不一样),剂量要认真计算和精确测量。
肿瘤主治医师(肿瘤放射治疗学)专业知识模拟试卷16(题后含答案及解析)题型有:1. A1型题 2. B1型题 3. B1型题 4. B1型题1.放射治疗的基本目标是努力提高放射治疗的A.靶区组织的剂量B.治疗增益比C.肿瘤组织的氧效应比D.靶区外正常组织的耐受剂量E.治疗区形状与靶区的适形度正确答案:B解析:一般将放射线对正常组织与肿瘤的不同生物效应之比称作治疗增益比。
放射治疗的基本目标是努力提高放射治疗的治疗增益比。
知识模块:调强适形和立体定向放射治疗2.关于适形放射治疗技术的描述错误的是A.其高剂量区的剂量分布形状在三维方向上与病变的形状一致B.要求其靶区内所有各点的剂量处处相等C.也称之为“三维适形放射治疗”D.是一种较为有效的提高治疗增益的方法E.治疗区的形状与靶区的形状一致正确答案:B解析:适形放射治疗技术要求在照射方向上,照射野的形状必须与病变(靶区)一致,又称为经典或狭义适形放射治疗。
调强适形放射治疗要求在上述基础上,必须满足其靶区内及其表面所有各点的剂量处处相等。
知识模块:调强适形和立体定向放射治疗3.下列哪项要求在照射方向上,照射野的形状与病变一致,而且其靶区内及其表面的剂量处处相等A.放射治疗B.适形放射治疗C.调强适形放射治疗D.立体定向外科E.立体定向放射治疗正确答案:C解析:调强适形放射治疗有两个条件必须满足:一是在照射方向上,照射野的形状必须与病变(靶区)一致;二是要求其靶区内及其表面所有各点的剂量处处相等,与其他选项在概念上有很大的不同。
知识模块:调强适形和立体定向放射治疗4.关于调强适形放射治疗的描述错误的是A.要求在照射方向上,照射野的形状与病变一致B.其靶区内及其表面的剂量处处相等C.是21世纪初主流放疗技术D.每个射野内诸点的剂量输出率按要求的方式进行调整E.对器官移动度较大部位的靶区优势明显正确答案:E 涉及知识点:调强适形和立体定向放射治疗5.靶区适形度是描述适形放射治疗的剂量分布与靶区形状适合情况,定义为A.处方剂量面所包的体积与计划靶区的体积之比B.照射体积与计划靶区的体积之比C.治疗靶区与计划靶区的体积之比D.靶区的形状与剂量的分布形状一致E.照射的形状与剂量的分布形状一致正确答案:A解析:靶区适形度是描述适形放射治疗的剂量分布与靶区形状适合情况,定义为处方剂量面所包的体积与计划靶区的体积之比。
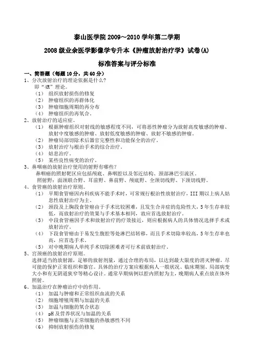
泰山医学院2009~2010学年第二学期2008级业余医学影像学专升本《肿瘤放射治疗学》试卷(A)标准答案与评分标准一、简答题(每题10分,共60分)1、分次放射治疗的理论依据是什么?即“4R”理论。
(1)组织放射损伤的修复(2)肿瘤组织的再群体化(3)肿瘤细胞周期的再分布(4)肿瘤组织的再氧合。
2、放射治疗的适应症。
(1)根据肿瘤组织对射线的敏感程度不同,可将恶性肿瘤分为放射高度敏感的肿瘤、放射中度敏感的肿瘤、放射低度敏感的肿瘤、放射不敏感的肿瘤。
(2)肿瘤局部切除术后器官完整性和功能保全的治疗。
(3)放射治疗与根治手术的综合治疗。
(4)姑息治疗。
(5)某些良性病变的治疗。
3、鼻咽癌的放射治疗使用的射野有哪些?鼻咽癌的照射靶区应包括颅底、鼻咽腔以及邻近结构、颈部淋巴引流区。
照射野:面颈联合野、耳前野、鼻前野、颅底野、全颈切线野、下颈切线野。
4、食管癌的放射治疗原则。
(1)早期食管癌因内科疾病不能手术时,可常规行根治性放射治疗,III期以上病人姑息性放射治疗为主。
(2)颈段及上胸段食管癌由于手术比较困难,且发生合并症的危险性大,5年生存率较低,而放射治疗的效果与手术基本相同,故应首选放射治疗。
(3)中段食管癌因手术和放射治疗的疗效接近,则应根据病人的具体情况选择手术或放射治疗。
(4)下段食管癌由于易发生腹腔等处淋巴结转移,而且手术切除率较高,5年生存率也高,应首选手术。
(5)对中晚期病人单纯手术切除困难者可行术前放射治疗。
5、宫颈癌的放射治疗原则。
选择适当的放射源,足够的放射剂量,通过合理的布局,以达到最大限度的消灭肿瘤,尽可能的保护正常组织和器官。
具体的治疗方案应根据病人一般状况、临床期别、局部病变大小和有无阴道狭窄等精心设计。
通常早期病例以腔内照射为主,晚期病人重点放在体外照射。
6、加温治疗在肿瘤治疗中的作用。
(1)加温与肿瘤和正常组织血流的关系(2)细胞增殖周期与加温的关系(3)加温与细胞的氧合状态(4) pH及营养状况与加温的关系(5)肿瘤细胞与正常细胞的热敏感性不同(6)抑制放射损伤的修复(7)热休克反应的免疫应用二、简述题(每题20分,共40分)1.简述放射治疗在肿瘤治疗中的地位。
1、据统计20世纪90年代恶性肿瘤的治愈率为45%,其中放射治疗治愈率为A.22%B.18%C.10%D.5%E.以上都不对正确答案:B答案解析:Tubiana1999年报告45%的恶性肿瘤可治愈,其中手术治疗治愈率22%,放射治疗治愈率18%,化学药物治疗治愈率5%。
2、关于根治性放射治疗的描述错误的是A.治疗靶区包括肿瘤原发灶B.治疗靶区包括肿瘤相关的淋巴引流区C.要求照射剂量高D.需要保护正常组织和重要器官E.治疗目的主要是减轻症状和改善生活质量正确答案:E答案解析:根治性放射治疗的目的是为了根治肿瘤,通常包括原发灶和相关的淋巴引流区,照射剂量比较高。
姑息性放射治疗的目的是减轻症状和改善生活质量。
3、关于姑息性放射治疗的描述不正确的是A.姑息性放射治疗是为了改善患者生活质量B.姑息性放射治疗主要追求肿瘤的消退C.姑息性放射治疗相对于根治性放射治疗照射剂量低D.姑息性放射治疗治疗时间较短E.姑息性放射治疗其目的主要是减轻患者症状正确答案:B答案解析:姑息性放射治疗其目的主要是减轻症状和改善生活质量,通常在较短的时间内给予低于根治性放射治疗的剂量,不追求肿瘤的消退。
4、据国内外统计,肿瘤患者在病情的不同阶段,出于不同的目的需要进行放射治疗的比例大约为A.1/2B.1/3C.3/4D.2/3E.2/5正确答案:D答案解析:据国内外统计,大约有2/3的肿瘤患者在病情的不同阶段,出于不同的目的需要进行放射治疗。
5、实施姑息性放射治疗的作用不包括A.对肿瘤出血有效B.对肿瘤止痛有效C.对缓解梗阻或阻塞有效D.对预防病理性骨折发生有效E.对增加肿瘤患者食欲有效正确答案:E答案解析:姑息性放射治疗对肿瘤出血、止痛、缓解梗阻或阻塞以及预防病理性骨折发生等有效。
肿瘤患者食欲减退可能是放射治疗过程中出现的不良反应之一。
6、在()60钴远距离治疗机开始应用于临床治疗一些深部肿瘤A.20世纪40年代B.20世纪50年代C.20世纪60年代D.20世纪20年代E.20世纪30年代正确答案:B答案解析:20世纪50年代加拿大制造第一台60钴远距离治疗机,开始应用于临床治疗一些深部肿瘤。
副高卫生职称《肿瘤放射治疗学》(题库)预测试卷一[单选题]1.下列哪组抗体的检测在临床上用于判定(江南博哥)乳腺癌预后和指导治疗()A.AR/PSAB.ER/PRC.CK/EMAD.p53/PCNAE.SMA/vimemin参考答案:B[单选题]2.化疗药物中植物药主要作用于OA.GO期B.G1期C.S期D.G2期E.M期参考答案:E参考解析:化疗药物中植物药如紫杉类、长春碱类主要作用细胞有丝分裂期。
[单选题]3.瘤细胞多呈漩涡状排列的肿瘤是()A.畸胎瘤B.黑色素瘤C.脂肪肉瘤D.脑膜瘤E.横纹肌肉瘤参考答案:D[单选题]4.肿瘤的异型性主要反映OA.肿瘤的组织来源B.肿瘤的生长速度C.肿瘤的分化程度D.肿瘤的预后E.肿瘤的复发情况参考答案:C参考解析:肿瘤的分化指的是肿瘤组织在形态和功能上与某种正常组织的相似之处;由于分化程度不同,肿瘤的细胞形态和组织结构与相应的正常组织有不同程度的差异,称为肿瘤的异型性。
肿瘤的异型性反映肿瘤的分化程度,异型性越大,说明肿瘤的分化程度越低,反之亦然。
[单选题]5.下列属于照射野位置的验证方法的是OA.MRIB.B超C.DSAD.SPETE.EPID参考答案:E参考解析:EPID是指电子射野成像装置,它属于照射野位置的验证方法之一,上述其余的选项属于影像诊断方法。
[单选题]6.根据第3次死因回顾调查结果,目前我国恶性肿瘤男、女合计死亡顺位为OA.胃癌、食管癌、肝癌、肺癌、宫颈癌B.胃癌、肝癌、肺癌、食管癌、结直肠癌C.肺癌、肝癌、胃癌、食管癌、鼻咽癌D.肝癌、食管癌、肺癌、胃癌、乳腺癌E.肺癌、肝癌、胃癌、食管癌、结直肠癌参考答案:E[单选题]7.TAR与PDD的关系OA.TAR=PDDB.TAR=PDD?BSFC.TAR=PDD?BSF?[(f+d)/(f+dm)]D.TAR=PDD♦BSF♦[(f+d)/(f+dm)]22E.TAR=PDD∙BSF∙[(f+dm)/(f+d)]参考答案:D[单选题]8.放射性活度的国际单位制是()A.伦琴B.居里C.毫克镭当量D.贝克勒尔E.希伏特参考答案:D[单选题]9.肺癌可通过血道转移到多个器官,常见的部位为()A.肝B.肾上腺C.骨D.脑E.以上均是参考答案:E参考解析:肺癌血行转移常见的部位为肝、肾上腺、骨与脑。
副高卫生职称《肿瘤放射治疗学》(题库)模拟试卷四[单选题]1.男性,60岁,进行性声嘶半年,入院(江南博哥)行全面检查后确诊为晚期声门癌,问下列哪项症状晚期声门癌一般不会出现()A.痰中带血B.呼吸困难C.喉摩擦音消失D.复视E.左颈部坚硬、固定的肿大淋巴结参考答案:D参考解析:痰中带血、呼吸困难、喉摩擦音消失、左颈部有坚硬、不可移动的肿大淋巴结为声门癌的典型表现。
而复视提示颅神经受侵,这在晚期喉癌甚少出现。
[单选题]2.在X线立体定向放射治疗计划设计时,如果靶区在横截面内是矩形,可用(),再安排准直器的大小A.一个等中心B.两个等中心C.三个等中心D.四个等中心E.五个等中心参考答案:D参考解析:在X线立体定向放射治疗计划设计时,靶区在横截面内的形状不同,可选择不同的等中心数目来满足剂量分布的要求,如果靶区在横截面内是矩形可用四个等中心,再安排准直器的大小;如果靶区在横截面内是三角形可用三个等中心,再安排准直器的大小;如果靶区在横截面内是圆柱形可用两个等中心,再安排准直器的大小。
[单选题]3.下列关于主管技师职责描述不正确的是()A.熟悉所使用的射线的性质特点及工作条件B.要了解国内外放疗技术的新进展及动态C.要全面掌握各种放疗摆位技术(含IM-RT、X-刀)D.负责放疗摆位的质量控制E.负责进修生的培训工作参考答案:A参考解析:熟悉所使用的射线的性质特点及工作条件属于放疗技士的职责。
[单选题]4.源瘤距的描述正确的是()A.放射源中心到体表皮肤照射中心的距离B.放射源中心到体内肿瘤所参考点的距离C.放射源中心到机架旋转中心的距离D.放射源到限光筒准直器底面的距离E.体表照射中心到体内肿瘤所参考点的距离参考答案:B[单选题]5.哪项不是恶性肿瘤的预防措施()A.注意心理卫生B.定期进行癌症普查C.积极治疗癌前病变D.纠正不良生活习惯E.发现肿瘤及时手术根治参考答案:E[单选题]6.乳腺癌辅助性化疗的适应证不包括()A.B.C.T>1cm/SBRⅢD.E.Her-2/neu强阳性参考答案:B参考解析:对于腋窝淋巴结阴性的患者,是否行辅助性治疗应根据预后判断指标。
放射治疗学考试试题一、选择题(每题 2 分,共 40 分)1、以下哪种射线不属于电离辐射?()A X 射线B 紫外线C γ射线D 电子线2、放射治疗中,最常用的辐射能量范围是()A 千伏级B 兆伏级C 电子伏级D 皮伏级3、以下哪项不是放射治疗的适应证?()A 早期肺癌B 晚期胰腺癌C 鼻咽癌D 良性肿瘤4、放射治疗中,正常组织的耐受剂量主要取决于()A 组织的类型B 照射的体积C 照射的时间D 以上都是5、关于外照射的特点,以下错误的是()A 射线能量高B 剂量分布均匀C 可以治疗深部肿瘤D 照射范围小6、以下哪种放疗技术可以实现肿瘤的高剂量照射,同时保护周围正常组织?()A 常规放疗B 三维适形放疗C 调强放疗D 以上都是7、放疗过程中,患者体位固定的目的是()A 提高治疗精度B 减少患者痛苦C 缩短治疗时间D 降低治疗费用8、放射治疗的质量保证和质量控制不包括()A 设备的校准B 治疗计划的验证C 患者的随访D 医生的资质9、以下哪种肿瘤对放射线高度敏感?()A 黑色素瘤B 肾细胞癌C 淋巴瘤D 骨肉瘤10、放疗中,皮肤反应的处理方法不包括()A 保持皮肤清洁B 涂抹激素类软膏C 避免摩擦D 热敷11、放射性肺炎的发生与以下哪个因素关系最密切?()A 照射剂量B 照射部位C 患者年龄D 患者性别12、以下哪种放疗并发症是不可逆的?()A 放射性脊髓炎B 放射性膀胱炎C 放射性食管炎D 放射性口腔炎13、近距离放疗常用的放射源不包括()A 钴-60B 碘-125C 铱-192D 镭-22614、以下哪种不是放疗与化疗联合应用的方式?()A 同步放化疗B 序贯放化疗C 交替放化疗D 单独放化疗15、放疗计划设计中,靶区的定义包括()A 肿瘤区B 临床靶区C 计划靶区D 以上都是16、以下哪种影像学检查在放疗定位中应用最广泛?()A X 线B CTC MRID PETCT17、放疗中,影响治疗效果的因素不包括()A 肿瘤的病理类型B 患者的营养状况C 治疗设备的先进程度D 患者的家庭收入18、以下哪种放疗技术可以实现对肿瘤的动态跟踪照射?()A 图像引导放疗B 立体定向放疗C 质子治疗D 重离子治疗19、放射治疗师在放疗过程中的主要职责不包括()A 制定治疗计划B 操作治疗设备C 对患者进行心理疏导D 诊断疾病20、关于放疗的防护,以下错误的是()A 机房应符合防护要求B 工作人员应佩戴个人剂量计C 患者无需特殊防护D 公众应避免进入放疗区域二、填空题(每题 2 分,共 20 分)1、放射治疗的根本目的是__________________ 。
2019年肿瘤放射治疗技术(中级)历年真题精选[代码:388][单项选择题]1、关于放射剂量学的描述不正确的是A.20世纪30年代开始用物理剂量伦琴(R)B.20世纪60年代后开始出现吸收剂量拉德(rad)C.换算关系:1Gy=100radD.Gy是用于射线防护领域的计量单位E.早年的近距离治疗曾经以镭毫克数乘以时间小时进行计量换算参考答案:D参考解析:20世纪30年代开始用物理剂量伦琴(R),50年代后有吸收剂量拉德(rad),之后有戈瑞(Gy),1Gy=100rad。
Sv是用于射线防护领域的计量单位。
[单项选择题]2、对医师是"仁者"最准确的理解是( )A.医师应该关心和爱护患者B.医师应该是伦理学家C.医师应该正确处理好与患者的关系D.医师应该具有高尚的道德E.医师应该精通儒家学说参考答案:D[材料题]3、A.宫颈非典型增生(轻度)B.宫颈原位癌C.宫颈镜下早期浸润D.宫颈浸润癌Ⅰb期E.宫颈浸润癌Ⅱb期[配伍选择题]1.子宫全切术参考答案:B[配伍选择题]2.子宫根治术和盆腔淋巴清扫术参考答案:D[配伍选择题]3.放射治疗参考答案:E[配伍选择题]4.次广泛子宫切除术参考答案:C[单项选择题]4、关于MLC静态调强的描述不正确的是A.多叶准直器的运动和照射同时进行B.将射野要求的剂量强度进行分级C.利用MLC形成多个子野D.将多个子野分步照射E.将所有子野的流强相加,形成所要求的强度分布参考答案:A[单项选择题]5、原子核外电子在不同的壳层时,具有不同的能量,下列说法正确的是A.外层电子能量等于内层电子能量B.外层电子能量低于内层电子能量,C.外层电子能量高于内层电子能量D.外层电子的结合势能高于内层电子的结合势能E.外层电子的结合势能等于内层电子的结合势能参考答案:C参考解析:原子核不同壳层上的电子具有不同的结合势能。
习惯上规定了电子距离原子核无限远时,这种势能为零。
肿瘤放射治疗学试题及答案名词解释1.立体定向放射治疗(1.2.2)指借助CT、MRI或血管数字减影仪(DSA)等精确定位技术和标志靶区的头颅固定器,使用大量沿球面分布的放射源,对照射靶区实行聚焦照射的治疗方法。
2.立体适形放射治疗(1.2.2)是通过对射线束强度进行调制,在照射野内给出强度变化的射线进行治疗,加上使用多野照射,得到适合靶区立体形状的剂量分布的放射治疗。
3.潜在致死性放射损伤(1.2.4)当细胞受到非致死放射剂量照射后所产生的非致死性放射损伤,结局可导致细胞死亡,在某些环境下(如抑制细胞分裂的环境)细胞的损伤也可修复。
4.亚致死性放射损伤(1.2.4)较低剂量照射后所产生的损伤,一般在放射后立即开始被修复。
5.加速再增殖(1.2.4)在放疗疗程中,细胞增殖的速率不一,在某一时间里会出血细胞的加速增殖现行,此现象被为称为加速再增殖。
6.常规放射分割治疗(1.2.1)是指每天照射1次,每次1.8-2.0Gy,每周照射5d,总剂量60-70Gy,照射总时间6~7周的放疗方法。
7.非常规放射分割治疗(1.2.1)指对常规放射分割方式中时间-剂量-分割因子的任何因素进行修正。
一般特指每日照射1次以上的分割方式,如超分割治疗及加速超分割治疗。
8.放射增敏剂(1.2.1)能够提高放射肿瘤细胞的放射敏感性以增加对肿瘤的杀灭效应,提高局控率的药物。
包括嘧啶类衍生物、化疗药物和缺氧细胞增敏剂。
9.放射保护剂(1.2.1)能够有效的保护肿瘤周围的正常组织,减少放射损伤,同时不减少放射对肿瘤的杀灭效应化学修饰剂。
10.热疗(1.2.1)是一种通过对机体的局部或全身加温以达到治疗疾病的目的的治疗方法。
11.亚临床病灶临床及显微镜均难于发现的,弥散于正常组织间或极小的肿瘤细胞群集,细胞数量级≤106,如根治术或化疗完全缓解后状态。
12.微小癌巢为显微镜下可发现的肿瘤细胞群集,细胞数量级>106,如手术边缘病理未净。
2019年肿瘤放射治疗学(中级)历年真题精选[代码:343][单项选择题]1、早期下咽癌一旦有颈淋巴结转移(T N M)治疗方案可考虑A.原发灶与颈淋巴结根治性手术B.原发灶与颈淋巴结手术+术后放疗C.原发灶根治性放疗、颈淋巴结放疗或放疗+手术D.原发灶手术,颈淋巴结根治性放疗E.原发灶与颈淋巴结根治性放疗参考答案:C参考解析:早期下咽癌有颈淋巴结转移(T N M)治疗方案可考虑:原发灶根治性放疗、颈淋巴结放疗或放疗+手术。
[材料题]2、A.放线菌素B.甲氨蝶呤C.VCRD.环磷酰胺E.三苯氧胺[配伍选择题]1.抗代谢类化疗药参考答案:B[配伍选择题]2.抗生素类化疗药参考答案:A[配伍选择题]3.激素类化疗药参考答案:E[配伍选择题]4.烷化剂类化疗药参考答案:D[配伍选择题]5.生物碱类化疗药参考答案:C•参考解析:化疗药物按其作用机制分为六类:①细胞毒类药物:烷化剂类,作用于DNA和RNA、酶、蛋白质,导致细胞死亡。
如氮芥、卡莫司汀(卡氮芥)、环磷酰胺、白消安(马利兰)、洛莫司汀(环己亚硝脲)等;②抗代谢类药:此类药物对核酸代谢物与酶结合反应有相互竞争作用,影响与阻断了核酸的合成。
如氟尿嘧啶、甲氨蝶呤、阿糖胞苷、巯基嘌呤、替加氟(呋喃氟尿嘧啶)等;③抗生素类:有抗肿瘤作用的如放线菌素D(更生霉素)、丝裂霉素、博来霉素、阿毒素、平阳霉素、柔红霉素、光辉霉素等;④生物碱类:主要为干扰细胞内纺锤体的形成,使细胞停留在有丝分裂中期。
如长春新碱、长春碱、羟基树碱及鬼臼毒素类依托泊苷(VP-16)、替尼泊苷(VM-26);⑤激素类,常用的有他莫昔芬(三苯氧胺)、己烯雌酚、黄体酮、丙酸睾丸酮、甲状腺素、泼尼松及地塞米松等;⑥其他:不属于以上诸类如甲基苄肼,羟基脲、L-门冬酰胺酶、顺铂、卡铂、抗癌锑、三嗪咪唑胺等。
•[单项选择题]3、IFN-α的主要有效病种是( )。
A.肾癌B.毛细胞白血病C.恶性黑色素瘤D.慢性粒细胞白血病E.以上都是参考答案:E[单项选择题]4、肿瘤是局部组织的A.变性B.化生C.畸形D.异常增生E.再生参考答案:D参考解析:肿瘤是人体中正在发育的或成熟的正常细胞,在不同因素长期作用下,出现过度增生或异常分化而形成的新生物。
2019年肿瘤放射治疗学(副高)历年真题精选[单项选择题]1、循证医学最高级别的证据是()A.IPD meta分析B.基于文献的meta分析C.RCTD.双盲RCTE.Pool分析参考答案:A[单项选择题]2、鼻咽癌患者张口困难提示肿瘤最大可能已侵犯A.二腹肌B.颞肌C.腭帆张肌,腭帆提肌D.翼内肌,翼外肌E.胸锁乳突肌参考答案:D参考解析:张口困难为晚期症状,一般为肿瘤侵犯翼内肌、翼外肌及翼腭窝。
[单项选择题]3、早期精原细胞瘤应 ( )A.放射疗法B.手术切除C.手术切除+术后放射疗法D.化学疗法E.手术切除睾丸并腹膜后淋巴结清除参考答案:C[单项选择题]4、放射性脊髓炎多数于放疗( )个月后出现A.2B.4C.6D.8E.10参考答案:C[单项选择题]5、膀胱癌放射治疗反应主要与下列哪一个因素无关()A.放射治疗前3周内做过活检B.有尿路梗阻C.膀胱感染D.多饮水、多排尿E.膀胱肿瘤有大溃疡参考答案:D[多项选择题]6、PTEN基因使癌细胞换活的主要方式是 ( )A.染色体异位B.基因重排C.基因突变D.基因缺失E.甲基化参考答案:C,D,E[多项选择题]7、Burkitt淋巴瘤的特征是 ( )A.多见于儿童B.大量免疫母细胞C.大量呈结节性增生的小无核裂细胞D.大量弥漫性增生的小无核裂细胞E.出现“满天星”现象参考答案:A,D,E[单项选择题]8、治疗舌癌颈淋巴结转移的最佳选择是 ( )A.根治性外照射6000cGy~7000cGyB.外照射加组织间照射C.根治性淋巴结清扫加术后放射治疗D.淋巴结切除加术后放射治疗E.组织间照射参考答案:C[材料题]9、患者女,36岁,因“发现左乳肿物1周”来诊。
查体:左乳外下象限2.0cm×1.5 cm肿物,质硬,活动,乳房皮肤正常;双侧锁骨上区和腋窝未触及肿大淋巴结。
双乳B型超声和钼靶X线片:左乳外下象限肿物,倾向恶性。
肿物细针穿刺活检:癌。
主治医师 (肿瘤学)-肿瘤放射治疗学(B型题)1、早期胃黏膜相关组织淋巴瘤放疗剂量A.20~36GyB.30~35GyC.40~45GyD.50~55GyE.60Gy2、霍奇金病化疗后受累野放疗剂量A.20~36GyB.30~35GyC.40~45GyD.50~55GyE.60Gy3、弥漫大B细胞淋巴瘤化疗后受累野放疗剂量A.20~36GyB.30~35GyC.40~45GyD.50~55GyE.60Gy4、鼻腔NK/T细胞淋巴瘤放疗剂量A.20~36GyB.30~35GyC.40~45GyD.50~55GyE.60Gy5、膀胱耐受剂量A.3500~4000cGyB.4500~5000cGyC.5500~6000cGyD.6500~7000cGyE.7000~7600cGy6、直肠耐受剂量A.3500~4000cGyB.4500~5000cGyC.5500~6000cGyD.6500~7000cGyE.7000~7600cGy7、前列腺癌根治性放疗剂量A.3500~4000cGyB.4500~5000cGyC.5500~6000cGyD.6500~7000cGyE.7000~7600cGy8、睾丸精原细胞瘤Ⅰ期患者术后放疗剂量为A.20~30GyB.30~35GyC.35~40GyD.40~45GyE.45~50Gy9、睾丸精原细胞瘤Ⅱ期患者术后放疗剂量为A.20~30GyB.30~35GyC.35~40GyD.40~45GyE.45~50Gy10、小肠耐受剂量为B.30~35GyC.35~40GyD.40~45GyE.45~50Gy11、局部晚期NSCLC的姑息性照射剂量为A.20~30GyB.30~40GyC.40~50GyD.50~60GyE.60~70Gy12、不能耐受手术或拒绝手术的早期NSCLC根治性放疗的照射剂量为A.20~30GyB.30~40GyC.40~50GyD.50~60GyE.60~70Gy13、晚期NSCLC脑转移的照射剂量为A.20~30GyC.40~50GyD.50~60GyE.60~70Gy14、SCLC局部放射治疗的照射剂量为A.20~30GyB.30~40GyC.40~50GyD.50~60GyE.60~70Gy15、镭-226的半衰期为A.1590年B.33年C.5.26年D.2.65年E.74天16、铯-137的半衰期为A.1590年B.33年C.5.26年D.2.65年E.74天17、钴-60的半衰期为A.1590年B.33年C.5.26年D.2.65年E.74天18、铱-192的半衰期为A.1590年B.33年C.5.26年D.2.65年E.74天19、由第一、二骶椎交界与耻骨联合中点的连线,取其中点向两侧各旁开6cm代表的区域是A.髂内淋巴结B.髂外淋巴结C.髂总淋巴结D.腹主动脉旁淋巴结E.闭孔淋巴结20、腰4椎体中点向两侧各旁开2cm代表的区域是A.髂内淋巴结B.髂外淋巴结C.髂总淋巴结D.腹主动脉旁淋巴结E.闭孔淋巴结21、Fletcher梯形淋巴结的中点代表A.髂内淋巴结B.髂外淋巴结C.髂总淋巴结D.腹主动脉旁淋巴结E.闭孔淋巴结22、鼻咽癌出现眶尖综合征的临床表现是A.患侧眼球固定,微外突B.患眼上肌麻痹,眼球固定,后突眼性视力麻痹C.先视力障碍后眼外肌麻痹D.先眼外肌麻痹后视力障碍E.眼球突出23、鼻咽癌出现眶上裂综合征的临床表现是A.患侧眼球固定,微外突B.患眼上肌麻痹,眼球固定,后突眼性视力麻痹C.先视力障碍后眼外肌麻痹D.先眼外肌麻痹后视力障碍E.眼球突出24、鼻咽癌出现垂体蝶窦综合征的临床表现是A.患侧眼球固定,微外突B.患眼上肌麻痹,眼球固定,后突眼性视力麻痹C.先视力障碍后眼外肌麻痹D.先眼外肌麻痹后视力障碍E.眼球突出25、舌癌如为外生型较大肿瘤,无坏死溃疡、周围软组织浸润,首选放疗A.术前放射治疗+根治性手术B.手术±术后放射治疗C.根治性放疗D.单纯手术E.单纯化疗放疗26、早期口咽癌如为分化差的癌或未分化的癌,且需要尽可能保留器官功能,首选放疗A.术前放射治疗+根治性手术B.手术±术后放射治疗C.根治性放疗D.单纯手术E.单纯化疗放疗27、早期舌根鳞癌经根治性放疗后半年出现局部复发,首选A.术前放射治疗+根治性手术B.手术±术后放射治疗C.根治性放疗D.单纯手术E.单纯化疗放疗。
博士研究生入学考试英语试题考生答题须知Part L Listening Comprehension ( 25%)Section A: Spot DictationDirections: In this section, you are going to hear a passage. The passage will he read only once. As you listen to the passage, fill in the blanks with the words you hear. After the passage, there will be a 3-minute pause. During the pause, you must write the words on the Answer Sheet.A recent university research project investigated the attitudes of postgraduate science students (1)____the learning of English vocabulary. The results were urprising. I'll (2) ____three of them.firstly, most of the stcrdeaats think that (3) ____every word ill English has just one meaning. This is, of course:, completely (4) ____to the facts. A glance at any English dictionary will show this. The student will (5) ____find seven or eight meanings listed for (6) ____simple' words.Why, then, have these students made such a mistake:' One reason irnay be that they're .ill (7) ____. students. Scientists try to use words ill their special subject which have one meaning, and one meaning only. Another reason., of course,could be the way in Which these Student, Were They may have used vocabulary lists when they first learner English. (M one side of the page is the word in Iaaglish-, on the other sloe, a single \ti'ord in the (Q) native language.'l°he second attitude that (10) ____from the findings isequally mistaken. (11) ____all the students think that every word in English has an exact (12)____equivalent. Again, this is far from the trijth. Sometimes one word in Iinglish can only be translated by a (13) ____in the student's native languial c. "there are other (l4) ____ill translation which we won't mention here. (:ertainly the idea of a one word for one word translation (15) ____is completely false. Translation machines, which tried to work on this (16) ____failed completely.The third result'of the investigation showed another (17) ____in the students' thinking. They believe that as soon as they know the meaning of a word, they're in a (18) ____to use it correctly. This is untrue for any language but is perhaps particularly (19) ____for English. The student has to learn when to use a word as well as to know what it means. Some words in English mean almost the same but they can only be used in certain situations.What, then, is the best way to increase one's vocabulary? This can be answered in threewords-observation, (20) ____and repetition.Section B: Multiple ChoiceDirections: In this section, you will hear a passage. At the end of the passage, you will hear S questions. The passage and the question will be read only once. After each question, there will be a pause. During the pause, you must read the four suggested answers marked A, B, C and D and decide which is the best answer. Then write your choice on the Answer Slicet.21. A) It had no efFect on living cells. 13) It had effects on living cells. C) It had effects only on children.I)) It had effects only on adults.22. A) An increasing number of cancers in children.I3) A link between an electric current and the energy fold.C) A causal link between the power-line or device and the energy field.1)) A Small increased chance ofcancer in children living near electric power-line.23. A) 446. 13) 464. C ) 223. 1))234.24. A) Because he doesn't have enough evidence.R) Because other scientists have not studied his results yet. C.) Because he discovered nodirect link between disease and electricity.D) Because the link between cancer and electricity has not yet beenproved.25. A) Health and environment.B) Electric current and the energy field. C) Electricity and cancer.D) Electrical workers and cancer.Section C: Question and AnswerDirections: In this section, you will hear a passage. The passage will be read only once. Then try to answer the following questions according to what you have heard. Remember you should write your answer on the Answer Sheet.26. Why aren't most new doctors interested in beginning work in a small town?27. Why do many small town doctors work long hours? 28. What is the growing problem in theUnited States? 29. How many new doctors did the National Health Service Corps produce in 1979?30. Whom did a hospital in Parkersprary offer a reward o€ 5,000 dollar to?Part 11[. Vocabulary (20%),Directions: In each question, decide which of the four choices given will most suitably complete the sentence if inserted at the place marked. Write your answer on the Answer Sheet.31. To qualify for such a position, the native would first have to receive specialized training, and thisis____A) refused B) discouragedC) denied D) forbidden32. The little girl wore a very thin coat. A sudden gust of cold wind made her____A) whirl B) shiftC) shiver D) shake33. Presently, there are nine teachers in my team, who have____the task of teaching advanced English tomore than 500 non-English majors.A) inclined B) hesitatedC) afforded D) undertaken34. The press demands that politicians____the sources of their income.A) betray B) concealC) disclose D) renew35. Having gone through all kinds of hardships in life, he became a m with a strong____A) philosophy B) idealismC) morality D) personality36. One new____to learning a foreign language is to study the language in its cultural context.A) approach B) solutionC) manner D) road37. To maintain public____is not only the policemen's duty but f every citizen's responsibility.A) custom B) confidenceC) security D) simplicity38. All was dark in the district except for a candle____through th curtains in one of houses.A) glimmering B)glitteringC) flaming D) blazing39. One of the stands____and dozens of people were either killer or injured.A) destroyed B) collapsedC) corroded D) ruined40. "Me, afraid of him?" he said with a(n) ____smile, "Not me!"A) contemptible B) amusingC) contagious D) contemptuous41. He will simply no listen to anybody; he is____to argument.A) impervious B) imperceptibleC) impassable D) blunt42. Stop asking all these personal questions! It is bad manners to beA) inquisitive B) impatientC) acquisitive D) informative43. He____between life and death for a few days but then he pul:A) hovered B) lurchedC) wavered D) fluctuated44. We are prepared to satisfy all your____claimA} legitimate B) legibleC) intimate D) legislative45. There is not a Greek word which is the exact____of the English word ' stile'.A) equivalent B) copyC) counterpart D) meaning46. The prizes will be____at the end of the school year.A) distributed B) attributedC) granted D) contributed47. During our stay in Paris we were splendidly____by the Italian Ambassador.A) sustained B) maintainedC) retained D) entertained48. On leaving, we thanked him most warmly for the hospitality____to us and our friends.A) extended B) expandedC) expended D) awarded49. If the dispute is not settled in a(n) ____ way soon, the two countries will certainly go to war.A) amiable B) amicableC) inimical D) unfriendly50, If I may be so____as to advise you, my opinion is that you should not reply to his letter.A) generous B) humbleC) proud D) bold51. If you take a(n) ____course like her you can learn English in less than two years.A) intensive B) extensiveC) expansive D) retentive52. After a year's hard work I think I am____to a long holiday. 10,A) entailed B) deservedC) entitled D) satisfied53. Thousands of people____from Greece every year to work in West Germany.A) emigrate B) leaveC) abandon D) immigrate54, lie was a member of the Hillary____that conquered MountEverest.A) mission B) invasionC) experiment D) expedition55. It was my sad duty to____the news of John's death to his family.A) submit B) breakC) say D) proclaim56. He____himself as a war correspondent in Vietnam.A) discerned B) distinguishedC) discriminated D) extinguished57. She____his invitation to dinner as she was on a diet.A) inclined B) declinedC) denied D) disinclined58. He was____with attempted robbery and held in custody..A) accused B) prosecutedC) charged D) arrested59. What the witness said in court was not____with the statement he made to the police.A) prevalent B) relevantC) consistent D) coincident60. Molly has always beep a(n) ____child; she becomes ill easily.A) delicate B) gloomyC) energetic D) confident61. There are some very beautifully____glass windows in the church.A) designed B) drawnC) marked D) stained62. The man who never tries anything new is a(n) ____on the wheels of progress.A) obstacle B) brakeC) break D) block63. There is a sale at Hamfridge's next week with____in all departments.A) decreases B) subtractionsC) reductions D) accounts64. Doctors have long known that if a patient is____that he will recover and is treated with sympathy, his painwill often disappear.A) assumed B) assuredC) informed D) proved65: Although most birds have only a____sense of smell, they have acute vision.A} genuine.B) negativeC) negligible D) condensed66. We are sorry to say that Mary is not the very person who can be____with either money or secret information.A)entrusted B) committedC)consigned D) assigned67. If you never review your lessons, you will only have yourself to____if you fail in your examination.A) complain B) blameC) mistake D) fault68. We were four scores left behind with five minutes to go, so the game looked completely____A) irresistible B) irremissibleC} irreplaceable D) irretrievable69. Had the explosion broken out, the passagers in the plane should have been killed, for it was____timedwith the plane's take-off.A) spontaneously B) instantaneouslyC} simultaneously D) conscientiously70. The two witnesses who saw the shootings were able to____who hard fired first.A) encounter B) highlightC} testify D) identifyPart III. Reading Comprehension (50 minutes, 30 points)Directions: There are 6 passages in this part. Each passage is followed by some questions or unfinished statements. For each of them there are four choices marked A, B, C and D. You should decide on the best choice and write your answer on the Answer Sheet.One day in 1963, a dolphin named Elvar and a famous astronomer, Carl Sagan, were playing a little game. The astronomer was visiting an institute which was looking into the way dolphins communicate witheach other. He was standing a t the edge of one of the tanks where several of these highly intelligent, friendly creatures were kept. Elvar had just swum up alongside hiui,and had turned on his back. He wanted Sagan to scratch his stomach again, as the astronomer had done twice before. But this time Elvar was too deep in the water for Sagan to reach him. Elvar looked up at Sagan, waiting. Then, after a minute or so, the dolphin leapt up through the water into the air and made a sound just like the word `More?'The astonished astronomer went -to the director of the institute and told him about the incident.`Oh, yes: That's one of the words he knows,' the director said, showing no surprise at all.Dolphins have bigger brains in proportion to their body size than humans have, andit has been known for a long time that they can make a number o€ sounds. What is more, these sounds seem to have different functions, such as warning each other of danger. Sound travels much faster ,and much further in water than it does in air. That is why the parts of the brain that deal with sound are much better developed in dolphins than in humans. But can it be said that dolphins have a `language' in the real sense of the word? Scientists don't agree on this.A language is not just a collection of sounds, or even words. A language has a structure, or what we call a grammar. The grammar of a language helps to give it meaning. For example, the two questions `Who loves Mary?' and `Who does Mary love?' mean different things. If you stop to think about it, you will see that this difference doesn't come from the words in the question but from the difference in structure. That is why the question `Can dolphins speak?' can't be answered until we find out if dolphins not only make sounds but also arrange them in ways which affect their meaning.71. The dolphin leapt into the air becauseA) Sagan had turned his backB) it was part of the game they were playingC) he wanted Sagan to scratch him againD) Sagan wanted him to do this72. When Sagan told the director about what the dolphin had done, the directorA) didn't seem to think it was unusualB) thought Sagan was jokingC) told Sagan about other words the dolphin knewD) asked him if he knew other words73. Dolphins' brains are particularly well-developed toA) help them to travel fast in waterB) arrange sounds in different structuresC) respond to different kinds of soundD) communicate with humans through sound74. The sounds we call words can be called a language only ifA) each sound has a different meaningB) each sound is different from the otherC) there is a system of writingD) they have a structure or grammar(2)Married people live "happily ever after" in fairy tales, but they do so less and less often in real life. 1, like many of my friends, got married, divorced, and remarried. I suppose, to some people, I'm a failure. After all, I broke my first solemn promise to "love and cherish until death us do part." But I feel that I'm finally a success. I learned from the mistakes I made in my first marriage. This time around, the ways my husband and I share our free time, make decisions, and deal with problems are very different.I learned, first of all, not to be a clinging vine (依赖男子的妇女) . In my first marriage, I felt the every moment we spent apart was wasted. If Ray wanted to go out to a bar with his friends to watch a football game, I felt rejected and talked him into staying home. I wouldn't accept an offer to go to a movie or join an exercise class it' it meant that Ray would be home alone. I realize now that we were often angry with each other just because we spent too much time together. In contrast, my second husband and I spend some of our tree time apart and try to have interests of our own. I have started playing racquetball at a health club, and Davidsometimes takes off to go to the local auto races with his friends. When we are together, we aren't bored with each other; our separate interests make us more interesting people.I learned not only to be apart sometimes but also to work together when it's time to make decisions. When Ray and I were married, I left all the important decisions to him. He decided how we would spend money, whether we should sell the car or fix it, and where to take a vacation. I know now that I went along with this so that I wouldn't have to take the responsibility when things went wrong. I could always end an argument by saying, "It was your fault!" With my second marriage, I am trying to be a full partner. We ask each other's opinions on major decisions and try to compromise if we disagree. If we make the wrong choice, we're equally guilty. When we rented an apartment, for example, we both had to take the blame for not noticing the drafty windows and the "no pets" clause in our lease.Maybe the most important thing I've learned is to be a grown-up about facing problems. David and i have made a vow to face our troubles like adults. If we're mad at each other or worried and upset, we say how we feel. Rather than hide behind our own misery, we talk about the problem until we discover how to fix it. Everybody argues or has to deal with the occasional crisis, but Ray and I always reacted like children to these stormy times. I would lock myself in the spare bedroom. Ray would stalk out of the house, slam the door, and race off in the car. Then I would cry and worry till he returned.I wish that my first marriage hadn't been the place where I learned how to make a relationship work, but at least I did learn. 1 feel better now about being an independent person, about making decisions, and about facing problems. My second marriage isn't perfect, but it doesn't have the deep flaws that made the first one fall apart.75. Which of the following has contributed to the writer's divorce?A) Her former husband went out to watch football games.B) She started to play racquetball at a health club.C) They spent too much time together and got bored with each other.D) They spent so little time together that they could not talk to each other.76. It can be learned from the passage that the writer, in her first marriage,A) took less responsibility than she should for major decisionB) tool: the same responsibility as her husbandC) took more blame when things went wrongD) felt equally guilty when things went wrong77. Which of the following that the author should have said when she quarrelled with her former husband but she did not.A) "It was your fault!"B) "Maybe you're right."C) "It's none of your business."D) "It's none of my business."78. All the problems between the writer and David can be resolved becauseA) they hide their feelingsB) they lock themselves in their bedroomC) they have promised not to be mad at each otherD) they dare to face them79, The writer's second marriage is different from the first one in all the following ways except A) that they share their free timeB) that they make their decisions togetherC) that they talk to each otherD) that they deal with their troubles together80. The best title for the passage isA) First MarriageB) Second MarriageC) DivorceD) Perfect Marriage(3)Classified Advertising is that advertising which is grouped in certain sections of the paper and is thus distinguished from display advertising. Such groupings as "Help Wanted", "Real Estate," "Lost and Found" are made, the rate charged being less than that for display advertising. Classified advertisements are a convenience to the reader and a saving to the advertiser. The reader who, is interested in a particular kind of advertisement finds all advertisements of that type grouped for him. The advertiser may, on this account, use a very small advertisement that would be lost if it were placed among larger advertisements in the paper.It is evident that the reader approaches the classified advertisement in a different frame of mind from that in which he approaches the other advertisements in the paper. He turns to a page of classified advertisements to search for the particular advertisement that will meet his needs. As his attention is voluntary, the advertiser does not need to rely to much extent on display type to get the reader's attention.Formerly all classified advertisements were of the same size and did not have display type. With the increase in the number of such advertisements, however, each advertiser within a certain group is vying with others in the same group for the reader's attention. In many cases the result has been an increase in the size of the space used and the addition of headlines and pictures. In that way the classified advertisement has in reality become a display advertisement. This is particularly true of realestate advertising.81. Classified advertising is different to display advertising becauseA) all advertisements of a certain type are grouped togetherB) it is more distinguishedC) it is more expensiveD) nowadays the classified advertisements are all of the same size82. One of the examples given of types of classified advertisement isA) house for saleB) people who are asking for helpC) people who are lostD) real antiques for sale83. What sort of attitude do people have when they look at classified advertisements, according to thewriter?A) They are in the frame of mind to buy anything.B) They are looking for something they need.C) They feel lost because there are so many advertisements.D) They feel the same as when they look at display advertisements.84. What does the writer say about the classified advertisements that used to be put in the papers?A) They used to be voluntary.B) They used to use display type.C) They were all the same size.D) They were more formal.85. Why have classified advertisements changed in appearance, according to the writer?A) Because people no longer want headlines and pictures.B) Because real estate advertising is particularly truthful now.C)Because the increase in the number of such advertisements means they have to be smaller now.D) Because there are more advertisements now and more competition amongst advertisers. .(4)Mr Abu, the laboratory attendant, came in from the adjoining store and briskly cleaned the blackboard. He was a retired African sergeant from the Army Medical Corps and was feared by the boys. If he caught any of them in any petty thieving, he offered them the choice of a hard smack on the bottom or of being reported to the science masters. Most boys chose the former as they knew the matter would end there with no long interviews, moral arguments and an entry in the conduct book.The science master, a man called Vernier, stepped in and stood on his small platform. Vernier set the experiments for the day and demonstrated them, then retired behind the "Church Times" which he read seriously in between walking quickly along the rows of laboratory benches, advising boys. It was a simple heat experiment to show that a dark surface gave out more heat by radiation than a bright surface.During the class, Vernier was called away to the telephone and Abu was not about, having retired to the lavatory for a smoke. As soon as a posted guard announced that he was out of sight, minor pandemonium ('N k) broke out. Some of the boys raided the store. The wealthier ones took rubber tubing to make catapults and to repair bicycles, and helped themselves to chemicals for developing photographic films. The poorer boys, with a more determined aim, took only things of strict commercial interst which could be sold easily in the market. They emptied stuff into bottles in their pockets. Soda for making soap, magnesium sulphate for opening medicine, salt for cooking, liquid paraffin for women's hairdressing, and fine yellow iodoform powder much in demand for sprinkling on sores. Kojo objected mildly to all this. "Oh, shut up!" a few boys said. Sorie, a huge boy who always wore a fez indoors, commanded respect and some leadership in the class. He was gently drinking his favourite mixture of diluted alcohol and bicarbonate----which he called "gin and fizz"----from a beaker. "Look here, Kojo, you are getting out of hand. What do you think our parents pay taxes and school fees for? For us to enjoy----or to buy a new car every year for Simpson? " The other boys laughed. Simpson was the European headmaster, feared by the small boys, adored by the boys in the middle school, and liked, in a critical fashion, with reservations, by some of the senior boys and African masters. He had a passion for new motor-cars, buying one yearly."Come to think of it," Sorie continued to Kojo, "you must take something yourself, then we'll know we are safe," "Yes, you must," the other boys insisted. Kojo gave in and, unwillingly, took a little nitrate for some gunpowder experiments which he was carrying out at home. "Someone!" the look-out called.The boys ran back to their seats in a moment. Sorie washed out his mouth, at the sink with some water.Mr Abu, the laboratory attendant, entered and observed the innocent expression on the faces of thewhole class. He looked round fiercely and suspiciously, and then sniffed the air. It was a physicsexperiment, but the place smelled chemical. However, Vemier came in then. After asking if anyonewas in difficulties, and finding that no one could in a moment think up anything, he retired to hischair and settled down to an article on Christian reunion.86, The boys were afraid of Mr Abu becauseA) he had been an Army sergeant and had military ideas of disciplineB) he reported them to the Science masters whenever he caught them petty thievingC) he was cruelD) he believed in strict discipline87. When the boys were caught petty thieving, they usually chose to be beaten by Mr Abu becauseA) he gave them only one hard smack instead of the six from their teachersB) they did not want to get a bad reputation with their teachersC) they were afraid of their science mastersD) his punishment was quicker than their teachers'88. Some boys took chemicals like soda and iodoform powder becauseA) they liked to set up stalls in the marked and sell things, like tradersB) they were too poor to buy things like soap and medicineC) they wanted money and could sell such things quicklyD) they needed things like soap and medicine for sores89. A big difference between Kojo and Sorie was thatA) Kojo took chemicals for some useful experiment but Sorie only wasted his in making an alcoholicdrink.B) Sorie was rich but Kojo was poorC) Kojo had a guilty conscience but Sorie did notD) when Kojo objected. Sorie proved that what they were doing was reasonable90. On entering the laboratory, Mr Abu was immediately suspicious becauseA) the whole class was looking so innocentB) he was a suspicious man by natureC) there was no teacher in the roomD) he could smell chemicals and he knew it was a physics lesson ,(5)Alison closed the door of her small flat and put down her briefcase. As usual, she had brought some work home from the travel agency. She wanted to have a quick bite to eat and then, after spending a few hours working, she was looking forward to watching television or listening to some music:.She was just about to start preparing her dinner when there was a knock at the door. `Uli, no! Who on earth could that be?' she muttered to herself. She went to the door and opened it just wide enough to see who it was. A man of about sixty was standing there. It took her a moment before she realized who he was. He lived in the flat below. They had passed each other on the stairs once or twice, and had nodded to each other but never really spoken.`Uh, sorry to bother you, but ...uh...there's something I'd like to talk to you about,' he mumbled. He had a long, thin face and two big front teeth that made him look rather like a rabbit. Alison hesitated, but then, opening the door wide, asked him to come in. It was then that she noticed the dog. She hated dogs----particularly big ones. This one was a very old, very fat bulldog. The man had already bone into her small living-room and, without being asked, he sat down on the sofa. The dog followed him in and climbed up on the sofa next to him, breathing heavily. She stared at it. It stared back.The man coughed. `Uh, do you mind if I smoke?' he asked. Before she could ask him not to, he had taken out a cigarette and lit it.`I'll tell you why I've come. I ...I hope you won't be offended but, well ...,' he began and then stopped. Suddenly his face went red. His whole body began to shake. Then another cough exploded from somewhere deep inside him. Still coughing, he took out a grey, dirty-looking handkerchief and spat into it. Afterwards he put the cigarette back into his mouth and inhaled deeply. As he did so, some ash fell on the carpet.The man looked around the room. He seemed to have forgotten what he wanted to say. Alison glanced at her watch and wondered when he would get to the point. She waited.'Nice place you've got here,' he said at last.91. How do you think Alison felt when she heard the knock at the door?A) Afraid .B) Irritated.C) Pleased. D) Curious.92. Who was the man at the door?A) Someone from work.。
放射肿瘤科考试练习题及答案(一)一、单选题(共90题,每题1分)1、患者,男性,36岁,咳嗽多日,左侧胸痛伴发热。
最有可能的选择是BA、右侧肺炎B、左侧大叶性肺炎C、右肺气胸D、左侧气胸E、胸片正常2、患者,女性,26岁,跌倒胸部着地,胸痛。
最有可能的选择是BA、张力性气胸B、左侧肋骨骨折C、大量胸腔积液D、弥漫性肺气肿E、肺叶性肺不张3、关于良性骨肿瘤的治疗,下列哪项是错误的AA、若肿瘤生长较快才切除B、若肿瘤明显增大才切除C、均需手术切除D、若肿瘤影响功能才切除E、肿瘤恶变应尽早手术4、不能作为判断幽门螺杆菌根除的检验方法是EA、活组织幽门螺杆菌培养B、组织学检查找幽门螺杆菌C、C13尿素酶呼气试验D、快速尿素酶试验E、血清抗幽门螺杆菌抗体检测5、女性,17岁,近两月胸闷,乏力,咳嗽,查体颈淋巴结肿大,心肺(一),胸片:肺门及纵隔淋巴结肿大,WBC72×109/L,结核菌素试验(1:10000)48小时观察(+++),诊断应首先考虑BA、淋巴肉瘤B、胸内淋巴结结核C、支气管肺癌D、淋巴细胞白血病E、肺结节病6、男性,50岁,因发热、咳脓痰3个月余,一直给予抗感染治疗,但临床症状缓解不明显。
胸片和胸部CT发现左下肺非偏心性空洞病变,内有少量液平。
6小时前突然大咯血1600ml左右。
以下哪项处理最合适CA、即刻作纤维支气管镜检查,确定出血部位B、胸部CT扫描C、在抢救同时请胸外科急会诊D、反复痰培养确定病原,如细菌、真菌等E、反复痰找瘤细胞7、女性,45岁,突发右上腹及心窝部刀割样绞痛伴阵发性加剧1天,发病后12小时寒战、高热,巩膜黄染,剑突偏右侧深压痛,右上腹轻度肌紧张,体温38℃,WBC14×109/L,血清总胆红素30μmol/L,尿胆原(-),尿胆素(++),应诊断为DA、溃疡玻缉孔B、急性胰腺炎C、急性胆囊炎D、胆总管结石E、急性阑尾炎8、复发或转移性宫颈癌姑息二线有效药物不包括以下哪项:CA、贝伐单抗B、多西紫杉醇C、卡培他滨D、伊立替康E、脂质体阿霉素9、59岁,女,肺源性心脏病,呼吸衰竭。