电力系统自动装置
- 格式:pptx
- 大小:5.16 MB
- 文档页数:22
电力系统自动装置实验报告
实验目的,通过实验,掌握电力系统自动装置的基本原理和操作方法,提高对电力系统自动装置的理解和应用能力。
实验内容:本次实验主要包括以下内容:
1. 了解电力系统自动装置的基本原理和组成结构;
2. 掌握电力系统自动装置的操作方法;
3. 进行实际操作,模拟电力系统故障情况,观察自动装置的响应和处理过程;
4. 分析实验结果,总结自动装置的优缺点及改进方法。
实验过程,在实验中,我们首先学习了电力系统自动装置的基本原理和组成结构,包括保护装置、自动调节装置和自动控制装置等。
然后,我们进行了实际操作,模拟了电力系统中的短路故障和过载故障,观察了自动装置的响应和处理过程。
通过实验,我们发现自动装置能够快速、准确地对电力系统故障进行处理,提高了电
力系统的安全性和稳定性。
实验结果,通过实验,我们深入了解了电力系统自动装置的工
作原理和操作方法,提高了对电力系统自动装置的理解和应用能力。
同时,我们也发现了一些自动装置的不足之处,例如在处理复杂故
障时可能存在误动作的问题,需要进一步改进和优化。
结论,电力系统自动装置在提高电力系统安全性和稳定性方面
发挥着重要作用,但也存在一些不足之处,需要不断改进和完善。
通过本次实验,我们对电力系统自动装置有了更深入的了解,也为
今后的实际应用提供了一定的参考和指导。
自查报告编写人,XXX 时间,XXXX年XX月XX日。
电力系统自动装置原理电力系统自动装置是一种高科技电气装置,它的作用是消除电力系统中出现的故障,确保电力系统运行安全可靠,提高电力系统的自动化程度。
电力系统自动装置应用广泛,包括变电站自动化、电力线路故障隔离、保护配电系统、自动调控电力负载等。
下面将详细介绍电力系统自动装置的原理。
1. 电力系统自动装置的分类电力系统自动装置按照作用原理可以分为三种:(1)过电流保护过电流保护是一种常见的保护方式,它通过检测电路中的电流大小来判断是否存在故障。
当电流大于额定值或持续时间超过一定时间时,保护装置会触发,使故障线路与电力系统隔离。
(2)差动保护差动保护是一种常用的变压器保护和母线保护方式,它是通过检测两侧的电流差异,判断电路是否存在故障,来实现快速隔离故障电路。
(3)接地保护接地保护是针对系统接地故障而设计的保护装置,它是通过检测系统中的接地电流大小和存在的故障类型来进行分析,针对不同类型的故障进行自动隔离和恢复。
2. 电力系统自动装置的工作原理电力系统自动装置的工作原理主要包括三个步骤:检测、判断和操作。
(1)检测电力系统自动装置通过传感器或直接连接到线路的电流和电压信号检测电力系统中的各种信号,如故障电流、电压等。
(2)判断当检测到电力系统中存在异常信号时,电力系统自动装置会进行判断,判断出异常信号的类型和位置,并作出相应的处理。
例如,若判断出存在过电流故障,就会针对不同类型的故障进行不同的处理,如瞬时短路、接地故障或欠电压故障。
(3)操作电力系统自动装置会根据判断结果对电力系统进行相应的操作,如切断故障电路、自动重建回路、调整电力系统运行状态等,保证电力系统的运行安全和可靠性。
3. 电力系统自动装置的优点电力系统自动装置具有以下优点:(1)自动化程度高,能够快速准确地诊断和处理电力系统的各种故障。
(2)具有可靠性强的故障传递能力,当有部分装置发生故障时,其余装置仍能正常工作。
(3)能够大幅度提高电力系统的运行效率,减少电力损耗和能源浪费。
电力系统自动装置原理电力系统自动装置是指利用自动化技术,对电力系统进行监测、控制和保护的装置。
它可以实现对电力系统的实时监测,及时发现故障并采取相应的措施,保障电力系统的安全稳定运行。
本文将从电力系统自动装置的原理入手,对其工作原理进行详细介绍。
首先,电力系统自动装置的原理基于电力系统的特点和运行需求。
电力系统是由发电厂、变电站、输电线路和配电设备等组成的复杂系统,其运行需要保持稳定的电压、频率和功率因数。
同时,电力系统还面临着各种故障和突发事件的影响,如短路、过载、接地故障等。
因此,电力系统自动装置需要具备对电力系统各种参数和状态进行监测和分析的能力,能够根据系统运行情况进行自动调节和控制。
其次,电力系统自动装置的原理基于先进的传感器和监测设备。
电力系统自动装置需要通过传感器对电力系统的各项参数进行实时监测,如电压、电流、频率、功率因数等。
这些传感器可以将监测到的数据传输给自动装置的控制器,实现对电力系统运行状态的实时监测。
同时,监测设备还可以对电力系统的各种故障和异常情况进行检测和诊断,为自动装置的控制和保护提供准确的依据。
此外,电力系统自动装置的原理基于先进的控制算法和逻辑。
自动装置需要根据监测到的数据和系统运行状态,通过预设的控制算法和逻辑进行分析和判断,实现对电力系统的自动控制和保护。
例如,当监测到电力系统发生过载或短路时,自动装置可以根据预设的保护逻辑,迅速切除故障部分,保护系统设备不受损坏。
同时,自动装置还可以根据系统运行需求,实现对电力系统的自动调节和优化,提高系统的运行效率和稳定性。
最后,电力系统自动装置的原理基于先进的通信技术和网络系统。
随着信息技术的发展,电力系统自动装置还需要具备远程通信和监控能力,实现对分布式电力系统的远程监测和控制。
通过先进的通信技术和网络系统,自动装置可以实现与电力系统各个部分的信息交互和数据传输,及时掌握系统运行情况,实现对电力系统的远程监控和调度。
2、现场总线系统中路由器的功能:主要起到路由、中继、数据交换等功能。
3、发电机并列的理想条件:W G=W X或f G=f x (频率相等);U G=U X (电压幅值相等);6 e=0 (相角差为零)4、同步发电机的并列方法:准同期并列、自同期并列。
5、脉动电压波形中载有准同期并列所需检测的信息:电压幅值差、频率差以及相角差随时间变化的规律。
6、准同期并列装置主要组成:频率差控制单元、电压差控制单元、合闸信号控制单元。
7、同步发电机的准同期并列装置按自动化程度分为:半自动并列装置、自动并列装置。
8、同步发电机的励磁系统组成:励磁功率单元、励磁调节器。
9、直流励磁机励磁系统按励磁机励磁绕组供电方式的不同分为:自励式、他励式。
10、按照电压调节的原理来划分,电压调节可分为:反馈型、补偿型。
11、励磁控制系统动态特性指标:上升时间y、超调量。
p、调整时间ts.12、系统频率f和发电机转速n的关系:f=pn/60(p发电机极对数,n机组每分钟转数)13、负荷的频率调节效应系数:阮*=工n i=1ia i fi T* 发电机组的调差系数R=- f/A P G14、调速器分为:机械液压调速器、电气液压调速器。
(PI、PID)15、汽轮发电机组调速器的不灵敏区为0.1%~0.5%,水轮发电机组调速器的不灵敏区为0.1%~0.7%16、汽轮机长期低于49~49.5Hz以下运行时,叶片容易产生裂纹。
1、量化:把采样信号的幅值与某个最小数量单位的一系列整数倍比较,以最接近于采样信号幅值的最小数量单位倍数来表示该幅值。
编码:把量化信号的数值用二进制数码表示。
2、同步发电机自动并列过程中脉动电压:方向不变,大小随时间周期性变化的电压。
3、恒定越前相角并列装置:在脉动电压U S到达6 e=0之前的某一恒定越前6 YJ相角时发出合闸信号。
恒定越前时间并列装置:在脉动电压U S到达两电压相量U G、U X重合(6 e=0)之前的某一恒定t YJ时间差时发出合闸信号。
《电力系统自动装置》课程标准一、课程根本信息适用专业:发电厂及电力系统适用对象:高职三年制课程类别:专业拓展课课程性质:选修教学时数:32 学时总学分数:2二、制订依据1.《国务院关于印发国家职业教育改革实施方案的通知》国发〔2023〕4号2.《高等职业学校发电厂及电力系统专业教学标准》3.发电厂及电力系统专业教学资源库《发电厂及电力系统专业人才培育方案》4.国家标准和行业标准:4.1《继电保护及安全自动装置技术规程》GB/T 14285-20234.2《高压配电装置设计标准》DL/T5352-20235.国家职业技能标准:《变配电运行值班员》、《变电设备检修工》三、课程定位及课程目标〔一〕课程定位《电力系统自动装置》是发电厂及电力系统专业的一门专业拓展课程,其理论性与实践性并重,课程内容选择主要依据“变电设备检修工”、“变配电运行值班员”等职业岗位需求,培育抱负信念坚决,德、智、体、美、劳全面进展,具备从事电力系统常用的自动装置运行、维护、检修等工作力量的高素养技术技能人才。
〔二〕课程目标1.总体目标本课程任务是帮助学生学习电力系统中常见的自动装置的根本学问和根本技能,教学过程中严密结合与电力系统自动装置相关的行业标准、法规及规程,结合职业岗位力量要求,强化学生的职业技能和职业素养的培育,为获得变配电运行值班员、变电设备检修工职业资格证书及胜任实际的发变电运行工作打下肯定的根底。
2.具体目标表1 课程具体目标序号目标要求(1)理解各类自动装置的组成;(2)把握各类电力系统自动装置的组成、简洁使用;(3)理解各类电力系统自动装置的运行特点及要求;1学问目标〔4〕理解各类电力系统自动装置的原理;(5)了解各类电力系统自动装置的参数整定方法;(6)会阅读相关原理图。
(1)能进展自动装置的参数调整;(2)能说出自动装置的构成;(3)能识读自动装置的接线图;2力量目标〔4〕能进展自动装置的接线;(5)能进展自动装置的维护;(6)能进展自动装置的操作;(1)养成擅长动脑,勤于思考,准时觉察问题的学习习惯;(2)培育细心、严谨、踏实的工作态度;素养目标〔3〕提升专业兴趣,增加对本专业的认同感;3〔4〕培育电力安全标准操作意识、团队合作意识;(5)增加民族骄傲感和爱国情怀;(6)培育精益求精、追求卓越、吃苦耐劳等职业精神。
电力系统自动装置原理第五版第一章介绍本书是关于电力系统自动装置原理的第五版,旨在向读者全面介绍电力系统自动装置的工作原理、设计方法和应用技术。
通过对电力系统自动装置原理的深入研究,读者将能够理解并掌握电力系统自动装置的运行机制,提高电力系统的稳定性和可靠性。
第二章电力系统自动装置的基本原理本章主要介绍电力系统自动装置的基本原理。
首先,需要了解电力系统的结构和组成,包括输电线路、变电站和负荷等。
其次,介绍电力系统的运行状态和故障类型,以及自动装置对故障的检测和处理的基本原理。
最后,介绍电力系统自动装置的分类和应用技术,例如保护自动装置、自动重合闸装置和补偿装置等。
第三章电力系统保护自动装置的原理和设计本章主要介绍电力系统保护自动装置的原理和设计方法。
首先,需要了解电力系统保护的基本概念和目标,以及保护自动装置在电力系统中的作用。
其次,介绍保护自动装置的基本工作原理,包括故障检测、故障定位和故障隔离等。
最后,介绍保护自动装置的设计方法和应用技术,例如差动保护、过电压保护和接地保护等。
第四章电力系统自动重合闸装置的原理和设计本章主要介绍电力系统自动重合闸装置的原理和设计方法。
首先,需要了解自动重合闸的基本概念和作用,以及在电力系统中的应用场景。
其次,介绍自动重合闸装置的工作原理,包括故障检测、故障排除和系统恢复等。
最后,介绍自动重合闸装置的设计方法和应用技术,例如自动重合闸时间的设置和重合闸控制策略的优化等。
第五章电力系统补偿装置的原理和设计本章主要介绍电力系统补偿装置的原理和设计方法。
首先,需要了解电力系统补偿的基本概念和目的,以及在电力系统中的应用场景。
其次,介绍补偿装置的工作原理,包括无功补偿、功率因数调节和电压调节等。
最后,介绍补偿装置的设计方法和应用技术,例如容性补偿和电容器组的选择与配置等。
第六章电力系统自动装置的现状与发展趋势本章主要介绍电力系统自动装置的现状和发展趋势。
首先,分析电力系统自动装置的发展历程和应用现状。
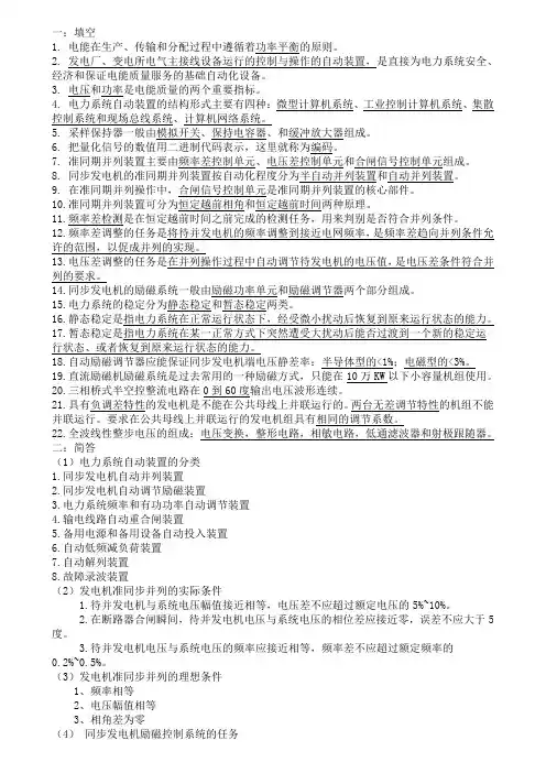
一:填空1.电能在生产、传输和分配过程中遵循着功率平衡的原则。
2.发电厂、变电所电气主接线设备运行的控制与操作的自动装置,是直接为电力系统安全、经济和保证电能质量服务的基础自动化设备。
3.电压和功率是电能质量的两个重要指标。
4.电力系统自动装置的结构形式主要有四种:微型计算机系统、工业控制计算机系统、集散控制系统和现场总线系统、计算机网络系统。
5.采样保持器一般由模拟开关、保持电容器、和缓冲放大器组成。
6.把量化信号的数值用二进制代码表示,这里就称为编码。
7.准同期并列装置主要由频率差控制单元、电压差控制单元和合闸信号控制单元组成。
8.同步发电机的准同期并列装置按自动化程度分为半自动并列装置和自动并列装置。
9.在准同期并列操作中,合闸信号控制单元是准同期并列装置的核心部件。
10.准同期并列装置可分为恒定越前相角和恒定越前时间两种原理。
11.频率差检测是在恒定越前时间之前完成的检测任务,用来判别是否符合并列条件。
12.频率差调整的任务是将待并发电机的频率调整到接近电网频率,是频率差趋向并列条件允许的范围,以促成并列的实现。
13.电压差调整的任务是在并列操作过程中自动调节待发电机的电压值,是电压差条件符合并列的要求。
14.同步发电机的励磁系统一般由励磁功率单元和励磁调节器两个部分组成。
15.电力系统的稳定分为静态稳定和暂态稳定两类。
16.静态稳定是指电力系统在正常运行状态下,经受微小扰动后恢复到原来运行状态的能力。
17.暂态稳定是指电力系统在某一正常方式下突然遭受大扰动后能否过渡到一个新的稳定运行状态、或者恢复到原来运行状态的能力。
18.自动励磁调节器应能保证同步发电机端电压静差率:半导体型的<1%;电磁型的<3%。
19.直流励磁机励磁系统是过去常用的一种励磁方式,只能在10万KW以下小容量机组使用。
20.三相桥式半空控整流电路在0到60度输出电压波形连续。
21.具有负调差特性的发电机是不能在公共母线上并联运行的。
电力系统中的继电保护与自动装置一、引言电力系统作为现代社会的重要基础设施之一,其稳定运行对保障国家经济和社会的发展至关重要。
然而,电力系统中存在着各类故障和异常情况,如短路、过载、地故障等,这些问题如果得不到及时有效的处理,将对电力系统的正常运行产生严重影响。
因此,继电保护与自动装置的设计与应用成为电力系统运行的重要组成部分。
本报告将全面介绍电力系统中继电保护与自动装置的相关知识,包括其定义、分类、原理、设计与应用等内容。
二、继电保护与自动装置的概述1. 继电保护的定义与作用1.1 继电保护的定义1.2 继电保护的作用2. 自动装置的定义与作用2.1 自动装置的定义2.2 自动装置的作用三、继电保护与自动装置的分类1. 继电保护的分类1.1 按保护对象分类1.2 按保护功能分类1.3 按保护原理分类2. 自动装置的分类2.1 按应用领域分类2.2 按功能分类四、继电保护与自动装置的基本原理1. 继电保护的基本原理1.1 故障检测原理1.2 信号传递原理1.3 判断决策原理1.4 动作指令原理2. 自动装置的基本原理2.1 自动控制原理2.2 传感器原理2.3 执行机构原理五、继电保护与自动装置的设计与应用1. 继电保护的设计与应用1.1 设计流程与方法1.2 保护设备的选型1.3 实例分析:过电流保护的设计与应用2. 自动装置的设计与应用2.1 设计流程与方法2.2 控制策略的选择2.3 实例分析:电力系统自动装置在变电站的应用六、继电保护与自动装置的发展趋势1. 智能化发展趋势1.1 智能继电保护与自动装置的概念1.2 智能化技术在继电保护与自动装置中的应用2. 可靠性与灵活性发展趋势2.1 继电保护与自动装置的可靠性改进2.2 灵活性技术在继电保护与自动装置中的应用七、结论继电保护与自动装置作为电力系统运行的重要保障手段,在保障电力系统安全稳定运行方面发挥着重要作用。
本报告全面介绍了继电保护与自动装置的相关概念、分类、原理、设计与应用,并展望了其未来的发展方向。
电力系统安全自动装置指防止电力系统失去稳定和避免电力系投、自动联切负荷、自动低频(低压)减负荷、事故减功率、事故切电力系统常见的自动装置有:1,发电机自动励磁----自动调节励磁。
2,电源备自投(BZT)----备用电源自动投入。
3,自动重合闸----自动判断故障性质,自动合闸。
4,自动准同期----自动调节,实现准同期并列。
5,还有自动抄表,自动报警,自动切换,自动开启,自动点火,自动保护,自动灭火,等等。
概述1、现代电力系统综合自动控制的总目标●安全●质量●经济2、现代电力系统综合自动控制的主要内容●频率和有功功率的综合自动控制●电压和无功功率的综合自动控制●开关操作综合自动控制一、备用电源自动投入装置1、定义备用电源自动投入装置是当工作电源或工作设备因故障被断开后,能自动将备用电源或备用设备投入工作,使用户不致停电的一种自动装置,简称为AAT装置。
2、作用提高供电可靠性。
3、备用方式明备用:装设专门的备用电源和备用设备。
暗备用:工作设备相互备用。
4、基本要求●应保证在工作电源或工作设备断开后,备自投装置才能动作。
措施:装置的合闸部分应由供电元件受电侧断路器的辅助动断触点起动。
●工作母线电压无论任何原因消失,装置均应动作。
措施:装置应设置独立的低电压起动部分,并设有备用电源电压监视继电器。
●备自投装置只能动作一次。
措施:控制装置发出合闸脉冲的时间,以保证备用电源断路器只能合闸一次。
●AAT装置的动作时间应使负荷停电时间尽可能短。
措施:装置的动作时间以1~1.5s为宜,低压场合可减小到0.5s。
5、典型接线●构成低电压起动部分:当工作电源失压时,断开工作电源断路器。
自动合闸部分:当工作电源断开后,将备用电源断路器合闸。
二、输电线路自动重合闸装置1、概述●必要性和可能性瞬时性故障:能自行消失的故障。
永久性故障:不能自行消失的故障。
●作用:提高供电可靠性。
●基本要求(1)动作迅速。
(2)手动跳闸不重合。
第一章绪论电能生产过程的最大特点是不能储藏电力系统自动化的主要任务:保证电能质量(电压、频率);提高系统运行安全性;提高事故处理能力;提高系统运行经济性第二章同步发电机的自动并列装置同步运行:并列运行的同步发电机,其转子以相同的电角度速旋转并列操作:将带投入系统的空载发电机经调节后,满足并列运行条件,经开关操作与系统并列准同步并列操作:先加励磁,使幅值、频率、相位与并列电系统的分别相同,然后将发电机断路器合闸自同步将为加励磁、接近同步转速的发电机投入系统,随后加上励磁,在原动机转矩、同步力矩的作用下降发电机拉入同步,完成并列准同步的特点:并列时冲击电流下,不会引起系统电压降低,但是操作麻烦,过程长(主要并列方式)自同步的特点:操作简单,时间短,容易实现自动化,但是因未加励磁,并列时会从系统中吸收无功而造成系统电压下降,产生很大的冲击电流准同步可分为:手动,半自动,自动同步点:两侧均有电源,可以进行并列操作的断路器母线分段断路器一般不作为同步点滑差周期的大小反映了待并发电机和系统之间频率差的大小,越大表示的频差也越大并列操作的原则:并列瞬间,发电机的冲击电流应尽量小,不应超过允许值;并列后,发电机能迅速进入同步运行,暂态过程要短合闸瞬间的三个相等:幅值,频率,相位并列运行的实际条件:幅值接近相等,电压差不超过5%~10%;相差接近零,误差不应超过5°;频率接近,频差不超过额定频率的0.2%~0.5%合闸时间一般为提前0.1~0.7秒(断路器合闸时间)自动准同步装置的四个组成部分:电源、调压、合闸、调频提前量信号:相角提前;时间提前数字式并列装置:主机,输入、输出接口电路,输入、输出过程通道;人机联系第三章同步发电机的自动调节励磁装置励磁电流:作用于转子上,为了产生旋转磁场的直流电流励磁系统:与同步发电机励磁回路电压的建立、调整及必要时使其电压消失的有关设备和电路励磁系统的组成:励磁功率单元,励磁调节单元励磁系统的基本要求:可靠性高;保证发电机具有足够的励磁容量;具有足够的强励能力;保证发电机电压调差率有足够的整定范围(发电机机端电压调差率整定范围一般不应小于±10%);保证发电机有足够的调节范围;保证发电机励磁自动控制系统具有良好的调节特性同步发电机的正常运行分为单机运行和与系统并联运行单机运行随无功负荷电流的变化而不断调整励磁电流,可以保证极端电压不变并联运行,可调节励磁电流来改变发电机发出的无功功率励磁自动调节器的作用:维持发电机或系统某点电压水平;合理分配及组件的无功负荷;提高发电机静稳定极限;提高系统动稳定,加快系统电压的恢复,改善电动机的自启动条件;限制发电机突然卸载时电压上升;发电机故障或发电机-变压器组单元接线的变压器故障时,对发电机实行快速灭磁,降低故障的损坏程度对励磁自动调节器的要求:正常运行时,能按机端电压变化自动调节励磁电流,维持电压值在给定水平;又很快的响应速度和足够大的强励顶值电压;有很高的运行可靠性同步发电机的励磁方式:直流励磁机供电,交流励磁机经半导体整流供电,静止电源供电。
电力系统自动装置原理
电力系统自动装置原理是指利用电气传动和控制技术对电力系统的运行进行监控、控制和保护的一套技术系统。
其包括各种自动装置及所需的电源、灯光、信号、指示器等各种设备,它是保证电力系统工作稳定、可靠的关键设备,具有很高的安全性和可靠性。
其中,自动装置是自动化工程设备中最基本的部分,它能够根据瞬态过程的特点自行完成相应的判断和动作,自动对电力系统进行控制和保护,从而减轻操作员的负担。
电力系统自动装置分为保护、自动控制和辅助设备三种类型,每种类型都有其独特的原理。
保护装置的原理是通过对电力系统中各种故障状态进行检测,当电力系统出现故障时以最短的时间将故障分离出去,从而保护系统的正常运行。
保护装置的种类比较繁多,但其原理都是相似的,都是通过对电流、电压、功率等参数进行检测,并与预设参数进行比较,以判断是否存在故障,并触发相应的保护动作,从而避免故障向系统传递,减轻对电力系统的影响。
自动控制装置的原理则是根据电力系统的工作条件、设定值和控制规律,对电力系统进行控制,以达到系统的最佳运行状态。
其主要特点是具有自动调整功能,它能够以较高的速度、精度、稳定性来自动完成各种电力系统的控制任务,提高电力系统的可靠性和运行效率。
辅助装置的原理主要是通过对电力系统进行测量、计算、记录和报告等手段,获取电力系统的各项参数数据,以提供控制保护、预警报警、运行维护等方面的支持。
辅助装置还可以对电力系统进行实时监测、故障诊断和状态评估,以提高系统的可靠性和运行效率。
总之,电力系统自动装置原理是一种基于电气传动和控制技术的电力系统监测、控制和保护技术,它具有很高的安全性和可靠性,在电力系统的规划、设计和运行中起着至关重要的作用。
电力系统自动装置原理知识点电力系统自动装置原理是指通过电力系统的监测、保护、控制等设备来实现电力系统的自动化运行。
它能够实时监测电力系统的状态和参数,并根据设定的逻辑和策略进行保护和控制操作,以确保电力系统的安全稳定运行。
下面将详细介绍电力系统自动装置原理的相关知识点。
一、电力系统自动装置的分类1.监测装置:用于实时监测电网的电压、电流、频率、功率等参数,通常包括电能表、电流互感器、电压互感器、数字及模拟量传感器等。
2.保护装置:用于实现电力系统的过电流保护、跳闸保护、接地保护等功能,通常包括继电保护装置、保护继电器等。
3.控制装置:用于实现电力系统的继电控制、重合闸控制、柜内控制等功能,通常包括继电控制装置、远动装置等。
4.辅助装置:用于辅助监测、保护和控制装置的运行,通常包括组合仪表、RTU装置、通讯设备、故障录波器等。
二、电力系统自动装置的工作原理1.监测装置的工作原理:将监测装置与电力系统的测量点相连,通过传感器将电能、电流、电压等参数转化为电信号,并送入测量装置,经过放大、滤波、数字转换等处理后,得到与电力系统参数相关的信息。
2.保护装置的工作原理:将保护装置与电力系统的主要设备相连,通过传感器将电流、电压等参数转化为电信号,并送入保护装置中,经过比较、判别等处理后,得到保护动作信号,控制断路器等设备进行跳闸保护。
3.控制装置的工作原理:将控制装置与电力系统的控制设备相连,通过接受上级控制信号或自动逻辑控制信号,对电力系统的断路器、隔离开关等设备进行控制操作。
4.辅助装置的工作原理:将辅助装置与监测、保护和控制装置相连,通过通讯设备实现与上级或下级系统之间的数据传输和命令控制,为自动装置的运行提供支持和保障。
三、电力系统自动装置的应用范围1.电力系统的监测:通过实时监测电能、电压、电流、频率、功率因数等参数,了解电网的运行状态和负荷情况,为电力系统的管理和调度提供数据支持。
2.电力系统的保护:通过实时监测电力系统的电流、电压等参数,及时发现电力系统中的故障和异常情况,并对故障设备进行跳闸保护,以防止故障扩大和对电力系统的危害。
电力系统自动装置(1—3章主观题)1、电力系统自动装置在电力系统中有何作用?电力系统自动装置有哪些类型?答:电力系统自动装置是保证电力系统安全运行、稳定运行、经济运行和避免电力系统发生大面积故障的自动控制保护装置。
电力系统自动装置有自动操作型和自动调节型。
而自动操作型又可分为正常操作型和反事故操作型。
2、AAT装置有哪两部分组成?各有什么作用?答:AAT装置由低压起动和自动合闸两部分组成。
低压起动部分的作用是:当母线因各种原因失去电压时,断开工作电源。
自动合闸部分的作用是:在工作电源断路器断开后,将备用电源断路器投入。
3、简述AAT装置明备用和暗备用的含义。
答:明备用方式是指备用电源在正常情况下不运行,处于停电备用状态,只有在工作电源发生故障时才投入运行的备用方式。
暗备用方式是指两个电源平时都作为工作电源各带一部分自用负荷且均保留有一定的备用容量,当一个电源发生故障时,另一个电源承担全部负荷的运行方式。
4、什么是自动重合闸?输电线路装置自动重合闸的作用是什么?答:当断路器由继电保护动作或其它非人工操作而跳闸后,能够自动的将断路器重新合闸的自动装置称为自动重合闸。
输电线路装置自动重合闸的作用:(1)提高供电的可靠性,减少线路停电的次数;(2)提高电力系统并列运行的稳定性,提高输电线路的传输容量;(3)纠正断路器误动;(4)与继电保护相配合,可加速切除故障。
5、什么是重合闸前加速保护?什么是重合闸后加速保护?各具有什么优点?答:重合闸前加速保护是指当线路上发生故障时,靠近电源侧的保护首先无选择性瞬时动作跳闸,而后借助自动重合闸来纠正这种非选择性动作。
自动重合闸后加速是指当线路发生故障时,首先保护有选择性动作切除故障,重合闸进行一次重合。
若重合于瞬时性故障,则线路恢复供电;如果重合于永久性故障上,则保护装置加速动作,瞬时切除故障。
前加速保护的优点:(1)能快速地切除瞬时性故障。
(2)使瞬时性故障不至于发展成永久性故障.从而提高重合闸的成功率。
电力系统自动装置是指利用计算机技术、通信技术和自动控制技术等,对电力系统进行监测、控制和保护的装置。
它是电力系统运行的重要组成部分,具有提高电力系统安全性、可靠性和经济性的作用。
以下是电力系统自动装置的一些知识点总结:1. 监测系统:监测系统通过采集电力系统的各种参数数据,如电压、电流、功率、频率等,实时监测电力系统的运行状态。
监测系统可以采用传感器、测量仪表等设备进行数据采集,并通过通信网络将数据传输到监控中心。
2. 控制系统:控制系统根据监测系统获取的数据,对电力系统进行控制操作。
控制系统可以实现对电力系统的开关操作、调节发电机的输出功率、调节负荷的接入和脱离等功能。
控制系统可以通过遥控装置、自动开关等设备进行操作。
3. 保护系统:保护系统是电力系统自动装置中最重要的部分,它主要用于检测和切除故障电路,保护电力设备免受损坏。
保护系统可以通过电流、电压等参数的监测,判断电力系统是否存在故障,并采取相应的措施,如切除故障电路、切换备用电源等。
4. 通信系统:通信系统是电力系统自动装置的基础,它用于实现各个自动装置之间的信息传输。
通信系统可以采用有线通信或无线通信方式,如光纤通信、微波通信等。
通信系统可以实现远程监控和控制,提高电力系统的运行效率和安全性。
5. 数据处理与分析:电力系统自动装置通过采集的数据,进行数据处理和分析,以提供给运行人员参考和决策。
数据处理与分析可以包括数据存储、数据传输、数据统计、数据分析等功能,以实现对电力系统运行状态的全面监测和分析。
6. 安全与可靠性:电力系统自动装置的设计和运行必须考虑到安全和可靠性。
安全性包括对电力设备和人员的保护,可靠性包括对电力系统运行的稳定性和可靠性的保证。
电力系统自动装置需要具备故障检测和切除、备用电源切换、故障恢复等功能,以提高电力系统的安全性和可靠性。
以上是电力系统自动装置的一些知识点总结,它们是电力系统自动化技术的基础,对于电力系统的运行和管理具有重要意义。
电力系统自动装置原理
电力系统自动装置是指在电力系统中,通过各种自动装置和保护设备来实现对电力系统的监测、控制和保护。
其原理是利用各种电气、电子设备和控制系统,对电力系统中的各种故障和异常情况进行监测和判断,然后采取相应的措施,以确保电力系统的安全、稳定和可靠运行。
首先,电力系统自动装置需要实时监测电力系统的各种参数,如电压、电流、频率、功率因数等。
通过各种传感器和监测装置,可以实时获取电力系统的运行状态,及时发现电力系统中的异常情况。
其次,电力系统自动装置需要对电力系统中的各种故障和异常情况进行判断和识别。
通过对监测到的各种参数进行分析,可以判断出电力系统中是否存在短路、过载、接地故障等情况,从而及时采取相应的保护措施。
然后,电力系统自动装置需要实现对电力系统的控制。
一旦发现电力系统中存在故障或异常情况,自动装置需要能够自动切除故障部分,实现对电力系统的局部或整体控制,以防止故障扩大,保证电力系统的安全运行。
最后,电力系统自动装置需要实现对电力系统的保护。
通过各种保护装置和自动开关,可以对电力系统中的各种设备和线路进行保护,确保在发生故障时能够及时切除故障部分,保护设备和线路不受损坏。
总之,电力系统自动装置的原理是通过实时监测、判断、控制和保护,对电力系统进行全面的监测和保护,以确保电力系统的安全、稳定和可靠运行。
这不仅提高了电力系统的运行效率,也保障了电力系统的安全性,对于现代化电力系统的建设和运行具有重要意义。
电力系统自动装置atc定义和任务电力系统自动装置(Automatic Transmission Control,简称ATC)是指通过使用先进的计算机和通信技术来实现电力系统的自动化控制和管理。
它主要由电力系统自动装置硬件设备和相关软件组成,能够对电力系统进行实时监测、故障检测、故障隔离、故障恢复和自动调整等功能。
ATC的任务是确保电力系统的安全稳定运行,提高电力系统的可靠性和经济性。
ATC的主要任务之一是实时监测电力系统的运行状态。
它可以通过监测电力系统的各种参数,如电压、电流、频率等,来获取电力系统的实时运行状态。
通过对这些数据的分析和处理,ATC能够及时发现电力系统中的异常情况,如电压异常、频率异常等,并能够对这些异常情况进行报警和处理。
这样可以及时采取措施,避免电力系统发生故障,保证电力系统的安全稳定运行。
另一个重要的任务是故障检测与隔离。
当电力系统发生故障时,ATC能够通过对电力系统的监测和分析,确定故障的位置和范围。
然后,它能够自动将故障区域与正常区域进行隔离,以避免故障扩散和影响整个电力系统的运行。
同时,ATC还能够及时启动备用设备,并实现故障的自动恢复。
这样可以大大提高电力系统的可靠性和稳定性。
ATC还具备自动调整功能。
它能够根据电力系统的实时运行情况,通过对电力系统的参数进行调整和优化,以提高电力系统的经济性和效率。
例如,当电力系统负荷过大时,ATC能够自动调整发电机的输出功率,以平衡供需关系;当电力系统负荷过小时,ATC能够自动调整发电机的输出功率,以避免能源的浪费。
这样可以最大限度地提高电力系统的利用效率,降低能源消耗和运行成本。
电力系统自动装置ATC是通过使用先进的计算机和通信技术来实现电力系统的自动化控制和管理的。
它的任务是实时监测电力系统的运行状态、故障检测与隔离、故障恢复和自动调整等。
通过ATC的应用,可以提高电力系统的可靠性和经济性,确保电力系统的安全稳定运行。
ATC是电力系统自动化的重要组成部分,对于现代化电力系统的建设和发展具有重要意义。