幼儿园班级环境创设检查表
- 格式:pdf
- 大小:1.29 MB
- 文档页数:1
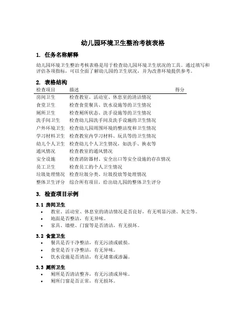
幼儿园环境卫生整治考核表格1. 任务名称解释幼儿园环境卫生整治考核表格是用于检查幼儿园环境卫生状况的工具。
通过填写和评估各项指标,可以全面了解幼儿园的卫生状况,并为改善环境提供参考。
2. 表格结构检查项目描述得分房间卫生检查教室、活动室、休息室的清洁情况食堂卫生检查食堂餐具、饮水设施等的卫生情况厕所卫生检查厕所状态、洗手设施等的卫生情况洗手间卫生检查幼儿园洗手间及洗手设施的卫生情况户外环境卫生检查幼儿园周围环境的整洁度和卫生情况学习材料卫生检查教室内学习材料、玩具等的卫生情况幼儿个人卫生检查幼儿个人卫生情况,如洗手、换衣等通风情况检查教室的通风情况安全设施检查消防器材、安全出口等安全设施的存在情况员工卫生检查员工的个人卫生情况垃圾处理情况检查垃圾分类、垃圾投放等处理情况整体卫生评分综合所有项目,给出幼儿园的整体卫生评分3. 检查项目示例3.1 房间卫生•教室、活动室、休息室的清洁情况是否良好,有无明显污渍、灰尘等。
•地面是否整洁,有无异味。
•家具、墙壁、门窗等是否清洁,有无损坏。
3.2 食堂卫生•餐具是否干净整洁,有无污渍或破损。
•食堂是否干净整洁,有无异味。
•饮水设施是否清洁,有无堵塞或渗漏。
3.3 厕所卫生•厕所是否清洁整齐,有无污渍或异味。
•厕所门窗是否正常,有无损坏。
•厕所用品和洗手设施是否完好,有无缺失或破损。
3.4 洗手间卫生•幼儿园洗手间的清洁情况是否良好。
•洗手设施是否正常使用,有无堵塞或渗漏。
•是否提供洗手液、纸巾等卫生用品。
3.5 户外环境卫生•幼儿园周围是否整洁干净。
•地面、草坪等是否清理妥当,有无杂草、垃圾等。
•学习场所和活动区域是否安全卫生。
3.6 学习材料卫生•教室内学习材料、玩具等是否整洁干净。
•是否定期进行清洁和消毒。
3.7 幼儿个人卫生•幼儿是否按时洗手、换衣等。
•幼儿个人卫生习惯是否良好。
•幼儿是否定期体检,是否存在传染病。
3.8 通风情况•教室的通风情况良好与否。
幼儿园卫生安全检查表一、卫生环境1. 教室卫生(1)地面是否保持干燥清洁,无积水及杂物。
(2)教室内是否保持空气流通,有无异味及烟雾。
(3)墙面、天花板、门窗、家具等是否保持清洁、无尘污及脏物。
(4)教室内是否有卫生死角。
(5)卫生间、洗手间等设施设备是否保持干净整洁,无异味及杂物。
2. 食堂卫生(1)食堂地面、墙面、台面等是否保持清洁整洁,无油污及杂物。
(2)食具餐具存放是否整齐、清洁,无破损及杂物。
(3)是否严格按照食品安全制度进行操作,并及时清洗、消毒食具餐具。
3. 操场卫生(1)操场地面是否平整、无障碍物、杂草及积水。
(2)操场设施设备是否完好,无破损及锈蚀。
(3)操场周边环境是否整洁,无垃圾及杂物。
二、安全设施1. 消防安全(1)教室内是否配备灭火器具,并定期进行检查。
(2)是否定期开展消防演练及教育培训。
2. 紧急逃生(1)是否制定了应急疏散预案,并定期组织演练。
(2)教室门窗是否畅通,有无损坏及堵塞。
3. 安全通道(1)楼梯、走廊及过道是否畅通,无杂物堆放及阻碍。
(2)安全出口是否明显标识,并保持畅通。
三、用电安全1. 电源插座(1)教室内插座是否整齐、安全,无破损及松动。
(2)是否定期进行插座及电线检查,排除隐患。
2. 电器设备(1)教室内电器设备是否完好,无破损及漏电情况。
(2)是否对电器设备进行定期维护及检测,确保安全使用。
四、食品安全1. 食品储存(1)食品的存放地点是否干燥通风,无异味及杂物。
(2)是否进行食材检测,杜绝过期食品及变质食品。
2. 饮食服务(1)食品加工师是否持有健康合格证,并严格遵守操作规程。
(2)食品加工场所是否符合卫生安全要求,无污染及杂物。
五、保健防病1. 儿童卫生(1)是否建立儿童健康档案,进行健康统计及监测。
(2)定期进行幼儿健康检查,并建立健康宣传教育制度。
2. 疾病防控(1)建立传染病疫情报告制度,规范疫情上报及处理流程。
(2)公共卫生防病设施是否齐全,符合卫生要求。
幼儿园班级卫生安全检查表幼儿园班级卫生安全检查表卫生安全是幼儿园最重要的任务之一,通过制定班级卫生安全检查表,可以帮助幼儿园保持良好的卫生环境,确保幼儿的健康和安全。
下面是一份全面详细的幼儿园班级卫生安全检查表,以供参考:1. 班级整体环境卫生- 扫地清洁:检查地面是否干净,有无杂物或积尘。
- 窗户和门的清洁:检查窗户和门的玻璃是否清洁,并确保关门关窗时紧密。
- 结构和设备安全:检查班级的桌椅、柜子、玩具等是否完好,无锐利边角,无松动或破损的部分。
- 墙壁和天花板:检查墙壁和天花板是否干净,无污渍、斑点或破损。
- 照明和通风:检查照明是否充足,灯具是否正常工作,空气流通是否良好。
- 温度和湿度:检查温度和湿度是否适宜,是否能够提供舒适的学习环境。
- 紧急出口和安全疏散示意图:检查班级是否有明确的紧急出口标识和安全疏散示意图。
2. 教室区域卫生- 桌子和椅子:检查桌面和椅面是否清洁,无污渍或粘性物质。
- 黑板和墙壁:检查黑板和墙壁是否干净,无污渍或涂鸦。
- 班级角落和隔间:检查班级的各个角落和隔间是否清洁,无残留物。
- 学习道具和教具:检查学习道具和教具是否整齐摆放,无破损和丢失。
- 学习区域的垃圾箱:检查学习区域是否配备垃圾箱,垃圾是否及时清理。
3. 卫生设施- 洗手台和洗手液:检查洗手台是否干净,水龙头是否正常工作,洗手液是否充足。
- 厕所和蹲位:检查厕所和蹲位是否清洁,有无异味或堵塞。
- 垃圾箱和卫生纸:检查垃圾箱是否清空并放置在适当位置,卫生纸是否充足。
4. 食品安全- 食堂环境和设施:检查食堂的环境和设施是否整洁,是否符合食品安全标准。
- 食品存储和处理:检查食品的储存是否符合规范,是否分开放置,是否保持适当的温度。
- 食品卫生证书:检查食堂人员是否持有有效的食品卫生证书。
5. 安全措施- 灭火器和灭火器材料:检查班级是否配备灭火器和灭火器材料,灭火器是否正常使用。
- 安全警示标识:检查班级是否配备安全警示标识,如防滑标识、警告标识等。
幼儿园班级卫生安全检查表:确保孩子健康成长幼儿园班级卫生安全检查表:确保孩子健康成长随着社会的发展,人们对幼儿园班级卫生安全的重视程度也越来越高。
幼儿园作为孩子们学习和成长的地方,其卫生安全问题显得格外重要。
为了确保孩子们的健康成长,幼儿园班级需要进行定期的卫生安全检查。
以下是一份幼儿园班级卫生安全检查表,帮助幼儿园管理者和老师们确保班级的卫生安全水平。
1. 教室卫生1.1 教室地面是否清洁干净,没有杂物堆积。
1.2 桌椅、黑板等教具是否整洁有序。
1.3 空气清新,是否定期通风换气。
1.4 窗户、门窗玻璃是否整洁清透。
1.5 有无死角和隐蔽的角落需要特别注意清洁。
2. 食品安全2.1 食品储存是否符合规范,食品是否新鲜。
2.2 食品加工场所是否整洁,操作人员是否符合卫生要求。
2.3 食品加工工具是否清洁消毒。
3. 儿童个人卫生3.1 儿童洗手间是否干净整洁,有无肥皂和纸巾供应。
3.2 儿童是否按时洗手,保持个人卫生。
3.3 儿童是否随身携带毛巾,是否及时更换干净。
4. 安全设施4.1 消防器材是否齐全,并定期检查。
4.2 有无电路线路外露现象,插座是否设置过多。
4.3 紧急疏散通道是否畅通无阻。
5. 玩具卫生5.1 玩具是否定期消毒清洁,有无损坏、锋利等安全隐患。
5.2 儿童玩具区是否有专门的清洁保洁人员。
除了以上内容,管理者和老师们还应当多关注幼儿园班级卫生安全的日常管理和维护工作。
加强卫生安全教育,让孩子们树立正确的卫生观念;定期进行卫生安全培训,提升老师们的卫生安全意识;建立健全的卫生安全管理制度,确保卫生安全工作的落实。
在我看来,幼儿园班级卫生安全工作是一项非常重要的工作,直接关系到孩子们的健康成长。
通过定期的卫生安全检查和管理,可以有效预防各种疾病的传播,提高班级内的卫生安全水平。
加强卫生安全管理也有助于培养孩子们的卫生习惯和安全意识,为他们的未来健康打下良好的基础。
在总结中,幼儿园班级卫生安全检查表的制定和执行,对于确保孩子们在安全、健康的环境中成长具有重要意义。
幼儿园卫生、清洁日检查表日期: [填写日期]一、室内卫生:- 教室卫生:- 课桌椅是否整齐干净:[是/否]- 地面是否干净无杂物:[是/否]- 教具、玩具摆放是否整齐:[是/否]- 墙壁是否干净无污渍:[是/否]- 窗户是否清洁透明:[是/否]- 卫生间卫生:- 地面是否干净无污渍:[是/否]- 墙壁是否清洁:[是/否]- 水槽是否清洁无异味:[是/否]- 厕所是否干净有足够的纸巾:[是/否]- 手洗间是否有洗手液和干手纸:[是/否]二、室外环境:- 操场卫生:- 地面是否干净无杂物:[是/否]- 游乐设施是否安全无破损:[是/否]- 草坪是否整齐修剪:[是/否]- 有无杂草、垃圾等需要清理:[是/否]- 园区周边卫生:- 入口附近是否干净整洁:[是/否]- 围墙是否整齐无破损:[是/否]- 街道、路面有无垃圾需要清理:[是/否] 三、餐饮卫生:- 厨房卫生:- 工作台是否清洁干净:[是/否]- 炉灶是否干净无油渍:[是/否]- 油烟机是否清洁通风良好:[是/否]- 餐具是否清洗干净:[是/否]- 食材储存:- 食材储存区是否整洁干净:[是/否]- 食材是否储存合理无过期食品:[是/否] - 冷藏柜是否保持适宜温度:[是/否]四、其他:- 消防安全:- 灭火器是否到期需要更换:[是/否]- 疏散路线是否畅通:[是/否]- 消防设施是否完好:[是/否]- 人员卫生:- 教职工是否穿戴整洁:[是/否]- 学生是否穿戴整齐:[是/否]- 学生是否修剪干净指甲:[是/否]备注:[填写备注信息]该检查表用于幼儿园日常卫生、清洁情况检查,以确保幼儿园环境的卫生和安全。
幼儿园环境卫生检查记录表1. 检查日期:xxx2. 检查人员:张三、李四3. 检查地点:XXX幼儿园一、卫生环境1. 教室环境卫生情况1.1 教室地面是否清洁整洁1.2 教室墙面是否整洁无污渍1.3 教室内空气是否流通,通风是否良好1.4 教室照明是否明亮充足1.5 教室内是否存在垃圾、杂物二、卫生设施2.1 洗手间卫生情况2.1.1 洗手间地面、墙面是否清洁2.1.2 洗手间内有无异味2.1.3 洗手间内水龙头、马桶、洗手池是否畅通干净2.2 餐厅卫生情况2.2.1 餐具存放是否整齐、清洁2.2.2 餐厅桌椅、地面是否干净2.2.3 餐厅垃圾桶是否定时清理三、卫生管理3.1 学校是否制定了环境卫生管理规定3.2 是否有专人负责卫生管理工作3.3 是否定期对环境卫生进行检查和整改四、其他4.1 教室内布置是否合理,卫生角是否有设置4.2 幼儿园内垃圾分类情况4.3 幼儿园内害虫防治情况五、存在问题及整改要求5.1 教室地面存在较多灰尘,需及时清洁5.2 餐具存放比较混乱,需要重新整理5.3 存在一些害虫,需加强害虫防治工作以上为本次幼儿园环境卫生检查的记录表,希望幼儿园能认真对待卫生管理工作,确保幼儿在一个安全、健康的环境中成长学习。
经过本次检查发现的问题,幼儿园立即着手进行整改,对卫生环境进行全面清理和改进。
为了更好地管理和维护卫生环境,幼儿园制定了一系列的管理措施和规定,以确保幼儿园环境卫生的持续改进和维护。
一、整改措施1. 教室地面清理:幼儿园增加了清洁人员的数量,将教室地面定期清洁,确保地面整洁干净。
2. 餐具存放整理:制定了餐具存放的规范,要求教职工和保育员严格按照规定摆放餐具,保持整齐清洁。
3. 害虫防治措施:加强了害虫防治工作,定期对园内进行杀虫灭蝇,减少害虫滋生的可能。
二、卫生管理规定1. 制定了幼儿园环境卫生管理规定,对教职工、保育员和学生进行卫生管理知识的培训,提高了大家的卫生意识。
幼儿园环境卫生检查表格一、前言环境卫生是幼儿园管理工作中的一个重要方面,对幼儿健康成长和教师工作效率有很大影响。
因此,进行环境卫生检查是每个幼儿园管理者的责任。
本文提供一份详细的幼儿园环境卫生检查表格,供各位幼儿园管理者参考。
二、幼儿园环境卫生检查表格(一)教室卫生检查项目 | 环境卫生检查要点 | 检查结果---|---|---地面 | 无死角清洁,无渗漏、起翘、损毁 |墙面 | 无死角清洁,无斑点、凹凸,涂料不剥落 |门窗 | 安全、紧闭且外观清洁 |门把手 | 安全、无毛刺,干净卫生 |通风口 | 无积尘,可通风 |电器 | 安全、整洁、符合标准 |灯具 | 安全、正常、无毛刺、无松动 |窗帘 | 整洁、无破损 |储物柜 | 无异味,便于整理物品 |桌椅 | 整洁、无泛黄、无破损、无稀薄,四角平稳 |室内照明 | 光线柔和、光源充足、与用途匹配 |室内通风 | 常规通风,有新风系统 |室内温度 | 夏季保持在26℃以下,冬季保持在20℃以上 | 室内空气质量 | 空气新鲜,无异味、烟雾、尘埃 |垃圾桶 | 安全、干净卫生,随时清理 |(二)卫生间卫生检查项目 | 环境卫生检查要点 | 检查结果---|---|---地面 | 无死角清洁,无渗漏、起翘、损毁 |墙面 | 无死角清洁,无斑点、凹凸,涂料不剥落 |门窗 | 安全、紧闭且外观清洁 |门把手 | 安全、无毛刺,干净卫生 |通风口 | 无积尘,可通风 |电器 | 安全、整洁、符合标准 |灯具 | 安全、正常、无毛刺、无松动 |窗帘 | 整洁、无破损 |储物柜 | 无异味,储存明确 |洗手池 | 干净卫生,操作便利 |干手器 | 干手时间适当,无松动、无毛刺 |马桶 | 干净卫生,使用正常 |纸巾盒 | 实用、整洁 |垃圾桶 | 安全、干净卫生,随时清理 |(三)室外卫生检查项目 | 环境卫生检查要点 | 检查结果---|---|---游戏区 | 干净卫生,游戏器材无损坏、无锈蚀 |运动场地 | 干净卫生,场地整洁,花草丰韵 |绿化带 | 干净卫生,绿化良好、草坪平整、邻里关系和睦 |废弃物堆放 | 不乱丢弃废弃物,及时清理 |门口清洁 | 外观干净整洁 |三、结语环境卫生检查是一个持续、不断的过程,不只是检查表格上的项目,还要考虑更广泛的因素。
幼儿园环境卫生日常检查表1. 教室环境卫生检查•☐教室内地面是否清洁干净,无垃圾和灰尘。
•☐教室内是否有异味,如有请标注原因。
•☐教室内墙壁是否整洁,无污渍和涂鸦。
•☐窗户是否清洁透明,无积尘和蜘蛛网。
•☐教室内桌椅是否整齐干净,无杂物。
•☐教室内是否有安全隐患,如易碎或锋利物品放置不当等。
2. 洗手间卫生检查•☐洗手间内地面是否清洁干净,无污渍和脏物。
•☐洗手间内是否有异味,如有请标注原因。
•☐洗手间内墙壁是否整洁,无污渍和涂鸦。
•☐洗手间内马桶是否清洁,无污渍和异物。
•☐洗手间内水龙头是否顺畅,无漏水和堵塞。
•☐洗手间内肥皂是否充足,并保持干燥。
•☐洗手间内纸巾是否充足,并保持干燥。
•☐洗手间内手纸篓是否整理清理。
3. 餐厅卫生检查•☐餐具是否干净整齐,无残留食物和油渍。
•☐餐厅地面是否清洁干净,无垃圾和灰尘。
•☐餐厅内是否有异味,如有请标注原因。
•☐餐厅内桌椅是否整洁干净,无杂物。
•☐餐厅内是否有安全隐患,如杯具放置不当等。
•☐餐厅内是否有足够的垃圾桶,并定期清理。
4. 活动室卫生检查•☐活动室内地面是否清洁干净,无垃圾和灰尘。
•☐活动室内墙壁是否整洁,无污渍和涂鸦。
•☐活动室内桌椅是否整齐干净,无杂物。
•☐活动室内玩具是否干净整洁,无损坏和污渍。
•☐活动室内是否有安全隐患,如突出的尖锐物品等。
5. 操场卫生检查•☐操场地面是否干净整洁,无杂物和破损。
•☐操场边缘是否整理干净,无杂草和垃圾。
•☐操场设施是否完好,无损坏和安全隐患。
•☐操场是否有足够的垃圾桶,并定期清理。
6. 学生宿舍卫生检查•☐学生宿舍内床铺是否整洁,无脏物和杂物堆放。
•☐学生宿舍内地面是否清洁干净,无垃圾和灰尘。
•☐学生宿舍内墙壁是否整洁,无污渍和涂鸦。
•☐学生宿舍内桌椅是否整齐干净,无杂物。
•☐学生宿舍内窗户是否清洁透明,无积尘和蜘蛛网。
•☐学生宿舍内是否有安全隐患,如易碎或锋利物品放置不当等。
7. 整体校园卫生检查•☐整体校园环境是否干净整洁。
幼儿园班级环境检查记录表.1一、检查概况
二、检查内容
1. 教室环境
- [ ] 教室空气流通畅通
- [ ] 地面干净整洁
- [ ] 桌椅摆放整齐
- [ ] 墙面干净整洁
- [ ] 窗户清洁无尘
2. 安全设施
- [ ] 消防设施是否完善
- [ ] 紧急疏散通道是否畅通
- [ ] 紧急逃生门是否易于开启- [ ] 紧急电话是否明显标识
3. 清洁卫生
- [ ] 桌椅、玩具、教具是否清洁- [ ] 洗手间是否干净整洁
- [ ] 垃圾桶是否及时清理
- [ ] 消毒措施是否到位
三、存在问题及整改建议
四、备注
{备注信息}
五、检查结果
审核人:
---
请在每次检查后填写相关信息,并根据情况勾选相应内容。
如有问题发现,请详细描述,并提供整改建议。
审核人需在检查结果一栏签字确认。
幼儿园幼儿园各班教育环境创设评价表在幼儿园,创设良好的教育环境对幼儿的成长和发展有着非常重要的作用。
幼儿园各班的教育环境创设评价表可以帮助幼儿园对各班的教育环境进行全面和客观的评估,以便更好地提高教育质量和满足家长的需求。
评价表主要包括以下几个方面:一、教室环境(1)教室设施:书架、玩具柜、黑板、桌椅等是否齐全、安全、干净。
(2)教室布置:是否符合教育目标,色彩是否鲜明,是否能刺激幼儿的视觉兴趣,是否考虑到安全因素。
(3)卫生保洁:教室是否清洁卫生,垃圾是否及时清理,地面是否干燥、无杂物,是否有食品储存,有无洗手台。
二、教材教具(1)数量:教材、教具是否齐全,是否能满足幼儿不同发展阶段的需要。
(2)种类:教材、教具种类是否丰富、多样,能否吸引幼儿,激发他们的学习兴趣。
(3)质量:教材教具的材料质量是否安全,是否能够长时间使用。
三、活动区域(1)安全性:活动区域是否安全,是否考虑到幼儿的安全。
(2)精神环境:活动区域是否能够激发幼儿积极情绪,是否包含符合年龄与兴趣的教具。
(3)健康环境:活动区域是否保持清洁卫生,是否有足够通风。
四、学习氛围(1)教师态度:教师是否亲切、耐心、关爱幼儿,能否传递和引导幼儿积极的学习态度和品质。
(2)学习资料:教师是否把握教学节奏、重点难点,是否能够为幼儿提供丰富的学习资料。
(3)学习气氛:教师是否能够在有序的环境中,为幼儿创造出积极、宽松、丰富的学习氛围,激发幼儿学习兴趣。
五、家园联系(1)家园联系:教师是否认真对待家长问题,与家长保持密切联系,交流幼儿在幼儿园的表现和需要。
(2)开放活动:是否定期开展亲子活动、家长讲座、公开课等多种形式的活动,让家长了解和参与幼儿的教育生活。
(3)反馈机制:是否建立有效的家长反馈机制,听取家长意见,及时纠正问题,提高教育质量。
通过对以上方面的详细评估,可以全面了解幼儿园各班的教育环境是否有待改善,并作出有针对性的改进计划,提高幼儿的学习兴趣和创造力,促进幼儿全面健康发展。
幼儿园教室卫生检查表
检查人员:年月日星期
所有检查设备项目须达到干净、无尘。
1、玻璃明亮、
2、环境卫生要求:地面无污渍、无积水、消毒液洗刷 9、储物柜卫生要求:柜内整理有序;分类清楚,有目录
3、幼儿仪表无脏物、头发梳理整齐、指甲无脏物、及时修剪。
10、清洁消毒用品要求:物品归位
4、设备卫生要求:无污垢、无尘、见本色 11、厕所清洁通风,做到干爽无异味
5、图书卫生要求:每周日光消毒有记录, 12、使用蹲式厕所,便后立即清理、消毒
6、玩具卫生要求:每周消毒液浸泡、暴晒消毒有记录 13、电梯间要求电梯口、门、餐车、墙面、地面等干净无污物、油渍
7、桌、椅、柜面卫生要求:正、背面清洁无污垢、无油渍
8、生活用品卫生要求:每日、每周按期洗晒有记录。
幼儿园环境布置检查表
检查人:检查时间:年月日
操作探
表达展示家长园地其他班级资料信息
索
小小
一
小小
二
小一
小二
小三
小四
中一
中二
中三
中四
大一
大二
大三
大四
说明:
1、资料信息区包括资料丰富性、资料分类清晰性、家长和幼儿参与性等评估;
2、操作探索区主要是指区角,包括自然角等;
3、表达展示包括幼儿作品的丰富性、多样性、全员性、多手法等;
4、家长园地应包括计划、教育知识、保健知识、通知、留言等几个有机组成部分;
5、其他包括心情角、值日生、红花栏等;
6、评分为10分制,7分及7分以下要作简要说明。
尤卫华
2013年9月1日。