1_2018海淀区初一语文期中测试和答案
- 格式:docx
- 大小:584.65 KB
- 文档页数:8
2018年春江北联盟校七年级中期考试语文试题(全卷共四各个大题,满分150分,考试时间120分钟)一、语言积累与运用(30分)1、选出下列句中加点字注音正确..的一项()(3分)A.嗥.鸣(háo)迭.起(dié) 澎湃.(bài) 诲.人不倦(huǐ)B .彷.徨(páng) 家圃.(pǔ)深邃.(suì) 鞠躬尽瘁.(cuì)C .凹凼.(dàng)涎.水(dàn)徘徊.(huái)鲜.为人知(xiān)D .校.注(xiào)弄.堂(nóng) 倔.强(jué)至死不懈.(xiè)2、选出下列没有..错别字的一项。
()(3分)A.肿胀斑澜当知无愧人声鼎沸B.屏嶂踌躇以身作责妇儒皆知C.轻捷喧闹锋芒毕露深恶痛绝D 诘问污秽一反即往大庭广重3、下列句子中加点的词语运用不正确...的一项()( 3分)A.美国总统奥巴马非常有人格魅力,他在篮球场上驰骋,带女儿吃刨冰的形象早已家喻户晓,但鲜为人知....的是,奥巴马还写过诗。
B.春晚之后,台湾魔术师刘谦的魔术被热衷解密的网友们炒得河翻水翻,但魔术真相仍是扑朔迷离....。
C.驴友,一个活跃在名山大川或人迹罕至....地带的特殊人群,他们是具有冒险精神的背包客,是专业的野外生存达人,更是旅行者中的权力派。
D.春天来了犯春困。
这不,数学老师才讲一道题,我就进入梦乡了,老师看见后很生气,简直气冲斗牛....。
4、下列句子没有..语病的一项是()(3分)A.今年校庆,同学们都以敬佩的目光和崇敬的心情注视着那些大名鼎鼎的校友。
B.大家都应该从这次国庆大假出现的交通安全事故中汲取教训,避免类似悲剧再次发生。
C.小李现在还没到,大家断定她大概是生病了。
D.通过这次小提琴比赛,使她的自信心增强了。
5、下列文学常识搭配有误..的一项是()(3分)A.《老王》杨绛现代作家B.《最后一课》都德德国作家C.《邓稼先》杨振宁美籍华裔物理学家D.《孙权劝学》司马光北宋政治家、史学家6、语文实践活动(共15分)在班级开展的“语文就在我身边”的综合实践中,要求你所在的学习小组完成以下任务。
七年级第二学期期中调研语文2018.4学校班级姓名成绩考生须知1.本试卷共8页,共五道大题,17道小题。
满分100分。
考试时间120分钟。
2.在答题纸上准确填写学校名称、班级名称、姓名。
3.试题答案一律填涂或书写在答题纸上,在试卷上作答无效。
4.考试结束,请将本试卷和答题纸一并交回。
一、基础·运用1. 阅读下面文段,完成下面小题。
家国情怀,意味着热爱祖国的大好河山,热爱祖国的语言文化,热爱家乡的土地人民……它是我们国家和民族的精神凝聚力。
数千年来,那些为国家富强与民族昌盛而奋斗的人们,用他们(气冲斗牛/可歌可泣)的光辉事迹,谱写了无数传颂千古的壮丽诗篇。
大禹治水公而忘私“三过家门而不入”,孙中山为实现“天下为公”鞠躬尽瘁奋斗终生,鲁迅为唤醒沉睡麻木的国人弃医从文,“中国航天之父”钱学森为新中国科技事业的发展壮大排除万难回到故土,周恩来为国家发展与人民幸福沥尽心血.……他们以身报国至死不xiè,他们对国家与人民所表现出来的深情大爱,令后来者只要念及于此,无不(心潮澎湃/慷慨淋漓)。
家国情怀代代相传,生生不息,凝成不屈不挠的民族精神,升华为中华逐梦的不竭动力。
(1)对文中加点字的读音与词语字形的判断都正确的一项是(_______)A.沥尽心血(xiě)至死不谢B.沥尽心血(xuè)至死不谢C.沥尽心血(xiě)至死不懈D.沥尽心血(xuè) 至死不懈(2)在文中横线处填入词语,最恰当的一项是(______)A.气冲斗牛心潮澎湃B.气冲斗牛慷慨淋漓C.可歌可泣心潮澎湃D.可歌可泣慷慨淋漓(3)鲁迅先生逝世后,社会各界人士同声哀悼,敬献挽联不可胜数。
请运用对联知识,将下面这副悼念先生的挽联补充完整,最恰当的一项是(_______)上联:笔①大野,胸怀日月光和热下联:墨洒②,夜度春秋慨而慷A.①耕②乾坤B.①耕②长河C.①写②乾坤D.①写②长河(4)对下面这幅书法作品的欣赏,恰当的一项是(______)A.隶书,横长竖短,藏头护尾,方正典雅,气息高古。
2018年海淀区初一语文上册期中考试试题(有答案)
15题。
(共7分)
①两岸的豆麦和河底的水草所发散出的清香,夹杂在水气中扑面的吹;月色便朦胧在这水气里。
淡黑的起伏的连,仿佛是踊跃的铁的兽脊似的,都远远的向船尾跑去了,但我却还以为船慢。
他们换了四回手,渐望见依稀的赵庄,而且似乎听到歌吹了,还有几点火,料想便是戏台,但或者也许是渔火。
②那声音大概是横笛,宛转,悠扬,使我的心也沉静,然而又自失起,觉得要和他弥散在含着豆麦蕴藻之香的夜气里。
③那火接近了,果然是渔火;我才记得先前望见的也不是赵庄。
那是正对船头的一丛松柏林,我去年也曾经去游玩过,还看见破的石马倒在地下,一个石羊蹲在草里呢。
过了那林,船便弯进了叉港,于是赵庄便真在眼前了。
13这段字是从、、、等方面进行景物描写的。
(4分)
14选①中画线句子运用了什么修辞方法?有何作用?(3分)
(二)阅读《系在风筝线上的……》,完成第15—18题。
(共14分)
系在风筝线上的……
周岩壁
①时令正是仲春。
大地挣脱了冬的纠缠,不觉之中已泛出几分淡淡的鹅黄的绿意。
仰望晴空,偶见数点风筝,袅袅娜娜地飘挂在天际,使我蓦地忆起“草长莺飞二月天,拂堤杨柳醉春烟”。
正是放风筝的好时光。
眺望那长长的轻轻抖动的风筝线,竟丝丝缕缕牵出了我的童年。
②在乡下,三月的剪剪轻风还残留着冬的料峭。
我们这些颠跑在蓊郁麦田里的孩子,摔打惯了,是不知道什么叫冷的。
何况又常把嬉笑系在风筝线上,即便有些寒意,也早被如火的童心熔化掉,让野。
2017-2018学年第一学期七年级期中调研试卷答案语文1.(3分)书写正确1分,书写规范端正1分,美观漂亮1分。
2.(10分)(1)洪波涌起(2)春风不度玉门关(3)随君直到夜郎西(4)江春入旧年(5)落花时节又逢君;杜甫(6)枯藤老树昏鸦(7)逝者如斯夫,不舍昼夜(8)吹面不寒杨柳风3.(4分)(1)hè(2)guǎng (3)鉴(4)覆4.(2分)D (副词)5.(2分)D (衍太太伪善,内心阴暗,作者厌恶。
)6.(4分)高老师您好(2分)“垂问”改为“请教”(2分)7.(2分)雪、霜8.(2分)这万籁俱寂的夜里,夜风送来凄凉幽怨的芦笛声,陡然唤醒了征人的思乡情绪。
戍边的将士们遥望远方,愁思蔓延。
(画面1分,情感1分)9.(4分(1)召开家庭聚会(2)相比(3)完(4)也10.(2分)逢见两牛在墙间斗/一牛不如/坠井而死11.(1)(2分)不如把雪比作柳絮乘风而起(得分点字“若”“因”)(2)(2分)曹植诗作完了,一百步还没有到。
(得分点字“成”“未竟”)12.(3分)形式不同,谢道韫只作一七字诗句,曹植作了八句四十字的整首诗。
方式不同,谢道韫是主动作诗充满雅趣,曹植是被命令限时作诗。
氛围不同,谢道韫是在温馨和谐的家庭诗会中作诗;曹植是在有性命之忧的紧张氛围下作诗。
【译文】魏文帝曹丕曾经和弟弟陈思王曹植一同坐马车游玩,遇见两头牛在墙间斗架。
一头牛斗不过另一头,掉到井里摔死了。
曹丕下诏令曹植以死牛作一首诗,但不能说“牛”字,也不能说“井”字,不能说“斗”,也不许说“死”。
马走一百步,必须作完一首四十个字的诗,如果一百步走完了作不完诗,就杀头。
曹植一边骑马往前跑,一边提笔写道:“两肉齐道行,头上戴横骨。
行至土头,峍起相唐突。
二敌不俱刚,一肉卧土窟。
非是力不如,盛意不得泄。
”诗作完了,一百步还没有到。
13.(1)(2分)“我”在三味书屋(1分)的学习生活(1分)。
(2)(1分)恭敬或敬畏。
一、选择题(每题2分,共20分)1. 下列词语中,字形、字音、词义完全正确的一项是()A. 沉鱼落雁鸿毛蔽体B. 比翼双飞妙笔生花C. 腹背受敌轻歌曼舞D. 融会贯通略知一二2. 下列句子中,没有语病的一项是()A. 通过这次活动,使同学们更加深刻地认识到团结的重要性。
B. 我国古代有“琴棋书画”四种艺术,其中“琴”指弹琴。
C. 为了保护环境,我们应当从自己做起,从身边的小事做起。
D. 随着科技的进步,生活变得越来越美好,但同时也带来了很多问题。
3. 下列词语中,与“山清水秀”意思相近的一项是()A. 风和日丽B. 花红柳绿C. 碧波荡漾D. 雨过天晴4. 下列诗句中,出自唐代诗人杜甫的作品是()A. 春风又绿江南岸,明月何时照我还?B. 海内存知己,天涯若比邻。
C. 千里莺啼绿映红,水村山郭酒旗风。
D. 独在异乡为异客,每逢佳节倍思亲。
5. 下列成语中,与“画龙点睛”意思相近的一项是()A. 画蛇添足B. 螳臂当车C. 掩耳盗铃D. 一鸣惊人6. 下列句子中,修辞手法运用正确的一项是()A. 夜幕降临,星星像钻石一样闪烁。
B. 那个孩子聪明伶俐,是个“小机灵鬼”。
C. 山坡上的松树,像一排排士兵一样笔直。
D. 那只小鸟的羽毛,像一件精致的毛衣。
7. 下列词语中,与“冰天雪地”意思相近的一项是()A. 风和日丽B. 雨过天晴C. 碧波荡漾D. 雪上加霜8. 下列句子中,没有语病的一项是()A. 在这次比赛中,我们取得了优异的成绩,离不开教练的辛勤付出。
B. 为了实现我们的梦想,我们要努力拼搏,勇往直前。
C. 这个故事告诉我们,只有团结一致,才能战胜困难。
D. 通过这次旅行,我深刻地认识到大自然的美丽。
9. 下列诗句中,出自宋代诗人苏轼的作品是()A. 春风又绿江南岸,明月何时照我还?B. 海内存知己,天涯若比邻。
C. 千里莺啼绿映红,水村山郭酒旗风。
D. 独在异乡为异客,每逢佳节倍思亲。
10. 下列成语中,与“画龙点睛”意思相近的一项是()A. 画蛇添足B. 螳臂当车C. 掩耳盗铃D. 一鸣惊人二、填空题(每空2分,共20分)1. 《咏柳》一诗中,“拂堤杨柳醉春烟”一句中的“拂”字意思是_______。
七年级第二学期期中调研语文2018.4学校班级姓名成绩考生须知1.本试卷共8页,共五道大题,17道小题。
满分100分。
考试时间120分钟。
2.在答题纸上准确填写学校名称、班级名称、姓名。
3.试题答案一律填涂或书写在答题纸上,在试卷上作答无效。
4.考试结束,请将本试卷和答题纸一并交回。
一、基础·运用1. 阅读下面文段,完成下面小题。
家国情怀,意味着热爱祖国的大好河山,热爱祖国的语言文化,热爱家乡的土地人民……它是我们国家和民族的精神凝聚力。
数千年来,那些为国家富强与民族昌盛而奋斗的人们,用他们(气冲斗牛/可歌可泣)的光辉事迹,谱写了无数传颂千古的壮丽诗篇。
大禹治水公而忘私“三过家门而不入”,孙中山为实现“天下为公”鞠躬尽瘁奋斗终生,鲁迅为唤醒沉睡麻木的国人弃医从文,“中国航天之父”钱学森为新中国科技事业的发展壮大排除万难回到故土,周恩来为国家发展与人民幸福沥尽心血.……他们以身报国至死不xiè,他们对国家与人民所表现出来的深情大爱,令后来者只要念及于此,无不(心潮澎湃/慷慨淋漓)。
家国情怀代代相传,生生不息,凝成不屈不挠的民族精神,升华为中华逐梦的不竭动力。
(1)对文中加点字的读音与词语字形的判断都正确的一项是(_______)A.沥尽心血(xiě)至死不谢B.沥尽心血(xuè)至死不谢C.沥尽心血(xiě)至死不懈D.沥尽心血(xuè) 至死不懈(2)在文中横线处填入词语,最恰当的一项是(______)A.气冲斗牛心潮澎湃B.气冲斗牛慷慨淋漓C.可歌可泣心潮澎湃D.可歌可泣慷慨淋漓(3)鲁迅先生逝世后,社会各界人士同声哀悼,敬献挽联不可胜数。
请运用对联知识,将下面这副悼念先生的挽联补充完整,最恰当的一项是(_______)上联:笔①大野,胸怀日月光和热下联:墨洒②,夜度春秋慨而慷A.①耕②乾坤B.①耕②长河C.①写②乾坤D.①写②长河(4)对下面这幅书法作品的欣赏,恰当的一项是(______)A.隶书,横长竖短,藏头护尾,方正典雅,气息高古。
海淀区上学期初一语文期中考试试题及答案(总5页)--本页仅作为文档封面,使用时请直接删除即可----内页可以根据需求调整合适字体及大小--2018-2019年初一语文第一学期期中检测一、选择。
下面各题均有四个选项,其中只有一个..符合题意,选出答案后在答题卡上用铅笔把对应的选项字母涂黑涂满。
(共12分)1.下列加点的字读音完全正确....的一项是(2分)A、嘈.杂(cáo ) 迸.溅( bìng ) 锃.亮(zèng) 津.津有味( jīn )B、憧.憬(chōng ) 呜咽.( yàn ) 镌.刻(juān) 咬文嚼.字( jiáo )C、栖.息(qī ) 怪癖.( pǐ ) 摒.弃(bìng) 茅塞.顿开( sè )D、逃窜.(chuàn ) 霎.时(shà) 积攒.(zǎn ) 不屈不挠.(náo )2.下列句子当中,成语使用恰当的一项是(2分)A.你需要对所有的规例和戒律历历在目....,但你却又要打破这些常规,发现前人未见的东西,那你就成功了。
B.置身于美丽的大自然中,和煦的春风扑面而来,他感到心旷神怡....。
C.他在学习上十分严谨认真,对每一个知识点都锱铢必较....。
D.奶奶八十多岁了,视力越来越差,看什么都眼花缭乱....。
3.下列文学常识搭配有误的一项是(2分)A、《刻舟求剑》——韩非——战国——《韩非子》B、《金色花》——泰戈尔——印度——《新月集》C、《社戏》——鲁迅——现代——《呐喊》D、《浣溪沙》——苏轼——宋代——东坡居士4.下列句子没有语病的一项是(2分)A.通过社会实践活动,我们接触了社会,开阔了视野。
B.一进运动场,同学们就看到了迎风飘扬的彩旗和欢呼声。
C.我们一定要发扬科学家坚韧不拔、开拓创新。
D.能否帮助孩子树立正确的财富观,是使他们形成良好人生观的关键。
5.结合语境,将下列句子填入横线处,顺序最恰当的一项是(2分)红柳的枝叶算不得好柴薪,,好像把千万年来,从太阳那里索得的光芒,压缩后爆裂也来。
北京海淀区2018-2019学年度下学期期中考试七年级语文试卷一、基础积累(共12分,每小题3分)1.下列各组词语中的加点字注音或书写有误的一项是()A.谣言澎湃(pài)校(jiào)对锲而不舍B.屏障诧异(chà)哺育(bǔ)不以为然C.愧怍取谛(dì)晌午(xiǎng)大廷广众D.烦躁滞(zhì)笨诘(jié)问家喻户晓2.依次填入下面横线处的词语,最恰当的一组是()①对这一转变作出了巨大贡献的,有一位长低期以来________的科学家:邓稼先。
②对于广大的关东原野,我心里怀着________的热爱。
③有一天,我在家听到打门,开门看见老王直僵僵地________在门框里。
④那时候,他已经诗兴不作而研究志趣正浓。
他正向古代典籍钻探,有如向地壳________宝藏。
A.当之无愧挚痛站立寻找 B.鲜为人知挚热镶嵌寻求C.家喻户晓挚热站立寻找D.鲜为人知挚痛镶嵌寻求3.下列各句中有语病的一项是()A.我们深信,爱读书,会读书,进而养成读书的好习惯,能使人享受一辈子。
B.临近期中考试,同学们的学习态度和学习成绩都有所提高。
C.杨绛先生学贯中西,著述丰硕,成就非凡,享誉海内外。
D.语文是一门博大精深内涵丰厚的课程,能拓展学生的视野,陶冶学生的情操。
4.下列各句标点符号使用不规范的一项是()A.这件事“知易行难”,譬如综合素质评价大多是“软指标”,由谁说了算?能否做到客观公正?这是人们最为关注的问题。
B.市民使用手机扫码进入“武汉图书馆”微信公众号,即可在线浏览百万册中文图书、电子期刊,聆听各地名家精彩演讲,畅享随时随地的云端阅读。
C.我们往往会遇到这样的情况:只从一个方向考虑问题,路子越走越窄,换个角度想一想,或许会得到意想不到的收获。
D.一代名医孙思邈曾说:“读书三年,便谓天下无病可治;治病三年,便谓天下无方可用。
”这确是切身经验之谈。
二、综合性学习(8分)根据要求完成17、18题中央电视台推出的文化类综艺节目《中国诗词大会》、《朗读者》,以其清新的风格和新颖的形式迎来了一场全民“赏中华文化、品生活之美”的狂欢,引发了传扬中华文化的热潮。
海淀区七年级第二学期期中练习语文 2019.4一、基础·运用(共19分)“天下国家”出自孟子之言:“天下之本在国,国之本在家,家之本在身。
”意在强调个人与国家命运息息相关,倡导公而忘私、为国奉献的精神。
今天,让我们走进初一年级正在开展的“天下国家”的语文综合性学习活动,用心体悟“家国情怀”的内涵。
【字斟句酌读人物】材料一:1958年,留美归国的邓稼先临危受命,接受研制原子弹的理论设计人。
这以后的岁月里,他或紧张奋战在科研院所里,或深入到戈壁大漠,隐姓埋名几十年,呕心(lì)血,锲.而不舍,成功设计了中国的原子弹和氢弹。
他将殷.红的热血,洒在了他深爱的土地上,把自己的生命定格在了62岁!“鞠躬尽瘁,死而后已”,是对邓稼先一生的最好评价。
1.给材料中的加点字注音,根据拼音写出汉字。
(3分)(1)锲.而不舍 (2)殷.红 (3)呕心(lì)血2.如果用“鞠躬尽瘁,死而后已”来评价下列选项中人物的事迹,不恰当...的一项是(2分) A.“人民的好总理”周恩来,担任总理20多年来,日理万机,兢兢业业。
在生命最后的600 天里,他做了大小手术13次,却会见各国来宾60多次。
B.闻一多先生,是卓越的学者,热情澎湃的优秀诗人,大勇的革命烈士。
面对反动派的腥风血雨,他走到游行示威队伍的前头,昂首挺胸,长须飘飘。
C.党的好干部孔繁森两次进藏,深入基层,和群众一起收割、打场、挖泥塘……几乎跑遍了所管地区的乡村牧区,把自己的生命奉献给了雪域高原。
D.鲁迅意识到精神上的麻木比身体上的虚弱更加可怕时,毅然弃医从文,用文字唤醒民众。
即使病重期间,他依然没有放下那只如匕首投枪般的笔。
3.材料中画横线的句子是个病句,请加以改正。
(1分)答:材料二:花木兰是中国古代四大“巾帼英雄”之一,她的名字被载入了斑斓的史册。
我们从《木兰诗》中目睹了木兰的风采:面对“卷卷有爷名”的军帖,她心中掀起了阵阵波澜,决定替父从军;她告别爹娘,奔赴边疆,身经百战,屡立奇功;辞官归乡后,她“脱我战时袍,著我旧时裳。
2017-2018学年北京海淀区人大附中初一上学期期中语文试卷一、基础•运用(共23分)1. 阅读下面文段并回答问题。
我们发现“围棋”一词最早出现在汉代著作《淮南子》中:“围棋击剑,亦皆自然。
”那是人们对围棋朴素的原始憧憬。
而在先秦古藉中,围棋则称作“弈”或“奕”,最早见于《左传》。
这是围棋在文字资料中的历史溯源。
而有关围棋的起源,主要有两种说法:一是战争兵法说。
有学者认为,从最直观的表象来看,围棋展示了人类为争夺空间而产生的战斗,因此,它是原始社会人类对战争的总结,是教习兵法的工具。
一是八卦占卜说。
持这一说法的代表人物是刚刚故去,有着“现代围棋第一人”美誉的吴清源先生。
吴先生不止一次地说过,围棋最初并不是一种争胜负的游戏,而是天文占卜的用具。
棋盘象征大地,棋子圆形,色分黑白,象征白昼与黑夜,正是“天圆地方”的典型展示。
不管我们认可围棋起源的哪一个说法,我们都不由感kǎi(),围棋的问世,一定是穿过了历史的bān()驳,由简单到复杂发展而来。
而我们有幸,让围棋融入了我们的生活。
因为,围棋,它是游戏,变化无穷;它是艺术,讲求对称平衡,;它是交流方式,棋局的每一着,;它是教化手段,;它更是一种文化。
(1)给文段中的加粗字注音。
(2)根据拼音,用正楷书体将文段括号处应填入的汉字书写在田字格内。
(3)下面语段中出现的“穷”字,与文中“变化无穷”的“穷”意思一样的是()徐鹏飞A穷凶极恶、阴险狡诈,在他特意安排的宴会上,他多次利用B穷困状态下人们很难喝到好酒等条件做诱惑,妄图制作一张与许云峰亲密碰杯的照片。
许云峰用“共产党员可没有那么C穷讲究”等理由巧妙地化解了徐鹏飞的多次阴谋,看着不知所措的敌人,许云峰轻声一笑:“黔驴技D穷。
还是叫你们的后台老板出来吧!”(4)把以下四句话依次填入文段中的横线处,最恰当的一项是()①启迪智慧、训练思维、培养品格②蕴涵宇宙之象、人生之道③黑白之间自有和谐之美④都是向对手发出的问话A. ①④③②B. ④②①③C. ③④①②D. ②④①③(5) 1954年,吴清源与日本棋手高川格的巅峰对决,被称为棋坛名局。
一、选择题(每小题2分,共20分)1. 下列词语中,字形、字音完全正确的是()A. 潜伏溜达沉默寡言B. 峰回路转突飞猛进眉清目秀C. 蹦蹦跳跳青丝白发风吹草动D. 轰轰烈烈雕梁画栋畏首畏尾2. 下列句子中,标点符号使用错误的是()A. “这个城市,虽然不大,但是历史悠久。
”B. “他不但学习好,而且很懂事。
”C. “你看过《红楼梦》吗?我很喜欢这本书。
”D. “这个问题很难,需要我们共同探讨。
”3. 下列诗句中,意境优美、表达手法巧妙的是()A. 春风又绿江南岸,明月何时照我还?B. 落花时节又逢君,物是人非事事休。
C. 春风得意马蹄疾,一日看尽长安花。
D. 独在异乡为异客,每逢佳节倍思亲。
4. 下列成语中,与下列词义最接近的是()A. 眉清目秀 - 形容人容貌俊美B. 风和日丽 - 形容天气晴朗C. 轰轰烈烈 - 形容气势磅礴D. 轻歌曼舞 - 形容舞蹈轻盈优美5. 下列句子中,修辞手法使用恰当的是()A. 天上的星星像眼睛,一眨一眨地望着人间。
B. 他的声音像大海的波涛,震得人心潮澎湃。
C. 她的笑容像春天的阳光,温暖人心。
D. 他的文笔像画家的画笔,勾勒出一幅幅美丽的画卷。
6. 下列文学常识表述错误的是()A. 《西游记》的作者是吴承恩。
B. 《红楼梦》的作者是曹雪芹。
C. 《三国演义》的作者是罗贯中。
D. 《水浒传》的作者是施耐庵。
7. 下列句子中,语病最严重的是()A. 这个公园的风景很美,吸引了大量游客。
B. 我们要努力学习,不断提高自己的能力。
C. 他的演讲很精彩,赢得了大家的掌声。
D. 这个城市的交通拥堵问题亟待解决。
8. 下列词语中,与下列词义最接近的是()A. 悲观 - 对事物持消极态度B. 勤奋 - 努力工作,积极进取C. 诚实 - 说老实话,办老实事D. 谦虚 - 自我评价低,不骄傲二、填空题(每空1分,共10分)9. 《庐山谣》中“飞流直下三千尺,疑是银河落九天”描绘了_________的景象。
北京市海淀区七年级下学期语文期中考试试卷姓名:________ 班级:________ 成绩:________一、选择题 (共4题;共8分)1. (2分) (2017九上·西华期中) 下列词语中划线的字,每对注音都不相同的一项是()A . 创伤/创新揣度/度德量力息事宁人/宁缺毋滥B . 粘贴/字帖炫耀/头晕目眩数一数二/数见不鲜C . 家畜/畜养屏风/屏气凝神妙趣横生/飞来横祸D . 狭隘/谥号讴歌/呕心沥血秣马厉兵/相濡以沫2. (2分) (2017七上·县期中) 下列词语中字音、字形无误的一组是()A . 诠释(quán)憧憬(chōng)雕镂(lòu)白驹过隙B . 霎眼(shà)镌刻(juān)惊羡(xiàn)半明半味C . 迸溅(bèng)锃亮(cēng)嘈杂(cáo)瘦骨嶙峋D . 翕动(xī)裨益(bì)粗粝(nì)死乞白赖3. (2分)下面所列内容存在错误的一项是()A . “锲而不舍”的“锲”字读音是qiè,意思为“雕刻”。
B . “谄媚”的“谄”字读音是chǎng,笔画数为9画。
C . “笔砚”的“砚”字读音是yàn,部首为“石”。
D . “禀赋”的“赋”字读音是fù,最后一画为“丶”。
4. (2分) (2018七下·成都期中) 下列句子中没有语病的一项是()A . 在近期热播的《中国诗词大会》节目中,我们又看到了董卿亲切的笑容和久违的声音。
B . 老师耐心地纠正并指出了我这次作业中存在的问题。
C . 在信息时代,一个人是否具有快速阅读、捕捉有效信息的能力决定着一个人成就的大小。
D . 随着共享单车在成都市的大量投放,使市民们的出行更加方便快捷。
二、文言文阅读 (共2题;共27分)5. (21分)阅读下面的文言文,完成下列小题。
【甲】上自劳军。
北京市海淀区七年级上学期语文期中考试试卷姓名:________ 班级:________ 成绩:________一、选择题 (共3题;共6分)1. (2分) (2019八下·临河期末) 下列词语中加下划线的字读音全部正确的一项是()A . 诬蔑(miè)襁褓(qiáng)萦绕(yíng)拙劣(zhuō)B . 寒噤(jin)狩猎(shoù)蠕动(rú)撺掇(duo)C . 矗立(chù)缅怀(miǎn)晦暗(huì)翕忽(xī)D . 俨然(yǎn)霎时(shà)缄默(jiān)迁徙(xí)2. (2分) (2018七上·平潭期中) 下列词语中全是名词的一项是()A . 老师蝉蜕盔甲戒尺B . 房屋宿儒操场下雪C . 书本雪白桌椅秕谷D . 珊瑚黑板肥胖作家3. (2分) (2018七上·平潭期中) 下面文学常识阐述正确的一项是()A . 老舍,原名舒庆春,主要作品有话剧《骆驼祥子》和《茶馆》等。
B . 《论语》是记录孔子及其弟子言行的一部书。
与《大学》、《春秋》、《孟子》合称为“四书”。
C . 孔子是春秋末期著名的思想家、教育家、政治家。
名丘,字仲尼。
是儒家学派的代表人物。
D . 《峨眉山月歌》的作者是李白,唐代著名的诗人,他被称为“诗圣”,他的诗被称为“诗史”。
二、句子默写 (共1题;共8分)4. (8分) (2017九上·信阳开学考) 按要求默写古诗文。
(1)《行路难》中表现诗人乐观自信和对理想的执着追求的诗句是________,________。
(2)峰回路转,________,醉翁亭也。
(3)《己亥杂诗》中以落红自喻,表明诗人虽已辞官,但仍会关心国家的前途和命运的诗句是________,________。
(4)不畏浮云遮望眼,________。
(5)唐代刘禹锡的《酬乐天扬州初逢席上见赠》一诗中“________,________”写出了新事物必将取代旧事物的哲理。
一、选择题(每题2分,共20分)1. 下列词语中,字形、字音完全正确的一项是()A. 落落大方、各抒己见、依依不舍B. 沉鱼落雁、山清水秀、洋洋得意C. 一举两得、无懈可击、源源不断D. 鸡飞蛋打、琴瑟和鸣、津津有味2. 下列句子中,没有语病的一项是()A. 我国经济发展迅速,人民生活水平不断提高。
B. 随着科技的进步,我们的生活越来越美好。
C. 老师经常鼓励我们要勤奋学习,将来成为对社会有用的人。
D. 妈妈对我说:“你这次考试考得很好,一定要再接再厉。
”3. 下列词语中,与“和颜悦色”意思相近的一项是()A. 和气生财B. 和衷共济C. 和平共处D. 和蔼可亲4. 下列句子中,运用了比喻修辞手法的一项是()A. 这座桥像一条巨龙,横卧在江面上。
B. 他跑得像兔子一样快。
C. 这本书的内容非常丰富,就像一座宝库。
D. 那个孩子聪明伶俐,学习成绩一直名列前茅。
5. 下列诗句中,出自唐代诗人白居易的一首诗的一项是()A. 离离原上草,一岁一枯荣。
B. 春风又绿江南岸,明月何时照我还?C. 月落乌啼霜满天,江枫渔火对愁眠。
D. 独在异乡为异客,每逢佳节倍思亲。
6. 下列句子中,加点词解释有误的一项是()A. 离离原上草,一岁一枯荣。
(离离:茂盛的样子)B. 春风又绿江南岸,明月何时照我还?(绿:吹绿)C. 月落乌啼霜满天,江枫渔火对愁眠。
(愁:忧愁)D. 独在异乡为异客,每逢佳节倍思亲。
(异:别的)7. 下列词语中,字形、字音完全正确的一项是()A. 畏首畏尾、草长莺飞、心旷神怡B. 雕梁画栋、落花流水、兴高采烈C. 眉清目秀、洋洋得意、横七竖八D. 比比皆是、自言自语、朝三暮四8. 下列句子中,没有语病的一项是()A. 学校举办了一场精彩的文艺晚会,吸引了众多师生观看。
B. 我喜欢读书,尤其是历史书籍,因为它可以让我了解过去。
C. 随着社会的进步,人们的生活水平不断提高,但环境污染问题依然严重。
D. 这本书的内容非常有趣,我已经连续看了两天两夜。
2017-2018学年度第一学期初一年级语文学科期中测试卷 2017.11一、基础·运用(共19分)1.阅读下面文段,完成第(1)—(3)题。
(共6分)汪曾祺先生自述,其中提及:“我很喜欢《论语·子路曾皙冉有公西华侍.坐章》。
…暮春者,春服既成,冠.者五六人,童子六七人,浴乎沂,风乎舞雩,咏而归。
‟我以为这是一种很美的生活态度。
”文章还感慨.陶渊明的“暖暖远人村,依依墟里烟”、宋儒的“万物静观皆自得,四时佳兴与人同”等,都是一些花团锦簇、美不胜收的“人境”。
烂漫三月好天气,新缝单衣上了身,呼朋引伴,结队前往沂水边吹风吟咏,嗓音或嘹亮.或粗犷.,互相应和.。
乘兴而去,兴.尽而归,真是最大的(A)倜傥风流。
在学校教书,我原本也喜欢带学生踏青,那些女孩子,打扮得(B)花枝招展,和春花春柳(C)交相辉映。
只因北京各处车水马龙、(D)人声鼎沸,而春天来去匆匆,格外值得珍惜。
但在如今一个孩子如此金贵的年代,一个老师敢带着一班学生踏青,只能咄咄..怪事。
据说诗人陈梦家当年在西南联大教书,每回讲《论语》,吟诵到“暮春者,春服既成”时,便挥动双臂舞动长袍.宽袖,眼里贮.蓄着光华。
有调皮的学生故意请教:孔门弟子七十二贤人,有几人结了婚?几人没结婚?这问题本来没有着.落,没想到陈梦家信口回复,言之凿凿..:“冠者五六人,五六得三十,故三十人贤人结了婚;童子六七人,六七得四十二,四十二人没结婚,三十加四十二,正好七十二贤人。
”此番对答,把冠者和已婚人士、童子和未婚者混.为一谈,虽是歪解.,却一时传为佳话。
提问学生也装作恍然大悟,毫不介.意老师的不求甚解。
(1)对文中加点字的注音有错误的一项是()(2分)A.侍.(shì)坐冠.(guàn)者感慨.(kǎi)咄咄..(duō)怪事B.嘹.(liáo)亮粗犷.(guǎng)应和.(hè)兴.(xìng)尽而归C.长袍.(páo)贮.(chǔ)蓄调.(tiáo)皮混.(hǔn)为一谈D.着.(zhuó)落歪解.(jiě)介.(jiè)意言之凿凿..(záo)(2)对文中低于书写有错误的一项是()(2分)A.倜傥风流 B.花枝招展C.交相辉映 D.人声鼎沸(3)对文中加横线词语解释有错误的一项是()(2分)A.“侍坐”的“侍”是指在尊长旁边陪着,还有服务他人的意思,引申为服侍、侍奉。
2018北京海淀初一(下)期中调研语文2018.4学校班级姓名成绩考生须知:1.本试卷共8页,共五道大题,17道小题。
满分100分。
考试时间120分钟。
2.在答题纸上准确填写学校名称、班级名称、姓名。
3.试题答案一律填涂或书写在答题纸上,在试卷上作答无效。
4考试结束,请将本试卷和答题纸一并交回。
一、基础·运用(共19分)1.阅读下面文段,完成(1)-(5)题。
(共10分)家国情怀,意味着热爱祖国的大好河山,热爱祖国的语言文化,热爱家乡的土地人民……它是我们国家和民族的精神凝聚力。
数千年来,那些为国家富强与民族昌盛而奋斗的人们,用他们(气冲斗牛/可歌有泣)的光辉事迹,谱写了无数传颂千古的壮丽诗篇。
大禹治水公而忘私“三过家门而下入”,孙中山为实现“天下为公”鞠躬尽瘁奋斗终生,鲁迅为唤醒沉睡麻木的国人弃医从文,“中国航天之父”钱学森为新中国科技事业的发晨壮大排除万难回到故土,周恩来为国家发展与人民幸福沥尽心血.……他们以身报国至死不xiè,他们对国家与人民所表现出来的深情大爱,令后来者只要念及于此,无不(心潮澎湃/慷慨淋漓)家国情怀代代相传,生生不息,凝成不屈不挠的民族精神,升华为中华逐梦的不竭动力。
(1)对文中加点字的读音与词语字形的判断都正确的一项是(2分)A.沥尽心血(xiě)至死不谢 B沥尽心血(xuè)至死不谢C.沥尽心血(xiě)至死不懈D.沥尽心血(xuè)至死不懈(2)在文中横线处填入词语,最恰当的一项是(2分)A.气冲斗牛心潮澎湃B.气冲斗牛慷慨淋漓C.可歌可泣心潮澎湃 B.可歌可泣慷慨淋漓(3)鲁迅先生逝世后,社会各界人士同声哀悼,敬献挽联不可胜数。
请运用对联知识,将下面这副悼念先生的挽联补充完整,最恰当的一项是(2分)上联:笔①大野,胸怀日月光和热下联:墨洒②,夜度春秋慨而慷A.①耕②乾坤B.①耕②长河C.①写②乾坤D.①写②长河(4)对下面这幅书法作品的欣赏,恰当的一项是(2分)A.隶书,横长竖短,藏头护尾,方正典雅,气息高古。
一、选择题(每题2分,共20分)1. 下列词语中,字形、字音、词义完全正确的一项是()A. 沉鱼落雁(lào yàn)B. 碧空如洗(qīng)C. 莫衷一是(zhōng)D. 鸿毛蔽体(bì)2. 下列句子中,没有语病的一项是()A. 这个故事情节曲折,引人入胜,让人百读不厌。
B. 由于天气原因,比赛被迫推迟到下周六举行。
C. 我们学校图书馆藏书丰富,可以满足同学们的阅读需求。
D. 他既能写诗,又能画画,真是个多才多艺的人。
3. 下列句子中,标点符号使用正确的一项是()A. 春天来了,花儿开了,鸟儿叫了,一切都显得那么生机勃勃。
B. “你为什么迟到了?”老师严厉地问道。
C. 这本书很厚,有几百页,我每天都坚持看几页。
D. 我们要好好学习,天天向上,为祖国的繁荣富强贡献自己的力量。
4. 下列词语中,形近音近词的搭配正确的一项是()A. 静谧(mì)融洽(qià)畅快(kuàng)B. 崇高(chóng)雅致(yǎ)雅俗共赏(yǎ sù gòng shǎng)C. 奋发(fèn)欣慰(xīn)欣喜若狂(xīn xǐ ruò kuáng)D. 悠然(yōu)悲壮(bēi)悲欢离合(bēi huān liáo hé)5. 下列句子中,运用了修辞手法的一项是()A. 这座山就像一位巨人,屹立在远方。
B. 夜晚的星空,像一块蓝色的宝石,闪烁着无数的光芒。
C. 春天的阳光温暖而明媚,就像母亲的手抚摸着大地。
D. 这本书的内容丰富,既有故事性,又有知识性。
6. 下列文学常识表述正确的一项是()A. 《西游记》是吴承恩所著,以孙悟空、猪八戒、沙僧为主角。
B. 《红楼梦》是曹雪芹所著,描写了贾宝玉、林黛玉、薛宝钗的爱情故事。
C. 《三国演义》是罗贯中所著,以刘备、关羽、张飞为主角。
2018北京海淀初一(下)期中调研语文2018.4学校班级姓名成绩考生须知:1.本试卷共8页,共五道大题,17道小题。
满分100分。
考试时间120分钟。
2.在答题纸上准确填写学校名称、班级名称、姓名。
3.试题答案一律填涂或书写在答题纸上,在试卷上作答无效。
4考试结束,请将本试卷和答题纸一并交回。
一、基础·运用(共19分)1.阅读下面文段,完成(1)-(5)题。
(共10分)家国情怀,意味着热爱祖国的大好河山,热爱祖国的语言文化,热爱家乡的土地人民……它是我们国家和民族的精神凝聚力。
数千年来,那些为国家富强与民族昌盛而奋斗的人们,用他们(气冲斗牛/可歌有泣)的光辉事迹,谱写了无数传颂千古的壮丽诗篇。
大禹治水公而忘私“三过家门而下入”,孙中山为实现“天下为公”鞠躬尽瘁奋斗终生,鲁迅为唤醒沉睡麻木的国人弃医从文,“中国航天之父”钱学森为新中国科技事业的发晨壮大排除万难回到故土,周恩来为国家发展与人民幸福沥尽心血.……他们以身报国至死不xiè,他们对国家与人民所表现出来的深情大爱,令后来者只要念及于此,无不(心潮澎湃/慷慨淋漓)家国情怀代代相传,生生不息,凝成不屈不挠的民族精神,升华为中华逐梦的不竭动力。
(1)对文中加点字的读音与词语字形的判断都正确的一项是(2分)A.沥尽心血(xiě)至死不谢 B沥尽心血(xuè)至死不谢C.沥尽心血(xiě)至死不懈D.沥尽心血(xuè)至死不懈(2)在文中横线处填入词语,最恰当的一项是(2分)A.气冲斗牛心潮澎湃B.气冲斗牛慷慨淋漓C.可歌可泣心潮澎湃 B.可歌可泣慷慨淋漓(3)鲁迅先生逝世后,社会各界人士同声哀悼,敬献挽联不可胜数。
请运用对联知识,将下面这副悼念先生的挽联补充完整,最恰当的一项是(2分)上联:笔①大野,胸怀日月光和热下联:墨洒②,夜度春秋慨而慷A.①耕②乾坤B.①耕②长河C.①写②乾坤D.①写②长河(4)对下面这幅书法作品的欣赏,恰当的一项是(2分)A.隶书,横长竖短,藏头护尾,方正典雅,气息高古。
B.隶书,字形方扁,主笔长横为蚕头雁尾,一波三折。
C.楷书,虽字字独立,却气势奔放,牵丝不断,如行云流水D.楷书,结构严谨,收放有度,笔画遒劲有力,得唐人气韵。
(5)下列诗句中不能体现出作者家国情怀的一项是(2分)A.但使龙城飞将在,不教胡马度阴山。
(王昌龄)B.王师北定中原日,家祭无忘告乃翁。
(陆游)C.咬定青山不放松,立根原在破岩中。
(郑燮)D.我自横刀向天笑,去留肝胆两昆仑。
(谭嗣同)2.古诗文默写。
(共9分)(1)独坐幽篁里,。
(王维《竹里馆》)(1分)(2),凭君传语报平安。
(岑参《逢入京使》)(1分)(3)杨花榆荚无才思,。
(韩愈《晚春》)(1分)(4)《春夜洛城闻笛》中诗句“,”,以己及人,推想诸多游子闻笛中伤离惜别的曲调,心头无不升起浓浓的乡思之情。
(2分)(5)《木兰诗》中“,”一句,概述战争旷日持久,战斗激烈悲壮。
(2分)(6)春雨在古人笔下形态万千,所传达的诗情也不尽相同。
请写出古诗词中写到春雨的诗句:,。
(2分)二、古诗文阅读(共13分)(一)阅读《从军行》,完成第3-4题。
(共5分)从军行王昌龄大漠风尘日色昏,红旗半卷出辕门。
前军①夜战洮河②北,已报生擒吐谷浑③。
注:①[前军]指唐军的先头部队。
②[洮河]河名,源出甘肃临池西北的西倾山,最后流入黄河。
③3[吐谷浑]中国古代少数民族名称。
3.诗歌第一句中写出了环境恶劣的词语是,第二句中表现军情紧急的词语是。
(2分)4.诗歌后两句中“夜”与“已”两个词用得好,请谈谈你的理解。
(3分)答:(二)阅读下面两篇文言文,完成第5-7题。
(共8分)孙权劝学初,权谓吕蒙曰:“卿今当涂掌事,不可不学!”蒙辞以军中多务。
权曰:“孤岂欲卿治经为博士邪!但.当涉猎,见往事耳。
卿言多务,孰若孤?孤常读书,自以为大有所益。
”蒙乃始就学。
及鲁肃过寻阳,与蒙论议,大惊曰:“卿今者才略,非复吴下阿蒙!”蒙曰:“士别三日,即更刮目相待,大兄何见事之晚乎!”肃遂拜蒙母,结友而别。
陈元桂传陈元桂,抚州人。
淳祐四年进士。
累官①知②临江军。
时闻警报,筑城备御,以焦心劳思致疾。
开庆元年春,北兵至临江,时制置使③徐敏子在隆兴,顿④兵不进。
元桂力疾登城,坐北门亭上督战,矢石如雨,力不能敌。
吏卒劝之避去,不从。
有以门廊鼓翼蔽之者,麾⑤之使去。
有欲抱而走者,元桂曰:“死不可去此。
”左右走遁。
师至,元桂瞠目叱骂,遂死之。
县⑥其首于敌楼,越四日方敛,体色如生。
(选自《宋史》)注:①[累官]积功升官。
②[知]掌管。
③[制置使]官名。
④[顿]驻扎。
⑤[麾]指挥。
⑥[县]同“悬”。
5、下列各组加点字的意思不同的一项是(2分)A.但.当涉猎但.微颔之B.徐以.杓酌油沥之以.门廊鼓翼蔽之C.双兔傍地走.有欲抱而走.者D. 大兄何见.事之晚乎见.其发矢十中八九6.用现代汉语翻译下面语句。
(2分)蒙辞以军中多务。
翻译:7.《孙权劝学》中,吕蒙接受了孙权的劝告而开始学习;《陈元桂传》中,陈元桂宁可战死也不接受吏卒的劝告离开。
他们的“接受”和“不接受”都令人赞叹。
请结合原文内容分析他们两人令人赞叹的原因。
(4分)答:三、名著阅读(共7分)8.根据《骆驼样子》,完成第(1)-(2)题。
(共5分)(1)请从内容、主题、手法、语言特色等方面,对下面的语段进行j批注(两处)。
(2分)节选文字批注祥子的衣服早已湿透,全身没有一点干松的地方;隔着草帽,他的头发已经全湿。
地上的水过了脚面,湿裤子裹住他的腿,上面的雨直砸着他的头和背,横扫着他的脸。
他不能抬头,不能睁眼,不能呼吸,不能迈步。
他像要立定在水中,不知道哪是路,不晓得前后左右都有什么,只觉得透骨凉的水往身上各处浇。
他什么也不知道了,只茫茫地觉得心里有点热气,耳边有一片雨声。
他要把车放下,但是不知放在哪里好。
想跑,水裹住他的腿。
他就那么半死半活地,低着头一步一步地往前拽。
坐车的仿佛死在了车上,一声不出地任凭车夫在水里挣命。
(2)请根据原著的相关内容,写出你对祥子悲剧原因的认识。
(3分)答:9.请从下面《红岩》的主要人物中任选一个,结合其相关事迹,阐述你对“红岩精神”的理解。
(2分)A.许云峰B.江雪琴C.成岗D.华子良答:四、现代文阅读(共21分)(一)阅读下面材料,完成第10-12题。
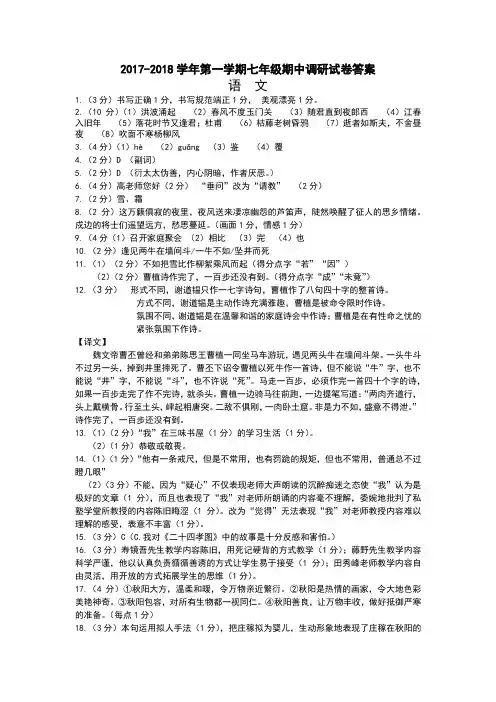
(共8分)【材料一】2016年9月25日,单口径球面射电望远镜(FAST)在贵州正式投入使用,它被形象地称为“中国天眼”。
2017年10月10日,”中国天眼”发现2颗新脉冲星,距禹地球分别约4100光年和1.6万光年,这是中国射电望远镜首次发现脉冲星。
“中国天眼”与被评为人类20世纪十大工程之首的美国阿雷西博300米望远镜相比,其综合性能提高约2.25倍。
图一FAST天眼的系统构成【材料二】“中国天眼”位于贵州省黔南州平塘县金科村的大窝凼。
项目所处地区是典型的喀斯特地貌,大窝凼形成的漏斗“天坑”如一个巨型“大碗”,刚好能够建成口径长达500米的世界最大单口径射电望远镜。
平塘县年均降水量大,而喀斯特地貌正好便于雨水下渗和流动,不易在大窝凼里形成积水。
该地区平均海拔710米,空气稀薄,能见度高,能最大限度地发挥观测设备的效能。
“中国天眼”的运行,需要十分“安静”的环境,要尽量避免电视、手机、广播等无线设备对天限的磁场带来干扰,保持天眼的灵敏度。
选址在大窝凼,最近的乡镇也离此5公里之外,能最大可能地减少周边电波对天眼运行的干扰。
【材料三】“中国天眼”真正令世界瞩目的,是它的三大自主技术创新。
它具有三大自主技术创新:一是在世界上首次利用天然地貌建设巨型望远镜;二是采用主动反射面技术,整个反射面由4600多块可运动的等边球面三角形叶片组成;三是轻型索拖动馈源支撑技术,将万吨平台降至几十吨,实现了毫米级的动态定位精度。
10.阅读【材料一】【材料二】和【材料三】,说说“中国天眼”具有哪三个方面的重要特征(3分)答:11.阅读【材料二】,说说“中国天眼”选址于贵州省平塘县大窝凼的原因。
(2分)答:12.结合【材料一】和【材料三】,说说“中国天最”三大技术创新发生在图一所示的哪几个构成部分中。
(3分)答:(二)阅读《永远的长者——怀念启功先生》这篇文章,完成第13-16题。
(共13分)永远的长者——怀念启功先生赵珩①2005年6月30日下午,我回苏州的途中,突然接到儿于的电话,告诉我启功先生走了。
启先生走了,我们失去的不仅仅是一位长者,还有长者所拥有的文化风范。
②启先生博学通儒,他的中国文化的深厚积淀与学养真可谓是后无来者。
他的书法作品被称为“启体”,效法者无数。
而启先生的绘画作品并不在其书法之下。
先生一生经眼的古代书画真迹无数,得其真髓,他的竹石章法可远溯文同、夏昶;他的山水神韵得法于大痴、云林,直至四王。
我见过一些启先生40年代至70年代的绘画作品,功力之深,取法乎上,皆堪称精品。
③启先生是博学儒雅的,更是真诚的。
④启先生与我的父亲赵守俨是挚友。
父亲小启功先生十四岁,他在辅仁大学就读时,启先生就已经是助教了,应该说情在师友之间,但因为他们都曾先后受业于戴姜福、陈垣先生门下,所以他们一直互以“师兄”相称。
1971年春,父亲开始负责二十四史的标点校勘工作,由于增加了《清史稿》,父亲便借调启功先生来中华书局参加点校工作。
此后父亲与启功先生朝夕相处,直至近十年后这项工作结束。
⑤启先生与父亲的交谊是典型的君子之交。
⑥除了工作关系之外,启先生与父亲、与我们家交情甚厚。
我自十岁出麻疹后患了哮喘病,70年代是发病最多的时候,那时经常要到医院去输液,这件事给启先生留下了深刻的印象,他给我介绍了不少偏方,时至多年后,启先生每见到我,第一句话总问我哮喘犯过没有,我告诉他早就好了,可下次见面还是要问,并问我吃什么药好的,他说要把这方法介绍给别人。
⑦80年代以后,启先生的名气越来越大,社会活动也越来越多,向他求字求画的人络绎不绝。
有不少人知道父亲和启先生的关系,登门转托父向启先生求字画,但一概被父亲回绝,父亲的理由是不能给启先生添麻烦。
他自己与启先生交往二十多年,从未张口向启先生要过一幅字画。
⑧1993年6月,父亲查出肺癌,启光生得知这个消息后非常焦急,多次打电话询问父亲的病情。
1994年春天,他从香港归未不久也住了院,出院后就立即扶杖到病房来看望父亲,令父靠至为感动。
为了使父亲得到更好的治疗,他主动为父亲的经治主任、大夫都写了字,画了画儿,并提款派人送到医院。
我知道他这都是为父亲做的,十分不安。
⑨1994年4月13日父亲病逝,我一再嘱咐中华书局的同志不要惊动启先生,可是在父亲的告别仪式上,启先生还是来了。
那天灵车因故耽误了时间,原定九点钟的仪式拖至十点钟才开始,启先生居然在八宝山大礼堂的休息室中坐等了一个半小时。