计算机组装与维修复习资料资料
- 格式:doc
- 大小:65.50 KB
- 文档页数:8
《计算机组装与维修》复习资料适用班级:2010 出卷人:成绩:一、选择题(每题1分,共25分)1.如今硬件的发展非常迅速,主板更是层出不穷,以下()是主板的新技术。
A.PCI-E规范 B.AGP规范 C.1394接口 D.集成声卡和显卡2.已知某一类型的软磁盘各项参数如下:2面、80磁道、9扇区,则该磁盘的容量大约为:()A.1.2MB B.1.44MB C.720KB D.360KB3.在PC的核心部件中,人们通常以()来判断计算机的档次A.主板 B.CPU C.内存 D.显示器4.下列总线接口颜色是黑色的是()。
A.ISA B.AGP C.PCI D.AMR5.硬盘比软磁盘:()A.容量小、速度低 B.容量大、速度高C.容量大、速度低 D.容量小、速度高6.计算机中硬盘的存储容量常以GB为单位表示,1GB等于()字节。
A.210B.220C.230D.2167.下列选项中非芯片组型号的是()A.Intel 850 B.Geforce 2MX C.VIA KT133 D.SIS 6308.光盘存储器与软盘相比,主要优点是()A.读取速度快,容量大B.存储速度快,容量小C.读取速度慢,容量大D.存储速度慢,容量小9.主板上的核心部件为()A.CMOS芯片B.BIOS芯片C.PCI插槽D.芯片组10.某一台计算机的CPU主频是400MHz,倍频数是4,则主板的外频应设置为()A.50MHz B.100MHz C.1600MHz D.400MHz 11. AMD公司推出的()扩展指令集,主要用于三维建模、坐标变换、效果渲染等。
A.MMX B.3D-Now! C.KNI D.精简指令12. 下列声卡功能说法正确的是:()A.只能将数字信号还原成音频信号 B.只能将音频信号转换成音频信号C.对声音文件不能进行编辑 D.能提供MIDI功能13.下列有关声卡的描述中不正确的是:()A.可以录制、编辑和回放数字声音文件 B.采样频率是衡量声卡质量的重要指标C.Kingston是生产声卡的著名厂商 D.64位采样频率的声卡是最理想的选择14.CPU的运算速度用()来描述A.MIPS B.RPM C.ns D.BPS15.计算机用户所说的“猫”通常是计算机的()设备A.声卡B.显卡C.网卡D.调制解调器16.已知某计算机CPU的主频为800MHz,其主板上倍频跳线在6的位置上,则该计算机的外频为()A、66MHz B、100 MHz C、133 MHzD、150 MHz17.在Windows系统中,回收站是()A.硬盘上的一块区域B.软盘上的一块区域C.内存中的一块区域D.高速缓存中的一块区域18.下列措施中,不利于软盘数据保护的是()A.写保护口B.靠近磁场C.放在阳光下D.随意放置19.硬盘的转速是()A.硬盘在工作时寻找一系列数据所用的时间B.在单位时间,系统从硬盘中读取数据或系统向硬盘中写入数据的多少C.硬盘每分钟的转数D.硬盘单位时间内的读取信息量20.目前移动硬盘的接口标准主要是()A.USB B.SCSI C.SA TA D.IDE21.按照光驱与计算机主板的连接方式来分,目前台式机最常用的是()A.SCSI光驱B.IDE光驱C.专用光驱D.虚拟光驱22.下列哪一项可以作为计算机的外频()A、133MHzB、800 MHzC、1.5GHzD、2.6GHz23.具有多媒体功能的微机常用CD-ROM作为外存储设备,它是()A.只读型存储器B.一次写入存储器C.读写型存储器D.可擦除型存储器24.下列不是移动硬盘的使用与维护的是()A.防震B.散热C.防磁D.充电25.下列哪个不是声卡内型的是()A.卡式B.集成式C.双面式D.外置式二、判断题(每题2分,共30分)等。
计算机组装与维修复习重难点第一章计算机系统的组成与硬件选购知识点:计算机系统的组成;微型计算机的分类;微机组装流程;硬件设备搭配;硬件设备选购。
重点问题:1、计算机硬件系统主要包括运算器、控制器、存储器、输入设备和输出设备。
2、目前常见的硬盘接口有IDE(并口)和SA TA(串口)。
3、主板上的一个IDE接口可以接2个IDE硬盘,一个主硬盘,另一个从硬盘4、主板上两个重要的芯片南桥、北桥。
5、CPU是决定计算机性能最关键的部件。
6、USB:Universal Serial Bus 通用串行总线7、常见的显示接口:VGA、DVI、HDMI8、一台多媒体计算机主要包括哪些常用的硬件:CPU、主板、内存、硬盘、机箱电源、显示器、鼠标键盘光驱、显卡、网卡、声卡等。
9、组装一台台式电脑的详细步骤:第一准备好组装电脑的配件和一把螺丝刀,一定要记得消除身上的静电;第二将CPU和内存安装到主板上;第三将机箱打开;第四安装电源;第五安装硬盘、软驱、光驱;第六安装主板;第七安装显示卡、声卡等;第八连接电源线;第九连接数据线;第十装挡板;最后盖上机箱盖,连接键盘和鼠标,把主机和显示器连接起来。
10、主频是中央处理器一个很重要的性能指标,其值为外频与倍频的乘积11、RAM Read Access Memory 随机存储器12、LCD Liquid Crystal Display 液晶显示器13、ROM Read Only Memory 只读存储器14、CPU C entral Processing Unit 中央处理器15、CPU内一级、二级缓存的意义:CPU进行处理的数据信息多是从内存中调取的,但CPU的运算速度要比内存快得多,为此在此传输过程中放置一存储器,这样可以提高数据传输速度。
一级缓存即L1 Cache,集成在CPU内部中,用于CPU在处理数据过程中数据的暂时保存。
由于缓存指令和数据与CPU同频工作,L1级高速缓存缓存的容量越大,存储信息越多,可减少CPU与内存之间的数据交换次数,提高CPU的运算效率。
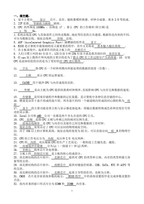
一、填空题:1.显卡主要由显示芯片、显存、随机数模转换器、时钟合成器、基本I/O等组成。
2.ZIF是指零插拔力插座插座。
3.CPU 的外频是100MHz ,倍频是 17 ,那么 CPU 的工作频率(即主频)是1.7G Hz。
4.系统总线是CPU与其他部件之间传送数据、地址等信息的公共通道。
根据传送内容的不同,可分为数据总线、地址总线和控制总线。
5.AGP(Accelerated Graphics Port)插槽插的组件是显卡。
6.BIOS是计算机中最基础的而又最重要的程序,其中文名称是基本输入输出系统。
7.在主板系统中,起重要作用的是主板上的北桥芯片。
8.人们习惯上叫的64位显卡、128位显卡和256位显卡就是指其相应的显存位宽。
9.给cpu加上散热片和风扇的主要目的是为了散去CPU在工作过程中产生的热量。
10.安装CPU是涂抹硅胶的目的是为了更好的对 CPU进行散热。
11.字长指CPU在一个时钟周期内所能处理的数据的宽度(位数)。
12.主频表示CPU的运算速度。
13. CACHE 用于缓冲CPU与内存速度的差距。
14.外频是由主板为CPU提供的基准时钟频率,直接影响CPU与内存交换数据的速度。
15.存储器是用来存储程序和数据的记忆装置,是计算机中各种信息存储的中心。
16.硬盘是由若干盘片组成的盘片组,所有盘片的同一个磁道纵向形成的同心圆柱称为柱面。
17.显卡的主要功能是将主机与显示器连接起来,将输出数据转换成色彩和亮度信号传送给显示器。
18.Intel公司和AMD 公司一直都是两个齐头并进的CPU巨头。
19.CPU 倍频是指CPU主频与外频之间的相对比例关系。
20.前端总线频率是CPU与内存以及缓存之间交换数据的工作时钟。
21.地址总线宽度决定了CPU可以访问的物理地址空间。
22.对于486以上的计算机系统,地址总线的宽度为32位,可以直接访问 4G B的物理空间。
23.CPU的工作电压分为内核电压和I/O 电压两种。
计算机组装与维修-复习材料硬件:什么是系统软件:概念.系统软件是指控制和协调计算机极其外部设备、支持应用软件的开发和运行的软件功能、进行调度、监控和维护系统组成、包括操作系统、各种语言的处理程序、各种服务性程序、各种数据库管理系统等。
计算机主板主芯片组、北桥芯片:CPU的类型和主频、主板的系统总线频率、内存类型、容量和性能、显卡插槽规格、由北桥芯片管理,北桥芯片一般位于CPU插槽附近南桥芯片:扩展槽的种类和数量,扩展接口的类型和数量等是由南桥芯片决定的,一般位于PCI插槽附近BIOS:基本输入输出系统,是一组被固化到电脑中,为电脑提供最低级最直接的硬件控制程序,是俩捏软件和硬件的枢纽,负责解决硬件的即时要求,并按照软件对硬件的操作要求进行具体执行。
BIOS主要存储内容:1、自诊断程序 2、CMOS设置程序3 系统自举装载程序 4 主要I/O设备的驱动程序和终端服务 BIOS的功能:1 自检和初始化程序 2 程序服务处理和硬件中断处理认识CPUCPU:指令集:MMX 多媒体扩展SSE1 2 3 4 3D Now! AMD开发 3D 游戏X86 提高浮点运算EM64T intel 64位内存扩展技术,扩充内存寻址能力 CISC RISC 精简指令集CPU适用类型 1 嵌入式:主要运用于特定领域的专用程序,移动电话、DVD、机顶盒微控式:汽车空调、自动机械等自控设备领域通用式:主要应用于高性能个人计算机系统、服务器和笔记本CPU封装技术:是一种将集成电路用绝缘的塑料或陶瓷材料打包的封装考虑因素:1 为提高封装效率,芯片面积与封装面积尽量接近1:1 2 引脚要尽量短以减少延迟,同时距离要尽量远,李保证互不干扰,提高性能 3 基于散热的要求,封装越薄越好。
认识硬盘和内存内存条只要性能指标:1.存储容量2.存取速度3.工作频率4.接口类型5.CL硬盘:硬盘存储数据是根据电磁转换原理实现的硬盘由一个或多个表面镀有磁性物质的金属或玻璃等物质盘片和相应的控制电路组成,盘片两面安有磁头。
欢迎共阅计算机组装与维修知识点第一章计算机概论1.计算机的发展史:①电子管计算机;②晶体管计算机;③集成电路计算机;④大规模集成电路计算机;⑤智能计算机;⑥生物计算机2.计算机系统由硬件系统和软件系统组成。
3.硬件系统分为:①运算器;②控制器;③存储器;④输入设备;⑤输出设备4.软件系统分为:①系统软件;②应用软件5.6.7.8.9.CPU:10.11.12.13.14.15.);“DVD 1.2.按CPU 3.软驱、4.5.主板上的接口:⑴硬盘接口(IDE 接口);⑵软驱接口;⑶串行接口;⑷并行接口;⑸USB 接口;⑹PS /2接口6.主板的选购标准:⑴性价比;⑵适用性;⑶兼容性;⑷扩展性选购注意:⑴包装;⑵品牌;⑶工艺;⑷布线;⑸手感7.CPU 的作用:负责整个计算机系统的协调、控制以及程序运行。
8.CPU 的分类:⑴按位数分:8、16、32、64⑵按主频分:2.0GHZ 、2.4GHZ 、2.6GHZ 、3.0GHZ⑶按接口分:⑴引脚式;⑵卡式;⑶针脚式;⑷触点式⑷按厂家分:①INTEL;②AMP9.CPU的主要性能指标:⑴主频;⑵外频;⑶前端总线频率;⑷倍频系数;⑸缓存;⑹CPU扩展指令集;⑺CPU内核和I/O工作电压;⑻内存总线速度;⑼超标量流水线技术;⑽动态处理;⑾制造工艺10.CPU风扇的选购:⑴功率;⑵转速;⑶材质;⑷噪音;⑸排风量;⑹AMD与INTELCPU对风扇的要求11.内存的性能指标:⑴速度;⑵容量;⑶型号规格选购:⑴容量;⑵性价比;⑶品牌与售后服务;⑷内存芯片编号12.南桥芯片:负责I/O总线之间的通信。
13.北桥芯片:负责与CPU的联系并控制内存、AGP的数据传输。
14.BIOS芯片:控制基本输入输出系统。
15.CMOS芯片:存储系统设置和系统信息。
16.17.18.1.2.分类:3.口4.5.1.2.组成:3.)4.5.6.光驱的组成:①主体支架;②光盘托架;③激光头组件;④电路控制板选购:①性能指标;②品牌使用注意事项:①防尘;②水平;③及时取盘;④拒绝劣质光盘7.声卡的选购:⑴声卡的芯片;⑵注重板材(PCB);⑶性能指标及参数8.音箱的分类:⑴按外观分:①有源、无源;②音频;③箱体结构⑵按音频分:①全频音箱;②低音音箱;③超低音音箱⑶按结构分:①密封式;②倒相式;③迷宫式;④声波管式;⑤多腔谐振式性能指标:①灵敏度;②性噪比;③箱体材质;④功率;⑤频响范围;⑥箱体体积选购:①喇叭的材质;②防磁功能;③现场试听第五章网络设备1.网卡是网络接口卡的简称,也叫网络适配器。
组装与维修总复习一填空题1.CPU 的外频是100MHz,倍频是17,那么CPU的工作频率(即主频)是1.7GHz2.在拆装微机的器件前,应该释放掉手上的静电3.系统总线是CPU与其他部件之间传送数据.地址等信息的公共通道。
根据传送内容的不同,可分为地址总线、数据总线和控制总线。
4.目前在主流主板上的 BIOS芯片通常为Flash ROM芯片5.AGP(Accelerated Graphics Port)插槽插的组件是显卡6.SDRAM内存条的金手指通常是168线的,DDR SDRAM内存条的金手指通常是184线的,DDRII内存条的金手指通常是240线的。
7.BIOS是计算机中最基础的而又最重要的程序,其中文名称是基本输入输出系统。
8.已知显示器的刷新频率(场频)为85Hz,分辨率为800×600,显示器的行频是5.3045计算公式:行频=场频*垂直分辨率*1.04(KHZ)9.硬件是构成计算机系统的物质基础,而软件是计算机系统的灵魂,二者相辅相成,缺一不可10.CPU的接口形式只有两类:插卡式或针角式11.在计算机系统中,CPU起着主要作用,而在主板系统中,起重要作用的则是主板上的芯片组12.计算机电源一般分为:AT和ATX。
13.世界上最大的两个芯片(CPU)生产厂商是AMD和INTEL,两个芯片组的生产厂商是VIA和INTEL,两个显示卡芯片生产厂商是ATI和NVIDIA,其中ATI已经被AMD公司兼并14.我们所说的主板电源回路一般是指CPU供电的回路15.电源向主机系统提供的电压一般为+12V,+5V,+3.3V.16.某主板说明书上有"Realtek 8201CL 10/100 Mbps"一块芯片,它指的是板载网卡芯片17.对于内存的传输标准来说,PC3200就相当于DDR40018.人们习惯上叫的64位显卡、128位显卡和256位显卡就是指其相应的显存位宽19.如果一个硬盘的容量是120G,而单碟容量是80G,这个硬盘有2张盘片,3个磁头。
一、名词解释1.BIOS微型计算机微型计算机简称微机,也叫个人计算机、PC或电脑,是以微处理器为基础,配以内存储器及输入/输出(I/O)接口电路和相应的辅助电路而构成的计算机。
2.接口指同一计算机不同功能之间的通信规则.3.DIYDIY是英文Do It Yourseif的缩写,可译为自己动手做,意指“自动的”。
4.外部接口指主机箱前后面板上与其它外部设备连接的一些接口。
5.礼仪是人们在社会上交往中形成的相互表示敬意和友好的行为规范与准则,具体体现为礼貌、礼节、礼仪等形式。
6.主频就是CPU运算时的工作频率,在单核时代它是决定CPU性能的最重要指标,一般以MHz和GHz 为单位,如Phenom II X4 965主频是3。
4GHz。
7.外频外频是指主办的工作频率,单位是MHz。
8.插件是指随着IE浏览器的启动自动执行的程序。
9.计算机病毒计算机病毒是指能够通过自身复制传染或运行对计算机系统起破坏作用的计算机程序。
10.双通道所谓双通道,就是芯片组可在两个不同的数据通道上分别寻址、读取数据。
这两个相互独立工作的内存通道依附于两个独立运行并行工作的内存控制器下。
11.显卡显卡又称为视频卡、视频适配器、图形卡、图形适配器和显示适配器等。
用于控制计算机的图形输出,负责将CPU送出的影像数据处理成显示器可识别的格式,再送至显示器形成图像。
它是计算机主机与显示器之间连接的“桥梁”,在计算机系统中占据着重要的地位.12.高速缓存英文名称为Cache,是位于CPU与主存储器之间的一种规模较小但是速度很快的存储器,CPU 可直接对其访问,通常由SRAM组成。
13.平板电脑英文名称为Tablet Personal Computer,简述Tablet Pc、Flat Pc、Tablet、Slatest,是一种小型、方便携带的个人计算机,以触摸屏作为基本的输出设备.14.固态硬盘简称SSD,也称固体硬盘或者固态电子盘,是由控制单元和固态存储单元(DRAM或Flash芯片)组成的硬盘。
计算机组装与维修复习资料第一章主机1.主板MainBoard按总体结构分为AT、ATX(软件开关机)、MicroATX、BTX;按CPU插座分为Socket架构(用零插拨力ZIF插座)和Slot架构(插卡式);按芯片组分为Intel、VIA、SIS、nForce;按品牌分类ASUS华硕、MSI微星、GIGABYTE技嘉、ECS精英等。
2.主板性能指标:前端总线频率FSB、芯片组类型、支持内存规格、显示接口标准。
3.关于CPU插座,Intel的Pentium4以后用Socket478、Socket775,AMD的Althon以后用SocketA、SocketAM2等。
4.主板中的插槽:内存条插槽(168线SDRAM、184线DDR、240线DDR2),总线扩展槽(ISA黑色、PCI局部总线白色、AGP、PCI-E、AMR),外部接口(PS/2键鼠绿蓝6芯、COM1串口9芯、LPT并口25芯、USB口4针1.1为12Mb/s.2.0为480Mb/s)、IDE接口(硬盘,光驱,一根可带两个设备,要设跳线)5.主板的类型和档次决定整个计算机的性能。
选购时考虑的因素有:芯片组,是否整合,速度,稳定性,兼容性(Intel的芯片组配Intel的CPU、VIA的配AMD),扩充升级能力(插槽数),品牌,制造工艺,售后服务。
6.微机主板上的芯片组有南北桥型和中心控制两大类,在南北桥芯片组中,北桥负责CPU、显卡、内存,南桥负责PCI总线、硬盘7.CMOS RAM是系统参数存放的地方,而BIOS中系统设置程序是完成参数设置的手段。
8. CPU的技术指标有:工作频率,制作工艺(如0.065um),工作电压(双电压的低压供CPU,高压供接口),前沿总线速度(CPU和L2Cache存数据到内存的速度),L1Cache(集成在CPU,由SRAM组成),L2Cache(有些集成在主板),扩展指令集9.内存按用途可分为主存、高速缓冲存储器和显示存储器。
欢迎共阅计算机组装与维修知识点第一章计算机概论1.计算机的发展史:①电子管计算机;②晶体管计算机;③集成电路计算机;④大规模集成电路计算机;⑤智能计算机;⑥生物计算机2.计算机系统由硬件系统和软件系统组成。
3.硬件系统分为:①运算器;②控制器;③存储器;④输入设备;⑤输出设备4.软件系统分为:①系统软件;②应用软件5.6.7.8.9.CPU:10.11.12.13.14.15.);“DVD 1.2.按CPU 3.软驱、4.5.主板上的接口:⑴硬盘接口(IDE 接口);⑵软驱接口;⑶串行接口;⑷并行接口;⑸USB 接口;⑹PS /2接口6.主板的选购标准:⑴性价比;⑵适用性;⑶兼容性;⑷扩展性选购注意:⑴包装;⑵品牌;⑶工艺;⑷布线;⑸手感7.CPU 的作用:负责整个计算机系统的协调、控制以及程序运行。
8.CPU 的分类:⑴按位数分:8、16、32、64⑵按主频分:2.0GHZ 、2.4GHZ 、2.6GHZ 、3.0GHZ⑶按接口分:⑴引脚式;⑵卡式;⑶针脚式;⑷触点式⑷按厂家分:①INTEL;②AMP9.CPU的主要性能指标:⑴主频;⑵外频;⑶前端总线频率;⑷倍频系数;⑸缓存;⑹CPU扩展指令集;⑺CPU内核和I/O工作电压;⑻内存总线速度;⑼超标量流水线技术;⑽动态处理;⑾制造工艺10.CPU风扇的选购:⑴功率;⑵转速;⑶材质;⑷噪音;⑸排风量;⑹AMD与INTELCPU对风扇的要求11.内存的性能指标:⑴速度;⑵容量;⑶型号规格选购:⑴容量;⑵性价比;⑶品牌与售后服务;⑷内存芯片编号12.南桥芯片:负责I/O总线之间的通信。
13.北桥芯片:负责与CPU的联系并控制内存、AGP的数据传输。
14.BIOS芯片:控制基本输入输出系统。
15.CMOS芯片:存储系统设置和系统信息。
16.17.18.1.2.分类:3.口4.5.1.2.组成:3.)4.5.6.光驱的组成:①主体支架;②光盘托架;③激光头组件;④电路控制板选购:①性能指标;②品牌使用注意事项:①防尘;②水平;③及时取盘;④拒绝劣质光盘7.声卡的选购:⑴声卡的芯片;⑵注重板材(PCB);⑶性能指标及参数8.音箱的分类:⑴按外观分:①有源、无源;②音频;③箱体结构⑵按音频分:①全频音箱;②低音音箱;③超低音音箱⑶按结构分:①密封式;②倒相式;③迷宫式;④声波管式;⑤多腔谐振式性能指标:①灵敏度;②性噪比;③箱体材质;④功率;⑤频响范围;⑥箱体体积选购:①喇叭的材质;②防磁功能;③现场试听第五章网络设备1.网卡是网络接口卡的简称,也叫网络适配器。
计算机组装与维护复习提纲考试方式:开卷考试题型:选择题、填空题、简单题考试范围:上课所学及上课实验情况、部分延伸考试时间:2小时7:00-9:00 2013-5-30 B501-B5021.计算机的硬件系统包括什么?运算器、控制器、存储器、输入设备、输出设备2.CPU包括什么及主要作用?结构:运算器、控制器、寄存器组成:内核、接口、基板、封装、填充物作用:CPU是电脑中的核心配件。
电脑中所有操作都由CPU负责读取指令,对指令译码并执行指令的核心部件。
其功能主要是解释计算机指令以及处理计算机软件中的数据。
3.软件系统包括什么?系统软件和应用软件4.主板由那些部件组成?CPU插槽、内存条插槽、扩展插槽、硬盘接口、B I OS、CMOSRAM、电池、电源插槽5.主板有哪些性能指标?1.芯片组2.主板的结构3.支持CPU的类型与频率范围4.对内存的支持5.对显示卡的支持6.对硬盘与光驱的支持7.扩展性能与外围接口8.BIOS技术9. 前端总线频率6.CPU有哪些性能指标?1.主频2.外频3.前端总线(FSB)频率4.CPU的位和字长5.倍频6.缓存7.扩展指令集8.内核和I/O工作电压9.制造工艺10.指令集11.超流水线与超标量12.封装形式13.多线程14.多核心15.SMP16.NUMA技术17.乱序执行技术18.内部的内存控制器7.了解CPU主要厂家的型号?答案一:(1)Intel处理器①Core架构处理器(酷睿)②Pentium-M处理器③Celeron-M处理器(赛扬)(2)AMD处理器AMD针对笔记本电脑处理器有2个系列——Turion 64(炫龙)和移动版Sempron(闪龙)。
移动版的Sempron处理器是简化版的产品,类似于Intel的Celeron产品,其最大优点就是便宜,因此许多售价不足6000元甚至更便宜的笔记本电脑,都有可能搭配这款处理器。
答案二:Intel 酷睿i7 970 的性能指标热设计功耗(TDP) 130W内核电压 1.16V一级缓存6×64K二级缓存6×256K三级缓存12M指令集MMX,SSE,SSE2,SSE3,SSSE3,SSE4.1,SSE4.2,EM64T 内存控制器支持Turbo Mode,集成内存控制器IMC,支持三通道的DDR3内存超线程技术支持虚拟化技术Intel VT64位处理器是其它特点支持TDP技术线程128.CPU的主频、外频定义。
一、填空题1、中央处理器由 ( 运算器 ) 和 ( 控制器 ) 构成。
2、对于AWARD BIOS 在系统启动过程中按( Del )键可进入 CMOS 设置程序。
3、硬盘的3 种工作模式是:( NORMAL )、( LBA )和( LARGE )。
如果你的硬盘是 60GB ,则应该将你的硬盘工作模式设为( LBA )。
4、 CPU 的外频是 100MHz ,倍频是 17 ,那么 CPU 的工作频率是( 1700 ) MHz 。
5、磁盘格式化的 DOS 外部命令是( format )。
6、在拆装微机的器件前,应该释放掉手上的(静电)。
7、系统总线是CPU与其他部件之间传送数据、地址和控制信息的公共通道。
根据传送内容的不同,可分为(地址)总线、(数据)总线和(控制)总线。
8 、计算机电源一般分为:( AT )和( ATX )。
9、BIOS是计算机中最基础的而又最重要的程序,其中文名称是(基本输入输出系统)。
10、最基本的输入设备是(键盘,鼠标),输出设备是(显示器)。
二、单项选择1、( 2 )电源没有防插错结构,顺序接反会烧主板。
① ATX② AT③ AT 和 ATX2、用于硬盘分区的 DOS 外部命令是( 1 )① FDISK② DIR ③ FORMAT ④ C OPY3、某一 CPU的地址线(DB)为32位,那么该CPU所能访问到的内存空间为( 2 )。
① 32 位② 4GB③ 32 GB ④ 1MB4、目前在主流主板上的 BIOS芯片通常为( 2 )。
① EPPROM② Flash Memory③ EPROM ④ PROM5、对于一块新购硬盘,建立分区的顺序是( 1 )。
对于一块已用硬盘,根据当前的分区情况(有主分区、扩展分区和逻辑分区),删除分区的顺序为( 3 )。
① 主分区、扩展分区和逻辑分区② 逻辑分区、主分区和扩展分区③ 逻辑分区、扩展分区和主分区④ 主分区、逻辑分区和扩展分区6、声卡上有如下四个插孔,那么麦克风插头应插入声卡的( 1 )。
计算机组装与维修复习资料一.计算机的发展概述:大型计算机时代:第一代电子计算机采用的主要部件是:电子管(1946年2月14日。
在美国制成)。
第二代电子计算机采用的主要部件是:晶体管(1958年—1964年)。
第三代电子计算机采用的主要部件是:中小规模集成电路(1965年—1970年)。
第四代电子计算机采用的主要部件是:大规模集成电路(1947年至今)微型计算机的发展:1971年,世界上第一片4位微处理器4004在Intel公司诞生,标志着计算机进入微型计算机时代。
1981年,IBM公司首次推出配置Intel8088芯片的准16位IBMPC(个人计算机)。
1983年,IBM公司又推出IBMPC/XT机,使微型计算机进入了一个迅速发展的时期。
1987年Intel公司推出了80386微处理器。
1989年Intel公司推出了80486微处理器。
1993年Intel公司推出了第五代微处理器Pentium。
(又称80586)1998年Intel公司推出了Pentium II、Celeron,后来又推出Pentium III、Pentium4。
2003年9月AMD公司发布了面向台式机的64位处理器:Athlon64和Athlon64FX,标志着64位微机的到来。
(2005年2月,Intel公司也发布了64位处理器。
2005年5月,Intel公司发布了该公司的第一款双内核CPU Pentium D,AMD也发布了X86双核CPU Athlon 64 x2.2007年11月,Intel和AMD都发布了四核CPU。
二.微型计算机系统的组成与结构:输入设备:键盘,鼠标,摄像头,扫描仪,光笔,手写输入板,游戏杆,语音输入装置。
输出设备:打印机显示器音箱等都属于输出设备。
输出设备是人与计算机交互的一种部件,用于数据的输出。
比如说打印机,它会把数字、字符等打印出来。
显示器则能显示图像出来。
再到音箱,它也可以把声音传送出来。
计算机组装与维修知识点第一章计算机概论1.计算机的发展史:①电子管计算机;②晶体管计算机;③集成电路计算机;④大规模集成电路计算机;⑤智能计算机;⑥生物计算机2.计算机系统由硬件系统和软件系统组成。
3.硬件系统分为:①运算器;②控制器;③存储器;④输入设备;⑤输出设备4.软件系统分为:①系统软件;②应用软件5.计算机的十大硬件设备有:①CPU(中央处理器);②主板;③内存;④硬盘;⑤声卡;⑥显卡;⑦网卡;⑧光驱;⑨软驱;⑩电源6.软件是程序、数据和有关文档资料的总称。
7.计算机的工作原理:将编好的程序和原始数据,输入并存储在计算机的内存储器中(即“存储程序”),计算机按照程序琢条取出指令加以分析,并执行指定的操作(即“程序控制”),这一原理称为“存储程序”的原理。
8.主板:是计算机硬件系统的核心,是一块控制和驱动计算机的印刷电路板,起桥梁作用。
9.CPU:由运算器和控制器组成,是计算机的运算中心,主要负责计算机的数据运算和发出计算机的控制指令。
10.内存:是内部主存储器,是计算机运行程序时用于快速存放程序和数据的载体。
11.硬盘:是计算机系统中保存信息资源最重要的外部存储器。
12.显卡:用来控制显示器颜色等信息的设备。
13.声卡:是计算机处理声音的部件。
14.网卡:用于与其它计算机交换数据和资源共享。
15.光驱:全称“光盘驱动器”。
分为“只读光驱”(CD‐ROM)、“可擦写光驱”(CD‐R/W); “DVD只读光驱”(DVD‐ROM)、“DVD可擦写光驱”(DVD‐R/W)第二章主机1.机箱的结构分为:AT、A TX、NLX、Micro A TX等四种。
2.主板按结构分为:ATX、Micro ATX、Babe‐AT和NLX四种。
按CPU芯片分为:486主板、奔腾主板、奔腾Ⅳ主板等。
3.主板的组成部分有:CPU插槽(插座);内存插槽;高速缓存局域总线和扩展总线;硬盘、软驱、串口、并口等外设接口;COMS芯片、BIOS控制芯片和其它芯片。
《计算机组装与维护》复习资料1.目前最好的显示卡其总线类型为。
PCI_E2.显示卡上一般有,可以暂存图像信息。
显示内存3.目前常用的显示器主要有和两大类。
CRT(阴极射线显示器)/LCE(液晶显示器)4.只读型光驱用英文字母表示为,40X光驱的平均数据传输率达MB/S。
CD-ROM、40*150Kbps5.根据键盘与主板连接的插头不同,可分为串口、USB和。
PS26.根据鼠标的工作原理,可分为机械鼠标和鼠标。
光电7.和鼠标通常作为计算机系统中的基本输入设备。
键盘8.声卡后面的SPEAKER插孔是连接和无源音箱的,而MIC插孔是连接话筒的。
耳机9.电源从结构上可分为AT和两类。
ATX10.微机的硬件系统由、、、及组成。
运算器,控制器,存储器,输入设备,输出设备11.微机的软件系统及两部份组成。
系统软件,应用软件12.中央处理器由、和构成。
运算器,控制器,寄存器13.CPU插座有及两大类。
Socket、Slot14.目前主板上连接外部设备的扩展槽常有及两种。
PCI,ISA15.在系统启动过程中按键可进入CMOS设置程序。
DEL16.硬盘的接口有和。
IDE,STAT17.主板上的一个IDE接口可以接两个IDE硬盘,一个称为硬盘,另一个称为硬盘。
主(master),从(slaver)18.计算机之间通过电话线进行通信必须使用。
调制解调器(modem)19.PNP功能可以给外设扩展卡自动分配、及。
中断号(IRQ),内存地址,直接存储器存取(DMA)通道20.CPU的主频=___________×__________。
外频,倍频系数21.CPU中的指令集包括____________、____________、_____________。
精简指令集risc、复杂指令集cisc、扩展指令集22.硬盘分区命令是_________.格式化命令是_____________。
,23.计算机内存储器分为存储器和存储器,其中存储器中的信息掉电时丢失,而存储器则不会。
计算机组装与维护复习资料一、选择题1、世界上第一台电子数字计算机是(B)年出现的。
A、1958B、1946C、1965D、19472、完整的计算机系统同时包括( A )。
A、硬件和软件B、主机与外设C、输入/输出设备D、内存与外存3、一台微机的型号中含有486、586、PII、PIII 等文字,其含义是指(D)A、内存储器的容量B、硬盘的容量C、显示器的规格D、CPU的档次4、计算机的(A)设备是计算机和外部进行信息交换的设备。
A、输入输出B、外设C、中央处理器D、存储器5、第一代计算机采用的电子元件是( A )。
A、电子管B、集成电路C、大规模集成电路D、晶体管6、一般主板上有多种外设接口,通常这些接口可以和插卡上外设接口(D)A、同时作用B、不能同时作用C、同类型能同时作用D、同类型不能同时作用7、目前流行的显卡的接口类型是( C )。
A、P CIB、A GPC、PCI-E X 16D、ISA8、在微机系统中(C )的存储容量最大。
A、内存B、软盘C、硬盘D、光盘9、用硬盘Cache的目的是(B)A、增加硬盘容量B、提高硬盘读写信息的速度C、实现动态信息存储D、实现静态信息存储10、目前大多数微机中,要想使用BIOS对CMOS参数进行设置,开机后,应按下的键是( D )。
A、C TRL键B、S HIFT键C、空格键D、D EL键11、下列存储器中,属于高速缓存的是( B )。
A、E PROMB、C acheC、D RAMD、C D-ROM12、计算机中所有信息都是用( B )来表示。
A、八进制代码B、二进制代码C、A SCII码D、B CD 码13、GHOST是一种(A )。
A、备份软件B、杀毒软件C、系统软件D、游戏软件14、对一台计算机来说,(D)的档次就基本上决定了整个计算机的档次。
A、内存B、主机C、硬盘D、C PU15、开机后,计算机首先进行设备检测,称为( D )。
A、启动系统B、设备检测C、开机D、开机上电自检16、一个字节由(C)位二进制信息组成。
第一章1、主板上的插槽和接口类型CPU插槽、内存插槽、PCI-E(或AGP)扩展插槽、PCI插槽、南北桥芯片、电源接口、电源供电模块、外部接口、SATA接口、USB接口、功能芯片(声卡、网卡、IEEE1394等)、指示灯插接件等组成。
2、主板上的三大主要芯片(BIOS、南桥、北桥)北桥芯片(North Bridge Chipset)北桥芯片是主板芯片组中起主导作用的组成部分,也称为主桥(Host Bridge),一般位于CPU插槽和PCI-E插槽之间。
南桥芯片(South Bridge Chipset)南桥芯片负责低速I/O总线之间的通信,如PCI总线、PCI-E⨯1或⨯4、USB、LAN、ATA、SATA、音频控制器、键盘控制器、实时时钟控制器、高级电源管理等。
BIOS(Basic Input Output System)单元BIOS芯片3、CPU(主频、倍频、外频)CPU的技术参数有许多,主要参数如下。
主频CPU的主频也叫CPU核心工作的时钟频率(CPU Clock Speed)。
在CPU的包装盒上都会标出这些重要参数。
外频CPU的外频通常为系统总线的工作频率(系统时钟频率),单位是MHz、GHz,是由主板提供的系统总线的基准工作频率,是CPU与主板之间同步运行的时钟频率。
倍频CPU的倍频,全称是倍频系数。
关系为:CPU的主频(核心运行的频率)= 外频×倍频4、内存条(市面主流内存、插槽分类)目前市场上比较常见的内存条种类有DDR2和DDR3等。
S D R内存DDR2 内存D D R内存DDR3 内存DDR、DDR2、DDR3外观比较内存条的品牌➢威刚/ADATA➢金泰克/Kingtiger➢金邦/Geil➢Kingston/金士顿➢三星/SAMSUNG➢现代/HYUNDAI➢南亚/ Nanya➢英飞凌/Infineon➢黑金刚/KINGBOX➢KINGMAX/胜创➢宇瞻/APACER5、硬盘连接主板的接口方式按接口类型分类(1)IDE接口(2)Serial ATA接口(3)SCSI接口6、显卡(接口方式)(1)AGP显卡现在主流的AGP 8×显卡的数据宽度为32位,其理论频率为66.6MHz/s×8=533MHz/s,最大传输速率可达533MHz/s×32bit=2.1GB/s。
计算机组装与维修-复习材料硬件:什么是系统软件:概念.系统软件是指控制和协调计算机极其外部设备、支持应用软件的开发和运行的软件功能、进行调度、监控和维护系统组成、包括操作系统、各种语言的处理程序、各种服务性程序、各种数据库管理系统等。
计算机主板主芯片组、北桥芯片:CPU的类型和主频、主板的系统总线频率、内存类型、容量和性能、显卡插槽规格、由北桥芯片管理,北桥芯片一般位于CPU插槽附近南桥芯片:扩展槽的种类和数量,扩展接口的类型和数量等是由南桥芯片决定的,一般位于PCI插槽附近BIOS:基本输入输出系统,是一组被固化到电脑中,为电脑提供最低级最直接的硬件控制程序,是俩捏软件和硬件的枢纽,负责解决硬件的即时要求,并按照软件对硬件的操作要求进行具体执行。
BIOS主要存储内容:1、自诊断程序 2、CMOS设置程序3 系统自举装载程序 4 主要I/O设备的驱动程序和终端服务 BIOS的功能:1 自检和初始化程序 2 程序服务处理和硬件中断处理认识CPUCPU:指令集:MMX 多媒体扩展SSE1 2 3 4 3D Now! AMD开发 3D 游戏X86 提高浮点运算EM64T intel 64位内存扩展技术,扩充内存寻址能力 CISC RISC 精简指令集CPU适用类型 1 嵌入式:主要运用于特定领域的专用程序,移动电话、DVD、机顶盒微控式:汽车空调、自动机械等自控设备领域通用式:主要应用于高性能个人计算机系统、服务器和笔记本CPU封装技术:是一种将集成电路用绝缘的塑料或陶瓷材料打包的封装考虑因素:1 为提高封装效率,芯片面积与封装面积尽量接近1:1 2 引脚要尽量短以减少延迟,同时距离要尽量远,李保证互不干扰,提高性能 3 基于散热的要求,封装越薄越好。
认识硬盘和内存内存条只要性能指标:1.存储容量2.存取速度3.工作频率4.接口类型5.CL硬盘:硬盘存储数据是根据电磁转换原理实现的硬盘由一个或多个表面镀有磁性物质的金属或玻璃等物质盘片和相应的控制电路组成,盘片两面安有磁头。
硬盘工作时,盘片高速旋转,磁头在电路控制下径向移动到指定位置,对数据进行读写。
寻道时间单位MS主引导扇区操作系统引导扇区OBR 文件分配表FAT 目录区DIR数据区 DATA认识显卡和显示器显卡工作原理:1 将CPU送来的数据送到图形处理器进行处理 2 将图形处理器处理完的数据送到显存 3 由显存读取出数据送到RAMDAC进行数据转换工作 4 将转换完的模拟信号送到显示器CRT工作原理:市一中利用阴极射线管的显示器,使用电子枪发射高速电子,以一定的偏转角度击打屏幕上的磷光物质使其发光,通过电压调节电子束的功率,形成明暗不同的光点,从而显示出各种图案和文字液晶:液晶显示器工作时,背光源射出光线经过一个偏光盘,然后经过液晶,到达前方的彩色滤光片与另一块偏光盘。
根据电压变化控制液晶分子的排列方式就可以实现不同的光线强度与色彩,从而在屏幕上形成丰富多彩的图像效果认识计算机其他设备集成声卡:软声卡:在南桥芯片中加入声卡功能,通过软件模拟声卡硬声卡;将普通声卡上的“Digital Control”芯片集成到主板上AC’97是一个音频电路系统标准,采用“双芯片”结构,将声卡的数字和模拟两部分分开,每个部分单独使用一个芯片。
模拟部分为“Audio Codec”芯片数字部分“Digital Control”芯片安装前准备工作计算机配件选购原则:1 组装电脑按需配置,明确电脑使用范围2 衡量整机预算 3 衡量整机运行速度配件选购原则:1 大配件尽量选名牌 2 配件选择尽量要容易换修,升级3 配件选购尽量找代理BISO设置CMOS:互补金属氧化物半导体,是电脑主板上一块可读写的RAM芯片,存储了电脑系统的实时时钟信息和硬件配置信息等BIOS CMOS区别:CMOS RAM是系统参数存放的地方,而BIOS中的系统设置程序是完成参数设置的手段,即通过BIOS设置程序对CMOS参数进行设置设置第一启动盘硬盘第二光驱:1在计算机启动过程中按DEL键进入CMOS主界面2将光标移动到advanced BIOSfeatures 后按回车,打开高级选项功能界面3 将first boot device设置为HDD-0 second boot device设置为CD-ROM4 按F10 保存退出设置计算机开机及setup密码:1开机过程中按DEL12将光标移动到advanced BIOS features 后按回车,打开高级选项功能界面3 选择security option 项,设为system,按ESC回到主界面4 在BIOS主界面中,选择 set supervision password ,输入密码为5 在弹出的确认密码框中再次输入6 按F10键保存退出硬盘分区与格式化硬盘低级格式化:硬盘的低级格式化又称硬盘的屋里格式化或低格,只要目的是划分磁道,建立扇区和选择扇区的间隔比。
需要低格情况:出现坏道较多的硬盘,病毒严重感染的硬盘硬盘高级格式化:打开“我的电脑”窗口,鼠标右击要格式化的分区,在弹出的快捷菜单中选择“格式化”命令,弹出格式化磁盘对话框,选择文件系统和格式化选项,单击“开始”按钮,开始分区格式化。
操作系统的安装驱动程序安装顺序:1 按装操作系统的service pack 补丁 2主板驱动 3 directX驱动4 显卡、声卡、网卡调制解调器等插在主板上的板卡驱动5 最后安装打印机、扫描仪等上网调试ISDN:综合业务数字网ADSL:非对称数字用户环网LMDS:利用社区宽带接入的一种无线接入技术LAN:小区宽带设置无线路由器:1.打开浏览器,在地址栏输入192.168.1.1,按enter 。
输入用户名和密码,单机确定按钮,进入路由器设置界面的“设置向导”2.单击下一步按钮,选择上网方式,单击下一步按钮,设置上网参数3 单击下一步按钮,设置无线参数。
设置完毕单击下一步按钮。
最后单击完成按钮系统的备份与还原驱动程序备份:1.选择菜单命令“驱动管理-驱动备份”2.勾选需要备份驱动程序的硬件名称,选择备份路径,单机“开始备份”按钮驱动还原:单击菜单“驱动管理-驱动还原”选择文件路径,找到备份驱动程序,勾选需要还原驱动程序的硬件名称,单击“开始还原”按钮驱动卸载:选择菜单命令“驱动管理-驱动微调”勾选硬件名称,单击“驱动卸载”按钮设置系统还原状态:右击我的电脑-属性-系统还原,选择分区,单击“设置”设置分区监视状态,单击“确定”按钮创建还原点:1.选择“开始-程序-附件-系统工具-系统还原”命令,打开系统还原向导2.选择“创建一个还原点”输入还原点描述名称,单击“创建”按钮还原点回复:1.选择“开始-程序-附件-系统工具-系统还原”命令,打开系统还原向导2.选择“恢复我的计算机到一个较早的时间”选项,单击“下一步”3.在日历上单击黑体字显示的日期选择系统还原点,单击“下一步”进行系统还原。
硬盘数据恢复硬盘数据恢复概念:硬盘数据恢复就是把有硬件故障导致不可访问,或由于病毒、误操作、意外事故等各种原因导致的丢失的数据还原成正常的数据,即恢复至它本来的面目。
数据恢复困难层次(难-易)1.完全低级格式化后的数据恢复 2.主轴电机损坏的数据恢复3.磁头组件损坏的数据恢复4.软故障的数据恢复 5.硬盘固件损坏和电路板损坏的数据恢复使用Final Data恢复数据:1.在“文件-打开”选择丢失数据的盘符 2.开始搜索已删除文件,搜索结束后在屏幕显示搜索结果 3.选择要恢复的文件 4.选择“文件-恢复”在弹出的对话框中选择恢复路径。
单击“保存”按钮硬盘误格式化恢复:1.启动EasyRecovery 进入主见面,选择“数据恢复”2.单击“格式化恢复”,选择被误格式化的分区3.单击“下一步”软件会扫描分区文件系统进行搜索 4.选择要恢复的数据,单击“下一步”再出现的界面中单击“浏览”选择恢复路径,单击“下一步”开始恢复数据 5.恢复完成后单击完成按钮计算机病毒防护病毒的特点:1.寄生性2.传染性3.潜伏性4.隐藏性5.破坏性6.可触发性病毒分类:存在媒体:网络病毒文件病毒引导型病毒传染方法:驻留型病毒非驻留型病毒破坏能力:无害型病毒、无危险型病毒、危险型病毒、非常危险型病毒按病毒特有算法:伴随型病毒、蠕虫型病毒、寄生型病毒、诡秘型病毒、变型病毒。
计算机病毒诊断:1.检查是否有异常进程2.查看系统当前启动的服务是否正常 3.在注册表中查找异常启动项4.用浏览器进行网上判断5.显示出所有系统文件和隐藏文件,查看是否有隐藏病毒文件存在6.根据杀毒软件能否正常运行来判断计算机是否中毒计算机病毒的清除:1.将杀毒软件升级至最新版本,进行全盘查杀 2.进入安全模式进行查杀 3.使用相应的专杀工具进行查杀 4.如果病毒非常顽固,则最好格式化并重装操作系统5.有个别病毒在重装操作系统后仍无法彻底清除,只好对硬盘进行重新分区或格式化处理计算机故障分析2计算机故障分析原则:1.仔细观察原则(观察一般包括看,听,闻,摸)2.先想后做原则3.先软后硬原则4.主次分明原则计算机故障解决方法:1. 最小系统法:硬件最小系统由电源、主板、CPU、内存、显卡和显示器组成软件最小系统由电源、主板、CPU、内存、显卡、显示器、键盘、硬盘组成2. 替换法3. 诊断卡法4. 观察法软件:硬盘分区魔术师使用partition magic时注意事项:1. 使用PM前,做好停盘上重要数据的备份2.使用PM分区等操作时保持电源稳定3.PM与防病毒软件存在一定的兼容问题,使用PM操作前,可先对硬盘杀毒,然后关闭防病毒软件4.使用PM前充分计划好硬盘空间划分情况,避免不必要的操作,用最简单的步骤达到效果使用“创建分区”向导创建新分区:1.运行PM,在主界面单击“创建一个新分区”选项,单击“下一步”2.再出现的“创建位置”对话框选择创建新分区的位置3.再出现的“减少哪一个分区”对话框中选择创建的分区容量从哪里获得,单击“下一步”4.再出现的“创建新的分区”对话框中选择新分区的大小、文件系统格式、,在创建为下拉列表中选择主分区或逻辑分区单击“下一步”5.单击“完成”按钮,返回主界面单击“应用”按钮,系统开始创建分区调整主分区或逻辑分区的大小:1.运行partition magic,在主界面左侧的“选择一个任务”栏中单击“调整一个分区容量”选项,单击“下一步”2.在“调整分区容量”对话框中,单击“下一步”按钮,在“选择分区”对话框中选择需要调整的分区,单击“下一步”3.在“调整分区容量”对话框中设置调整后的容量,单击“下一步”4.如果增大原分区容量,则弹出“减少哪一个分区的空间”对话框,选择要减少的分区,单击“下一步”;如果减小原分区容量,则弹出“提供给哪一个分区的空间”对话框,选择要提供的分区,单击“下一步”5. 单击“完成”按钮,返回主界面单击“应用”按钮一键GHOST:一键备份:选择主界面的“一键备份系统”,弹出“一键备份系统”窗口,选择“备份”选项,系统会自动启动Ghost,并将C盘备份到第一硬盘的最后一个分区:\~1\C_PAN.GHO一键恢复:选择主菜单的“一键恢复系统”弹出“一键恢复系统”窗口,选择“恢复”选项,程序将自动启动Ghost 恢复系统。