开题报告和大纲写法概要
- 格式:ppt
- 大小:384.00 KB
- 文档页数:37
开题报告模板论文大纲
一、引言
在引言部分,将介绍研究的背景和意义,并阐述研究的目的和重要性。
此部分将提供背景信息和引起读者兴趣的论述,为后续各个部分提供一个整体的框架。
二、文献综述
文献综述将回顾与研究主题相关的现有文献和研究成果。
此部分将概述既有研究的发现、方法和限制,并指出当前研究中尚未解决的问题。
该部分将提供研究的理论基础,并揭示本研究的创新点。
三、研究方法
研究方法部分将详细描述研究的设计和实施方法。
该部分将阐明研究的参与者、数据收集方法、研究变量的操作定义以及实施程序。
此外,还将介绍数据分析方法和研究的伦理考虑。
四、结果与讨论
结果与讨论部分将介绍研究的主要结果,并对结果进行详细分析和讨论。
该部分将解释数据分析的结果,探讨结果的意义,并与既有文献进行比较。
此外,还将讨论研究结果的实际应用和可能的局限性。
五、结论
结论部分将总结研究的主要发现,并提出未来研究的建议。
此部分将回顾研究的目的,并强调研究对于相关领域的贡献。
此外,还将讨论研究的局限性并提供改进的方向。
六、参考文献
参考文献部分将列出研究中所引用的文献。
请按照国际通用的引用格式编写,确保准确和一致性。
七、附录(可选)
如有需要,可以在附录中提供一些额外的信息,如相关数据表格、统计分析结果或详细的实验方法等。
以上是一份开题报告模板论文大纲,根据实际研究内容进行适当的调整。
注意,在论文中,每个部分的标题应该使用实际的研究内容进行命名,以准确反映各部分的内容和贡献。
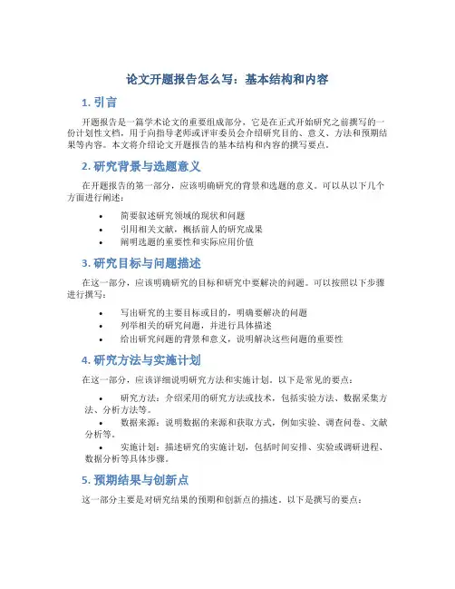
论文开题报告怎么写:基本结构和内容1. 引言开题报告是一篇学术论文的重要组成部分,它是在正式开始研究之前撰写的一份计划性文档,用于向指导老师或评审委员会介绍研究目的、意义、方法和预期结果等内容。
本文将介绍论文开题报告的基本结构和内容的撰写要点。
2. 研究背景与选题意义在开题报告的第一部分,应该明确研究的背景和选题的意义。
可以从以下几个方面进行阐述:•简要叙述研究领域的现状和问题•引用相关文献,概括前人的研究成果•阐明选题的重要性和实际应用价值3. 研究目标与问题描述在这一部分,应该明确研究的目标和研究中要解决的问题。
可以按照以下步骤进行撰写:•写出研究的主要目标或目的,明确要解决的问题•列举相关的研究问题,并进行具体描述•给出研究问题的背景和意义,说明解决这些问题的重要性4. 研究方法与实施计划在这一部分,应该详细说明研究方法和实施计划。
以下是常见的要点:•研究方法:介绍采用的研究方法或技术,包括实验方法、数据采集方法、分析方法等。
•数据来源:说明数据的来源和获取方式,例如实验、调查问卷、文献分析等。
•实施计划:描述研究的实施计划,包括时间安排、实验或调研进程、数据分析等具体步骤。
5. 预期结果与创新点这一部分主要是对研究结果的预期和创新点的描述。
以下是撰写的要点:•预期结果:根据研究目标和问题,对研究结果作出预期,包括定性和定量的结果描述。
•创新点:指出研究的创新之处,说明研究成果对学术界和实际应用的重要性。
6. 参考文献在开题报告的最后,需要列出参考文献,引用所有在报告中提到的文献。
要遵循相应的引用格式,如APA、MLA等。
结论本文介绍了论文开题报告的基本结构和内容的撰写要点。
准确明确地描述研究背景和选题意义、研究目标和问题、研究方法和实施计划、预期结果和创新点等是撰写开题报告的关键要素。
通过遵循这些要点,可以使开题报告更有逻辑性和可读性,为后续研究工作打下良好的基础。
以上为论文开题报告的基本结构和内容的撰写指南,希望对您撰写开题报告时有所帮助。
开题报告任务书的内容、文本格式及样本一、开题报告的内容由于开题报告是用文字体现的论文总构想,因而篇幅不必过大,但要把计划研究的课题、如何研究、理论适用等主要问题说清楚,毕业生的开题报告应包含至少两个部分:总述、提纲。
1. 总述开题报告的总述部分应首先提出选题,并简明扼要地说明该选题的目的、目前相关课题研究情况、理论适用、研究方法、必要的数据等等。
1)选题意义2)文献综述及本人对文献的评价3)论文的理论依据、研究方法4)论文结构、研究内容及预期的结果2. 提纲开题报告包含的论文提纲可以是粗线条的,是一个研究构想的基本框架。
可采用整句式或整段式提纲形式。
在开题阶段,提纲的目的是让人清楚论文的基本框架,没有必要像论文目录那样详细。
3. 参考文献开题报告中应包括相关参考文献的目录4. 要求开题报告应有封面页,总页数应不少于4页。
二、开题报告的文本格式要求1、开题报告文档要求:开题报告或A thesis proposal 距中宋体或Times New Roman三号加粗,开题报告整篇文档的行距均为固定值24磅,页边距均为2.8cm, A4纸打印。
2. 开题报告内容分以下几项(除小标题用宋体或Times New Roman四号加粗外,其余均用宋体或Times New Roman小四号):(1)论文题目(Thesis title)(2)选题目的(Research purpose)(3)研究意义(Theoretical and Practical Meaning)(4)文献综述(Literature Review)(5)研究方法(Research approaches)(6)论文大纲(Thesis outline)(7)参考文献(Bibliography)(8)关键词(Key words)3. 论文写作进度及具体时间安排: 与开题报告的语言一致,用小四号宋体或Times New Roman。
4. 开题报告表格填写均用小四号宋体或Times New Roman。
开题报告提纲参考模板(一)选题来源1. 这事儿是咋被我盯上的呢?- 生活中的小烦恼或者大惊喜。
就像我平常老是遇到[生活中的相关情景,如老是忘记带钥匙,然后就想研究智能门锁相关的课题],然后就想,这背后肯定有很多值得研究的东西。
- 上课或者读书的时候灵光乍现。
老师在讲[具体课程内容]的时候,提到了一个点,我就突然觉得[研究课题相关想法],这个想法就在我脑袋里扎根了。
2. 为啥这个选题很重要呢?- 对社会的意义。
比如说,如果研究[环保相关课题],那地球妈妈都在呼吁我们要做点啥,这选题要是成功了,说不定能让我们的环境变得更好,让小动物们都能开开心心的。
- 对行业的价值。
在[具体行业,如互联网行业]里,这个研究可能会改变[具体的行业现状,如提高数据传输速度之类的],就像给这个行业注入了一股新鲜的活力。
(二)研究目的和意义1. 我到底想干啥?- 短期目标。
我就想先搞清楚[研究课题中的某个小问题,如某种植物在特定环境下的生长初期变化],就像是先解开一个小谜团。
- 长期目标。
终极梦想就是能对整个[研究课题相关的大领域,如植物学领域]有一个全新的认识,说不定还能写一本超级厉害的专著,成为这个领域的小专家呢。
2. 这事儿为啥值得做?- 理论意义。
它可能会填补[研究领域中的理论空白,如某种数学模型在特定条件下还没有被研究过],就像给知识的大厦添上一块新的砖头。
- 实践意义。
在实际生活中,这能让[相关人群,如农民伯伯种植作物更有效率],或者让我们的生活变得更加便捷、美好,就像魔法一样。
(三)国内外研究现状1. 别人都在忙啥?- 国内研究情况。
咱国内的大佬们在这个课题上已经有了一些成果,比如说[列举国内的一些研究成果,如某大学研究团队在相关技术上取得的阶段性成果],但是呢,他们可能还没有完全解决[你发现的现有研究的不足]。
- 国外研究情况。
国外那些聪明的脑袋也没闲着,他们在[课题相关方面]做了[国外的研究成果举例],不过他们也有自己的小问题,像[国外研究存在的不足]。
主任审查并存档。
纸质文档(A4纸打印,手写):于论文材料收尾阶段,经导师及论文负责人签字后以组为单位,与其它材料一起上交教研室主任审查并存档。
纸质文档(A4纸打印,手写):于论文材料收尾阶段,经导师及论文负责人签字后以组为单位,与其它材料一起上交教研室主任审查并存档。
曲靖师范学院本科毕业论文(设计)开题报告论文题目:作者:学号:学院:年级:专业:指导教师:职称:日期:曲靖师范学院教务处制毕业论文(设计)开题报告填写说明1.封面上的“论文题目”一栏填写时一律不用书名号;外语学院学生的论文(设计)题目统一填写英文题目,不用中文。
2.封面上的“学号”一栏统一填写如:“2003131150”含年级、系别、班级和学号顺序的数字。
不能填写为:“63”、“04号”的等样式。
3.封面页上的“年级”一栏用阿拉伯数字统一填写为:“xxxx级”。
不能填写为:“四年级”、“03级”、“2003”等样式。
4.封面页上的“日期”一栏统一填为带有年、月、日字样的日期形式,如“2006年12月21日”。
5.装订样式用一页A3纸复印后从中缝对折,用骑马钉装订。
其中封面页有文字信息,封二为“毕业论文(设计)开题报告填写说明”,封三、封底为内容页。
6.电子文档:由学生按规范字体字号及格式填写,经指导教师指导整改后,以组为单位将上交教研室主任审查并存档。
纸质文档(A4纸打印,手写):于论文材料收尾阶段,经导师及论文负责人签字后以组为单位,与其它材料一起上交教研室主任审查并存档。
曲靖师范学院本科毕业论文(设计)开题报告论文题目:新课标下小学美术教学方法初探作者:陶思斯学号:2010061144学院:美术学院年级:2010级专业:美术学指导教师:马兴隆职称:讲师日期:2013年9月10日曲靖师范学院教务处制毕业论文(设计)开题报告填写说明1.封面上的“论文题目”一栏填写时一律不用书名号;外语学院学生的论文(设计)题目统一填写英文题目,不用中文。
开题报告及汇报时的主要内容第一篇:开题报告及汇报时的主要内容论文开题主要内容及意义一、论文开题主要内容1、2、介绍目前的国内外研究现状或水平,也就是收集相关资料多少或情况介绍论文形成的的初步提纲(查参阅同类型题目的文章),也就是先写啥,后写啥。
二、意义通过上台介绍,老师来评价能否开题来写,否则就会半途而废。
说的对吗?这就是开题开题报告及汇报时的主要内容一、选题依据(拟开展研究的价值、意义)1.背景:2.目的:3.意义: 1)理论意义: 2)现实意义:二、研究的步骤、方法及措施三、论文拟定提纲(一)(二)引言贵州洪涝灾害概况1.2.3.(三)自然地理及社会概貌历史重大灾害灾害特点洪涝灾害的分析1.暴雨灾情2.洪涝灾害的分区3.洪涝灾害与森林植被的关系4.承灾能力评估(四)防治洪涝灾害的对策措施四、主要参考文献注意:汇报时主要是论文的思路即第三部分拟定提纲附一样本关于贵州省洪涝灾害分析与对策二、选题依据(拟开展研究的价值、意义)4.背景:近年来,我国洪涝灾害的频度、程度逐年加重,给农业生产、国民经济和人民群众生命财产安全造成巨大的损失。
在各种自然灾害中,洪涝是最常见且又危害最大的一种。
洪水出现频率高,波及范围广,来势凶猛,破坏性极大。
洪水不但淹没房屋和人口,造成大量人员伤亡,而且还卷走人产居留地的一切物品,包括粮食,并淹没农田,毁坏作物,导致粮食大幅度减产,从而造成饥荒。
洪水还会破坏工厂厂房、通讯与交通设施,从而造成对国民经济部部门的破坏。
本世纪以来,世界各国曾先后发生过近40次特大洪涝灾害,每次都导致上万人的死亡和千百万人的流离失所。
在近几十年中,洪涝发生频次与灾害损失都在逐年增加。
中国自古就是洪涝灾害严重的国家。
据不完全统计,在从公元前206年到1949年的2155年间,共发生较大水灾1092次,死亡万人以上水灾每5—6年即出现一次,这种局面到现代尚无根本的改变。
洪涝灾害不但直接引起人员伤亡和财产损失,还造成一系列其它灾害如滑坡、泥石流、疫病的出现。
开题报告提纲框架怎么写开题报告是研究生阶段非常重要的一环,它是进入研究课题的第一步,也是整个研究过程的起点。
一个完整、清晰的开题报告提纲框架对于后续的研究工作至关重要。
本文将从引言、研究背景、研究目的、研究方法、预期成果等几个方面探讨开题报告提纲框架的写作方法。
引言部分是开题报告的开端,它需要引起读者的兴趣并介绍研究课题的背景和意义。
在引言部分,可以通过一些真实的案例或数据来说明研究课题的重要性,并阐述研究课题的现实意义和应用价值。
此外,还可以简要介绍相关领域的研究现状,指出现有研究的不足之处,从而引出本研究的动机和目的。
研究背景部分是对研究课题相关领域的现状和问题进行梳理和分析。
在这一部分,可以回顾过去的研究成果,指出现有研究的不足之处,并提出自己研究的创新点和突破口。
同时,还可以介绍一些相关理论、模型或方法,为后续的研究方法部分做铺垫。
研究目的部分是明确研究的目标和任务。
在这一部分,可以提出一个或多个明确的研究问题,并说明解决这些问题的重要性。
同时,还可以列举一些具体的研究目标,以便后续的研究方法和预期成果的设计。
研究方法部分是对研究过程中所采用的方法和步骤进行详细的描述。
在这一部分,可以介绍研究所采用的实验设计、数据采集方法、数据分析方法等。
同时,还可以说明所采用方法的合理性和可行性,并解释为什么选择这些方法来解决研究问题。
预期成果部分是对研究结果和影响进行预测和展望。
在这一部分,可以说明研究的预期成果,包括理论贡献、实践应用、学术价值等方面。
同时,还可以讨论研究结果对相关领域的影响和推动作用,以及可能存在的局限性和不确定性。
此外,还可以在开题报告提纲框架中加入一些其他的内容,如研究计划、参考文献等。
研究计划可以包括研究的时间安排、任务分配、实验设备和场地的准备等。
参考文献部分可以列举一些相关的文献资料,以便读者了解和查阅。
总之,一个完整、清晰的开题报告提纲框架能够为后续的研究工作提供指导和支持。
最新开题报告写作方法与内容参考范例3篇开题报告写作方法与内容参考范例第1篇开题报告的撰写主要包括以下几个方面:1.开题报告名称开题报告名称就是开题报告名字。
这看起来似乎是个小问题,但实际上很多人写专题名称时,往往写得不准确、不恰当,从而影响整个开题报告的形象与质量。
那么,如何给开题报告起名称呢?(1)、名称要准确、规范。
准确就是开题报告的名称要把开题报告研究的问题是什么,研究的对象是什么交待清楚。
开题报告的名称一定要和研究的内容相一致,不能太大,也不能太小,要准确的把研究的对象、问题概括出来。
规范就是所用的词语、句型要规范、科学,似是而非的词不能用,口号式、结论式的句型不要用。
因为我们是在进行科学研究,要用科学的、规范的语言去表述我们的思想和观点。
这里有一个专题名称叫培养自主学习能力,提高课堂学习效率,如果这个题目是一篇经验性论文,或者是一个研究报告,还不错,但作为专题的名称,则不是很好的。
因为专题就是我们要解决的问题,这个问题正在探讨,正开始研究,不能有结论性的语气。
若改为自主学习能力的培养对提高课堂学习效率的影响则较为妥当。
(2)、名称要简洁,不能太长。
不管是论文或者开题报告,名称都不能太长,能不要的字就尽量不要,最长一般不要超过20字。
2.研究的目的、意义研究的目的、意义也就是为什么要研究、研究它有什么价值,研究背景是什么。
这一般可以先从现实需要方面去论述,指出现实中存在这个问题,需要去研究,去解决,本开题报告的研究有什么实际作用。
然后,再写开题报告的理论和学术价值。
这些都要写得具体一点,有针对性一点,不能漫无边际地空喊口号。
3.研究的指导思想开题报告研究的指导思想就是在宏观上应坚持什么方向,符合什么要求等。
这个方向或要求可能是哲学、数学、自然科学、政治理论,也可以是科学发展规划,也可以是有关研究问题的指导性意见等。
4.研究的目标和假设开题报告研究的目标和假设也就是课题最后要达到的具体目的,要解决哪些具体问题。
开题报告初步提纲模板一、选题背景和意义(1)选题背景:简要介绍选题所涉及的研究领域、问题或现象的背景,以及当前研究的现状和不足之处。
(2)研究意义:阐述选题的重要性和研究价值,指出研究结果对学术界和实际应用的促进作用。
二、相关研究综述(1)文献综述:总结相关领域内已有的研究成果和理论基础,介绍相关文献中的研究观点、方法和结论,以及存在的不足之处。
(2)研究缺口:指出已有研究中尚未解决或存在争议的问题,以及这些问题的研究意义和影响。
三、研究目标和问题(1)研究目标:明确研究工作的总体目标和具体目标,即研究所要达到的预期成果。
(2)研究问题:提出本研究所要探索和解决的具体问题,突出研究的创新性和独特性。
四、研究方法和步骤(1)研究方法:介绍研究所采用的主要方法和研究工具,包括实证研究方法、问卷调查、实验设计等。
(2)研究步骤:详细描述研究的整体流程和具体步骤,包括数据收集、数据处理、实验设计、模型构建等。
五、论文结构安排(1)引言:包括研究背景、目的和意义,简要介绍研究方法和结构安排。
(2)文献综述:对已有研究进行综述和分析。
(3)研究方法:介绍研究的数据来源、数据处理方法和实证分析方法。
(4)研究结果:对研究结果进行分析和讨论。
(5)结论与展望:对研究结果进行总结和归纳,指出研究的局限性和未来研究方向。
六、预期成果和创新点(1)预期成果:阐述本研究所期望达到的结果和成果,包括理论贡献和实际应用效果。
(2)创新点:强调本研究相对于已有研究的创新之处,突出研究的价值和意义。
七、研究的可行性分析(1)数据和资源:介绍研究所需要的主要数据和资源来源,包括数据收集的可行性和可获得性。
(2)时间和经费:估计研究所需的时间和经费,分析研究的可行性和可操作性。
八、论文写作计划(1)工作安排:详细列出论文写作的时间节点,包括文献查找、数据处理、实证分析、论文撰写、修改和最后定稿等。
(2)论文格式和要求:介绍论文的格式要求和写作规范,包括引用文献的方式、参考文献的格式等。
论文开题报告写作提纲(推荐2篇)本站小编为你整理了多篇相关的《论文开题报告写作提纲(推荐2篇)》,但愿对你工作学习有帮助,当然你在本站还可以找到更多《论文开题报告写作提纲(推荐2篇)》。
第一篇:开题报告提纲篇一:开题报告提纲标准格式课题题目(小二宋体加粗)学生:(五号宋体)指导教师:(五号宋体)(三峡大学科技学院)(五号宋体)一.课题来源(三号黑体)课题来源可从以下三方面写:1、从课题的背景:如选自某设计工程。
2、课题实际意义:如某课题的研究的实际意义。
3、创新性:如有实际的经济和实用价值。
100至200字左右二.研究目的和意义(三号黑体)1.背景: 2.目的: 3.意义:三.阅读的资料以及文献1、阅读文献15篇以上,要求有资料出处、作者、出版社、发表时间。
2、国内外现状和发展趋势四.研究的主要内容及途径1、主要设计内容2、设计过程(基本思路)五、工作的主要阶段、进度,参照任务书写六、最终目标及完成时间写最终完成的时间和要提交的成果七、现有条件及必要措施资料准备情况、课题主要内容了解情况、难点重点及基本设计思路等。
八、协助单位及鸣谢篇二:3毕业论文开题报告提纲毕业论文开题报告提纲一、开题报告封面:论文题目、系别、专业、年级、姓名、导师二、目的意义和国内外研究概况三、论文的理论依据、研究方法、研究内容四、研究条件和可能存在的问题五、预期的结果六、进度安排七、教研室可行性论证结论毕业论文开题报告范文论文题目:现代语境下自觉消解类人学本质的第一人――论施蒂纳哲学及其重要价值研究目的及意义:施蒂纳是青年黑格尔派的重要人物和逻辑终结者,他的代表作《唯一者及其所有物》第一次全面的批判了费尔巴哈甚至是启蒙思想以来的古典人本主义逻辑,也是西方思想史上在现代性的语境中第一个自觉地消解形而上学的人,而且他直接地影响了马克思主义的形成,具有重要的意义。
然而在传统的思想史教学中,施蒂纳被贬为一个小丑式的浅薄理论家,虽然国内目前有个别学者深刻地认识到了施蒂纳的重要意义并作了简要的分析,但这种不受理论界重视的情况仍未完全改变。
毕业论文开题报告的提纲及格式
以下是一篇关于开题报告的提纲,欢迎浏览!
一、开题报告封面:论文题目、系别、专业、年级、姓名、导师
二、立题的背景及意义
结合工程应用背景提出,要重点强调课题的理论意义和工程应用价值。
三、国内外研究现状及分析
该分部十分重要,必须写好!只有知彼知己,才能百战不殆。
文献综述部分可以沿时间主线组织撰写,也可按研究内容分类组织撰写;可以将国内和国外研究现状分开撰写,也可不分。
文献分析部分是找差距、找问题的关键部分,它直接关系到下文研究内容的提出。
当然,也可以一边综述,一边分析,再在结尾部分加以强调。
四、论文的研究内容、理论依据
论文的研究内容必须针对上文提出的学术问题加以提炼,研究内容必须要有基本的理论依据来保证其科学性。
五、研究方法和技术路线
六、研究条件和可能存在的问题
七、论文提纲
可按两级目录格式粗线条撰写。
八、预期的结果及创新点
九、进度安排
十、参考文献。
开题报告提纲应该怎么写开题报告提纲应该怎么写「篇一」项目名称应准确、简洁,承担单位指直接从事该科研课题研究的单位或召集单位;起止时间是指该科研课题从立题到完成的时间。
内页主要内容包括以下几部分:课题目的、意义:说明课题来源,研究目的、意义,技术经济效益,在国民经济建设和科学技术上作用。
同时说明有关课题所在学科国内外发展情况。
课题内容和技术关键:课题内容包括课题具体由那些部分组成,逐一列出;技术关键是指该课题研究中的关键技术、技术难点、技术指标和预期的研究成果。
课题准备工作:包括实验场地、实验设备、文献资料、研究人员选择及该课题的前期准备情况。
课题进度安排:一般分月度、季度、年度来进行安排。
进度安排要明确、具体,并要留有余地。
完成每个课题进度所要采取的技术措施和组织措施。
经费概算:指完成该课题所必须的材料费、设备购置费、旅差费、资料费等,在概算经费时,要从需要和可能出发,只有这样才有获得批准的把握性。
关键设备和材料:这是指要完成该项课题需要添置的关键设备和材料,包括名称、规格、型号、数量、价格。
开题报告提纲应该怎么写「篇二」1 前期调研充分了解任务书要求,对安徽合肥绿色港湾酒店拟建场地进行深入的调研,掌握其周围环境状况、交通状况、发展前景,为以后的深入设计做准备。
2 项目立意在调研基础上对已有条件进行科学的整理,确定项目的基本定位,根据任务书确定酒店的档次、规模、景观朝向及对城市和周边环境的影响。
3 总体规划在充分的调研和立意基础上进行酒店的总体规划设计,与指导教师进行多次交流沟通,解决存在的多种问题,并未下一步建筑深入设计做准备。
4 单体设计在总体规划的基础上进行各个建筑单体的设计,充分考虑他们之间的联系,充分与总体规划协调,反复论证得到最优的设计结果。
5 环境与景观设计在总体规划与单体设计阶段渗透入环境与景观设计,塑造出休闲酒店的景观要求和休闲场所,以求在不大的面积下达到最后的休闲感受。
开题报告提纲的基本思路与写法
要求写到3级标题,如下面列示的”1绪论”
1 绪论............................. 错误!未定义书签。
1.1研究背景(或问题的提出)................. 错误!未定义书签。
1.2国内外研究现状......................... 错误!未定义书签。
1.2.1国外研究现状..................... 错误!未定义书签。
1.2.2国内研究现状..................... 错误!未定义书签。
1.3研究内容与结构......................... 错误!未定义书签。
1.4研究思路及方法......................... 错误!未定义书签。
1.4.1研究思路......................... 错误!未定义书签。
1.4.2研究方法......................... 错误!未定义书签。
2**相关问题的理论概述
3**企业**的现状与问题
4**企业**存在问题的原因分析
5改进**企业**问题的对策建议
6结束语
参考文献
致谢
(3.4.5问题、原因分析及对策建议要对应好,能做到一一对应最好)。
开题报告怎么写模板提纲开题报告怎么写模板提纲一、引言- 介绍研究的背景和意义- 阐述研究的目的和重要性- 概述研究的方法和预期结果二、文献综述- 回顾相关研究领域的文献- 分析前人研究的不足和问题- 提出本研究的创新点和研究价值三、研究问题和目标- 确定研究的核心问题- 提出明确的研究目标- 阐述研究的范围和限制条件四、研究方法- 说明采用的研究方法和技术- 详细描述实验设计和数据收集方法- 讨论数据分析和解释的方法五、预期结果和讨论- 阐述预期结果和研究发现- 探讨结果对现有理论的影响- 分析结果的可行性和局限性六、研究进度和计划- 列出已完成的工作和成果- 说明当前的研究进展和问题- 规划未来的研究计划和时间表七、预期贡献和创新性- 阐述本研究的预期贡献- 强调本研究的创新性和独特之处- 指出对学术和实践的影响八、研究的可行性和资源需求- 分析研究的可行性和可操作性- 说明所需的资源和支持- 讨论可能的困难和风险九、结论- 总结研究的重点和要点- 强调研究的意义和价值- 提出未来的研究方向和展望十、参考文献- 列出引用的文献和资料- 按照规范的引用格式编写十一、附录- 包括研究中的原始数据和统计结果- 插入相关的图表和图像以上是开题报告的模板提纲,每个部分都需要详细论述,以确保报告的完整性和可读性。
在撰写开题报告时,应注意语言表达的准确性和逻辑性,避免出现模糊或冗长的句子。
同时,合理安排时间和资源,确保研究的可行性和可操作性。
开题报告的撰写是研究工作的重要一步,它为后续的研究提供了指导和基础,因此需要认真对待并充分准备。
开题报告各部分的要求和写法(共五则)第一篇:开题报告各部分的要求和写法开题报告各部分的要求和写法开题报告定义:开题报告,就是确定了课题研究方向后,课题负责人在调查研究的基础上撰写的报请上级(一般是学术委员会)批准的选题计划。
它主要说明这个课题研究的意义,该课题的可行性,自己有条件进行研究以及研究方案(包括材料,方法和试验设计,研究目的和结果预期)等问题,也可以说是对课题的论证和设计。
开题报告是提高选题质量和水平的重要环节。
写好开题报告一方面要了解它们的基本结构与写法,但“汝果欲学诗,功夫在诗外”,写好开题报告和研究方案重要还是要做好很多基础性工作。
首先,我们要了解别人在这一领域研究的基本情况,研究工作最根本的特点就是要有创造性,熟悉了别人在这方面的研究情况,我们才不会在别人已经研究很多、很成熟的情况下,重复别人走过的路,而会站在别人研究的基础上,从事更高层次、更有价值的东西去研究;其次,我们要掌握与我们课题相关的基础理论知识,理论基础扎实,研究工作才能有一个坚实的基础,否则,没有理论基础,你就很难研究深入进去,很难有真正的创造。
因此,我们进行科学研究,一定要多方面地收集资料,要加强理论学习,这样我们写报告和方案的时候,才能更有把握一些,制定出的报告和方案才能更科学、更完善。
开题报告结构和内容:封面正文:1、选题意义和背景2、论文综述/研究基础3、参考文献4、论文提纲5、论文的理论依据、研究方法、研究内容6、研究条件和可能存在的问题7、预期的结果8、论文写作进度安排开题报告各部分的要求和写法:封面:论文题目:※※※※※※(三号黑体居中,可以有1个副标题,副标题需换行居中显示)学生姓名:※※※(三号宋体居中)学号:※※※(三号宋体居中,按学生证上填写)专业:※※※(三号宋体居中,必须填写专业全称,不能简写)班级:※※※(三号宋体居中,只写班级名称,例:化学1201)指导教师:※※※(三号宋体居中,只填教师姓名,不加职称)正文:1、选题意义和背景内容要求:研究的意义与背景也就是为什么要研究、研究它有什么价值。
开题报告的格式大纲
由于开题报告是用文字体现的论文总构想,因而篇幅不必过大,但要把计划研究的课题、如何研究、理论适用等主要问题说清楚,应包含两个部分:总述、提纲。
1 总述
开题报告的总述部分应首先提出选题,并简明扼要地说明该选题的目的、目前相关课题研究情况、理论适用、研究方法、必要的数据等等。
2 提纲
开题报告包含的论文提纲可以是粗线条的,是一个研究构想的基本框架。
可采用整句式或整段式提纲形式。
在开题阶段,提纲的目的是让人清楚论文的基本框架,没有必要像论文目录那样详细。
3 参考文献
开题报告中应包括相关参考文献的目录
4 要求
开题报告应有封面页,总页数应不少于4页。
版面格式应符合以下规定。
开题报告
学生:
一、选题意义
1、理论意义
2、现实意义
二、论文综述
1、理论的渊源及演进过程
2、国外有关研究的综述
3、国内研究的综述
4、本人对以上综述的评价
三、论文提纲
前言、
一、
1、
2、
3、
······
二、
1、
2、
3、
······
三、
1、
2、
3、
结论
四、论文写作进度安排
毕业论文开题报告提纲
一、开题报告封面:论文题目、系别、专业、年级、姓名、导师
二、目的意义和国内外研究概况
三、论文的理论依据、研究方法、研究内容
四、研究条件和可能存在的问题
五、预期的结果
六、进度安排。