餐饮毛利率计算公式
- 格式:doc
- 大小:22.50 KB
- 文档页数:3
各行业的毛利率计算方法
不同行业的毛利率计算方法会有所不同,因为不同行业有不同的特点和经营模式。
以下是一些常见行业的毛利率计算方法。
1.零售业:零售业的毛利率计算比较简单,通常使用以下公式:
毛利率=(销售收入-商品成本)/销售收入
2.制造业:制造业的毛利率计算相对复杂一些,需要考虑原材料、人工成本等因素。
通常使用以下公式:
毛利率=(销售收入-商品成本-制造成本)/销售收入
3.电子商务:电子商务行业的毛利率计算方法与零售业类似,但需要考虑到物流成本和平台费用等因素。
4.餐饮业:餐饮业的毛利率计算方法与其他行业略有不同,通常使用以下公式:
毛利率=(总收入-食品成本-人工成本-租金等固定成本)/总收入
5.服务业:服务业的毛利率计算方法也有所不同,通常根据具体行业的特点来确定。
比如,酒店业的毛利率可以根据客房收入、餐饮收入和其他服务项目收入来计算。
需要注意的是,上述的毛利率计算方法只是一般性的参考,具体行业和企业的情况可能有所不同。
在实际计算中,可能需要考虑更多的因素和成本,并且需要根据企业的实际情况来确定。
另外,不同行业的毛利率水平也会有所差异,一般来说,高技术行业的毛利率会比较高,而传统制造业和零售行业的毛利率相对较低。
在进行毛利率计算时,还需要考虑到企业的规模、市场竞争程度、行
业发展趋势等因素,以便更全面地了解企业的经营状况和盈利能力。
同时,还需要对得到的数据进行分析和比较,以确定企业的盈利能力是否稳定或
呈现出增长趋势。
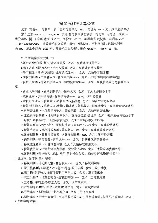
餐饮毛利率计算公式成本=售价×(1—毛利率)例:已知毛利率为36%,售价为126.36元,成本应是多少?解:成本=126.36×(1—36%)=80.85(元)计算毛利率的公式是:毛利率=(售价—成本)÷售价×100%例:已知成本为2.67元,售价为3.93元,毛利率应为多少?解:毛利率=(3.93—2.67)÷3.93×100%=32%计算售价的公式是:售价=成本÷(1—毛利率)例:已知毛利率为41%,成本金额为24.39元,其售价应为多少?解:售价=24.39÷(1—41%)=41.35元。
53个经营数据与计算公式1.餐厅定员=座位数×餐次×计划期天数含义:反映餐厅接待能力2.职工人数=(期初人数+期末人数)/2含义:反映计划期人员数量3.季节指数=月(季)完成数/全年完成数×100%含义:反映季节经营程度4.座位利用率=日就餐人次/餐厅座位数×100%含义:反映日均座位周转次数5.餐厅上座率=计划期接待人次/同期餐厅定员×100%含义:反映接待能力每餐利用程度6.食品人均消费=食品销售收入/接待人次含义:客人食品消费水平7.饮料比率=饮料销售额/食品销售额×100%含义:饮料经营程度8.饮料计划收入=食物收入×饮料比率+服务费含义:反映饮料营业水平9.餐饮计划收入=接待人次×食物人均消费+饮料收入+服务费含义:反映餐厅营业水平10.日均营业额=计划期销售收入/营业天数含义:反映每日营业量大小11.座位日均销售额=计划期销售收入/(餐厅座位数×营业天)含义:餐厅座位日营业水平12.月度分解指标=全年计划数×季节指数含义:反映月度计划水平13.餐饮毛利率=(营业收入-原材料成本)/营业收入×100%含义:反映价格水平14.餐饮成本率=原材料成本额/营业收入×100%含义:反映餐饮成本水平15.餐厅销售份额=某餐厅销售额/各餐厅销售总额×100%含义:餐厅经营程度16.销售利润率=销售利润额/销售收入×100%含义:反映餐饮销售利润水平17.餐饮流通费用=∑各项费用额含义:反映餐饮费用大小18.餐饮费用率=计划期流通费用额/营业收入×100%含义:餐饮流通费用水平19.餐饮利润额=营业收入-成本-费用-营业税金含义:反映营业利润大小=营业收入×(1-成本率-费用率-营业税率)20.餐饮利润率=计划期利润额/营业收入×100%含义:餐饮利润水平21.职工接客量=客人就餐人次/餐厅(厨房)职工人数含义:职工劳动程度22.职工劳效=计划期收入(创汇、利润)/职工平均人数含义:职工贡献大小23.职工出勤率=出勤工时数/定额工时数×100%含义:工时利用程度24.工资总额=平均工资×职工人数含义:人事成本大小25.计划期库存量=期初库存+本期进货-本期出库含义:反映库存水26.平均库存=(期初库存+期末库存)/2含义:月度在库规模27.期初库存=年预计销售额/资金周转次数×0.5×(1+月度销售额/各月平均销售额)含义:计划期初库存安排附:<酒店开业前的总体计划>1、成立筹备小组,确定小组成员及分工。
餐饮行业成本核算的公式1、成本成本=售价×(1—毛利率)例:已知毛利率为36%,售价为126.36元,成本应是多少?解:成本=126.36×(1—36%)=80.85(元)2、毛利率毛利率=(售价—成本)÷售价×100%例:已知成本为2.67元,售价为3.93元,毛利率应为多少?解:毛利率=(3.93—2.67)÷3.93×100%=32%3、售价售价=成本÷(1—毛利率)例:已知毛利率为41%,成本金额为24.39元,其售价应为多少?解:售价=24.39÷(1—41%)=41.35元。
餐饮成本核算以及职工绩效的计算公式餐饮营业率计算公式1、毛利率毛利率=(营业收入-原材料成本)÷营业收入×100%2、成本率成本率=原材料成本÷营业收入×100%3、利润额利润额=营业收入-成本-费用-营业税金4、利润率利润率=利润额÷销售收入×100%5、费用率费用率=营业期流通费用总额÷营业收入×100% 餐饮成本核算以及职工绩效的计算公式经营数据计算公式1、职工人数职工人数=(期初人数+期末人数)含义:反映计划期人员数量2、季节指数季节指数=(季)完成数÷全年完成数×100% 含义:反映季节经营程度3、座位利用率座位利用率=日就餐人次÷餐厅座位数×100% 含义:反映日均座位周转次数4、人均消费人均消费=销售收入÷接待人次含义:计算客人平均消费水平5、饮料比例率饮料比例率=饮料销售额÷销售额×100%6、计划收入计划收入=接待人次×人均消费+饮料收入+服务费含义:计算餐厅营业水平7、日均营业额日均营业额=经营期销售收入÷营业天数8、座位日均销售额座位日均销售额=营业期销售总额÷(餐厅座位数×营业天)含义:计算餐厅座位日营业水平餐饮成本核算以及职工绩效的计算公式职工接待、绩效计算公式1、职工接待率职工接待率=就餐人次÷餐厅(前厅+厨房)职工人数含义:反映职工劳动程度2、职工绩效职工绩效=营业期收入÷职工人数3、职工出勤率职工出勤率=出勤工时数÷定额工时数×100%含义:反映工时的利用程度4、工资总额=平均工资×职工人数含义:人事成本大小餐饮成本核算以及职工绩效的计算公式出入库计算公式1、计划营业期库存量计划营业期库存量=期初库存+本期进货-本期出库含义:反映出库存水准2、平均库存平均库存=(期初库存+期末库存)÷23、期初库存期初库存=年预计销售额÷资金周转次数×0.5×(1+月度销售额÷各月平均销售额)含义:计算出计划营业期初库存的安排。
餐饮毛利率计算公式成本= 售价×(1—毛利率) 例:已知毛利率为36% ,售价为126.36 元,成本应是多少?解:成本=126.36 ×(1—36%)=80.85( 元)计算毛利率的公式是:毛利率=( 售价—成本)÷?解:毛利率=(3.93售价×100% 例:已知成本为 2.67 元,售价为 3.93 元,毛利率应为多少— 2.67) ÷3.93 ×100%=32% 计算售价的公式是:售价= 成本÷(1—毛利率)例:已知毛利率为41% ,成本金额为24.39 元,其售价应为多少?解:售价=24.39 ÷(1—41%)=41.35 元。
53 个经营数据与计算公式1.餐厅定员=座位数×餐次×计划期天数含义:反映餐厅接待能力2.职工人数=( 期初人数+ 期末人数)/2 含义:反映计划期人员数量3.季节指数= 月(季)完成数/ 全年完成数×100% 含义:反映季节经营程度4.座位利用率= 日就餐人次/ 餐厅座位数×100% 含义:反映日均座位周转次数5.餐厅上座率= 计划期接待人次/ 同期餐厅定员×100% 含义:反映接待能力每餐利用程度6.食品人均消费= 食品销售收入/ 接待人次含义:客人食品消费水平7.饮料比率= 饮料销售额/ 食品销售额×100% 含义:饮料经营程度8.饮料计划收入= 食物收入×饮料比率+ 服务费含义:反映饮料营业水平9.餐饮计划收入= 接待人次×食物人均消费+ 饮料收入+ 服务费含义:反映餐厅营业水平10.日均营业额= 计划期销售收入/营业天数含义:反映每日营业量大小11.座位日均销售额= 计划期销售收入/( 餐厅座位数×营业天)含义:餐厅座位日营业水平12.月度分解指标=全年计划数×季节指数含义:反映月度计划水平13.餐饮毛利率=( 营业收入- 原材料成本)/ 营业收入×100% 含义:反映价格水平14.餐饮成本率= 原材料成本额/ 营业收入×100% 含义:反映餐饮成本水平15.餐厅销售份额= 某餐厅销售额/各餐厅销售总额×100% 含义:餐厅经营程度16.销售利润率= 销售利润额/ 销售收入×100% 含义:反映餐饮销售利润水平17.餐饮流通费用= ∑各项费用额含义:反映餐饮费用大小18.餐饮费用率= 计划期流通费用额/ 营业收入×100% 含义:餐饮流通费用水平19.餐饮利润额= 营业收入-成本- 费用- 营业税金含义:反映营业利润大小=营业收入×(1- 成本率- 费用率-营业税率)20.餐饮利润率= 计划期利润额/ 营业收入×100% 含义:餐饮利润水平21.职工接客量=客人就餐人次/ 餐厅(厨房)职工人数含义:职工劳动程度22.职工劳效=计划期收入(创汇、利润)/ 职工平均人数含义:职工贡献大小23.职工出勤率= 出勤工时数/ 定额工时数×100% 含义:工时利用程度24.工资总额= 平均工资×职工人数含义:人事成本大小25.计划期库存量=期初库存+ 本期进货-本期出库含义:反映库存水26.平均库存=( 期初库存+ 期末库存)/2 含义:月度在库规模27.期初库存= 年预计销售额/ 资金周转次数×0.5×(1+ 月度销售额/各月平均销售额)含义:排计划期初库存安附:< 酒店开业前的总体计划> 1 、成立筹备小组, 确定小组成员及分工。
餐饮毛利率管理制度方案背景在餐饮行业中,经常会出现毛利率过低的问题。
毛利率是指企业通过销售产品或服务所赚取的毛利润占销售收入的比例。
一个企业的毛利率越高,其经营状况越好。
因此,餐饮企业需要建立一套完整的毛利率管理制度,以提高毛利率和经营效益。
目标该餐饮毛利率管理制度的目标是:1.提高企业毛利率;2.确保员工合理分配;3.提高企业经营效益;4.建立制度化的管理模式。
内容1. 毛利率计算公式毛利率计算公式是企业毛利率管理的基础。
餐饮企业的毛利率计算公式可以用以下公式表示:毛利率 = (销售收入 - 销售成本)/ 销售收入 × 100%2. 餐饮销售成本构成分析餐饮销售成本包括原材料成本、人工成本、房租、水电费等部分。
通过分析销售成本构成,可以发现费用过高和可以节约的部分,从而制定更具针对性的节约措施。
3. 毛利率预警机制建立建立毛利率预警机制是餐饮企业提高毛利率的有效途径之一。
公司可以定期对毛利率进行分析,对毛利率过低的单品或者菜品进行剔除或者价格调整。
4. 成本控制和预算管理通过成本控制和预算管理,企业可以更加针对性地分析销售结构和成本构成,并且制定更加符合实际的预算方案。
同时,也可以帮助企业管理者更好地掌握销售额和成本占比情况,并及时进行调整。
5. 对员工进行激励和管理餐饮企业中,员工是一个重要的生产要素。
适当的激励和管理可以让员工更积极地投入到工作中,为企业创造更多的价值。
同时,针对不同员工的具体情况,制定不同的激励和管理措施也是十分重要的。
结论餐饮毛利率管理制度对于优化企业经营状况和提高毛利率有重要作用。
通过建立完整的管理制度,企业可以更加高效地进行各项运营和管理,实现企业的长远发展。
餐饮毛利率计算公式_厨政管理
注:本文经过精心编辑,部分内容来源网络,如有疑议,请联系我们处理。
成本=售价x(1毛利率) 例:已知毛利率为36%,售价为126.36元,成本应是多少?
解:成本=126.36x(136%)=80.85(元)计算毛利率的公式是:毛利率=(售价成本)售价x100% 例:已知成本为2.67元,售价为3.93元,毛利率应为多少?解:毛利率=(3.932.67)3.93x100%=32% 计算售价的公式是:售价=成本(1毛利率)例:已知毛利率为41%,成本金额为24.39元,其售价应为多少?解:售价=24.39(141%)=41.35元。
53个经营数据与计算公式
1.餐厅定员=座位数x餐次x计划期天数含义:反映餐厅接待能力
2.职工人数=(期初人数+期末人数)/2 含义:反映计划期人员数量。
餐饮毛利率计算公式_餐饮毛利率怎么算计算毛利率的毛利额和收入额通常指的是指按某种方式划分的一定期间的毛利额和收入额,与某种划分方式和一定的期间相对应。
以下是店铺收集整理的关于餐饮毛利率计算公式,希望对你有帮助。
餐饮毛利率计算公式成本=售价×(1—毛利率)例:已知毛利率为36%,售价为126.36元,成本应是多少?解:成本=126.36×(1—36%)=80.85(元)计算毛利率的公式是:毛利率=(售价—成本)÷售价×100%例:已知成本为2.67元,售价为3.93元,毛利率应为多少?解:毛利率=(3.93—2.67)÷3.93×100%=32%计算售价的公式是:售价=成本÷(1—毛利率)例:已知毛利率为41%,成本金额为24.39元,其售价应为多少?解:售价=24.39÷(1—41%)=41.35元。
16个要点餐饮控制毛利率什么是毛利?说的很明白就是:毛利就是没有除去员工工资、水电、税等一切开支的收入。
比如你一天下来晚上钱箱里有1000元, 这就是毛利;你要去掉工资、水电、税、房租等一切开支后省下的就是净利。
如果扣除上述还有600 元,那就是你赚来的。
1.提升销售额毛利=销售额-成本毛利率=毛利/营业收入×100%所以提高销售额可以最简单的提高毛利2.控制物料储存原料的储存是否得当,决定即得物料量,决定计划物料量,导致影响营业总成本3.计划量控制计划量影响库存量,计划量大,而实际需求少,导致剩余物料量增多,引起物料非正常损耗,导致毛利下降4.产品配料控制根据不同季节调整各季节时蔬类配料占比。
如:冬季,菠菜,价格高而且出成率低,如果继续使用该种蔬菜作为配料,当月毛利肯定吃紧。
但是,牛心菜,冬季原料2.4元每公斤,且出成率高,如果将配料菠菜更换成牛心菜,总物料成本降低。
毛利升高5.验收控制控制原料的源头就是对所来原料的验收环节,新鲜的原料,出成率高,且质地好,原料因不合格丢弃的量少。
餐饮毛利率计算公式有效地去控制餐饮成本与毛利率,是我们管理人员必定要熟悉与撑控的,懂得撑控毛利是餐饮经营者的首要条件之一,今天给大家一份餐饮的毛利率计算公式,相信对大家大有帮助。
成本=售价×(1-毛利率)例:已知毛利率为36%,售价为126.36 元,成本应是多少?解:成本=126.36×(1-36%)=80.85(元)计算毛利率的公式是:毛利率=(售价-成本)÷售价×100%例:已知成本为2.67 元,售价为3.93 元,毛利率应为多少?解:毛利率=(3.93-2.67)÷3.93×100%=32%计算售价的公式是:售价=成本÷(1-毛利率)例:已知毛利率为41%,成本金额为24.39 元,其售价应为多少?解:售价=24.39÷(1-41%)=41.35 元。
相关经营数据与计算公式1.餐厅定员=座位数×餐次×计划期天数含义:反映餐厅接待能力2.职工人数=(期初人数+期末人数)/2含义:反映计划期人员数量3.季节指数=月(季)完成数/全年完成数×100%含义:反映季节经营程度4.座位利用率=日就餐人次/餐厅座位数×100%含义:反映日均座位周转次数5.餐厅上座率=计划期接待人次/同期餐厅定员×100%含义:反映接待能力每餐利用程度6.食品人均消费=食品销售收入/接待人次含义:客人食品消费水平7.饮料比率=饮料销售额/食品销售额×100%含义:饮料经营程度8.饮料计划收入=食物收入×饮料比率+服务费含义:反映饮料营业水平9.餐饮计划收入=接待人次×食物人均消费+饮料收入+服务费含义:反映餐厅营业水平10.日均营业额=计划期销售收入/营业天数含义:反映每日营业量大小11.座位日均销售额=计划期销售收入/(餐厅座位数×营业天) 含义:餐厅座位日营业水平12.月度分解指标=全年计划数×季节指数含义:反映月度计划水平13.餐饮毛利率=(营业收入-原材料成本)/营业收入×100% 含义:反映价格水平14.餐饮成本率=原材料成本额/营业收入×100%含义:反映餐饮成本水平15.餐厅销售份额=某餐厅销售额/各餐厅销售总额×100% 含义:餐厅经营程度16.销售利润率=销售利润额/销售收入×100%含义:反映餐饮销售利润水平17.餐饮流通费用=Σ各项费用额含义:反映餐饮费用大小18.餐饮费用率=计划期流通费用额/营业收入×100%含义:餐饮流通费用水平19.餐饮利润额=营业收入-成本-费用-营业税金含义:反映营业利润大小=营业收入×(1-成本率-费用率-营业税率)20.餐饮利润率=计划期利润额/营业收入×100%含义:餐饮利润水平21.职工接客量=客人就餐人次/餐厅(厨房)职工人数含义:职工劳动程度22.职工劳效=计划期收入(创汇、利润)/职工平均人数含义:职工贡献大小23..职工出勤率=出勤工时数/定额工时数×100%含义:工时利用程度24.工资总额=平均工资×职工人数含义:人事成本大小25.计划期库存量=期初库存+本期进货-本期出库含义:反映库存水26.平均库存=(期初库存+期末库存)/2含义:月度在库规模27.期初库存=年预计销售额/资金周转次数×0.5×(1+月度销售额/各月平均销售额) 含义:计划期初库存安排。
餐饮成本核算方法公式
厨房的成本控制的好坏,直接决定了餐厅能否实现盈利的关键点之一,以下为成本公式:菜品成本(元)=原料(元)+调料(元)毛利率计算公式:成本毛利率=毛利/成本×100%、销售毛利率=毛利/售价×100%。
一、什么是餐饮成本
菜品的成本一般由制作菜品的原料、调料和燃料三部分组成,但是在实际应用中,燃料成本一般不计算在菜品成本中,故只用原料和调料成本来表示。
所以菜品成本(元)=原料(元)+调料(元)。
比如一份青椒炒肉丝,猪里脊肉需4元,青椒需1.2元,所有调味品共计0.8元,那么这一份菜的成本就是4+1.2+0.8=6(元)。
二、毛利率与净利率
菜品制作时,原材料要经过清洗、宰杀、泡发等加工处理工序。
没有经过加工处理的原材料,我们称作毛料。
毛利率属于成本核算的内容,单就菜品来说,了解毛利率就需要知道菜品的成本、净料率、毛利、售价等相关内容,就可以进行计算。
菜品价格=成本+毛利菜品的毛利率是用毛利来计算的,包括成本
毛利率,即毛利除以成本价格的比率;销售毛利率即毛利除以销售价格的比率。
成本毛利率=毛利/成本×100%、销售毛利率=毛利/售价×100%。
经过加工处理后,直接可以制作菜品的原材料,我们称作净料。
净料率又叫出成率、出料率,它是净料重量与毛料重量的比率,从中看出1千克毛料经过加工可以得到的净料多少。
净料率的算法是:净料率=净料重量/毛料重量×100%、净料重量=毛料重量×净料率、净料单价=毛料单价/净料率。
餐饮毛利计算方法
,原创
餐饮毛利,即餐饮企业在出售其产品时实现的利润率。
它是衡量餐饮企业营业
业绩的重要指标,也是影响餐饮企业运营状况的重要指标。
餐饮毛利计算是是非常重要的,餐饮企业在衡量企业成本和营收时都要考虑到毛利,对企业财务报表和管理运营都有重要意义。
通常,计算餐饮毛利要把销售收入和成本分开来考虑,并进行统计。
餐饮毛利
= (销售收入 - 费用) ÷ 销售收入× 100%。
这其中,销售收入包括菜肴价格、
饮料价格、产品及服务收入,而费用可分为两类:直接成本,例如食材费、劳动费等;和间接成本,例如租金、人工成本。
毛利分析有助于餐饮企业更准确地统计分析销售成本和收入,以及确定哪部分成本需要改善以实现更高的毛利率。
此外,外界环境的变化也会影响餐饮毛利计算,餐饮企业可以根据当前经济形势,物价变化信息和政府政策变化,定期进行毛利计算,以及做出相应的成本、价格和产品结构的调整,以避免餐饮毛利出现下降的情况。
总的来说,正确的毛利计算及相应的分析处理,是餐饮企业准确估算成本收益
比例、调整产品结构、优化销售收益和管理成本、垄断等市场逻辑的重要方针手段,助餐饮企业持续实现良性发展。
餐饮毛利率计算公式_餐饮毛利率怎么算计算毛利率的毛利额和收入额通常指的是指按某种方式划分的一定期间的毛利额和收入额,与某种划分方式和一定的期间相对应。
以下是本人收集整理的关于餐饮毛利率计算公式,希望对你有帮助。
餐饮毛利率计算公式成本=售价×(1—毛利率)例:已知毛利率为36%,售价为126.36元,成本应是多少?解:成本=126.36×(1—36%)=80.85(元)计算毛利率的公式是:毛利率=(售价—成本)÷售价×100%例:已知成本为2.67元,售价为3.93元,毛利率应为多少?解:毛利率=(3.93—2.67)÷3.93×100%=32%计算售价的公式是:售价=成本÷(1—毛利率)例:已知毛利率为41%,成本金额为24.39元,其售价应为多少?解:售价=24.39÷(1—41%)=41.35元。
16个要点餐饮控制毛利率什么是毛利?说的很明白就是:毛利就是没有除去员工工资、水电、税等一切开支的收入。
比如你一天下来晚上钱箱里有1000元, 这就是毛利 ;你要去掉工资、水电、税、房租等一切开支后省下的就是净利。
如果扣除上述还有600 元,那就是你赚来的。
1.提升销售额毛利=销售额-成本毛利率=毛利/营业收入×100%所以提高销售额可以最简单的提高毛利2.控制物料储存原料的储存是否得当,决定即得物料量,决定计划物料量,导致影响营业总成本3.计划量控制计划量影响库存量,计划量大,而实际需求少,导致剩余物料量增多,引起物料非正常损耗,导致毛利下降4.产品配料控制根据不同季节调整各季节时蔬类配料占比。
如:冬季,菠菜,价格高而且出成率低,如果继续使用该种蔬菜作为配料,当月毛利肯定吃紧。
但是,牛心菜,冬季原料2.4元每公斤,且出成率高,如果将配料菠菜更换成牛心菜,总物料成本降低。
毛利升高5.验收控制控制原料的源头就是对所来原料的验收环节,新鲜的原料,出成率高,且质地好,原料因不合格丢弃的量少。
第1篇一、引言面馆作为我国餐饮业的重要组成部分,其综合毛利率的合理计算对于面馆的经营管理和盈利能力具有重要意义。
本文将从面馆综合毛利率的概念、计算公式以及实例应用等方面进行详细解析,以帮助面馆业主和从业者更好地理解和运用这一重要指标。
二、面馆综合毛利率的概念面馆综合毛利率是指在一定时期内,面馆营业收入与营业成本之间的比率,它是衡量面馆盈利能力的重要指标。
综合毛利率越高,说明面馆的盈利能力越强;反之,则说明盈利能力较弱。
三、面馆综合毛利率计算公式1. 基本公式面馆综合毛利率 = (营业收入 - 营业成本)/ 营业收入× 100%2. 拆解公式(1)营业收入:指面馆在一定时期内销售面食、饮料、小吃等商品所取得的收入。
(2)营业成本:包括原材料成本、人工成本、租金、水电费、设备折旧、营销费用等。
(3)原材料成本:指面馆在制作面食过程中所消耗的各种食材、调料等成本。
(4)人工成本:指面馆支付给员工的工资、福利等费用。
(5)租金:指面馆租赁店铺所支付的费用。
(6)水电费:指面馆使用水电所支付的费用。
(7)设备折旧:指面馆设备在使用过程中因磨损、老化等原因而减少的价值。
(8)营销费用:指面馆为扩大知名度和吸引顾客而支付的费用。
3. 修正公式在实际操作中,由于面馆的营业成本中包含一些难以精确计算的费用,如管理费用、财务费用等,因此,我们可以对基本公式进行修正,使其更贴近实际情况。
修正后的公式为:面馆综合毛利率 = (营业收入 - 营业成本 - 管理费用 - 财务费用)/ 营业收入× 100%四、面馆综合毛利率实例应用假设某面馆一个月的营业收入为10万元,其中原材料成本为4万元,人工成本为2万元,租金为1万元,水电费为0.5万元,设备折旧为0.2万元,营销费用为0.1万元。
根据修正后的公式,该面馆的综合毛利率为:面馆综合毛利率 = (10 - 4 - 2 - 1 - 0.5 - 0.2 - 0.1)/ 10 × 100% = 30%这表明该面馆的综合毛利率为30%,说明该面馆在扣除各项成本后,每收入1元,就能获得0.3元的毛利润。
酒店餐饮毛利率计算公式和方法很多酒店对于毛利率的计算都没有明白透彻,今天网来为大家介绍下这方面你的常识信息。
毛利额的大小取决于两个因素,一是数量因素,即销售数量的多少,另一个是质量因素,即单位毛利的大小,用公式表示:毛利总额=∑[销售数量×单位毛利]=∑[销售数量×(单位售价-单位成本价)]=∑[分类销售收入×对应毛利率]=销售收入总额×平均毛利率综合毛利率计算公式1.毛利率=(不含税售价-不含税进价)/不含税售价×100%2.毛利率=(1-不含税进价/不含税售价)×100%综合毛利率资产净利率,是净利润除以平均总资产的比率毛利率=毛利额/主营业务收入*100%=(主营业务收入-主营业务成本)/主营业务收入*100%毛利率表示每100元主营业务收入当中可得到多少毛利润,例如40%的毛利率就表示每100元主营业务收入中有40元的毛利,通过毛利率能够考查企业商品的盈利能力的强弱和该商品的市场竞争力,毛利率越高,说明该商品的盈利能力越强,越有市场竞争力。
毛利率=(销售收入-销售成本)/销售收入×100%毛利的计算题实例A、已知某商品不含税进价13.5元,不含税售价15元,请问该商品的毛利率是多少?1.毛利率=(不含税售价-不含税进价)/不含税售价×100%2.毛利率=(15-13.5)/15*100%=10%B、已知某商品不含税进价800元,含税售价990元,增值税率10%,请问该商品的毛利率是多少?1.不含税售价=含税售价/(1+增值税率)=990/(1+10%)=900元2.毛利率=(不含税售价-不含税进价)/不含税售价×100%=(900-800)/900=11.11%C、已知某商品不含税进价30元,厂商折扣5%,增值税率5%,毛利率设定为10%,请问该商品的含税售价是多少?1.扣除折扣,得到不含税进价=30-30×5%=28.5元2.含税售价=不含税进价×(1+增值税率)/(1-毛利率)=28.5×(1+5%)/(1-10%)=33.25元总的来说:餐饮业的毛利计算,是7元的原材料,出售价是10元,3元的毛利,就是30%毛利。
餐饮⽑利率计算公式,超实⽤!有效地去控制餐饮成本与⽑利率是我们管理⼈员必定要熟悉与撑控的,懂得撑控⽑利是餐饮经营者的⾸要条件之⼀,今天给⼤家⼀份餐饮的⽑利率计算公式,相信对⼤家⼤有帮助。
1成本=售价×(1-⽑利率)例:已知⽑利率为36%,售价为126.36元,成本应是多少?解:成本=126.36×(1-36%)=80.85(元)计算⽑利率的公式是:⽑利率=(售价-成本)÷售价×100%例:已知成本为2.67元,售价为3.93元,⽑利率应为多少?解:⽑利率=(3.93-2.67)÷3.93×100%=32%计算售价的公式是:售价=成本÷(1-⽑利率)例:已知⽑利率为41%,成本⾦额为24.39元,其售价应为多少?解:售价=24.39÷(1-41%)=41.35元。
2相关经营数据与计算公式1.餐厅定员=座位数×餐次×计划期天数含义:反映餐厅接待能⼒2.职⼯⼈数=(期初⼈数+期末⼈数)/2含义:反映计划期⼈员数量3.季节指数=⽉(季)完成数/全年完成数×100%含义:反映季节经营程度4.座位利⽤率=⽇就餐⼈次/餐厅座位数×100%含义:反映⽇均座位周转次数5.餐厅上座率=计划期接待⼈次/同期餐厅定员×100%含义:反映接待能⼒每餐利⽤程度6.⾷品⼈均消费=⾷品销售收⼊/接待⼈次含义:客⼈⾷品消费⽔平7.饮料⽐率=饮料销售额/⾷品销售额×100%含义:饮料经营程度8.饮料计划收⼊=⾷物收⼊×饮料⽐率+服务费含义:反映饮料营业⽔平9.餐饮计划收⼊=接待⼈次×⾷物⼈均消费+饮料收⼊+服务费含义:反映餐厅营业⽔平10.⽇均营业额=计划期销售收⼊/营业天数含义:反映每⽇营业量⼤⼩11.座位⽇均销售额=计划期销售收⼊/(餐厅座位数×营业天)含义:餐厅座位⽇营业⽔平12.⽉度分解指标=全年计划数×季节指数含义:反映⽉度计划⽔平13.餐饮⽑利率=(营业收⼊-原材料成本)/营业收⼊×100%含义:反映价格⽔平14.餐饮成本率=原材料成本额/营业收⼊×100%含义:反映餐饮成本⽔平15.餐厅销售份额=某餐厅销售额/各餐厅销售总额×100%含义:餐厅经营程度16.销售利润率=销售利润额/销售收⼊×100%含义:反映餐饮销售利润⽔平17.餐饮流通费⽤=∑各项费⽤额含义:反映餐饮费⽤⼤⼩18.餐饮费⽤率=计划期流通费⽤额/营业收⼊×100%含义:餐饮流通费⽤⽔平19.餐饮利润额=营业收⼊-成本-费⽤-营业税⾦含义:反映营业利润⼤⼩ =营业收⼊×(1-成本率-费⽤率-营业税率)20.餐饮利润率=计划期利润额/营业收⼊×100%含义:餐饮利润⽔平21.职⼯接客量=客⼈就餐⼈次/餐厅(厨房)职⼯⼈数含义:职⼯劳动程度22.职⼯劳效=计划期收⼊(创汇、利润)/职⼯平均⼈数含义:职⼯贡献⼤⼩23.职⼯出勤率=出勤⼯时数/定额⼯时数×100%含义:⼯时利⽤程度24.⼯资总额=平均⼯资×职⼯⼈数含义:⼈事成本⼤⼩25.计划期库存量=期初库存+本期进货-本期出库含义:反映库存⽔26.平均库存=(期初库存+期末库存)/2含义:⽉度在库规模27.期初库存=年预计销售额/资⾦周转次数×0.5×(1+⽉度销售额/各⽉平均销售额)含义:计划期初库存安排。
菜品毛利计算公式
1、毛利率=(销售收入-销售成本)/销售收入×100%=(不含税售价-不含税进价)/不含税售价×100%
2、毛利率=(1-不含税进价/不含税售价)×100%
综合毛利率计算公式为:
资产净利率=(净利润/平均资产总额)×100%
=(净利润/销售收入)×(销售收入/平均资产总额)
=销售净利润率×资产周转率。
资产净利率反映企业资产利用的综合效果,它可分解成净利润率与资产周转率的乘积,这样可以分析到底是什么原因导致资产净利率的增加或减少。
毛利率=(销售收入-销售成本)/销售收入×100%
毛利率的影响因素:
1、市场竞争
所谓物以稀为贵,如果市场上没有这类产品,或这类产品很少,或这类产品相比市场上的同类产品,其质量、功能价值要占有优势,那么产品的价格自然是采用高价策略,反之如果是经营大路产品或夕阳产业,市场比较饱和,那么只能是取得随大流的销售价格,取得平均的销售毛利。
2、企业营销
是为了扩大市场占有率还是有其他别的原因考虑,如是为了扩大市场占有率,则可能采取先以较低价格打开市场,待市场占稳后再根据市场认同度重新调整定价策略,如果是为了尽快地收回投资,企业可能以较高的价格打入市场,再进行逐渐渗透之策。