鱼类学实验四 脑与脑神经
- 格式:doc
- 大小:161.50 KB
- 文档页数:2
实验四鱼类的呼吸与循环系统一、实验目的通过对尖头斜齿鲨、鲤呼吸系统和循环系统的解剖和观察,了解鱼类呼吸系统、循环系统的基本构造;了解鳓和乌鳢的鳔,鲢的咽上器官和乌鳢的咽上器官,并进一步掌握观察方法和技能。
二、实验材料和工具1、实验材料:尖头斜齿鲨鲤鲢鳓乌鳢和鲈2、实验工具:解剖盘解剖刀解剖剪镊子解剖针三、观察方法(一)呼吸系统A、尖头斜齿鲨①鳃裂:由发达的鳃间隔分隔成头后外侧的5对外鳃孔(裂),开口于口咽腔的为内鳃裂。
内外鳃裂间的通道为鳃裂道或称鳃囊。
②鳃弓:为5对弧形软骨,支持鳃间隔,第1-4对鳃弓的前后外侧面上都附生有鳃片。
③鳃间隔:前后两鳃片附板状鳃间隔上,故有板鳃鱼类之称。
鳃间隔每侧5片,长有鳃丝并延伸到体表。
④鳃片:鳃间隔两侧附有呈丝状的表皮突起,即鳃片。
每一侧的鳃片称一个半鳃,2个半鳃合成一个全鳃;每侧共有9个半鳃,最前面附生于舌弓的鳃间隔上只一个半鳃,1-4鳃弓上有4个全鳃,第5鳃弓无鳃。
⑤鳃小片:从鳃片上取下2-3根鳃丝,在低倍显微镜下观察,每一鳃丝两侧有许多薄片状突起,为鳃小片,是气体交换的场所;注意相邻鳃丝的鳃小片彼此嵌合排列。
鳃丝附于鳃间隔的一侧有一小段距离无鳃丝附着,此处形成一管道,底壁为鳃间隔,两侧壁为鳃丝,顶壁为鳃小片突出部分,称此管道为水管,是呼吸水流排出处;为板鳃鱼类所特有。
B、鲤鱼用解剖剪从鱼左侧口角插入,沿头腹缘向后剪至鳃孔开口的腹端,再从鳃孔背缘向前剪至口缘,去掉鳃盖,即可见容纳鳃的鳃腔;剪下最外一片鳃片观察。
①鳃盖和鳃盖膜:鳃盖位于头后部两侧,由前鳃盖骨、(主)鳃盖骨、间鳃盖骨和下鳃盖骨组成;鳃盖膜是从鳃盖内侧一直扩展到鳃盖后缘外的薄膜,内有鳃条骨支持;此膜配合鳃盖开启或关闭鳃孔。
②鳃:第1-4对鳃弓的两侧面均附有2片鳃片,故有4对全鳃。
两鳃片彼此分开,仅基部有退化的鳃间隔相连;并借此将两鳃片基部连系于鳃弓上。
鳃片由许多并列的鳃丝组成,在解剖镜下观察,可见每一鳃丝两侧有许多横行薄片状的鳃小片,其上密布微血管,壁很薄,只有两层细胞组成,适于气体交换。
《鱼类的神经系统》–由中枢神经系统、外周神经系统和植物性神经系统等三个部分组成。
第一节神经原–神经原即神经细胞,是组成神经系统的基本单位。
–一个神经原可以分为两部分:1、细胞体;2、突起:分为树突、轴突两种–一个神经原轴突的末端分支与另一个神经原的树突相接触处称为突触。
神经冲动经过突触从一个神经原的轴突传递到另一个神经原的树突。
–神经原依形态构造可分成三类:(1)单极神经原;(2)双极神经原;(3)多极神经原–神经原按其功能的不同可分为三类:(1)感觉神经原(传入神经原);(2)运动神经原(传出神经原);(3)联络神经原(中间神经原)第二节中枢神经系–中枢神经系统由脑和脊髓两部分组成。
•一、脑的基本构造–鱼类脑的构造已分化为五个区:端脑、间脑、中脑、小脑和延脑。
–鱼类的脑在胚胎发生中以神经管(由外胚层形成)前端扩大部分为基础,迅速分化为前、中、后三个脑球,随后由前脑分化成端脑和间脑,中脑球不再分化而形成中脑,后脑球以顶部突出的方式形成小脑,下方形成延脑。
(一)端脑–端脑由嗅脑及大脑两部分组成。
–嗅脑由嗅脑、嗅束及嗅叶等部分组成。
–软骨鱼类的嗅脑都具有以上三个部分,即由嗅球、嗅束及嗅叶组成,但嗅束的长短各类别有所有同。
–硬骨鱼类的嗅脑结构大致有两种情况:•(1)嗅脑分化:由嗅球及嗅束组成,如鲤形目鱼类梭鱼。
•(2)嗅脑不分化:嗅脑仅为一圆球状的嗅叶,如鲈形目鱼类。
–大脑分左右两大脑半球,大脑背壁无神经组织,是由上皮细胞组成的薄壁(称为外表),大脑腹壁上有许多神经细胞集中而形成纹状体,此乃真正脑组织所在。
大脑半球内各有一脑腔,称为侧脑室,左侧为第一脑室,右侧为第二脑室。
(二)间脑–间脑前方有视神经通入。
视神经后方有一圆形或椭圆形的隆起部,称漏斗。
漏斗两侧有一对圆形或半圆形的下叶。
漏斗下方,两下叶之间连一圆形构造,为垂体。
漏斗后方为血管囊。
间脑背面中央突出一条细长线状的脑上腺或称松果腺。
间脑内有第三脑室。
鱼类学实验—⾻骼系统实验三⾻骼系统⼀、实验⽬的:通过鱼类内⾻骼的观察,熟悉和掌握⾻骼的⼀般结构和演化关系。
⼆、实验材料和⼯具:鲨和鲤的⾻骼标本、解剖盘、解剖针。
三、实验内容:第⼀部分、观察软⾻鱼类的头⾻构造⼀、脑颅:由整块软⾻构成,故称原颅,外观颇似⼩提琴。
1、背⾯观:①吻软⾻,突出于脑颅前⽅的三条棒状软⾻,前中央有⼀⼩孔,腹⾯中央的⼀条为中央棒,两侧为侧棒,前端彼此愈合,为⽀持吻部的⾻骼。
②⿐囊,位脑颅前部两侧⼀对薄壁的椭圆囊,内包嗅觉器官,其腹⾯为⿐孔,在⿐孔的前后⽅各有突出的软⾻瓣,即⿐瓣软⾻。
③前囟,吻软⾻后⽅中央⼀个椭圆形孔,上覆有纤维薄膜。
④眼窝,⿐囊后⽅两侧,容纳眼球的凹窝,其后上⽅的突起称眶后突,侧壁内有⼤⼩不等的脑神经和⾎管通孔。
⑤⽿囊,眼窝后⽅两侧的隆起,透过透明软⾻可见埋藏半规管的痕迹,是为⽿囊,其腹⾯的软⾻是构成⼝腔顶壁的基板。
⑥内淋巴窝,位⽿囊之间的中央部,内有2对开孔。
外侧1对较⼩的为内淋巴管孔,内侧1对较⼤的为前庭窗或称外淋巴管孔,这些管道均与内⽿相通。
⑦枕髁及枕⾻⼤孔,位脑颅最后端的1个⼤孔,称枕⾻⼤孔。
是延脑与脊髓相通的部位,也是脑颅与脊柱相连部分,孔两侧的突起称枕髁,为脑颅与第⼀脊椎⾻相关节的部位,其两侧具⾆咽神经及迷⾛神经的通孔。
腹⾯观:①⿐囊与⿐孔,前端两侧膨⼤的软⾻囊为⿐囊,内藏嗅觉器官的嗅囊,腹⾯的孔即⿐孔。
②腭突关节⾯,⿐囊后侧的⼀对凹窝,与上颌的腭突相关节。
③⾆颌⾻关节⾯,在眶后突的侧⾯,有⼀对凹窝,与⾆颌软⾻相关节,其内侧各有两对开孔,外后⽅⼀对为外颈动脉孔,前内⽅⼀对为内颈动脉孔。
⼆、咽颅:包括7对软⾻,第⼗对⽀持上下颌为颌⼸,第⼆对为⾆⼸,第三对⾄第七对为鳃⼸。
1、颌⼸:囤上颌⾻,亦称腭⽅软⾻,为⼀对⼤⽽扁平的软⾻,中部较窄,两端较宽,其前背⽅有⼀突起,称腭突此突起借韧带与脑颅⿐囊后⽅两侧凹窝相关节。
腭⽅软⾻的后端与下颌⽶克尔⽒软⾻相关节。
②下颌⾻,亦称⽶克尔⽒软⾻,为⼀对扁平软⾻,其后背侧有凹关节⾯与上颌的腭⽅软⾻相关节,后端外背⽅借结缔组织与第⼆对⾆⼸的⾆颌软⾻相关节。
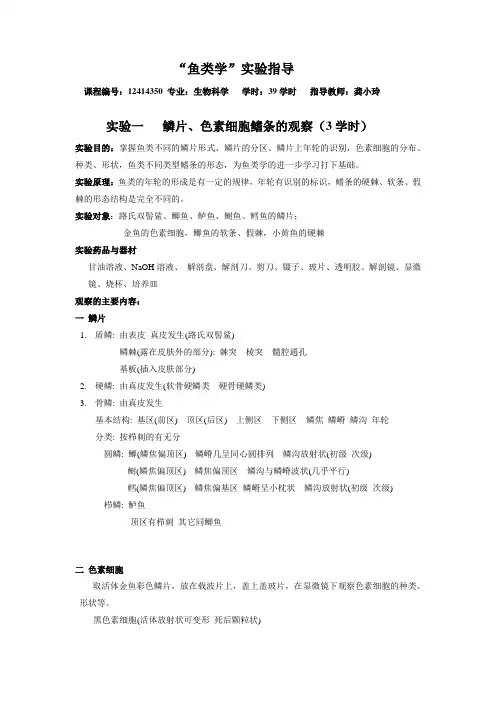
“鱼类学”实验指导课程编号:12414350 专业:生物科学学时:39学时指导教师:龚小玲实验一鳞片、色素细胞鳍条的观察(3学时)实验目的:掌握鱼类不同的鳞片形式、鳞片的分区、鳞片上年轮的识别,色素细胞的分布、种类、形状,鱼类不同类型鳍条的形态,为鱼类学的进一步学习打下基础。
实验原理:鱼类的年轮的形成是有一定的规律,年轮有识别的标识,鳍条的硬棘、软条、假棘的形态结构是完全不同的。
实验对象:路氏双髻鲨、鲫鱼、鲈鱼、鲥鱼、鳕鱼的鳞片;金鱼的色素细胞,鲫鱼的软条、假棘,小黄鱼的硬棘实验药品与器材甘油溶液、NaOH溶液、解剖盘、解剖刀、剪刀、镊子、玻片、透明胶、解剖镜、显微镜、烧杯、培养皿观察的主要内容:一鳞片1.盾鳞: 由表皮真皮发生(路氏双髻鲨)鳞棘(露在皮肤外的部分): 棘突棱突髓腔通孔基板(插入皮肤部分)2.硬鳞: 由真皮发生(软骨硬鳞类硬骨硬鳞类)3.骨鳞: 由真皮发生基本结构: 基区(前区) 顶区(后区) 上侧区下侧区鳞焦鳞嵴鳞沟年轮分类: 按栉刺的有无分圆鳞: 鲫(鳞焦偏顶区) 鳞嵴几呈同心圆排列鳞沟放射状(初级次级)鲥(鳞焦偏顶区) 鳞焦偏顶区鳞沟与鳞嵴波状(几乎平行)鳕(鳞焦偏顶区) 鳞焦偏基区鳞嵴呈小枕状鳞沟放射状(初级次级) 栉鳞: 鲈鱼顶区有栉刺其它同鲫鱼二色素细胞取活体金鱼彩色鳞片,放在载波片上,盖上盖玻片,在显微镜下观察色素细胞的种类、形状等。
黑色素细胞(活体放射状可变形死后颗粒状)黄色素细胞(连成细胞)反光体三鳍条硬棘: 不分支不分节假棘: 不分支分节软条: 分支分节注意:显微镜观察盾鳞、栉鳞的栉刺、鳕鱼鳞片、色素细胞,其它使用解剖镜作业:1.画出鲫鱼、鲈鱼、路氏双髻鲨鳞片的示意图(注意各部分的比例),并标出各结构的名称2.画出硬棘、软条、假棘的示意图实验二~四鲫鱼、小黄鱼、鲳鱼的形态比较解剖(12学时)实验目的鲫鱼、小黄鱼、鲳鱼生活环境、生活方式、分类地位存在差异,对三者形态结构进行比较解剖,从而掌握它们形态结构的差异性及形态结构与功能的统一性。
《鱼类学与实验》讲义一、名词解释1.“鱼”的定义:指通常以鳃呼吸;用鳍帮助运动和维持身体平衡;多被鳞片;是一群终生生活在水中的变温脊椎动物。
2.下咽骨2.咽骨3.韦伯氏器:鲤形目鱼类的第一至第三椎体的两侧的四对小骨,前后分别与内耳的内淋巴窦和鳔前室相连。
可增加鱼类的听力。
这四对小骨称为韦伯氏器。
4.幽门盲囊4.螺旋瓣5.窒息点6.下丘脑(丘脑、上丘脑)7.副性征8.颏部(颐部)9.排卵10.颊部11.峡部12.鳞嵴(环片)13.侧线14.侧线鳞15.鳞式16.鳍式17.红肌18.白肌19.齿式20.咽上器官21.全鳃22.伪鳃23.鳃上器官:某些鱼类的鳃弓或舌弓的一部分骨骼特化而成,上覆黏膜组织,布满血管,可辅助呼吸。
24.红腺或气腺25.卵圆窗26.头肾27.肾小体(马氏体)28.婚姻色29.珠星30.性逆转:雌、雄生殖腺转变的现象。
31.卵生32.卵胎生:某些软骨鱼类的卵子在体内受精,受精卵在雌体生殖道内发育,但胚体的营养是靠自身的卵黄提供的。
33.胎生:某些软骨鱼类的卵子在体内受精,受精卵在雌体生殖道内发育,胚体与母体发生血液循环上的联系,其营养不仅靠自身的卵黄,也靠母体来提供的。
34.纹状体35.斯坦尼斯小体36.挤鱼37.年轮、夏轮、冬轮38.副轮:是鱼类生活中所发生的非周期的、偶然的变化而引起的,在鳞片上留下的痕迹。
生殖痕39.排卵、产卵40.成熟系数:是以性腺的重量和鱼去内脏后的体重的比。
41.鱼的繁殖力相对繁殖力:指雌鱼在一个生殖季节中,单位体重所具有的卵子的数量。
绝对繁殖力:指每一个雌鱼在一个生殖季节中怀卵的总数。
42.生殖群体或产卵群体:指某水域某种鱼类能产卵的个体总和,包括剩余群体和补充群体。
43.产卵场44.洄游45.放流46.移植47.食物链48.食物网49.数目金字塔50.生物量金字塔51.生态系统52.优先律:命名法则规定任何一个种名都以最早订立的一个种名为准,其余后订的都是同物异名。
实验四脑与脑神经一、实验目的:通过对真骨鱼脑颅的解剖,观察其脑的基本构造、脑神经与脑的连系,结合构造特征进一步了解脑各部的生理机能。
二、实验内容:1.脑的基本构造;2.脑神经与脑的联系。
三、仪器与材料:显微镜、测量与绘图用具,1套/组。
四、实验步骤:(1)解剖真骨鱼的脑颅,观察其脑的基本构造、脑神经与脑的联系。
(2)结合构造特征进一步了解脑各部的生理机能。
五、作业(一)填空题图鲤的脑A.背面观;B.腹面观1.__小脑瓣_2.__迷走叶__3. 面叶4. 下叶5. 血管囊2 在鱼类中枢神经系统---脑的结构中,又称为活命中枢的是延脑,它是呼吸中枢、听觉中枢、侧线感觉中枢等3实验切除硬骨鱼大脑,仅失去___嗅觉___功能,对外界刺激的反应并未见明显的破坏,可见其大脑的功能主管___运动调节____。
4从鱼类开始,脊神经的背根与腹根结合成脊神经,背、腹根的结合处位于椎弓之__锥孔__,然后分成三支,即____背支_,____腹支___与____内脏支(交通支)_。
5鱼类的脑由前至后由端脑、间脑、中脑、小脑和延脑等部分构成,下丘脑是指间脑下部。
6、脑垂体位于间脑腹面,可区分为腺垂体和神经垂体两大部分,腺垂体包括前叶、间叶、和后叶三部分,它们能分泌多种激素,其中与生殖关系密切的是促性腺激素。
7保存鱼类的脑垂体一般用无水丙酮,盛于棕色瓶中。
8延脑后方与脊髓相接,脊髓直接通入B。
A.椎体中央B.髓弓内C.髓弓上方D.髓棘内9中脑的主要功能是B中枢。
A.运动B.视觉C.嗅觉D.调节色素10叉神经属于C神经。
A.感觉B.运动C.混合D.其它11、类神经有 B 。
A.2对B.3对C.4对D.5对。
《鱼类的神经系统》–由中枢神经系统、外周神经系统和植物性神经系统等三个部分组成。
第一节神经原–神经原即神经细胞,是组成神经系统的基本单位。
–一个神经原可以分为两部分:1、细胞体;2、突起:分为树突、轴突两种–一个神经原轴突的末端分支与另一个神经原的树突相接触处称为突触。
神经冲动经过突触从一个神经原的轴突传递到另一个神经原的树突。
–神经原依形态构造可分成三类:(1)单极神经原;(2)双极神经原;(3)多极神经原–神经原按其功能的不同可分为三类:(1)感觉神经原(传入神经原);(2)运动神经原(传出神经原);(3)联络神经原(中间神经原)第二节中枢神经系–中枢神经系统由脑和脊髓两部分组成。
•一、脑的基本构造–鱼类脑的构造已分化为五个区:端脑、间脑、中脑、小脑和延脑。
–鱼类的脑在胚胎发生中以神经管(由外胚层形成)前端扩大部分为基础,迅速分化为前、中、后三个脑球,随后由前脑分化成端脑和间脑,中脑球不再分化而形成中脑,后脑球以顶部突出的方式形成小脑,下方形成延脑。
(一)端脑–端脑由嗅脑及大脑两部分组成。
–嗅脑由嗅脑、嗅束及嗅叶等部分组成。
–软骨鱼类的嗅脑都具有以上三个部分,即由嗅球、嗅束及嗅叶组成,但嗅束的长短各类别有所有同。
–硬骨鱼类的嗅脑结构大致有两种情况:•(1)嗅脑分化:由嗅球及嗅束组成,如鲤形目鱼类梭鱼。
•(2)嗅脑不分化:嗅脑仅为一圆球状的嗅叶,如鲈形目鱼类。
–大脑分左右两大脑半球,大脑背壁无神经组织,是由上皮细胞组成的薄壁(称为外表),大脑腹壁上有许多神经细胞集中而形成纹状体,此乃真正脑组织所在。
大脑半球内各有一脑腔,称为侧脑室,左侧为第一脑室,右侧为第二脑室。
(二)间脑–间脑前方有视神经通入。
视神经后方有一圆形或椭圆形的隆起部,称漏斗。
漏斗两侧有一对圆形或半圆形的下叶。
漏斗下方,两下叶之间连一圆形构造,为垂体。
漏斗后方为血管囊。
间脑背面中央突出一条细长线状的脑上腺或称松果腺。
间脑内有第三脑室。
实验四脑与脑神经
一、实验目的:
通过对真骨鱼脑颅的解剖,观察其脑的基本构造、脑神经与脑的连系,结合构造特征进一步了解脑各部的生理机能。
二、实验内容:
1.脑的基本构造;2.脑神经与脑的联系。
三、仪器与材料:
显微镜、测量与绘图用具,1套/组。
四、实验步骤:
(1)解剖真骨鱼的脑颅,观察其脑的基本构造、脑神经与脑的联系。
(2)结合构造特征进一步了解脑各部的生理机能。
五、作业
(一)填空题
图鲤的脑
A.背面观;
B.腹面观
1.__小脑瓣_
2.__迷走叶__
3. 面叶
4. 下叶
5. 血管囊
2 在鱼类中枢神经系统---脑的结构中,又称为活命中枢的是延脑,它是呼吸中枢、听觉中枢、侧线感觉中枢等
3实验切除硬骨鱼大脑,仅失去___嗅觉___功能,对外界刺激的反应并未见明显的破坏,可见其大脑的功能主管___运动调节____。
4从鱼类开始,脊神经的背根与腹根结合成脊神经,背、腹根的结合处位于椎弓之__锥孔__,然后分成三支,即____背支_,____腹支___与____内脏支(交通支)_。
5鱼类的脑由前至后由端脑、间脑、中脑、小脑和延脑等部分构成,下丘脑是指间脑下部。
6、脑垂体位于间脑腹面,可区分为腺垂体和神经垂体两大部分,腺垂体包括前叶、间叶、和后叶三部分,它们能分泌多种激素,其中与生殖关系密切的是促性腺激素。
7保存鱼类的脑垂体一般用无水丙酮,盛于棕色瓶中。
8延脑后方与脊髓相接,脊髓直接通入B。
A.椎体中央B.髓弓内C.髓弓上方D.髓棘内9中脑的主要功能是B中枢。
A.运动B.视觉C.嗅觉D.调节色素
10叉神经属于C神经。
A.感觉B.运动C.混合D.其它
11、类神经有 B 。
A.2对B.3对C.4对D.5对。