扶桑花中槲皮素含量的HPLC法测定
- 格式:doc
- 大小:25.00 KB
- 文档页数:5
HPLC法测定桑椹配方颗粒中槲皮素的含量任菲菲;郑艳青;马斐;张静;李智慧【摘要】目的建立用高效液相色谱法测定桑椹配方颗粒中槲皮素的含量的方法。
方法色谱柱为Krcomasil C18(4.6 mm×200 mm,5μm);流动相:甲醇-0.4%磷酸(43∶57);流速:1.0 mL·min-1;检测波长:360 nm。
结果槲皮素进样量为0.003 424-0.017 12μg(r=0.999 7)范围内与线性关系良好;平均回收率为98.16%,RSD为1.6%(n=6)。
结论该方法简便、准确、重复性好,可用于桑椹配方颗粒中槲皮素的测定。
【期刊名称】《药学研究》【年(卷),期】2015(034)007【总页数】3页(P396-397,413)【关键词】高效液相色谱法;槲皮素;桑椹配方颗粒【作者】任菲菲;郑艳青;马斐;张静;李智慧【作者单位】德州市食品药品检验检测中心,山东德州253020;;;;;【正文语种】中文【中图分类】R927.2桑椹配方颗粒是以符合炮制的桑椹饮片为原料,经现代工艺提取、浓缩、干燥、精制而成的颗粒[1],具有生津止渴、补肝益肾、滋阴补血、乌须黑发、聪耳明目、延缓衰老、安神养心、润肠通便等功效[2]。
与传统桑椹饮片相比桑椹配方颗粒即保持了传统饮片的所有特征,又优于传统煎煮,药效成分更加稳定。
便于服用、携带,在临床用药中可随证组方[3]。
近年来,配方颗粒在国内外受到了广泛追捧,但目前的标准都相对滞后,有必要对其质量标准进行研究。
本文采用高效液相色谱法(HPLC)对桑椹配方颗粒中的槲皮素进行了测定[4,5],该法简便、快速、重现性好,可以有效地对桑椹配方颗粒的质量进行控制,并为桑椹配方颗粒标准的提升提供了依据。
1 仪器与试药1.1 仪器 Model 9960D超声波清洗机;ML204电子分析天平;Agilent 1200高效液相色谱仪(美国Agilent公司);在线真空脱气机(G-1332A);高压四元泵(G-1311A);紫外检测器;Agilent 1200 Series色谱工作站;标准自动进样器(G-1329A);色谱柱恒温箱(G-1316A);可变波长检测器(G-1314B)。
高效液相色谱法测定叶下珠中槲皮素的含量
高效液相色谱法(HPLC)是一种常用的分离和定量分析方法,可用于测定槲皮素在叶下珠中的含量。
以下是一种可能的测定方法:
1. 样品准备:将适量的叶下珠样品粉碎并通过筛网去除杂质。
2. 提取:将粉碎的样品加入适量的提取剂中,如乙醇或醋酸甲酯,并进行超声处理或搅拌提取一段时间。
3. 过滤:将提取液经过滤纸或微孔膜过滤,以去除悬浮物和杂质。
4. 色谱条件:
- 色谱柱:使用C18反相色谱柱,柱长为150 mm,内径为4.6 mm。
- 流动相:以甲醇和水为流动相,并逐渐调整它们的比例,以优化槲皮素的分离和检测。
- 流速:一般为1 mL/min。
- 检测波长:选择适当的波长进行检测,一般为254 nm。
5. 标准曲线制备:准备一系列不同浓度的槲皮素标准溶液,并注入色谱仪中进行分析。
使用标准溶液的峰面积和浓度之间建立标准曲线。
6. 叶下珠样品分析:取一定量的提取液注入色谱仪中进行分析。
通过标准曲线
可以计算出样品中槲皮素的含量。
需要注意的是,在进行分析之前,可以根据实际情况对方法进行优化和改进,以获得更准确和可靠的结果。
HPLC 同时测定桑叶中绿原酸、芦丁、异槲皮苷、紫云英苷、槲皮素含量邸学,谷丽艳,王海波,许亮,包琳琳( 辽宁中医药大学,辽宁大连11660)[摘要]目的: 建立桑叶中绿原酸、芦丁、异槲皮苷、紫云英苷、槲皮素含量的方法,对不同来源的桑叶药材质量进行评价。
方法: HPLC 同时测定Therm o OD S色谱柱( 4. 6 mm × 250 mm,5 μm),柱温35 ℃,流动相为磷酸乙腈溶液( 0. 1% ,A)和磷酸( 0. 16% )-三乙胺( 0. 18% )水溶液( B)梯度洗脱,流速1. 0 mL·min -1,检测波长360 nm。
结果: 桑叶中绿原酸、芦丁、异槲皮苷、紫云英苷、槲皮素5 种活性成分在60 min 内分离效果理想,线性范围分别为0. 32 ~13. 73 μg ( r = 0. 999 6) ,0.05 ~3. 13 μg ( r = 0. 999 8) ,0.03 ~9. 50 μg( r = 0. 999 4) ,0.03 ~5. 60 μg ( r = 0. 999 5) ,0.001 ~0. 05 μg ( r = 0. 999 7) ; 帄均加样回收率在99. 61%~106. 09%,RSD≤2. 8%。
结论: 该方法操作简单,结果准确,专属性强,可为桑叶药材的质量控制标准提高提供参考。
[关键词]桑叶; 绿原酸; 芦丁; 异槲皮苷; 紫云英苷; 槲皮素[中图分类号]R284. 1[文献标识码] A[文章编号] 1005-9903( 2014) 15-0092-04[d oi] 10〃 13422 / j〃 cnki〃 s yf j x〃 2014150092Simultaneous Determination of Chlorogenic Acid,Rutin,Isoquercetin,Astragalin and Quercetin in Mori Folium by HPLCDI X ue,GU Li-yan,WANG H ai-bo,XU Liang,BAO Lin-lin( School of Pharmaceutical Sciences,Liaoning University of Traditional Chinese Medicine,Dalian 116600)[A b s t rac t]Ob j ective: To establish HP LC method f or simultaneous determination of chlor ogenic acid,rutin,isoquercetin and astragalin quercetin in M ori Folium〃Method: A HP LC equipped w ith a T herm o OD S[收稿日期] 20130715( 007)[第一作者]邸学,硕士,实验师,从事中药品种鉴定评价研究,E-mail:di x_email@ 163〃c o m檶檶檶檶檶檶檶檶檶檶檶檶檶檶檶檶檶檶檶檶檶檶檶檶檶檶檶檶檶檶檶檶檶檶檶檶檶檶檶檶檶檶檶檶檶檶[5]廖玉麟〃中同动物志棘皮动物门海参纲[M]〃北京:[参考文献][1]南京中医药大学〃中药大辞典〃下册[M]〃上海:上海科学技术出版社,2006: 2724.[2]Sév erine V D, Pasca l G, Patrick F〃 Qualitati v e and quantitati v e sap o nin c o ntents in f i v e sea cucumbers f r o mthe Indian Ocean[J]〃M arine Dru g s,2010,8( 1): 173. [3]张淑瑜,汤海峰,刘世君,等〃海参中海参烷型皂苷的研究进展[J]〃药学实践杂志,2008,26( 5): 321.[4] Xia o qian Hu,Y umin g W an g,J in gf en g Wan g,e t al〃D ietar y sap o nins of sea cucumber alle v iate o r o ticacid- induced f att y li v er in rats v ia PPARαand SREBP-1c si g nalin g[J]〃 Lipid s in H ealth and Disease,2010,9 ( 1): 25.科学出版社,1997: 108.[6]刁小琴,田晓菊,关海宁,等〃以齐墩果酸为标准品测定大豆皂甙的研究[J]〃中国油脂,2009( 11): 53.[7]张小鸿,吴杨峥,徐先祥〃不同显色剂对牛膝总皂苷含量测定的影响[J]〃中国实验方剂学杂志,2013,19( 21): 113.[8]董帄〃革皮氏海参皂苷化合物的分离鉴定、结构修饰及活性研究[D]〃青岛:中国海洋大学,2008.[9]董帄,薛长虹,盛文静,等〃海参中总皂苷含量测定方法的研究[J]〃中国海洋药物杂志,2008,27( 1): 28.[责任编辑顾雪竹]( 4.6mm×250mm,5μm) column and UV detection w as used〃 T he column temperature w as at35℃and the f l ow rate1.0m L·min-1 〃 T he mobile phase w as consisited of phosphoric acid in acetonitrile ( 0.1%,A) and phosphoric acid ( 0.16% ) and triethylamine ( 0.18% ) in w ater ( B ) w ith gradient elution〃T he detection w avelength w as set at360nm〃Res u l t: T he good saperation of f ive f l avo noids w as achieved w ithin60min〃 L inear calibration curves w ere obtained w ith0.32-13.73μg ( r=0.9996) ,0.05-3.13μg ( r=0.9998) ,0.03-9.50μg ( r = 0. 999 4 ) ,0. 03-5. 60 μg ( r = 0. 999 5 ) ,0. 001-0. 05 μg ( r = 0. 999 7 ) ; the average recovery was 99.61%-106.09%,RSD≤2.8%〃Con cl u si on: T he proposed method is simple,accurate,repeatable,and can be used f or qualit y control as w ell as a pow er f ul t ool t o evaluate the processing of M ori Folium〃[K ey w ords]Mori Folium; chlorogenic acid; r utin; isoquercetin; astragalin; quercetin桑叶始载于《神农本草经》,为桑科植物桑Morus a l ba L〃的干燥叶。
HPLC法同时测定繁枝补血草中槲皮苷和槲皮素的含量叶力夏提·达那别克;舒合拉·朱马别克;杜曼·那毕;阿斯亚·拜山伯【摘要】Objective To establish an HPLC method for the determination of quercitrin and quercetin in Limonium myrianthum (Schrenk)O.Kuntze.Methods Quercitrin and quercetin in Limonium myrianthum (Schrenk) O.Kuntze were determined by HPLC using Agilent C18 column (250 mm×4.6 mm,5.0 μm) at 360 nm of detection wavelength.The mobile phase was methanol-4 mL·L-1phosphoric acid solution (50∶50), the flow rate was 1.0 mL·min-1 , the column temperature was 25 ℃,and the injection volume was 10 μL.Results The linear ranges of quercitrin and quercetin were 4.912-98.24 and 12.833-102.667 μg·mL-1, respectively.The regression equations were y=30.434x-11.864,r=0.999 6 and y=43.358x-45.586,r=0.999 7, respectively.The average recoveries were 100.73% and 100.47% respectively,and RSD was1.82%(n=6),1.35%(n=6),respectively.Conclusion The developed method is simple,rapid,and accurate with good reproducibility,and therefore suitable for the quantitative analysis of quercitrin and quercetin in Limonium myrianthum (Schrenk) O.Kuntze.%目的建立同时测定繁枝补血草中槲皮苷和槲皮素含量的HPLC法.方法采用Agilent C18色谱柱(250 mm×4.6 mm,5.0 μm);流动相为甲醇-4 mL·L-1磷酸水溶液(50∶50);流速为1.0 mL·min-1;检测波长为360 nm;柱温为25 ℃;进样量为10 μL.用外标法计算其含量. 结果槲皮苷质量浓度在4.912~98.24 μg·mL-1范围内与峰面积有良好的线性关系,回归方程y=30.434x-11.864(r=0.999 6);槲皮素质量浓度在12.833~102.667 μg·mL-1范围内与峰面积有良好的线性关系,回归方程y=43.358x-45.586(r=0.999 7).槲皮苷的平均回收率为100.73%,RSD值为1.82%(n=6);槲皮素的平均回收率为100.47%,RSD值为1.35%(n=6).结论该方法操作简便、快速、准确、误差小、重复性好,可作为繁枝补血草中槲皮苷和槲皮素的定量分析方法.【期刊名称】《西北药学杂志》【年(卷),期】2017(032)005【总页数】4页(P551-554)【关键词】槲皮苷;槲皮素;繁枝补血草;含量测定;民族药材;HPLC法【作者】叶力夏提·达那别克;舒合拉·朱马别克;杜曼·那毕;阿斯亚·拜山伯【作者单位】新疆维吾尔自治区哈萨克医药研究所,乌鲁木齐 830004;新疆维吾尔自治区哈萨克医药研究所,乌鲁木齐 830004;新疆托里县哈萨克医医院,托里县834500;新疆医科大学基础医学院药理教研室,乌鲁木齐 830011【正文语种】中文【中图分类】R282繁枝补血草(Limonium myrianthum (Schrenk) O.Kuntze)是蓝雪科补血草属多年生草本植物,生长于平原荒漠带的沙质盐碱土、沙地及河流岸边的盐化土,主要分布在我国新疆北部的伊犁、塔城和阿勒泰地区[1-3],全草和根均可入药,是哈萨克族传统药材之一。
HPLC法测定对坐叶片中槲皮素的含量周旭美,蓝英妮(遵义医学院药学系,遵义市 563003)摘要目的:建立高效液相色谱法测定对坐叶片中槲皮素含量的方法。
方法:色谱柱(250 mm×4.6mm ,5µm),流动相为甲醇-0.4%磷酸溶液用Dikma-ODS C18(53:47),流速为1.0ml·min-1,检测波长为370nm,柱温35℃。
结果:槲皮素检测在 1.31-9.17µg·ml-1的浓度范围内与峰面积呈良好的线性关系(r=0.9998),平均加样回收率为97.81%,RSD为0.98%(n=5)。
结论:该方法用于测定对坐叶中槲皮素含量简便、快速、准确,为建立对坐叶片的质量控制方法提供科学依据。
关键词:对坐叶片槲皮素含量测定高效液相色谱法Determination of quercetin in Duizuoye Tablet by HPLCZhou Xu-mei, Lan ying-ne (Dept.of pharmacy,Zunyi medical college ,Zunyi 563003,China)Abstract Objective : To establish a method of HPLC determination of quercetin in Duizuoye Tablet.Method : HPLC analysis was carried out on Dikma-ODSC I8 column(250 mm×4.6 mm,5µm) and the methanol- 0.4%phosphoric acid solution (53:47) as mobile phase,the flow rate was 1.0 ml·min-1, the detection wavelength was 370nm and the column temperature was 35℃. Results : The calibration curve was linear in the range of 1.31~9.17µg·ml-1(r=0.9998). The average recovery was 97.81%, with RSD of 0.98%(n=5).Conclusion : The HPLC method is simple,rapid and accurate of the determination of quercetin in Duizuoye Tablet,and it can be used for the quality control of Duizuoye Tablet.Key word: Duizuoye Tablet; quercetin ; determination ; HPLC对坐叶片是由对坐叶单味药制成的片剂,具有清热解毒,利湿止泻的功效,用于胃肠湿热所致的腹泻、腹胀、腹痛、里急后重以及痢疾、急性胃肠炎等症[1]。
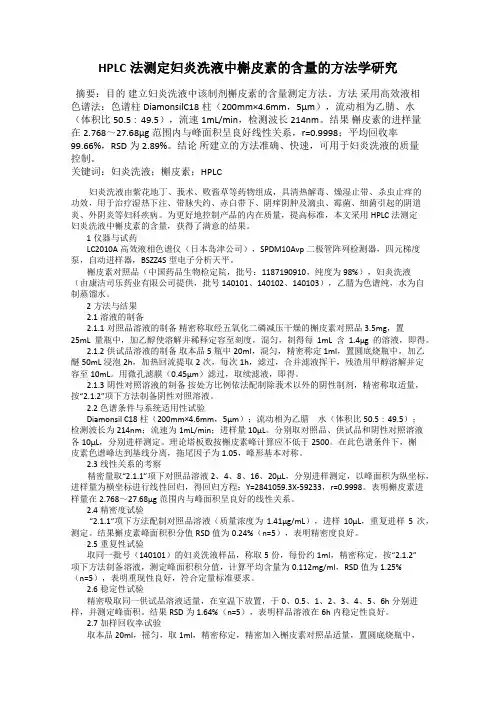
HPLC法测定妇炎洗液中槲皮素的含量的方法学研究摘要:目的建立妇炎洗液中该制剂槲皮素的含量测定方法。
方法采用高效液相色谱法:色谱柱DiamonsilC18柱(200mm×4.6mm,5μm),流动相为乙腈、水(体积比50.5∶49.5),流速1mL/min,检测波长214nm。
结果槲皮素的进样量在2.768~27.68μg范围内与峰面积呈良好线性关系,r=0.9998;平均回收率99.66%,RSD为2.89%。
结论所建立的方法准确、快速,可用于妇炎洗液的质量控制。
关键词:妇炎洗液;槲皮素;HPLC妇炎洗液由紫花地丁、莪术、败酱草等药物组成,具清热解毒、燥湿止带、杀虫止痒的功效,用于治疗湿热下注、带脉失约、赤白带下、阴痒阴肿及滴虫、霉菌、细菌引起的阴道炎、外阴炎等妇科疾病。
为更好地控制产品的内在质量,提高标准,本文采用HPLC法测定妇炎洗液中槲皮素的含量,获得了满意的结果。
1仪器与试药LC2010A高效液相色谱仪(日本岛津公司),SPDM10Avp二极管阵列检测器,四元梯度泵,自动进样器,BSZZ4S型电子分析天平。
槲皮素对照品(中国药品生物检定院,批号:1187190910,纯度为98%),妇炎洗液(由康洁司乐药业有限公司提供,批号140101、140102、140103),乙腈为色谱纯,水为自制蒸馏水。
2方法与结果2.1溶液的制备2.1.1对照品溶液的制备精密称取经五氧化二磷减压干燥的槲皮素对照品3.5mg,置25mL量瓶中,加乙醇使溶解并稀释定容至刻度,混匀,制得每1mL含1.4μg的溶液,即得。
2.1.2供试品溶液的制备取本品5瓶中20ml,混匀,精密称定1ml,置圆底烧瓶中,加乙醚50mL浸泡2h,加热回流提取2次,每次1h,滤过,合并滤液挥干,残渣用甲醇溶解并定容至10mL。
用微孔滤膜(0.45μm)滤过,取续滤液,即得。
2.1.3阴性对照溶液的制备按处方比例依法配制除莪术以外的阴性制剂,精密称取适量,按“2.1.2”项下方法制备阴性对照溶液。
高效液相色谱法测定旋复花中槲皮素的含量杨玲娟;焦成瑾;葛勐;雍宝霞【摘要】建立了高效液相色谱法测定旋复花中槲皮素含量的方法.该方法采用ZORBAX eclipse XDB C8色谱柱(150 mm×4.6 mm,5 μm),流动相为甲醇-磷酸(0.2%),体积比为65:35,检测波长为370 nm.实验结果表明,槲皮素在5.0~100.0μg/mL范围内与峰面积线性关系良好(r=0.9999),测定结果的相对标准偏差为1.2%(n=6),平均加标回收率为97.1%.该法可用于测定旋复花中槲皮素的含量.【期刊名称】《化学分析计量》【年(卷),期】2010(019)001【总页数】2页(P65-66)【关键词】高效液相色谱法;槲皮素;旋复花【作者】杨玲娟;焦成瑾;葛勐;雍宝霞【作者单位】天水师范学院生命科学与化学学院,天水,741001;天水师范学院生命科学与化学学院,天水,741001;天水师范学院生命科学与化学学院,天水,741001;天水师范学院生命科学与化学学院,天水,741001【正文语种】中文旋复花为菊科旋复花属的一种多年生草本植物,其性苦、辛、咸、微温,具有降肺胃之气、消痰止咳、清热解毒、止血等作用。
据文献报道[1],旋复花中含有旋复花素、旋复花内酯,同时含有槲皮素、异槲皮素、咖啡酸、绿原酸、菊糖及蒲公英甾醇等多种甾醇类物质。
研究表明,槲皮素具有抗癌、防癌、抗血小板凝聚、镇痛、抗菌、抗病毒、抗衰老、抗炎、抗过敏等多种生物活性,且对人体无毒[2];同时槲皮素具有潜在的抗抑郁作用和增强记忆的功能[3],因此槲皮素具有很高的药用价值。
随着中药现代化的发展,含有槲皮素的旋复花在中医方面的应用也会越来越广泛,具有很高的药用价值。
据文献报道,已有人测定旋复花中旋复花内酯的含量[4],但对于旋复花中槲皮素含量的测定仍未见报道。
笔者采用高效液相色谱法对旋复花药材中槲皮素含量进行测定研究,为综合利用与开发旋复花的药用价值及质量监控提供重要的理论依据和实验参考。
HPLC法测定扶桑花中槲皮素的含量
钟宇森;张春荣
【期刊名称】《广东药学院学报》
【年(卷),期】2010(0)1
【摘要】目的建立扶桑花中槲皮素的含量测定方法.方法采用HPLC法,色谱柱为Dikma platisil ODS柱(250 mm×4.6 mm, 5 μm),流动相为甲醇-0.5%磷酸水溶液(体积比30∶70),流速1.0 mL·min-1,柱温30 ℃,检测波长360 nm.结果槲皮素进样量在0.041 6~0.416 μg范围内与峰面积呈良好的线性关系,平均回收率为98.95%,RSD为1.09%(n=6).结论该方法操作简便、快速、准确,可用于扶桑花药材的质量控制.
【总页数】3页(P45-47)
【作者】钟宇森;张春荣
【作者单位】广东药学院,中药学院,广东,广州,510006;广东药学院,中药学院,广东,广州,510006
【正文语种】中文
【中图分类】R284.2
【相关文献】
1.HPLC法测定榛子雄花中槲皮素和山萘素的含量 [J], 徐建;王婷婷;杨波;张显涛
2.RP-HPLC法测定蜀葵花中槲皮素含量 [J], 宋秋烨
3.HPLC法测定槐花中槲皮素的含量 [J], 黄千;刘辉;李遇伯;李锦;祝巍;赵玉梅
4.HPLC法测定蒙药材紫菀花中槲皮素含量 [J], 松林;侯建平;李怀斌;张莹;益小刚
5.HPLC法测定月季花中槲皮素的含量 [J], 张敏娜
因版权原因,仅展示原文概要,查看原文内容请购买。
HPLC法测定桑叶中芦丁、绿原酸和槲皮素戴开金;罗奇志;侯连兵【期刊名称】《南方医科大学学报》【年(卷),期】2009(29)3【摘要】目的建立同时测定桑叶药材中芦丁、绿原酸和槲皮素的含量测定方法.方法采用高效液相色谱法,色谱柱为Kromasil C18柱(4.6 mm×250 mm,5 μm)柱;流动相为乙腈:甲醇:0.01 mol/L醋酸铵液(100 ml中含0.2 ml三乙胺,用冰醋酸调pH至3.50±0.05);流速1.0 ml/min;柱温为25 ℃;检测波长为350 nm.结果芦丁线性范围为0.196~1.960 μg,r=0.9998,样品的平均加样回收率为97.0%,RSD 2.69%;绿原酸线性范围为0.158~1.580 μg,r=0.9995,样品的平均加样回收率为96.9%,RSD 2.10%;槲皮素线性范围为0.0848~0.848 μg,r=0.9992,样品的平均加样回收率为96.2%,RSD 2.90%.结论该法简便,准确,可作为桑叶中芦丁、绿原酸、槲皮素的含量测定.【总页数】2页(P579-580)【作者】戴开金;罗奇志;侯连兵【作者单位】南方医科大学产业管理处,广州,广东,510515;南方医科大学分析测试中心,广州,广东,510515;南方医科大学南方医院药学部,广州,广东,510515【正文语种】中文【中图分类】R971【相关文献】1.HPLC 法同时测定宣木瓜中绿原酸、芦丁、金丝桃苷、槲皮素的含量 [J], 丁姗姗;吕凌;张毅;崔颖;王辉;陈师农2.HPLC双波长法同时测定药桑中芦丁、异虎皮苷、槲皮素和绿原酸的含量 [J], 杨梅;李新霞;热娜·卡斯木;赵东升3.RP-HPLC法同时测定刺五加叶中芦丁、金丝桃苷和槲皮素的含量 [J], 吴高松;匡海学;王知斌;杨炳友;刘华;孟永海;姜海;王振月4.RP-HPLC梯度洗脱法测定桑叶中芦丁和绿原酸的含量 [J], 邹盛勤;肖建辉5.HPLC法测定蓖麻叶中槲皮素、绿原酸、蓖麻碱3种活性成分的含量 [J], 李梦茜; 甘国源; 林琳; 张振旺因版权原因,仅展示原文概要,查看原文内容请购买。
几种中草药中槲皮素含量的hplc法测定汇编槲皮素是一种天然的黄酮类化合物,广泛存在于植物中。
它具有多种生物活性,如抗氧化、抗癌、抗炎和抗菌等功效。
因此,槲皮素被广泛关注和研究,并被用于制备药物和保健品。
在中草药中,许多种草药中都含有槲皮素。
本文将介绍几种检测中草药中槲皮素含量的HPLC法。
样品制备:样品准备是分析中草药中槲皮素含量的重要步骤。
一般来说,样品制备可以分为两个步骤:提取和净化。
1. 提取提取是将样品中的槲皮素从中草药中取出的过程。
经典的提取方法是加热回流提取法。
其步骤如下:1)将细碎的中草药粉末加入瓶中;2)加入适量的乙醇水溶液(80%);3)用热水浴加热回流提取2小时;4)离心离去沉淀;5)将过滤液蒸发至干燥并取残渣。
2. 净化净化是将提取出的槲皮素从其他杂质中分离出来的过程。
常用的净化方法是硅胶柱层析法。
其步骤如下:1)将硅胶填充到柱子中;2)将提取后的样品液经过过滤后加入硅胶柱中;3)用纯水洗涤硅胶柱;4)用70%乙醇水溶液洗脱槲皮素;仪器和试剂:1)高效液相色谱仪(HPLC)2)固定相柱:C18列3)检测波长:278 nm4)色谱柱温度:20℃1)槲皮素标准品2)乙腈3)纯水4)甲酸方法:首先,制备一系列不同浓度的槲皮素标准溶液,以建立标准曲线。
然后进行样品测试。
1. 准备0.1 mg/mL 槲皮素标准溶液。
将槲皮素标准品称取10 mg,用100 mL 乙腈溶解,振荡均匀。
然后,用纯水稀释到100 mL。
这样得到0.1 mg/mL的槲皮素标准溶液。
2. 用硅胶柱层析法分离出的样品中槲皮素的含量。
3. 将0.1 mg/mL的槲皮素标准溶液稀释成不同浓度的溶液,制备标准曲线。
4. HPLC法检测槲皮素含量。
将样品液注入HPLC仪器,使用C18固定相柱进行分离。
使用甲酸与乙腈混合为流动相。
以线性梯度模式进行方法运行,以检测槲皮素含量。
结果分析:在已经制备好的标准曲线的基础上,计算出样品液中槲皮素的含量,以得到槲皮素含量的浓度值。
高效液相色谱法测定一点红中槲皮素的含量
孟繁浩;陈秋晨;王琳;刘振;孙也之
【期刊名称】《中国生化药物杂志》
【年(卷),期】2007(28)6
【摘要】目的建立高效液相色谱法测定一点红中槲皮素含量的方法.方法用Hypersil BDS C18色谱柱(4.6 mm×200 mm,5 μm),流动相为甲醇-水-磷酸(55:45:0.4),检测波长为370 nm.结果槲皮素在0.041 6~0.416μg的范围内与峰面积呈良好线性关系(r=0.9998),平均加样回收率为102.3%,RSD为1.18%(n=6).结论此法用于测定一点红中槲皮素的含量快速、简便、准确,为评价一点红的内在质量提供了科学依据.
【总页数】2页(P414-415)
【作者】孟繁浩;陈秋晨;王琳;刘振;孙也之
【作者单位】中国医科大学,药学院,辽宁,沈阳,110001;中国医科大学,药学院,辽宁,沈阳,110001;中国医科大学,药学院,辽宁,沈阳,110001;中国医科大学,药学院,辽宁,沈阳,110001;中国医科大学,药学院,辽宁,沈阳,110001
【正文语种】中文
【中图分类】R927.2
【相关文献】
1.HPLC法测定一点红中槲皮苷的含量 [J], 宁娱;祝晨蔯;莫洁丽;李泳雪;林朝展
2.高效液相色谱法测定槲皮素胶囊中槲皮素含量 [J], 郑志伟;饶新;谢冬梅
3.HPLC波长切换法测定满山红中杜鹃素和槲皮素的含量 [J], 张朝绅;张振秋
4.高效液相色谱法同时测定一点红中8种活性成分的含量 [J], 胡玉;周光明;罗庆红;廖安辉
5.高效液相色谱法测定满山红中槲皮素含量 [J], 乔凤云;宋爱华;刘臣
因版权原因,仅展示原文概要,查看原文内容请购买。
HPLC法测定桑叶药材中槲皮素-3,7-二氧葡萄糖苷的含量范斌;刘泓;杨亚莉
【期刊名称】《中国中医基础医学杂志》
【年(卷),期】2005(011)012
【摘要】目的:建立测定桑叶药材中槲皮素-3,7-二氧葡萄糖苷含量的HPLC方法.方法:色谱柱为C18柱(250mm×464mm);检测波长为257nm;流速为0.8ml/min;流动相为甲醇-水-冰乙酸-二乙胺(25:75:2:0.2).结果:此条件下槲皮素-3,7-二氧葡萄糖苷与其他组分能够得到很好分离.槲皮素-3,7-二氧葡萄糖苷在0.4~2.0ug间呈线性关系(r=0.9999).结论:本方法重现性好,灵敏度高,结果准确可靠.
【总页数】2页(P921-922)
【作者】范斌;刘泓;杨亚莉
【作者单位】中国中医研究院,基础理论研究所,北京,100700;中国中医研究院,基础理论研究所,北京,100700;中国药品生物制品检定所,北京,100050
【正文语种】中文
【中图分类】R284.1
【相关文献】
1.HPLC法测定蒙药材胡枝子不同部位中槲皮素的含量 [J], 郑敏;陈广荣;张栓珍;刘静
2.HPLC法测定傣药材楠果缅(栘木衣树皮)中的槲皮素含量 [J], 刘承清;赵应红;李晓幸
3.HPLC法测定女萎药材中槲皮素的含量 [J], 朱琳;傅兴圣
4.HPLC 法测定维药恰麻古中槲皮素-3-O-β-D-吡喃葡萄糖苷含量 [J], 拜年;贾樱樱;海力茜·陶尔大洪;古娜娜·对山别克
5.HPLC法测定黄芪药材中毛蕊异黄酮葡萄糖苷的含量 [J], 阮佳佳;林灵超
因版权原因,仅展示原文概要,查看原文内容请购买。
HPLC法测定二色补血草中槲皮素的含量程新萍;李燕;蓝和楼;吉金燕;陈燕【期刊名称】《西北药学杂志》【年(卷),期】2011(26)6【摘要】Objective To establish a method to determine the content of quercetin in lAmonium biclior . Method The content of quer-cetin in Limonium bicolor was determined by HPLC, using Kromasil C18 column (250 mmX4. 6 mm, 5 y.m) at 360 nm of detection wavelength; the mobile phase was methanol-solution of phosphate buffer 4 g ? L-1 (50 : 50) ; the flow rate was 1. 0 ml. ? Min-1. Results The linear ranges of quercetin was 0. 051-0. 184 p.g{ r =0. 999 8). The average recovery was 100. 8% ,and RSD was 1. 6%. The content of quercetin in Limonium bicolor from different areas in Shaanxi had some differences. Conclusion The method is simple, quick,accurate, well repeatable,and can be used for lAmonium bicolor further development, utilization and quality control.%目的建立二色补血草中槲皮素的含量测定方法.方法色谱柱:Kromasil C18柱(250 mm×4.6 mm,5 μm);流动相:甲醇-4 g·L-1磷酸(50∶50);检测波长:360 nm;流速:1 mL·min-1.结果槲皮素在0.051~0.184 μg 范围内与峰面积呈良好线性关系(r=0.999 8);平均回收率为100.8%,RSD为1.6%.陕西不同产地样品中槲皮素含量有一定差异.结论该方法简便、快速,结果准确,重复性好,可为二色补血草的进一步开发利用及质量控制提供依据.【总页数】3页(P397-399)【作者】程新萍;李燕;蓝和楼;吉金燕;陈燕【作者单位】西安交大瑞鑫药业有限公司,陕西,西安,710061;西安交通大学资产经营公司,陕西,西安,710061;西安交大瑞鑫药业有限公司,陕西,西安,710061;西安交大瑞鑫药业有限公司,陕西,西安,710061;西安交大瑞鑫药业有限公司,陕西,西安,710061【正文语种】中文【中图分类】R927.2【相关文献】1.高效液相色谱法测定二色补血草中杨梅苷、圣草酚、木犀草素、槲皮素的含量[J], 许欢;王菲;张丽;杨新杰;宋小妹;岳正刚;2.HPLC法测定杠板归中槲皮素-3-O-β-D-葡萄糖醛酸及槲皮素的含量 [J], 范东生;赵超;陈华国;周欣;龚小见;赵杨;杨世林3.HPLC法测定二色补血草中没食子酸的含量 [J], 宋小妹;孟会宁;苗彦霞;王小平4.HPLC法测定滇柴胡中槲皮素和异鼠李素的含量 [J], MA Yuexin;LIU Qian;WU Yongkang5.HPLC法测定排石颗粒中槲皮素和山奈素含量 [J], 刘彬果;叶盛英因版权原因,仅展示原文概要,查看原文内容请购买。
扶桑花中槲皮素含量的HPLC法测定
【分类号】:r284.2
【摘要】目的建立扶桑花中槲皮素的含量测定方法。
方法采用hplc法,色谱柱为dikma platisil ods柱(250 mm×4.6 mm,5 μm),流动相为甲醇0.5%磷酸水溶液(体积比30∶70),流速1.0 ml·min-1,柱温 30 ℃,检测波长360 nm。
结果槲皮素进样量在0.041 6~0.416 μg范围内与峰面积呈良好的线性关系,平均回收率为98.95%,rsd为1.09%(n=6)。
结论该方法操作简便、快速、准确,可用于扶桑花药材的质量控制。
【关键词】扶桑花;槲皮素;高效液相色谱法
扶桑花(flos hibisci rosaesinensis)为锦葵科植物朱槿(hibiscus rosasinensis l.)的花,原产于我国,现广泛栽培于热带、亚热带地区,是我国及印度、斯里兰卡等国家和地区常用的民间药。
据本草记载,扶桑花主治肺热咳嗽、咯血、鼻衄、崩漏、白带、痢疾、赤白浊、痈肿毒疮等症[1]。
近年来,印度、巴基斯坦等国家对扶桑花抗生育(抑制排卵和着床、抑制精子生成)、抗肿瘤、抗痉挛、促生发、保护心脏、降血压、降血糖、降血脂[2~5]等活性进行了广泛研究,揭示了扶桑花极其重要的开发价值。
我国对扶桑花的药学研究和临床应用较少,其丰富的资源亟需开发。
目前,我国扶桑花仅有地方质量标准,且仅对药材的基源和性状进行鉴别,尚无药效成分含量测定等方面鉴别的报道。
扶桑花含有多种黄酮类化合物,其中,槲皮素及其糖苷具有抗氧化、抗肿瘤、
抗流感、抗衰老、抗血栓、降血压、护心等作用,是扶桑花的主要药效成分之一,主要以槲皮素3二葡萄糖甙、槲皮素3,7二葡萄糖甙等形式存在。
槲皮素的含量测定主要采用高效液相色谱法,但因槲皮素的存在形式不同而测定的色谱条件各异。
本文对扶桑花中槲皮素的提取及hplc测定方法进行分析,为完善扶桑花药材质量标准、扩大其临床应用奠定基础。
1 仪器与试药
仪器:上海天美lc2000型高效液相色谱系统(lc2030紫外检测器、t2000p色谱工作站);德国赛多利斯bp211d精密电子天平。
试药:槲皮素对照品(中国药品生物制品检定所,批号100081200406,供含量测定用)。
扶桑花采自广州、中山、惠州等地,经广东药学院中药鉴定学教研室刘基柱老师鉴定为锦葵科木槿属植物扶桑的花。
样品批次见表1,色谱条件分析采用批次2。
提取用试剂均为分析纯,色谱分析用甲醇、磷酸为色谱纯,水为超纯水。
表1 扶桑花样品批次
2 方法与结果
2.1 色谱条件
色谱柱为dikma platisil ods色谱柱(250 mm×4.6 mm,5 μm),流动相为甲醇0.5%磷酸水溶液(体积比30∶70),流速1.0 ml·min-1,检测波长360 nm,柱温30 ℃,进样量20 μl。
理论板数按槲皮素计算大于5 000,分离度大于1.5。
色谱图见图1。
2.2 溶液的制备
2.2.1 对照品溶液的制备精密称取槲皮素对照品适量,加甲醇制成104 μg·ml-1的溶液,即得。
2.2.2 供试品溶液的制备将扶桑花药材阴干,粉碎,过3号筛,取粉末约1 g,精密称定,加甲醇50 ml,加热回流1 h,滤过,滤液蒸干,残渣加20%盐酸15 ml溶解,加热回流1 h,迅速冷却,用石油醚萃取3次,每次15 ml,合并水相,蒸干,残渣加甲醇溶解并定容至25 ml,摇匀,用0.45 μm微孔滤膜滤过,作为供试品溶液。
图1 对照品(a)和供试品(b)的高效液相色谱图
figure 1 hplc chromatograms of standard (a) and sample (b)2.3 线性关系考察分别精密吸取标准品溶液0.2、0.4、0.8、1.2、1.6、2.0 ml,置10 ml 量瓶中,加甲醇稀释至刻度,摇匀。
精密吸取20 μl,按“2.1”项下条件进样。
以峰面积为纵坐标(y),进样量(μg)为横坐标(x)绘制标准曲线,得回归方程:y=40969 x-1090.3,r=0.999 8。
结果表明,槲皮素进样量在0.041 6~0.416 μg范围内与峰面积呈良好的线性关系。
2.4 精密度试验精密吸取对照品溶液20 μl,连续进样5次,结果槲皮素峰面积的rsd为0.86%,表明仪器的精密度良好。
2.5 稳定性试验精密吸取供试品溶液20 μl,分别于0、2、4、6、8、12 h进样分析。
结果槲皮素峰面积的rsd为1.58%,表明供试品溶液在12 h内稳定性良好。
2.6 重复性试验精密称取同一批样品,按“2.2.2”项下方法平
行制备供试品溶液5份,测定槲皮素含量,求得rsd为1.29%,重复性良好。
2.7 加样回收率试验取扶桑花粉末约0.25 g,精密称定,分别加入一定量的槲皮素对照品,按“2.2.2”项下方法处理并测定槲皮素含量,平均回收率为98.95%,rsd为1.09%,见表2。
2.8 样品测定取不同批次的样品,按“2.2.2”项下方法提取槲皮素,精密吸取供试品溶液20 μl,注入高效液相色谱仪,记录槲皮素的峰面积,采用外标法计算含量。
结果见表3。
表2 加样回收率试验结果表3 扶桑花中槲皮素的含量测定(n=3)
3 讨论
3.1 本实验曾考察了不同质量分数(10%、20%、30%)的盐酸,在不同温度(80、90、100 ℃)下,水解不同的时间(0.5、1、1.5 h)的效果,结果表明用20%的盐酸,于90 ℃水解1 h,所得槲皮素提取率最高。
3.2 色谱条件考察了甲醇水、甲醇0.1%磷酸水溶液、甲醇0.5%磷酸水溶液等流动相的分离效果,发现流动相中加入磷酸可提高分离度,改善峰形、避免拖尾,以甲醇0.5%磷酸水溶液为流动相时分离效果最好。
3.3 本文建立的hplc测定扶桑花槲皮素含量的方法具有简便、高效、重复性高等特点,可用于扶桑花药材的质量控制。
【参考文献】 [1] 国家中医药管理局《中华本草》编委会.中药本草(第五册)[m].上海:上海科学技术出版社,1999: 351-352.
[2] nadkarni k m.indian materia medica[m]. 3rd ed. bombay:popular prakashan, 2007. [3]dela f,hibiscus h.tradition and modernity[j]. phytotherapie, 2006, 4(3): 136-144. [4] venkatesh s,thilagavathi j,shyam s d.antidiabetic activity of flowers of hibiscus rosasinensis[j]. fitoterapia,2008,79(2):79-81. [5] 广西壮族自治区卫生厅.广西中药材标准[m].南宁:广西科学技术出版社, 1992:57,212-214.
[6] 李萍.高效液相色谱法测定黄毛儿草中槲皮素的含量[j].广东药学院学报, 2006, 22(1): 57-58.。