WaStar网站管理系统服务商操作手册
- 格式:docx
- 大小:172.85 KB
- 文档页数:11
WordPress网站建设平台使用教程第一章:WordPress网站建设平台的介绍WordPress是一款开源的内容管理系统(CMS),它不仅可以用于建设个人博客,还能搭建商业网站。
作为目前全球最受欢迎的网站建设平台之一,WordPress拥有丰富的功能和插件,用户可以根据自己的需求进行二次开发和定制化操作。
第二章:WordPress的安装和配置要使用WordPress网站建设平台,首先需要进行安装和配置。
用户可以通过官方网站下载WordPress的安装包,并将其上传至服务器。
然后,创建一个数据库,输入数据库相关信息,填写管理员账号和密码,并进行基本配置。
安装完成后,进入后台界面进行更多的设置。
第三章:WordPress的主题选择与定制WordPress拥有大量的主题供用户选择,可以根据自己的需求找到对应的主题。
在选择主题时,要考虑到网站的风格和用户体验,选择一个简洁、美观、具有响应式设计的主题。
如果现有的主题无法满足需求,用户也可以进行主题定制。
通过编辑主题文件或使用专业的主题定制工具,用户可以自由地修改布局、颜色、字体等的样式,进一步个性化网站。
第四章:WordPress插件的安装和使用WordPress的插件是其最大的特点之一,用户可以根据自己的需求选择合适的插件进行安装和使用。
插件覆盖了网站构建、功能扩展、SEO优化、网站安全等各个方面。
安装插件的途径有两种:一种是通过后台的插件管理页面进行搜索和安装,另一种是手动下载插件并上传至服务器。
安装完成后,在插件页面启用插件,并进行相应的设置和定制。
第五章:WordPress网站内容管理WordPress的内容管理是网站建设的核心。
用户可以通过后台界面的“文章”和“页面”功能进行内容的发布和管理。
在发布文章或页面时,可以设置标题、内容、分类、标签、特色图片等。
除了基本的文章和页面管理,WordPress还提供了丰富的媒体管理功能,用户可以上传图片、音频、视频等文件,并在文档中进行插入和编辑。
前言:本手册适用于师友网站群管理系统版本,根据客户需求,各模块的功能略有不同,所提供的界面图片仅供参考。
第一部分:常用操作一、系统登录从网站前台点击“管理登录”进入后台登录页面或直接从前台登录窗口,输入帐号和密码,点击“登录”进入系统。
后台登录界面如下图示(图片仅供参考):Web方式登录窗口二、系统界面三、修改密码和个人资料从系统操作主界面顶部右侧导航区点击“修改密码”和“个人资料”,打开修改密码窗口和修改个人资料的窗口。
修改密码必须提供正确的原始密码。
修改登录密码界面五、退出登录从系统操作主界面顶部右侧的导航区点击“退出”,即可注销用户的登录信息并返回登录界面。
第二部分网站管理一、站点管理站点管理主要包括站点的创建、修改、删除、审核和站点的栏目管理。
站点管理的主界面如下图所示:1、创建新站点从“站点管理”模块,点击“创建新网站”,打开创建新站点的编辑窗口。
如下图所示:站点包括“主站”和“班级”网站两种类型,创建“班级”网站前,必须事先在系统管理的“班级设置”模块设置好学校的班级。
创建新站点需要指定网站的名称、网址、网站目录,选择该网站的管理员。
各项目指定的内容及说明详见窗口的“使用说明”。
“本站是系统门户”只有系统管理员能够指定,并且整个系统中只能指定一个网站为“门户”,被指定为门户的网站可以接受其他网站的投稿。
“管理员”可以管理本站点下的所有栏目内容,并且可以进行站点栏目的管理。
2、修改站点信息参见“创建新站点”功能。
3、发布与取消发布只有发布的站点才能够接受投稿和管理。
管理员可以根据需要对网站进行开通与关闭。
4、站点的删除删除某一个站点,该站点下面的所有栏目及所有内容都将同时被删除,并且不能够恢复。
请慎用此功能。
对于已经有内容的站点,在不需要的时候可以先设置为“不发布”。
二、栏目管理普通用户可以从导航菜单“网站管理”—“栏目管理”进入栏目管理主界面,在该界面会列出当前用户有管理权限的所有站点(在“站点管理”模块被指定为“管理员”的站点)。
前言:本手册适用于师友网站群管理系统V3.0版本,根据客户需求,各模块的功能略有不同,所提供的界面图片仅供参考。
第一部分:常用操作一、系统登录从网站前台点击“管理登录”进入后台登录页面或直接从前台登录窗口,输入帐号和密码,点击“登录”进入系统。
后台登录界面如下图示(图片仅供参考):Web方式登录窗口二、系统界面三、修改密码和个人资料从系统操作主界面顶部右侧导航区点击“修改密码”和“个人资料”,打开修改密码窗口和修改个人资料的窗口。
修改密码必须提供正确的原始密码。
修改登录密码界面五、退出登录从系统操作主界面顶部右侧的导航区点击“退出”,即可注销用户的登录信息并返回登录界面。
第二部分网站管理一、站点管理站点管理主要包括站点的创建、修改、删除、审核和站点的栏目管理。
站点管理的主界面如下图所示:1、创建新站点从“站点管理”模块,点击“创建新网站”,打开创建新站点的编辑窗口。
如下图所示:站点包括“主站”和“班级”网站两种类型,创建“班级”网站前,必须事先在系统管理的“班级设置”模块设置好学校的班级。
创建新站点需要指定网站的名称、网址、网站目录,选择该网站的管理员。
各项目指定的内容及说明详见窗口的“使用说明”。
“本站是系统门户”只有系统管理员能够指定,并且整个系统中只能指定一个网站为“门户”,被指定为门户的网站可以接受其他网站的投稿。
“管理员”可以管理本站点下的所有栏目内容,并且可以进行站点栏目的管理。
2、修改站点信息参见“创建新站点”功能。
3、发布与取消发布只有发布的站点才能够接受投稿和管理。
管理员可以根据需要对网站进行开通与关闭。
4、站点的删除删除某一个站点,该站点下面的所有栏目及所有内容都将同时被删除,并且不能够恢复。
请慎用此功能。
对于已经有内容的站点,在不需要的时候可以先设置为“不发布”。
二、栏目管理普通用户可以从导航菜单“网站管理”—“栏目管理”进入栏目管理主界面,在该界面会列出当前用户有管理权限的所有站点(在“站点管理”模块被指定为“管理员”的站点)。
网站管理系统使用手册前言:本手册适用于师友网站群管理系统V3.0版本,根据客户需求,各模块的功能略有不同,所提供的界面图片仅供参考。
第一部分:常见操作一、系统登录从网站前台点击“管理登录”进入后台登录页面或直接从前台登录窗口,输入帐号和密码,点击“登录”进入系统。
后台登录界面如下图示(图片仅供参考):Web方式登录窗口二、系统界面三、修改密码和个人资料从系统操作主界面顶部右侧导航区点击“修改密码”和“个人资料”,打开修改密码窗口和修改个人资料的窗口。
修改密码必须提供正确的原始密码。
修改登录密码界面五、退出登录从系统操作主界面顶部右侧的导航区点击“退出”,即可注销用户的登录信息并返回登录界面。
第二部分网站管理一、站点管理站点管理主要包括站点的创立、修改、删除、审核和站点的栏目管理。
站点管理的主界面如下图所示:1、创立新站点从“站点管理”模块,点击“创立新网站”,打开创立新站点的编辑窗口。
如下图所示:站点包括“主站”和“班级”网站两种类型,创立“班级”网站前,必须事先在系统管理的“班级设置”模块设置好学校的班级。
创立新站点需要指定网站的名称、网址、网站目录,选择该网站的管理员。
各项目指定的内容及说明详见窗口的“使用说明”。
“本站是系统门户”只有系统管理员能够指定,而且整个系统中只能指定一个网站为“门户”,被指定为门户的网站能够接受其它网站的投稿。
“管理员”能够管理本站点下的所有栏目内容,而且能够进行站点栏目的管理。
2、修改站点信息参见“创立新站点”功能。
3、发布与取消发布只有发布的站点才能够接受投稿和管理。
管理员能够根据需要对网站进行开通与关闭。
4、站点的删除删除某一个站点,该站点下面的所有栏目及所有内容都将同时被删除,而且不能够恢复。
请慎用此功能。
对于已经有内容的站点,在不需要的时候能够先设置为“不发布”。
二、栏目管理普通用户能够从导航菜单“网站管理”—“栏目管理”进入栏目管理主界面,在该界面会列出当前用户有管理权限的所有站点(在“站点管理”模块被指定为“管理员”的站点)。
网站内容管理系统用户手册说明:本用户手册旨在帮助用户快速上手使用网站内容管理系统。
请按照以下步骤进行操作,以便更好地管理和维护您的网站内容。
第一步:登录系统1. 打开浏览器,输入网站内容管理系统的网址。
2. 在登录页面输入您的用户名和密码,然后点击“登录”按钮。
3. 登录成功后,您将被重定向到系统的主页。
第二步:导航栏功能介绍1. 顶部导航栏:包含不同的功能模块,如首页、文章管理、分类管理、用户管理等。
点击相关模块可进入相应功能页面。
2. 左侧导航栏:显示当前功能模块下的详细操作菜单。
点击相应菜单可进行具体操作。
第三步:文章管理1. 点击顶部导航栏的“文章管理”模块,进入文章管理页面。
2. 在文章管理页面,您可以进行以下操作:- 查看文章列表:显示当前网站下所有的文章,包含标题、作者、发布日期等信息。
- 查看文章详情:点击文章列表中的文章标题,可查看文章的详细信息。
- 编辑文章:点击文章详情页面的“编辑”按钮,可对文章内容进行编辑和修改。
- 删除文章:在文章详情页面点击“删除”按钮,可删除当前文章。
- 新增文章:点击页面上的“新增文章”按钮,进入文章编辑页面,填写文章相关信息并保存。
第四步:分类管理1. 点击顶部导航栏的“分类管理”模块,进入分类管理页面。
2. 在分类管理页面,您可以进行以下操作:- 查看分类列表:显示当前网站下所有的分类,包含分类名称和文章数量等信息。
- 新增分类:点击页面上的“新增分类”按钮,进入分类编辑页面,填写分类相关信息并保存。
- 编辑分类:点击分类列表中的分类名称,可进入分类编辑页面,对分类进行修改。
- 删除分类:在分类编辑页面点击“删除”按钮,可删除当前分类及其下属文章。
第五步:用户管理1. 点击顶部导航栏的“用户管理”模块,进入用户管理页面。
2. 在用户管理页面,您可以进行以下操作:- 查看用户列表:显示当前网站下所有注册用户的列表,包含用户名和注册日期等信息。
- 编辑用户权限:点击用户列表中的用户名,可进入用户权限管理页面,对用户的权限进行调整。
SaaS系统全模块操作说明书创建人:仲昊创建日期:2021-08-16更新日期:版本状态:V01文件状态:[]正式发布[]正在修改审核人:批准人:批准日期:文件编号:江苏西格数据科技有限公司版权所有目录SaaS系统全模块操作说明书 (I)1目的 (6)2管理范围 (6)3适用范围 (6)4.功能清单 (6)5系统配置模块 (8)5.1组织结构管理 (8)5.1.1部门信息设置 (8)5.1.2人员信息设置 (10)5.2产线层级管理 (11)5.2.1.产线结构设置 (11)5.2.2班次信息设置 (11)5.2.3产线人员设置 (12)5.2.4排班设置 (13)5.3设备信息配置 (14)5.3.1设备类型列表 (14)5.3.2设备台账列表 (14)5.3.3设备结构树 (15)5.4产品信息配置 (16)5.4.1.产品信息列表 (16)5.4.2标准工序管理 (17)5.4.3工序组管理 (17)5.4.4工艺路径配置 (18)6设备监控系统 (19)6.1设备状态监控 (19)6.1.1设备状态一览 (19)6.1.2设备状态列表 (20)6.2设备报警监控 (20)6.2.1设备报警一览 (20)6.2.2报警记录查询 (21)6.2.3报警数据分析 (21)6.2.4故障类别管理 (22)6.2.5报警代码管理 (22)6.3生产参数监控 (23)6.3.1参数报警一览 (23)6.3.2参数异常列表 (23)6.3.3参数异常统计 (24)6.4设备切片分析 (24)6.4.1设备切片一览 (24)6.4.2设备切片分析 (25)6.4.3设备状态管理 (25)6.4.4状态异常统计 (26)6.4.5工作模式分析 (26)6.5设备效率分析 (26)6.5.1生产效率分析 (26)6.5.2设备产出统计 (27)6.5.3设备产出分析 (27)6.5.4设备产出详情 (28)6.5.5时间稼动分析 (28)6.5.6时间稼动日历 (29)6.6基础信息配置 (29)6.6.1休息类型设置 (29)6.6.2生产时间配置 (30)6.6.3标准节拍配置 (30)6.6.4工作模式设置 (31)6.6.5状态异常设置 (32)6.6.6参数异常设置 (33)6.6.7信息推送设置 (33)7DNC程序管理系统 (34)7.1程序创建管理 (34)7.1.1程序创建 (34)7.1.2程序审核 (36)7.1.3权限设置 (37)7.2程序预览 (39)7.2.1设备内程序 (39)7.2.2已审核程序 (39)7.3程序管理 (40)7.3.1程序上传 (40)7.3.2程序下载 (41)7.3.3删除程序 (41)7.4程序对比管理 (42)7.4.1程序对比 (42)7.4.2程序监控 (42)7.5统计分析 (43)8电子文件系统 (44)8.1基础管理 (44)8.1.1流程管理 (44)8.1.2文档类型 (45)8.2文档管理 (45)8.2.1文档创建 (45)8.2.2文档审核 (46)9质量管理系统 (47)9.1基本信息设置 (47)9.1.1缺陷类型维护 (47)9.1.2缺陷名称维护 (47)9.1.3检验类型数量 (48)9.1.4检验项目维护 (49)9.1.5判异规则设置 (50)9.2过程检验管理 (50)9.2.1过程检验主页 (50)9.2.2人工检验数据 (51)9.3查询统计分析 (51)9.3.1检验数据查询 (51)9.3.2合格率报告 (52)9.3.3偏差放行统计 (52)9.3.4SPC检测看板 (53)9.3.5SPC异常统计 (53)9.3.6SPC实时监控 (53)10安灯管理系统 (54)10.1安灯信息管理 (54)10.1.1安灯状态一览 (54)10.1.2异常记录查询 (55)10.2安灯统计分析 (55)10.2.1安灯异常统计 (55)10.3安灯基础配置 (55)10.3.1消息通知设置 (55)10.3.2故障类型配置 (56)11仪表盘管理系统 (57)11.1生产状态展示 (57)11.1.1轮播设置 (57)12排产报工系统 (59)12.1计划管理 (59)12.1.1生产订单管理 (59)12.1.2计划变更记录 (61)12.2派工管理 (62)12.2.1计划内派工 (62)12.2.2计划外派工 (62)12.3报工管理 (63)12.3.1工单任务一览 (63)12.3.2生产报工记录 (64)12.4绩效统计 (64)12.4.1工时统计分析 (64)12.4.2质量合格率统计 (65)12.4.3计划执行分析 (65)12.5生产状态一览 (65)12.5.1生产工单进度 (65)12.5.2设备签到管理 (66)13排产报工具体操作说明 (66)13.1人员二维码信息 (66)13.2员工工位选择 (67)13.3工单执行 (69)13.4程序调用 (72)13.5工艺图纸 (72)13.6质量检验 (73)13.7安灯管理 (75)13.8安灯触发 (76)13.9设备效率 (77)14APP使用说明 (78)14.1下载APP (78)14.2登录APP账号 (78)14.3APP的使用 (78)14.4OEE分析 (79)14.5设备一览 (80)14.6状态统计 (80)14.7报警分析 (81)1目的本手册是通过对SaaS MES使用的一般过程加以提炼,让使用该产品的客户理解SaaS MES系统的操作和使用。
一、安装步骤1.进入安装包../WAS下,点击,进行安装;出现下图:2,点击下一步;3.如图,接受协议,点击下一步;4.如果显示“已通过”,则可进行“下一步”操作;输入安装路径;5.如图所示,默认点击“下一步”即可;6.输入你想设定的用户名及密码;7.如图,一路默认,点击“下一步”即可;8.安装结果显示“成功”,至此安装完成。
点击“完成”,出现以下界面:9.点击“安装验证”,会出现安装结果;10.登录https://localhost:9043/ibm/console/来验证是否安装成功。
11.点击“继续浏览此网站”12.安装成功二、部署应用1.启动websphere第一种方法,打开“第一步”如图,点击“启动服务”第二种方法,点击“启动服务”第三种方法,打开“开始”---“管理工具”---“服务”,启动“IBM WebSphere Application Server”2.部署应用1)Websphere启动之后,打开https://localhost:9043/ibm/console/页面2)点击“继续浏览此网站”3)输入用户名,密码,点击登录4)打开“应用程序”—“新建应用程序”5)点击“新建企业应用程序”6)选择要部署的应用7)点击下一步,这部分需要的时间较长8)点击下一步9)点击下一步10)选中应用之后,点击应用,11)点击“下一步”12)选择web模块,虚拟主机,这选择默认值,点击“下一步;13)如图,输入“上下文根”,点击“下一步”14)如图,15)点击“完成”,该步时间较长,耐心等待;16)点击“保存”,该步也需要时间;17)进入\IBM\WebSphere\AppServer\profiles\AppSrv01\installedApps\PC-20130327CMF CNode01Cell\shanshan_war.ear经行相关配置的修改;18)修改完成后,打开“应用程序类型”—websphere企业应用程序;19)选择要启动的应用程序,点击启动;进行验证,输入:http://服务器IP:端口号/应用名/,这我的是:http://localhost:9080/shanshan/shan.html3.遇到的问题查看\IBM\WebSphere\AppServer\profiles\AppSrv01\logs\server1中的日志文件1,部分安装成功:日志中: CWUPI0000I: 退出代码=2原因可能是:机器名不对,机器名中不能有下划线;2.部署过程中出现内存溢出时:进行如下操作;,点击sever1,选择“Java 和进程管理”---“进程定义”选择“Java 虚拟机”设置“初始堆大小”与“最大堆大小”之后点击“应用”点击保存;重启服务。
WAS基本使用手册1.基本介绍WebSphere Application Server(简称WAS)是IBM的应用服务器基本结构:单元(cell) ——> 多个节点(node) ——> 多个服务(server) ——> 多个应用(app)单元是整个分布式网络中一个或多个节点的逻辑分组单元是一个配置概念, 是管理员将节点间逻辑关联起来的实现方法, 可以将单元看作是WAS最大的作用域2.节点部署概要文件(Profile)定义一个独立应用程序服务器(Server)的运行时环境, 包括服务器在运行时环境中处理的所有文件节点(Node)是受管服务器(Server)的逻辑分组, 节点通常与具有唯一IP主机地址的逻辑或物理计算机系统对应, 节点不能跨多台计算机Node Agent 是将管理请求路由至服务器的管理代理程序, Node Agent 是服务器, 是一个管理代理程序, 并不涉及应用程序服务功能, Node Agent 进程在每个受管节点上运行, 并专门执行特定于节点的管理功能, 如服务器进程监视、配置同步、文件传输和请求路由, Deployment Manager通过与Node Agent的交互完成对单元内节点的控制Node是管理上使用的概念, Profile是实际的概要文件, 它们代表同一事物查看所有概要文件:export WAS_HOME=/usr/IBM/WebSphere/AppServercd $WAS_HOME/bin./manageprofiles.sh -listProfiles2.1.DeploymentManagerDeploymentManager(简称DM) 为单元中所有元素提供了单一的管理控制中心点DM属于一个特殊的节点, 用以下步骤创建:export WAS_HOME=/usr/IBM/WebSphere/AppServercd $WAS_HOME/bin./manageprofiles.sh -create \-templatePath $WAS_HOME/profileTemplates/dmgr \-profileName Dmgr01 \-profilePath $WAS_HOME/profiles/Dmgr01 \- nodeName (节点名) \-cellName (单元名) \-hostName (主机名)(其中红色部分为概要文件名, 可根据实际情况修改)2.2.节点1.新增节点:./manageprofiles.sh -create \-profileName AppSvr01 \-templatePath $WAS_HOME/profileTemplates/default \-profilePath $WAS_HOME/profiles/AppSrv01 \- nodeName (节点名) \- cellName (单元名) \-hostName (主机名)(其中红色部分为概要文件名, 可根据实际情况修改)2.添加节点到DeploymentManager:cd $WAS_HOME/profiles/AppSrv01/bin./addNode.sh IP PORT(其中ip为WebSphere DM所在服务器的IP, PORT为WebSphere DM对应的SOAP_CONNECTOR_ADDRESS端口, 默认为8879)3.启动节点:cd $WAS_HOME/profiles/AppSrv01/bin./startNode.sh或cd $WAS_HOME/bin./ startNode.sh AppSrv014.停止节点:cd $WAS_HOME/profiles/AppSrv01/bin./stopNode.sh或cd $WAS_HOME/bin./stopNode.sh AppSrv01注:在WAS控制台只能停止节点, 不能启动, 步骤如下:登陆WAS控制台系统管理——> Node Agent选择节点进行操作5.删除节点:确认节点已经停止cd $WAS_HOME/bin删除节点对应的概要文件:./manageprofiles.sh -delete -profileName AppSrv01删除所有节点对应的概要文件(谨慎, 会删除DM的概要文件):./manageprofiles.sh -deleteAll最后删除节点文件目录cd $WAS_HOME/profilesrm -Rf AppSrv01注:在WAS控制台只能把节点从DM去除, 不能进行删除节点操作2.3.状态1.登陆WAS控制台2.系统管理——> 节点已同步此节点上的配置文件已与Deployment Manager 同步未同步此节点上的配置文件未与Deployment Manager 同步(已过期)未知由于无法访问此节点的Node Agent, 所以无法确定配置文件的状态不可用由于此节点是非受管节点, 所以状态列不适用于此节点3.集群部署集群由一组应用程序服务器组成3.1.新建1.登陆WAS控制台2.服务器——> 集群3.点击新建4.输入集群名称, 点击下一步5.创建第一个集群成员, 输入成员名, 选择节点, 点击下一步6.创建其他集群成员, 输入成员名, 选择节点, 点击添加成员, 点击下一步7.检查操作总结的信息是否正确, 点击完成8.查看新建的集群3.2.维护新建成功后, 可以在控制台进行启动停止删除等操作注:集群的起停会直接影响到集群下的服务和应用起停, 如果删除集群也会把集群下的服务和应用删除3.3.状态已启动所有集群成员都在运行已部分启动至少其中一个集群成员在运行已部分停止至少其中一个集群成员已停止运行已停止所有集群成员都已停止运行不可用无法确定状态4.服务部署4.1.新建1.登陆WAS控制台2.服务器——> 应用程序服务器3.点击新建4.选择节点, 输入服务名称, 点击下一步5.点击下一步6.点击下一步7.点击完成8.查看新建的服务4.2.维护新建成功后, 可以进行启动停止删除等操作注:如果删除服务, 服务下的应用也会被删除如果起停失败, 也可以通过命令行来进行起停, 步骤如下:export WAS_HOME=/usr/IBM/WebSphere/AppServercd $WAS_HOME/profiles/AppSrv01/bin(其中红色部分为服务所在节点名, 可根据实际情况修改)启动服务./ startServer.sh server1停止服务./ stopServer.sh server1(其中红色部分为服务名, 可根据实际情况修改)其他常用配置修改点击服务名——> Java 和进程管理——> 进程定义——> Java 虚拟机可以对垃圾回收, 内存大小, 字符集等进行修改4.3.状态已启动服务器正在运行已部分停止服务器在进行从已启动状态更改为已停止状态已停止服务器未运行不可用无法确定状态5.应用部署5.1.发布1.登陆WAS控制台2.应用程序——> 企业应用程序3.点击安装4.选择本地或服务器上的应用工程包, 输入上下文根, 点击下一步5.勾选启动类重新装入, 点击下一步6.指定应用程序中所包含的模块的安装目标, 包括集群、服务和WEB服务器等7.选择虚拟主机, 一般为默认, 点击下一步8.确认下上文根的是否正确, 点击下一步9.最终确认所有配置是否正确, 点击完成10.安装成功, 点击保存11.查看发布的应用5.2.更新发布应用程序是war包, 更新应用程序是zip包zip包目录结构:TEST.war\更新的应用程序, 最后打成zip包(其中TEST为应用名, 可根据实际情况修改, TEST.war为文件夹名称, 而不是war包)1.登陆WAS控制台2.应用程序——> 企业应用程序3.选着需要更新的应用, 点击更新4.选择替换、添加或删除多个文件, 选择本地或服务器上的应用更新包, 点击下一步5.点击确认6.更新成功, 点击保存7.点击应用更新8.更新完成后, 不需要重启应用程序, WAS会自动重新加载更新的内容, 可能会造成短时间无法访问应用5.3.维护发布成功后, 可以进行启动停止卸载导出等操作注:卸载应用成功后, WAS服务器上还会有一些临时文件存在, 但没有任何其他影响如果需要删除, 可以手动删除:cd /usr/IBM/WebSphere/AppServerfind ./ -name TEST*删除所有TEST_war.ear文件或目录(其中红色部分为应用名, 可根据实际情况修改)5.4.状态启动应用程序正在运行部分启动应用程序在进行从已停止状态更改为已启动状态已停止应用程序未在运行部分停止应用程序在进行从启动状态更改为停止状态不可用无法确定状态不可用应用程序不提供有关它是否正在运行的信息6.数据库配置6.1.J2C 认证数据J2C 认证数据指定供Java(TM) 2 连接器安全性使用的一组用户标识和密码, 配置如下:1.登陆WAS控制台2.安全性——> 安全管理、应用程序和基础结构——> Java 认证和授权服务——>J2C 认证数据3.点击新建4.输入别名、用户表示(数据库用户名)、密码(数据库密码), 点击确认5.安装成功, 点击保存6.查看建立的J2C 认证数据6.2.JDBC 提供程序JDBC 提供程序包括特定的JDBC 驱动程序实现类, 以便访问环境中的特定供应商数据库, 配置如下:1.登陆WAS控制台2.资源——> JDBC ——> JDBC 提供程序3.选择作用域, 可根据需要的范围选择所有作用域:对所有服务生效(不能在此作用域新建JDBC 提供程序)单元:只对该单元下所有服务生效集群:只对该集群下所有服务生效节点:只对该节点下所有服务生效服务:只对该服务生效4.点击新建5.选择数据类型:DB2, 提供程序类型:DB2 Universal JDBC Driver Provider, 实施类型:连接池数据源, 输入名称, 点击下一步6.输入jar包db2jcc.jar, db2jcc_license_cisuz.jar的存放路径如果配置过环境变量里的DB2UNIVERSAL_JDBC_DRIVER_PATH 和DB2UNIVERSAL_JDBC_DRIVER_NATIVEPATH 这里会自动显示路径, 详见7.环境配置7.最终确认所有配置是否正确, 点击完成8.新建成功, 点击保存9.选择所有作用域或刚选择的作用域, 查看新建的JDBC 提供程序6.3.数据源数据源用于提供关系数据库连接的资源, 配置如下:1.登陆WAS控制台2.资源——> JDBC ——> 数据源3.选择作用域, 和JDBC提供程序一致4.点击新建5.输入数据源名, JNDI 名称(用于应用程序JNDI连接名), 选择J2C 认证别名, 点击下一步6.选着JDBC 提供程序, 点击下一步7.输入数据库连名(数据库实例名), 服务器名称(数据库的IP地址或主机名), 端口号(默认是50000), 点击下一步8.最终确认所有配置是否正确, 点击完成9.新建成功, 点击保存10.如果出现节点同步操作, 同步11.选择所有作用域或刚选择的作用域, 查看新建的数据源12.选择新建的数据源, 点击连接测试, 看是否连接成功13.如果连接不成功, 查看点击管理状态, 看状态是否活动14.如果没有信息或状态为不活动时, 检查配置是否正确:J2C 认证数据:配置数据库的用户和密码JDBC 提供程序:配置数据库的驱动程序和连接类型数据源:配置数据库的实例名IP地址和端口如果配置没问题, 重启节点7.环境配置7.1.环境变量1.登陆WAS控制台2.环境——> WebSphere 变量3.选择作用域, 可根据需要的范围选择4.点击新建5.输入名称和值¸点击确定6.新建成功, 点击保存7.点击需要修改的环境变量, 可进行修改8.常用默认环境变量:JAVA_HOME JAVA目录WAS_INSTALL_ROOT WAS安装目录WAS_LIBS_DIR WAS LIB包目录WAS_TEMP_DIR WAS临时目录LOG_ROOT WAS日志目录WAS_CELL_NAME WAS单元名WAS_SERVER_NAME WAS服务名USER_INSTALL_ROOT 概要文件目录APP_INSTALL_ROOT 应用安装目录SERVER_LOG_ROOT 应用日志目录DB2_JDBC_DRIVER_PATH DB2驱动目录DB2UNIVERSAL_JDBC_DRIVER_PATH DB2驱动目录DB2UNIVERSAL_JDBC_DRIVER_NATIVEPATH DB2驱动目录INFORMIX_JDBC_DRIVER_PATH INFORMIX驱动目录MICROSOFT_JDBC_DRIVER_PATH SQL SERVER驱动目录MICROSOFT_JDBC_DRIVER_NATIVEPATH SQL SERVER驱动目录MSSQLSERVER_JDBC_DRIVER_PATH SQL SERVER驱动目录ORACLE_JDBC_DRIVER_PATH ORACLE驱动目录SYBASE_JDBC_DRIVER_PATH SYBASE驱动目录7.2.性能监控1.登陆WAS控制台2.监视和调整——> 性能查看器——> 当前活动3.勾选需要监视的服务, 点击启动监视4.点击已监视的服务, 进入监视界面, 能很直观的监视应用访问时间5.点击顾问程序, 可以监视应用程序运行时各种数据6.点击摘要报告7.servlet 摘要列出在当前应用程序服务器中运行的所有servlet8.EJB摘要会列出在服务器中运行的所有Enterprise beans, 花费在它们的方法中的时间量, EJB 调用次数以及花费在每个Enterprise bean 中的总时间9.EJB 方法摘要显示每个EJB 方法的统计信息10.连接池摘要会列出应用程序服务器中定义的所有数据源连接并显示随着时间的过去它们的使用情况11.线程池摘要显示了随着时间的过去, 应用程序服务器中所有线程池的使用情况12.点击性能模块, 这些模块提供系统资源性能数据(例如CPU 利用率), WebSphereApplication Server 池和队列(例如数据库连接池)性能数据和客户应用程序数据性能数据(例如servlet 响应时间)的图形和图表7.3.日志管理1.登陆WAS控制台2.故障诊断——> 日志和跟踪3.点击需要查看日志的服务4.日志类型诊断跟踪:服务器进程的诊断跟踪配置设置确定服务器进程的初始跟踪状态JVM日志:通过将JVM 的System.out 和System.err 流重定向到独立日志文件来创建JVM 日志进程日志:WAS进程包含两个可供进程中运行的本机代码访问的stdout 和stderr输出流IBM 服务日志:包含写入System.out 流的WAS 消息和一些包含详尽服务信息的特殊消息5.JVM日志包含应用日志, 可根据情况修改文件大小, 文件个数, 日志时间6.更改日志级别详细信息, 输入指定要跟踪的组件、包或组的日志详细信息级别日志详细信息级别规范的格式是:<component> = <level>其中<component> 是要为它设置日志详细信息级别的组件, 而<level> 是某个有效的记录器级别(关闭、致命、严重、警告、审计、信息、配置、详细信息、精细、较精细、最精细、全部), 用冒号分隔多个日志详细信息级别规范7.日志查看WAS控制台:故障诊断——> 日志和跟踪——> 日志类型——> 运行时, 点击查看也可以直接进入日志目录查看诊断跟踪:${SERVER_LOG_ROOT}/trace.logJVM日志:${SERVER_LOG_ROOT}/SystemOut.log${SERVER_LOG_ROOT}/SystemErr.log进程日志:${SERVER_LOG_ROOT}/native_stdout.log${SERVER_LOG_ROOT}/native_stderr.logIBM 服务日志:${LOG_ROOT}/activity.log8.端口配置8.1.控制台访问端口1.登陆WAS控制台2.系统管理——> Deployment Manager——> 端口3.其中WC_adminhost(默认为9060), WC_adminhost_secure(默认为9043)为控制台访问端口, 点击进行修改, 注意不要和其他端口冲突4.修改成功, 点击保存8.2.应用访问端口1.登陆WAS控制台2.系统管理——> 服务器——> 应用程序服务器3.选择需要修改端口的服务——> 端口4.其中WC_defaulthost(默认为9080)为应用访问端口, 点击进行修改, 注意不要和其他端口冲突5.修改成功, 点击保存8.3.虚拟主机每个虚拟主机有一个逻辑名并且由它的一个或多个域名系统(DNS)别名的列表识别, DNS 别名是用于请求servlet 的TCP/IP 主机名和端口号端口新增修改后, 需要在虚拟主机添加相应端口, 才能正常访问1.登陆WAS控制台2.环境——> 虚拟主机3.如果是修改控制台端口, 点击admin_host ——> 主机别名4.点击新建5.输入对应控制台的端口,点击确定6.新建成功, 点击保存7.如果是修改应用端口, 点击default_host ——> 主机别名8.点击新建9.输入对应应用的端口,点击确定10.新建成功, 点击保存9.日常维护9.1.常用目录/usr/IBM/WebSphere/AppServer WAS根目录/usr/IBM/WebSphere/AppServer/bin WAS操作目录/usr/IBM/WebSphere/AppServer/profiles 节点根目录/usr/IBM/WebSphere/AppServer/profiles/AppSvr01/bin 节点操作目录/usr/IBM/WebSphere/AppServer/profiles/AppSvr01/logs 节点日志目录/usr/IBM/WebSphere/AppServer/profiles/AppSvr01/logs/server1应用日志目录/usr/IBM/WebSphere/AppServer/profiles/AppSvr01/installedApps 应用程序目录(其中红色部分为概要文件名和应用名, 可根据实际情况修改)9.2.进程查看1.查看所有WAS进程其中WAS控制台对应一个进程, 每个节点每个服务对应一个进程ps -ef|grep wasadmin(其中红色部分为WAS服务器用户名, 可根据实际情况修改)2.查看节点进程ps -ef|grep 'nodename nodeagent'(其中红色部分为节点名, 可根据实际情况修改)3.查看服务进程ps -ef|grep servername(其中红色部分为服务名, 可根据实际情况修改)9.3.应用日志查看export WAS_HOME=/usr/IBM/WebSphere/AppServercd $WAS_HOME/profiles/AppSvr01/logs/server1more SystemOut.log(其中红色部分为概要文件名和应用名, 可根据实际情况修改) 9.4.服务起停export WAS_HOME=/usr/IBM/WebSphere/AppServer1.启动管理控制台cd $WAS_HOME/profiles/Dmgr01/bin./startManager.sh(其中红色部分为DM名, 可根据实际情况修改)2.启动节点cd $WAS_HOME/profiles/AppSrv01/bin./startNode.sh(其中红色部分为概要文件名, 可根据实际情况修改)3.启动应用服务器cd $WAS_HOME/profiles/AppSrv01/bin./startServer.sh server1(其中红色部分为概要文件名和服务名, 可根据实际情况修改)4.停止应用服务器cd $WAS_HOME/profiles/AppSrv01/bin./stopServer.sh server1(其中红色部分为概要文件名和服务名, 可根据实际情况修改)5.停止节点cd $WAS_HOME/profiles/AppSrv01/bin./stopNode.sh(其中红色部分为概要文件名, 可根据实际情况修改)6.停止管理控制台cd $WAS_HOME/profiles/Dmgr01/bin./stopManager.sh(其中红色部分为DM名, 可根据实际情况修改)。
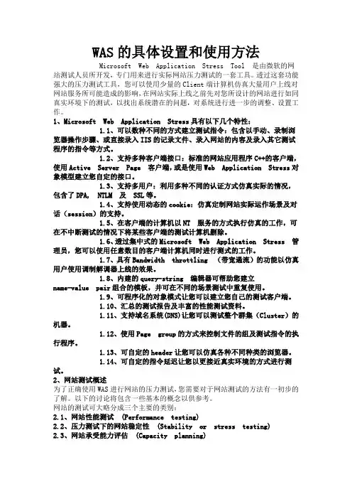
WAS的具体设置和使用方法Microsoft Web Application Stress Tool 是由微软的网站测试人员所开发,专门用来进行实际网站压力测试的一套工具。
透过这套功能强大的压力测试工具,您可以使用少量的Client端计算机仿真大量用户上线对网站服务所可能造成的影响,在网站实际上线之前先对您所设计的网站进行如同真实环境下的测试,以找出系统潜在的问题,对系统进行进一步的调整、设置工作。
1、Microsoft Web Application Stress具有以下几个特性:1.1、可以数种不同的方式建立测试指令:包含以手动、录制浏览器操作步骤、或直接录入IIS的记录文件、录入网站的内容及录入其它测试程序的指令等方式。
1.2、支持多种客户端接口:标准的网站应用程序C++的客户端,使用Active Server Page 客户端,或是使用Web Application Stress对象模型建立您自定的接口。
1.3、支持多用户:利用多种不同的认证方式仿真实际的情况,包含了DPA, NTLM 及 SSL等。
1.4、支持使用动态的cookie:仿真定制网站实际运作场景及对话(session)的支持。
1.5、在客户端的计算机以NT 服务的方式执行仿真的工作,可在不中断测试的情况下将某些客户端的测试计算机删除。
1.6、透过集中式的Microsoft Web Application Stress 管理员,您可以使用任意数目的客户端计算机同时进行测式的工作。
1.7、具有Bandwidth throttling (带宽遏流)的功能以仿真用户使用调制解调器上线的效果。
1.8、内建的query-string 编辑器可帮助您建立name-value pair组合的模板,并可在不同的场景测试中重复使用。
1.9、可程序化的对象模式让您可以建立您自己的测试客户端。
1.10、汇总的测试报告及丰富的性能测试资料。
1.11、支持域名系统(DNS)让您可以测试整个群集(Cluster)的机器。
WAS基本使用手册1.基本介绍WebSphere Application Server( 简称 WAS)是 IBM 的应用服务器基本结构 :单元 (cell) ——> 多个节点 (node) ——> 多个服务 (server) ——> 多个应用 (app)单元是整个分布式网络中一个或多个节点的逻辑分组单元是一个配置概念 , 是管理员将节点间逻辑关联起来的实现方法 , 可以将单元看作是WAS 最大的作用域2. 节点部署概要文件 (Profile) 定义一个独立应用程序服务器 (Server)的运行时环境 , 包括服务器在运行时环境中处理的所有文件节点 (Node)是受管服务器 (Server)的逻辑分组 , 节点通常与具有唯一 IP 主机地址的逻辑或物理计算机系统对应 , 节点不能跨多台计算机Node Agent 是将管理请求路由至服务器的管理代理程序, Node Agent 是服务器 , 是一个管理代理程序 , 并不涉及应用程序服务功能 , Node Agent 进程在每个受管节点上运行 , 并专门执行特定于节点的管理功能 , 如服务器进程监视、配置同步、文件传输和请求路由, Deployment Manager 通过与 Node Agent 的交互完成对单元内节点的控制Node 是管理上使用的概念, Profile 是实际的概要文件, 它们代表同一事物查看所有概要文件:export WAS_HOME=/usr/IBM/WebSphere/AppServercd $WAS_HOME/bin./manageprofiles.sh -listProfiles2.1. DeploymentManagerDeploymentManager( 简称 DM) 为单元中所有元素提供了单一的管理控制中心点DM 属于一个特殊的节点, 用以下步骤创建:export WAS_HOME=/usr/IBM/WebSphere/AppServercd $WAS_HOME/bin./manageprofiles.sh -create \-templatePath $WAS_HOME/profileTemplates/dmgr \-profileName Dmgr01 \-profilePath $WAS_HOME/profiles/ Dmgr01 \- nodeName ( 节点名 ) \-cellName (单元名 ) \-hostName (主机名 )(其中红色部分为概要文件名, 可根据实际情况修改)2.2. 节点1.新增节点 :./manageprofiles.sh -create\ -profileName AppSvr01 \-templatePath $WAS_HOME/profileTemplates/default \-profilePath $WAS_HOME/profiles/ AppSrv01 \-nodeName ( 节点名 ) \-cellName (单元名 ) \-hostName (主机名 )(其中红色部分为概要文件名, 可根据实际情况修改)2.添加节点到 DeploymentManager: cd$WAS_HOME/profiles/ AppSrv01/bin./addNode.sh IP PORT( 其中 ip 为 WebSphere DM 所在服务器的 IP, PORT 为 WebSphere DM 对应的SOAP_CONNECTOR_ADDRESS端口 , 默认为 8879)3.启动节点 :cd $WAS_HOME/profiles/ AppSrv01/bin./startNode.sh或cd $WAS_HOME/bin./ startNode.sh AppSrv014.停止节点 :cd $WAS_HOME/profiles/ AppSrv01/bin./stopNode.sh或cd $WAS_HOME/bin./stopNode.sh AppSrv01注 :在 WAS 控制台只能停止节点, 不能启动 , 步骤如下 :登陆 WAS 控制台系统管理——> Node Agent选择节点进行操作5.删除节点 :确认节点已经停止cd $WAS_HOME/bin删除节点对应的概要文件:./manageprofiles.sh -delete -profileName AppSrv01删除所有节点对应的概要文件(谨慎 , 会删除 DM 的概要文件 ): ./manageprofiles.sh -deleteAll最后删除节点文件目录cd $WAS_HOME/profilesrm -Rf AppSrv01注 :在 WAS 控制台只能把节点从DM 去除 , 不能进行删除节点操作2.3. 状态1.登陆 WAS 控制台2.系统管理——> 节点已同步此节点上的配置文件已与Deployment Manager 同步未同步此节点上的配置文件未与Deployment Manager 同步 (已过期 )未知由于无法访问此节点的Node Agent, 所以无法确定配置文件的状态不可用由于此节点是非受管节点, 所以状态列不适用于此节点3.集群部署集群由一组应用程序服务器组成3.1. 新建1.登陆 WAS 控制台2.服务器——> 集群3.点击新建4.输入集群名称 , 点击下一步5.创建第一个集群成员 , 输入成员名 , 选择节点 , 点击下一步6. 创建其他集群成员, 输入成员名 , 选择节点 , 点击添加成员, 点击下一步7. 检查操作总结的信息是否正确, 点击完成8.查看新建的集群3.2. 维护新建成功后 , 可以在控制台进行启动停止删除等操作, 如果删除集群也会把集群下的注 :集群的起停会直接影响到集群下的服务和应用起停服务和应用删除3.3. 状态已启动所有集群成员都在运行已部分启动至少其中一个集群成员在运行已部分停止至少其中一个集群成员已停止运行已停止所有集群成员都已停止运行不可用无法确定状态4.服务部署4.1. 新建1.登陆 WAS 控制台2.服务器——> 应用程序服务器3.点击新建4.选择节点 , 输入服务名称 , 点击下一步5.点击下一步6.点击下一步7.点击完成8.查看新建的服务4.2. 维护新建成功后 , 可以进行启动停止删除等操作注 :如果删除服务, 服务下的应用也会被删除如果起停失败, 也可以通过命令行来进行起停, 步骤如下 :export WAS_HOME=/usr/IBM/WebSphere/AppServercd $WAS_HOME/profiles/ AppSrv01/bin(其中红色部分为服务所在节点名, 可根据实际情况修改)启动服务./ startServer.sh server1停止服务./ stopServer.sh server1(其中红色部分为服务名, 可根据实际情况修改)其他常用配置修改点击服务名——> Java 和进程管理——>进程定义——> Java虚拟机可以对垃圾回收, 内存大小 , 字符集等进行修改4.3. 状态已启动服务器正在运行已部分停止服务器在进行从已启动状态更改为已停止状态已停止服务器未运行不可用无法确定状态5.应用部署5.1. 发布1.登陆 WAS 控制台2.应用程序——> 企业应用程序3.点击安装4.选择本地或服务器上的应用工程包, 输入上下文根 , 点击下一步5. 勾选启动类重新装入, 点击下一步6. 指定应用程序中所包含的模块的安装目标, 包括集群、服务和WEB 服务器等7.选择虚拟主机 , 一般为默认 , 点击下一步8.确认下上文根的是否正确 , 点击下一步9.最终确认所有配置是否正确, 点击完成10.安装成功 , 点击保存11.查看发布的应用5.2. 更新发布应用程序是zip 包目录结构war 包 , 更新应用程序是:TEST.war更新的应用程序zip 包, 最后打成zip 包(其中TEST为应用名, 可根据实际情况修改, TEST.war为文件夹名称, 而不是war 包 )1. 登陆 WAS 控制台2. 应用程序——> 企业应用程序3.选着需要更新的应用 , 点击更新4.选择替换、添加或删除多个文件, 选择本地或服务器上的应用更新包, 点击下一步5.点击确认6.更新成功 , 点击保存7.点击应用更新8.更新完成后 , 不需要重启应用程序 , WAS 会自动重新加载更新的内容 , 可能会造成短时间无法访问应用5.3. 维护发布成功后 , 可以进行启动停止卸载导出等操作注:卸载应用成功后 , WAS服务器上还会有一些临时文件存在 , 但没有任何其他影响如果需要删除 , 可以手动删除 :cd /usr/IBM/WebSphere/AppServerfind ./ -name TEST*删除所有 TEST_war.ear 文件或目录(其中红色部分为应用名, 可根据实际情况修改)5.4. 状态启动应用程序正在运行部分启动应用程序在进行从已停止状态更改为已启动状态已停止应用程序未在运行部分停止应用程序在进行从启动状态更改为停止状态不可用无法确定状态不可用应用程序不提供有关它是否正在运行的信息6.数据库配置6.1. J2C 认证数据J2C 认证数据指定供Java(TM) 2 连接器安全性使用的一组用户标识和密码, 配置如下 :1. 登陆 WAS 控制台2. 安全性——> 安全管理、应用程序和基础结构——> Java 认证和授权服务——>J2C 认证数据3.点击新建4.输入别名、用户表示 (数据库用户名 )、密码 (数据库密码 ), 点击确认5.安装成功 , 点击保存6.查看建立的 J2C 认证数据6.2. JDBC 提供程序JDBC 提供程序包括特定的 JDBC 驱动程序实现类 , 以便访问环境中的特定供应商数据库 , 配置如下 :1.登陆 WAS 控制台2.资源—— > JDBC——> JDBC 提供程序3. 选择作用域 , 可根据需要的范围选择JDBC 提供程序 ) 所有作用域 :对所有服务生效(不能在此作用域新建单元 :只对该单元下所有服务生效集群 :只对该集群下所有服务生效节点 :只对该节点下所有服务生效服务 :只对该服务生效4.点击新建5.选择数据类型 :DB2, 提供程序类型 :DB2 Universal JDBC Driver Provider, 实施类型 :连接池数据源 , 输入名称 , 点击下一步6.输入 jar 包 db2jcc.jar, db2jcc_license_cisuz.jar 的存放路径如果配置过环境变量里的 DB2UNIVERSAL_JDBC_DRIVER_PATH和DB2UNIVERSAL_JDBC_DRIVER_NATIVEPATH这里会自动显示路径 , 详见 7.环境配置7. 最终确认所有配置是否正确, 点击完成8.新建成功 , 点击保存9. 选择所有作用域或刚选择的作用域, 查看新建的JDBC 提供程序6.3. 数据源数据源用于提供关系数据库连接的资源, 配置如下 :1.登陆 WAS 控制台2.资源—— > JDBC——> 数据源3.选择作用域 , 和 JDBC提供程序一致4.点击新建5.输入数据源名 , JNDI 名称 (用于应用程序 JNDI 连接名 ), 选择 J2C 认证别名 , 点击下一步6.选着 JDBC 提供程序 , 点击下一步7.输入数据库连名 (数据库实例名 ), 服务器名称 (数据库的 IP 地址或主机名 ), 端口号(默认是 50000), 点击下一步8.最终确认所有配置是否正确 , 点击完成9.新建成功 , 点击保存10.如果出现节点同步操作 , 同步11.选择所有作用域或刚选择的作用域, 查看新建的数据源12. 选择新建的数据源, 点击连接测试, 看是否连接成功13.如果连接不成功 , 查看点击管理状态 , 看状态是否活动14.如果没有信息或状态为不活动时 , 检查配置是否正确 : J2C认证数据 : 配置数据库的用户和密码JDBC 提供程序 :配置数据库的驱动程序和连接类型数据源 :配置数据库的实例名 IP 地址和端口如果配置没问题 , 重启节点7.环境配置7.1. 环境变量1.登陆 WAS 控制台2.环境—— > WebSphere 变量3.选择作用域 , 可根据需要的范围选择4.点击新建5.输入名称和值 ? 点击确定6.新建成功 , 点击保存7.点击需要修改的环境变量 , 可进行修改8.常用默认环境变量 :JAVA_HOME JAVA目录WAS_INSTALL_ROOT WAS 安装目录WAS_LIBS_DIR WAS LIB包目录WAS_TEMP_DIR WAS 临时目录LOG_ROOT WAS 日志目录WAS_CELL_NAME WAS 单元名WAS_SERVER_NAME WAS 服务名USER_INSTALL_ROOT概要文件目录APP_INSTALL_ROOT应用安装目录SERVER_LOG_ROOT应用日志目录DB2_JDBC_DRIVER_PATH DB2 驱动目录DB2UNIVERSAL_JDBC_DRIVER_PATH DB2 驱动目录DB2UNIVERSAL_JDBC_DRIVER_NATIVEPATH DB2 驱动目录INFORMIX_JDBC_DRIVER_PATH INFORMIX 驱动目录MICROSOFT_JDBC_DRIVER_PATH SQL SERVER驱动目录MICROSOFT_JDBC_DRIVER_NATIVEPATH SQL SERVER驱动目录MSSQLSERVER_JDBC_DRIVER_PATH SQL SERVER驱动目录ORACLE_JDBC_DRIVER_PATH ORACLE驱动目录SYBASE_JDBC_DRIVER_PATH SYBASE驱动目录7.2. 性能监控1.登陆 WAS 控制台2.监视和调整——> 性能查看器——> 当前活动3.勾选需要监视的服务 , 点击启动监视4.点击已监视的服务 , 进入监视界面 , 能很直观的监视应用访问时间5.点击顾问程序 , 可以监视应用程序运行时各种数据6.点击摘要报告7. servlet 摘要列出在当前应用程序服务器中运行的所有servlet8.EJB摘要会列出在服务器中运行的所有Enterprise beans, 花费在它们的方法中的时间量 , EJB 调用次数以及花费在每个Enterprise bean 中的总时间9.EJB 方法摘要显示每个EJB 方法的统计信息10.连接池摘要会列出应用程序服务器中定义的所有数据源连接并显示随着时间的过去它们的使用情况11.线程池摘要显示了随着时间的过去, 应用程序服务器中所有线程池的使用情况12. 点击性能模块, 这些模块提供系统资源性能数据Application Server 池和队列 (例如数据库连接池数据 (例如servlet 响应时间 )的图形和图表(例如CPU 利用率 ), WebSphere )性能数据和客户应用程序数据性能7.3. 日志管理1.登陆 WAS 控制台2.故障诊断——> 日志和跟踪3.点击需要查看日志的服务4.日志类型诊断跟踪 :服务器进程的诊断跟踪配置设置确定服务器进程的初始跟踪状态JVM 日志 :通过将JVM 的 System.out 和 System.err 流重定向到独立日志文件来创建JVM 日志进程日志:WAS 进程包含两个可供进程中运行的本机代码访问的stdout 和stderr 输出流IBM 服务日志 :包含写入 System.out 流的 WAS 消息和一些包含详尽服务信息的特殊消息5.JVM 日志包含应用日志 , 可根据情况修改文件大小 , 文件个数 , 日志时间6.更改日志级别详细信息 , 输入指定要跟踪的组件、包或组的日志详细信息级别日志详细信息级别规范的格式是 :<component> = <level>其中<component>是要为它设置日志详细信息级别的组件, 而 <level> 是某个有效的记录器级别 (关闭、致命、严重、警告、审计、信息、配置、详细信息、精细、较精细、最精细、全部 ), 用冒号分隔多个日志详细信息级别规范7.日志查看WAS 控制台 :故障诊断——> 日志和跟踪——> 日志类型——> 运行时 , 点击查看也可以直接进入日志目录查看诊断跟踪 :${SERVER_LOG_ROOT}/trace.logJVM 日志 :${SERVER_LOG_ROOT}/SystemOut.log${SERVER_LOG_ROOT}/SystemErr.log进程日志 :${SERVER_LOG_ROOT}/native_stdout.log${SERVER_LOG_ROOT}/native_stderr.logIBM 服务日志 :${LOG_ROOT}/activity.log8.端口配置8.1. 控制台访问端口1.登陆 WAS 控制台2.系统管理——> Deployment Manager ——> 端口3.其中 WC_adminhost( 默认为 9060), WC_adminhost_secure( 默认为 9043) 为控制台访问端口 , 点击进行修改 , 注意不要和其他端口冲突4.修改成功 , 点击保存8.2. 应用访问端口1.登陆 WAS 控制台2.系统管理——> 服务器——> 应用程序服务器3.选择需要修改端口的服务——>端口4.其中 WC_defaulthost( 默认为 9080) 为应用访问端口 , 点击进行修改 , 注意不要和其他端口冲突5.修改成功 , 点击保存8.3. 虚拟主机每个虚拟主机有一个逻辑名并且由它的一个或多个域名系统(DNS)别名的列表识别, DNS 别名是用于请求servlet的TCP/IP主机名和端口号端口新增修改后, 需要在虚拟主机添加相应端口, 才能正常访问1.登陆 WAS 控制台2.环境—— > 虚拟主机3.如果是修改控制台端口 , 点击 admin_host ——> 主机别名4.点击新建5.输入对应控制台的端口 , 点击确定6.新建成功 , 点击保存7.如果是修改应用端口 , 点击 default_host —— > 主机别名8.点击新建9.输入对应应用的端口 , 点击确定10.新建成功 , 点击保存9. 日常维护9.1. 常用目录/usr/IBM/WebSphere/AppServer WAS 根目录/usr/IBM/WebSphere/AppServer/bin WAS 操作目录/usr/IBM/WebSphere/AppServer/profiles 节点根目录/usr/IBM/WebSphere/AppServer/profiles/ AppSvr01/bin 节点操作目录/usr/IBM/WebSphere/AppServer/profiles/ AppSvr01/logs 节点日志目录/usr/IBM/WebSphere/AppServer/profiles/ AppSvr01/logs/ server1 应用日志目录/usr/IBM/WebSphere/AppServer/profiles/ AppSvr01/installedApps 应用程序目录(其中红色部分为概要文件名和应用名, 可根据实际情况修改 )9.2. 进程查看1.查看所有 WAS 进程其中 WAS 控制台对应一个进程, 每个节点每个服务对应一个进程ps -ef|grep wasadmin(其中红色部分为WAS 服务器用户名 , 可根据实际情况修改)2.查看节点进程ps -ef|grep ' nodename nodeagent'(其中红色部分为节点名, 可根据实际情况修改)3.查看服务进程ps -ef|grep servername(其中红色部分为服务名, 可根据实际情况修改)9.3. 应用日志查看export WAS_HOME=/usr/IBM/WebSphere/AppServercd $WAS_HOME/profiles/ AppSvr01/logs/ server1more SystemOut.log(其中红色部分为概要文件名和应用名, 可根据实际情况修改) 9.4. 服务起停export WAS_HOME=/usr/IBM/WebSphere/AppServer1.启动管理控制台cd $WAS_HOME/profiles/ Dmgr01/bin./startManager.sh(其中红色部分为DM 名 , 可根据实际情况修改)2.启动节点cd $WAS_HOME/profiles/ AppSrv01/bin./startNode.sh(其中红色部分为概要文件名, 可根据实际情况修改)3.启动应用服务器cd $WAS_HOME/profiles/ AppSrv01/bin./startServer.sh server1(其中红色部分为概要文件名和服务名, 可根据实际情况修改)4.停止应用服务器cd $WAS_HOME/profiles/ AppSrv01/bin./stopServer.sh server1(其中红色部分为概要文件名和服务名, 可根据实际情况修改)5.停止节点cd $WAS_HOME/profiles/ AppSrv01/bin./stopNode.sh(其中红色部分为概要文件名, 可根据实际情况修改)6.停止管理控制台cd $WAS_HOME/profiles/ Dmgr01/bin./stopManager.sh(其中红色部分为DM 名 , 可根据实际情况修改)。
Wa Star网上商店系统使用说明第一章管理登录和管理员权限网站管理员登录的网址是系统主目录下的admin目录。
登录管理系统后,管理系统的主界面上方是管理系统的总菜单。
左侧是日常事务处理提示。
一.管理系统总菜单管理总菜单有以下工程:包括新建网站栏目、管理栏目和网站内容、页面设置包括网站标志管理、更换模版、编辑模版、样式表设置、版权信息维护包括会员管理,会员积分管理,权限工程设置,会员类型设置包括自定表单的反馈信息管理和网站评论管理包括订单受理,订单管理和历史订单查询包括付款通知查询、汇款到帐确认、帐务查询统计、商品销售统计、订单统计等弹出窗口、浮动广告、旗帜广告、通栏广告、对联广告、挂角广告、栏目广告管理包括网站缓存系统、数据备份、访问统计、投票调查、友情链接等系统管理包括系统参数设置、管理员权限设置、修改管理密码、显示系统版本信息等功能通向网站前台的链接安全退出登录二.日常事务处理提示主要针对网站中的一些经常变化的交互工程进行提示,避免反复进行查询监控的麻烦。
包括:未审核会员、未查询反馈信息、未回复反馈信息、未审核评论、未受理订单、待处理订单、无库存商品等工程的数量提醒。
三. 管理帐户设置管理帐户设置包括新增管理人员、删除管理人员、管理人员权限设置。
如左图所示,选择:系统->管理帐户设置,即可使用该功能。
系统对每个网站管理功能的权限进行了细分,并对一些重要的工程特别提供了权限设置。
第二章网站栏目和内容管理一、新建功能栏目每个不同栏目可以挂接不同的功能栏目类型,每个功能栏目类型都是相对独立的,具有截然不同的功能。
本系统有以下功能栏目类型:自定链接、模版网页、群组网页、章节文章、分类文章、图文展示、自定表单、文件下载、网上商店;创建栏目时,选择栏目-> 新建功能栏目,选择一种功能栏目类型,填写栏目名称和显示位置,即可自动创建栏目。
栏目创建后,在左侧的“栏目内容管理菜单”中就会自动增加这个栏目的管理菜单。
W A S基本使用手册1.基本介绍WebSphere Application Server(简称WAS)是IBM的应用服务器基本结构:单元(cell) ——> 多个节点(node) ——> 多个服务(server) ——> 多个应用(app)单元是整个分布式网络中一个或多个节点的逻辑分组单元是一个配置概念, 是管理员将节点间逻辑关联起来的实现方法, 可以将单元看作是WAS最大的作用域2.节点部署概要文件(Profile)定义一个独立应用程序服务器(Server)的运行时环境, 包括服务器在运行时环境中处理的所有文件节点(Node)是受管服务器(Server)的逻辑分组, 节点通常与具有唯一 IP主机地址的逻辑或物理计算机系统对应, 节点不能跨多台计算机Node Agent 是将管理请求路由至服务器的管理代理程序, Node Agent 是服务器, 是一个管理代理程序, 并不涉及应用程序服务功能, Node Agent 进程在每个受管节点上运行, 并专门执行特定于节点的管理功能, 如服务器进程监视、配置同步、文件传输和请求路由, Deployment Manager通过与Node Agent的交互完成对单元内节点的控制Node是管理上使用的概念, Profile是实际的概要文件, 它们代表同一事物查看所有概要文件:export WAS_HOME=/usr/IBM/WebSphere/AppServercd $WAS_HOME/bin./manageprofiles.sh -listProfiles2.1.D eploymentManagerDeploymentManager(简称DM) 为单元中所有元素提供了单一的管理控制中心点DM属于一个特殊的节点, 用以下步骤创建:export WAS_HOME=/usr/IBM/WebSphere/AppServercd $WAS_HOME/bin./manageprofiles.sh -create \-templatePath $WAS_HOME/profileTemplates/dmgr \-profileName Dmgr01 \-profilePath $WAS_HOME/profiles/Dmgr01 \- nodeName (节点名) \-cellName (单元名) \-hostName (主机名)(其中红色部分为概要文件名, 可根据实际情况修改)2.2.节点1.新增节点:./manageprofiles.sh -create \-profileName AppSvr01 \-templatePath $WAS_HOME/profileTemplates/default \-profilePath $WAS_HOME/profiles/AppSrv01 \- nodeName (节点名) \- cellName (单元名) \-hostName (主机名)(其中红色部分为概要文件名, 可根据实际情况修改)2.添加节点到DeploymentManager:cd $WAS_HOME/profiles/AppSrv01/bin./addNode.sh IP PORT(其中ip为WebSphere DM所在服务器的IP, PORT为WebSphere DM对应的SOAP_CONNECTOR_ADDRESS端口, 默认为8879)3.启动节点:cd $WAS_HOME/profiles/AppSrv01/bin./startNode.sh或cd $WAS_HOME/bin./ startNode.sh AppSrv014.停止节点:cd $WAS_HOME/profiles/AppSrv01/bin./stopNode.sh或cd $WAS_HOME/bin./stopNode.sh AppSrv01注:在WAS控制台只能停止节点, 不能启动, 步骤如下:登陆WAS控制台系统管理——> Node Agent选择节点进行操作5.删除节点:确认节点已经停止cd $WAS_HOME/bin删除节点对应的概要文件:./manageprofiles.sh -delete -profileName AppSrv01删除所有节点对应的概要文件(谨慎, 会删除DM的概要文件): ./manageprofiles.sh -deleteAll最后删除节点文件目录cd $WAS_HOME/profilesrm -Rf AppSrv01注:在WAS控制台只能把节点从DM去除, 不能进行删除节点操作2.3.状态1.登陆WAS控制台2.系统管理——> 节点已同步此节点上的配置文件已与 Deployment Manager 同步未同步此节点上的配置文件未与 Deployment Manager 同步(已过期)未知由于无法访问此节点的 Node Agent, 所以无法确定配置文件的状态不可用由于此节点是非受管节点, 所以状态列不适用于此节点3.集群部署集群由一组应用程序服务器组成3.1.新建1.登陆WAS控制台2.服务器——> 集群3.点击新建4.输入集群名称, 点击下一步5.创建第一个集群成员, 输入成员名, 选择节点, 点击下一步6.创建其他集群成员, 输入成员名, 选择节点, 点击添加成员, 点击下一步7.检查操作总结的信息是否正确, 点击完成8.查看新建的集群3.2.维护新建成功后, 可以在控制台进行启动停止删除等操作注:集群的起停会直接影响到集群下的服务和应用起停, 如果删除集群也会把集群下的服务和应用删除3.3.状态已启动所有集群成员都在运行已部分启动至少其中一个集群成员在运行已部分停止至少其中一个集群成员已停止运行已停止所有集群成员都已停止运行不可用无法确定状态4.服务部署4.1.新建1.登陆WAS控制台2.服务器——> 应用程序服务器3.点击新建4.选择节点, 输入服务名称, 点击下一步5.点击下一步6.点击下一步7.点击完成8.查看新建的服务4.2.维护新建成功后, 可以进行启动停止删除等操作注:如果删除服务, 服务下的应用也会被删除如果起停失败, 也可以通过命令行来进行起停, 步骤如下:export WAS_HOME=/usr/IBM/WebSphere/AppServercd $WAS_HOME/profiles/AppSrv01/bin(其中红色部分为服务所在节点名, 可根据实际情况修改)启动服务./ startServer.sh server1停止服务./ stopServer.sh server1(其中红色部分为服务名, 可根据实际情况修改)其他常用配置修改点击服务名——> Java 和进程管理——> 进程定义——> Java 虚拟机可以对垃圾回收, 内存大小, 字符集等进行修改4.3.状态已启动服务器正在运行已部分停止服务器在进行从已启动状态更改为已停止状态已停止服务器未运行不可用无法确定状态5.应用部署5.1.发布1.登陆WAS控制台2.应用程序——> 企业应用程序3.点击安装4.选择本地或服务器上的应用工程包, 输入上下文根, 点击下一步5.勾选启动类重新装入, 点击下一步6.指定应用程序中所包含的模块的安装目标, 包括集群、服务和WEB服务器等7.选择虚拟主机, 一般为默认, 点击下一步8.确认下上文根的是否正确, 点击下一步9.最终确认所有配置是否正确, 点击完成10.安装成功, 点击保存11.查看发布的应用5.2.更新发布应用程序是war包, 更新应用程序是zip包zip包目录结构:TEST.war\更新的应用程序, 最后打成zip包(其中TEST为应用名, 可根据实际情况修改, TEST.war为文件夹名称, 而不是war包)1.登陆WAS控制台2.应用程序——> 企业应用程序3.选着需要更新的应用, 点击更新4.选择替换、添加或删除多个文件, 选择本地或服务器上的应用更新包, 点击下一步5.点击确认6.更新成功, 点击保存7.点击应用更新8.更新完成后, 不需要重启应用程序, WAS会自动重新加载更新的内容, 可能会造成短时间无法访问应用5.3.维护发布成功后, 可以进行启动停止卸载导出等操作注:卸载应用成功后, WAS服务器上还会有一些临时文件存在, 但没有任何其他影响如果需要删除, 可以手动删除:cd /usr/IBM/WebSphere/AppServerfind ./ -name TEST*删除所有TEST_war.ear文件或目录(其中红色部分为应用名, 可根据实际情况修改)5.4.状态启动应用程序正在运行部分启动应用程序在进行从已停止状态更改为已启动状态已停止应用程序未在运行部分停止应用程序在进行从启动状态更改为停止状态不可用无法确定状态不可用应用程序不提供有关它是否正在运行的信息6.数据库配置6.1.J2C 认证数据J2C 认证数据指定供 Java(TM) 2 连接器安全性使用的一组用户标识和密码, 配置如下:1.登陆WAS控制台2.安全性——> 安全管理、应用程序和基础结构——> Java 认证和授权服务——>J2C 认证数据3.点击新建4.输入别名、用户表示(数据库用户名)、密码(数据库密码), 点击确认5.安装成功, 点击保存6.查看建立的J2C 认证数据6.2.J DBC 提供程序JDBC 提供程序包括特定的 JDBC 驱动程序实现类, 以便访问环境中的特定供应商数据库, 配置如下:1.登陆WAS控制台2.资源——> JDBC ——> JDBC 提供程序3.选择作用域, 可根据需要的范围选择所有作用域:对所有服务生效(不能在此作用域新建JDBC 提供程序)单元:只对该单元下所有服务生效集群:只对该集群下所有服务生效节点:只对该节点下所有服务生效服务:只对该服务生效4.点击新建5.选择数据类型:DB2, 提供程序类型:DB2 Universal JDBC Driver Provider, 实施类型:连接池数据源, 输入名称, 点击下一步6.输入jar包db2jcc.jar, db2jcc_license_cisuz.jar的存放路径如果配置过环境变量里的DB2UNIVERSAL_JDBC_DRIVER_PATH 和DB2UNIVERSAL_JDBC_DRIVER_NATIVEPATH 这里会自动显示路径, 详见7.环境配置7.最终确认所有配置是否正确, 点击完成8.新建成功, 点击保存9.选择所有作用域或刚选择的作用域, 查看新建的JDBC 提供程序6.3.数据源数据源用于提供关系数据库连接的资源, 配置如下:1.登陆WAS控制台2.资源——> JDBC ——> 数据源3.选择作用域, 和JDBC提供程序一致4.点击新建5.输入数据源名, JNDI 名称(用于应用程序JNDI连接名), 选择J2C 认证别名, 点击下一步6.选着JDBC 提供程序, 点击下一步7.输入数据库连名(数据库实例名), 服务器名称(数据库的IP地址或主机名), 端口号(默认是50000), 点击下一步8.最终确认所有配置是否正确, 点击完成9.新建成功, 点击保存10.如果出现节点同步操作, 同步11.选择所有作用域或刚选择的作用域, 查看新建的数据源12.选择新建的数据源, 点击连接测试, 看是否连接成功13.如果连接不成功, 查看点击管理状态, 看状态是否活动14.如果没有信息或状态为不活动时, 检查配置是否正确:J2C 认证数据:配置数据库的用户和密码JDBC 提供程序:配置数据库的驱动程序和连接类型数据源:配置数据库的实例名 IP地址和端口如果配置没问题, 重启节点7.环境配置7.1.环境变量1.登陆WAS控制台2.环境——> WebSphere 变量3.选择作用域, 可根据需要的范围选择4.点击新建5.输入名称和值¸点击确定6.新建成功, 点击保存7.点击需要修改的环境变量, 可进行修改8.常用默认环境变量:JAVA_HOME JAVA目录WAS_INSTALL_ROOT WAS安装目录WAS_LIBS_DIR WAS LIB包目录WAS_TEMP_DIR WAS临时目录LOG_ROOT WAS日志目录WAS_CELL_NAME WAS单元名WAS_SERVER_NAME WAS服务名USER_INSTALL_ROOT 概要文件目录APP_INSTALL_ROOT 应用安装目录SERVER_LOG_ROOT 应用日志目录DB2_JDBC_DRIVER_PATH DB2驱动目录DB2UNIVERSAL_JDBC_DRIVER_PATH DB2驱动目录DB2UNIVERSAL_JDBC_DRIVER_NATIVEPATH DB2驱动目录INFORMIX_JDBC_DRIVER_PATH INFORMIX驱动目录MICROSOFT_JDBC_DRIVER_PATH SQL SERVER驱动目录MICROSOFT_JDBC_DRIVER_NATIVEPATH SQL SERVER驱动目录MSSQLSERVER_JDBC_DRIVER_PATH SQL SERVER驱动目录ORACLE_JDBC_DRIVER_PATH ORACLE驱动目录SYBASE_JDBC_DRIVER_PATH SYBASE驱动目录7.2.性能监控1.登陆WAS控制台2.监视和调整——> 性能查看器——> 当前活动3.勾选需要监视的服务, 点击启动监视4.点击已监视的服务, 进入监视界面, 能很直观的监视应用访问时间5.点击顾问程序, 可以监视应用程序运行时各种数据6.点击摘要报告7.servlet 摘要列出在当前应用程序服务器中运行的所有 servlet8.EJB摘要会列出在服务器中运行的所有 Enterprise beans, 花费在它们的方法中的时间量, EJB 调用次数以及花费在每个 Enterprise bean 中的总时间9. EJB 方法摘要显示每个 EJB 方法的统计信息10.连接池摘要会列出应用程序服务器中定义的所有数据源连接并显示随着时间的过去它们的使用情况11.线程池摘要显示了随着时间的过去, 应用程序服务器中所有线程池的使用情况12.点击性能模块, 这些模块提供系统资源性能数据(例如 CPU 利用率), WebSphereApplication Server 池和队列(例如数据库连接池)性能数据和客户应用程序数据性能数据(例如 servlet 响应时间)的图形和图表7.3.日志管理1.登陆WAS控制台2.故障诊断——> 日志和跟踪3.点击需要查看日志的服务4.日志类型诊断跟踪:服务器进程的诊断跟踪配置设置确定服务器进程的初始跟踪状态JVM日志:通过将 JVM 的 System.out 和 System.err 流重定向到独立日志文件来创建 JVM 日志进程日志:WAS进程包含两个可供进程中运行的本机代码访问的stdout 和 stderr 输出流IBM 服务日志:包含写入 System.out 流的WAS 消息和一些包含详尽服务信息的特殊消息5.JVM日志包含应用日志, 可根据情况修改文件大小, 文件个数, 日志时间6.更改日志级别详细信息, 输入指定要跟踪的组件、包或组的日志详细信息级别日志详细信息级别规范的格式是:<component> = <level>其中 <component> 是要为它设置日志详细信息级别的组件, 而 <level> 是某个有效的记录器级别(关闭、致命、严重、警告、审计、信息、配置、详细信息、精细、较精细、最精细、全部), 用冒号分隔多个日志详细信息级别规范7.日志查看WAS控制台:故障诊断——> 日志和跟踪——> 日志类型——> 运行时, 点击查看也可以直接进入日志目录查看诊断跟踪:${SERVER_LOG_ROOT}/trace.logJVM日志:${SERVER_LOG_ROOT}/SystemOut.log${SERVER_LOG_ROOT}/SystemErr.log进程日志:${SERVER_LOG_ROOT}/native_stdout.log${SERVER_LOG_ROOT}/native_stderr.logIBM 服务日志:${LOG_ROOT}/activity.log8.端口配置8.1.控制台访问端口1.登陆WAS控制台2.系统管理——> Deployment Manager ——> 端口3.其中WC_adminhost(默认为9060), WC_adminhost_secure(默认为9043)为控制台访问端口, 点击进行修改, 注意不要和其他端口冲突4.修改成功, 点击保存8.2.应用访问端口1.登陆WAS控制台2.系统管理——> 服务器——> 应用程序服务器3.选择需要修改端口的服务——> 端口4.其中WC_defaulthost(默认为9080)为应用访问端口, 点击进行修改, 注意不要和其他端口冲突5.修改成功, 点击保存8.3.虚拟主机每个虚拟主机有一个逻辑名并且由它的一个或多个域名系统(DNS)别名的列表识别, DNS 别名是用于请求 servlet 的 TCP/IP 主机名和端口号端口新增修改后, 需要在虚拟主机添加相应端口, 才能正常访问1.登陆WAS控制台2.环境——> 虚拟主机3.如果是修改控制台端口, 点击admin_host ——> 主机别名4.点击新建5.输入对应控制台的端口,点击确定6.新建成功, 点击保存7.如果是修改应用端口, 点击default_host ——> 主机别名8.点击新建9.输入对应应用的端口,点击确定10.新建成功, 点击保存9.日常维护9.1.常用目录/usr/IBM/WebSphere/AppServer WAS根目录/usr/IBM/WebSphere/AppServer/bin WAS操作目录/usr/IBM/WebSphere/AppServer/profiles 节点根目录/usr/IBM/WebSphere/AppServer/profiles/AppSvr01/bin 节点操作目录/usr/IBM/WebSphere/AppServer/profiles/AppSvr01/logs 节点日志目录/usr/IBM/WebSphere/AppServer/profiles/AppSvr01/logs/server1应用日志目录/usr/IBM/WebSphere/AppServer/profiles/AppSvr01/installedApps 应用程序目录(其中红色部分为概要文件名和应用名, 可根据实际情况修改)9.2.进程查看1.查看所有WAS进程其中WAS控制台对应一个进程, 每个节点每个服务对应一个进程ps -ef|grep wasadmin(其中红色部分为WAS服务器用户名, 可根据实际情况修改)2.查看节点进程ps -ef|grep 'nodename nodeagent'(其中红色部分为节点名, 可根据实际情况修改)3.查看服务进程ps -ef|grep servername(其中红色部分为服务名, 可根据实际情况修改)9.3.应用日志查看export WAS_HOME=/usr/IBM/WebSphere/AppServercd $WAS_HOME/profiles/AppSvr01/logs/server1more SystemOut.log(其中红色部分为概要文件名和应用名, 可根据实际情况修改) 9.4.服务起停export WAS_HOME=/usr/IBM/WebSphere/AppServer1.启动管理控制台cd $WAS_HOME/profiles/Dmgr01/bin./startManager.sh(其中红色部分为DM名, 可根据实际情况修改)2.启动节点cd $WAS_HOME/profiles/AppSrv01/bin./startNode.sh(其中红色部分为概要文件名, 可根据实际情况修改)3.启动应用服务器cd $WAS_HOME/profiles/AppSrv01/bin./startServer.sh server1(其中红色部分为概要文件名和服务名, 可根据实际情况修改)4.停止应用服务器cd $WAS_HOME/profiles/AppSrv01/bin./stopServer.sh server1(其中红色部分为概要文件名和服务名, 可根据实际情况修改)5.停止节点cd $WAS_HOME/profiles/AppSrv01/bin./stopNode.sh(其中红色部分为概要文件名, 可根据实际情况修改)6.停止管理控制台cd $WAS_HOME/profiles/Dmgr01/bin./stopManager.sh(其中红色部分为DM名, 可根据实际情况修改)。
WAS基本使用手册1.基本介绍WebSphere Application Server(简称WAS)是IBM的应用服务器基本结构:单元(cell) ——> 多个节点(node) ——> 多个服务(server) ——> 多个应用(app)单元是整个分布式网络中一个或多个节点的逻辑分组单元是一个配置概念, 是管理员将节点间逻辑关联起来的实现方法, 可以将单元看作是WAS最大的作用域2.节点部署概要文件(Profile)定义一个独立应用程序服务器(Server)的运行时环境, 包括服务器在运行时环境中处理的所有文件节点(Node)是受管服务器(Server)的逻辑分组, 节点通常与具有唯一IP主机地址的逻辑或物理计算机系统对应, 节点不能跨多台计算机Node Agent 是将管理请求路由至服务器的管理代理程序, Node Agent 是服务器, 是一个管理代理程序, 并不涉及应用程序服务功能, Node Agent 进程在每个受管节点上运行, 并专门执行特定于节点的管理功能, 如服务器进程监视、配置同步、文件传输和请求路由, Deployment Manager通过与Node Agent的交互完成对单元内节点的控制Node是管理上使用的概念, Profile是实际的概要文件, 它们代表同一事物查看所有概要文件:export WAS_HOME=/usr/IBM/WebSphere/AppServercd $WAS_HOME/bin./manageprofiles.sh -listProfiles2.1.DeploymentManagerDeploymentManager(简称DM) 为单元中所有元素提供了单一的管理控制中心点DM属于一个特殊的节点, 用以下步骤创建:export WAS_HOME=/usr/IBM/WebSphere/AppServercd $WAS_HOME/bin./manageprofiles.sh -create \-templatePath $WAS_HOME/profileTemplates/dmgr \-profileName Dmgr01 \-profilePath $WAS_HOME/profiles/Dmgr01 \- nodeName (节点名) \-cellName (单元名) \-hostName (主机名)(其中红色部分为概要文件名, 可根据实际情况修改)2.2.节点1.新增节点:./manageprofiles.sh -create \-profileName AppSvr01 \-templatePath $WAS_HOME/profileTemplates/default \-profilePath $WAS_HOME/profiles/AppSrv01 \- nodeName (节点名) \- cellName (单元名) \-hostName (主机名)(其中红色部分为概要文件名, 可根据实际情况修改)2.添加节点到DeploymentManager:cd $WAS_HOME/profiles/AppSrv01/bin./addNode.sh IP PORT(其中ip为WebSphere DM所在服务器的IP, PORT为WebSphere DM对应的SOAP_CONNECTOR_ADDRESS端口, 默认为8879)3.启动节点:cd $WAS_HOME/profiles/AppSrv01/bin./startNode.sh或cd $WAS_HOME/bin./ startNode.sh AppSrv014.停止节点:cd $WAS_HOME/profiles/AppSrv01/bin./stopNode.sh或cd $WAS_HOME/bin./stopNode.sh AppSrv01注:在WAS控制台只能停止节点, 不能启动, 步骤如下:登陆WAS控制台系统管理——> Node Agent选择节点进行操作5.删除节点:确认节点已经停止cd $WAS_HOME/bin删除节点对应的概要文件:./manageprofiles.sh -delete -profileName AppSrv01删除所有节点对应的概要文件(谨慎, 会删除DM的概要文件):./manageprofiles.sh -deleteAll最后删除节点文件目录cd $WAS_HOME/profilesrm -Rf AppSrv01注:在WAS控制台只能把节点从DM去除, 不能进行删除节点操作2.3.状态1.登陆WAS控制台2.系统管理——> 节点已同步此节点上的配置文件已与Deployment Manager 同步未同步此节点上的配置文件未与Deployment Manager 同步(已过期)未知由于无法访问此节点的Node Agent, 所以无法确定配置文件的状态不可用由于此节点是非受管节点, 所以状态列不适用于此节点3.集群部署集群由一组应用程序服务器组成3.1.新建1.登陆WAS控制台2.服务器——> 集群3.点击新建4.输入集群名称, 点击下一步5.创建第一个集群成员, 输入成员名, 选择节点, 点击下一步6.创建其他集群成员, 输入成员名, 选择节点, 点击添加成员, 点击下一步7.检查操作总结的信息是否正确, 点击完成8.查看新建的集群3.2.维护新建成功后, 可以在控制台进行启动停止删除等操作注:集群的起停会直接影响到集群下的服务和应用起停, 如果删除集群也会把集群下的服务和应用删除3.3.状态已启动所有集群成员都在运行已部分启动至少其中一个集群成员在运行已部分停止至少其中一个集群成员已停止运行已停止所有集群成员都已停止运行不可用无法确定状态4.服务部署4.1.新建1.登陆WAS控制台2.服务器——> 应用程序服务器3.点击新建4.选择节点, 输入服务名称, 点击下一步5.点击下一步6.点击下一步7.点击完成8.查看新建的服务4.2.维护新建成功后, 可以进行启动停止删除等操作注:如果删除服务, 服务下的应用也会被删除如果起停失败, 也可以通过命令行来进行起停, 步骤如下:export WAS_HOME=/usr/IBM/WebSphere/AppServercd $WAS_HOME/profiles/AppSrv01/bin(其中红色部分为服务所在节点名, 可根据实际情况修改)启动服务./ startServer.sh server1停止服务./ stopServer.sh server1(其中红色部分为服务名, 可根据实际情况修改)其他常用配置修改点击服务名——> Java 和进程管理——> 进程定义——> Java 虚拟机可以对垃圾回收, 内存大小, 字符集等进行修改4.3.状态已启动服务器正在运行已部分停止服务器在进行从已启动状态更改为已停止状态已停止服务器未运行不可用无法确定状态5.应用部署5.1.发布1.登陆WAS控制台2.应用程序——> 企业应用程序3.点击安装4.选择本地或服务器上的应用工程包, 输入上下文根, 点击下一步5.勾选启动类重新装入, 点击下一步6.指定应用程序中所包含的模块的安装目标, 包括集群、服务和WEB服务器等7.选择虚拟主机, 一般为默认, 点击下一步8.确认下上文根的是否正确, 点击下一步9.最终确认所有配置是否正确, 点击完成10.安装成功, 点击保存11.查看发布的应用5.2.更新发布应用程序是war包, 更新应用程序是zip包zip包目录结构:TEST.war\更新的应用程序, 最后打成zip包(其中TEST为应用名, 可根据实际情况修改, TEST.war为文件夹名称, 而不是war包)1.登陆WAS控制台2.应用程序——> 企业应用程序3.选着需要更新的应用, 点击更新4.选择替换、添加或删除多个文件, 选择本地或服务器上的应用更新包, 点击下一步5.点击确认6.更新成功, 点击保存7.点击应用更新8.更新完成后, 不需要重启应用程序, WAS会自动重新加载更新的内容, 可能会造成短时间无法访问应用5.3.维护发布成功后, 可以进行启动停止卸载导出等操作注:卸载应用成功后, WAS服务器上还会有一些临时文件存在, 但没有任何其他影响如果需要删除, 可以手动删除:cd /usr/IBM/WebSphere/AppServerfind ./ -name TEST*删除所有TEST_war.ear文件或目录(其中红色部分为应用名, 可根据实际情况修改)5.4.状态启动应用程序正在运行部分启动应用程序在进行从已停止状态更改为已启动状态已停止应用程序未在运行部分停止应用程序在进行从启动状态更改为停止状态不可用无法确定状态不可用应用程序不提供有关它是否正在运行的信息6.数据库配置6.1.J2C 认证数据J2C 认证数据指定供Java(TM) 2 连接器安全性使用的一组用户标识和密码, 配置如下:1.登陆WAS控制台2.安全性——> 安全管理、应用程序和基础结构——> Java 认证和授权服务——>J2C 认证数据3.点击新建4.输入别名、用户表示(数据库用户名)、密码(数据库密码), 点击确认5.安装成功, 点击保存6.查看建立的J2C 认证数据6.2.JDBC 提供程序JDBC 提供程序包括特定的JDBC 驱动程序实现类, 以便访问环境中的特定供应商数据库, 配置如下:1.登陆WAS控制台2.资源——> JDBC ——> JDBC 提供程序3.选择作用域, 可根据需要的范围选择所有作用域:对所有服务生效(不能在此作用域新建JDBC 提供程序)单元:只对该单元下所有服务生效集群:只对该集群下所有服务生效节点:只对该节点下所有服务生效服务:只对该服务生效4.点击新建5.选择数据类型:DB2, 提供程序类型:DB2 Universal JDBC Driver Provider, 实施类型:连接池数据源, 输入名称, 点击下一步6.输入jar包db2jcc.jar, db2jcc_license_cisuz.jar的存放路径如果配置过环境变量里的DB2UNIVERSAL_JDBC_DRIVER_PATH 和DB2UNIVERSAL_JDBC_DRIVER_NATIVEPATH 这里会自动显示路径, 详见7.环境配置7.最终确认所有配置是否正确, 点击完成8.新建成功, 点击保存9.选择所有作用域或刚选择的作用域, 查看新建的JDBC 提供程序6.3.数据源数据源用于提供关系数据库连接的资源, 配置如下:1.登陆WAS控制台2.资源——> JDBC ——> 数据源3.选择作用域, 和JDBC提供程序一致4.点击新建5.输入数据源名, JNDI 名称(用于应用程序JNDI连接名), 选择J2C 认证别名, 点击下一步6.选着JDBC 提供程序, 点击下一步7.输入数据库连名(数据库实例名), 服务器名称(数据库的IP地址或主机名), 端口号(默认是50000), 点击下一步8.最终确认所有配置是否正确, 点击完成9.新建成功, 点击保存10.如果出现节点同步操作, 同步11.选择所有作用域或刚选择的作用域, 查看新建的数据源12.选择新建的数据源, 点击连接测试, 看是否连接成功13.如果连接不成功, 查看点击管理状态, 看状态是否活动14.如果没有信息或状态为不活动时, 检查配置是否正确:J2C 认证数据:配置数据库的用户和密码JDBC 提供程序:配置数据库的驱动程序和连接类型数据源:配置数据库的实例名IP地址和端口如果配置没问题, 重启节点7.环境配置7.1.环境变量1.登陆WAS控制台2.环境——> WebSphere 变量3.选择作用域, 可根据需要的范围选择4.点击新建5.输入名称和值¸点击确定6.新建成功, 点击保存7.点击需要修改的环境变量, 可进行修改8.常用默认环境变量:JAVA_HOME JAVA目录WAS_INSTALL_ROOT WAS安装目录WAS_LIBS_DIR WAS LIB包目录WAS_TEMP_DIR WAS临时目录LOG_ROOT WAS日志目录WAS_CELL_NAME WAS单元名WAS_SERVER_NAME WAS服务名USER_INSTALL_ROOT 概要文件目录APP_INSTALL_ROOT 应用安装目录SERVER_LOG_ROOT 应用日志目录DB2_JDBC_DRIVER_PATH DB2驱动目录DB2UNIVERSAL_JDBC_DRIVER_PATH DB2驱动目录DB2UNIVERSAL_JDBC_DRIVER_NATIVEPATH DB2驱动目录INFORMIX_JDBC_DRIVER_PATH INFORMIX驱动目录MICROSOFT_JDBC_DRIVER_PATH SQL SERVER驱动目录MICROSOFT_JDBC_DRIVER_NATIVEPATH SQL SERVER驱动目录MSSQLSERVER_JDBC_DRIVER_PATH SQL SERVER驱动目录ORACLE_JDBC_DRIVER_PATH ORACLE驱动目录SYBASE_JDBC_DRIVER_PATH SYBASE驱动目录7.2.性能监控1.登陆WAS控制台2.监视和调整——> 性能查看器——> 当前活动3.勾选需要监视的服务, 点击启动监视4.点击已监视的服务, 进入监视界面, 能很直观的监视应用访问时间5.点击顾问程序, 可以监视应用程序运行时各种数据6.点击摘要报告7.servlet 摘要列出在当前应用程序服务器中运行的所有servlet8.EJB摘要会列出在服务器中运行的所有Enterprise beans, 花费在它们的方法中的时间量, EJB 调用次数以及花费在每个Enterprise bean 中的总时间9.EJB 方法摘要显示每个EJB 方法的统计信息10.连接池摘要会列出应用程序服务器中定义的所有数据源连接并显示随着时间的过去它们的使用情况11.线程池摘要显示了随着时间的过去, 应用程序服务器中所有线程池的使用情况12.点击性能模块, 这些模块提供系统资源性能数据(例如CPU 利用率), WebSphereApplication Server 池和队列(例如数据库连接池)性能数据和客户应用程序数据性能数据(例如servlet 响应时间)的图形和图表7.3.日志管理1.登陆WAS控制台2.故障诊断——> 日志和跟踪3.点击需要查看日志的服务4.日志类型诊断跟踪:服务器进程的诊断跟踪配置设置确定服务器进程的初始跟踪状态JVM日志:通过将JVM 的System.out 和System.err 流重定向到独立日志文件来创建JVM 日志进程日志:WAS进程包含两个可供进程中运行的本机代码访问的stdout 和stderr输出流IBM 服务日志:包含写入System.out 流的WAS 消息和一些包含详尽服务信息的特殊消息5.JVM日志包含应用日志, 可根据情况修改文件大小, 文件个数, 日志时间6.更改日志级别详细信息, 输入指定要跟踪的组件、包或组的日志详细信息级别日志详细信息级别规范的格式是:<component> = <level>其中<component> 是要为它设置日志详细信息级别的组件, 而<level> 是某个有效的记录器级别(关闭、致命、严重、警告、审计、信息、配置、详细信息、精细、较精细、最精细、全部), 用冒号分隔多个日志详细信息级别规范7.日志查看WAS控制台:故障诊断——> 日志和跟踪——> 日志类型——> 运行时, 点击查看也可以直接进入日志目录查看诊断跟踪:${SERVER_LOG_ROOT}/trace.logJVM日志:${SERVER_LOG_ROOT}/SystemOut.log${SERVER_LOG_ROOT}/SystemErr.log进程日志:${SERVER_LOG_ROOT}/native_stdout.log${SERVER_LOG_ROOT}/native_stderr.logIBM 服务日志:${LOG_ROOT}/activity.log8.端口配置8.1.控制台访问端口1.登陆WAS控制台2.系统管理——> Deployment Manager——> 端口3.其中WC_adminhost(默认为9060), WC_adminhost_secure(默认为9043)为控制台访问端口, 点击进行修改, 注意不要和其他端口冲突4.修改成功, 点击保存8.2.应用访问端口1.登陆WAS控制台2.系统管理——> 服务器——> 应用程序服务器3.选择需要修改端口的服务——> 端口4.其中WC_defaulthost(默认为9080)为应用访问端口, 点击进行修改, 注意不要和其他端口冲突5.修改成功, 点击保存8.3.虚拟主机每个虚拟主机有一个逻辑名并且由它的一个或多个域名系统(DNS)别名的列表识别, DNS 别名是用于请求servlet 的TCP/IP 主机名和端口号端口新增修改后, 需要在虚拟主机添加相应端口, 才能正常访问1.登陆WAS控制台2.环境——> 虚拟主机3.如果是修改控制台端口, 点击admin_host ——> 主机别名4.点击新建5.输入对应控制台的端口,点击确定6.新建成功, 点击保存7.如果是修改应用端口, 点击default_host ——> 主机别名8.点击新建9.输入对应应用的端口,点击确定10.新建成功, 点击保存9.日常维护9.1.常用目录/usr/IBM/WebSphere/AppServer WAS根目录/usr/IBM/WebSphere/AppServer/bin WAS操作目录/usr/IBM/WebSphere/AppServer/profiles 节点根目录/usr/IBM/WebSphere/AppServer/profiles/AppSvr01/bin 节点操作目录/usr/IBM/WebSphere/AppServer/profiles/AppSvr01/logs 节点日志目录/usr/IBM/WebSphere/AppServer/profiles/AppSvr01/logs/server1应用日志目录/usr/IBM/WebSphere/AppServer/profiles/AppSvr01/installedApps 应用程序目录(其中红色部分为概要文件名和应用名, 可根据实际情况修改)9.2.进程查看1.查看所有WAS进程其中WAS控制台对应一个进程, 每个节点每个服务对应一个进程ps -ef|grep wasadmin(其中红色部分为WAS服务器用户名, 可根据实际情况修改)2.查看节点进程ps -ef|grep 'nodename nodeagent'(其中红色部分为节点名, 可根据实际情况修改)3.查看服务进程ps -ef|grep servername(其中红色部分为服务名, 可根据实际情况修改)9.3.应用日志查看export WAS_HOME=/usr/IBM/WebSphere/AppServercd $WAS_HOME/profiles/AppSvr01/logs/server1more SystemOut.log(其中红色部分为概要文件名和应用名, 可根据实际情况修改) 9.4.服务起停export WAS_HOME=/usr/IBM/WebSphere/AppServer1.启动管理控制台cd $WAS_HOME/profiles/Dmgr01/bin./startManager.sh(其中红色部分为DM名, 可根据实际情况修改)2.启动节点cd $WAS_HOME/profiles/AppSrv01/bin./startNode.sh(其中红色部分为概要文件名, 可根据实际情况修改)3.启动应用服务器cd $WAS_HOME/profiles/AppSrv01/bin./startServer.sh server1(其中红色部分为概要文件名和服务名, 可根据实际情况修改)4.停止应用服务器cd $WAS_HOME/profiles/AppSrv01/bin./stopServer.sh server1(其中红色部分为概要文件名和服务名, 可根据实际情况修改)5.停止节点cd $WAS_HOME/profiles/AppSrv01/bin./stopNode.sh(其中红色部分为概要文件名, 可根据实际情况修改)6.停止管理控制台cd $WAS_HOME/profiles/Dmgr01/bin./stopManager.sh(其中红色部分为DM名, 可根据实际情况修改)。
上海火悦电脑有限公司好事特商业管理系统快速使用指南目录第一,信息档案。
.。
.。
..。
.。
.。
.。
..。
.。
4 第二,采购管理..。
..。
.。
.。
.。
.。
.。
.。
..。
.。
.。
.。
.。
..5 第三,销售管理。
.。
..。
.。
.。
.。
......。
.。
.。
5 第四,前台零售.。
.。
....。
.。
...。
.。
.。
...。
.....。
.6 第五,价格管理。
....。
.。
..。
.。
.。
..。
.。
.。
.。
.7 第六,库存管理。
.。
.。
.。
..。
.。
.。
..。
..8 第七,财务管理。
.。
.。
.。
..。
.。
.。
...。
.。
...。
.。
.9 第八,决策中心。
.。
.。
.。
..。
..。
.。
.。
..。
.。
.。
..。
10 第九,金卡业务。
..。
.。
.。
..。
..。
(11)第十,系统功能.。
..。
.。
...。
.。
.。
.。
12软件使用流程图第一,信息档案在信息档案中可以建立多种档案,其主要目的是建立分类档案,货商档案,商品档案建立分类:首先在信息档案模块中找到商品分类按钮(即:图一所示),点击此按钮后,就会出现商品分类的建立界面,该界面中,选中一个类别的情况下,点击左上角新增按钮(即:图四所示)或者按下“F2"键,就会在选中的类别下面新增一个类别,输入类别名称后,保存,就建立好了一个类别。
建立货商档案:首先在信息档案模块中找到货商档案按钮(即:图二所示),点击此按钮后,就会出现货商档案的建立界面,该界面中,选中一个货商类别的情况下,点击左上角新增按钮(即:图四所示)或者按下“F2"键,就会弹出货商档案的建立界面,输入货商的相关信息后,点击该界面中的保存按钮,就建立好了一个货商档案。
建立商品档案:首先在信息档案模块中找到货商档案按钮(即:图三所示),点击此按钮后,就会出现货商档案的建立界面,该界面中,选中一个刚才建立好的子类别后,点击左上角新增按钮(即:图四所示)或者按下“F2"键,就会弹出商品档案的建立界面,输入商品的相关信息后,点击该界面中的保存按钮,就建立好了一个商品档案。
WAS快速入门手册编写原则 (1)日常维护 (1)日常维护30问 (3)PD常见问题: (5)PD 30问: (7)参考资料 (8)1.Infocenter (8)2.Support网站 (8)2.1 查找已知问题 (8)2.2 按产品进行查询 (8)2.3 熟悉Mustgather (9)3.红皮书 (9)3.1. 系统管理 (9)3.2. 集群,性能 (10)3.3. 安全 (10)3.4. PD (10)3.5. JDK (11)4.Retain系统 (11)编写原则1.技术别人是教不会的,只有靠自己学会2.以PD为主,系统学习为辅3.给出开放问题,自己去找答案,总结经验日常维护1.安装W ASa)安装W AS5.1, W AS6.0, WAS6.1b)创建profilec)安装htppServer和plugind)配置集群i.高级:配置共享域e)发布程序f)配置DB数据源g)配置LDAPh)配置安全性i.WAS6.1 与5.1的区别ii.配置SSOi)高级:配置JMS2.升级W ASa)静默安装b)升级JDK和WAS3.AIX命令a)was本身命令startServer -trace,sysnode.sh,collector.sh等b)常用命令,ls –ltr , df –g ,tar等c)topas,vmstat,netstat等监测命令d)收集Crash,hang信息时的命令e)ulimit,crontab等系统调整,监测命令4.调优W ASa)WAS上线前,参数调整i.JVM,日志等b)压力测试过程中,调整W AS参数c)WAS连接DB2,Oracle后,如何监测数据库,如果区分是W AS的问题,还是数据库的问题5.收集W AS数据a)Mustgatherb)其中难以收集数据:Crash,Hang6.分析heapdumpa)说明:本地安装IBM Support Assistant v3b)ecurep网站7.分析Javacorea)参考Diagnostics Guide 14.2 (diag142.pdf)b)注意Current Thread等信息8.编写测试代码a)编写test.jsp来测试页面问题b)处理乱码问题9.使用wsadmina)在window使用wsadmin,来生成javacore等数据b)高级:设置动态trace10.配置Edgea)请参见Edge 的LBguide.pdf中第七章"配置分配器组件", 和第21章"分派器的高级功能" 配置高可用性日常维护30问1.AIX上,WAS5.1,WAS6的安装目录的位置?2.WAS6中profile的位置,profile的作用,如果创建profile3.WAS,JDK,Server,Plugin,GSK的版本4.collector工具可以收集的数据,不能收集什么的数据?请至少列出三条。
网站后台操作说明一. 网上办公室1. 信息公告通知公告: 发布网上办公室首页最新文件里的通知公告内容,也可以查询,编辑,删除已发布的通知公告内容.【发布信息】:指的是发布新的通知公告,点击发布信息,进入以下发布界面,填写标题及选择显示状态方式、审核情况后可插入图片及文档附件,或者直接粘贴文字内容,点击下方的按钮即可。
【查找】:查找已发布的通知公告。
【选择删除】:删除已选择的已发布的通知公告信息。
【审核】:撤换已发布的通知公告的审核状态。
【显示状态】:撤换已发布的通知公告的显示状态。
【首页显示】:撤换已发布的通知公告的首页显示情况。
2. 附件管理【厂务公开】:发布企业在生产经营管理过程中的事件或相关内容等,在网上办公室首页厂务公开栏目显示。
也可删除、编辑已发布的有关内容。
首页发布效果如图:点击发布信息,填写标题及选择显示状态方式、审核情况后可插入图片及文档附件,或者直接粘贴文字内容,点击保存即可。
删除已选择的已发布的通知公告信息撤换已发布的通知公告的显示状态撤换已发布的通知公告的首页显示情况【XX通讯录】:发布XX本部及成员企业的通讯录情况。
在网上办公室首页的系统提示中显示。
发布效果:【一周安排】:发布一周安排的文档附件,在网上办公室首页日程提示中显示。
发布效果:点击可以下载一周安排的附件。
【经济运行,资金财务,投资项目,重大项目,债权追收,党建党风,退出企业,企业改制,产权变动】:发布的是网上办公室首页中的对应内容,也可删除、编辑已发布的有关内容。
附件管理的各个项目操作基本相同,具体如下:【插入附件】:点击插入附件,填写标题及选择显示状态后上传文档附件,点击保存。
【查找】:查找已发布的文档附件。
【选择删除】:删除已选择的已发布的文档附件。
【状态】:撤换显示状态,即选择是否正常显示。
发布效果:3. 本企业部室主页本企业部室主页是发布及编辑网上办公室首页中部室首页的内容 【公共栏目设置】:是指根据需要设计企业各部室的公共栏目,可添加、修改及删除栏目及内容,设计完成后各部室主页中都拥有这些栏目,但各部室可根据本部门的需要在本部室主页再添加其它栏目。
网站管理系统使用手册 Last revised by LE LE in 2021前言:本手册适用于师友网站群管理系统V3.0版本,根据客户需求,各模块的功能略有不同,所提供的界面图片仅供参考。
第一部分:常用操作一、系统登录从网站前台点击“管理登录”进入后台登录页面或直接从前台登录窗口,输入帐号和密码,点击“登录”进入系统。
后台登录界面如下图示(图片仅供参考):W e b方式登录窗口二、系统界面三、修改密码和个人资料从系统操作主界面顶部右侧导航区点击“修改密码”和“个人资料”,打开修改密码窗口和修改个人资料的窗口。
修改密码必须提供正确的原始密码。
修改登录密码界面五、退出登录从系统操作主界面顶部右侧的导航区点击“退出”,即可注销用户的登录信息并返回登录界面。
第二部分网站管理一、站点管理站点管理主要包括站点的创建、修改、删除、审核和站点的栏目管理。
站点管理的主界面如下图所示:1、创建新站点从“站点管理”模块,点击“创建新网站”,打开创建新站点的编辑窗口。
如下图所示:站点包括“主站”和“班级”网站两种类型,创建“班级”网站前,必须事先在系统管理的“班级设置”模块设置好学校的班级。
创建新站点需要指定网站的名称、网址、网站目录,选择该网站的管理员。
各项目指定的内容及说明详见窗口的“使用说明”。
“本站是系统门户”只有系统管理员能够指定,并且整个系统中只能指定一个网站为“门户”,被指定为门户的网站可以接受其他网站的投稿。
“管理员”可以管理本站点下的所有栏目内容,并且可以进行站点栏目的管理。
2、修改站点信息参见“创建新站点”功能。
3、发布与取消发布只有发布的站点才能够接受投稿和管理。
管理员可以根据需要对网站进行开通与关闭。
4、站点的删除删除某一个站点,该站点下面的所有栏目及所有内容都将同时被删除,并且不能够恢复。
请慎用此功能。
对于已经有内容的站点,在不需要的时候可以先设置为“不发布”。
二、栏目管理普通用户可以从导航菜单“网站管理”—“栏目管理”进入栏目管理主界面,在该界面会列出当前用户有管理权限的所有站点(在“站点管理”模块被指定为“管理员”的站点)。
在线网页编辑器使用说明使用在线网页编辑器,可以通过浏览器,直接编辑网页的内容。
以“所见即所得”的方式,实现网页图文混排。
在网站管理系统中,大部分的网页内容都可以使用网页编辑器进行图文混排编辑。
甚至可以将现成的网页内容或WORD文档的内容拖放到编辑器中,直接生成网页。
一、在线网页编辑器的基本结构如下图所示:①工具条:包括工具菜单和常用功能的图标按钮②模式切换:可以切换编辑模式、HTML代码模式、预览模式、辅助线编辑模式③编辑框:显示和编辑内容的地方④提交:编辑内容后按“提交”按钮更新内容二、在线网页编辑器工具条说明复制、粘贴、全选、删除、查找功能切换编辑模式、HTML代码模式、预览模式、辅助线编辑模式插入图片、FLASH、REALPLAYER和MEDIAPLAYER音乐影像、表格、移动字幕、水平线、链接。
修改图片属性、FLASH属性、表格和单元格、修改链接和删除链接修改文本属性,包括粗体、倾斜、下划线、删除线、上标、下标及文字颜色尺寸等三、在线网页编辑器使用说明a) 如何在编辑框中输入文字?可以直接在编辑框内输入文字。
也可以在其他工具软件(如WORD)中编辑好文字后复制到编辑框中。
b)如何将WORD文档复制到编辑框?可以直接将WORD中编辑好的文章通过复制/粘贴操作,直接拷贝到编辑框中,即方便,又美观。
当然,也可以直接复制来自FrontPage,Dreameweaver等其他网页制作软件制作好的内容。
以下介绍一个复制WORD内容到编辑框的样例:上图是一篇WORD的文档,包括一些文字和表格。
首先选中需要拷贝的内容,按CTRL_C或按下鼠标右键后选择“复制”,将内容复制到剪贴板中。
然后将光标停留在编辑框中需要插入文档的位置,按Ctrl_V或按鼠标右键选择“粘贴”,将刚才复制的内容粘贴到编辑框中。
通过这样的复制/粘贴操作,WORD文档中编辑好的文字和表格可以很容易得复制到编辑框中,即方便又美观(如左图)。
c) 如何将网页内容复制到编辑框?可以直接复制外部网页的内容到编辑框中,甚至可以直接拖放网页到编辑框。
只要用鼠标选中需要复制的区域,然后复制选中的内容到剪帖板,然后将光标停留在编辑框中,粘贴内容即可。
方法和复制WORD文档相同。
需要注意的是,复制网页内容的时候,图片是从来源网页调用的。
如果不能肯定来源网页一直会存在的话,最好将图片保存后再上传插入,否则源网页一旦关闭,就再也看不到图片了。
d) 如何修改文字字体、尺寸、颜色?使用网页编辑器,可以直接修改编辑框中文字的字体和尺寸。
本节中介绍如何在编辑器中改变文字的大小,字体,如何将文字加粗、倾斜。
首先在编辑框内输入文字,然后选中需要改变字体或尺寸的文字,如上图所示:选择工具菜单中的图标,弹出字体设置对话框(如左图)。
可以分别设置字体、文字大小、文字颜色和文字背景颜色。
?如果要将文字加粗,选中文字后按一下工具条中的“”图标,选中部分的文字就变粗了。
如果要将文字倾斜,选中文字后按一下工具条中的“”图标,选中部分的文字就倾斜了。
e) 如何制作移动字幕?按一下工具条中的“”图标,弹出如左图的移动字幕对话框,可填写移动字幕的名称、内容,可以设置移动字幕的移动方向、高度、宽度、水平垂直间距、对齐方向、滚动方式、循环多少次(-1为无限循环)、背景颜色、移动速度等项目。
移动字幕插入后在编辑模式是不移动的,可以使用工具条中的“”按钮,切换到预览模式,查看移动字幕的效果。
f) 如何给文字做上标、下标?文字上标、下标通常用于一些计量单位。
如:米2。
使用网页编辑器可以很容易地制作上标和下标。
例:将“米2”中的“2”作为上标,也就是平方米。
首先选中需要作为上标的文字,如下图左:选择工具菜单中的“上标”,选中部分就变成“上标”了,如下图右:同样,选择工具菜单中的“下标”,就可以做文字“下标”g) 如何做文字下划线、删除线?首先选中需要做下划线或删除线的文字,按一下工具条中的“”图标,选中的文字下方出现下划线。
如:重点突出。
同样,按“”图标,文字中间出现删除线。
如:原价300元。
h) 如何将段落居中、居左对齐?选中一段文字,按一下工具条中的“”图标,选中的部分居中对齐选中一段文字,按一下工具条中的“”图标,选中的部分居右对齐选中一段文字,按一下工具条中的“”图标,选中的部分居左对齐i) 如何给文字做链接?首先选中需要做链接的文字,然后按一下工具条中的“”图标,弹出链接对话框,如下图:在URL一栏中填写需要链接的网址,然后按“ok”即可做好链接。
也可以用同样的方式给图片做链接,但是当图片位于表格中的时候,有时无法成功做链接。
这是在线编辑器的局限性。
如果需要取消一个做好的链接,选中已经做了链接的文字段,选择工具菜单中的修改 -> 删除链接即可。
j) 如何在编辑框中插入图片?使用网页编辑器可以直接在编辑框中插入图片。
可以插入一张新图片,也可以插入以前已经上传的图片,或在图片库中选择一张图片。
首先将光标停留在需要插入图片的位置,然后按一下工具条中的“”图标,弹出插入图片对话框。
如左图:选择“上传新图片”,再按“确定” ,进入上传图片的对话框,如左图所示.按“浏览”查找你电脑中的图片文件,选择一张图片后确认。
选好图片后,按“确定”上传图片。
图片上传后会自动插入到光标停留的位置,如下图:这里暂时只介绍插入图片,如何实现文字环绕图片排列,将在下文中介绍。
除了上传插入图片,也可以在图片库中选择一张已经上传过的图片。
当你上传一张图片时,实际上系统已经将图片上传到服务器,存放在网站专用的图片库中。
如果在其他网页中需要再次插入同一张图片时,就不需要再重新上传,只要选择一张已经上传的图片即可插入。
方法如下:1、首先将光标停留在需要插入图片的位置2、按一下工具条中的“”图标,系统弹出插入图片对话框。
如下图:选择“从图库中选择一张图片”,按“确定”,弹出图库窗口,如下图:在图库中,显示的是已经上传的图片。
双击图片,或按下“选中”按钮,图片就会自动插入到编辑框中。
一个网页中可以插入多幅图片,通过图文混排,使网页更显美观。
如何实现文字环绕图片排列,将在下文中详细介绍。
网页制作小常识:网页中可以显示的图片只有jpg、gif、png等图片格式,如果是bmp或psd等格式的图片,即使上传了,也无法在网页中显示。
因此系统只允许上传3种格式的图片文件;另外,网页中的图片,一般都是需要经过压缩处理的,如果图片文件过大,上网条件较差的就很难看到图片。
压缩图片和转换图片格式需要使用专门的图片制作工具,如:PhotoShop,PhotoImpact等,也可以使用专门的图片压缩软件。
k) 如何使文字环绕图片?首先用鼠标点中一张图片(下图左):选择工具菜单中的“修改->图片属性”,弹出图片属性对话框(下图右)。
在图片属性编辑窗口中:可以选择文字环绕图片的方式、修改图片路径、修改ALT文字、设置图片尺寸设置图片外框宽度和外框颜色。
L) 如何插入表格?首先将光标停留在需要插入表格的位置,按一下工具条中的“”图标。
弹出窗口如左图:确定表格的行数,列数、间距、表格宽度、表格边框等条件,然后按“确定”,插入一个空表格。
当然,在编辑器中直接编辑表格还是比较麻烦的,建议在WORD,FRONTPAGE等常用软件中编辑好表格,然后复制到编辑框中。
网页制作小知识:当表格边框是“1”的时候,表格不是很美观;实际上,这并不是编辑器的问题。
真正的网页设计师通常是将表格边框设为“0”,再使用别的方式显示出表格边框。
而且,在很多时候,表格常被网页设计师用来作为网页的排版分隔,这时候,表格的边框一般也是“0”。
普通的网页编辑器,如果表格边框是“0”的话,就看不到表格,也就无法进行表格编辑。
本系统特别提供了“辅助线”功能,专门用来编辑表格边框为“0”的表格。
使用辅助线的方法请参考:《如何使用辅助线功能实现高级排版》m) 如何修改表格属性?修改表格属性,就是修改表格的背景颜色,表格宽度、高度,表格边框宽度等。
首先使用鼠标点一下表格的边框,选中表格。
如下图:选中表格后,选择工具菜单中的“修改->表格属性”图标。
弹出表格属性对话框,如下图(左):修改表格背景颜色的方法:在上图(左)的背景颜色菜单①中选择“背景颜色”,窗口中出现背景颜色选择区,见上图(右)中的②区域。
点一下背景颜色选择区②,弹出一个颜色选择对话框,可以选择颜色。
除了修改表格背景颜色,还可以修改表格的其他属性,如单元格间距,单元格边距,表格边框,表格宽度等。
修改完成后按下“修改”按钮即可。
注意事项:在网页内容较多,或有表格嵌套的时候,有时很难选中表格,或选中后无法弹出表格属性窗口。
多试几次,一般都可以成功。
颜色选择功能需要IE6.0以上浏览器版本。
n)如何修改单元格属性 ?修改单元格属性包括:单元格宽度、高度,单元格中内容的位置。
首先将光标停留在需要编辑的单元格中。
如下图:按一下工具条中的“”图标。
弹出单元格属性编辑框,如下图:①单元格背景颜色:设定单元格背景颜色的方法,和设定表格属性中背景颜色的方法相同②设定单元格的宽度③设定单元格的高度④单元格中内容的左右对齐方式⑤单元格中内容的上下对齐方式0) 如何在表格中插入一行或一列?可以在表格中任意一行的上方或下方插入一行;也可以在任何一列的左侧或右侧插入一行。
首先将光标停留在一个单元格中,选择工具菜单中的修改,可分别执行以下操作按“”,可在该单元格所在的行上方插入一行按“”,可在该单元格所在的行下方插入一行按“”,可在该单元格所在的列左侧插入一列按“”,可在该单元格所在的列右侧插入一列按“”,可删除当前一行按“”,可删除当前一列p) 如何使用“辅助线”实现高级排版?当表格边框是“1”的时候,表格不是很美观;实际上,这并不是编辑器的问题。
真正的网页设计师通常是将表格边框设为“0”,再使用别的方式显示出表格边框。
而且,在很多时候,表格常被网页设计师用来作为网页的排版分隔,这时候,表格的边框一般也是“0”。
本系统特别提供了“辅助线”功能,专门用来编辑表格边框为“0”的表格。
如果编辑框内有一个边框为“0”的表格,该表格的边框是看不到的,也不能选中表格边框进行表格属性编辑。
怎么办呢?首先将光标停留在编辑框内的任何位置。
按一下工具条中的“”图标,这时,边框为“0”的表格以虚线的方式展现在你的面前,如下图:现在看到了表格边框(虚线),就可以对表格进行编辑了。
如果需要隐藏这些虚线,再按一下“”图标就可以了。
例:使用“辅助线”的功能,来进行一次排版工作我们打算将网页内容分成上下两大部分,下面部分分成三列:1、首先插入一个2行1列的表格,表格宽度是100%,边框宽度为0。
按一下工具条中的“”图标。
将弹出窗口中的内容改成这样(如下图):2、按“确定”插入表格后,由于边框是“0”,因此在编辑框内看不到表格3、按一下“”,可以看到刚才插入的表格(虚线边框)4、点中编辑框内的表格,将表格的高度拉到你希望的高度。