效果器电源介绍
- 格式:ppt
- 大小:4.99 MB
- 文档页数:14
功放参数参数教材1、输入灵敏度,是指功放所需最小输入信号电平,它是要求将音源信号放大到足够推动后级功放所需要的必要条件。
2、谐波失真度,这是功放一项极重要的指标,谐波失真是非线性失真的一种,它是放大器在工作时的非线性特征所引起的,失真结果是产生了新的谐波分量,使声音失去原有的音色,严重时声音发破、刺耳。
谐波失真还有奇次和偶次之分,奇次谐波会使人烦躁、反感,容易被人感知。
有些功放听起来让人感到烦躁,感觉疲劳,就是失真较大所引起的。
对功放影响最大的就是失真度,一般高保真要求谐波失真在0.05%以下,越低越好。
除了谐波失真外,还有互调失真,交叉失真,削波失真,瞬态失真,相位失真等,它们是影响功放质量的罪魁祸首。
考核功效的优劣,首先要看它的失真度,像意大利Sinfoni(诗芬尼)功放的总的谐波失真就在0.01%以下。
3、输出功率,功率问题最令汽车音响从业人员认识不清,在这里需要一一讲解:A、额定输出功率,称为(RMS),指放大器输出的音频信号在总谐波失真范围内,所能输出的最大功率。
它一般是交流信号峰值的0.707倍。
B、平均功率,平均功率一般是指各个频率点的平均消耗功率,它与额定输出功率有点类似,但是它一般要参考时间。
C、峰值输出功率,功放所能输出的最大音乐功率称为峰值输出功率,它不考虑失真,通常为(RMS)功率的1.414倍左右。
D、峰值-峰值功率,它是指正电压峰值到负电压的峰值的功率,它是峰值输出功率的四倍。
它的出现是厂家出于商业目的,并无实际意义。
4、信噪比,数值越大越好,一般用(S/N)表示,用信号功率Ps与噪声功率Pn的比值的分贝数表示,S/N=10lgPs/Pn=20lgVs/Vn(db),式中Vs、Vn分别为信号电压与噪声电压。
信噪比与输入信号电平的增加,信噪比也逐渐加大,但当输入信号电平达到某一数值后,信噪比基本保持不变。
按目前高保真要求,信噪比应达90dB 以上为好,进口高档的功放机往往可达110-120dB,其性能可想而知了。
电吉他综合效果器功能介绍:1)拥有8种效果模式,60多种效果类型;2)20多种失真效果包括15种经典失真和4种音箱模拟;3)40多个预设音色和40个用户音色;4)40种鼓机节奏;5)校音功能和音色预选功能;6)表情踏板;6)9V直流电源(带适配器)或4节AA电池)这块效果器为不仅拥有充满动感时尚感的外形设计,还有令人陶醉的音色表现,操控更简单,更会使您成为吉他手又迈进了一步!产品详细功能介绍(旋钮、按键、显示、接口说明)1.SELECTOR(16档档位器):选择效果模块、参数项;2.VALUE(带按键旋转编码器):旋钮用于选择参数、调节参数值,按键用于确认、鼓机播放/停止、存储等;3.PATCH +/-(踩钉按键):切换PATCH,按下其中一个键不放可进行快速切换;同时按下进入旁通/校音状态,同时按住不放进入静音校音模式;在音色编辑状态,右侧的PATCH键可将当前效果模块BYPASS;在RHYTHM状态,左侧PATCH键可控制鼓机节奏播放/停止;4.LED显示屏:PATCH状态,左边显示BANK右边显示PATCH;音色编辑状态左边显示效果名缩写,右边显示效果量(DRIVE和NR/AMP状态无效果量,整体显示效果类型);校音状态左边显示音高,右边显示误差,中间的点表示升记号“#”;5.INPUT(接口):吉他信号输入端;6.OUTPUT(PHONES)(接口):效果信号输出端;7.功能踏板:对音量、效果进行实时参数控制;8.DC 9V电源(接口):电源接入端,使用外正内负9V直流电源供电。
四、产品详细操作说明:1、使用SELECTOR档位选择开关通过旋转档位器来选择需要调节的状态/效果/参数模块。
2、使用VALUE旋钮通过按下按键改变效果类型/参数类型,旋转旋钮调节参数(对于无参数调节的效果旋转旋钮也可以改变类型,如失真模块)。
3、使用PATCH切换踏板按下左侧踏板向下切换PATCH,按下右侧踏板向上切换PATCH,按住其中一个踏板不放可实现连续快速切换;同时按下两个PATCH踏板可进入BYPASS/TUNER(旁通/校音)功能,同时按下并保持3秒进入静音校音功能。
本文由量子速写生成
百威ADD VERB II效果器中文说明书
ADD VERB II是百威公司于1996年发布的一款功能强大、使用方便、性能卓越的效果器,在使用ADD VERB II时需要注意以下几点:1. ADD VERB II效果器的电源是交流电,请使用单独的地线插座,否则会烧坏ADD VERB II效果器。
2.安装时要注意正确放置连接线和面板上的连接孔。
3.使用外接电源时,请将夕卜部的连接线插头插入外接电源插座、并在其上方插入插头。
4.为了保证效果器良好状态,应经常对其进行检查及清洁、调整。
5.请不要在无人监督时将外接电源与效果器断开连接,否则会损坏ADD VERB II效果器并损坏其电池。
6.请不要让ADD Verb 11在阳光下或其他强热的地方使用并保持其良好温度。
7.为保证最佳性能,请勿将外部电源插入或移除ADD Verb II效果器及面板上的插座。
8.使用夕卜接电池时,必须关闭电源。
YAMAHA SPX 900效果器1、面板介绍'V/EW$d!qC5_图3是YAMAHA SPX 900效果器的面板%P:m!Ra9WA3Tuw图4是YAMAHA SPX 900效果器的背板lE_ G7o;rhI+U?(1)电源开关:按下为ON,抬起为OFF。
当按通电源时,则最后一次使用的程序和所有参数自动显示在屏幕上。
(2)IN电平控制:当背板IN选择置于+4dB档时(IN);电平信号只要在-90dB~+10dB之间就可以通过IN 电平控制旋钮调整到适合于混响器正常的工作水平。
同时,当背板置于-20dB档时(IN),则电平信号允许在-110dB~-14dB之间。
(3)进入键:将主效果参数送入每一个程序,每按一次则进入一个新的主效果参数,其已设定的主效果参数出现在显示屏上(16),通过(9)↑↓可改变其数据。
主效果参数指:混响时间,高低通滤波器,高频混响时间比,扩散程度等。
音响技术超级论坛.t;GF)et(Nk2gl例如:选定一个混响时间程序,第一次按(3)键,出现REV TIME(混响时间)=1.65s。
如果嫌短了,可按(9)↑升至所需要的时间。
如果再按(3)键,则显示HIGH=0.6是高频混响时间比。
同样可按(9)↓键进行减低混响时间的选择。
(4)电平键:设定每个程序中的“输出电平”或“平衡”这两个参数中的辅参数。
当按下该键后,再按此键或(7)键都可以调出不同的辅参数名称,显示于显示屏上。
再用(9)键增大或减小其数值。
8rv?h5D/iE/d (5)均衡键:用该键设定每一个程序中的“数字均衡器”或动态滤波器。
这两个参数和调整与(4)相同。
)P:g] T#Q l5x(6)内部进入键:设得已存入机内和每一个效果程序参数。
当按下此键后或再按此键或按(7)键都可调出不同的参数,通过(9)键进行增减。
(7)选择键:配合(3)(4)(5)(6)键进行设定参数工作。
每按一下该键,选定程序中的不同参数即可调出,并在显示屏上出现名称,进一步可用(9)键修改其具体数值。
neural dsp效果器说明书一、产品概述DSP系列电磁卸荷油脂泵是用真流或交流电源驱动的油脂泵。
它通过交_(真)流电机和机械传动使柱塞往复运动,将润滑脂丕断输出。
该泵最大特点是带有电磁卸荷阀,可与DPQ、DPQ型等干油定量注油器配合使用。
通过程控器,可将润滑脂定时、定量地输送至各润滑点。
该泵内置溢流阀,可有效地保护润滑系统。
该系列润滑泵输出流量大,广泛应用于塑料、行走机械、锻压、工程等机械设备的间隙集中润滑系统。
二、工作原理电动机(直流或交流)带动齿轮减速,通过偏心轮及连杆机构,使柱塞作往复运动。
润滑脂通过吸、排油过程,经过单向阀,一路润滑脂经出油口进入PDI润滑系统,另一路通过卸荷阀(通电时卸荷阀关闭,断电时卸荷阀打开卸荷)回到油罐中。
在PDI润滑系统中,当定量注油器充满润滑脂后,经过一段时间的延时,系统末端的压力开关发出信号给程控器,程控器发出信号给电动机,电动机停止运行,同时,电磁卸荷阀断电卸荷,润滑系统管路中的油脂卸压,定量注油器完成一次注油过程。
三、技术参数出油口螺纹:内NPT1、8使用温度范围:-20℃~60℃加油口形式:快换充脂接头四、安装与调试a。
电磁卸荷泵的安装与调试1、按照上面外形图的安装尺寸将泵固定好;2、通过充脂口给油泵加油,务必使用指定粘度范围内的清洁润滑脂;3、将电机、电磁卸荷阀、液位开关及电源线按要求接入程序控制器内相应的端子(注意电源电压应与电机、卸荷阀电压相符);4、检查被试泵及系统各接头连接处是否有渗漏,确认程控器、电源以及电磁卸荷阀之间是否按接线要求正确接线;5、开启泵,用扳手旋松“排气阀”排气(注意:人员应避免正对排气口),运行一段时间,将泵体内的空气排尽,直至排气阀口有连续油脂冒出,旋紧排气阀螺钉,接上管路使用;6。
切勿将泵体过度倾斜或倒立;五、安装与调试a。
电磁卸荷泵的安装与调试1、按照上面外形图的安装尺寸将泵固定好;2、通过充脂口给油泵加油,务必使用指定粘度范围内的清洁润滑脂;3、将电机、电磁卸荷阀、液位开关及电源线按要求接入程序控制器内相应的端子(注意电源电压应与电机、卸荷阀电压相符);4、检查被试泵及系统各接头连接处是否有渗漏,确认程控器、电源以及电磁卸荷阀之间是否按接线要求正确接线;5、开启泵,用扳手旋松“排气阀”排气(注意:人员应避免正对排气口),运行一段时间,将泵体内的空气排尽,直至排气阀口有连续油脂冒出,旋紧排气阀螺钉,接上管路使用;6。
效果器各种效果说明和简介压缩(COMPRESSOR):压缩的作用在于调节各音的响度使之音量达到均衡,它可以防止你弹奏得过强或过弱。
压缩单元一般称为压缩器,它装有特别的放大线路,当你弹得太弱时,它可以提高增益(音量电平);当你弹得太强时,它可以降低增益。
压缩效果一般可以通过以下三个方面来调节:1、阀值(threshold):决定什么时候对信号进行压缩或不压缩。
设定阀值后,压缩只对大于阀值的信号进行压缩。
2、时间(release time):设定压缩发挥作用的时间。
3、延音(sustain):对信号进行延长。
4、 ATTACK:很难用中文解释,主要作用是控制触弦时的音头力度大小。
限制(Limiter):原理跟压缩器一样,只不过ratio设的很高(例如200:1),可使吉他音量超过Threshold(门槛)后,就不会再增加。
噪音门(NOISE GATE):原理跟压缩器一样,只不过ratio 设定到无限大。
所以当吉他音量低过Threshold (门槛)后,NOISE GATE开始把所有的声音砍掉,这样可以控制噪音。
噪音门的作用就是将信号噪声吸掉,让吉他的音色变的干净。
但注意,过多的加入噪音门会影响演奏时的力度表现和声音的尾音。
哇音(Wah-Wah):Wah-Wah踏板实际上是一个带通滤波器。
当它被置于一定位置时,可以用来控制音调;而不断踩动它时,则会由于高低音的交替增减而产生出特殊的效果。
当你把wah-wah踏板的前端踩下去时,高音就会增加;把后端踩下去,低音就会增加。
也就是说,哇音可以将信号的某个频段进行放大或缩小。
因此,哇音踏板不光可以用来产生哇音效果,还可以将它作为一个特殊的音频激励器来使用。
失真(distortion):对于电吉他手而言,失真效果是最重要的效果,因此我们要对它做比较详细的解释。
失真效果主要有:过载(Overdrive)、失真(distortion)法兹(Fuzz)、金属(Metal)。
ZOOM3000效果器说明1、打开电源和使用在装好电池和使用交流电的时候打开开关!(位于电源接口旁边)主屏幕当前显示当前所用的效果,包括效果图像和虚拟旋钮,可以通过每一块显示屏下面对应的旋钮来控制。
编辑效果参数,屏幕显示参数名称,页选项卡,参数值,如果有可调节的参数多于3个将会有多个选项卡!可以通过对应的旋钮来更改参数!2、调整效果确认主屏幕所显示效果,使用踩钉可以打开或关闭效果,当打开效果时踩钉旁边的红灯会亮,否则会灭。
选择效果类型按上下选择键可以更换所选的效果,调整会自动保存,效果列表请参阅33页!若要调整参数,转动对应旋钮改变页面,按PAGE键,下一个页面会打开!3、选择补丁(patch)在这里补丁就是确认首页显示内容要激活补丁选择,按下左起第一个踩钉一秒钟以激活补丁,屏幕将显示补丁库的编号和名称;若要更改补丁按左起第二个踩钉选择前一个补丁,按第三个踩钉选择下一个补丁,旋转中间效果的对应旋钮就能改变补丁编号和名称;如果要更改库预设出厂音色同时按下一号踩钉和二号踩钉选择前一个库,同时按下三号四号踩钉选择下一个库,旋转中间效果的对应旋钮可以改变库的编号和名称。
同时按下两个踩钉时可能会感应较早按下的踩钉,要注意避免这种情况。
返回主页按下一号踩钉一秒!4、存储补丁G3自动保存设置时调整的参数要存储或换用不同的补丁,按STORE/SWAP键,屏幕显示如下,图见说明书P12第一个图。
通过转动左边效果的最左边旋钮来选择是否存储或交换补丁。
要设置存储或交换新的补丁的位置转动右边效果的二号旋钮给更改的补丁或存储的更换编号。
转动左边效果最左边旋钮更改该库的存储或更换(当前使用的补丁不能作为选择目标)要存储/换用完整补丁按STORE/SWAP键,屏幕显示”COMPLETE”后,打开STORE/SWAP 交换补丁(如果要退出,按除了STORE/SWAP以外的任意键。
5、设置特定的补丁参数按TOTAL键激活总菜单,转动左边效果的第一个旋钮来调整补丁级别,范围0~120.转动3个旋钮的任何一个旋钮来交换效果顺序,按PAGE键更改补丁名称,(转动旋钮1移动光标,转动2旋钮更改字符符号类型,转动3旋钮选择字符。
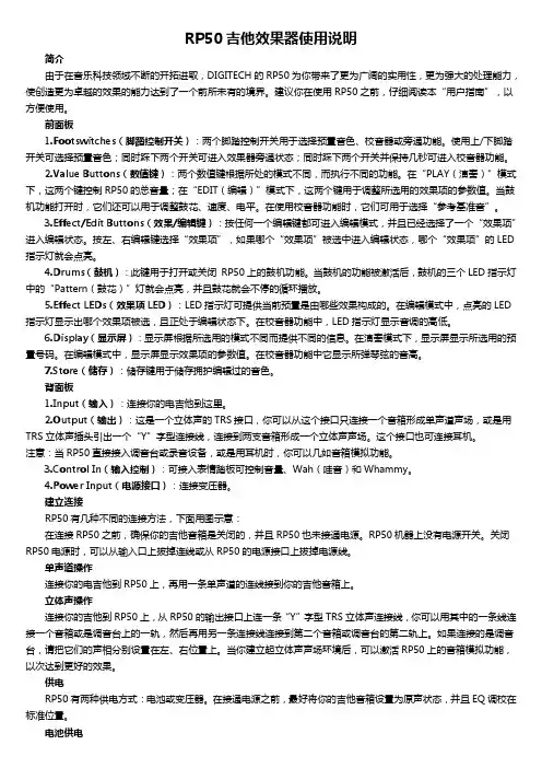
RP50吉他效果器使用说明简介由于在音乐科技领域不断的开拓进取,DIGITECH的RP50为你带来了更为广阔的实用性,更为强大的处理能力,使创造更为卓越的效果的能力达到了一个前所未有的境界。
建议你在使用RP50之前,仔细阅读本“用户指南”,以方便使用。
前面板1.Footswitches(脚踏控制开关):两个脚踏控制开关用于选择预置音色、校音器或旁通功能。
使用上/下脚踏开关可选择预置音色;同时踩下两个开关可进入效果器旁通状态;同时踩下两个开关并保持几秒可进入校音器功能。
2.Value Buttons(数值键):两个数值键根据所处的模式不同,而执行不同的功能。
在“PLAY(演奏)”模式下,这两个键控制RP50的总音量;在“EDIT(编辑)”模式下,这两个键用于调整所选用的效果项的参数值。
当鼓机功能打开时,它们还可以用于调整鼓花、速度、电平。
在使用校音器功能时,它们可用于选择“参考基准音”。
3.Effect/Edit Buttons(效果/编辑键):按任何一个编辑键都可进入编辑模式,并且已经选择了一个“效果项”进入编辑状态。
按左、右编辑键选择“效果项”,如果哪个“效果项”被选中进入编辑状态,哪个“效果项”的LED 指示灯就会点亮。
4.Drums(鼓机):此键用于打开或关闭 RP50上的鼓机功能。
当鼓机的功能被激活后,鼓机的三个LED指示灯中的“Pattern(鼓花)”灯就会点亮,并且鼓花就会不停的循环播放。
5.Effect LEDs(效果项LED):LED指示灯可提供当前预置是由哪些效果构成的。
在编辑模式中,点亮的LED指示灯显示出哪个效果项被选,且正处于编辑状态下。
在校音器功能中,LED指示灯显示音调的高低。
6.Display(显示屏):显示屏根据所选用的模式不同而提供不同的信息。
在演奏模式下,显示屏显示所选用的预置号码。
在编辑模式中,显示屏显示效果项的参数值。
在校音器功能中它显示所弹琴弦的音高。
7.Store(储存):储存键用于储存拥护编辑过的音色。
安全使用事项在使用本装置之前,请仔细阅读说明书,并遵守有关操作和使用的警言,本说明书要妥善保管以备日后查用。
◆电源:本装置只能使用说明书所标注的电源种类。
◆电源线保护:要注意避免电源线被重物压挤,特别要注意电源线的插头、装置上的出线处及方便插座处,切忌拉、抽电源线。
◆水口湿气:不能放在离水源较近的地方使用,例如:浴缸、洗漱池、厨房水槽、洗手盆潮湿的地下室、游泳池附近等处。
◆温度:本装置必须远离热源。
例如:散热器、加热电阻、各种炉子及其它发热装置(包括放大器)。
◆电击:必须注意防止物品或水流掉进内芯。
如果掉进金属或其它导电物品,会使装置内部产生电击短路的危险。
◆盖板拆卸:因机内存有高压,非电子专业技术人员,切勿拆卸机壳,如果内部电子零件被非正常接触,可能发生严重电击事故。
此事件本公司概不负责。
◆清洁:不要使用挥发性溶液。
如:酒精、涂料稀释剂、汽油、挥发油等擦拭外壳,使用清洁的干布就行。
◆异常气味:当发现异常气味或浓烟时,应立即切断电源并拔出插头,与供货商或最近的维修部门联系,寻求维修服务。
◆长期闲置时:A.为安全起见,请切断电源开关,拔掉电源插头。
以防发生火灾。
B.防止水、金属、易燃品或其它异物掉进机内,以免发生触电及火灾事故。
若发生此类事故时,请立即切断电源,停止使用。
并与本公司服务中心或所在购买商店联系,寻求维修服务。
◆注意:不要把电源插头压在机器下面或夹在其他物品中间;不要把电源设置在人员来往频繁的地方,以免造成因插头破损而发生触电或火灾事故。
致顾客尊敬的顾客:感谢您选用本产品!为了保证阁下和机器的安全,同时令您能充分享受最佳的音响效果,在连接或操作本机之前务必细读本说明书,阅读后请将本说明书妥善保存好以备日后查用。
开箱检查:拆开包装后,请先确认本机是否有因运输途中造成的损伤,并依照本手册要求接线并测试每项功能,如有问题请立即通知销售部。
◆ 购机时请检查机箱后板上的条形编码是否完整,各随机附件是否齐全 等。
mg300效果器中文说明书1、上电前准备将隔离开关QS打到【合】的位置上。
将主电源【主停】闭锁按钮拉出,使其处于解锁(触点闭合)状态。
将运输机闭锁【运停】按钮拉出,使运输机解锁。
2、启动电机接通主电源:按下主电源【主启】按钮,机组上电。
显示屏显示欢迎画面,之后可以根据提示操作。
右截割电机:按下【右截启】按钮,右截割电机即启动投入运行(保持和前一截割电机起动时间间隔)。
运行状态,按下【右截停】按钮,右截割电机将停止运行。
注意:如按下【主启】按钮后,立即按下【右截启】按钮,右截割电机将不能启动,因为两截割电机启动回路有时间延时互锁,只有当左截割电机启动运行后,右截割电机才能启动。
3、牵引行走牵引相关操作可以在五处进行:电控箱、左、右端头站、左、右遥控发射机。
但其中牵引启动操作只能在煤机面板进行。
牵引启动:按下电控箱上的【牵启】按钮,牵引启动。
功能说明天地科技33 MG300/720-AWD1加减速操作:牵引启动后,按提示选择牵引速度。
按下【加速】按钮,牵引速度将从最小频率开始增加,直至松开按钮为止。
减速操作按下【减速】按钮,过程与加速过程相同。
选择牵引方向:按下【向左】或【向右】按钮,变频器启动,向选定方向运行。
牵引过程中的换向,可直接按下相应的方向按钮,采煤机可自动换向。
调动模式:通过按下【方式】按钮,采煤机运行状态在割煤模式和调动模式间切换。
注意:调动模式用于空载快速调车,,严禁用于割煤。
4、摇臂升降左摇臂升降操作:可在左端头站或左遥控发射机上操作。
按【左升】则左摇臂升,按【左降】则左摇臂降。
右摇臂升降操作:可在右端头站或右遥控发射机上操作。
按【右升】则右摇臂升,按【右降】则右摇臂降。
相应的显示屏上有箭头显示。
5、正常停机牵引停止:在操作盖板,端头站或遥控器上,按【牵停】按钮,可以实现变频器的停机操作。
采煤机停止:采煤机主机停止有五处【主停】按钮可以操作,电控箱(兼闭锁),功能说明左、右端头站(不闭锁),左、右遥控发送器(不闭锁)。
什么是BOSS ACA类型的效果器电源供电什么是BOSS ACA类型的效果器电源供电?Boss PSA和ACA供电器有什么不同? 为什么有两种?(此文章来源-台湾某网站)这就要先讲"Regulated" 观念, 和Boss效果器的一段历史!先讲Regulated(稳压), 如果供电器里的变压器将AC转成DC后若没稳压线路, 那么接上了器材开始吃电后, 它的电压就会下降, 9 V可能就降到8V, 7V等, 这样没稳压的供电器英文叫Unregulated (非稳压), 这种变压器你拿电表量, 常常是它写9V, 你量起来却有10V或更多, 就是多一些让它吃电时就降下去变接近9V, 干电池也都是Unregulated的, 所以9V的你一量, 却有9.6V或更多Regulat ed(稳压)的供电器就是有稳压的了, 那就是只要不超过它的安培数,你接很多单颗, 电压并不会因此降下去, 每颗都吃到9V Boss PSA 的就是Regulated(稳压)的, ACA就是Unregulated(非稳压)的。
为什么有两种?这还是历史原因Boss效果器是1978年左右问世的, 在这之前其它厂家的单块效果器, 大都是不能外接供电器, 只能用电池, 以前一天到晚听老前辈说一些早期的效果器声音比较棒, 我就笨笨的去搜刮到一堆古董,结果发现都不能外接供电器, 甚至有的也没有LED红灯这样的设计, 用的干的要死! 所以那时设计单颗效果器的工程师, 都是以9V 干电池供电为基础来设计线路,也就是Unregulated(非稳压)的供电 .Boss工程师当时不知是比较多事, 还是说应说考虑比较细? 加了能外接供电器的设计, 但由于如上述里面线路是以Unregulated 9V 电池供电为基础设计, 所以他们也设计了Unregulated(非稳压)的A CA供电器来外接, 才能跟电池供电状况类似, 但是12V的(1997年后改成9V, 下面会讲), 然后单颗里面的线路有加一个470欧姆的电阻把电压从12V降到9V, 因为最早的Boss单颗是OD-1, CE-2, DS-1那些, 安培数都很小 4~8mA而已, 所以虽然是Unregulated(非稳压), 接好几颗电压也不会降太多, 用12V而非9V的考虑, 就是让接很多颗时电压有足够的下降空间. 但是过了几年, Boss单颗越出越多种, 而且像Delay类的mA数值都好大, 这下糟糕了, ACA不能胜任了, 就另外出了PSA这种Regulated(稳压)的供电器, 接着买的人就很麻烦了, 要看电源孔旁边标签是贴ACA还是PSA, 常常两种都要买 !12V版本的ACA一直存在到1997年八月, Boss才决定把所有的效果器都改成能接PSA, 基本上就是把上面讲的吃12V的, 把那个470 Ohm电阻去掉, 就变成吃9V 但有几颗旧线路设计, Boss工程师却发现保持用Unregulated(非稳压)供电, 比Regulated(稳压)表现好, 他们可能想保持这几颗能发挥最好效果, 就决定继续生产9V版的Un regulated(非稳压) ACA, 但电压必需降到9V, 所以1997年8月之前12V的ACA供电器完整型号是写ACA-120, 之后到现在的9V版是写ACA-120G(多一个G) 如上述Boss单颗的电源插头附近会贴标签写这颗要用PSA或ACA的, 在1997年之后还有SD-1, BF-2, GE-7, O C-2, DS-1, PH-2, CS-3这些是标ACA, 如上述它们也可以接 PSA, 但接ACA照Boss讲的会效果更出来, 但因为ACA是Unregulated(非稳压), 所以最好只接一颗避免电压下降还有一点要提, 如果我们买到了旧版12V的Boss, 你用PSA光接它一颗, 会发现LED红灯只微亮, 那当然是电压不足, 9V被那颗47 0 Ohm电阻降到搞不好剩6V不到, 但是你用分线再去多串接几颗指定用PSA的, 然后用短导线串接起来, 却发现它红灯又亮起来了, 我去网上搜了一下研究为什么会这样? 找到解释是说这短导线串接,会让所有串接的单颗负极接地相通(shared common ground), 加上分线来的供电, 会让这颗的线路板吃到的电会升到9V, 这点我不是这行专科的, 就不会解释细节了!所以我们买旧Boss效果器, 例如去拍卖标到上面标示ACA的旧Boss, 这就要去判断是老的12V版, 或是新的1997以后的9V版了, 就拿一颗Regulated 式9V供电器光接它一颗, 看看是否红灯只微亮, 若是,那就是12V的, 解决方法? 若只用它一颗, 当然就是去找12V Unregulated(非稳压)的供电器了, 要串接其它单颗, 那就如上面讲的, 若串接到其它吃Regulated (稳压)9V的单颗用分线一起供电, 连上导线, 就能正常9V运作, 但要注意有些那种像砖块, 上面可分接出去很多供电线那种Pedalboard供电器, 它每条线出去可能会是"独立供电"的, 跟分线意思不同(全连通), 这能不能解决我还没去试验过, 请有这方面知识的高手网友解释吧 !。
BOSS GT-6的中文说明书第一章使用效果器演奏导线连接方式开启电源调整输出音量关闭电源为连接装置设定输出方式(放大器;输出选择) 何谓音色如何切换音色使用gt-6选择音色只切换阿拉伯数字(1-4)切换数据库(bank 1-85)与阿拉伯数字(1-4) 显示屏的指示讯息如果音色无法切换第二章建立专属的常用音色寻找与理想中类似的音色(ez tone)使用旋钮调整音色增加效果设定效果音质(快速设定)使用单一参数做更多细部设定使用踏板效果(哇音器,踏板弯音)哇音器(wah)踏板弯音(pedal bend)音色命名改变效果连接顺序(effect chain)第三章储存您自己制作的音色写入(write)复制音色调换音色第四章效果说明前级放大器preamp/音箱speaker仿真器过载/失真(overdrive/distortion)延时(delay)合声(chorus)混响(reverb)放大器(wah)wah(踏板哇音)aw(自动哇音)fw(修正哇音)eq(均衡器)fx-1(效果器-1)cs(压缩器)lm(限制器)ac(木吉他仿真器)pic(拾音器仿真器)tr(颤音)sg(增音器)fb(回授器)afb(反回授器)frt(无音格仿真器)fx-2(效果器-2)ph(相位器)fl(飘忽器)hr(合音器)ps(移调器)pb(弯音踏板)2ce(双和声器)pan(自动左右相位效果)vb(颤音效果)uv(独特相位器sdd(短暂延时)hu(人声效果rm(铃响仿真器sl(断音器ar(自动反复乐句效果syn(吉他合成效果)seq(副均衡器)ns(杂音抑制器)master(主控参数)fv(脚控音量)第五章表情与控制踏板的设定(踏板设定)表情踏板的设定表情踏板开关/控制踏板的设定快速设定(quick setting)编辑”快速设定”利用gt-6踏板、外接踏板,与外接midi设备,来控制效果器使用外接表情踏板来控制哇音效果与弯音效果第六章使用自订功能进行”自订”前级放大器设定进行”自订”过载/失真设定进行”自订”踏板哇音设定第七章 gt-6的便捷功能快速音色音量调整(patch level旋钮)使用踏板来开启与关闭效果器(manual mode)切换到手动模式选择用踏板切换开启与关闭的效果器手动模式下,比较前级放大音色吉他调音开启调音器/旁路功能调音时的荧幕显示调音方法改变调音器设定使用号码踏板,来切换调音器的开启与关闭调整整体音量,以配合使用环境(global)使用外接效果器使用数字输出使用电平表,来检查效果器输出强度第八章其它功能调整荧幕对比(lcd contrast)选择patch/value旋钮功能(dial function)设定切换音色的时机(patch change mode)限制可以切换的音色库(bank extent)设定”表情踏板保留”设定旋钮功能(knob mode)设定外接脚踏开关功能(sub ctl 1,2 function)第九章使用midi您可以用midi做什么?midi功能设定传送与接收midi资料传送资料到外接midi设备(bulk dump)从外接midi设备接收资料(bulk load)设定程序变化表开启/关闭程序变化表设定(midi map select)关于midimidi讯息传送与接收的方式gt-6使用的midi讯息主要类型关于midi implementation使用音色库选择讯息来改变音色从gt-6改变外接midi设备上的音色号码使用外接midi设备传送过来的音色库选择讯息,改变gt-6上的音色号码恢复原厂设定值(factory reset)故障排除错误讯息midi implementation chart规格建立专属的常用音色寻找与理想中类似的音色(ez tone)此外,在实际演奏时, 你可以使用的另一音色是内部采样设定,称为"ez tone",当您想创造属于自己的音色时,相当有效。
全套含:效果器一个、原装电源一个、英文说明书一份小体积,大功能DIGITECH新款RP55入门级效果器,带有11种放大器模拟以及20种录音室质量的周边效果,可允许同时8种效果同时运行。
RP55是RP系列中操作最简便的产品,只需要选择你所需的放大器类型以及效果类型而无需进行复杂的参数设置,所有既定的参数都来自我们协同专业乐手一起工作多年后的经验,我们将专业的音色变得触手可及。
RP55装配了我们专利的AudioDNA™ DSP芯片,处理能力达到录音室品质。
24比特数字/模拟/数字转换避免了频率响应的损失。
当然也包含了DIGITECH特色的30种节奏鼓机以及13LED发光显示调音表。
不论是初学者还是专业乐手的便携设备,RP55都是你最佳的选择。
Features•11 Amp Models• 5 Cabinets•20 Studio Quality Effects, up to 8 at once•Built-in drum machine with 30 patterns•40 user, 40 Factory Presets•Built-in Chromatic Tuner•Expression pedal input for Whammy, Wah and Volume•Easy-to-read LED Display•Stereo Output doubles as headphone jack•Low-noise 24-Bit analog digial converters•Runs on batteries or external power supply*--------------------------------中文说明书:前面板1. Footswitches(脚踏控制开关):两个脚踏控制开关用于选择预置音色、校音器或旁通功能。
使用上/下脚踏开关可选择预置音色;同时踩下两个开关可进入效果器旁通状态;同时踩下两个开关并保持几秒可进入校音器功能。
kv6000效果器说明
KV6000效果器是一款多功能的音频处理设备,具备多种音效
处理功能,适用于各种音乐演出和录音场合。
该效果器具有以下主要特点和功能:
1. 多重音效:KV6000效果器配备了多种音效模式,包括混响、合唱、调制、延迟等效果,以及多种预设音效,可为音乐添加多重音效,增强舞台表现力。
2. 数字控制界面:KV6000采用数字控制界面,配有LCD显
示屏和旋钮控制,操作简便,可根据需要快速调整各种参数,实现精确控制。
3. 高音质处理:KV6000采用24位AD/DA转换技术,保证音
频信号的高保真传输和处理,音质清晰透明,能有效减少噪声和失真。
4. 可编程预设:KV6000内置了多个可编程的音效预设,用户
可以根据需要自定义和保存自己喜欢的音效设置,方便快捷地切换不同的音效模式。
5. 输入输出接口:KV6000提供了多种输入输出接口,包括XLR和TRS(1/4英寸)分别用于麦克风和乐器信号输入,以
及TRS(1/4英寸)和XLR用于主输出和监听输出,满足不
同场合的连接需求。
6. 耐用可靠:KV6000采用坚固的金属外壳,内部电路设计合
理,具有良好的抗干扰性和耐用性,适合各种现场演出和工作环境。
总的来说,KV6000效果器是一款功能丰富、音质优良、操作简便的音频处理设备,适用于音乐演出、录音室和个人音乐创作等多种场合。
调音台幻象电源什么用途调音台幻象电源是一种非常重要的音频设备,主要是用来提供音频信号处理所需的电源。
这种电源可以为调音师提供所需的干净和稳定电源,从而提高音频信号的质量。
接下来我们将详细讨论调音台幻象电源的用途以及它在音频行业中的重要性。
1. 为麦克风提供干净的电力调音台幻象电源最常见的用途是为麦克风提供干净的电力。
麦克风信号通常过于微弱,需要经过放大器进行信号处理。
然而,调音台幻象电源可为麦克风提供所需的电力,使其信号能够更加稳定和清晰。
2. 增强信号质量调音台幻象电源是一种高质量的电源,它与其他廉价的电源不同,可为信号提供更高质量的电力。
这样能够增强信号的质量,从而使得音频输出更加干净、明亮、自然。
3. 降噪处理调音台幻象电源还可以用于降噪处理。
在一些极端的情况下,可能会发现二次电路中的噪音在音频信号中变得明显。
在这种情况下使用幻象电源可以消除这种噪音。
4. 防止干扰调音台幻象电源还可以防止外部干扰。
在现代工业环境中,电磁干扰或任何高频干扰都可能导致信号失真或降低音频质量。
调音师可以使用调音台幻象电源来避免这种情况,从而确保音频信号的质量。
5. 增强麦克风信号的稳定性麦克风信号很容易受到外部干扰的影响,并且这种干扰可以导致麦克风信号的波动。
调音台幻象电源可以为麦克风提供所需的额外电力,增强麦克风信号的稳定性,并使其不易受到外部干扰。
6. 调整各种音频参数调音台幻象电源可以用来调整音频参数。
调音台可通过调整各种参数来改变音频信号的声音,如音量、音频平衡和音频频率等。
因此,幻象电源对调音台的音频设置和优化非常重要。
7. 增强音频输入对于使用多个音频设备的场合,调音台幻象电源还可以用于增强音频输入,从而提高总体音频质量。
通过这种方式,可确保音频信号从所有输入设备中流畅渗透,从而得到更好的音频效果。
在总的来说,调音台幻象电源是一种非常重要的音频设备,它对于音频行业的发展和优化起着至关重要的作用。
无论是麦克风的输入信号增强、干扰去除、还是音频参数的调整和优化等,都需要调音台幻象电源起到重要的作用。
dmxdk5800效果器说明书摘要:一、前言二、产品概述三、操作说明1.连接设备2.参数设置3.操作模式4.断电恢复四、注意事项五、售后服务正文:【前言】dmxdk5800 效果器是一款优质的效果器,为了帮助用户更好地了解和使用该产品,我们特地编写了本说明书。
在接下来的内容中,我们将详细介绍该产品的相关知识和操作方法。
【产品概述】dmxdk5800 效果器是一款高性能的效果器,适用于各种音响设备。
它具有优秀的音频处理能力,可以实现多种音频效果,满足用户的各种需求。
此外,该效果器还具有稳定性高、抗干扰能力强等优点。
【操作说明】1.连接设备在使用效果器之前,请确保将效果器与音响设备连接正确。
将效果器的输出端与音响设备的输入端相连接,同时将效果器的电源插头插入电源插座。
2.参数设置效果器上有多个参数可供用户调整,以实现不同的音频效果。
用户可以根据自己的需求和喜好进行设置。
在调整参数时,请务必小心谨慎,以免造成设备损坏。
3.操作模式效果器支持多种操作模式,包括手动模式和自动模式。
用户可以根据自己的需求选择合适的操作模式。
在操作过程中,请确保遵循操作规范,以免影响设备性能。
4.断电恢复在设备断电后,请等待一段时间以确保设备充分冷却,然后重新插入电源插头进行供电。
在恢复供电后,设备将自动恢复到断电前的状态。
【注意事项】1.在使用效果器时,请确保设备与电源电压相匹配,以免发生设备损坏或人身安全事故。
2.请勿在潮湿、高温、多尘的环境中使用效果器,以免影响设备的性能和寿命。
3.在设备出现异常情况时,请立即关闭电源,并联系售后服务人员进行处理。
【售后服务】我们承诺为用户提供优质的售后服务。
如果您在使用过程中遇到任何问题,请随时联系我们的售后服务人员。