项目沟通管理计划表
- 格式:xls
- 大小:12.00 KB
- 文档页数:2
项目沟通管理模板以下是一个项目沟通管理模板,其中包括了项目沟通计划、会议纪要、报告和记录等相关内容。
一、项目沟通计划1.确定项目沟通目标:明确项目沟通的目的和目标,包括传递信息、解决问题、协调资源等。
2.确定沟通对象:确定需要沟通的人员或团队,包括项目团队成员、干系人、上级领导等。
3.确定沟通方式:根据沟通对象和沟通内容,选择合适的沟通方式,包括会议、面谈、电话、邮件等。
4.制定沟通计划:根据项目进度和干系人需求,制定合理的沟通计划,包括沟通时间、地点、参与人员、沟通内容等。
二、会议纪要1.会议记录:在会议开始前,指定一名记录员负责记录会议内容。
2.会议纪要:会议结束后,整理会议记录并形成会议纪要,包括会议时间、地点、参与人员、主要内容等。
3.发送会议纪要:将会议纪要以邮件或其他方式发送给与会人员,确保相关人员了解会议内容。
三、报告和记录1.项目进展报告:定期编写项目进展报告,汇总项目进度、质量、成本等方面的信息,上报给上级领导和干系人。
2.重要事件记录:对项目中的重要事件进行记录,包括问题处理、风险应对、变更请求等,以便于后期查阅和总结。
3.沟通记录:对项目中的沟通过程进行记录,包括会议记录、电话记录、邮件往来等,以便于跟踪和追溯。
四、其他注意事项1.遵守公司或组织的规定:在沟通过程中遵守公司或组织的相关规定,如保密要求、工作纪律等。
2.保持及时性:及时传递信息、反馈问题和调整资源,确保项目顺利进行。
3.保持开放性:鼓励团队成员积极发表意见和建议,促进信息共享和知识交流。
4.做好存档工作:对项目沟通过程中产生的文件和记录进行存档,以便于后期查阅和审计。
项目沟通管理计划模板项目沟通管理计划1. 项目概述本项目旨在完成xxx目标,提供xxx服务。
项目组成员包括xxx角色,分别负责xxx任务。
2. 沟通目标2.1 内部沟通目标- 确保项目组成员之间的信息流通畅,协调工作进度。
- 促进团队协作,提高团队效率。
2.2 外部沟通目标- 向项目业务负责人和利益相关方提供项目进展情况和问题解决方案。
- 确保对项目外部环境变化及时做出应对措施。
3. 沟通渠道3.1 内部沟通渠道- 项目组成员之间的日常沟通主要通过面对面会议、电话会议、即时通讯工具等实现。
- 重要决策和信息传递通过项目管理软件进行记录和共享。
3.2 外部沟通渠道- 向项目业务负责人和利益相关方提供项目进展情况和问题解决方案的渠道包括定期会议、邮件报告以及电话沟通。
- 对于紧急的重要信息,将通过电话或面对面会议进行沟通。
4. 沟通频率4.1 内部沟通频率- 项目组成员之间每周进行一次项目进展会议,汇报工作进展情况和遇到的问题。
- 需要协调的工作将根据实际情况,在会议之外通过即时通讯工具进行沟通。
4.2 外部沟通频率- 向项目业务负责人和利益相关方提供项目进展情况报告,频率为每月一次。
- 对于重要问题的沟通,将根据实际需要进行及时沟通。
5. 沟通内容5.1 内部沟通内容- 工作进展情况的汇报和交流。
- 问题和困难的讨论和解决方案的提供。
- 对于其他项目组成员的支持和协助。
5.2 外部沟通内容- 项目进展报告,包括项目目标完成情况、预算使用情况、风险和问题的解决方案等。
- 针对项目相关的紧急问题的沟通和协商。
6. 沟通参与方6.1 内部沟通参与方- 项目组成员,包括项目经理、开发人员、测试人员等。
- 其他部门的代表,如市场部、产品部等。
6.2 外部沟通参与方- 项目业务负责人和利益相关方,包括项目发起人、高级管理人员等。
7. 沟通效果评估7.1 内部沟通效果评估- 定期收集项目组成员的反馈意见,了解沟通效果和团队合作情况。
项目沟通计划模板一、背景介绍项目名称:XXXX项目项目背景:XXXX项目是公司今年的重点项目,旨在开发一款全新的智能手机应用程序,以满足市场对于智能手机功能的需求。
该项目涉及多个部门的合作,包括研发、设计、市场推广等。
二、项目目标1. 主要目标:- 开发一款功能完善、用户友好的智能手机应用程序。
- 在市场上推广并取得一定的市场份额。
- 实现项目的商业价值,提升公司的品牌形象和盈利能力。
2. 沟通目标:- 确保项目相关方对项目目标和进展有清晰的了解。
- 促进项目团队内外的沟通和合作。
- 及时解决沟通问题,减少误解和冲突。
三、项目相关方1. 项目团队:- 项目经理:负责项目的整体管理和协调。
- 研发团队:负责应用程序的开发和测试。
- 设计团队:负责应用程序的界面设计和用户体验。
- 市场团队:负责应用程序的市场推广和用户反馈收集。
2. 利益相关方:- 高层管理人员:关注项目的进展和商业价值。
- 内部员工:可能会使用该应用程序,关注项目的实施和效果。
- 客户:可能会购买和使用该应用程序,关注产品质量和功能。
- 合作伙伴:参与项目中的合作,关注项目的合作进展。
四、沟通内容和方式1. 沟通内容:- 项目目标和进展:定期向项目团队和利益相关方汇报项目的目标和进展情况。
- 问题和风险:及时向相关方报告项目中出现的问题和风险,并提供解决方案。
- 决策和变更:在项目中需要做出决策或发生变更时,及时通知相关方并征求意见。
- 里程碑和进度:向项目团队和利益相关方通报项目的里程碑和进度计划。
2. 沟通方式:- 会议:定期召开项目团队会议和利益相关方会议,讨论项目进展、问题和决策。
- 电子邮件:通过电子邮件向项目团队和利益相关方发送项目的进展报告和重要通知。
- 项目管理工具:使用项目管理工具记录和跟踪项目的进展、问题和决策。
- 内部网站:建立项目的内部网站,发布项目的相关信息和文档。
五、沟通计划1. 沟通频率:- 项目团队内部:每周召开一次项目团队会议,每月向项目团队发送一次项目进展报告。
项目沟通计划模板一、背景和目标在项目管理中,沟通是至关重要的一项工作。
一个成功的项目沟通计划可以确保项目团队成员之间的信息流畅和有效,提高项目的执行效率和成功率。
本文将介绍一个标准的项目沟通计划模板,以帮助项目经理和团队成员更好地规划和执行项目沟通工作。
二、项目概述(在此处简要描述项目的背景、目标和范围)三、项目沟通目标(在此处列出项目沟通的主要目标,例如:确保项目团队成员了解项目的目标和里程碑、及时传达项目进展和问题、促进团队合作和协作等)四、项目沟通策略1. 目标受众(在此处列出项目沟通的目标受众,包括项目团队成员、项目干系人、上级领导、客户等)2. 沟通方式(在此处列出项目沟通的方式,包括会议、邮件、电话、报告、工具平台等)3. 沟通频率(在此处列出项目沟通的频率,例如每周团队会议、每月项目进展报告等)4. 沟通内容(在此处列出项目沟通的具体内容,例如项目目标、进展报告、问题解决方案、变更管理等)五、项目沟通计划1. 沟通计划表(在此处列出一个表格,包括沟通时间、受众、方式、内容等信息,用于规划和记录项目沟通活动)2. 沟通责任人(在此处列出每个沟通活动的责任人,以确保沟通活动的顺利进行)3. 沟通风险和风险应对措施(在此处列出可能出现的沟通风险,例如信息不准确、沟通延迟等,并提供相应的风险应对措施)六、沟通工具和资源(在此处列出项目沟通所需的工具和资源,例如会议室、电子邮件系统、项目管理软件等)七、评估和改进(在此处描述如何评估项目沟通的效果,并提出改进建议,例如定期收集反馈、进行沟通效果评估等)八、附录(在此处列出相关的附录,例如项目沟通模板、沟通记录等)以上是一个标准的项目沟通计划模板,根据实际项目的需求和特点,可以进行适当的调整和修改。
通过合理规划和执行项目沟通工作,可以提高项目的成功率,确保项目团队成员之间的有效沟通和协作,从而顺利完成项目目标。
项目沟通管理计划模板1. 介绍项目沟通管理计划是一份关键性文件,它确保项目团队之间的有效沟通,以及与项目相关方之间的高效沟通。
本模板旨在提供一个结构化的框架,以帮助项目经理制定和执行项目沟通管理计划。
2. 目标和目的本节主要阐述项目沟通管理计划的目标和目的,强调项目沟通的重要性。
项目沟通管理计划的目标可能包括但不限于以下几个方面:- 在项目启动阶段明确沟通目标和期望结果。
- 确定项目各方的沟通需求和沟通频率。
- 确定有效的沟通渠道和工具。
- 建立沟通流程和沟通责任。
3. 项目团队沟通计划本节详细说明项目团队之间的沟通管理计划。
以下是一些可能包括在此计划中的内容:- 团队例会安排:明确团队例会的频率、时间、地点以及议程。
- 团队沟通工具:确定项目团队内部的沟通工具,例如电子邮件、即时通讯工具等。
- 沟通记录:建立沟通记录的方式和格式,确保准确记录会议纪要、决策、问题等重要信息。
- 沟通角色和责任:明确项目团队成员的沟通角色和责任,确保信息及时传递。
4. 干系人沟通计划本节描述项目团队与项目相关方之间的沟通管理计划。
以下是一些可能包括在此计划中的内容:- 干系人分析:对项目各方进行分析,明确他们的沟通需求、偏好和利益关系。
- 沟通渠道:确定与干系人交流的渠道和方式,包括会议、报告、站点更新等。
- 沟通频率:确定与各个干系人进行沟通的频率和时机,以确保满足他们的信息需求。
- 沟通内容:明确需要与干系人沟通的内容和要传递的信息。
5. 风险管理计划本节概述在项目沟通中可能出现的风险,并提供相应的风险管理策略。
以下是一些可能的风险以及相应的应对措施:- 沟通偏差:确保沟通内容的准确性和一致性,避免误导或误解。
- 信息延迟:建立有效的沟通渠道和流程,确保信息的及时传递。
- 干系人不满意:定期与干系人进行沟通,了解他们的需求和关切,并及时采取措施解决问题。
6. 监控与控制本节描述如何监控和控制项目沟通管理计划的执行。
项目管理计划表(模板)背景本项目管理计划表为项目团队在实施某个具体项目时的指导框架。
通过规划和管理项目的各个方面,能够确保项目按计划进行,达到预期的目标和成果。
项目概述项目名称:[项目名称]项目目标:[项目目标的简要描述]项目范围:[项目的具体范围和限制]项目时间表:[项目的开始时间和预计完成时间]项目管理团队项目经理- 姓名:[项目经理姓名]- 职责:负责整个项目的规划、组织、协调和监督项目成员- [项目成员1姓名]:负责 [项目成员1职责]- [项目成员2姓名]:负责 [项目成员2职责]- [项目成员3姓名]:负责 [项目成员3职责]- ...项目管理方法项目规划- 制定项目目标和可达成的结果- 确定项目的时间表和里程碑- 确定项目的范围和限制- 确定项目的资源需求和分配项目执行- 分配项目任务和责任- 监督项目进展和问题解决- 协调项目成员合作和沟通项目控制- 监督并调整项目进度和资源分配- 管理项目风险和变更- 定期汇报项目进展和问题解决项目收尾- 完成项目交付物的验收和交付- 总结项目经验教训和反馈- 撰写项目报告和总结项目沟通与协作沟通方式- 定期会议- 电子邮件- 项目管理工具(如Trello、Jira等)信息共享与协作工具- 共享文档和文件夹(如Google Drive、Microsoft Teams等)- 实时聊天和讨论工具(如Slack、微信群等)项目风险管理风险识别- 分析项目可能面临的各种风险和障碍- 制定应对策略和计划风险控制- 监测项目中的风险并采取相应措施- 管理和减少不可避免的风险风险评估- 定期评估项目风险的潜在影响和可能性- 更新风险管理计划和应对策略项目质量管理质量目标- 设定项目的质量标准和目标- 确保项目交付物符合质量要求质量控制- 监督项目过程和交付物的质量- 采取纠正措施解决存在的质量问题质量保证- 定期评估和审核项目的质量管理过程- 持续改进项目的质量管理方法项目评估与总结项目评估- 对项目的目标和成果进行评估- 分析项目执行中的成功和失败因素项目总结- 总结项目的经验教训和收获- 归档项目文档和资料以上为项目管理计划表的简要内容,旨在为项目团队提供一个规范和系统的项目管理框架,以确保项目能够按计划顺利进行。
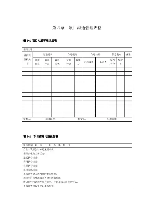
项目沟通管理表三篇篇一:项目沟通管理表格表4-1 项目沟通管理计划表表4-2 项目信息沟通报告表表4-3 项目沟通核查表表4-4 项目员工沟通表表4-5 部门间冲突协调表时间:年月日注本意见为最终决定,双方主管必须遵守,如有异议可保留,进行存档。
表4-6 联盟体冲突协调表时间:年月日注本意见为最终决定,双方项目经理必须遵守,如有异议可保留,一式两份,进行存档。
表4-7 联盟体来往登记表时间:年月日沟通次数:第次注本表一式两份,需双方协调人共同签字同意方为有效,进行存档,如有异议需报请仲裁委员会进行协调。
篇二:项目沟通管理表格项目信息与沟通管理表单表39-1表39-2表39-3表39-4表39-5表39-6表39-7表39-8表39-9表39-10表39-11表39-12表39-13表39-14 项表39-15表39-16说明本章介绍了为确保项目信息的合理收集和传输所需要的一系列表单。
其中涉及组织间、技术间、人员间、管理间的界面等的管理过程。
特别注重对项目管理过程的沟通规划、信息发布、协调协商、信息反馈、绩效报告和项目利害关系者之间的信息和沟通管理。
表39-1 项目沟通管理计划表批准人:项目经理:制定人:批准日期:表39-2 项目信息沟通报告距下一里程碑还有本月进度:计划完成 %,实际完成 %本月费用:计划,实际本月质量情况:上次报告会发现问题的解决情况:项目当前出现或遇见可能出现的问题:解决这些问题的方案有哪些,计划采取的措施是什么:下次报告期拟实现的重大事项:39-3项目沟通核查表表39-4 项目员工沟通表表39-5 部门间冲突协调表需求部门(甲):解决部门(乙):事由:双方解决意见:项目经理协调方案:需求部门主管意见:解决部门主管意见:项目经理意见:注:本意见为最终决定,双方主管必须遵守,如有异议可保留,进行存档。
表39-6 虚拟团队(联盟体)冲突协调表时间:年月日需求单位(甲):解决单位(乙):事由:双方解决意见:仲裁协调方案:需求单位项目经理意见:解决单位项目经理意见:仲裁委员会意见:注:本意见为最终决定,双方项目经理必须遵守,如有异议可保留,一式两份,进行存档。
项目沟通计划模板一、项目背景本项目旨在开发一款全新的智能家居系统,以提供更便捷、智能化的生活体验。
为了确保项目的顺利进行,有效的沟通和协作是至关重要的。
二、沟通目标1. 向项目团队成员传达项目的愿景、目标和战略,确保大家对项目的整体方向有清晰的认识。
2. 与利益相关者(包括客户、合作伙伴等)保持良好的沟通,及时反馈项目进展情况,解答问题,获取反馈和建议。
3. 协调不同团队之间的沟通,促进信息共享和协作,确保项目各项工作的顺利进行。
三、沟通方式和工具1. 定期会议:每周召开一次项目团队会议,讨论项目进展、问题和挑战,并制定相应的解决方案。
2. 项目报告:每月向利益相关者发送项目进展报告,包括项目目标达成情况、风险和问题、下一阶段计划等。
3. 电子邮件:用于日常沟通和信息共享,确保团队成员之间的及时沟通。
4. 项目管理工具:使用项目管理软件(如Trello、Jira等)进行任务分配、进度跟踪和问题管理。
5. 线下会议:对于重要的决策和讨论,可以安排线下会议,以便面对面交流和深入讨论。
四、沟通内容和频率1. 项目团队内部沟通:- 每周团队会议:讨论项目进展、问题和挑战,制定解决方案。
会议时间为1小时。
- 每日站会:每个工作日早晨召开15分钟的站会,分享前一天的工作进展和当天的计划。
- 邮件和即时通讯:团队成员之间的日常沟通和问题解答,及时回复。
2. 与利益相关者的沟通:- 项目启动会议:向利益相关者介绍项目的愿景、目标和计划,并征求他们的意见和建议。
- 项目进展报告:每月向利益相关者发送项目进展报告,包括项目目标达成情况、风险和问题、下一阶段计划等。
- 定期会议:根据需要安排与利益相关者的定期会议,及时反馈项目进展情况,解答问题。
- 问题解决和变更管理:及时回应利益相关者的问题和变更请求,确保项目按时交付。
五、沟通责任人1. 项目经理:负责整体沟通计划的制定和执行,确保项目团队和利益相关者之间的有效沟通。
项目沟通计划模板一、背景项目名称:项目负责人:项目描述:项目目标:项目成员:二、沟通目标在项目中,高效的沟通是保证项目顺利进行的关键。
本沟通计划的目标是确保项目团队及相关利益相关者之间的沟通畅通,减少沟通障碍,提高沟通效果,以实现项目目标。
三、沟通方式1.会议- 定期全体会议:每周一次,确定并更新项目进展,讨论并解决项目中遇到的问题和障碍。
- 小组会议:在需要特定团队或团队成员协调和讨论的情况下召开。
2.沟通工具- 电子邮件:用于发布通知、传递信息和沟通讨论。
- 项目管理工具:用于跟踪任务、进度和问题,并促进团队成员之间的协作。
- 即时通讯工具:用于快速沟通和解决问题。
3.沟通频率- 日常工作上的沟通:团队成员之间根据需要进行沟通,以协调任务和解决问题。
- 定期会议:按照事先确定的安排进行会议,确保项目团队之间的沟通。
四、沟通内容1.项目进展- 项目计划更新:包括任务分配、进度更新和里程碑完成情况。
- 风险和问题:及时报告项目中的风险和问题,并提出解决方案和行动计划。
2.决策和变更- 重大决策:将重要决策和变更通知给相关利益相关者,确保他们及时了解并作出相应的调整。
- 变更管理:确保变更请求得到审查和记录,并及时通知相关方。
3.项目成果和里程碑- 成果交付物:向相关方展示项目的成果和里程碑的完成情况。
- 评审和验收:在完成关键阶段时进行评审和验收,确保项目符合预期要求。
五、沟通对象1.项目团队成员:确保团队成员之间的信息共享和协作。
2.相关利益相关者:向关键利益相关者提供项目进展和问题解决的信息。
六、沟通评估和改进1.定期评估:定期评估沟通计划的有效性和效果。
2.反馈:鼓励项目成员和利益相关者提供沟通方面的反馈意见,并根据反馈意见进行改进。
七、注意事项1.明确责任:明确每个团队成员在沟通计划中的责任和角色。
2.保持沟通渠道畅通:确保所有沟通渠道的有效性,并解决沟通问题和障碍。
3.记录和归档:重要的沟通内容和决策需要记录并归档,以备后续参考。