曾宪义《中国法制史》笔记和课后习题(含考研真题)详解-第十一章 清末法律制度的变化【圣才出品】
- 格式:pdf
- 大小:713.19 KB
- 文档页数:25
第十章清代的法律制度导论清代法制概况清朝是中国历史上最后封建王朝,也是第二个少数民族入主中原并建立稳固统治秩序的王朝。
自1644年清兵入关,至1911年辛亥革命,满清享国268年。
清朝是中国封建帝制集权专制走向顶峰的时代,其法制虽然基本继承明朝,但相比前朝更加精密完备。
中国封建社会秩序到清代达到顶峰。
清代的治国思想、立法活动、国家体制、司法实践,处处体现出封建帝国后期特点:用刑继续走向严苛,皇权空前集权专制,对人民思想的控制空前严厉。
中国在清代的发展开始明显落后于世界,到19世纪中叶,西方列强用坚船利炮打破了闭关锁国的清朝统治秩序。
从1840年到1911年,迫于内外形势,满清政权进行了一系列法制改革,直至灭亡,这些改革仍未完全落实,为其后的民国诸政权所继承和发展。
一、清代立法概况1.清代的主要法典(1)顺治三年修成《大清律集解附例》,篇目律文基本抄袭明律而来,其后附相关条例430余条,于顺治十二年(1655AD)颁发;(2)康熙十九年刑部编成《刑部现行则例》;(3)康熙二十八年(1689AD),帝交九卿议准,将《则例》附入大清律内,但终康熙朝始终未果,《则例》与《大清律》并行的情况,始终没有改变;(4)雍正五年(1727AD),以康熙时期工作为基础,完成律文修订,仍名《大清律集解附例》,颁行天下;(5)乾隆五年(1740AD),大臣三泰领衔总裁修律完成,定名《大清律例》,47卷30门,律文436条,例文1042条,刊布中外,清律律文至此基本修订完成;(6)乾隆朝后,律文几无修正,律文后的附例则不断续纂,最终定制五年一小修,十年一大修,以适应社会变化。
到同治九年(1870AD),例文条数增至1892条。
光绪至宣统时期,国家日衰,修例逐渐停止。
2.清代的部院则例(1)部院则例是规范清代中央政府机关行政活动的行政规范。
(2)清代的部院则例分一般则例和特别则例。
一般则例指各部院一般行政事务的则例。
特别则例是就各部院所管辖的某项特定事项而专门制定的则例。
第十一章中华民国法律制度(上)11.1本章要点●南京临时政府的法律制度●北京政府的法律制度●南京国民政府的法律制度11.2重点难点导学可以说,近代中国的法制变革,是以创建民主主义法治价值为内在精神、宪法为核心的法律体系,完全区别于传统中国社会以儒家伦理为核心的法律精神,形成了完全意义上的近代化法律。
尤其是在南京国民政府时期,以“三民主义”为基础,结合“权能分治”的政治理论,建设以“五权宪法”为核心,立法、行政、司法三权分立,司法独立的法律制度。
其间存在着法律文本与司法实践的严重背离,一党独裁,干涉法治,教训深刻,其客观上仍是中国法律近代化的延续。
第一节南京临时政府法律制度一、孙中山思想与中华民国方略(一)三民主义与民国国家制度预设1903年秋,孙中山在日本创立青山军事学校时,第一次提出了“驱除鞑虏,恢复中华,创立民国,平均地权”的口号。
1905年孙中山在日本成立同盟会,以此作为政纲。
“驱除鞑虏,恢复中华”,就是要武装推翻帝制,解除民族压迫,变近代中国为民族独立的中国,此即民族主义。
“创立民国”,就是建立美国式的资产阶级议会制共和国,此即民权主义。
“平均地权”,就是通过核定地价、按价收税、增价归国的办法,实现土地国有,达到国强民富的目的,此即民生主义。
(二)五权宪法1906年在《与〈俄国社会革命党首领〉该鲁学尼等的谈话》中,孙中山第一次提出“五权分立”的共和制度:“希望在中国实施的共和政治,是除立法、司法、行政三权外还有考选权和纠察权的五权分立的共和政治。
”孙中山认为,西方资本主义国家没有明确的考试制度,造成最大的流弊是“盲从滥选及任用私人”。
中华民国应当借鉴中国传统的科举考试制度,“通过考试制度来挑选国家人才。
根据这种办法,最严密、最公平地选拔人才,使优秀人士掌管国务”。
“况且从正理上说,裁判人民的司法独立,裁判官吏的纠察权反而隶属于其他机关之下,这是不恰当的”。
中华民国应当借鉴中国古代的监察御史制度,执掌监察权的机构“也要独立”。
中国法制史(曾宪义·第五版)第一章夏商的法律制度第一节中国法的起源一、关于国家与法的起源的一般理论法律产生的三个规律二、中国国家和法的起源及其依据三、中国古代关于法律起源的几种观点四、中国古代“刑、法、律”字的演变及其含义第二节夏代的法律制度一、“天讨”、“天罚”的神权法思想夏代的立法指导思想是“恭行天罚”的神权法思想二、夏代的《禹刑》关于《禹刑》的由来、性质及内容三、文献记载所见中国古代最早的军法甘誓四、夏代的监狱夏台或均台第三节商代的法律制度一、商代法律思想的发展敬鬼神二、《汤刑》及商代的主要法律形式(一)商代的立法概况《汤刑》、汤之官刑、弃灰之法(二)商代的主要法律形式刑、王命和单行法规三、主要罪名及刑名(一)主要罪名不吉不迪、颠越不恭(二)刑名1.文献记载所见商代的刑罚2.甲骨文所见商代的刑罚(1)墨刑(2)劓刑(3)刖刑(4)宫刑(5)死刑四、商代的民事、婚姻、继承制度五、商代的司法制度(一)司法机关及审判活动(二)监狱第二章西周时期的法律制度第一节西周时期法律思想的发展一、“以德配天”、“明德慎罚”思想的产生及其影响将以德配天、敬天保民的治国方略运用于法制方面,就是要求明德慎罚,即重视道德教化的作用,立法、司法必须宽缓、审慎,执行刑罚更要慎重。
二、“礼治”的基本原则与基本特征周礼:一整套以维护宗法等级制度为核心的行为规范、规章制度、礼节仪式礼治:儒家将周礼发展成“为国以礼“的礼治基本原则:亲亲(孝)、尊尊(忠)、长长、男女有别。
亲亲、尊尊为西周立法的指导思想基本特征:“礼不下庶人,刑不上大夫“(是西周立法、司法的指导原则)第二节西周时期的主要法律形式及礼刑关系一、西周时期的主要法律形式(一)西周的立法概况九刑、吕刑、周公制礼(二)西周的主要法律形式礼刑誓诰命二、礼的渊源、性质及作用(一)礼的渊源祭祀(二)礼的性质及作用礼的很多规范实质上具有法律的性质经国家、定社稷、序民人、利后嗣的作用三、礼与刑的关系一般认为,礼与刑是西周法的两个组成部分,两者目的是一致的,都是调整社会关系和规范人们行为的准则。
曾代伟《中国法制史》(第2版)笔记和课后习题(含考研真题)详解目录内容简介目录局部笔记和课后习题详解第一章夏商西周的法律制度1复习笔记1.2课后习题详解第二章春秋战国时期的法律制度1复习笔记2.2课后习题详解第三章秦朝的法律制度1复习笔记3.2课后习题详解第四章汉朝的法律制度1复习笔记4.2课后习题详解第五章三国两晋南北朝的法律制度1复习笔记5.2课后习题详解第六章隋唐五代的法律制度1复习笔记6.2课后习题详解第七章宋元的法律制度1复习笔记7.2课后习题详解第八章明朝的法律制度1复习笔记8.2课后习题详解第九章清朝的法律制度1复习笔记9.2课后习题详解第十章清末法律制度的变革1复习笔记10.2课后习题详解第十一章中华民国的法律制度1复习笔记11.2课后习题详解第十二章新民主主义法律制度1复习笔记12.2课后习题详解第十三章中华人民共和国初期法制概略1复习笔记13.2课后习题详解第二局部名校考研真题详解5学623理论法学〔法制史局部〕考研真题及详解国人民大学法学院623理论法学〔法制史局部〕考研真题及详解4年中山20法律B卷〕考研真题及详解1年南开大学872法制史〔中国法制史、外国法制史〕考研真题10年华东政法大学612法律史〔中国法制史、外国法制史〕考研真题2022年南京大学法学院924法律史综合考研真题及详解第一局部笔记和课后习题详解第一章夏商西周的法律制度〔约公元前21世纪—公元前771年〕1.1复习笔记【知识框架】【重点难点归纳】中国法律制度的历史可以上溯到四五千年前的神话传说时代。
此时的法表现为习惯法。
约在公元前21世纪,中国进入国家社会,自夏、商至周,史称“三代〞。
这一时期礼与刑法制的两大组成局部。
夏朝法律制度直接源于原始时代的习惯法。
其法制中,既表现出神权法的价值倾向,又保存了较多的原始习俗的剩余。
公元前16世纪,商族推翻夏朝建立商朝。
商人迷信鬼神,信奉“天命〞、“天罚〞观念。
神权法思想在商朝到达顶峰。
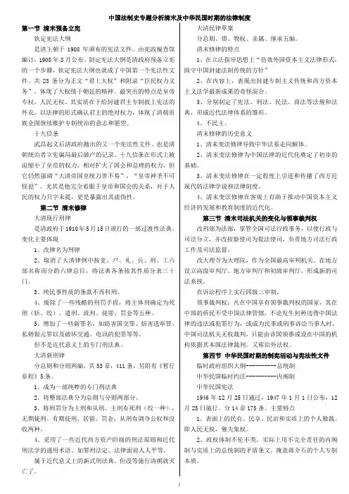
中国法制史专题分析清末及中华民国时期的法律制度第一节清末预备立宪钦定宪法大纲是清王朝于1908年颁布的宪法文件。
由宪政编查馆编订,1908年8月公布。
制定宪法大纲是清政府预备立宪的一个步骤,钦定宪法大纲也就成了中国第一个宪法性文件。
共23条分为正文“君上大权”和附录“臣民权力义务”。
体现了大权统于朝廷的精神。
最突出的特点是皇帝专权,人民无权。
其实质在于给封建君主专制披上宪法的外衣,以法律的形式确认君主的绝对权力,体现了清朝贵族企图继续维护专制统治的意志和愿望。
十九信条武昌起义后清政府抛出的又一个宪法性文件。
也是清朝统治者立宪骗局最后破产的记录。
十九信条在形式上被迫缩小了皇帝的权力,相对扩大了国会和总理的权力,但它仍然强调“大清帝国皇统万世不易”,“皇帝神圣不可侵犯”。
尤其是他完全着眼于皇帝和国会的关系,对于人民的权力只字未提,更是暴露出其虚伪性。
第二节清末修律大清现行刑律是清政府于1910年5月15日颁行的一部过渡性法典。
变化主要体现1、改律名为刑律2、取消了大清律例中按吏、户、礼、兵、刑、工六部名称而分的六律总目,将法典各条按其性质分隶三十门。
3、纯民事性质的条款不再科刑。
4、废除了一些残酷的刑罚手段,将主体刑确定为死刑(斩、绞)、遣刑、流刑、徒罪、罚金等五种。
5、增加了一些新罪名,如妨害国交罪、妨害选举罪、私铸银元罪以及破坏交通、电讯的犯罪等等。
但不是近代意义上的专门刑法典。
大清新刑律分总则和分则两编,共53章,411条,另附有《暂行章程》5条。
1、成为一部纯粹的专门刑法典2、将整部法典分为总则与分则两部分。
3、将刑罚分为主刑和从刑。
主刑有死刑(绞一种),无期徒刑、有期徒刑、居留、罚金;从刑有剥夺公权和没收两种。
4、采用了一些近代西方资产阶级的刑法原则和近代刑法学的通用术语。
如罪刑法定、法律面前人人平等。
属于近代意义上的新式刑法典。
但没等施行清朝就灭亡了。
大清民律草案分总则、债、物权、亲属、继承五编。
第十一章清末法制的变化导论近代法制变革概说一、近代中国法制变革的历史背景:1.内忧外患中的老大帝国2.日益深重的民族危机和救亡图存运动二、近代中国法制变革的大略形势:1.“五千年未有之变局”2.欧风美雨冲击下中华法系的瓦解3.法律继受与法律移植三、近代中国法制变革的基本线索:1.中国传统法制与法律文化2.欧美法制与法律文化3.苏俄社会主义法制与法律文化第一节中国近代的不平等条约一、清政府签订的主要不平等条约1.两次鸦片战争下的条约:(1)《南京条约》(1842)(2)《中英五口通商章程》(1843)(3)《中美望厦条约》(4)《天津条约》、《北京条约》、《瑷珲条约》2.洋务运动后的条约:《中法新约》;《马关条约》;《辛丑条约》二、近代不平等条约对中国法制的影响1.列强的权利及对中国主权的影响(1)自由通商贸易的权利(被迫开放市场)(2)协定关税权与控制中国关税(关税控制)(3)传教、租地定居的权利(租界制度)(4)领事裁判权(普通公民的治外法权)(5)部分领土的占有权(割地)(6)直接经济赔偿(赔款)(7)总理衙门、国际法的引进与开放自强2.对近代不平等条约影响下中国法制的评价:(1)早期的条约尚未伤及中华帝国法制的内核;(2)甲午战后,帝国内忧外患空前加重,传统法制的变革逐渐提上议程;3.公法(International Law)的引入(1)总理衙门成立后,开始系统翻译引入国际法。
因此国际法是最早进入中国的成体系的西方法律部门。
(2)代表性的,是美国传教士丁韪良翻译的美国学者惠顿的《万国公法》。
(3)为培养外交人才,总理衙门还在京师同文馆开设“公法课”(即国际法课程)。
以培养外交人才。
(4)另外,清廷较早派出的留学人员,也有许多是以研习国际法为主业。
4.关税制度的殖民地化(1)机缘:1853年的上海小刀会起义,英、美、法借机接管了上海海关;(2)扩大:二鸦结束后,列强以“利益均沾”为理由,将此办法推行到各通商口岸(3)总税务司的创立:1859年,两江总督兼各口通商大臣何桂清任命英人李泰国为总税务司。
中国法制史_11_清末清末的法律制度一、历史简况光绪皇帝慈禧太后像慈禧秀女李鸿章李鸿章鸦片烟具被英人占据的香港被葡萄牙人占据的澳门1908年清朝疆域晚清士子第一次鸦片战争第二次鸦片战争八国联军进入紫禁城中法战争上海租界的市政机关——工部局工部局大楼旧址工部局大楼旧址二、立法指导思想与法律的制定(一)立法指导思想的变化固有的:“祖宗之法不可变”不得不提出:“参考古今,博稽中外”,“模范列强”的立法宗旨,有了变更古法的主张(二)法律的制定1.旧律如《大清律例》的修改乾隆五年之后,一直未做改动。
鸦片战争之后,于道光二十年(1840年),道光二十五年(1845年),咸丰二年(1852年),同治九年(1870年)修改四次,修改不大2.新律的制定1900之后,在帝国主义列强的压力之下,清政府下诏修改旧法。
光绪二十八年(1902年),任命沈家本、伍庭芳为修订法律大臣,开始了大规模的法律的制订。
沈家本伍庭芳完成工作:1.修改《大清律例》,从删除总目、厘正刑名、节取新章、简易条文四个方面着手2.光绪三十年(1904年)设修订法律馆,负责拟订各项法典、法律草案。
光绪三十三年(1907年)将考察政治馆改为宪政编查馆,负责修订宪法3.翻译外国的法典、法规。
如德、法、日等国刑、民、诉讼法等三十余部,并派人考察外国法制,聘请外国法学家来华参与立法4.完成的法律:1908年8月《钦定宪法大纲》1911年11月3日《重大信条十九条》1910年《大清现行刑律》1907年完成,1911年颁《大清新刑律》1911年《大清民律草案》1910年《大清商律草案》1906年《刑事民事诉讼法草案》1910年《刑事诉讼律草案》1910年《民事诉讼律草案》1906年《大理院审判编制法》1907年《法院编制法》清末修律有着重要的影响:(1)中华法系解体(2)为法律近代化奠定基础三、法律制度的主要内容(一)宪法及宪法性文件1.《钦定宪法大纲》内容:共23条正文:君上大权附录:臣民的权利和义务2.《重大信条十九条》形式上缩小了皇帝的权力,仍规定:“大清帝国皇统万世不易”“皇帝神圣不可侵犯”资政院、咨议局(二)行政法律制度官制改革内容:(1)军机处、内阁仍然保留,照旧制办事,不得改动(2)改组中央各部,六部扩建为十一部吏部不变;户部改名为度支部;礼部与太常、光禄、鸿胪三寺合并;兵部改名为陆军部;刑部改名为法部;工部改名为农工商部增加:邮传部、理藩部、民政部、学部、外务部(3)大理寺改称为大理院(4)宗人府、翰林院、钦天监、内务府、太医院、步军统领衙门为皇族事务服务的机构不得改动(三)刑事法律制度1.《大清现行刑律》体例:取消了六部分目内容:(1)民事的内容不再科刑。
第十一章清代的法律制度一、概念题1.《大清律例》(人大2009年研)答:(1)《大清律例》是清朝的基本法典。
乾隆五年(公元1740年),《大清律例》修订工作基本完成,在经过高宗御览鉴定后,正式“刊布中外,永远遵行”。
至此,清朝的基本法典最终定型。
(2)乾隆初年修订完成的《大清律例》,其篇目结构与《大明律》相同,共分名例律、吏律、户律、礼律、兵律、刑律、工律等七篇。
律文436条,分47卷,30门,附例1049条。
《大清律例》是以《大明律》为蓝本而制定的中国历史上最后一部综合性封建成文法典。
可以说,《大清律例》无论是从形式上还是从基本精神、主要内容上,都全面继承了秦汉以来千余年间中国传统法律文化的精华,是一部集中国古代法律之大成的法典。
2.大清会典(人大2011年研;南京大学2007年研)答:《大清会典》,又称“五朝会典”,是清朝时期最为重要的行政法典。
清朝各代君臣也仿效前朝的做法,致力于会典的编纂和修订工作。
康熙二十三年(公元1684年),康熙帝下诏仿照《明会典》体例编辑清会典。
康熙、雍正、乾隆、嘉庆和光绪朝均在前朝会典的基础上,结合本朝国家机构的发展变化,分别制定出《康熙会典》、《雍正会典》、《乾隆会典》、《嘉庆会典》和《光绪会典》。
这些会典,后人统称为《大清会典》或“五朝会典”。
《大清会典》循“以官举职,以职举政”的思路,详细记述了有清一代国家机构的设置、职权范围以及办事规程。
在每一机关之下,开列该机构的建制、官员职数、品秩、职掌、权限等。
所以它不仅成为国家行政法律的汇编,而且是研究清朝国家机构源流演变的最重要的资料。
3.钦定西藏章程答:《钦定西藏章程》是清朝乾隆时期颁发的一部确立中央和西藏地方关系的行政性质的法规。
为了巩固统一的多民族国家,加强清朝中央对民族聚居区的行政和司法管辖,清朝颁布了一些运用于少数民族聚居区的单行法。
清朝尤其重视处理与西藏的关系,重视对西藏的管理。
为此,乾隆皇帝于公元1793年颁行了《钦定西藏章程》,这是一部确定西藏与清朝中央关系的行政组织法规。
第十一章 清末法律制度的变化
11.1 复习笔记
【知识框架】
清末变法的社会背景
清末法制变革概况 清末法律变革的指导思想 清末变法的经过 清末的“预备立宪” 清末变法修律的主要内容 “官制改革”与单行行政法规 清末刑律的修订
清末民商律的修订
清末司法制度的变化 外国在华领事裁判权制度 清末司法制度的改革 变法修律的特点及影响
【重点难点归纳】
一、清末法制变革概况
1.清末变法的社会背景
(1)“盛世”过后,潜藏在君主专制集权体制内部的种种矛盾,开始不断发展、激化,使清朝社会从18世纪中叶开始走上迅速衰败的道路。
(2)与此同时,以英国为代表的西方资本主义国家在取得资产阶级革命胜利后,却呈
清
末
法律
制
度的变
化
现出蒸蒸日上的发展态势。
当时政治经济相对落后的中国成为西方列强侵略的目标。
(3)清政府一直奉行“闭关锁国”的封闭政策,西方国家为了打开中国的大门,一直通过非正当的途径向中国大量倾销鸦片,以达到掠夺中国财富,进而摧毁中国的政治、经济和军事力量的目的。
迫于各种社会压力和出于维护自身统治的需要,清朝政府在广东实施禁烟、销烟,并取得了一定的效果。
但是,这一行为导致了“鸦片战争”。
后清政府被迫与英国签订《中英南京条约》、《中英五口通商章程及其税则》、《虎门条约》等一系列丧权辱国的不平等条约。
(4)中国社会各阶层之间的矛盾日渐突出,出现了以推翻帝制、建立民主共和制度为宗旨的资产阶级民主革命运动和以“排满兴汉”为口号的民族解放运动。
在内外压力下,当时的统治集团希望在保持政权统治的前提下,进行某种程度的法律改革,以期通过外交途径收回领事裁判权和压制国内的资产阶级民主革命。
因此,自20世纪初叶开始,清政府被迫宣布进行政治改革,希望通过建立君主立宪制政体,实行法律改革,废除野蛮、残酷的刑罚制度,来继续维持清朝皇帝统治。
2.清末法律变革的指导思想
“清末变法”主要是指20世纪初叶,清政府在内外压力之下,为了维护自身的统治,达到废除外国在华领事裁判权的目的,被迫推行的一次自上而下的重大法律变革。
基于满足列强需要,废除领事裁判权与维护专制统治的考虑,清朝政府在变法修律过程中提出以“参考古今,博稽中外”、“务期中外通行”为基本目标,并以“中国法律与各国参考互证”作为修订法律的基本方法。
但在实际上,修订法律的重心仍然落在维护“三纲五常”等伦常观念及相应的伦理秩序上。
3.清末变法的经过
(1)1901年1月29日,慈禧太后用光绪皇帝的名义颁布上谕,提出“考酌中西政治”,
实施新政。
4月21日,清政府下令成立了以庆亲王奕诉为首的“督办政务处”,作为筹划推行“新政”的专门机构。
(2)随后,清政府开始采取一系列的政治、经济、社会、教育以及法律改革措施:
①筹饷练兵,停止武科科举考试,建立新军。
②振兴商务,奖励实业,颁布一系列工商业规章和奖励实业办法。
③废科举,育才兴学,办学堂,派留学。
④改革官制、整顿吏治。
(3)为了了解西方宪政的基本情况,进行预备宪政,清政府实施了如下改革:
①仿照日本“明治维新”设立考察政治馆的先例,设立“宪政编查馆”,专责从事宪政准备工作。
②进行官制改革,“更定官制”以为立宪的基础。
③l907年,清廷谕令设立资政院,作为正式议院的基础,令各省筹设咨议局并预筹设立州县理事会。
④l908年,慈禧颁布规定国家政治体制的《钦定宪法大纲》,实行九年立宪期限,规定了“君上大权”和“臣民权利义务”。
(4)在进行宪政改革的同时,清政府也在积极进行修改法律的准备。
①l902年,光绪帝下诏:“参酌外国法律,改订律例”。
②l907年清政府委任沈家本等人为修律大臣,设立修订法律馆,主持起草民刑法典。
③l910年,清廷颁布实施了变法时期的过渡性法典——《大清现行刑律》。
④清政府在修订法律馆的主持下,还先后草拟了《大清民律草案》、《大清新刑律》、《大清民事刑事诉讼法草案》等近代法律草案。
1911年,由于武昌起义的爆发,清政府统治被推翻,预备立宪和变法修律并没有取得
直接效果,但是,在中国近代历史上导致了传统法的转型。
二、清末变法修律的主要内容
1.清末的“预备立宪”
(1)清末“预备立宪”的主要活动
“预备立宪”是清朝政府在1906年以后推行的一场以预备“仿行宪政”为名进行的自上而下的政治改革活动。
①l905年,清朝廷派遣以载泽为首的“五大臣”出国,赴日本、欧洲“考察宪政”,史称“五大臣出洋”。
②慈禧太后于1906年9月1日以光绪皇帝的名义发布“宣布预备立宪”上谕,强调预备立宪应该以“大权统于朝廷,庶政公诸舆论”为原则,即立宪的根本,在于巩固朝廷既有的一切统治大权,给予“舆论”即社会大众讨论的仅是“庶政”。
③清政府于l906年开始推行“官制改革”,并着手草拟《资政院院章》和《咨议局章程》及起草《钦定宪法大纲》。
1908年,陆续公布上述三项宪法性文件。
④1909年在各省设立“谘议局”,l910年在中央设立“资政院”。
l911年10月,在辛亥革命武昌起义爆发以后,清政府又匆匆抛出《宪法重大信条十九条》。
但这些丝毫未能改变清王朝崩溃的命运。
随着清王朝的覆灭,“预备立宪”的政治改良也自然收场。
(2)《钦定宪法大纲》与《十九信条》
在清末“预备立宪”活动中,产生了两个重要宪法性文件:《钦定宪法大纲》运动与《十九信条》。
①《钦定宪法大纲》
《钦定宪法大纲》是由“宪政编查馆”编订,于1908年8月27日颁布的宪法文件。
制定、公布“宪法大纲”是清朝政府“预备立宪”活动的一个重要步骤。
《钦定宪法大纲》也就成为中国历史上第一个有“宪法”字样的宪法性文件。
《钦定宪法大纲》共23条,分正文“君上大权”与附录“臣民权利义务”两个部分。
它充分体现了“大权统于朝廷”的精神。
其制定与颁布,再次明白地表露出清朝统治集团以仿行西方君主立宪制,维护自己专制集权统治的本质。
可见,《钦定宪法大纲》的颁布并没有能够满足各个政治派别的需求。
该《大纲》公布以后,立即遭到社会各界的强烈批评与反对。
②《十九信条》
《十九信条》全称《宪法重大信条十九条》。
它是清政府于武昌起义爆发以后抛出的一个应付时局、挽救自身统治的应急性宪法文件,也是清朝统治集团颁布的最后一个宪法性文件。
a.从总体上看,《十九信条》大大缩小了皇帝的权力,扩大了议会及政府总理的职权。
不过,《十九信条》仍强调“大清帝国之皇统,万世不易”、“皇帝神圣不可侵犯”。
尤其是《十九信条》完全着眼于皇帝与国会之间的权力关系,并没有触及保障人民的权利义务的内容。
b.从制定的背景和实际内容看,《十九信条》是清朝政府在政权崩溃前夕抛出的“急就章”,并没有取得其希望获得的效果。
(3)“谘议局”和“资政院”
①谘议局
“谘议局”是清末“预备立宪”过程中清政府设立的地方咨询机构。
l908年7月,宪政编查馆草拟了《谘议局章程》及《谘议局议员选举章程》,经奏准朝廷后公布。
依照这两个章程的规定,谘议局的权限包括讨论本省兴革事宜、预算决算、税收、公债
以及选举资政院议员、申复资政院或本省督抚的咨询等。
但谘议局所议定事项,决定权全在本省督抚。
可见,谘议局并不具备资本主义制度下地方议会的性质。
②资政院
“资政院”是清朝政府在清末“预备立宪”过程中于1910年设立的中央“咨询机关”。
l909年8月23日,清政府公布包含近七十条条文的《资政院院章》。
该《院章》规定资政院可以“议决”国家的预决算、税法及公债,议定宪法以外的新法典及法律修改事件及其他“奉特旨交议事件”。
但是,资政院的一切决议,须会同军机大臣或各部行政大臣具奏,“请旨裁夺”。
而且,皇帝可以以特旨谕令的形式令资政院停会,乃至解散。
可见,“资政院”只不过是承旨办事的御用机构,而根本不是近现代意义上的国家议会。
2.“官制改革”与单行行政法规
(1)“官制改革”
“官制改革”是清朝政府在20世纪初宣布“变法”、实行“新政”后推动的一项行政改革措施。
从宏观上看,此次“官制改革”,仅是对清朝原有行政体制做一些表面上的形式改动。
其主要内容实际上仅涉及中央一些部、院等行政机构的改名、合并或调整,以及官员称呼的改变,对原有的封建行政体制并没有实质性的触动。
(2)单行行政法规
在清朝政权存在的最后几年,为了加强对全社会的控制,清政府陆续颁布了《结社集会律》、《违警律》、《户口管理规则》、《暂定京师调查户口规则》、《调查户口执行法》、《各学堂管理通则》等单行法规,企图运用这些法规来限制集会、结社等对清朝统治构成威胁的行为。
从清政府公布的此类单行法规的内容看,在清政府存续的最后几年中,在“变法”、“新。