重要公文写作与处理-判断.docx问
- 格式:doc
- 大小:49.00 KB
- 文档页数:8
公文写作与处理__自考资料公文写作与处理是工作中非常重要的一部分,所有的行政机关和事业单位都离不开公文的写作和处理。
公文在传达信息、协调工作、管理机构上都有重要作用,对于机关单位的效率、形象、工作质量甚至安全都有着至关重要的影响。
本文将对于公文写作与处理的一些基础知识、技巧和规范进行阐述和分析,以帮助各位读者提高自己的公文水平。
首先,在公文写作前,我们需要了解什么是公文。
公文是一种信息传达和文书记录的形式,主要目的是传达行政机关或单位之间的意见、决定和处置。
公文在传达信息时应清晰明了,而在记录过程中,应注意语言严谨,规范规范,条理清晰。
公文写作的一般要求包括:遵循公文规范,信息准确,语言通俗易懂,格式整齐,排版美观等。
其中遵循公文规范是非常重要的,因为规范采用的是统一的格式和语言,有助于保证信息传达的准确性和速度。
另外,在公文写作的过程中,更需要注意语言的简练和发言的规范。
那么什么是简练的语言呢?通俗的说,简练的语言就是指用简单、明了、易懂的语言来表达含义,而非用冗长、深奥、难懂的语言。
这样可以提高公文的传达效果,使得读者更加容易理解学术写作。
在公文处理时也需要非常注意,因为公文的处理关乎到机关单位的形象和信誉。
首先,在公文处理时我们需要注意公文的保管和防止丢失。
其次,我们需要了解不同公文的性质和处理流程,以便于针对性的处理。
例如,对于紧急公文我们需要尽快处理,并且及时反馈处理情况,保证紧急情况得到妥善的解决。
最后,我们还需要根据不同部门或单位的特点,对公文进行不同的处理方式。
针对公文处理的技巧,我们可以深入学习相关的手册资料,提升自己的处理能力。
总之,公文写作和处理是现代机关单位中非常重要的一环。
在写作和处理公文时,我们需要注意规范、准确和简练等原则,以保证公文的传达效果和机关单位的形象。
在日常工作中,还需要不断学习和提高,以便于更好的适应工作环境和提高工作效率。
我相信日后自考学习中加强公文写作培训将能帮助我们取得更好的职场成果。
1110-全国-公文写作与处理总分:100一、单选题(共20题,共20分)1、下列不属于公文特点的是()(1分)A:独立性强B:针对性强C:政策性强D:时限性强2、公文的表达方式和语体特征称之为公文的()(1分)A:体式B:格式C:风格D:文体3、《国家行政机关公文格式》将公文构成要素划分为三部分的规范名称是()(1分) A:眉首主体版记B:眉首正文附录C:版头正文版尾D:文头主体文尾4、下列机关中属于平行关系的是()(1分)A:省政协与省国税局B:市政府与市司法局C:省教育厅与省财政厅D:省公安厅与市交管局5、以下公文中不需要发文字号的文种是()(1分)A:命令B:议案C:决议D:公告6、某省属大学向省教育厅请求拨款,应使用的正确文种是()(1分)A:申请B:请示C:报告D:函7、下面不属于讲话类文书写作特点的是()(1分)A:口头性B:针对性C:严肃性D:情感性8、××大学公文处理的组织机构应是()(1分)A:校党委组织部B:校党委宣传部C:校长办公室D:校人事部9、统计报表及法规性文件归档时,判定文件所属年度特征应选()(1分)A:签发日期B:批准日期C:公布日期D:发文日期10、下列选项全部属于建议类文书的是()①方案②议案③提案④建议⑤决议(1分) A:①②③B:②③④C:③④⑤D:②③⑤11、机关公文处理中,需要整理(立卷)的文件材料是()(1分)A:文件草稿B:文件定稿C:重份文件D:校对稿12、公文的特定效用是指公文的()(1分)A:程序效用B:法定效用C:现实效用D:历史效用13、具有目标的前瞻性与操作的预想性两大特点的公文文种是()(1分)A:报告B:请示C:总结D:计划14、收件人收到文件后,在对方的公文投递单上签字的程序叫()(1分)A:签收B:登记C:签发D:注办15、负责机关公文审核的人一般应是()(1分)A:机关领导人B:公文的起草者C:公文校对者D:秘书部门负责人16、文书工作者有紧迫的时间观念,体现了文书处理工作()(1分)A:及时迅速,注重时效的要求B:准确周密,确保质量的要求C:安全可靠,确保机密的要求D:精简文件,提高效率的要求17、调查报告写作时,调查所得的材料和结论应放在()(1分)A:前言部分B:主体部分C:结尾部分D:附录部分18、对下级机关布置工作,提出开展工作的原则和要求,应选用的文种是()(1分) A:意见B:决定C:通知D:指示19、函的主要特点是()(1分)A:针对性强、指导性强B:超前性强、说明性强C:适应性强、务实性强D:陈述性强、周知性强20、某公司任命×××为销售部经理,应使用的文种是()(1分)A:公告B:通报C:通告D:通知二、多选题(共6题,共12分)21、指挥型决定的正文写作内容包括()(2分)A:决定理由B:决定事项C:决定背景D:决定分析E:执行要求22、会议纪要的主要特点有()(2分)A:规范性B:纪要性C:简要性D:约束性E:知照性23、公文审核的重点包括()(2分)A:公文内容B:文字表述C:文种使用D:发文字号E:书面格式24、归档文件目录封面的内容应包括()(2分)A:全宗名称B:保管人姓名C:保管期限D:年度E:机构(问题)25、为提高公文质量,公文写作修改内容包括()(2分)A:主题B:观点C:材料D:结构E:语言26、下列机关可以联合行文的有()(2分)A:市公安局与市工商局B:市政府与市委C:市委与市委组织部D:市民政局与市财政局E:市政府与市财政局三、判断论述题(共6题,共18分)27、会议记录和会议纪要都是记录会议基本情况和主要内容的文书,所以写法基本相同。
公文写作与处理题库一、单项选择题1,联合行文时,作者应是( )。
A.同级机关B.同一系统的机关C.三个以上的机关D.行政主管机关与业务指导机关2.维护文件的高度严密性是指( )。
A.公文的保密性B.公文语言结构的严密C.公文行文程序的严密D.施行办法的严密3.公文中的祈使句常常依靠( )。
A.语气词表述B.惯用的句式表达C.感叹词表达D.无主句表达4.为了维护政令一致,凡下行公文( )。
A.都要向上级请示B.都要和有关机关协商C.内容涉及其他机关的职权范围时,行文前应与其协商一致D.都与有关部门联合发文5.供受文者使用的具有法定效用的正式文本,格式规范并具备各种生效标志的稿本称作( )。
A.草稿B.定稿C.正本D.副本6.公文区别于其他信息记录的特点是( )。
A.传播知识B.具备查考价值C.书面文字材料D.具备法定的权威性7.用于记载会议主要精神和议定事项的公文是( )。
A.决议B.会议记录C.会议纪要D.议案8.当问题重大,确急需直接上级和更高层次的上级机关同时了解公文内容时,可采用( )的方式。
A.越级行文B.直接行文C.多级行文D,同时行文9.公文要选择适宜的行文方式,一般不得( )。
A.逐级行文B.多级行文c.越级行文D.直接行文10.公文的形成与发挥作用须依赖于( )。
A.公文处理B.收文处理c.发文处理D.办毕公文处理11.由机关领导对发文稿批注核准发出的意见并签署姓名及日期的活动,是发文处理中的( )。
A.会商B.审核C.注发D.签发12.调查报告的结构一般包括( )。
A.标题、导语、正文、结语B.标题、正文、落款C.开头、导语、主体、结尾D.标题、正文、结语13.以强制力推行的用以规定各种行为规范的法规、规章属于( )。
A.规范性文件B.领导指导性文件c.呈请性文件D.证明性文件14.内容重要并紧急需要打破常规优先传递处理的文件,叫作( )。
A.平行B.加急件C.特急件D,急件15.决定必须由( )。
公共基础知识-公文写作与处理(总分:81.50,做题时间:90分钟)一、单项选择题(总题数:4,分数:4.00)1.对重要事项或重大行动做出安排,应使用的文种是( )。
A.命令 B.决定 C.意见 D.公告(分数:1.00)A.B. √C.D.解析:决定是各级党政机关普遍使用的一种下行公文。
它适用于对重要事项和重大行动做出安排。
由于决定的内容是“对重要事项或重大行动做出安排”,所以决定具有如下两方面的特点:制约性、指挥性和指导性。
正确答案为B。
2.以国家强制力推行的用以规定各种行为规范的公文是( )。
A.规范性文件 B.指导性文件 C.公布性文件 D.证明性文件(分数:1.00)A. √B.C.D.解析:规范性文件。
3.作为一般性公文的结构层次序数,正确的是( )。
A.一、1、① B.一、(一)、1、(1)C.(一)、(1)、① D.一、(一)、1、①(分数:1.00)A.B. √C.D.解析:根据《国家行政机关公文处理办法》规定,公文结构层次序数,第一层为“一”,第二层为“(一),第三层为“1”,第四层为“(1),因此只有B是正确选项。
4.北京市海淀区公安分局就户籍管理事项向位于本行政辖区内的国家某部发文,应使用的文种是( )。
A.通知 B.请示 C.指示 D.函(分数:1.00)A.B.C.D. √解析:通知与指示是下行文,请示是上行文。
只有选项D适用于不相隶属机关之间商洽工作,询问和答复问题,请求批准和答复审批事项。
二、多项选择题(总题数:5,分数:5.00)5.在行政公文中,可用于上行文的公文种类有( )。
(分数:1.00)A.报告√B.请示√C.批复D.意见解析:只要对上行文和下行文定义理解即可,上行文是指下级机关向上级机关报送的公文,如请示、报告等。
下行文是指上级机关向所属下级机关的行文,如批复、意见、决定、指示、公告、通知等。
6.不相隶属机关之间相互往来的正式公文的文种是( )。
(分数:1.00)A.请示B.函√C.批复D.证明E.报告√解析:请示、批复、报告都是上下级机关之间的公文文种。
1、判断正误:文件封装发出后,文书人员对办复的发文要履行注办手续。
A、对B、错学生答案:A2、最有效的催办方式是()。
A、电话催办B、文字催办C、登门催办D、会议催办学生答案:C3、对发文进行终审的工作是()。
A、核稿B、签发C、承办D、批办学生答案:B4、文件处理的中心环节是()。
A、拟办B、承办C、批办D、注办学生答案:B5、将归档文件以件为单位进行装订、分类、排列、编号、编目、装盒、使之有序化的过程称()。
A、文书立卷B、案卷编目C、归档文件整理D、档案管理学生答案:C6、卷内文件排列的主要依据是()。
A、文件形成日期B、文件之间的联系C、文件的文种D、文件的作者学生答案:B7、判断正误:一般的传阅文件,在有关人员传阅完毕后,文书人员应注明已阅文。
A、对B、错学生答案:A8、判断正误:办公部门或业务部门负责人根据来文情况提出初步处理意见就是公文的承办。
A、对B、错学生答案:B9、判断正误:办公室收到的行政事务性便函无需登记。
A、对B、错学生答案:A10、判断正误:将平时办理完毕的文件材料,按照立卷目录中的要求存放起来叫做组卷。
A、对B、错学生答案:B11、收文办理包括的环节有()。
A、拟办B、批办C、承办D、注办E、催办学生答案:A;B;C;D;E12、归档文件目录的分类方法包括()。
A、年度分类法B、保管期限分类法C、机构分类法D、文种分类法E、问题分类法学生答案:A;B;C;E13、归档文件目录包括()。
A、件号B、责任者、文号、题名C、文件形成的时间D、页数E、备注学生答案:A;B;C;D;E14、核稿应把好()。
A、行文关B、内容关C、形式关D、语言关E、数据关学生答案:A;B;C15、收文办理程序有()。
A、签收、拆封与登记B、拟办、批办与承办C、分发与传阅D、核对与印刷E、催办、查办与注办学生答案:A;B;C。
2020-2021年第一学期公文写作与处理选择题、判断题练习公文写作与处理课程任课教师姓名是() [单选题] *谭丽徐婷罗翠琼许婷(正确答案)1.2012年4月16日印发的《党政机关公文处理工作条例》规定公文的种类有()[单选题] *单选题A.12种B.13种C.14种D.15种(正确答案)2.现行的《党政机关公文处理工作条例》的印发时间是() [单选题] *A.2012年4月16日(正确答案)B.1996年5月3日C.2000年8月24日D.1993年11月21日3.以下不属于党政机关公文特点的是() [单选题] *A.法定性B.规范性C.时效性D.随意性(正确答案)4.上行文、下行文、平行文是按照()标准对公文的分类 [单选题] *A.行文方向(正确答案)B.秘密等级C.紧急程度D.附件个数5.向不相隶属机关发文,属于( ) [单选题] *A.上行文B.平行文(正确答案)C.下行文D.上行文或平行文6.公文的引用规范是( ) [单选题] *A.只引标题B.先引标题,后引发文字号(正确答案)C.只引发文字号D.先引发文字号,后引标题7.公文中的数字一般应当用阿拉伯数字,但必须用汉字的是( ) [单选题] *A.发文字号中的发文年份B.正文中的年份C.缩略语(正确答案)D.百分比数字8.关于公文中数字的使用,以下使用错误的一项是( ) [单选题] *A.2020年12月12日B.三七二十一C.一(3)班D.百分之54(正确答案)9.国际标准公文用纸采用( )型。
[单选题] *A.31开1\40 mm X203 mm)B.A4(210 mm X297 mm)(正确答案)C.B5(176 mmX250 mm)D.16开(184 mm X260 mm)10.公文格式各要素一般采用( ) [单选题] *A.3号宋体字B.3号仿宋体字(正确答案)C.4号宋体字D.5号宋体字11.公文每面的行数和每行的字数的一般要求是( ) [单选题] *A.22行,28字(正确答案)B.28行,22字C.20行,18字D.18行,20字12.行文规则指( ) [单选题] *A.公文管理的规则B.公文传递运行的规则C.公文撰制处理的规则(正确答案)D.公文发文的规则13.下面属于公文版头的是( ) [单选题] *A.印章B.主送机关C.发文字号(正确答案)D.成文时间14.以下的发文字号中,正确的一项是( ) [单选题] *A.国发﹝2018﹞第46号B.国发﹝2018﹞46号(正确答案)C.国发[2018]第四十六号D.国发﹝2018﹞046号15.发文字号中的“年度”需要( ) [单选题] *A.用中括号括起来B.用六角括号括起来(正确答案)C.用大括号括起来D.用方括号括起来16.应当标明文件的份数序号是( ) [单选题] *A.紧急文件B.绝密文件(正确答案)C.一般文件D.通用公文17.签发人和姓名应该用三号什么字体( ) [单选题] *A.仿宋、楷体(正确答案)B.楷体、楷体C.仿宋、仿宋D.楷体、仿宋18.应标识签发负责人姓名的文件一般是( ) [单选题] *A.重要的请示(正确答案)B.重要的通报C.重要的会议文件D.重要的通知19.盖印章时,应做到( ) [单选题] *A.上压正文,下不压成文日期B.既压正文,又压成文日期C.上不压正文,下压成文日期(正确答案)D.上不压正文,下不压成文日期20.现行公文格式规定中,关于成文日期,以下说法错误的是( ) [单选题] *A.会议通过或发文机关负责人签发的日期B.必须使用阿拉伯数字C.政府机关的成文日期使用汉字数字(正确答案)D.月、日不可以编虚位21.联合行文的成文时间,以( )为准。
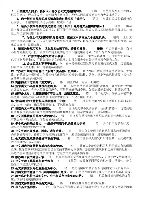
1.不经签发人同意,任何人不得改动公文定稿的内容。
正确公文的签发人代表的是机关的意志,经其签发后,文件即为有效文件,不经其同意而改动文件内容是非法的。
2.向一切有审批权的机关请求批准时均应写“请示”。
错误对比自己级别低或与自己同属于一个级别的机关请示批准,应该用“函5.某县公安局向县财政局主送《关于限三日内完善安全措施的指示》。
错误指示是上级机关对下级所属机关的行文,而不能用于同级之间。
县公安局与县财政局是同级机关,相互之间当然不能用“指示7.为使上行文能得到及时的处理,应在文中多标注几个主送机关。
错误上行文的主送机关应单一,不应该在提议文件中标注多个机关,以免造成受文机关之间的互相推诿,造成公文旅行,耽误工作。
9.请示的结尾可写作:以上意见如无不当,请着即批复。
错误不合作者本意,当与不当都需要批复,但下级机关在向上级的行文中不能使用命令式,“着”为命令词的词头。
10.在报告中不能夹带请示事项。
错误报告是陈述性的,可制发于事后,也可以制发于事前,不具备强制复文的性质。
如果在报告中夹带请示事项会影响工作。
11.公文的正本不等于定稿。
对正本是依据已签发的定稿制发的正式文件,定稿则是制发文本(含正本)唯一可靠的标准稿本。
12.“办法”规定的内容比“条例”更具体、更细致。
对“办法”规定的比条例更具体,更细致,它是对某一项行政工作做比较具体的规定或者是对法律、条例、规定等在执行过程中某些方面的具体做法的补充规定。
13.简报的正下方应编印发文字号。
错简报的正下方应印上期数。
14.规章类文书具有强制执行的特点。
对规章类文书具有强制性表现在:规章制度一经确定并公布实施,有关人员就必须遵守,不得随意解释或变通,如果违反规章制度,将受到惩罚。
15.缮印公文时,如发现原稿有不当之处,应随意更改。
错缮印公文时,如发现原稿有不当之处,须经过秘书或办公部门同意才能更改,不允许擅自改动。
16.宣传部门的文件材料应单独整理(立卷)错机关实行单独整理(立卷)的部门是财会、人事、信访、保卫等特殊部门,不包括宣传部。
公文写作及处理知识点总结一、公文写作知识点总结公文写作是一项重要的行政工作,准确、规范的写作能力直接影响到政府部门的工作效率和形象。
以下是一些公文写作及处理知识点总结:1. 内容要点的确定在写公文之前,要认真总结、梳理工作材料,确定公文的内容要点。
要点内容要直观清晰、条理分明,并按照逻辑关系进行排列。
2. 结构的完整性公文的结构要遵循一定的格式,包括标题、主体、落款等部分。
其中,主体部分是公文的核心内容,要清晰明了,简练有力。
3. 表述方式的规范公文的表述方式要规范准确,不能概念不清,意思模糊。
尤其是在使用专有名词、术语等方面,要确保表述的规范性。
4. 文笔的得体公文的文笔要得体,不能过于随意,更不能过于华丽。
一般应以简洁、明了为主,不宜使用文学化的表达方式。
5. 格式的规范公文的格式也是写作过程中需要注意的重点内容,包括公文的纸张规格、文字的排列格式等方面。
二、办公文处理知识点总结公文处理是一个复杂的过程,需要严格遵循有关规定,以下是一些公文处理知识点总结:1. 办文的慎密性在处理公文时,要注意保守公文的秘密性,不可随意向外泄露公文内容,以免引起不必要的麻烦。
2. 办文的迅速性在处理公文时,要注重时间效率,及时向相关部门发放公文,以保证公文的及时性。
3. 办文的准确性在处理公文时,要注意核实相关内容的准确性,包括公文的内容要点、文件传递等方面。
4. 办文的规范性在处理公文时,要遵守有关规定,保持公文处理的规范性,不可擅自修改或篡改公文内容。
5. 办文的保密性在处理公文时,要注意保密工作,并遵守相关法律法规,保护好公文的机密性,以免导致信息泄露。
以上就是我对公文写作及处理知识点的总结,希望对您有所帮助。
在今后的工作中,我们要严格遵照相关要求,不断提高自己的公文写作能力和公文处理水平,为政府部门的工作提供更好的支持和保障。
第一章公文一、选择判断说明题:1、公文的产生与发展:(1)恩格斯把文字应用文献记录,即文书工作的出现当作人类文明的重要标志。
P2(2)在我国,文书的出现可上溯到夏、商、周三代。
《周易·系辞》中说”上古结绳而治,后世圣人易之以书契,百官以治,万民以察”。
(3)三千多年前商代后期,出现了一种体式较为完整的甲骨文书,它是我国迄今发现的最早的文书档案。
P3(4)西周:设立了专门管理文书的机构与起草文书的官吏。
这说明,在我国,作为国家管理工具的公务文书从它的产生到现在已有三四千年历史了。
(5)自商周战国期间长期汇集而成的《书》(汉初称之为《尚书》),其中收集《汤诰》、《大诰》、《康诰》的告民众书;《甘誓》、《汤誓》、《牧誓》等誓师词,命令如《文侯之命》等。
《尚书》是我国最早的一部政治文件汇编本。
P4(6)秦汉时期,是我国封建社会文书工作的确立时期。
秦代出现的“书”、“奏”,是我国最早的上行公文。
P4(7)汉代及稍后,官府之间,平级官员之间的平行文种有“移书、关、刺、咨”的使用;下行文则有“令、谕、制、教”等。
P4(8)辛亥革命以后,南京临时政府内务部在颁发新的公文程式中,规定行用公文分为“令、咨、呈、示、状”。
P4(9)汉代以前,我国文书的载体材料一般为金石、甲骨、青铜、竹木、缣帛等,其中竹木的使用延续数朝,直至东晋未年,太尉桓玄下令公文才统一用纸。
P52、文书、文件和公文:在机关日常工作活动中出现的文书、文件和公文这三个概念的基本含义是一致的,都是公务文书。
P5-6(1)文书一词,最早见于西汉贾谊《新书·过秦(下)》。
(2)汉代以后,文书作为公文与案卷的含义才逐步被确定和沿用下来。
P7(3)“公文”一词,出现于东汉末年和三国时期。
P7 (4)“文件”一词,大约在清代末年才出现。
P73、公文的分类:(多选)(1)从公文的来源来划分可将一个机关的公文分为对外文件、收来文件和内部文件三个部分。
公文写作与处理-公文的行为规范(二)(总分:100.00,做题时间:90分钟)一、{{B}}判断说明题{{/B}}(总题数:16,分数:16.00)1.行文规范就是关于行文关系、行文方向与方式的规定。
(分数:1.00)A.正确B.错误√解析:[解析] 按照一定的规定或准则来维护机关之间的行文秩序称为行文规范。
公文行文规范的内容包括行文关系、行文方向与方式以及行文规则三个方面。
2.行文关系是根据机关级别确定的文件授受关系。
(分数:1.00)A.正确B.错误√解析:[解析] 行文关系是根据机关的隶属关系和职权范围所确定的机关之间的文件授受关系,与机关级别高低没有必然联系。
3.隶属关系就是指上级机关和下级机关之间的工作关系。
(分数:1.00)A.正确B.错误√解析:[解析] 隶属关系就是指上级机关和下级机关之间的领导与被领导关系。
4.逐级行文按行文方向分为逐级上行文和逐级下行文。
(分数:1.00)A.正确B.错误√解析:[解析] 逐级下行文,就是指采取逐级下达或者只对直属下级机关下达的一种行文方式。
逐级上行文就是指下级机关直接向所属上级领导机关的一种行文方式。
但是逐级下行文和逐级上行文分别正对下行文和上行文的分类,理论上并不存在逐级行文这一概念也不存在这样的分类。
5.省政府行文给市政府属于多级下行文。
(分数:1.00)A.正确B.错误√解析:[解析] 二者是直接上下级之间行文,应属于逐级下行文。
6.非同一系统的机关之间的关系是不相隶属关系,其行文不能采用平行文方式。
(分数:1.00)A.正确B.错误√解析:[解析] 行文方式的选择建立在机关关系的基础上,按《办法》、《条例》的有关规定,不相隶属机关之间发生公文往来,应使用平行文。
7.直达基层组织和群众的下行文就是发到基层工会组织和群众的行文。
(分数:1.00)A.正确B.错误√解析:[解析] 直达基层组织和群众的下行文是指党政领导机关直接发到最基层的党政组织或者直接传达到人民群众的一种行文方式。
公文写作与处理-机关法定公文的写作(上)(二)(总分100, 做题时间90分钟)一、判断说明题1.命令是上级机关颁发的指挥性公文。
SSS_JUDGEMENT正确错误分值: 1答案:错误[解析] 命令简称令,是领导机关颁发的具有强制执行性质的指挥性公文。
2.就行政系统而言,国家最高领导人、国务院及其所属部委、乡级以上地方各级人民政府,有权发布命令。
SSS_JUDGEMENT正确错误分值: 1答案:正确3.命令具有强制性。
SSS_JUDGEMENT正确错误分值: 1答案:正确4.命令的强制性是指命令的执行具有强迫的因素,违反命令或抗拒命令将受到严厉的惩处,即所谓的“令行禁止”。
SSS_JUDGEMENT正确错误分值: 1答案:错误[解析] 所谓“令行禁止”,就是说,下级机关或有关人员,必须做什么,可以做什么,不能做什么,都要按照命令的指挥行动。
这是命令指挥性特点的表述。
5.公布令适用于国家党政机关发布根据法律制定的行政法规和规章。
SSS_JUDGEMENT正确错误分值: 1答案:错误[解析] 公布令也可称为发布令或颁布令,它适用于国家公布法律,国家行政机关发布根据法律制定的行政法规和规章。
6.命令内容全面,一般一文一事或二事。
SSS_JUDGEMENT正确错误分值: 1答案:错误[解析] 命令的内容单一,一般一文一事,篇幅都比较短。
7.命令原由一般放在正文的中间,简要说明发布此命令的必要性和重要性。
SSS_JUDGEMENT正确错误分值: 1答案:错误[解析] 命令原由一般放在正文的开头,用一两句话说明发布此命令的必要性和重要性。
8.议案和决议是同一概念的两种不同表达。
SSS_JUDGEMENT正确错误分值: 1答案:错误[解析] 议案是有议案提出权的机构或人民代表,向同级人民代表大会或其常务委员会,提请审议事项的建议性公文。
决议是经领导机构主持召开的会议通过的对重要事项进行决策部署的指导性公文。
9.议案属于告知性公文。
公文写作与处理文档公文写作与处理文档随着信息时代的到来,文件处理成为社会生活中必不可少的一部分。
公文作为一种特殊的文档形式,具有一定的规范性和意义,因此对于公文的写作与处理,我们必须有足够的理解与认识。
一、公文写作1.公文的基本要素公文包括公文种类、公文的格式和规范、正文内容和备注四个部分。
公文种类分为通知、文告、公告、指示等等。
公文格式和规范是指公文的格式、字体、标志、抬头、版式等写作要素,必须符合国家有关机关的规定和要求。
正文内容是公文的主要部分,应由明确的标题、主体内容和结尾组成。
备注部分主要是陈述或说明公文内容中需补充的重要事项。
2.公文写作的标准公文写作必须严格按照国家机关相关规定的格式要求进行。
格式要求包括抬头部分、信头部分、正文部分、落款部分、附件及页码等。
正文内容必须清晰明白,语言简练,必要时加入数据、表格、图表等来说明问题。
且公文的语言必须得体,不得含有侮辱、诬告、诽谤等不良情感词汇。
公文必须顾及中央、地方与基层之间的关系,宏观、具体兼顾,综合考虑,才能达到预期的效果。
二、文档处理1.文档种类常见文档种类包括报告、会议纪要、公告通知、办公周报、邮件短信、谈话记录等等。
需注意以下几点:文档必须具有明确性,能够明确表达文档的目的、主题。
文档必须具有贯穿性,能够贯穿整个文档并遵循一个主题。
文档必须具有清晰性,应撰写清晰、明确的语言,避免使用模糊含糊的词语表达,同时也不宜使用过于专业化的术语,策略和惯例。
2.处理文档的标准文档处理应该注意以下几点:文档首先必须具有准确性,确保文档的内容完全准确无误,精度高。
文档必须具有完整性,确保文档的完整性和整体性。
文档必须具有清晰性和易读性,确保文档的各部分逻辑清晰,并能够清楚、直观地传达信息。
处理文档时我们需要注意以下几点:文档的叙述必须严谨,确保逻辑清晰和明确;文档的语言要简练明了;避免重复概括,切勿流于表面形式。
文档的加工形式也应适合其目的和目标读者。
三、判断说明题(本大题共6小题,每小题3分,共18分)先判断命题正误,然后说明正确或错误的理由。
判断1分,说明2分;判断错误,全题不得分。
27.公文质量主要体现在公文写作的文字表达方面。
2-28错误。
公文质量主要体现在公文的思想内容和文字表达两个方面。
28.几个机关联合发文,应标注最高级别机关的发文字号。
3-63错误。
几个机关联合发文,只标明主办机关发文字号。
29.政府与同级党委和军队可以联合行文。
4-110正确。
30.意见既可以上行,也可以平行、下行。
5-144正确。
31.×市商业局为建食品购销站征用土地,向市规划局行文用请示。
7-176错误。
请示是下级机关向上级机关请求指示或批准的报请性公文。
32.机关领导或承办人在公文办理完毕之后,可酌情自留文件或销毁文件。
10-286错误。
机关领导、业务部门或者承办人,在公文办理完毕之后,还必须集中整理归档,任何个人不得擅自留存文件或者销毁文件。
三、判断说明题(本大题共6小题,每小题3分,共18分)先判断命题正误,然后说明正确或错误的理由。
判断1分,说明2分;判断错误,全题不得分。
27.通报的主要功能是传达精神、交流情况。
6-162错误。
通报是在一定范围内表彰先进、批评错误、传达事项的告知性文件。
28.工作计划在实施过程中是可以修改的。
8-212正确29.决议是党政机关对重要事项或重大行动做出决策和安排的指导性公文。
5-133错误。
决议是经领导机构主持召开的会议通过的对重要事项进行决策部署的指导性公文。
30.公文写作是受命之作。
2-26正确。
31.小机关或基层单位没有必要设立专门的公文处理工作机构来进行公文处理工作。
10-277正确。
对一些较小的机关,或者基层单位来说。
由于他们在工作活动中形成的文件数量比较少,就没有必要设立专门的公文处理工作的机构。
32.对伪造、变造国家机关公文者,应给予批评教育。
3-74错误。
《中华人民共和国刑法》第二百八十条规定:“伪造、变造、买卖或是盗窃、抢夺、毁灭国家机关的公文、证件、印章的,处三年以下有期徒刑、拘役、管制或者剥夺政治权利,情节严重的,处3年以上10年以下有期徒刑。
34.简述公告、通告的含义及适用范围。
6-146(1)公告是机关、团体向公众宣布重要事项的告知性文件。
(2)通告是机关、团体在一定范围内公布事项的告知性文件。
(3)公告适用于向国内外宣布重要事项或者法定事项。
(4)通告适用于公布社会各有关方面应当遵守或者周知的事项。
35.简述报告的主要特点。
7-172答:(1)重陈述。
报告的主要任务足如实向上级陈述工作情况,事实和意见的陈述应当是报告的主要内容。
(2)有主见。
汇报工作不能只摆事实而没有汇报者的观点。
汇报者在报告中,应当对所报告的事实,提出自己的看法。
36.机关领导人批办公文应包括哪些方面的内容?11-304答:(1)提出处理该份文件所述问题的原则和方法。
(2)提出并指明负责承办该文件的单位或者承办人,规定承办的时限。
(3)凡是需要两个单位或者人员共同承办的,必须指出主办单位和主办人,以便承办单位和承办人员具体执行。
(4)各项批办意见,均应郑重地填写在《公文处理单》的“批办意见”栏目内,并签署批办人姓名和批办日期。
37.为什么要明确整理(立卷)的范围?12-334答:(1)明确公文整理(立卷)的范围,就是要弄清楚机关工作活动中形成并处理完毕的文件材料,哪些应该整理(立卷),哪些不需要整理(立卷)。
(2)只有这样,才能保证在公文整理(立卷)工作中将那些具有一定查考利用价值的文件材料,齐全完整地保存下来,便于以后的查找利用。
五、论述题(本大题共1小题,10分)38.试述机关公文处理工作及其特点。
10-271答:公文处理工作就是运用科学的原则、程序和方法对机关公文的拟制、办理、管理以及整理归档所进行的一系列衔接有序的工作。
公文处理工作的特点(1)政治性。
公文处理工作的政治性是指机关的公文的处理直接关系到党和国家的方针政策、法令法规的贯彻执行。
(2)时限性。
公文处理工作的时限性是指在公文处理工作中,时间的限定性要求是非常严格的。
(3)机要性。
公文处理工作的机要性,足指公文处理所涉及的一些文件的内容具有小同程度的机密性,以及文书工作岗位的重要性。
四、简答题(本大题共5小题,每小题5分,共25分)33.公文为什么要求具有规范体式?1-1答:公文体式的规范化是由公文具有法定效力这一特性决定的。
公文体式如果不规范,不仅影响公文的质量和版面形式的美观大方,更重要的是影响公文的严肃性和应有作用的发挥,有时还会给工作造成重大失误。
因此,强调公文体式的规范化,是增强公文的权威性与有效性,方便公文的处理与管理的重要方面。
34.选定公文的主送机关一般有哪几种情况?3-66答:公文的主送机关一般有以下三种情况:(1)上级领导机关对下级发出的公文,其所属的下级机关单位都负有贯彻执行的责任。
除批复以外,一般的下行公文都有两个以上的主送机关。
而且,级别愈高的机关的发文,其主送机关的覆盖面愈大。
在这种情况下,公文的主送机关多是使用统称。
(2)下级机关向上级领导机关发出的请示或报告等上行公文,不管请示或报告的内容事项如何重要,牵涉面如何广泛,在一般情况下都只有一个具体的主送机关,不要多头主送。
(3)直接向社会公众发布的公文,如通告、公告等告知性公文,以及一些章程、条例、规定等规范性公文,它的承办或者贯彻、执行、落实、知照的对象是全社会或者全体人民群众,在这种情况下,公文的主送机关就没有必要再写了。
35.从机关隶属关系和职权范围看,机关之间有哪些基本关系?4-103答:党政机关之间的各种关系大体可以分为以下四种情况:(1)同一系统的机关,既有上级领导机关,又有下级被领导机关,上下级机关之间,构成领导与被领导的关系。
(2)上级业务主管部门和下级业务部门之间具有业务上的指导关系。
(3)非同一系统的机关之间,无论级别高低,既无领导与被领导关系,又无上下级业务部门的指导关系,它们仅仅是一般性关系,或称不相隶属关系。
(4)同一系统的同级机关之间的关系,属于平行关系。
36.命令的权威性主要体现在哪些方面?5-116答:命令(令)的权威性主要表现在两个方面:(1)发布命令的必须是具有乡以上级别的国家权力机关的执行机关,不具备这一级别,或不是执行机关,都无权发布命令;(2)命令的内容重要具有不可更改性,处理一般性的公务不宜使用命令这一文种,命令一旦发出,非十分特殊的情况,不能轻易更改,“朝令夕改”是工作的大忌。
37.简述归档文件整理工作的意义。
12-327答:归档文件整理工作的意义主要有以下几个方面:(1)归档文件整理能够保持文件之间的有机联系,便于文件的查找利用。
(2)归档文件整理可以维护文件的完整与完全,也便于文件的保管。
(3)归档文件整理为档案工作奠定了基础。
五、论述题(本大题共l小题,10分)38.试述公文签发是公文形成的关键性环节。
11-314答:公文的签发是公文形成的关键性环节,签发公文是机关领导人行使职权的一个重要表现,是一件极其严肃的事情,必须注意以下几个问题:(1)机关领导在签发公文时,必须确认是白己职权范围内的有关公文才有权签发,不可越级签发公文。
(2)以机关内某个部门名义的发文,可由部门负责人签发。
在这种情况下,核稿与签发往往合并为一道程序,由部门负责人一次完成。
(3)签发人在签发文件时,必须对文件的内容和文字作严格的审阅修改,对其所签发的公文内容和文字表述的正确性应负完全责任。
如果发现文稿内容与发文意图有较大出入,应当退回拟稿部门重新拟写。
(4)文件经签发入审批同意发出时,签发人应在送签的发文稿纸的签发栏内明确写“发”“印发”、“急发”等字样,并签署全名,注明年月日,如尚需送机关主要领导人审阅的,要写明“请某某同志审阅后发”。
若审批人圈阅或签名,应当视为同意。
受领导委托代行签发职责的,要注明“某某代答”字样。
(5)几个机关或部门的联合发文,一般应由主办该公文的单位负责,送请有关联署机关或部门的领导人会签。
四、简答题(本大题共5小题,每小题5分,共25分)33.公文的修改应从哪些方面入手?2-39答:公文的修改,应从以下几方面着手:(1)关于主题的修改。
(2)关于观点的修改。
(3)关于材料的修改。
(4)关于结构的修改。
(5)关于语言的修改。
34.简述联合行文的注意事项。
3-62答:联合行文必须注意《格式》中规定的“文件首页必须显示正文》这一明确要求,如果联合行文的机关过多,就可能出现把正文挤出首页的情况,而公文首页如果没有正文,使人一看首页还不知道文件内容足什么,这是极不严肃的事情,因此,公支首页必须显示正文。
发文机关过多只能挤发文机关,不能挤正文,可将发文机关字号、行距缩小,还要考虑留出发文字号、主送机关公文标题的位置,直至保证公文首页显示正文为止。
35.请示与报告有什么区别?7-171、176答:一、报告是下级机关向上级机关汇报工作情况的陈述性公文。
报告的主要特点有二:1、重陈述。
2、有主见。
二、请示是下级机关向上级机关请求指示或批准的报请性公文。
请示的特点主要有三:1、超前性。
2、说明性。
3、单一性。
36.简述记录类文书的特点。
9-248答:(1)内容的纪实性。
(2)材料的直接性。
(3)语言的实录性。
37.查办立项的内容应包括哪些要素?11-308答:立项内容应包括以下五个要素:(1)确定查办的事由:(2)明确办理要求;(3)指明承办单位或承办人;(4)规定完成时限;(5)提出办结后的反馈要求。
五、论述题(本大题共1小题,10分)38.试述决定与决议的异同。
5-126-134答:一、决议和决定都是下行的指挥性公文,在内容方面接近,侧重于对重要事项的决策;在文字表述方面,风格也一致,都要求准确、鲜明、简洁。
二、决议和决定的不同在于:1.形成的程序不完全一样。
决议必须由会议通过,而决定可以由会议作出,也可以由领导机构在职权范围内作出。
2.内容的范围不尽相同。
决议多半针对全局性问题作出决策,决定既可解决全局性问题,也有不少用以解决具体事项。
3.发布形式略有不同。
决议以会议名称发布,决定也可以会议名称发布,但多半以机关名称发布。
四、简答题(本大题共5小题,每小题5分,共25分)四、简答题33.简述公文的作用。
v33、公文的作用主要表现在以下几个方面:(1)领导与指导作用。
(2)行为规范作用。
(3)传递信息作用。
(4)公务联系作用。
(5)凭据记载作用。
34.简述发文字号的作用及其标识形式。
34、发文字号是指由发文机关编排的文件代号。
它的作用一是用于统计本机关发文的数量,便于公文管理;二是在查找和引用公文时可作为该文的代号使用。
其标语形式是“发文机关代字+年份+序号”,其中年份应加六角括号“○”。
35.简述议案与提案的区别。
35、议案曾经被称为“提案”。
1983年第五届全国人民代表大会第五次会议以后,把提交给人民代表大会或人民代表大会常务委员会审议的文件称为“议案”,“提案”这一名称现只用于各级政协会议和企事业单位的职工代表大会。
36.机关控制发文应当采取哪些有效措施?36、各级各类机关必须认真地精减文件,做到可发不可发的文件坚决不发;凡是在本机关职权范围内的工作就应果断处理不要事事请示;凡是可用电话或面谈洽办的事,不要再发文件。
只有这样,才能有效地克服官僚主主和文牍主义,提高机关工作效率。
37.为什么小机关或基层单位应选择集中形式来进行公文整理(立卷)工作?37、由于它们的内部机关比较简单,工作人员不多,办公地点比较集中,形成的文件数量也不多,可以采用集中整理的形式。
五、论述题(本大题共1小题,10分)38.试述确定行文关系的基本原则。
五、论述题38、《国家行政机关公文处理办法》和《中国共产党机关公文处理条例》对行文关系的确定,都作了如下表述,即“根据各自的隶属关系和职权范围确定”。
《办法》和《条例》的这一规定,确立了党政机关行文关系的基本原则。
国家行政机关的隶属关系和职权范围是由《中华人民共和国宪法》规定的。
《宪法》中的有关条款明确了国家各级行政机关的职权范围和上下级机关之间的关系,同时了民确立了上下级机关之间的行文关系。
党的各级组织的隶属关系和职权范围是由《中国共产党章程》规定的。
《党章》中的有关条款明确了党的各级机关的职权和上下级之间的权利义务关系,同时也确立了各级组织上级之间的行文关系。
33.简述我国党政机关确定行文关系的基本准则。
4-100(1)国家行政机关的隶属关系和职权范围。
(2)党的各级机关的隶属关系和职权范围。
四、简答题(本大题共5小题,每小题5分,共25分)33.为什么说国家机关及其他社会组织是公文形成的主体?1-1答:因为这些机关或组织都是依据宪法和有关法律、章程、决定建立起来的,是具有法定地位的。
这种法定的地位赋予了这些机关与组织在自己的职权范围内制定和处理公文的权力。
34.为什么要对归档文件进行分类?12-348答:分类是归档文件整理的重要环节,归档文件经过科学合理的分类,不但能够揭示出文件之间的内在联系,使档案成为一个有序化的整体,而且便于排列上架,编日等后续工作的顺利开展。