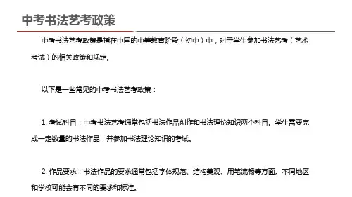
中考艺考规定和要求
- 格式:doc
- 大小:22.00 KB
- 文档页数:2
中考艺术类规章制度第一章总则第一条为规范中考艺术类考试行为,维护考试秩序,确保考生能够公平、公正地参加考试,特制定本规章制度。
第二条本规章制度适用于中考艺术类考试,包括美术、音乐、舞蹈等各个艺术类科目。
第三条考试委员会是负责组织和管理中考艺术类考试的主管部门,负责制定考试大纲、出题及评卷等工作。
第四条考生参加中考艺术类考试,须严格遵守本规章制度,服从考试委员会的管理和安排。
第五条考生有权享受公平、公正、透明的考试机会,不得在考试中作弊或有其他违规行为。
第六条任何单位或个人不得干涉和破坏考试秩序,一经查实,将追究其法律责任。
第七条考生必须按规定的时间、地点参加考试,不得迟到、早退或旷考。
第八条考试过程中,考生必须保持考试场所的安静和整洁,不得交头接耳、传纸条、偷看他人试卷等行为。
第九条考生不得携带任何与考试无关的物品进入考场,如手机、电子设备、书籍等。
第十条考生应遵守监考人员的管理和指令,不得违反考场纪律。
第二章考试安排第十一条考试委员会将根据考生报名信息,合理安排考试时间、地点和流程。
第十二条考试委员会将向考生发送考试通知,告知考试时间、地点及有关注意事项。
第十三条考试前,考生必须提前到达考场,通过考试委员会安排的身份验证和安检等程序后方可进入考场。
第十四条考试过程中,考生不得离开座位,如有特殊情况需要离开,应提请监考人员批准。
第十五条考生在规定时间内完成试题,按监考人员指示交卷离场,不得擅自离开考场。
第十六条考试委员会将会对考生的试卷进行统一收集,保证试卷安全性。
第三章考试内容第十七条考试委员会将根据国家统一制定的考试大纲,合理安排考试科目和试题类型。
第十八条考生在考试中应根据考试要求认真答题,不得抄袭、剽窃、作弊。
第十九条考生应遵守考试时间,按照规定完成试题,不得擅自延长考试时间。
第二十条考试委员会将对试卷进行严格评卷,确保评分标准的一致性和公正性。
第二十一条考试结束后,考生可以在规定时间内申请查卷,但不得影响其他考生的考试秩序。
杭州市美术中考要求
杭州市美术中考要求如下:
1. 考试内容:主要涵盖素描、色彩、速写等方面。
其中素描主要考察学生对形体、比例、透视等的掌握程度,色彩主要考察学生对色彩基础知识的掌握以及色彩搭配的能力,速写则主要考察学生的观察能力和手头表达能力。
2. 考试要点:素描方面,要求学生能够准确表现对象的形态、比例、透视等基本要素,并具备一定的艺术表现力。
色彩方面,要求学生掌握色彩的基本原理和运用技巧,能够进行合理的色彩搭配和画面组织。
速写方面,要求学生具备敏锐的观察能力和快速捕捉对象特征的能力,能够用简洁的线条表现出对象的形态和神态。
3. 考试难点:杭州市美术中考要求较高,学生需要在素描、色彩、速写等方面都达到一定的水平。
同时,考试中还对学生的审美能力和创意表达能力有一定的要求,需要学生在完成基本技能的同时具备一定的艺术素养和创造力。
4. 备考策略:为了顺利通过杭州市美术中考,学生需要做好以下几个方面的准备:首先,加强基础训练,提高自己的素描、色彩、速写等基本技能。
其次,注重培养自己的艺术素养和审美能力,多欣赏优秀的艺术作品,提高自己的艺术感知和创作能力。
此外,学生还需要加强实践练习,通过不断的练习提高自己的技能水平和应对考试的能力。
总之,杭州市美术中考要求较高,需要学生具备扎实的绘画基本功、艺术素养和创意表达能力。
备考过程中,学生需要注重基础训练和实践练习,提高自己的技能水平和应对能力。
高中艺考政策高中艺考政策是指针对高中学生参加艺术类专业考试所制定的一系列规定和政策。
艺考政策的实施旨在确保高中学生在参加艺术类专业考试时,能够公平、公正地竞争,发挥自身潜力和特长,为其未来走上艺术道路提供支持和保障。
下面是一些与高中艺考政策相关的参考内容。
1. 艺考科目:艺术类专业考试的科目根据不同艺术类别而有所区别。
通常包括音乐、舞蹈、戏剧、美术、书法等。
每个学校或学院的考试科目和要求可能会有所不同,学生需要根据自己的兴趣和特长选择适合自己的考试科目。
2. 报名条件:学生需要符合一定的报名条件才能参加艺术类专业考试。
通常要求报名者为高中毕业生或即将高中毕业,艺术综合素质较好,同时还要满足报名学校或学院对学历、年龄等方面的要求。
3. 艺考内容:艺术类专业考试的内容主要包括理论知识和实践技能两个方面。
理论知识包括艺术史、音乐理论、美术理论等;实践技能主要包括演奏、舞蹈表演、绘画、写作等。
不同专业的考试内容相应有所不同,学生需要根据自己选择的专业进行相应准备。
4. 录取方式:通常艺术类专业录取是通过综合成绩进行评判。
包括学术成绩、艺术测试成绩、面试等。
不同学校或学院录取的方式可能有所不同,但一般都是综合考虑学生的学术能力和艺术潜力。
5. 考试分数:艺术类专业考试分数主要分为基础知识和实践技能两个方面。
基础知识一般占比较大,可能包括答题和填空题等;实践技能可以通过表演、创作等方式进行考核。
不同专业对分数的要求可能有所不同,学生需要具备一定的基础知识和实践经验。
6. 学费政策:艺术类专业的学费通常较高,尤其是一些知名学府。
此外,还有相关的材料费、教材费等。
学生在选择学校时需要考虑自身经济状况,并咨询学校相关的财务政策。
7. 专业发展:一旦被录取,学生将进入专业的学习和培养阶段。
学校将为学生提供专业知识和实践技能的培训,同时也会有相应的考核和评价标准。
学生需要根据学校的要求,全面发展自己的艺术潜力,为将来的艺术道路打下坚实的基础。
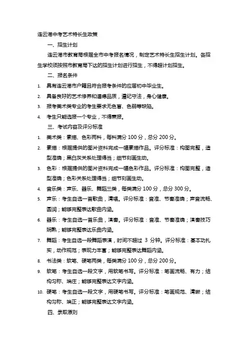
连云港中考艺术特长生政策一、招生计划连云港市教育局根据全市中考报名情况,制定艺术特长生招生计划。
各招生学校须按照市教育局下达的招生计划进行招生,不得超计划招生。
二、报名条件1.具有连云港市户籍且符合报考条件的应届初中毕业生。
2.具备良好的艺术修养和道德品质,遵纪守法,身心健康。
3.报考美术类专业的考生要求无色盲、色弱等缺陷。
4.考生只能选报一个专业,不得兼报。
三、考试内容及评分标准1.美术类:素描、色彩两科,每科满分100分,总分200分。
2.素描:根据提供的图片资料完成一幅素描作品。
评分标准:构图完整,造型准确;黑白灰关系处理得当;细节刻画生动。
3.色彩:根据提供的图片资料完成一幅色彩作品。
评分标准:构图完整,造型准确;色彩关系处理得当;细节刻画生动。
4.音乐类:声乐、器乐、舞蹈三类,每类满分100分,总分300分。
5.声乐:考生自选一首歌曲,清唱。
评分标准:音准、节奏准确;声音流畅、圆润;能够完整表达歌曲内涵。
6.器乐:考生自选一首乐曲,演奏。
评分标准:音准、节奏准确;演奏技巧娴熟;能够完整表达乐曲内涵。
7.舞蹈:考生自选一段舞蹈表演,时间不超过3分钟。
评分标准:基本功扎实,动作规范;表现力丰富;能够完整表达舞蹈内涵。
8.书法类:软笔、硬笔两类,每类满分100分,总分200分。
9.软笔:考生自选一段文字,用软笔书写。
评分标准:笔画流畅、有力;结构匀称、端庄;能够完整表达文字内涵。
10.硬笔:考生自选一段文字,用硬笔书写。
评分标准:笔画规范、清晰;结构匀称、端正;能够完整表达文字内涵。
四、录取原则1.艺术特长生录取工作由市教育局统一组织,各招生学校具体实施。
2.市教育局根据考生志愿和考试成绩,分学校择优录取艺术特长生。
在符合报名条件且参加省级以上艺术比赛获奖的考生中,优先录取具有突出艺术特长的考生。
3.录取的艺术特长生须与学校签订协议,参加学校组织的艺术实践活动和相关考核,违反协议者将追究责任。
艺术骨干生中考招生政策
一、招生对象与条件
艺术骨干生中考招生主要面向符合当地中考报名条件的初中毕业生,具体条件如下:
1. 具有良好的艺术素养和一定的艺术实践经验;
2. 在艺术方面具有一定的特长或突出表现;
3. 参加当地中考报名并获得资格。
二、招生计划与专业
艺术骨干生中考招生的具体招生计划和专业设置根据当地教育局和招生学校的要求而定,一般包括音乐、舞蹈、美术等专业方向。
三、报名与考试安排
考生需按照当地教育局和招生学校的要求进行报名,并按照规定的时间和地点参加专业考试和文化考试。
具体报名和考试安排可查阅当地教育局和招生学校的官方网站或咨询相关招生部门。
四、考试科目与评分标准
艺术骨干生中考招生的考试科目和评分标准根据不同的专业方向而有所不同,一般包括专业素质、技能技巧、创作能力等方面的考核。
具体的考试科目和评分标准需查阅当地教育局和招生学校的官方网站或咨询相关招生部门。
五、录取原则与分数线
艺术骨干生中考招生的录取原则和分数线根据当地教育局和招生学校的要求而定,一般会综合考虑考生的专业成绩和文化成绩,择优录取。
具体的录取原则和分数线需查阅当地教育局和招生学校的官方网站或咨询相关招生部门。
六、优惠政策与加分项
为了鼓励优秀人才的涌现,艺术骨干生中考招生政策中一般会设置一定的优惠政策与加分项。
具体的优惠政策与加分项需查阅当地教育局和招生学校的官方网站或咨询相关招生部门。
七、体检要求与注意事项
考生在参加艺术骨干生中考招生时需要符合一定的体检要求,如无传染性疾病、无严重的心血管疾病等。
此外,考生还需注意个人卫生和安全,遵守考试纪律和规定。
2024年中考艺术特长生改革政策一、背景2024年的中考改革正在筹备中,对艺术特长生的考核也在考虑当中。
艺术特长生是当今学校较为重要的一类学生,他们的素质培养和发展得到了学校的持续的重视和支持,为保证艺术特长生得到公平资源配置,在争取社会资源的支持和激励的同时,学校将研究制定2024年中考艺术特长生改革政策,以指导学校对艺术特长生的培养和教育。
二、目的2024年中考艺术特长生改革政策的制定,旨在为艺术特长生的素质教育和培养提供更加全面准确的指导,按照行业和社会发展的需要和趋势,充分发挥艺术特长生的活力和创造力,通过鼓励艺术特长生自身发展,培养懂艺术、会艺术、善艺术的人才。
三、政策内容1、教育资源配置。
为了充分发挥艺术特长生的特长,学校会按照艺术特长生的专业要求,合理配置有限的教育资源,加强与专家学者的联系,提高艺术特长生的艺术水平和创作能力。
2、考核改革。
当前的中考考核模式已经不能满足艺术特长生的挑战和发展,因此2024年中考艺术特长生考核将根据艺术特长生的实际情况,提出新的考核改革方案,充分激发艺术特长生的创造力,提高艺术特长生的实践能力。
3、建立完整的艺术特长生支持系统。
学校按照艺术特长生的实际情况,建立一整套完善的艺术特长生支持系统,包括资助、补助、培训等,并采取有针对性的支持措施,使艺术特长生能够更好的发展。
4、建立鼓励机制。
可以通过开展诸如艺术特长生音乐比赛、舞蹈比赛等活动,以及推出艺术特长生的报酬、奖励等机制,来鼓励艺术特长生勇于挑战,发挥创造力,培养领导力。
四、实施细则1、实施者。
艺术特长生改革政策的实施者主要是学校,在学校的统筹领导下,教育部门将负责实施有关政策,同时学校将对实施过程中发现的问题及时调整改革政策,以更好的促进艺术特长生的培养发展。
2、实施流程。
2024年中考艺术特长生改革政策的实施流程为:学校根据实施目的和政策内容制定具体实施细则,并安排实施者和时间;根据实施细则,按照艺术特长生的实际需要制定实施方案;根据实施方案,开展实施;实施过程中,对实施情况进行持续跟踪,及时调整改革政策。
乌海市中考艺术素质考查实施方案实施方案如下:一、考查内容1. 考查绘画能力:此部分内容重点考查学生的素描、色彩运用和构图能力。
2. 考查音乐能力:此部分内容重点考查学生的声乐技巧和音乐表演能力。
3. 考查舞蹈能力:此部分内容重点考查学生的舞蹈技巧和舞蹈表演能力。
4. 考查戏剧能力:此部分内容重点考查学生的表演技巧和戏剧表演能力。
二、考查方式1. 绘画能力考查:(1) 学生通过参加现场绘画考试进行绘画能力的考查。
(2) 考试题目由命题组提供,学生根据题目要求进行绘画,并在规定时间内完成作品。
2. 音乐能力考查:(1) 学生通过参加音乐表演考试进行音乐能力的考查。
(2) 考试内容包括声乐演唱和乐器演奏两部分,学生根据自己的专长选择其中一项进行考试。
3. 舞蹈能力考查:(1) 学生通过参加舞蹈表演考试进行舞蹈能力的考查。
(2) 考试内容包括自选舞蹈和命题舞蹈两部分,学生需要根据要求进行舞蹈表演。
4. 戏剧能力考查:(1) 学生通过参加戏剧表演考试进行戏剧能力的考查。
(2) 考试内容包括独白表演和剧目演出两部分,学生需要根据要求进行戏剧表演。
三、考查时间和地点1. 考试时间:将根据学校教学安排确定考试时间,一般在中考前一个月进行。
2. 考试地点:将根据报名人数确定考试场所,学校将有专门的考场用于艺术素质考查。
四、考查评分标准1. 绘画能力考查评分标准:包括作品的创意性、表现力、技巧使用等方面。
2. 音乐能力考查评分标准:包括声音的音准、节奏感、音色等方面。
3. 舞蹈能力考查评分标准:包括舞蹈的准确度、舞姿的协调性、舞台表现力等方面。
4. 戏剧能力考查评分标准:包括表演的真实感、情感的传达、角色的形象等方面。
五、成绩计算和使用1. 艺术素质考查成绩占总成绩的一定比例,具体比例根据学校的规定确定。
2. 艺术素质考查成绩将与学生的其他科目成绩进行综合计算,最终得出综合成绩。
以上是乌海市中考艺术素质考查实施方案的主要内容,根据实际情况和学校的要求,具体内容可能会有所调整和补充。
中考艺体特长生的认定方法及条件中考艺体特长生的认定方法及条件以特长生身份参加录取的考生,报考具有市艺术特色高中、体育后备人才学校称号和体育艺术特长班招生资格的普通高中学校,须参加市教育局组织的测试并取得相应资格;以下小编为大家整理了中考艺体特长生的认定方法及条件详细内容,希望对大家有所帮助!免试对象须符合以下条件之一,可免于参加特长生专业测试,直接获得特长生资格:(1)初中学段内参加市艺术小人才比赛获得二等奖以上(含二等奖);(2)初中学段内参加市中学生田径运动会获得单项前六名或集体项目(田径)前四名。
测试认定符合下列条件之一、志愿报考特色高中和特色班相应专业的应届初中毕业生,须参加由市教育局统一组织的特长生专业测试,合格者方能取得特长生资格:(1)初中学段内参加区艺术小人才比赛获得三等奖以上(含三等奖);(2)初中学段内参加区级田径运动会获得单项前八名或集体项目前六名。
备注:艺术小人才分为市级和区级艺术小人才,每年进行一次。
先在各个区分别比赛,报名时间大概为当年的10月,考试时间为11月前后。
获得区级艺术小人才一等奖,才能进入市级艺术小人才比赛,市级艺术小人才比赛时间一般为第二年的3月份前后。
市艺术小人才报名由学校统一报名。
市、区艺术小人才都有三项比赛,绘画、书法、陶艺。
绘画考试内容是命题画。
特长生志愿填报及录取要求志愿填报:具有体育后备人才、体育特长、音乐特长、美术特长资格的考生(统称特长生),需在相应批次的第一志愿填报对口招收的学校。
不对口填报的,视为放弃其资格。
录取:具有市体育艺术特色高中资格的普通高中学校,在每一批次录取前按招收体艺特长生的计划,在报考其志愿且符合录取条件的.体艺特长生中按照考生升学成绩总分从高到低依次进行录取。
特别提示:特长生按照要求填报志愿后,是根据报考学校的特长生招生计划和报考人数,从高分到低分录取,自然形成分数线,不是直接加分优录。
体育后备人才招录体育后备人才在实际的招录过程中,一般要经过学校和市教育局双重专业测试,即在通过学校的测试之后,再参加市教育局举办的体育后备人才专项测试。
上海中考艺术特长生录取规则
1. 上海中考艺术特长生录取可不一样哦!就好像一场精彩的比赛,你得亮出自己的绝活儿!比如说,小王弹得一手好钢琴,那在艺术特长方面就有很大优势呀!
2. 艺术特长生录取不是随便定的呀!这就像攀登高峰,每一步都要稳稳的。
像小李画画特别棒,那他在这方面就有机会脱颖而出啦!
3. 知道吗,艺术特长生的选拔是有标准的呢!就好比挑选珍贵的宝石,要各方面都出色才行。
比如小张那动人的歌声,不就是他的亮点嘛!
4. 艺术特长生录取是有要求的哟!这不像是在大海中航行,得有明确的方向。
像小赵的舞蹈天赋,就是他驶向成功的风帆呀!
5. 注意啦,艺术特长生可不是谁都能当的呀!这就像进入一个神秘的城堡,得有钥匙才行。
比如小孙那精湛的书法技艺,就是打开艺术特长生大门的钥匙呀!
6. 你想想,艺术特长生的录取多重要啊!简直就像是打开宝藏的密码。
像小钱在乐器演奏上的出色表现,不就是那个密码吗!
7. 艺术特长生录取可是很严格的呢!简直就像一场激烈的战斗,要拼尽全力。
比如小周那独特的艺术创造力,就是他的武器呀!
8. 艺术特长生的录取可不是闹着玩的呀!就好像修建一座高楼,每一块砖都要放对地方。
像小吴那卓越的表演才能,就是关键的一块砖!
9. 哎呀呀,反正上海中考艺术特长生录取就是这么回事啦,有特长的孩子可得抓住机会呀!
我觉得上海中考艺术特长生录取给了有艺术才华的学生一个很好的机会,只要自身有真本事,就有可能通过这条特别的道路实现梦想。
当然,也要努力提升自己,不能掉以轻心。
艺术中考实施方案一、背景介绍艺术中考是对学生艺术素养和综合能力的一次全面考核,也是学生未来艺术学习和发展的重要起点。
艺术中考实施方案的制定,旨在促进艺术教育的健康发展,提高学生的艺术修养和综合素质,为学生的艺术发展和未来学习方向提供指导和支持。
二、实施目标1. 提高学生的艺术素养和综合能力,促进学生全面发展;2. 引导学生树立正确的艺术学习态度,培养学生的创新精神和审美情趣;3. 推动学校艺术教育改革,促进教育教学质量的提升。
三、实施内容1. 考试科目艺术中考的考试科目包括美术、音乐、舞蹈和表演四个类别。
每个类别的考试内容涵盖基础知识、技能表现和创作能力等方面,全面考核学生的艺术水平和综合能力。
2. 考试形式艺术中考采用多种形式的考试方式,包括笔试、作品展示、实践操作等。
通过多种形式的考核,全面评价学生的艺术表现和创作能力,确保考试结果的客观性和准确性。
3. 考试要求艺术中考注重对学生创新能力和审美能力的考核,要求学生在考试中展现个性和特长,注重学生的创作表现和艺术实践能力。
同时,考试要求学生具备扎实的基础知识和技能,能够准确把握艺术表现的要点和技巧。
四、实施方案1. 完善考试内容和标准制定详细的考试内容和评分标准,确保考试的公平、公正和客观。
同时,根据不同类别的艺术特点,合理设置考试题型和要求,促进学生全面发展。
2. 加强教学指导和辅导学校和教师要加强对学生的艺术教学指导和辅导,引导学生树立正确的学习态度和价值观,培养学生的创新精神和审美情趣。
3. 完善考试环境和设施学校要完善艺术中考的考试环境和设施,确保考试的顺利进行。
同时,加强对考试场所和设备的管理和维护,提高考试的安全性和稳定性。
五、实施效果通过艺术中考实施方案的落实,将有效提高学生的艺术素养和综合能力,促进学生全面发展。
同时,也将推动学校艺术教育改革,促进教育教学质量的提升,为学生的艺术发展和未来学习方向提供指导和支持。
六、总结艺术中考实施方案的制定和落实,对于促进学生的艺术发展和提高学校的教育教学质量具有重要意义。
2024年教育部艺术考试政策要求
2024年教育部对艺术考试政策的要求主要有以下几个方面:
1.逐步扩大省级统考范围:各省(区、市)要积极创造条件,逐步
扩大艺术类专业省级统考范围,到2024年基本实现艺术类专业省级统考全覆盖。
2.减少校考范围:自2024年起,不再跨省设置校考考点,所有高校
艺术类专业校考工作均在学校所在地组织。
3.完善考试科目和内容:逐步提高艺术类各专业高考文化课成绩录
取最低控制分数线(舞蹈学类、表演专业可适当降低要求),高考文化课成绩所占比例原则上不低于50%。
同时,完善省级统考科目和内容,确保考试科类基本实现全覆盖。
4.择优录取:对于艺术史论、戏剧影视文学等高校艺术类专业,直
接依据考生高考文化课成绩、参考考生综合素质评价,择优录取。
对于高校高水平艺术团,不再从高校招生环节选拔,由相关高校从在校生中遴选培养。
5.分类考试:艺术类专业分为两类,一类是不组织专业考试的专业,
包括艺术史论、艺术管理、非物质文化遗产保护、戏剧学、电影学、戏剧影视文学、广播电视编导、影视技术等;一类是可组织专业考试的专业,包括音乐类、舞蹈类、表(导)演类、播音与主持类、美术与设计类、书法类等。
相关高校可根据本校人才培养实际确定是否使用专业考试成绩。
以上是教育部对2024年艺术考试政策的要求,具体政策可能会有所调整,请关注教育部的相关通知和政策文件。
中考艺术特长生考试内容
中考艺术特长生考试内容因地区和学校而异,但一般来说,主要包含以下几个方面:
1. 音乐类:主要考察音乐基本素质和能力,包括声乐、器乐、视唱练耳等。
具体要求如下:
声乐类:会考唱功,演唱自选歌曲一首,5分钟,自备伴奏带或清唱。
评委可要求考生从曲目的任何地方开始或结束表演。
器乐类:演奏自选乐曲一首,5分钟,除钢琴外,其他乐器自备。
评委可要求考生从曲目的任何地方开始或结束表演。
视唱练耳:考察考生的音准感、节奏感和听觉能力。
2. 舞蹈类:主要考察舞蹈基本素质和能力,包括基本功、舞蹈作品等。
具体要求如下:
基本功展示(如前桥、后桥、大跳、小跳、平转等)。
表演自选舞蹈片段或组合,5分钟,练功服、音乐伴奏自备。
评委可根据考生情况,指定表演内容。
3. 美术类:主要考察美术基本素质和能力,包括素描、色彩等。
具体要求如下:
素描:考察考生的构图、透视、光感基本能力。
色彩:考察考生对色彩的运用和表现能力。
此外,不同地区和不同学校可能还会对体育、书法、摄影等其他艺术专业有不同的考试内容和要求。
考生需根据自己报考的学校和地区了解具体的考试内容,提前做好准备。
中考怎么参加艺考艺考的基本条件初中学业水平考试,简称“中考”,是检验初中在校生是否达到初中学业水平的考试;初中生可以考艺术生,艺考方式有参加艺术统考,或考艺术附中。
报考艺术生确实可以降低中考分数。
根据南京市的方案,艺术素质测评成绩由过程性评价和终结性评价组成。
中考怎么参加艺考初中学业水平考试,简称“中考”,是检验初中在校生是否达到初中学业水平的考试;初中生可以考艺术生,方式有参加艺术统考,或考艺术附中。
报考艺术生确实可以降低中考分数。
1、初中生中考可以考艺术生,艺考的方式有参加艺术统考,或考艺术附中。
2、根据南京市的方案,艺术素质测评成绩由过程性评价和终结性评价组成。
3、过程性评价,实际上是初中5个学期的艺术课程的平均成绩。
4、终结性评价由南京市教育局统一命题,各区教育局组织实施。
艺考的基本条件艺考的基本条件是,具备高中或同等学历,并且身体素质良好,无重大疾病,无传染性疾病,无色盲,色弱,口吃等。
如果大家想要报考导演,编剧表演:史论之类的专业,年龄最大不得超过30周岁,已婚未婚都可以;报考其他类型的艺考专业,最大不得超过25周岁,除非有一些特殊的才能和贡献,有专业人士或正规单位推荐,可适当放宽要求。
假如学生是中等艺考学校毕业生,非艺术类中等专业学校毕业生或者是技工专业毕业生,只要有不少于两年的工作经验,并且有工作单位的推荐就可以报考。
还需要大家注意的是,不同类型的艺考学校对于学生身体方面的要求也不一样,比如说报考美术院校,不得有色盲色弱的现象,报考音乐以及影视表演类专业要不能有口吃,而且年龄必须在22周岁以下,未婚;报考播音主持专业,同样也不得有口吃的现象,男生身高必须在172厘米以上,女生身高必须在160厘米以上。
中考舞蹈艺考规章制度为了规范和促进舞蹈艺考的顺利进行,保障考生的权益,制定了一系列的规章制度。
本文将详细介绍中考舞蹈艺考的规章制度。
一、报名政策1. 报名资格:凡是年满16岁,具有中等文化水平的中国公民,身体素质符合考试要求的考生均可报名参加舞蹈艺考。
2. 报名时间:每年的5月至6月为报名时间,具体时间根据教育考试院的通知而定。
3. 报名方式:考生需通过教育考试院指定的网站进行线上报名,填写个人信息并上传相关证件照片。
4. 报名费用:每位考生需支付一定的报名费用,具体费用标准由教育考试院规定。
二、考试科目1. 舞蹈表演:考生需准备一支不超过5分钟的舞蹈作品进行演出,根据舞蹈的技巧、表现力和整体感觉进行评分。
2. 舞蹈理论知识:考生需参加笔试,考查对舞蹈基本理论知识的掌握程度。
3. 身体素质测试:考生需进行身体素质测试,包括柔韧性、力量、耐力等方面的测试内容。
4. 面试:考生需参加面试环节,与考官交流,展示自己的学习和表演意愿。
三、考试流程1. 舞蹈表演:考生按照规定时间和地点,进行舞蹈表演,由考官现场评分。
2. 舞蹈理论知识笔试:考生需在规定时间内完成笔试考试。
3. 身体素质测试:考生需按照考官的指示进行身体素质测试。
4. 面试环节:考生需按照面试时间和地点进行面试,与考官进行交流。
四、录取规定1. 综合评分:根据舞蹈表演、舞蹈理论知识、身体素质测试和面试的成绩综合评定,确定录取名单。
2. 录取通知:录取名单将在规定时间发布,被录取的考生需按照通知填写入学相关手续。
3. 不合格处理:未能通过考试的考生可以选择重新报名参加下一年度的考试。
五、考试纪律及处罚1. 考试纪律:考试期间,考生需保持考场安静,服从考官指示,不得抄袭作弊等违规行为。
2. 违纪处理:如有考生违反考试纪律,经核实属实的,将取消其考试成绩,不得再次参加本次考试。
3. 申诉机制:考生如有异议,可以向相关部门提出书面申诉,由专门部门进行核实处理。
2023中考艺术类招生简章一、招生范围与对象1. 本次中考艺术类招生适用于具有相关艺术特长的初中毕业生。
2. 招生范围包括音乐、舞蹈、美术、戏剧等艺术门类。
3. 招生对象应具备较为扎实的相应艺术基础和潜力,并拥有一定的表演或创作能力。
二、报名与资格审核1. 招生报名时间为XXX至XXX,请符合条件的考生于规定时间内完成报名。
2. 考生报名时需准备个人基本情况表、照片、成绩单及相关资格证明材料。
3. 报名截止后,招生机构将对报名考生的资格进行审核,符合条件者将进入考试环节。
三、考试内容与方式1. 艺术类招生考试分为理论和实践两部分进行。
2. 理论部分主要考察考生对所报考艺术门类的基本理论知识的掌握。
3. 实践部分要求考生展示自己的实际才艺水平,包括演奏、创作、表演等环节。
4. 考试时间、地点和具体要求将于报名截止后通过短信或电子邮件通知考生。
四、录取与综合评价1. 录取结果将综合考生的理论成绩、实践表现、个人素质等因素进行综合评价。
2. 学校将根据招生计划及考生综合成绩,按照一定比例进行录取。
3. 录取结果将在规定时间内通过电话或邮件方式通知考生。
五、录取名单和注册流程1. 录取名单将实时公布于本学校官方网站,考生可登录查询录取结果。
2. 录取考生须按时参加指定的注册流程,并缴纳相应的费用。
3. 否则,学校将取消其录取资格,按照录取名单排序进行补录。
六、注意事项1. 考生必须遵守本次招生简章中所规定的时间、要求和流程,逾期或不符合要求的将被取消考试资格。
2. 考试期间需携带有效身份证件和相关考试材料。
3. 考试过程中不得违规行为,一经发现将取消考试资格。
4. 应考生和家长务必关注官方渠道的信息发布,以免错过相关通知。
七、其他事项1. 若考生对本次招生简章有任何疑问,可联系学校招生办公室进行咨询。
2. 学校将根据实际情况,保留本次招生简章的最终解释权。
本次中考艺术类招生简章依据相关法律法规制定,旨在选拔具有艺术特长的学生,为其提供专业的艺术教育和培养平台。
美术中考实施方案一、考试内容。
美术中考主要考察学生对于绘画基础知识和技能的掌握程度,包括素描、色彩、构图等方面的能力。
考试内容将涵盖静物写生、人物写生、风景写生等多个方面,旨在全面考察学生的绘画能力。
二、考试形式。
美术中考将采用闭卷形式,考试时间为3小时。
考试过程中,学生需根据题目要求完成相关绘画作品,同时需要在规定的时间内完成作品的构思、素描、上色等环节。
三、考试要求。
1. 考生需携带相关绘画工具和材料,包括铅笔、彩色铅笔、水彩颜料、画笔等。
考试过程中,不得携带任何与考试内容无关的物品。
2. 考生需按照考试要求完成题目,作品需符合题目要求并展现学生的绘画水平和个性。
3. 考试结束后,考生需将作品交由监考老师进行评分,不得私自带走作品。
四、考试评分标准。
1. 技术表现,包括线条、色彩、构图等方面的表现,需展现出较高的绘画技巧和水平。
2. 创作能力,考察学生的创作能力和表现力,作品需具有一定的艺术感染力和个性。
3. 完成度,作品需在规定时间内完成并达到一定的完整性,不能出现明显的瑕疵和缺陷。
五、考试安排。
美术中考将在规定的时间和地点进行,考生需提前到达考场,按照监考老师的要求完成考试流程。
六、考试注意事项。
1. 考生需遵守考场纪律,不得抄袭、舞弊等行为,一经发现将取消考试资格。
2. 考生需保持考场安静,不得影响其他考生的正常考试。
3. 考生需注意作品的保护,不得在作品上乱涂乱画,保持考场整洁。
七、考试成绩。
考试成绩将在规定时间内公布,学生可通过指定渠道查询成绩并领取成绩单。
以上即为美术中考的实施方案,希望各位考生能够严格遵守考试规定,按照要求完成考试,祝各位考生取得优异的成绩!。
中考艺考规定和要求
2010年中央美附中的文化课考语文、数学、英语三门每门120录取要求总分不低于251单科小分不低于72。
附中学制四年课程设置的基本思想是重视基础重视文化课的学习重视文化艺术的修养努力培养学生关注社会观察生活与自然养成艺术思考的习惯培养生动活泼、新鲜敏锐的艺术感受和艺术创作能力。
专业课内容有素描、速写、色彩、创作、设计、透视、解剖、中国画、书法。
进入高年级后根据学生选报情况设有国画、油画、壁画、版画、雕塑、平面设计、环境设计等专门选修课。
文化课采用普通高中教材重点学习普通高中语文、历史、地理、英语、政治等文科类课程在2年级和4年级安排有社会艺术实践其中4年级在社会艺术实践中还兼有传统文化考察内容。
附中现有在校生280人。
正式教职工64人其中教师34人包括专业教师28人文化及体育教师6人共有副教授9人高级讲师2人。
现任校长为高天雄副教授副校长为韩宁副教授、贾晓燕女士。
附中面向全国招收年龄不超过17周岁的初中毕业生和高中1年级在校学生于每年4月底、5月初在本校自主命题举行专业和文化考试。
专业考试科目为素描、速写、色彩、创作文化考试科目为语文、外语、数学。
2007年恢复口试及美术理论加试由教育部和北京市中招办批准录取。
入学后第1年为试读期期满成绩合格后取得正式学籍。
附中图书馆现有藏书8万多册教学资料室收藏有从50年代以来的留校优秀学生作业毕业创作以及一批精彩的国外美术院校学生作业。
2001年9月作为国家“九五”计划期间重点文化事业建设项目的中央美术学院及附中朝阳花家地新址落成。
2005年4月美院买进北京东燕郊205亩土地建设新校舍73000㎡作为新校区2007年完工。
德国包豪斯风格的新校有教学楼、多媒体教室、图书馆、阅览室、200米跑道、小足球场、500人阶梯教室等为在新世纪的发展获得了更大的空间和提供了良好的物质条件。
我是四川泸州的现在读初二我5岁就开始学习画画从小就想靠美术学院现在目标明确想考中央美院刚刚搜索的时候看见底下的中央美术学院附中就想问问这个学校是干什么的跟央美是什么关系校址在哪里我们这里怎样才能考上文化和专业考些什么历年的分数线是多少学费是多少还有就是我是读普通的高中然后去考央美好还是读这个学校然后去考央美好还望知情人告诉我谢了如果说在国内学了这么多年的画竟还不知道有中央美院附中那就说不过去啦。
不过还是支持你一把。
中央美术学院附中可以说就是为了为中央美院打造好的苗子而造的了在附中的学生高考考央美是很吃香的。
相应的还有中国美院附中和广州美院附中。
8大美院现仅3家附属高级中学。
自然央美附中最为抢手。
学校本来是和央美在北京市里的。
现在在郊外算是河北的燕郊。
每年45月份去报考就行。
差不多在3月份就要在网上报名了。
文化考试内容是北京市内的中考英语语文数学试题。
每科120分满分。
专业分别考素描速写色彩。
素描是石膏像。
速写是人物场景组合。
色彩是静物写生。
专业分数线是210。
文化平均每科要过70分120满分学费每年不一定你要上学校招生网查询如果说你能考得上那当然是去考附中啦。
每年都有直升的而且在附中读就是相当于拥有北京的户口对于考北京大学可以比外地生少上百分里、今年差不多1400人包括。
招收160人可谓是难考啊。