各类场所灯具照度标准
- 格式:ppt
- 大小:3.05 MB
- 文档页数:10
灯具色温及部份场所照度要求色温是衡量光线色彩的定值,表示光源光谱质量最通用的指标。
K<3300时为暖色光(偏黄橙),K>3300时为冷色光(偏青),K>6000的几乎是白光了!以下是各种灯光的色温值,方便制作不同的光源效果!以K为单位的光色度对照表光源K烛焰1500家用白炽灯2500-300060瓦的充气钨丝灯2800500瓦的投影灯2865100瓦的钨丝灯29501000瓦的钨丝灯3000500瓦钨丝灯3175琥珀闪光信号灯3200R32反射镜泛光灯3200锆制的浓弧光灯3200反射镜泛光灯3400暖色的白荧光灯3500清晰闪光灯信号3800冷色的白荧光灯4500白昼的泛光灯4800白焰碳弧灯5000M2B闪光信号灯5100正午的日光5400高强度的太阳弧光灯5550夏季的直射太阳光5800早上10点到下午3点的直射太阳光6000 蓝闪光信号灯6000白昼的荧光灯6500正午晴空的太阳光6500阴天的光线6800-7000高速电子闪光管7000来自灰蒙天空的光线7500-8400来自晴空蓝天的光线10000-20000在水域上空的晴朗蓝天20000-27000简易色温表蜡烛及火光1900K以下朝阳及夕阳2000K家用钨丝灯2900K 日出后一小时阳光3500K摄影用钨丝灯3200K 早晨及午后阳光4300K摄影用石英灯3200K 平常白昼5000~6000K220 V日光灯3500~4000K 晴天中午太阳5400K普通日光灯4500~6000K 阴天6000K以上HMI灯5600K 晴天时的阴影下6000~7000K水银灯5800K 雪地7000~8500K电视萤光幕5500~8000K 蓝天无云的天空10000K以上一般超市的灯光照度为700~900Lux,而百货一般是800~1500Lux,不过也要根据不同的商品和特殊陈列要求而有所变化。
色温色温:光源发射光的颜色与黑体在某一温度下辐射光色相同时,黑体的温度称为该光源的色温。
各种场所照度标准参考值值各种场所照度标准参考各种场所照度标准参考值精匠【收集】标准【採编】①居住建筑居住建筑照明标准值房间或场所一般活动起居室书写、阅读一般活动卧室床头、阅读餐厅一般活动厨房操作台卫生间注:宜用混合照明。
台面0.75m水平面150100800.75m餐桌面0.75m水平面0.75m水平面15015010080800.75m水平面3007580参考平面及其高度照度标准值(Lx)10080Ra②公共建筑商业建筑照明标准值房间或场所一般商店营业厅高档商店营业厅一般超市营业厅高档超市营业厅参考平面及其高度0.75m水平面0.75m水平面0.75m餐桌面0.75m水平面照度标准值(Lx)[1**********]0UGR22222222Ra80808080图书馆建筑照明标准值参考平面及其高房间或场所度一般阅览室国家、省市及其他重要图书馆的0.75m水平面阅览室老年龄阅览室珍善本与图书阅览室陈列室、目录厅(室)出纳厅书库工作间0.75m餐桌面0.75m水平面0.75m水平面0.25m水平面0.75m水平面[1**********]300191919-19808080808050019800.75m水平面(Lx)3001980照度标准值UGRRa办公建筑照明标准值房间或场所普通办公室高档办公室会议室接待室、前台营业厅设计室文件整理、复印、发0.75m水平面行室300-80参考平面及其高度0.75m水平面0.75m水平面0.75m餐桌面0.75m水平面0.75m水平面实际工作面照度标准值(Lx)[***********]UGR191919-2219Ra[1**********]0资料档案室0.75m水平面200-80旅馆建筑照明标准值房间或场所一般活动区客床头写字台卫生间中餐厅西餐厅、酒吧间、咖0.75m水平面啡厅多功能门厅、总服务台休息厅客房层走廊厨房洗衣房0.75m水平面地面地面地面台面0.75m水平面[**************]0022-22---[1**********]0100-80参考平面及其高度0.75m水平面0.75m水平面台面0.75m水平面0.75m水平面照度标准值(Lx)[1**********]200UGR----22Ra8080808080房学校建筑照明标准值房间或场所教室实验室参考平面及其高度课桌面实验桌面照度标准值(Lx)300300UGR1919Ra8080美术教室多媒体教室教室黑板桌面0.75m水平面黑板面5003005001919-908080医院建筑照明标准值房间或场所治疗室化验室手术室诊室候诊室、挂号厅病房护士站药房重症监护房参考平面及其高度0.75m水平面0.75m水平面0.75m水平面0.75m水平面0.75m水平面地面0.75m水平面0.75m水平面0.75m水平面照度标准值(Lx)[***********]300500300UGR[1**********]2-1919Ra[***********]展览馆展厅照明标准值房间或场所一般展厅高档展厅参考平面及其高度地面地面照度标准值(Lx)201900UGR2222Ra8080注:高于6m的展厅Ra可降低到60。
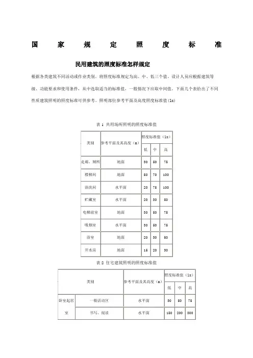
国家规定照度标准民用建筑的照度标准怎样规定
根据各类建筑不同活动或作业类别,将照度标准规定为高、中、低三个值。
设计人员应根据建筑等级、功能要求和使用条件,从中选取适当的标准值,一般情况下应取中间值。
下面几个表给出了不同性质建筑照明的照度标准可供参考。
照明部位参考平面及高度照度标准值(lx)
表1 共用场所照明的照度标准值
表2 住宅建筑照明的照度标准值
表3办公楼建筑照明的照度标准值
表4 商店建筑照明的照度标准
收款处收款台面150200320
库房水平面305075
表5 中小学校建筑照明的照度标准
类别照度标准值(lx)备注
普通教室、书法教室、语言教室、音乐教室、史地教
150课桌面室、合班教室
实验室、自然教室150试验课桌面
微型电子计算机教室200机台面
琴房150谱架面
舞蹈教室150地面
美术教室、阅览教室200课桌面
风雨操场100地面
办公室、保健室150桌面
饮水处、厕所、走道、楼梯间20地面。
灯具色温及部份场所照度要求The Standardization Office was revised on the afternoon of December 13, 2020灯具色温及部份场所照度要求色温是衡量光线色彩的定值,表示光源光谱质量最通用的指标。
K<3300时为暖色光(偏黄橙),K>3300时为冷色光(偏青),K>6000的几乎是白光了!以下是各种灯光的色温值,方便制作不同的光源效果!以K为单位的光色度对照表光源 K烛焰 1500家用白炽灯 2500-300060瓦的充气钨丝灯 2800500瓦的投影灯 2865100瓦的钨丝灯 29501000瓦的钨丝灯 3000500瓦钨丝灯 3175琥珀闪光信号灯 3200R32反射镜泛光灯 3200 锆制的浓弧光灯 3200反射镜泛光灯 3400暖色的白荧光灯 3500清晰闪光灯信号 3800冷色的白荧光灯 4500白昼的泛光灯 4800白焰碳弧灯 5000M2B闪光信号灯 5100正午的日光 5400高强度的太阳弧光灯 5550 夏季的直射太阳光 5800早上10点到下午3点的直射太阳光 6000蓝闪光信号灯 6000白昼的荧光灯 6500正午晴空的太阳光 6500阴天的光线 6800-7000高速电子闪光管 7000来自灰蒙天空的光线 7500-8400来自晴空蓝天的光线在水域上空的晴朗蓝天 20000-27000简易色温表蜡烛及火光1900K以下朝阳及夕阳2000K家用钨丝灯2900K 日出后一小时阳光3500K摄影用钨丝灯3200K 早晨及午后阳光4300K摄影用石英灯3200K 平常白昼5000~6000K220 V日光灯3500~4000K 晴天中午太阳5400K普通日光灯4500~6000K 阴天6000K以上HMI灯5600K 晴天时的阴影下6000~7000K水银灯5800K 雪地7000~8500K电视萤光幕5500~8000K 蓝天无云的天空10000K以上一般超市的灯光照度为700~900Lux,而百货一般是800~1500Lux,不过也要根据不同的商品和特殊陈列要求而有所变化。
各种场所照度标准(包含CNS国家标准)照度:照度的定义为被照体单位面积所受的光通量,其单位为勒克斯(LUX)。
每一不同使用目的的场所,均有其合适的照度来配合实际需要。
例如,一般家庭书房的全般照明照度约为100 LUX,阅读时则需要照度600 LUX,此时可用台灯作为局部照明,以达到所需照度。
照度太低时,容易导致眼睛疲劳造成近视,照度太高则过分明亮刺眼,形成电力浪费。
测量方式:可使用数位照度计测量办公场所照度(LUX)场所1500~750办公室,设计,制图750~300办公室,会议室,计算机室300~100厕所,走廊,楼梯,休息室,其他场所75~30太平梯工厂照度(LUX)场所3000~1500组装作业,检查,测试,分析,超细微作业,检查1500~750组装作业,检查,测试,分析,细微作业750~300组装作业,检查,测试,分析,普通作业300~150包装,仓库学校 照度(LUX) Place1500~300精密制图,精密实验,图书馆 750~200教室,图书阅览室,教职员休息室,体育馆300~75 演讲大厅,礼堂,衣物间,走廊,楼梯,休息室 75~30 仓库,安全梯 10~2 通道(夜间使用)CNS 标准办公室照 度 Lux 场 所 (1)作 业 2000 ──1500 ○设计 ○制图 ○打字 ○计算 ○打卡1000办公室 (a) (2) ,营业所,设计室,制图室,正门大厅 (日间) (3)750500 ─办公室 (b) ,主管室,会议室,印刷室,总机室,电子计算机室,控制室,诊疗室 ○电器机械室等支配电盘及继器盘 ○服务台 ─ 300礼堂,会客室,大厅,餐厅,厨房,娱乐室,休息室,警卫室,电梯走道 200书库,会客室,电气室,教室,机械室,电梯,杂务室─ 150 ─ 盥洗室,茶水间,浴室,走廊,楼梯,厕所100 饮茶室,休息室,值夜室,更衣室,仓库,入口 (靠车处)75 ─ 50 安 全 梯30注:(1)关于室内停车场请参照表10。
3.2照度标准3.2.1 地下商场照明的照度标准值应符合表3.2.1的规定。
地下商场照度标准值表3.2.1类别参考平面照度标准值(lx)低中高商场营业厅通道区距地0.75m水平面75 100 150 柜台柜台水平面100 150 200 货架距地1.5m处垂直平面100 150 200 陈列柜和橱窗货物所处平面150 200 300上款处收款台水平面150 200 300 库房距地0.75m水平面30 50 75 3.2.2 地下旅馆照明的照度标准值应符合表3.2.2的规定。
地下旅馆照明的照度标准值表3.2.2类别参考平面照度标准值(lx)低中高客房距地0.75m水平面30 50 75 餐厅距地0.75m水平面50 75 100 小件寄存处距地0.75m水平面30 50 75 服务台登记处距地0.75m水平面75 100 150 配餐、食品加工、厨房距地0.75m水平面100 150 200 游艺室距地0.75m水平面75 100 150 3.2.3 地下医院照明的照度标准值应符合表3.2.3的规定。
地下医院照明的照度标准值表3.2.3类别参考平面照度标准值(lx) 低中高病房、监护病房距地0.75水平面30 50 75候诊室、放射科、诊断室、理疗室距地0.75水平面50 75 100诊查室、检验室、配方室、治疗室距地0.75水平面75 100 150药房药品柜距地1.5m处垂直平面75 100 150手术室、放射科治疗室、医护办公室距地0.75水平面10150 200分类厅距地0.75水平面50 75 100注:不包括手术台无影灯照明3.2.4 地下停车场照明的照度标准值应符合表3.2.4的规定。
地下停车场照明的照度标准值表3.2.4类别参考平面照度标准值(lx)低中高车道地面30 50 75 停车位地面20 30 50 3.2.5 设备房间照明的照度标准值应符合表3.2.5的规定。
设备房间照明的照度标准值表3.2.5类别参考平面照度标准值(lx)低中高计算机室距地0.75m水平面150 200 300风机房、水泵房、变压器室地平面20 30 50 变配电室地平面50 75 100控制室、总机室、广播室距地0.75m水平面100 150 200柴油机房、空调机房地平面30 50 75 3.2.6 通用房间照明的照度标准值应符合表3.2.6的规定。
民用建筑照明设计标准GBJ133-90主编部门:中华人民共和国原城乡建设环境保护部批准部门:中华人民共和国建设部施行日期:1991年3月1日关于发布国家标准《民用建筑照明设计标准》的通知(90)建标字第248号根据国家计委计综[1984]305号文的要求,由中国建筑科学研究院会同有关单位共同制订的《民用建筑照明设计标准》已经有关部门会审。
现批准《民用建筑照明设计标准》GBJ133-90为国家标准,自1991年3月1日起施行。
本标准由建设部负责管理。
具体解释等工作由中国建筑科学研究院负责。
出版发行由建设部标准定额研究所负责组织。
中华人民共和国建设部1990年5月18日编制说明本标准是根据国家计委[1984]〕计综305号文的要求,由中国建筑科学研究院负责主编,并会同有关设计、科研和高等院校等单位共同编制而成。
在本标准的编制过程中,编制组进行了广泛的调查研究,认真总结了我国民用建筑照明设计的实践经验,参考了有关国际标准和国外先进标准,针对主要技术问题开展了科学研究与试验验证工作,并广泛征求了全国有关单位的意见。
最后,建设部会同各有关部门审查定稿。
鉴于本标准系初次编制,在执行过程中,希望各单位结合工程实践和科学研究,认真总结经验,注意积累资料,如发现需要修改和补充之处,请将意见和有关资料寄交中国建筑科学研究院建筑物理研究所《民用建筑照明设计标准》国标管理组(北京车公庄大街19号,邮政编码100044),以供今后修订时参考。
中华人民共和国建设部1990年5月第一章总则第1.0.1条为了使民用建筑照明设计符合建筑功能和保护人们视力健康的要求,做到节约能源、技术先进、经济合理、使用安全和维修方便,特制定本标准。
第1.0.2条本标准适用于新建、改建和扩建的公共建筑和住宅的照明设计。
第1.0.3条民用建筑照明设计,除应遵守本标准外,尚应符合国家现行有关标准和规范的规定。
第二章照度标准第一节一般规定第2.1.1条民用建筑照明照度标准值应按以下系列分级:0.5、1、2、3、5、10、15、20、30、50、75、100、150、200、300、500、750、1000、1500和2000lx。
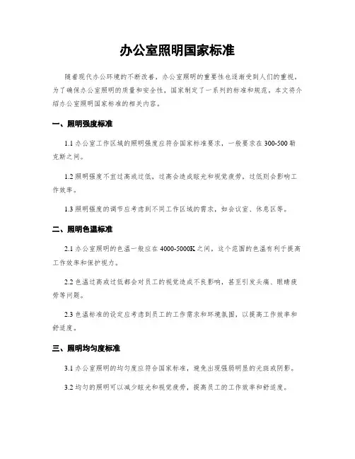
办公室照明国家标准一、引言办公室照明国家标准是为了确保办公室照明环境的舒适性、安全性和能效性,提供一个良好的工作环境。
本文将详细描述办公室照明国家标准的要求和指导。
二、适合范围本标准适合于各类办公室的照明设计和安装,包括企事业单位、政府机关、学校等。
三、术语和定义1. 办公室:指用于工作和管理的场所,包括办公室、会议室、接待室等。
2. 照明:指为提供光线而安装的灯具和照明系统。
四、照明设计要求1. 光照度要求:a. 办公室工作区域的平均照度应不低于300勒克斯;b. 会议室和接待室的平均照度应不低于500勒克斯;c. 办公室走廊和公共区域的平均照度应不低于150勒克斯。
2. 光色要求:a. 办公室照明应选择具有较高显色指数(CRI)的光源,以确保工作人员的视觉舒适度;b. 光色温度应在4000-5000K之间,以提供自然光的感觉。
3. 照明均匀度要求:a. 办公室工作区域的照度均匀度应不低于0.7,以避免浮现明暗差异对视觉产生不适的情况。
4. 照明控制要求:a. 办公室照明应采用可调光技术,以满足不同工作任务和人员需求的照明要求;b. 照明控制系统应具备自动开关和定时调光功能,以提高能效性。
五、照明安装要求1. 灯具安装高度:a. 办公室工作区域的灯具安装高度应保持在2.5-3.0米之间,以确保照度均匀度和视觉舒适度;b. 会议室和接待室的灯具安装高度应根据具体情况进行调整,以满足照明设计要求。
2. 灯具布局:a. 办公桌上方应设置适当数量和间距的灯具,以提供足够的照明;b. 办公室走廊和公共区域的灯具布局应合理,以确保照度均匀度。
3. 照明设备维护:a. 照明设备应定期检查和维护,确保其正常运行和安全性;b. 灯泡和灯管的更换应及时进行,避免照明质量下降和能耗增加。
六、能效要求1. 办公室照明应采用节能灯具和高效光源,以降低能耗;2. 照明设备应符合国家能效标准,以提高能效性;3. 照明控制系统应具备能效管理功能,以实现智能照明和能耗监测。
办公室照明国家标准随着现代办公环境的不断改善,办公室照明的重要性也逐渐受到人们的重视。
为了确保办公室照明的质量和安全性,国家制定了一系列的标准和规范。
本文将介绍办公室照明国家标准的相关内容。
一、照明强度标准1.1 办公室工作区域的照明强度应符合国家标准要求,一般要求在300-500勒克斯之间。
1.2 照明强度不宜过高或过低,过高会造成眩光和视觉疲劳,过低则会影响工作效率。
1.3 照明强度的调节应考虑到不同工作区域的需求,如会议室、休息区等。
二、照明色温标准2.1 办公室照明的色温一般应在4000-5000K之间,这个范围的色温有利于提高工作效率和保护视力。
2.2 色温过高或过低都会对员工的视觉造成不良影响,甚至引发头痛、眼睛疲劳等问题。
2.3 色温标准的设定应考虑到员工的工作需求和环境氛围,以提高工作效率和舒适度。
三、照明均匀度标准3.1 办公室照明的均匀度应符合国家标准,避免出现强弱明显的光斑或阴影。
3.2 均匀的照明可以减少眩光和视觉疲劳,提高员工的工作效率和舒适度。
3.3 照明均匀度标准的设定应考虑到办公室的布局和员工的工作需求,以确保照明效果最佳。
四、照明色彩标准4.1 办公室照明的色彩应符合国家标准,一般以自然光为参照,保持颜色的真实性和舒适度。
4.2 色彩不合格的照明会影响员工的工作效率和情绪,甚至引发偏头痛等问题。
4.3 照明色彩标准的设定应考虑到员工的工作内容和环境氛围,以提高工作效率和员工的舒适度。
五、照明节能标准5.1 办公室照明设备应符合国家节能标准,采用高效节能的LED灯具或节能灯管。
5.2 节能照明设备可以降低能耗和维护成本,同时减少对环境的污染。
5.3 照明节能标准的设定应鼓励企业采用节能照明设备,以提高办公室的能源利用效率和环保意识。
总结:办公室照明国家标准的制定是为了保障员工的视力健康、提高工作效率和舒适度,同时也是为了促进能源的节约和环保意识的提高。
企业应严格遵守相关标准,为员工提供一个安全、舒适的工作环境。
灯光照度标准
《灯光照度标准》
一、灯光照度标准
1. 对于公众场所,应根据不同的场合,采用相应的灯光照度和色温。
2. 普通公共照明场所的灯光照度应在160-200Lux,色温
2700-3000K;
3. 办公区的灯光照度应在400-500Lux,色温3500-4000K;
4. 商业区的普通照明应大于200Lux,店面、展示灯具应大于400Lux,色温3500K以上;
5. 餐厅、酒吧等应大于200Lux,色温2800K以上;
6. 几何室、医院、图书馆、博物馆等文化场所的灯光照度应在300-400Lux,色温3000K。
7. 健身房、游泳馆等户外运动场所的灯光照度应大于50Lux,色温4000K。
二、补充说明
1. 关于灯光照度的标准,还可以根据不同情况而加以调整,以满足各类场景的特殊要求;
2. 在实施灯光照度标准的过程中,应充分考虑各种环境因素,包括空间大小、空间分布等;
3. 除了灯光照度标准之外,还应按照期货标准进行安装,避免受潮、变形等不良影响;
4. 灯光照度标准还应考虑可调整性,使用者可以根据不同的场景,调节灯光的照度和色温,达到最佳效果。
民用建筑照明设计标准GBJ133-90主编部门:中华人民共和国原城乡建设环境保护部批准部门:中华人民共和国建设部施行日期:1991年3月1日关于发布国家标准《民用建筑照明设计标准》的通知(90)建标字第248号根据国家计委计综[1984]305号文的要求,由中国建筑科学研究院会同有关单位共同制订的《民用建筑照明设计标准》已经有关部门会审。
现批准《民用建筑照明设计标准》GBJ133-90为国家标准,自1991年3月1日起施行。
本标准由建设部负责管理。
具体解释等工作由中国建筑科学研究院负责。
出版发行由建设部标准定额研究所负责组织。
中华人民共和国建设部1990年5月18日编制说明本标准是根据国家计委[1984]〕计综305号文的要求,由中国建筑科学研究院负责主编,并会同有关设计、科研和高等院校等单位共同编制而成。
在本标准的编制过程中,编制组进行了广泛的调查研究,认真总结了我国民用建筑照明设计的实践经验,参考了有关国际标准和国外先进标准,针对主要技术问题开展了科学研究与试验验证工作,并广泛征求了全国有关单位的意见。
最后,建设部会同各有关部门审查定稿。
鉴于本标准系初次编制,在执行过程中,希望各单位结合工程实践和科学研究,认真总结经验,注意积累资料,如发现需要修改和补充之处,请将意见和有关资料寄交中国建筑科学研究院建筑物理研究所《民用建筑照明设计标准》国标管理组(北京车公庄大街19号,邮政编码100044),以供今后修订时参考。
中华人民共和国建设部1990年5月第一章总则第1.0.1条为了使民用建筑照明设计符合建筑功能和保护人们视力健康的要求,做到节约能源、技术先进、经济合理、使用安全和维修方便,特制定本标准。
第1.0.2条本标准适用于新建、改建和扩建的公共建筑和住宅的照明设计。
第1.0.3条民用建筑照明设计,除应遵守本标准外,尚应符合国家现行有关标准和规范的规定。
第二章照度标准第一节一般规定第2.1.1条民用建筑照明照度标准值应按以下系列分级:0.5、1、2、3、5、10、15、20、30、50、75、100、150、200、300、500、750、1000、1500和2000lx。
室内照明照度标准室内照明对于人们的生活和工作环境至关重要。
合理的照明设计不仅可以提高工作效率,还可以改善居住环境,保护视力健康。
因此,照明照度标准成为了室内照明设计中不可或缺的重要因素。
在室内照明设计中,照度是一个至关重要的指标。
照度是指单位面积上接收到的光通量,通常用勒克斯(lux)来表示。
不同的场所和用途需要的照度标准也有所不同。
首先,我们来看一下办公室的照度标准。
办公室是人们工作的场所,因此需要保证充足的照度来提高工作效率。
一般来说,办公室的一般照度标准为300-500勒克斯,而会议室和接待室则需要更高的照度,一般为500-750勒克斯。
此外,对于需要进行精细工作的地方,如绘图室、实验室等,照度标准还需要更高,一般在750-1000勒克斯之间。
其次,对于学习和阅读的场所,如教室、图书馆等,照度标准也是一个关键因素。
一般来说,教室的照度标准为300-500勒克斯,而图书馆需要更高的照度,一般为500-750勒克斯。
保证学生和读者有足够的光照,可以有效提高学习和阅读效率,同时也有利于保护视力健康。
此外,对于商业场所和公共场所,照度标准也是需要考虑的因素。
商场、超市等需要提供良好的照明环境,以吸引顾客和提升购物体验。
一般来说,商业场所的照度标准为300-750勒克斯,根据不同区域和用途的不同而有所调整。
而对于公共场所,如车站、机场等,照度标准也需要根据实际情况进行合理设计,以保障公共安全和便利。
总的来说,照度标准是室内照明设计中不可或缺的重要因素。
合理的照度设计可以提高工作效率,改善居住环境,保护视力健康。
不同场所和用途需要的照度标准也有所不同,需要根据实际情况进行合理设计和调整。
希望本文对您有所帮助,谢谢阅读!。
室内照明照度标准室内照明照度标准是指在室内环境中,为了满足人们的视觉需求和保障工作、学习、生活等活动的进行,所规定的照明照度数值。
它是根据不同的使用场所和活动要求而制定的,是室内照明设计的重要依据之一。
合理的照明照度标准可以有效地提高室内环境的舒适度和工作效率,对人们的健康和生活质量也有着积极的影响。
首先,根据国家标准和相关规定,我们可以了解到不同场所的照明照度标准是有明确规定的。
例如,根据《建筑照明设计标准》(GB 50034-2013)中的规定,办公室的照度标准为300-500勒克斯,教室的照度标准为300-500勒克斯,图书馆的照度标准为500-750勒克斯,医院病房的照度标准为150-300勒克斯等。
这些标准是根据不同场所的使用需求和环境特点而制定的,具有一定的科学性和合理性。
其次,照明照度标准的制定还需要考虑到人们的视觉需求和舒适感。
在办公室、教室等工作学习场所,如果照度过低会导致视力疲劳、注意力不集中,影响工作学习效率;而照度过高则会产生眩光和视觉不适,影响人们的舒适感和健康。
因此,制定合理的照明照度标准需要综合考虑人们的视觉需求和舒适感,以及不同活动的特点和要求。
另外,照明照度标准的执行也需要结合实际情况进行调整和优化。
在实际的室内照明设计中,我们需要考虑到建筑结构、窗户朝向、天花板高度、墙面颜色等因素对照度的影响,进行合理的设计和布光,以保证室内环境的舒适度和照明质量。
同时,还需要根据不同季节、不同天气和不同时间段对照明系统进行调节,以满足人们不同的照明需求。
总的来说,室内照明照度标准是室内照明设计中的重要依据,它直接关系到人们的视觉舒适度和健康。
合理的照度标准可以提高室内环境的舒适度和工作效率,对人们的生活和工作都有着积极的影响。
因此,在室内照明设计中,我们需要严格遵守相关的照度标准,结合实际情况进行合理的设计和调整,以创造一个舒适、健康的室内环境。
在实际的工作和生活中,我们也可以通过合理选择照明设备、科学布光等方式来提高室内照明的质量,满足人们的不同需求。
办公室照明国家标准引言概述:办公室照明国家标准是为了确保办公室的照明环境符合人体工程学和健康要求而制定的一系列规范。
合理的办公室照明不仅可以提高员工的工作效率和舒适度,还能减少眼睛疲劳和其他健康问题的发生。
本文将从五个大点详细阐述办公室照明国家标准的内容和重要性。
正文内容:1. 照明亮度的要求1.1 光照度标准:根据办公室不同区域的功能和任务要求,国家标准规定了不同区域的光照度标准。
例如,办公区的光照度应在300-500勒克斯之间,会议室的光照度应在500-750勒克斯之间。
1.2 光照均匀度:国家标准要求办公室照明的光照均匀度应在0.7以上,避免出现强弱光照交替的情况,以减少眼睛的疲劳感。
2. 色温和色彩还原性的要求2.1 色温:国家标准规定了办公室不同区域的色温要求。
一般来说,办公区的色温应在4000-5000K之间,会议室和休息区的色温可以适当降低到3000-4000K。
2.2 色彩还原性:国家标准要求办公室照明的色彩还原性应达到80以上,以确保员工在工作中能够准确辨认颜色,提高工作效率。
3. 照明的反射和抗眩光要求3.1 反射率:国家标准规定了办公室照明设备和装饰材料的反射率要求,以提高照明效果和减少能源浪费。
3.2 抗眩光:国家标准要求办公室照明设备应采用抗眩光设计,避免直接照射员工眼睛,减少眩光对视觉的干扰。
4. 照明的节能要求4.1 照明设备能效等级:国家标准规定了办公室照明设备的能效等级要求,鼓励使用能效等级高的照明设备,减少能源消耗。
4.2 照明控制系统:国家标准要求办公室照明应配备照明控制系统,实现按需照明和自动调光等功能,以减少能源浪费。
5. 照明人体工程学和健康要求5.1 照明平衡:国家标准要求办公室照明应考虑到员工的视觉需求和舒适感,避免出现过强或过弱的照明情况。
5.2 照明色彩:国家标准要求办公室照明应选择符合人体工程学和心理学要求的照明色彩,提高员工的工作效率和情绪状态。
照明标准值、居住建筑1 居住建筑照明标准值(Lx> Ra 照度标准值参考平面及其高度房间或场所100 80 水平面一般活动 0.75m 起居室300书写、阅读75 80 水平面一般活动 0.75m 卧室150床头、阅读150 80餐桌面餐厅 0.75m100 80 0.75m 一般活动水平面厨房150台面操作台 100 80 0.75m 水平面卫生间. 注:宜用混合照明2、公共建筑商业建筑照明标准值(Lx> UGR Ra 照度标准值房间或场所参考平面及其高度 300 22 80 0.75m 水平面一般商店营业厅 500 22 80 0.75m 水平面高档商店营业厅 300 22 80 餐桌面一般超市营业厅 0.75m500 22 80 水平面高档超市营业厅 0.75m500 - 80台面收款台图书馆建筑照明标准值(Lx> UGR Ra 照度标准值参考平面及其高度房间或场所300 19 80水平面一般阅览室 0.75m500 19 80 水平面国家、省市及其他重要图书馆地阅览室 0.75m500 19 80餐桌面老年龄阅览室 0.75m500 19 800.75m 水平面珍善本与图书阅览室 300 19 80 0.75m 水平面(室>出纳厅陈列室、目录厅 50 - 80 0.25m 水平面书库 300 19 80 水平面工作间 0.75m办公建筑照明标准值(Lx> UGR Ra 照度标准值参考平面及其高度房间或场所300 19 80 水平面普通办公室 0.75m500 19 80 0.75m 水平面高档办公室会议室 0.75m 餐桌面 300 19 80接待室、前台 0.75m 水平面 300 - 80营业厅 0.75m 水平面 300 22 80设计室实际工作面 500 19 80文件整理、复印、发行室 0.75m 水平面 300 - 80资料档案室 0.75m 水平面 200 - 80旅馆建筑照明标准值房间或场所参考平面及其高度照度标准值(Lx> UGR Ra客一般活动区 0.75m 水平面 75 - 80床头 0.75m 水平面 150 - 80房写字台台面 300 - 80卫生间 0.75m 水平面 150 - 80中餐厅 0.75m 水平面 200 22 80西餐厅、酒吧间、咖啡厅 0.75m 水平面 100 - 80多功能 0.75m 水平面 300 22 80门厅、总服务台地面 300 - 80休息厅地面 200 22 80客房层走廊地面 50 - 80厨房台面 200 - 80洗衣房 0.75m 水平面 200 - 80学校建筑照明标准值房间或场所参考平面及其高度照度标准值(Lx> UGR Ra 教室课桌面 300 19 80实验室实验桌面 300 19 80美术教室桌面 500 19 90多媒体教室 0.75m 水平面 300 19 80教室黑板黑板面 500 - 80医院建筑照明标准值房间或场所参考平面及其高度照度标准值(Lx> UGR Ra 治疗室 0.75m 水平面 300 19 80化验室 0.75m 水平面 500 19 80手术室 0.75m 水平面 750 19 90诊室 0.75m 水平面 300 19 80候诊室、挂号厅 0.75m 水平面 200 19 80病房地面 100 22 80护士站 0.75m 水平面 300 - 80药房 0.75m 水平面 500 19 80重症监护房 0.75m 水平面 300 19 80展览馆展厅照明标准值房间或场所参考平面及其高度照度标准值(Lx> UGR Ra 一般展厅地面 200 22 80高档展厅地面 300 22 80注:高于6m地展厅Ra可降低到60.体育建筑照明质量标准值类别 GR Ra无彩电转播 50 65有彩电转播 50 80注:GR值仅适用于室外体育场地.3、工业建筑工业建筑一般照明标准值房间或场所参考平面及照度标准值 UGR Ra 备注其高度 <lx)1.通用房间或场所实验室一般 0.75m 水平面 300 22 80 可另加局部照明精细 0.75m 水平面 500 19 80 可另加局部照明检验一般 0.75m 水平面 300 22 80 可另加局部照明精细、有颜色要求 0.75m 水平面 750 19 80 可另加局部照明计量室、测量室 0.75m 水平面 500 25 60 可另加局部照明变、配电站配电装置室 0.75m 水平面 200 19 80 平面照度不小于100lx 变压器室地面 100 28 20电源设备室、发电机室地面 200 25 60控制室一般控制室 0.75m 水平面 300 22 80 盘面照度不小于200lx主控制室 0.75m 水平面 300 19 80 盘面照度不小于200lx电话站、网络中心 0.75m 水平面 500 19 80计算机站 0.75m 水平面 500 19 80 防光幕反射动力站风机房、空调机室地面 100 28 60泵房地面 100 28 60冷冻站地面 150 28 60压缩空气站地面 150 25 60锅炉房、煤气站地面 100 28 40 锅炉水位表照度不小于50lx地操作层大件库 1.0m水平面 50 28 20<如钢坯、钢材、大成品、气瓶)一般件库 1.0m水平面 100 25 60 货架垂直照度不小于50lx精细件库 1.0m水平面 200 25 60 货架垂直照度不小于50lx(如工具、小零件>车辆加油站地面 100 25 60 油表照度不小于50lx2.机电工业机械加工粗加工 0.75m水平面 200 22 60 可另加局部照明一般加工,工差>=0.1mm 0.75m水平面 300 22 60 可另加局部照明一般加工,工差<0.1mm 0.75m水平面 500 19 60 可另加局部照明机电仪表装配大件 0.75m水平面 200 25 80 可另加局部照明一般件 0.75m水平面 300 25 80 可另加局部照明精密 0.75m水平面 500 22 80 可另加局部照明特精密 0.75m水平面 750 19 80 可另加局部照明电线、电缆制造 0.75m水平面 300 25 80线圈绕制大线圈 0.75m水平面 300 25 80中等线圈 0.75m水平面 500 22 80精密线圈 0.75m水平面 750 19 80线圈浇注 0.75m水平面 300 25 80200 25 60水平面 0.75m一般焊接.精密 0.75m水平面 300 25 60钣金 0.75m水平面 300 25 60冲压、剪切 0.75m水平面 300 25 60热处理地面至0.5m水平面 200 25 20铸造熔化、浇注地面至0.5m水平面 25 25 20造型地面至0.5m水平面 300 25 60精密铸造地制模、脱壳地面至0.5m水平面 500 25 60锻工地面至0.5m水平面 200 25 20电镀 0.75m水平面 300 25 80喷漆一般 0.75m水平面 25 25 80精细 0.75m水平面 750 22 80酸洗、腐蚀、清洗 0.75m水平面 300 25 80抛光一般装饰性 0.75m水平面 25 22 80 防频闪精细 0.75m水平面 500 22 80复合材料加工、铺叠、装饰 0.75m水平面 500 22 80 防频闪机电修理一般 0.75m水平面 200 25 60 可另加局部照明精密 0.75m水平面 300 22 60 可另加局部照明3.电子和信息产业电子元器件 0.75m水平面 500 19 80 可另加局部照明电子零部件 0.75m水平面 500 19 80 可另加局部照明电子材料 0.75m水平面 300 22 80 可另加局部照明酸、碱、药液及粉配置 0.75m水平面 300 22 804.纺织、化纤工业纺织洗毛 0.75m水平面 300 22 80清棉、和毛、梳毛 0.75m水平面 150 22 80前纺、梳棉、并条、粗纺 0.75m水平面 200 22 80纺纱 0.75m水平面 300 22 80织布 0.75m水平面 300 22 80织袜穿综筘、缝纫、量呢、检验 0.75m水平面 300 22 80 可另加局部照明修补、剪毛、染色、印花、裁剪、熨烫 0.75m水平面 300 22 80 可另加局部照明化纤投料 0.75m水平面 100 25 80纺丝 0.75m水平面 150 22 80卷绕 0.75m水平面 200 22 80平衡间、中间贮存干燥间、废丝间、油剂高位槽间 0.75m水平面 75 25 60集束间、后加工间、打包间、油剂调配 0.75m水平面 100 25 60组件清洗间 0.75m水平面 150 25 60拉伸、变形、分级包装 0.75m水平面 150 25 60 操作面可另加局部照明化验、检验 0.75m水平面 200 22 80 可另加局部照明5.药业工业制药生产、配制、清洗灭菌、超滤、制粒、压片、混匀、烘干、灌装、轧盖等 0.75m水平面 300 22 80 b5E2RGbCAP制药生产流转通道地面 200 25 806.橡胶工业300 22 80水平面 0.75m炼胶车间.压延压出工段 0.75m水平面 300 22 80程兴裁断工程 0.75m水平面 300 22 80硫化工段 0.75m水平面 300 22 807.电力工业火电厂锅炉房地面 100 28 40火电厂发电机大厅地面 20 25 60主控室 0.75m水平面 500 16 80 控制盘面照度200lx8.钢铁工业炼铁炉顶平台、各层平台平台面 30 25 40出铁厂、出铁机室地面 100 25 40卷扬机室、碾泥机室、煤气清洗配水室地面 50 25 40炼钢及炼钢主厂房和平台地面 150 25 40连铸连铸浇注平台、切割区、出坯区地面 150 25 40精整清理线地面 200 25 60轧刚钢坯台、轧机区地面 150 25 40加热炉周围地面 50 25 20重绕、横剪及纵剪机组 0.75m水平面 150 25 40打印、检查、精密分类、验收 0.75m水平面 200 25 809.制浆造纸工业备料地面 150 25 60蒸煮、选洗、漂白地面 200 25 20纸机网部、压榨部、烘缸、压光、卷取、涂布地面 300 25 60 复卷、切纸地面 300 25 60涂布、切纸地面 300 25 60选纸地面 500 25 60碱回收地面 200 25 4010.啤酒及饮料工业啤酒糖化 0.75m水平面 200 25 60发酵 0.75m水平面 150 25 60包装 0.75m水平面 150 25 60饮料生产 0.75m水平面 300 25 6011.玻璃工业备料、退火、熔制 0.75m水平面 150 25 60窑炉地面 100 28 2012.水泥工业主要生产车间地面 100 28 20储存地面 75 28 40输送走廊地面 30 28 20粗坯成型 0.75m水平面 300 25 6013.皮革工业原皮、水浴 0.75m水平面 200 25 60转、整理、成品 0.75m水平面 200 22 60 可另加局部照明干燥地面 100 28 20卷烟工业14.制丝车间 0.75m水平面 200 25 60卷烟、接过滤嘴、包装 0.75m水平面 300 22 8015.化学、石油工业厂区内经常操作地区域、如泵压缩机、阀门、电操作柱等操作位高度 100 28 20 装置区现场控制和检测点测控点高度 75 25 60人行通道、平台、设备顶部地面 30 28 20装卸站操作位高度 75 28 20装卸站平台地面 30 28 2016.木业和家具制造一般机器加工 0.75m水平面 200 22 60精密机器加工 0.75m水平面 500 19 80 防频闪锯木区 0.75m水平面 300 25 60 防频闪木模区 0.75m水平面 750 22 60 防频闪胶合、组装 0.75m水平面 300 25 60磨光、异行细木工 0.75m水平面 750 22 604、公用场所公用场所照明标准值房间或场所参考平面及其高度照度标准值(Lx> UGR Ra门厅普通地面 100 - 60高档地面 200 - 80走廊、普通地面 50 - 60流动区域高档地面 100 - 80楼梯、平台普通地面 30 - 60高档地面 75 - 80自动扶梯地面 150 - 60厕所、浴室普通地面 75 60高档地面 150 80电梯前厅普通地面 75 60高档地面 150 80休息室地面 100 22 80储藏室、仓库地面 100 60车库停车间地面 75 28 60检修间地面 200 25 60。
电灯亮度标准
电灯亮度标准是指在特定环境下,电灯的照明亮度应该达到的标准值。
根据不同的应用场景和需求,电灯亮度标准各不相同。
例如,办公室、学校、医院、商场等公共场所的电灯亮度标准较高,而住宅等私人场所的电
灯亮度标准则相对较低。
电灯亮度可通过照度来表示,通常以勒克斯(lx)作为单位。
常见的电灯亮度标准有:。
1. 办公室:一般照度要求在300-500lx,特殊照明要求800-1000lx。
2. 教室:一般照度要求在300-500lx,特殊照明要求800-1000lx。
3. 医院:一般照度要求在200-500lx,手术室要求1000-2000lx。
4. 商场:一般照度要求在500-800lx,服装专柜较高,要求1000lx
以上。
5. 住宅:一般照度要求在100-300lx,电视背景照明要求不超过
30lx。