2017小学几何图形必考知识点汇总
- 格式:doc
- 大小:794.50 KB
- 文档页数:17
(小学数学几何图形知识点解析)一、引言在小学数学教育中,几何图形是一个重要的知识点,它涉及到形状、大小、位置关系等基本概念,对于培养学生的空间观念和思维能力具有重要的作用。
本文将从多个角度解析小学数学几何图形的知识点,帮助教师更好地指导学生学习,同时提高学生的数学素养。
二、知识点解析1.认识基本几何图形在小学阶段,学生需要认识一些基本的几何图形,如长方形、正方形、三角形、圆形等。
这些基本图形的形状、大小、位置关系等概念是学习其他几何知识的基础。
在教学中,教师可以通过实物展示、图片展示、模型演示等方式,帮助学生形成直观的认识。
2.测量几何图形的相关概念测量几何图形的相关概念包括长度、宽度、高度、周长、面积等。
这些概念是几何学的基础,也是学生需要掌握的基本技能。
在教学中,教师可以引导学生使用测量工具(如直尺、卷尺、量角器等)进行实际测量,培养学生的动手能力和观察能力。
3.几何图形的基本性质几何图形的基本性质包括对称性、平移性、旋转性等。
这些性质是理解其他几何知识的基础,也是培养学生空间观念和思维能力的重要内容。
在教学中,教师可以引导学生通过观察、比较、分析等方法,发现不同几何图形的性质,提高学生的观察能力和分析能力。
4.几何图形的位置关系几何图形的位置关系包括平行的性质、垂直的性质、三角形的高和底等。
这些概念是解决实际问题的基础,也是培养学生空间观念和空间想象能力的重要途径。
在教学中,教师可以引导学生通过观察、实践等方法,理解不同位置关系的特点,提高学生的空间想象能力和解决问题的能力。
三、教学方法与策略1.实物展示法:通过展示实物或模型,让学生直观地认识几何图形的基本形状和性质。
2.实践操作法:引导学生通过实际操作(如测量、折叠、剪切等)来理解和掌握几何图形的相关概念和性质。
3.问题引导法:教师可以通过提出一系列问题,引导学生逐步理解和掌握几何图形的相关概念和性质。
4.小组合作法:鼓励学生以小组形式进行合作学习和探究,通过交流和讨论来加深对几何图形的理解和掌握。
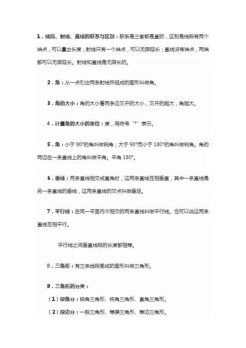
1.线段、射线、直线的联系与区别:联系是三者都是直的,区别是线段有两个端点,可以量出长度;射线只有一个端点,可以无限延长;直线没有端点,两端都可以无限延长。
射线和直线是无限长的。
2.角:从一点引出两条射线所组成的图形叫做角。
3.角的大小:角的大小看两条边叉开的大小,叉开的越大,角越大。
4.计量角的大小的单位:度,用符号“°”表示。
5.角:小于90°的角叫做锐角;大于90°而小于180°的角叫做钝角。
角的两边在一条直线上的角叫做平角。
平角180°。
6.垂线:两条直线相交成直角时,这两条直线互相垂直,其中一条直线是另一条直线的垂线,这两条直线的交点叫做垂足。
7.平行线:在同一平面内不相交的两条直线叫做平行线。
也可以说这两条直线互相平行。
平行线之间垂直线段的长度都相等。
8.三角形:有三条线段围成的图形叫做三角形。
9.三角形的分类:(1)按角分:锐角三角形、钝角三角形、直角三角形。
(2)按边分:一般三角形、等腰三角形、等边三角形。
10.内角和:三角形三个内角和是180°。
11.四边形:由四条线段围成的图形。
12.圆:圆是一种曲线图形。
圆上任意一点到圆心的距离都相等,这个距离就是圆的半径的长。
13.圆的半径、直径:都有无数条。
在同一个圆里,直径是半径的2倍,半径是直径的二分之一。
14.轴对称图形:如果一个图形沿着一条直线对折,直线两恻的图形能够完全重合,这个图形就是轴对称图形。
折痕所在的这条直线叫做对称轴。
15.学过的图形中的轴对称图形有:圆、等腰三角形、等边三角形、长方形、正方形、等腰梯形16.周长:围成一个图形的所有边长的总和就是这个图形的周长。
面积:物体的表面或围成的平面图形的大小,叫做它们的面积。
17.表面积:立体图形所有面的面积的和,叫做这个立体图形的表面积。
体积:物体所占空间的大小叫做物体的体积。
18.立体:长方体、正方体都有12条棱,6个面,8个顶点。
小学几何图形知识点总结导语:学习过后,对所学知识进行相关总结很有必要。
以下是小编整理的小学几何图形知识点总结,供各位阅读和借鉴。
小学几何图形知识点总结1:线和角1、从一点引出两条射线,所组成的图形叫做角。
这个点叫做角的顶点,这两条射线叫做角的边。
2、角的分类特征对边相等,4个角都是直角的四边形。
有两条对称轴。
计算公式c=2(a+b) s=ab特征四条边都相等,四个角都是直角的四边形。
有4条对称轴。
计算公式c= 4a s=a特征由三条线段围成的图形。
内角和是180度。
三角形具有稳定性。
三角形有三条高。
计算公式s=ah/2分类【按角分】锐角三角形:三个角都是锐角。
直角三角形:有一个角是直角。
等腰三角形的两个锐角各为45度,它有一条对称轴。
钝角三角形:有一个角是钝角。
【按边分】不等边三角形:三条边长度不相等。
等腰三角形:有两条边长度相等;两个底角相等;有一条对称轴。
等边三角形:三条边长度都相等;三个内角都是60度;有三条对称轴。
特征两组对边分别平行的四边形。
相对的边平行且相等。
对角相等,相邻的两个角的度数之和为180度。
平行四边形容易变形。
计算公式s=ah特征只有一组对边平行的四边形。
中位线等于上下底和的一半。
等腰梯形有一条对称轴。
公式s=(a+b)h/2=mh圆的认识平面上的一种曲线图形。
圆中心的一点叫做圆心。
一般用字母o表示。
半径:连接圆心和圆上任意一点的线段叫做半径。
一般用r表示。
在同一个圆里,有无数条半径,每条半径的长度都相等。
通过圆心并且两端都在圆上的线段叫做直径。
一般用d表示。
同一个圆里有无数条直径,所有的直径都相等。
同一个圆里,直径等于两个半径的长度,即d=2r。
圆的大小由半径决定。
圆有无数条对称轴。
圆的画法把圆规的两脚分开,定好两脚间的距离;把有针尖的一只脚固定在一点上;把装有铅笔尖的一只脚旋转一周,就画出一个圆。
圆的周长围成圆的曲线的长叫做圆的周长。
把圆的周长和直径的比值叫做圆周率。
小学所有几何知识点总结几何是数学的一个分支,是研究形状、大小、位置关系等问题的一门学科。
在小学阶段,孩子们接触到的几何知识主要是简单的图形、面积、周长、体积等内容。
通过学习几何知识,孩子们能够培养空间想象力、观察力和逻辑思维能力,有助于他们更好地理解世界和解决实际问题。
下面就小学阶段常见的几何知识点进行总结:1.点、线、面点是几何的基本单位,没有长度、宽度和高度。
线是由无数个点连成的,是一条没有宽度的直线。
面是由线段围成的,有长度和宽度但没有高度。
2.图形分类几何图形可以分为封闭图形和非封闭图形。
封闭图形包括圆、矩形、正方形、三角形等,在面积和周长的计算中比较常见。
3.直线、射线、线段直线是由无数个点连成的,没有始末点,延伸无限远。
射线有一个始点,延伸到无限远。
线段有一个始点和一个终点,有限延伸。
4.角度角度是由两条射线包围的部分,通常用度来表示。
例如直角为90度,钝角大于90度,锐角小于90度。
5.相似图形和全等图形相似图形是指形状相同但大小不同的图形,全等图形是指形状和大小都相同的图形。
6.平行线和垂直线平行线是指在同一平面上永不相交的直线,垂直线是指相交成直角的两条直线。
7.三角形三角形是由三条线段围成的封闭图形,可以根据边长和角度分为等腰三角形、等边三角形、直角三角形等。
8.四边形四边形是由四条线段围成的封闭图形,包括矩形、正方形、平行四边形、梯形等。
9.圆圆是一个平面上所有到圆心距离相等的点的集合,半径是指圆心到圆上任意一点的距离,直径是指通过圆心并且两端点在圆上的线段。
10.面积和周长面积是指一个封闭图形所围成的区域的大小,周长是指封闭图形的边长之和。
11.立体图形立体图形包括球体、立方体、长方体、圆柱体、圆锥体等,有长、宽和高的三个维度。
12.体积体积是指立体图形所占据的空间大小,可以通过公式计算得出。
以上是小学几何知识的主要内容总结,通过学习这些知识,孩子们可以逐渐理解和掌握形状、大小、位置关系,培养空间想象力和逻辑思维能力。
小学数学图形与几何一、图形的认识和测量1、图形知识大盘点(1)点、线、角○1从一点出发可以画无数条射线,过一点可以画无数条直线,过两点只能画一条直线○2直线没有端点,可以向两端无限延伸,所以直线长度无法测量。
射线有一个端点,可以向一端无限延伸,所以直线长度无法测量。
线段有两个端点,长度可以测量。
○3从一点引出两条射线,就组成了一个角。
角的大小和角两边的长短无关。
(2)平面图形○1三角形三角形具有稳定性三角形任意两条边之和大于第三条边。
任意两条边之差都小于第三条边。
三条线段,如果两条短的线段长度之和小于第三条,则一定能围城三角形。
三角形的内角和是180度。
一个三角形,至少有2个锐角。
三角形的三个内角中,有一个角是直角的三角形叫做直角三角形;有一个角是钝角的三角形叫做钝角三角形。
三个角都是锐角的三角形叫做锐角三角形。
○2四边形两组对边分别平行四边形叫做平行四边形。
平行四边形具有不稳定性,容易变形。
只有一组对边平行的四边形叫做梯形。
两组对边分别平行且相等,四个角都是直角的四边形是长方形。
有一组邻边相等且有一个角是直角的平行四边形叫做正方形。
四条边都相等的长方形是正方型。
长方形是特殊的平行四边形正方形是特殊的长方形、平行四边形。
○3圆圆是曲线图形在同一个圆内,所有的半径都相等,所有的直径都相等。
○4平面图形的面积和周长计算公式(3)立体图形○1长方体和正方体长方体是由6个长方形围成的立体图形。
在一个长方体中,相对的面完全相等。
(特殊情况是有两个相对的面是正方形,其它四个面都是长方形,且完全相等)长方体有12条棱,相对的棱长度相等。
可分为三组,每一组有4条棱。
长方体有8个顶点。
每个顶点连接三条棱。
长方体相邻的两条棱互相(相互)垂直。
正方体是由6个完全相同的正方形围成的立体图形。
在一个正方体中,6个面完全相等。
○2圆柱和圆锥圆柱的两个圆面叫做地面,周围的面叫做侧面;两个底面之间的距离叫做高。
圆柱的侧面是曲面,展开后可能是长方形,也可能是正方形,还可能是平行四边形。
小学数学几何常考难点概念一.线、角1.直线没有端点,没有长度,可以无限延伸。
2.射线只有一个端点,没有长度,射线可以无限延伸,并且射线有方向。
3.在一条直线上的一个点可以引出两条射线。
4.线段有两个端点,可以测量长度。
圆的半径、直径都是线段。
5.角的两边是射线,角的大小与射线的长度没有关系,而是跟角的两边叉开的大小有关,叉得越大角就越大。
6.几个易错的角边关系:(1)平角的两边是射线,平角不是直线。
(2)三角形、四边形中的角的两边是线段。
(3)圆心角的两边是线段。
7、两条直线相交成直角时,这两条直线叫做互相垂直。
其中一条直线叫做另一条直线的垂线,这两条直线的交点叫做垂足。
8、从直线外一点到这条直线所画的垂直线段的长度叫做点到直线的距离。
9、在同一个平面上不相交的两条直线叫做平行线。
二.三角形1.任何三角形内角和都是180度。
2、三角形具有稳定的特性,三角形两边之和大于第三边,三角形两边之差小于第三边。
3.任何三角形都有三条高。
4.直角三角形两个锐角的和是90度。
5.两个三角形等底等高,则它们面积相等。
6.面积相等的两个三角形,形状不一定相同。
三.正方形面积1.正方形面积:边长×边长2.正方形面积:两条对角线长度的积÷2四.三角形、四边形的关系1.两个完全一样的三角形能组成一个平行四边形。
2.两个完全一样的直角三角形能组成一个长方形。
3.两个完全一样的等腰直角三角形能组成一个正方形。
4.两个完全一样的梯形能组成一个平行四边形。
五.圆1.把一个圆割成一个近似的长方形,割拼成的长方形的长相当于圆周长的一半,宽相当于圆的半径。
则长方形的面积等于圆的面积,长方形的周长比圆的周长增加r×2。
2.一个环形,外圆的半径是R,内圆的半径是r,它的面积是S =πR²-πr²或S =π(R²-r²)。
(其中R=r+环的宽度.)3.半圆的周长等于圆的周长的一半加直径。
第二单元知识要点1、长方体和正方体的特征:2、棱:长(正)方体两个面相交的线叫做棱。
长方体相交于同一顶点的三条棱的长度,分别叫做它的长、宽、高。
顶点:长(正)方体三条棱相交的点叫做顶点。
3、正方体展开图:(基本型见附纸)。
4、表面积:长方体(或正方体)6个面的总面积,叫做它的表面积。
长方体的表面积=(长×宽+长×高+宽×高)×2S=2(ab+ac+bc)正方体的表面积=棱长×棱长×6S=6a25、体积:占空间的大小叫做物体的体积。
容积:能容纳物体的体积,叫做这个容器的容积。
体积单位:为了准确测量或计量体积的大小,要用同样大的正方体作为体积单位。
常用的体积单位有立方厘米(cm3)、立方分米(dm3)和立方米(m3)。
棱长1厘米的正方体体积是1立方厘米。
棱长1分米正方体体积是1立方分米。
棱长1米的正方体体积是1立方米。
1立方分米=1升 1立方厘米=1毫升6、长方体的体积=长×宽×高 V=abh正方体的体积=棱长×棱长×棱长 V=a3长方体(或正方体)的体积=底面积×高 V=Sh7、相邻两个体积单位之间的进率为1000。
1立方米=1000立方分米1立方分米=1000立方厘米1立方米=1000000立方厘米中间4个一连串,两边各一随便放。
(1-4-1型)二三紧连错一个,三一相连一随便。
(2-3-1型)两两相连各错一。
(3-3型)三个两排一对齐。
(2-2型)要找两个相对面,切记相隔一个面。
几何图形初步知识点归纳1.几何图形1、几何图形:从形形色色的物体外形中得到的图形叫做几何图形。
2、立体图形:这些几何图形的各部分不都在同一个平面内。
3、平面图形:这些几何图形的各部分都在同一个平面内。
4、虽然立体图形与平面图形是两类不同的几何图形,但它们是互相联系的。
立体图形中某些部分是平面图形。
5、三视图:从左面看,从正面看,从上面看6、展开图:有些立体图形是由一些平面图形围成的,将它们的表面适当剪开,可以展开成平面图形。
这样的平面图形称为相应立体图形的展开图。
7、⑴几何体简称体;包围着体的是面;面面相交形成线;线线相交形成点;⑵点无大小,线、面有曲直;⑶几何图形都是由点、线、面、体组成的;⑷点动成线,线动成面,面动成体;⑸点:是组成几何图形的基本元素。
练习:1、下列叙述正确的有 ( )(1)棱柱的底面不一定是四边形;(2)棱锥的侧面都是三角形;(3)柱体都是多面体;(4)锥体一定不是多面体A.1个B.2个C.3个D.4个2、若一个多面体的顶点数20,面数为12,则棱数为 ( )A.28B.32C.30D.263、在世界地图上,一个城市可以看作 ( )A.一个点B.一条直线C.一个面D.一个几何体4、直线AB 上有一点C ,直线AB 外有一点D ,则A 、B 、C 、D 四点能确定的直线有( )A.3条B.4条C.1条或4条D.4条或6条5、C 为线段AB 延长线上的一点,且AC=AB ,则BC 为AB 的 ( )23A.B.C. D. 323121236、如图中是正方体的展开图的有( )个A 、2个B 、3个D 1、底面是三角形的棱柱有 个面, 个顶点, 条棱。
2、手电筒发出的光给我们的形象是 。
3、下列说法中:①直线是射线长度的2倍;②线段AB 是直线AB 的一部分;③延长射线OA 到B 。
正确的序号是 。
aA B4、已知:线段AC和BC在同一直线上,如果AC=10㎝,BC=6㎝,D为AC的中点,E为BC的中点,则DE= 。
小学数学几何形知识点归纳总结数学几何学是数学的一个重要分支,它研究的是空间形状、大小、相对位置等。
小学阶段,孩子们开始接触基础的几何概念和形状,为进一步学习几何奠定基础。
本文将对小学数学几何形知识点进行归纳总结。
一、点、线、面在几何学中,最基本的元素是点、线和面。
点是没有长度、宽度和高度的,通常用大写字母表示。
线由一系列点组成,没有宽度,但有长度。
线用小写字母表示,例如AB。
面是由一系列点组成的平坦区域,没有厚度。
面用大写字母表示,例如ABC。
二、基本几何图形在小学数学几何学中,有一些基本的几何图形,包括圆、正方形、长方形、三角形和梯形等。
1. 圆:圆是由所有与一个固定点的距离相等的点组成的,称为圆心。
圆心到圆上的任意一点的距离称为半径。
圆可以用大写字母表示,例如O。
2. 正方形:正方形是四条边都相等且内角都为直角的四边形。
正方形的对角线相等且互相垂直。
正方形的周长等于4倍边长,面积等于边长的平方。
3. 长方形:长方形是四条边都不相等但内角都为直角的四边形。
长方形的对角线相等且互相垂直。
长方形的周长等于两倍长加两倍宽,面积等于长乘以宽。
4. 三角形:三角形是由三条边和三个内角组成的图形。
根据边长和角度的不同,三角形可分为等边三角形、等腰三角形和普通三角形等。
5. 梯形:梯形是一个有两条平行边的四边形。
梯形的两条平行边称为上底和下底,非平行边称为腰。
梯形的周长等于上底、下底和两条腰的和,面积等于上底和下底之和的一半乘以高。
三、平行和垂直在几何学中,平行和垂直是两个重要的概念。
1. 平行:当两条线段永远不相交,永远保持同一距离时,它们被称为平行线段。
平行线段之间的距离保持不变。
2. 垂直:当两条线段相交且交点的四个内角都为直角时,它们被称为垂直线段。
四、角和角度角是由两条线段或线交汇而形成的图形。
角可以分为锐角、直角、钝角和平角四类。
角度是衡量角大小的单位。
常用的单位有度和弧度,其中最常见的是度。
一个圆的角等于360度,直角等于90度。
小学数学几何常考难点概念一.线、角1.直线没有端点,没有长度,可以无限延伸。
2.射线只有一个端点,没有长度,射线可以无限延伸,并且射线有方向。
3.在一条直线上的一个点可以引出两条射线。
4.线段有两个端点,可以测量长度。
圆的半径、直径都是线段。
5.角的两边是射线,角的大小与射线的长度没有关系,而是跟角的两边叉开的大小有关,叉得越大角就越大。
6.几个易错的角边关系:(1)平角的两边是射线,平角不是直线。
(2)三角形、四边形中的角的两边是线段。
(3)圆心角的两边是线段。
7、两条直线相交成直角时,这两条直线叫做互相垂直。
其中一条直线叫做另一条直线的垂线,这两条直线的交点叫做垂足。
8、从直线外一点到这条直线所画的垂直线段的长度叫做点到直线的距离。
9、在同一个平面上不相交的两条直线叫做平行线。
二.三角形1.任何三角形内角和都是180度。
2、三角形具有稳定的特性,三角形两边之和大于第三边,三角形两边之差小于第三边。
3.任何三角形都有三条高。
4.直角三角形两个锐角的和是90度。
5.两个三角形等底等高,则它们面积相等。
6.面积相等的两个三角形,形状不一定相同。
三.正方形面积1.正方形面积:边长×边长2.正方形面积:两条对角线长度的积÷2四.三角形、四边形的关系1.两个完全一样的三角形能组成一个平行四边形。
2.两个完全一样的直角三角形能组成一个长方形。
3.两个完全一样的等腰直角三角形能组成一个正方形。
4.两个完全一样的梯形能组成一个平行四边形。
五.圆1.把一个圆割成一个近似的长方形,割拼成的长方形的长相当于圆周长的一半,宽相当于圆的半径。
则长方形的面积等于圆的面积,长方形的周长比圆的周长增加r×2。
2.一个环形,外圆的半径是R,内圆的半径是r,它的面积是S =πR²-πr²或S =π(R²-r²)。
(其中R=r+环的宽度.)3.半圆的周长等于圆的周长的一半加直径。
小学几何的知识点总结小学几何的知识点总结几何,犹若干,多少;研究空间结构及性质的一门学科。
下面是店铺整理的关于小学几何的知识点总结,欢迎大家参考!线和角(1)线直线:直线没有端点;长度无限;过一点可以画无数条,过两点只能画一条直线。
射线:射线只有一个端点;长度无限。
线段:线段有两个端点,它是直线的一部分;长度有限;两点的连线中,线段为最短。
平行线:在同一平面内,不相交的两条直线叫做平行线。
两条平行线之间的垂线长度都相等。
垂线:两条直线相交成直角时,这两条直线叫做互相垂直,其中一条直线叫做另一条直线的垂线,相交的点叫做垂足。
从直线外一点到这条直线所画的垂线的长叫做这点到直线的距离。
(2)角1、从一点引出两条射线,所组成的图形叫做角。
这个点叫做角的顶点,这两条射线叫做角的边。
2、角的分类锐角:小于90°的角叫做锐角。
直角:等于90°的角叫做直角。
钝角:大于90°而小于180°的角叫做钝角。
平角:角的两边成一条直线,这时所组成的角叫做平角。
平角180°。
周角:角的一边旋转一周,与另一边重合。
周角是360°。
平面图形1.长方形(1)特征对边相等,4个角都是直角的四边形。
有两条对称轴。
(2)计算公式c=2(a+b) s=ab2.正方形(1)特征四条边都相等,四个角都是直角的四边形。
有4条对称轴。
(2)计算公式c= 4a s=a²3.三角形(1)特征由三条线段围成的图形。
内角和是180度。
三角形具有稳定性。
三角形有三条高。
(2)计算公式s=ah/2(3)分类【按角分】锐角三角形:三个角都是锐角。
直角三角形:有一个角是直角。
等腰三角形的两个锐角各为45度,它有一条对称轴。
钝角三角形:有一个角是钝角。
【按边分】不等边三角形:三条边长度不相等。
等腰三角形:有两条边长度相等;两个底角相等;有一条对称轴。
等边三角形:三条边长度都相等;三个内角都是60度;有三条对称轴。
小学阶段学过的几何图形相关知识1、平面图形:长方形、正方形、平行四边形、梯形、三角形、圆形1、长方形:对边相等,四个角都是直角的四边形,叫做长方形.长方形的对边相等,并且四个角都是直角;对角线长度相等,又互相平行分.长方形的周长:长方形的周长=(长+宽)×2通常用C表示周长,a表示长,b表示宽,那么C=(a+b)×2长方形的面积:长方形的面积=长×宽字母公式:S=a×b长方形是轴对称图形,有2条对称轴2、正方形:长和宽相等的长方形,叫做正方形.正方形又是特殊的长方形.对角线的长度相等,又互相垂直且平分.正方形的周长:正方形的周长=边长×4 字母公式:C=4a正方形的面积:正方形的面积=边长×边长字母公式:S=a×a或S=a的平方正方形是轴对称图形,有4条对称轴3、平行四边形:两组对边分别平行的四边形,叫做平行四边形.平行四边行对边相等,对角相等平行四边形的任意一组对边间的距离,叫做平行四边形的高,和高垂直的一边,叫做平行四边行的底.平行四边形的面积:平行四边形的面积=底×高用字母表示:S=a×h菱形:有一组邻边相等的平行四边形,叫做菱形.菱形的四条边都相等,对角相等.4、梯形:只有一组对边平行的四边形,叫做梯形.在梯形中,互相平行的一组对边,分别叫做梯形的上底和下底.不平行的一组对边,叫做梯形的腰.梯形的两底之间的距离,叫做梯形的高.等腰梯形:两腰相等的梯形,叫做等腰梯形.等腰梯形是轴对称图形,有1条对称轴。
直角梯形:一条腰垂直于底的梯形,叫做直角梯形.梯形的叫位线:梯形两腰中点的连线,叫做梯形的中位线.梯形中位线平行于上、下底,并且等于两底和的一半.梯形的面积:梯形的面积=(上底+下底)×高÷25、三角形:由三条线段围成的图形(每相邻两条线段的的端点相连)叫做三角形.从三角形的一个顶点到它的对边做一条垂线,顶点和垂足之间的线段叫做三角形的高,这条对边叫做三角形的底.三角形具有稳定性.三角形的高:任意三角形的三条高都相交于一点.三角形边的性质:a、三角形任何两边的长度和大于第三边.b、三角形的任何两边的差小于第三边.c、三角形的内角和是180度.三角形的分类:(1)按边分:三条边都不相等的三角形,叫不等边三角形;三条边中有两条边相等的三角形,叫等腰三角形.三条边都相等的三角形,叫做等边三角形,也叫正三角形.(2)、按角分:三个角都是锐角的三角形,叫做锐角三角形.有一个角是直角的三角形,叫做直角三角形.有一个角是钝角的三角形,叫做钝角三角形.(锐角三角形和钝角三角形合称为斜三角形.三角形的面积:三角形的面积=底×高÷2 通常用S表示三角形的面积,用a 表示底,用h表示高.那么:S=ah÷2 或 S=1/2ah6、圆:在平面上,以一个定点为中心,以一定长度为距离而运动一周形成的轨迹,叫做圆周,简称圆.这个定点叫做圆心,圆心通常用字母O表示.连接圆心和圆上任意一点的线段叫做半径,一般用字母r表示.通过圆心,并且两端都在圆上的线段叫做直径.一般用字母d表示.圆的性质:在同一个圆内,所有的半径都相等,所有的直径都相等;直径等于半径的2倍圆周率:圆的周长与这个圆的直径长度的比,叫做圆周率.一般取它的近似值,即π=3.14.圆的周长:圆的周长=圆周率×直径用字母示:C=πd 或 C=2πr圆的面积:圆的面积=圆周率×半径的平方字母公式:S=πr的平方环形的面积:即圆环.两个半径不相等的同心圆的圆周之间所夹的平面部分,叫做环形.面积等于外圆的面积减去内圆的面积.扇形:由圆心角和圆心角所对的弧围成的图形,叫做扇形.扇形面积:扇形面积等于所在圆的面积除以360,再乘以圆心角的度数值.用n表示圆心角的度数,那么:S=πr的平方/360×n.。
小学数学几何图形与空间观念知识点几何学作为数学的一个重要分支,研究的是空间中形状、大小、位置以及它们之间的关系。
在小学阶段,学生开始接触几何图形和空间观念的学习,这对他们培养逻辑思维和观察力有着重要的促进作用。
下面我们来了解一下小学数学几何图形与空间观念的一些重要知识点。
一、基本几何图形1. 点:点是几何学中的最基本概念,它没有大小和形状。
我们通常用大写字母来表示点,例如A、B、C等。
2. 线段:线段是由两个不同点A和B确定的一段连续直线。
线段的长度可以用“AB”表示。
3. 直线:直线是由无数个点连成的,没有一定长度的线段。
我们通常用小写字母来表示直线,例如a、b、c等。
4. 射线:射线是由一个起点和一个方向确定的一段线段。
射线的起点叫做原点,用大写字母表示,而方向用箭头表示。
5. 角:角是由两条射线通过一个公共的起点组成的。
我们通常用大写字母表示角的顶点,用小写字母表示角的边。
6. 三角形:三角形是由三条线段组成的一个图形。
我们可以根据三角形的边长、角度来进行分类,例如等边三角形、直角三角形等。
7. 四边形:四边形是由四条线段组成的一个图形。
根据四边形的边长、角度等特征,我们可以将其分类为矩形、正方形、菱形等。
二、空间观念1. 位置关系:在学习几何图形和空间观念时,我们需要了解不同几何图形之间的位置关系,例如平行、垂直、重叠等。
这些位置关系有助于我们描述和比较不同的图形。
2. 图形投影:图形投影是指图形在某个平面上的影子。
学生需要学会观察一个物体在不同位置和角度下的投影变化,进而理解投影的基本概念。
3. 分解与组合:分解与组合是指将一个图形拆分成多个简单几何图形或者将多个简单几何图形组合成一个复杂的图形。
这对培养学生的观察力和逻辑思维能力非常重要。
4. 空间方向:学生需要学会辨别物体的前后、左右、上下等空间方向关系,这对他们在实际生活中的导航和空间感知有很大的帮助。
总结:小学数学几何图形与空间观念是培养学生观察力、逻辑思维能力和空间感知能力的重要内容。
小学数学图形与几何重点知识归纳总结(一)图形的认识、测量量的计量一、长度单位是用来测量物体的长度的。
常用的长度单位有:千米、米、分米、厘米、毫米。
二、长度单位:三、面积单位是用来测量物体的表面或平面图形的大小的。
常用面积单位:平方千米、公顷、平方米、平方分米、平方厘米。
四、测量和计算土地面积,通常用公顷作单位。
边长100米的正方形土地,面积是1公顷。
五、测量和计算大面积的土地,通常用平方千米作单位。
边长1000米的正方形土地,面积是1平方千米。
六、面积单位:(100)七、体积单位是用来测量物体所占空间的大小的。
常用的体积单位有:立方米、立方分米(升)、立方厘米(毫升)。
八、体积单位:(1000)平面图形【认识、周长、面积】一、用直尺把两点连接起来,就得到一条线段;把线段的一端无限延长,可以得到一条射线;把线段的两端无限延长,可以得到一条直线。
线段、射线都是直线上的一部分。
线段有两个端点,长度是有限的;射线只有一个端点,直线没有端点,射线和直线都是无限长的。
二、从一点引出两条射线,就组成了一个角。
角的大小与两边叉开的大小有关,与边的长短无关。
角的大小的计量单位是(°)。
三、角的分类:小于90度的角是锐角;等于90度的角是直角;大于90度小于180度的角是钝角;等于180度的角是平角;等于360度的角是周角。
四、相交成直角的两条直线互相垂直;在同一平面不相交的两条直线互相平行。
五、三角形是由三条线段围成的图形。
围成三角形的每条线段叫做三角形的边,每两条线段的交点叫做三角形的顶点。
六、三角形按角分,可以分为锐角三角形、直角三角形和钝角三角形。
按边分,可以分为等边三角形、等腰三角形和任意三角形。
七、三角形的内角和等于180度。
八、在一个三角形中,任意两边之和大于第三边。
九、在一个三角形中,最多只有一个直角或最多只有一个钝角。
十、四边形是由四条边围成的图形。
常见的特殊四边形有:平行四边形、长方形、正方形、梯形。
小学数学图形与几何重点知识归纳总结(一)图形的认识、测量量的计量一、长度单位是用来测量物体的长度的。
常用的长度单位有:千米、米、分米、厘米、毫米。
二、长度单位:三、面积单位是用来测量物体的表面或平面图形的大小的。
常用面积单位:平方千米、公顷、平方米、平方分米、平方厘米。
四、测量和计算土地面积,通常用公顷作单位。
边长100米的正方形土地,面积是1公顷。
五、测量和计算大面积的土地,通常用平方千米作单位。
边长1000米的正方形土地,面积是1平方千米。
六、面积单位:(100)七、体积单位是用来测量物体所占空间的大小的。
常用的体积单位有:立方米、立方分米(升)、立方厘米(毫升)。
八、体积单位:(1000)平面图形【认识、周长、面积】一、用直尺把两点连接起来,就得到一条线段;把线段的一端无限延长,可以得到一条射线;把线段的两端无限延长,可以得到一条直线。
线段、射线都是直线上的一部分。
线段有两个端点,长度是有限的;射线只有一个端点,直线没有端点,射线和直线都是无限长的。
二、从一点引出两条射线,就组成了一个角。
角的大小与两边叉开的大小有关,与边的长短无关。
角的大小的计量单位是(°)。
三、角的分类:小于90度的角是锐角;等于90度的角是直角;大于90度小于180度的角是钝角;等于180度的角是平角;等于360度的角是周角。
四、相交成直角的两条直线互相垂直;在同一平面不相交的两条直线互相平行。
五、三角形是由三条线段围成的图形。
围成三角形的每条线段叫做三角形的边,每两条线段的交点叫做三角形的顶点。
六、三角形按角分,可以分为锐角三角形、直角三角形和钝角三角形。
按边分,可以分为等边三角形、等腰三角形和任意三角形。
七、三角形的内角和等于180度。
八、在一个三角形中,任意两边之和大于第三边。
九、在一个三角形中,最多只有一个直角或最多只有一个钝角。
十、四边形是由四条边围成的图形。
常见的特殊四边形有:平行四边形、长方形、正方形、梯形。
小学几何图形必考知识点汇总小学阶段常考的几何易错知识点1线、角1.直线没有端点.没有长度.可以无限延伸。
2.射线只有一个端点.没有长度.射线可以无限延伸.并且射线有方向。
3.在一条直线上的一个点可以引出两条射线。
4.线段有两个端点.可以测量长度。
圆的半径、直径都是线段。
5.角的两边是射线.角的大小与射线的长度没有关系.而是跟角的两边叉开的大小有关.叉得越大角就越大。
6.几个易错的角边关系:(1)平角的两边是射线.平角不是直线。
(2)三角形、四边形中的角的两边是线段。
(3)圆心角的两边是线段。
7.两条直线相交成直角时.这两条直线叫做互相垂直。
其中一条直线叫做另一条直线的垂线.这两条直线的交点叫做垂足。
8.从直线外一点到这条直线所画的垂直线段的长度叫做点到直线的距离。
9.在同一个平面上不相交的两条直线叫做平行线。
2三角形1.任何三角形内角和都是180度。
2.三角形具有稳定的特性.三角形两边之和大于第三边.三角形两边之差小于第三边。
3.任何三角形都有三条高。
4.直角三角形两个锐角的和是90度。
5.两个三角形等底等高.则它们面积相等。
6.面积相等的两个三角形.形状不一定相同。
3正方形面积1.正方形面积:边长×边长2.正方形面积:两条对角线长度的积÷24三角形、四边形的关系1.两个完全一样的三角形能组成一个平行四边形。
2.两个完全一样的直角三角形能组成一个长方形。
3.两个完全一样的等腰直角三角形能组成一个正方形。
4.两个完全一样的梯形能组成一个平行四边形。
5圆1.把一个圆割成一个近似的长方形.割拼成的长方形的长相当于圆周长的一半.宽相当于圆的半径。
则长方形的面积等于圆的面积.长方形的周长比圆的周长增加r×2。
2.半圆的周长等于圆的周长的一半加直径。
3.半圆的周长公式:C=pd¸2+d或C=pr+2r4.在同一个圆里.半径扩大或缩小多少倍.直径和周长也扩大或缩小相同的倍数。
小学几何图形必考知识点汇总
小学阶段常考的几何易错知识点
1线、角
1.直线没有端点,没有长度,可以无限延伸。
2.射线只有一个端点,没有长度,射线可以无限延伸,并且射线有方向。
3.在一条直线上的一个点可以引出两条射线。
4.线段有两个端点,可以测量长度。
圆的半径、直径都是线段。
5.角的两边是射线,角的大小与射线的长度没有关系,而是跟角的两边叉开的大小有关,叉得越大角就越大。
6.几个易错的角边关系:
(1)平角的两边是射线,平角不是直线。
(2)三角形、四边形中的角的两边是线段。
(3)圆心角的两边是线段。
7.两条直线相交成直角时,这两条直线叫做互相垂直。
其中一条直线叫做另一条直线的垂线,这两条直线的交点叫做垂足。
8.从直线外一点到这条直线所画的垂直线段的长度叫做点到直线的距离。
9.在同一个平面上不相交的两条直线叫做平行线。
2三角形
1.任何三角形内角和都是180度。
2.三角形具有稳定的特性,三角形两边之和大于第三边,三角形两边之差小于第三边。
3.任何三角形都有三条高。
4.直角三角形两个锐角的和是90度。
5.两个三角形等底等高,则它们面积相等。
6.面积相等的两个三角形,形状不一定相同。
3正方形面积
1.正方形面积:边长×边长
2.正方形面积:两条对角线长度的积÷2
4三角形、四边形的关系
1.两个完全一样的三角形能组成一个平行四边形。
2.两个完全一样的直角三角形能组成一个长方形。
3.两个完全一样的等腰直角三角形能组成一个正方形。
4.两个完全一样的梯形能组成一个平行四边形。
5圆
1.把一个圆割成一个近似的长方形,割拼成的长方形的长相当于圆周长的一半,宽
2.半圆的周长等于圆的周长的一半加直径。
3.半圆的周长公式:C=pd¸2+d或C=pr+2r
4.在同一个圆里,半径扩大或缩小多少倍,直径和周长也扩大或缩小相同的倍数。
而面积扩大或缩小以上倍数的平方倍。
6圆柱、圆锥
1.把圆柱的侧面展开,得到一个长方形,这个长方形的长等于圆柱的底面的周长,宽等于圆柱的高。
2.如果把圆柱的侧面展开,得到一个正方形,那么圆柱的底面周长和高相等。
3.把一个圆柱沿着半径切开,拼成一个近似的长方体,体积不变,表面积增加了两个面,增加的面积是r×h×2。
4.把一个圆柱沿着底面直径劈开,得到两个半圆柱体,表面积和比原来增加了两个长方形的面,增加的面积和是d×h×2。
5.把一个圆柱加工成一个最大的圆锥,那么圆柱与圆锥等底等高,削去的圆柱的体积占圆柱体积的,削去的圆柱的体积占圆锥体积的2倍。
6.把一个圆柱截成几段,增加的表面积是底面圆,增加的面的个数是:截的次数×2。