四年级奥数题:流水行程问题习题及答案
- 格式:doc
- 大小:85.50 KB
- 文档页数:4
复习八:行程问题——流水行船问题1.甲、乙两港间的水路长432千米,一只船从上游甲港航行到下游乙港需要18小时。
从乙港返回甲港,需要24小时,求船在静水中的速度和水流速度。
2.一艘船在静水中的速度为每小时15千米,它从上游甲地开往下游乙地共花去了8小时,已知水速为每小时3千米,那么从乙地返回甲地需多少小时?3.一艘轮船从甲港开往乙港,顺水而行每小时行28千米,返回甲港时逆水而行用了6小时,已知水速是每小时4千米,甲、乙两港相距多少千米?4.一条大河,河中间(主航道)水的流速为每小时8千米,沿岸边水的速度为每小时6千米。
一条船在河中间顺流而下,13小时行驶520千米,求这条船沿岸边返回原地需要多少小时?5.有人在河中游泳逆流而上,丢失了水壶,水壶顺流而下,经30分钟才发觉此事,他立即返回寻找。
结果在离丢失地点下游6千米处找到水壶,他返回寻找用了多少时间?水流速度是多少?6.一艘货轮顺流航行36千米,逆流航行12千米,共用了10小时,顺流航行20千米,再逆流航行20千米也用了10小时,顺流航行12千米,又逆流航行24千米要用多少小时?7.一只船在水中航行,水速为每小时2千米,它在静水中航行每小时行8千米。
问这只船顺水航行50千米需要多少小时?8.一艘轮船在静水中的速度是每小时15千米,它逆水航行88千米用了11小时,问这艘船返回原地需用几小时?9.一只船往返于一段长120千米的航道,上行时用了10小时,下行时用了6小时。
船在静水中航行的速度与水速各是多少?10.两港口相距432千米,轮船顺水行这段路程需要16小时,逆水每小时比顺水少行9千米。
问行驶这段路程逆水比顺水多用几小时?11.一艘轮船往返于相距198千米的甲、乙两个码头,已知这段水路的水速是每小时2千米,从甲码头到乙码头顺流而下需要9小时。
这艘船往返于甲、乙两码头共需几小时?12.一条船在静水中的速度是每小时16千米,它逆水航行了12小时,行了144千米,如果这是按原路返回,每小时要行多少千米?13.甲、乙之间的水路是234千米,一只船从甲港到乙港需9小时,从乙港返回甲港需13小时。
流水行船问题的公式和例题流水问题是研究船在流水中的行程问题,因此,又叫行船问题。
在小学数学中涉及到的题目,一般是匀速运动的问题。
这类问题的主要特点是,水速在船逆行和顺行中的作用不同。
流水问题有如下两个基本公式:顺水速度=船速+水速(1)逆水速度=船速-水速(2)这里,顺水速度是指船顺水航行时单位时间里所行的路程;船速是指船本身的速度,也就是船在静水中单位时间里所行的路程;水速是指水在单位时间里流过的路程。
公式(1)表明,船顺水航行时的速度等于它在静水中的速度与水流速度之和。
这是因为顺水时,船一方面按自己在静水中的速度在水面上行进,同时这艘船又在按着水的流动速度前进,因此船相对地面的实际速度等于船速与水速之和。
公式(2)表明,船逆水航行时的速度等于船在静水中的速度与水流速度之差。
根据加减互为逆运算的原理,由公式(1)可得:水速=顺水速度-船速(3)船速=顺水速度-水速(4)由公式(2)可得:水速=船速-逆水速度(5)船速=逆水速度+水速(6)这就是说,只要知道了船在静水中的速度、船的实际速度和水速这三者中的任意两个,就可以求出第三个。
另外,已知某船的逆水速度和顺水速度,还可以求出船速和水速。
因为顺水速度就是船速与水速之和,逆水速度就是船速与水速之差,根据和差问题的算法,可知:船速=(顺水速度+逆水速度)÷2 (7)水速=(顺水速度-逆水速度)÷2 (8)*例1一只渔船顺水行25千米,用了5小时,水流的速度是每小时1千米。
此船在静水中的速度是多少?解:此船的顺水速度是:25÷5=5(千米/小时)因为“顺水速度=船速+水速”,所以,此船在静水中的速度是“顺水速度-水速”。
5-1=4(千米/小时)综合算式:25÷5-1=4(千米/小时)答:此船在静水中每小时行4千米。
*例2一只渔船在静水中每小时航行4千米,逆水4小时航行12千米。
水流的速度是每小时多少千米?解:此船在逆水中的速度是:12÷4=3(千米/小时)因为逆水速度=船速-水速,所以水速=船速-逆水速度,即:4-3=1(千米/小时)答:水流速度是每小时1千米。
小学奥数思维训练-流水问题(一)学校:___________姓名:___________班级:___________考号:___________一、解答题1.甲、乙两港间的水路长270千米,一只船从甲港开往乙港,顺水9小时到达,从乙港返回甲港,逆水15小时到达,求船在静水中的速度和水流的速度。
2.一只船往返于一段长140千米的航道,上行时用了10小时,下行时用了7小时,船在静水中航行的速度与水速各是多少?3.一艘船顺水行360千米需要9小时,水流速度为每小时15千米,这艘船逆水每小时行多少千米?这艘船逆水行这段路程需用几小时?4.一艘轮船每小时行15千米,它逆水6小时行了72千米,如果它顺水行驶同样长的航程需要几个小时?5.一艘轮船从甲码头开往乙码头,顺水而行每小时行28千米,返回甲码头时逆水而行用了8小时,已知水速是每小时4千米,甲乙两码头相距多少千米?6.甲乙两港间的水路长432千米,一只船从上游甲港航行到下游乙港需要18小时,从乙港返回甲港,需要24小时到达,求船速是多少?7.一条大河的水流速度是每小时3千米。
一只船在河水中行驶,如果船在静水中的速度是每小时行13千米,那么这只船在河水中顺水航行160千米需要几小时?如果按原航道返回,需要几小时?8.两个码头相距352千米,一船顺流而下,行完全程需要11小时。
逆流而上,行完全程需要16小时,求这条河水流速度?9.甲乙之间的水路是234千米,一只船从甲港到乙港需9小时,从乙港返回甲港需13小时,问船速和水速各为每小时多少千米?10.一只小船在静水中的速度是每小时20千米,水流速度是每小时2千米,这只小船从甲港顺水航行到乙港需要10小时,甲乙两港的距离是多少千米?11.甲乙两港相距240千米,一艘轮船顺水行完全程要10小时,已知,这段航程的水流速度是每小时4千米,这艘轮船逆水行完全程要用多少小时?12.一只船在水中航行,水速为每小时2千米,它在静水中航行每小时行8千米,问这只船顺水航行60千米需要几小时?如果按原航道返回需要几小时?13.两码头相距432千米,轮船顺水行这段路程需要16小时,逆水每小时比顺水少行9千米,问行驶这段路程顺水比逆水少用几小时?水流速度是多少?14.甲乙两港相距112千米,一只船从甲港顺水而下7小时到达乙港,已知船速是水速的15倍,这只船从乙港返回甲港用多少小时?参考答案:1.静水速度24千米/小时,水流速度6千米/小时【解析】【分析】根据题意,要想求出船速和水速,可按行程问题中一般数量关系,用路程分别除以顺水、逆水所行时间求出顺水速度和逆水速度,再根据差倍问题求出船速和水速。
复习八:行程问题——流水行船问题1.甲、乙两港间的水路长432千米,一只船从上游甲港航行到下游乙港需要18小时。
从乙港返回甲港,需要24小时,求船在静水中的速度和水流速度。
2.一艘船在静水中的速度为每小时15千米,它从上游甲地开往下游乙地共花去了8小时,已知水速为每小时3千米,那么从乙地返回甲地需多少小时?3.一艘轮船从甲港开往乙港,顺水而行每小时行28千米,返回甲港时逆水而行用了6小时,已知水速是每小时4千米,甲、乙两港相距多少千米?4.一条大河,河中间(主航道)水的流速为每小时8千米,沿岸边水的速度为每小时6千米。
一条船在河中间顺流而下,13小时行驶520千米,求这条船沿岸边返回原地需要多少小时?5.有人在河中游泳逆流而上,丢失了水壶,水壶顺流而下,经30分钟才发觉此事,他立即返回寻找。
结果在离丢失地点下游6千米处找到水壶,他返回寻找用了多少时间?水流速度是多少?6.一艘货轮顺流航行36千米,逆流航行12千米,共用了10小时,顺流航行20千米,再逆流航行20千米也用了10小时,顺流航行12千米,又逆流航行24千米要用多少小时?7.一只船在水中航行,水速为每小时2千米,它在静水中航行每小时行8千米。
问这只船顺水航行50千米需要多少小时?8.一艘轮船在静水中的速度是每小时15千米,它逆水航行88千米用了11小时,问这艘船返回原地需用几小时?9.一只船往返于一段长120千米的航道,上行时用了10小时,下行时用了6小时。
船在静水中航行的速度与水速各是多少?10.两港口相距432千米,轮船顺水行这段路程需要16小时,逆水每小时比顺水少行9千米。
问行驶这段路程逆水比顺水多用几小时?11.一艘轮船往返于相距198千米的甲、乙两个码头,已知这段水路的水速是每小时2千米,从甲码头到乙码头顺流而下需要9小时。
这艘船往返于甲、乙两码头共需几小时?12.一条船在静水中的速度是每小时16千米,它逆水航行了12小时,行了144千米,如果这是按原路返回,每小时要行多少千米?13.甲、乙之间的水路是234千米,一只船从甲港到乙港需9小时,从乙港返回甲港需13小时。
流水行程问题顺流=船速+水速逆流=船速-水速船速=顺流+逆流/2 水速=顺流-逆流/2 速度=路程/时间一、填空题1.船行于120千米一段长的江河中,逆流而上用10小明,顺流而下用6小时,水速_______,船速________.2.一只船逆流而上,水速2千米,船速32千米,4小时行________千米.(船速,水速按每小时算)3.一只船静水中每小时行8千米,逆流行2小时行12千米,水速________.4.某船在静水中的速度是每小时18千米,水速是每小时2千米,这船从甲地到乙地逆水行驶需15小时,则甲、乙两地相距_______千米.5.两个码头相距192千米,一艘汽艇顺水行完全程要8小时,已知水流速度是每小时4千米,逆水行完全程要用________小时.6.两个码头相距432千米,轮船顺水行这段路程要16小时,逆水每小时比顺水少行9千米,逆水比顺水多用________小时.河是B河的支流,A河水的水速为每小时3千米,B河水的水流速度是2千米.一船沿A河顺水航行7小时,行了133千米到达B河,在B河还要逆水航行84千米,这船还要行_______小时.8.甲乙两船分别从A港逆水而上,静水中甲船每小时行15千米,乙船每小时行12千米,水速为每小时3千米,乙船出发2小时后,甲船才开始出发,当甲船追上乙船时,已离开A港______千米.9.已知80千米水路,甲船顺流而下需要4小时,逆流而上需要10小时.如果乙船顺流而下需5小时,问乙船逆流而上需要_______小时.10.已知从河中A地到海口60千米,如船顺流而下,4小时可到海口.已知水速为每小时6千米,船返回已航行4小时后,因河水涨潮,由海向河的水速为每小时3千米,此船回到原地,还需再行______小时.二、解答题11.甲乙两码头相距560千米,一只船从甲码头顺水航行20小时到达乙码头,已知船在静水中每小时行驶24千米,问这船返回甲码头需几小时12.静水中,甲船速度是每小时22千米,乙船速度是每小时18千米,乙船先从某港开出顺水航行,2小时后甲船同方向开出,若水流速度为每小时4千米,求甲船几小时可以追上乙船13.一条轮船在两码头间航行,顺水航行需4小时,逆水航行需5小时,水速是2千米,求这轮船在静水中的速度.14.甲、乙两港相距360千米,一轮船往返两港需要35小时,逆流航行比顺流航行多花5小时,另一机帆船每小时行12千米,这只机帆船往返两港需要多少小时一、填空题1. 水速4千米/小时,船速16千米/小时水速:(120÷6-120÷10)÷2=4(千米/小时)船速:20-4=16(千米/小时)或12+4=16(千米/小时)2. 120千米逆水速度:32-2=30(千米/小时)30×4=120(千米)3. 2千米/小时.逆水速度:12÷2=6(千米/小时)水速:8-6=2(千米/小时)4. 240千米(18-2)×15=240(千米)5. 12小时192÷(192÷8-4-4)=12(小时)6. 8小时432÷(432÷16-9)-16=8(小时)7. 6小时133÷7-3=16(千米/小时)84÷(16-2)=6(小时)8. ()()()[]{}723123152312)315(=---÷⨯-⨯-(千米)9. 20小时.顺水速度:80÷4=20逆水速度:80÷10=8水速:(20-8)÷2=6乙船顺水速度:80÷5=16乙船速度:16-5=10时间:80÷(10-6)=2010. 8小时60-(60÷4-6-6)×4=48(千米)48÷(9-3)=8(小时)二、解答题11. 船顺水航行20小时行560千米,可知顺水速度,而静水中船速已知,那么逆水速度可得,逆水航行距离为560千米,船返回甲船头是逆水而行,逆水航行时间可求.顺水速度:560÷20=28(千米/小时)逆水速度:24-(28-24)=20(千米/小时)返回甲码头时间:560÷20=28(小时)12. 由题意可知乙船先出发2小时所行路程是两船的距离差,而两船是顺水而行,船速水速已知,可求出两船顺水速度,两船速度差可知,那么甲船追上乙船时间可求.甲船顺水速度:22+4=26(千米/小时)乙船顺水速度:18+4=22(千米/小时)乙船先行路程:22×2=44(千米)甲船追上乙船时间:44÷(26-22)=11(小时)13.由顺水速度=船速+水速逆水速度=船速-水速顺水比逆水每小时多行4千米那么逆水4小时比顺水四小时少行了4×4=16千米,这16千米需要逆水1小时.故逆水速度为16千米/小时.轮船在静水中的速度为16+2=18(千米/小时).14. 要求机帆船往返两港的时间,要先求出水速,轮船逆流与顺流的时间和与时间差分别是35小时与5小时.因此可求顺流时间和逆水时间,可求出轮船的逆流和顺流速度,由此可求水速.轮船逆流航行时间:(35+5)÷2=20(小时)轮船顺流航行时间:(35-5)÷2=15(小时)轮船逆流速度:360÷20=18(千米/小时)轮船顺流速度:360÷15=24(千米/小时)水速:(24-18)÷2=3(千米/小时)机船顺流速度:12+3=15(千米/小时)机船逆流速度:12-3=9(千米/小时)机船往返两港时间:360÷15+360÷9=64(小时)。
流水行船问题船在江河里航行时,除了本身的前进速度外,还受到流水的推送或顶逆,在这种情况下计算船只的航行速度、时间和所行的路程,叫做流水行船问题.流水行船问题,是行程问题中的一种,因此行程问题中三个量(速度、时间、路程)的关系在这里将要反复用到.此外,流水行船问题还有以下两个基本公式:顺水速度=船速+水速,(1)逆水速度=船速-水速.(2)这里,船速是指船本身的速度,也就是在静水中单位时间里所走过的路程.水速,是指水在单位时间里流过的路程.顺水速度和逆水速度分别指顺流航行时和逆流航行时船在单位时间里所行的路程.根据加减法互为逆运算的关系,由公式(l)可以得到:水速=顺水速度-船速,船速=顺水速度-水速.由公式(2)可以得到:水速=船速-逆水速度,船速=逆水速度+水速.这就是说,只要知道了船在静水中的速度,船的实际速度和水速这三个量中的任意两个,就可以求出第三个量。
另外,已知船的逆水速度和顺水速度,根据公式(1)和公式(2),相加和相减就可以得到:船速=(顺水速度+逆水速度)÷2,水速=(顺水速度-逆水速度)÷2。
例1、甲、乙两港间的水路长208千米,一只船从甲港开往乙港,顺水8小时到达,从乙港返回甲港,逆水13小时到达,求船在静水中的速度和水流速度.分析:根据题意,要想求出船速和水速,需要按上面的基本数量关系先求出顺水速度和逆水速度,而顺水速度和逆水速度可按行程问题的一般数量关系,用路程分别除以顺水、逆水所行时间求出.解:顺水速度:208÷8=26(千米/小时)逆水速度:208÷13=16(千米/小时)船速:(26+16)÷2=21(千米/小时)水速:(26—16)÷2=5(千米/小时)答:船在静水中的速度为每小时21千米,水流速度每小时5千米.例2、某船在静水中的速度是每小时15千米,它从上游甲地开往下游乙地共花去了8小时,水速每小时3千米,问从乙地返回甲地需要多少时间?分析:要想求从乙地返回甲地需要多少时间,只要分别求出甲、乙两地之间的路程和逆水速度。
十二、流水行程问题(B卷)年级班姓名得分一、填空题1.一只船在河中航行,水速为每小时2千米,它在静水中航行每小时行8千米,顺水航行50千米需用_______小时.2.某船在静水中的速度是每小时13.5千米,水流速度是每小时3.5千米,逆水而行的速度是每小时_______千米.3.某船的航行速度是每小时10千米,水流速度是每小时_____千米,逆水上行5小时行40千米.4.一只每小时航行13千米的客船在一条河中航行,这条河的水速为每小时7千米,那么这只船行140千米需______小时(顺水而行).5.一艘轮船在静水中的速度是每小时15公里,它逆水航行11小时走了88公里,这艘船返回需______小时.6.一只小船第一次顺流航行56公里,逆水航行20公里,共用12小时;第二次用同样的时间,顺流航行40公里,逆流航行28公里,船速______,水速_______.7.甲、乙两个港口相距77千米,船速为每小时9千米,水流速度为每小时2千米,那么由甲港到乙港顺水航行需_______小时.8.甲、乙两个码头相距144千米,汽船从乙码头逆水行驶8小时到达甲码头,又知汽船在静水中每小时行21千米,那么汽船顺流开回乙码头需要_______小时.9.甲、乙两港相距192千米,一艘轮船从甲港到乙港顺水而下行16小时到达乙港,已知船在静水中的速度是水流速度的5倍,那么水速______,船速是______.10.一只船在河里航行,顺流而下,每小时行18千米,船下行2小时与上行3小时的路程相等,那么船速______,水速_______.二、解答题11.甲、乙两地相距48千米,一船顺流由甲地去乙地,需航行3小时;返回时间因雨后涨水,所以用了8小时才回到乙地,平时水速为4千米,涨水后水速增加多少?12.静水中甲、乙两船的速度为22千米、18千米,两船先后自港口顺水开出,乙比甲早出发2小时,若水速是每小时4千米,问甲开出后几小时可追上乙?13.一支运货船队第一次顺水航行42千米,逆水航行8千米,共用了11小时;第二次用同样的时间,顺水航行了24千米,逆水航行了14千米,求这支船队在静水中的速度和水流速度?14.已知80千米水路,甲船顺流而下需要4小时,逆流而上需要10小时,如果乙船顺流而下需5小时,问乙船逆流而上需要几小时?———————————————答案——————————————————————答案:一、1. 5小时顺水航行速度:8+2=10(千米/小时)顺水航行50千米需要用时间:50÷10=5(小时)2. 10千米/小时13.5-3.5=10(千米/小时)3. 2千米逆水流速:40÷5=8(千米/小时)水流速度:10-8=2(千米/小时)4. 7小时顺水速度:13+7=20(千米/小时)顺水航行140千米需要时间:140÷20=7(小时)5. 4小时15-88÷11=7(公里/小时)88÷(15+7)=4(小时)6. 船速:6公里/小时;水速:2公里/小时.(56-40)÷(28-20)=2(倍)顺水速度:(56+20×2)÷12=8(公里/小时)逆水速度:(56÷2+20)÷12=4(公里/小时)船速:(8+4)÷2=6(公里/小时)水速:8-6=2(公里/小时)7. 7小时77÷(9+2)=7(小时)8. 6小时逆水速度:144÷8=18(千米/小时)水速:21-18=3(千米/小时)顺水速度:21+3=24(千米/小时)顺流而行时间:144÷24=6(小时)9. 水速:2千米/小时;船速:10千米/小时顺水速度:192÷16=12(千米/小时)水速:12÷6=2(千米/小时)船速:2×5=10(千米/小时)10. 船速:15千米/小时;水速:3千米/小时逆流速度:18×2÷3=12(千米/小时)船速:(12+18)÷2=15(千米/小时)水速:(18-12)÷2=3(千米/小时)二、解答题11. 2千米/小时[(48÷3-4)-48÷8]-4=2(千米/小时)12. 11小时(18+4)×2÷[(22+4)-(18+4)]=11(小时)13. 船速:4千米/小时;水速:2千米/小时.(42-24)÷(14-8)=3(倍)顺水速度:(42+8×3)÷11=6(千米/小时)逆水速度:8÷(11-42÷6)=2(千米/小时)航速:(6+2)÷2=4(千米/小时)水速:(6-2)÷2=2(千米/小时)14. 20小时水速: [(80÷4)-(80÷10)]÷2=6(千米/小时)乙船逆水速度:80÷5-6×2=4(千米/小时)逆水所行时间:80÷4=20(小时)。
这篇【四年级奥数试题及答案:流⽔⾏船问题】,是⽆忧考特地为⼤家整理的,供⼤家学习参考!
【试题】船⾏于120千⽶⼀段长的江河中,逆流⽽上⽤10⼩明,顺流⽽下⽤6⼩时,⽔速是(),船速是()。
【答案】考点:流⽔⾏船问题.
分析:根据题意看作,船逆流⽽上的速度是船速减⽔速,船顺流⽽下的速度是船速加⽔速,由题意可以求出船逆流⽽上的速度与顺流⽽下的速度,再根据和差公式解答即可.
解答:解:根据题意可得:
逆流⽽上的速度是:120÷10=12(千⽶/⼩时);
顺流⽽下的速度是:120÷6=20(千⽶/⼩时);
由和差公式可得:
⽔速:(20-12)÷2=4(千⽶/⼩时);
船速:20-4=16(千⽶/⼩时)
答:⽔速是4千⽶/⼩时,船速是16千⽶/⼩时.
故答案为:4千⽶/⼩时,16千⽶/⼩时.。
流水行船问题船在江河里航行时,除了本身的前进速度外,还受到流水的推送或顶逆,在这种情况下计算船只的航行速度、时间和所行的路程,叫做流水行船问题.流水行船问题,是行程问题中的一种,因此行程问题中三个量(速度、时间、路程)的关系在这里将要反复用到.此外,流水行船问题还有以下两个基本公式:顺水速度=船速+水速,(1)逆水速度=船速-水速.(2)这里,船速是指船本身的速度,也就是在静水中单位时间里所走过的路程.水速,是指水在单位时间里流过的路程.顺水速度和逆水速度分别指顺流航行时和逆流航行时船在单位时间里所行的路程.根据加减法互为逆运算的关系,由公式(l)可以得到:水速=顺水速度-船速,船速=顺水速度-水速.由公式(2)可以得到:水速=船速-逆水速度,船速=逆水速度+水速.这就是说,只要知道了船在静水中的速度,船的实际速度和水速这三个量中的任意两个,就可以求出第三个量。
另外,已知船的逆水速度和顺水速度,根据公式(1)和公式(2),相加和相减就可以得到:船速=(顺水速度+逆水速度)÷2,水速=(顺水速度-逆水速度)÷2。
例1、甲、乙两港间的水路长208千米,一只船从甲港开往乙港,顺水8小时到达,从乙港返回甲港,逆水13小时到达,求船在静水中的速度和水流速度.分析:根据题意,要想求出船速和水速,需要按上面的基本数量关系先求出顺水速度和逆水速度,而顺水速度和逆水速度可按行程问题的一般数量关系,用路程分别除以顺水、逆水所行时间求出.解:顺水速度:208÷8=26(千米/小时)逆水速度:208÷13=16(千米/小时)船速:(26+16)÷2=21(千米/小时)水速:(26—16)÷2=5(千米/小时)答:船在静水中的速度为每小时21千米,水流速度每小时5千米.例2、某船在静水中的速度是每小时15千米,它从上游甲地开往下游乙地共花去了8小时,水速每小时3千米,问从乙地返回甲地需要多少时间?分析:要想求从乙地返回甲地需要多少时间,只要分别求出甲、乙两地之间的路程和逆水速度。
行程——流水行船问题流水问题是研究船在流水中的行程问题,因此,又叫行船问题。
在小学数学中涉及到的题目,一般是匀速运动的问题。
这类问题的主要特点是,水速在船逆行和顺行中的作用不同。
流水问题有如下两个基本公式:(1)顺水速度=船速+水速(2)逆水速度=船速-水速这里,顺水速度是指船顺水航行时单位时间里所行的路程;船速是指船本身的速度,也就是船在静水中单位时间里所行的路程;水速是指水在单位时间里流过的路程。
公式(1)表明,船顺水航行时的速度等于它在静水中的速度与水流速度之和。
这是因为顺水时,船一方面按自己在静水中的速度在水面上行进,同时这艘船又在按着水的流动速度前进,因此船相对地面的实际速度等于船速与水速之和。
公式(2)表明,船逆水航行时的速度等于船在静水中的速度与水流速度之差。
根据加减互为逆运算的原理,由公式(1)可得:(3)水速=顺水速度-船速(4)船速=顺水速度-水速由公式(2)可得:(5)水速=船速-逆水速度(6)船速=逆水速度+水速这就是说,只要知道了船在静水中的速度、船的实际速度和水速这三者中的任意两个,就可以求出第三个。
另外,已知某船的逆水速度和顺水速度,还可以求出船速和水速。
因为顺水速度就是船速与水速之和,逆水速度就是船速与水速之差,根据和差问题的算法,可知:(7)船速=(顺水速度+逆水速度)÷2(8)水速=(顺水速度-逆水速度)÷21、一只渔船顺水行25千米,用了5小时,水流的速度是每小时1千米。
此船在静水中的速度是多少?2、一只渔船在静水中每小时航行4千米,逆水4小时航行12千米。
水流的速度是多少千米每小时?3、一只船,顺水每小时行20千米,逆水每小时行12千米。
水流的速度是多少千米每小时?4、两个码头相距192千米,一艘汽艇顺水行完全程需要8小时,已知这条河的水流速度为4千米/小时,求逆水行完全程需多少小时?5、某船在静水中每小时行18千米,水流速度是每小时2千米。
十二、流水行程问题(A卷)顺流=船速+水速逆流=船速-水速船速=顺流+逆流/2水速=顺流-逆流/2速度=路程/时间一、填空题1.船行于120千米一段长的江河中,逆流而上用10小明,顺流而下用6小时,水速_______,船速________.2.一只船逆流而上,水速2千米,船速32千米,4小时行________千米.(船速,水速按每小时算)3.一只船静水中每小时行8千米,逆流行2小时行12千米,水速________.4.某船在静水中的速度是每小时18千米,水速是每小时2千米,这船从甲地到乙地逆水行驶需15小时,则甲、乙两地相距_______千米.5.两个码头相距192千米,一艘汽艇顺水行完全程要8小时,已知水流速度是每小时4千米,逆水行完全程要用________小时.6.两个码头相距432千米,轮船顺水行这段路程要16小时,逆水每小时比顺水少行9千米,逆水比顺水多用________小时.7.A河是B河的支流,A河水的水速为每小时3千米,B河水的水流速度是2千米.一船沿A河顺水航行7小时,行了133千米到达B河,在B河还要逆水航行84千米,这船还要行_______小时.8.甲乙两船分别从A港逆水而上,静水中甲船每小时行15千米,乙船每小时行12千米,水速为每小时3千米,乙船出发2小时后,甲船才开始出发,当甲船追上乙船时,已离开A港______千米.9.已知80千米水路,甲船顺流而下需要4小时,逆流而上需要10小时.如果乙船顺流而下需5小时,问乙船逆流而上需要_______小时.10.已知从河中A地到海口60千米,如船顺流而下,4小时可到海口.已知水速为每小时6千米,船返回已航行4小时后,因河水涨潮,由海向河的水速为每小时3千米,此船回到原地,还需再行______小时.二、解答题11.甲乙两码头相距560千米,一只船从甲码头顺水航行20小时到达乙码头,已知船在静水中每小时行驶24千米,问这船返回甲码头需几小时?12.静水中,甲船速度是每小时22千米,乙船速度是每小时18千米,乙船先从某港开出顺水航行,2小时后甲船同方向开出,若水流速度为每小时4千米,求甲船几小时可以追上乙船?13.一条轮船在两码头间航行,顺水航行需4小时,逆水航行需5小时,水速是2千米,求这轮船在静水中的速度.14.甲、乙两港相距360千米,一轮船往返两港需要35小时,逆流航行比顺流航行多花5小时,另一机帆船每小时行12千米,这只机帆船往返两港需要多少小时?———————————————答 案——————————————————————一、填空题1. 水速4千米/小时,船速16千米/小时水速:(120÷6-120÷10)÷2=4(千米/小时)船速:20-4=16(千米/小时)或12+4=16(千米/小时)2. 120千米逆水速度:32-2=30(千米/小时)30×4=120(千米)3. 2千米/小时.逆水速度:12÷2=6(千米/小时)水速:8-6=2(千米/小时)4. 240千米(18-2)×15=240(千米)5. 12小时192÷(192÷8-4-4)=12(小时)6. 8小时432÷(432÷16-9)-16=8(小时)7. 6小时133÷7-3=16(千米/小时)84÷(16-2)=6(小时)8. ()()()[]{}723123152312)315(=---÷⨯-⨯-(千米)9. 20小时.顺水速度:80÷4=20逆水速度:80÷10=8水速:(20-8)÷2=6乙船顺水速度:80÷5=16乙船速度:16-5=10时间:80÷(10-6)=2010. 8小时60-(60÷4-6-6)×4=48(千米)48÷(9-3)=8(小时)二、解答题11. 船顺水航行20小时行560千米,可知顺水速度,而静水中船速已知,那么逆水速度可得,逆水航行距离为560千米,船返回甲船头是逆水而行,逆水航行时间可求.顺水速度:560÷20=28(千米/小时)逆水速度:24-(28-24)=20(千米/小时)返回甲码头时间:560÷20=28(小时)12. 由题意可知乙船先出发2小时所行路程是两船的距离差,而两船是顺水而行,船速水速已知,可求出两船顺水速度,两船速度差可知,那么甲船追上乙船时间可求.甲船顺水速度:22+4=26(千米/小时)乙船顺水速度:18+4=22(千米/小时)乙船先行路程:22×2=44(千米)甲船追上乙船时间:44÷(26-22)=11(小时)13.由顺水速度=船速+水速逆水速度=船速-水速顺水比逆水每小时多行4千米那么逆水4小时比顺水四小时少行了4×4=16千米,这16千米需要逆水1小时.故逆水速度为16千米/小时.轮船在静水中的速度为16+2=18(千米/小时).14. 要求机帆船往返两港的时间,要先求出水速,轮船逆流与顺流的时间和与时间差分别是35小时与5小时.因此可求顺流时间和逆水时间,可求出轮船的逆流和顺流速度,由此可求水速.轮船逆流航行时间:(35+5)÷2=20(小时)轮船顺流航行时间:(35-5)÷2=15(小时)轮船逆流速度:360÷20=18(千米/小时)轮船顺流速度:360÷15=24(千米/小时)水速:(24-18)÷2=3(千米/小时)机船顺流速度:12+3=15(千米/小时)机船逆流速度:12-3=9(千米/小时)机船往返两港时间:360÷15+360÷9=64(小时)。
四年级奥数流水行船问题甲船逆水行驶的速度是36-水速,乙船顺水行驶的速度是28+水速。
所以,他们相向而行的速度是36-水速+28+水速=64千米/小时。
因此,两船相遇所需的时间为192÷64=3小时。
3、两码头相距231千米,轮船顺水行驶这段路需要11小时,逆水比顺水每小时少行10千米。
那么行驶这段路程逆水要比顺水需要多用多少小时?设轮船的船速为x千米/小时,水速为y千米/小时。
根据题意,可以列出方程:231÷(x+y)=11231÷(x-y)=11+(x-y)÷10解方程得到x=21千米/小时,y=3千米/小时。
因此,轮船逆水行驶这段路程需要的时间为231÷(21-3)-231÷(21+3)=21小时。
4、甲船逆水航行360千米需18小时,返回原地需10小时,乙船逆水航行同样一段距离需15小时,返回原地需要几个小时?设甲船的船速为x千米/小时,水速为y千米/小时。
根据题意,可以列出方程:360÷(x-y)=18360÷(x+y)=10解方程得到x=24千米/小时,y=6千米/小时。
同样地,可以列出乙船的方程:360÷(x-y)=15360÷(x+y)=t解方程得到t=12小时。
因此,乙船返回原地需要的时间为15+12=27小时。
5、一艘轮船每小时行15千米,它逆水6小时行了72千米,如果它顺水行驶同样长的航程需要几个小时?设水速为x千米/小时。
根据题意,可以列出方程:15-x=72÷615+x=72÷t解方程得到t=8小时。
因此,轮船顺水行驶同样长的航程需要8小时。
6、甲、乙两港间的水路长208千米,一只船从甲港开往乙港,顺水8小时到达,从乙港返回甲港,逆水13小时到达。
求船在静水中的速度和水速各是多少?设船在静水中的速度为x千米/小时,水速为y千米/小时。
根据题意,可以列出方程:208÷(x+y)=8208÷(x-y)=13解方程得到x=24千米/小时,y=4千米/小时。
流水行船问题船在江河里航行时,除了本身的前进速度外,还受到流水的推送或顶逆,在这种情况下计算船只的航行速度、时间和所行的路程,叫做流水行船问题。
流水行船问题,是行程问题中的一种,因此行程问题中三个量(速度、时间、路程)的关系在这里将要反复用到.此外,流水行船问题还有以下两个基本公式:顺水速度=船速+水速,(1)逆水速度=船速-水速。
(2)这里,船速是指船本身的速度,也就是在静水中单位时间里所走过的路程.水速,是指水在单位时间里流过的路程.顺水速度和逆水速度分别指顺流航行时和逆流航行时船在单位时间里所行的路程。
根据加减法互为逆运算的关系,由公式(l)可以得到:水速=顺水速度—船速,船速=顺水速度—水速。
由公式(2)可以得到:水速=船速—逆水速度,船速=逆水速度+水速.这就是说,只要知道了船在静水中的速度,船的实际速度和水速这三个量中的任意两个,就可以求出第三个量。
另外,已知船的逆水速度和顺水速度,根据公式(1)和公式(2),相加和相减就可以得到:船速=(顺水速度+逆水速度)÷2,水速=(顺水速度-逆水速度)÷2。
例1、甲、乙两港间的水路长208千米,一只船从甲港开往乙港,顺水8小时到达,从乙港返回甲港,逆水13小时到达,求船在静水中的速度和水流速度。
分析:根据题意,要想求出船速和水速,需要按上面的基本数量关系先求出顺水速度和逆水速度,而顺水速度和逆水速度可按行程问题的一般数量关系,用路程分别除以顺水、逆水所行时间求出.解:顺水速度:208÷8=26(千米/小时)逆水速度:208÷13=16(千米/小时)船速:(26+16)÷2=21(千米/小时)水速:(26—16)÷2=5(千米/小时)答:船在静水中的速度为每小时21千米,水流速度每小时5千米.例2、某船在静水中的速度是每小时15千米,它从上游甲地开往下游乙地共花去了8小时,水速每小时3千米,问从乙地返回甲地需要多少时间?分析:要想求从乙地返回甲地需要多少时间,只要分别求出甲、乙两地之间的路程和逆水速度。
小学四年级奥数试题及答案:流水行程问题(A)_题型归纳小学四年级奥数试题及答案:流水行程问题(A卷)年级班姓名得分一、填空题1.船行于120千米一段长的江河中,逆流而上用10小明,顺流而下用6小时,水速_______,船速________.2.一只船逆流而上,水速2千米,船速32千米,4小时行________千米.(船速,水速按每小时算)3.一只船静水中每小时行8千米,逆流行2小时行12千米,水速________.4.某船在静水中的速度是每小时18千米,水速是每小时2千米,这船从甲地到乙地逆水行驶需15小时,则甲、乙两地相距_______千米.5.两个码头相距192千米,一艘汽艇顺水行完全程要8小时,已知水流速度是每小时4千米,逆水行完全程要用________小时.6.两个码头相距432千米,轮船顺水行这段路程要16小时,逆水每小时比顺水少行9千米,逆水比顺水多用________小时.7.A河是B河的支流,A河水的水速为每小时3千米,B河水的水流速度是2千米.一船沿A河顺水航行7小时,行了133千米到达B河,在B河还要逆水航行84千米,这船还要行_______小时.8.甲乙两船分别从A港逆水而上,静水中甲船每小时行15千米,乙船每小时行12千米,水速为每小时3千米,乙船出发2小时后,甲船才开始出发,当甲船追上乙船时,已离开A港______千米.9.已知80千米水路,甲船顺流而下需要4小时,逆流而上需要10小时.如果乙船顺流而下需5小时,问乙船逆流而上需要_______小时.10.已知从河中A地到海口60千米,如船顺流而下,4小时可到海口.已知水速为每小时6千米,船返回已航行4小时后,因河水涨潮,由海向河的水速为每小时3千米,此船回到原地,还需再行______小时.二、解答题11.甲乙两码头相距560千米,一只船从甲码头顺水航行20小时到达乙码头,已知船在静水中每小时行驶24千米,问这船返回甲码头需几小时?12.静水中,甲船速度是每小时22千米,乙船速度是每小时18千米,乙船先从某港开出顺水航行,2小时后甲船同方向开出,若水流速度为每小时4千米,求甲船几小时可以追上乙船?13.一条轮船在两码头间航行,顺水航行需4小时,逆水航行需5小时,水速是2千米,求这轮船在静水中的速度.14.甲、乙两港相距360千米,一轮船往返两港需要35小时,逆流航行比顺流航行多花5小时,另一机帆船每小时行12千米,这只机帆船往返两港需要多少小时?---------------答案----------------------一、填空题1. 水速4千米/小时,船速16千米/小时水速:(120÷6-120÷10)÷2=4(千米/小时)船速:20-4=16(千米/小时)或12+4=16(千米/小时)2. 120千米逆水速度:32-2=30(千米/小时)30×4=120(千米)3. 2千米/小时.逆水速度:12÷2=6(千米/小时)水速:8-6=2(千米/小时)4. 240千米(18-2)×15=240(千米)5. 12小时192÷(192÷8-4-4)=12(小时)6. 8小时432÷(432÷16-9)-16=8(小时)7. 6小时133÷7-3=16(千米/小时)84÷(16-2)=6(小时)8.9. 20小时.顺水速度:80÷4=20逆水速度:80÷10=8水速:(20-8)÷2=6乙船顺水速度:80÷5=16乙船速度:16-5=10时间:80÷(10-6)=2010. 8小时60-(60÷4-6-6)×4=48(千米)48÷(9-3)=8(小时)二、解答题11. 船顺水航行20小时行560千米,可知顺水速度,而静水中船速已知,那么逆水速度可得,逆水航行距离为560千米,船返回甲船头是逆水而行,逆水航行时间可求.顺水速度:560÷20=28(千米/小时)逆水速度:24-(28-24)=20(千米/小时)返回甲码头时间:560÷20=28(小时)12. 由题意可知乙船先出发2小时所行路程是两船的距离差,而两船是顺水而行,船速水速已知,可求出两船顺水速度,两船速度差可知,那么甲船追上乙船时间可求.甲船顺水速度:22+4=26(千米/小时)乙船顺水速度:18+4=22(千米/小时)乙船先行路程:22×2=44(千米)甲船追上乙船时间:44÷(26-22)=11(小时)13.由顺水速度=船速+水速逆水速度=船速-水速顺水比逆水每小时多行4千米那么逆水4小时比顺水四小时少行了4×4=16千米,这16千米需要逆水1小时.故逆水速度为16千米/小时.轮船在静水中的速度为16+2=18(千米/小时).14. 要求机帆船往返两港的时间,要先求出水速,轮船逆流与顺流的时间和与时间差分别是35小时与5小时.因此可求顺流时间和逆水时间,可求出轮船的逆流和顺流速度,由此可求水速.轮船逆流航行时间:(35+5)÷2=20(小时)轮船顺流航行时间:(35-5)÷2=15(小时)轮船逆流速度:360÷20=18(千米/小时)轮船顺流速度:360÷15=24(千米/小时)水速:(24-18)÷2=3(千米/小时)机船顺流速度:12+3=15(千米/小时)机船逆流速度:12-3=9(千米/小时)机船往返两港时间:360÷15+360÷9=64(小时)。
小学四年级奥数题及答案:行程问题小学四班级奥数题及答案:行程问题
1.行程问题
甲、乙二人练习跑步,若甲让乙先跑10米,则甲跑5秒钟可追上乙;若甲让乙先跑2秒钟,则甲跑4秒钟就能追上乙.问:甲、乙二人的速度各是多少?
解答:分析若甲让乙先跑10米,则10米就是甲、乙二人的路程差,5秒就是追及时间,据此可求出他们的速度差为10÷5=2(米/秒);若甲让乙先跑2秒,则甲跑4秒可追上乙,在这个过程中,追及时间为4秒,因此路程差就等于2×4=8(米),也即乙在2秒内跑了8米,所以可求出乙的速度,也可求出甲的速度.综合列式计算如下:
解:乙的速度为:10÷5×4÷2=4(米/秒)
甲的速度为:10÷5+4=6(米/秒)
答:甲的速度为6米/秒,乙的速度为4米/秒.
2.行程问题
上午8点零8分,小明骑自行车从家里出发,8
分钟后,爸爸骑摩托车去追他,在离家4千米的`地方追上了他.然后爸爸立即回家,到家后又立即回头去追小明、再追上他的时候,离家恰好是8千米,问这时是几点几分?
解答:从爸爸第一次追上小明到第二次追上这一段时间内,小明走的路程是8-4=4(千米),而爸爸行了4+8=12(千米),因此,摩托车与自行车的速度比是12∶4=3∶1.小明全程骑车行8千米,爸爸来回总共行4+12=16(千米),还因晚出发而少用8分钟,从上面算出的速度比得知,小明骑车行8千米,爸爸如同时出发应该骑24千米.现在少用8分钟,少骑24-16=8(千米),因此推算出摩托车的速度是每分钟1千米.爸爸总共骑了16千米,需16分钟,8+16=24(分钟),这时是8点32分.。
小学四年级奥数试题及答案:流水行程问题(B)小学四年级奥数试题及答案:流水行程问题(B卷)年级班姓名得分一、填空题1.一只船在河中航行,水速为每小时2千米,它在静水中航行每小时行8千米,顺水航行50千米需用_______小时.2.某船在静水中的速度是每小时13.5千米,水流速度是每小时3.5千米,逆水而行的速度是每小时_______千米.3.某船的航行速度是每小时10千米,水流速度是每小时_____千米,逆水上行5小时行40千米.4.一只每小时航行13千米的客船在一条河中航行,这条河的水速为每小时7千米,那么这只船行140千米需______小时(顺水而行).5.一艘轮船在静水中的速度是每小时15公里,它逆水航行11小时走了88公里,这艘船返回需______小时.6.一只小船第一次顺流航行56公里,逆水航行20公里,共用12小时;第二次用同样的时间,顺流航行40公里,逆流航行28公里,船速______,水速_______.7.甲、乙两个港口相距77千米,船速为每小时9千米,水流速度为每小时2千米,那么由甲港到乙港顺水航行需_______小时.8.甲、乙两个码头相距144千米,汽船从乙码头逆水行驶8小时到达甲码头,又知汽船在静水中每小时行21千米,那么汽船顺流开回乙码头需要_______小时.9.甲、乙两港相距192千米,一艘轮船从甲港到乙港顺水而下行16小时到达乙港,已知船在静水中的速度是水流速度的5倍,那么水速______,船速是______.10.一只船在河里航行,顺流而下,每小时行18千米,船下行2小时与上行3小时的路程相等,那么船速______,水速_______.二、解答题11.甲、乙两地相距48千米,一船顺流由甲地去乙地,需航行3小时;返回时间因雨后涨水,所以用了8小时才回到乙地,平时水速为4千米,涨水后水速增加多少?12.静水中甲、乙两船的速度为22千米、18千米,两船先后自港口顺水开出,乙比甲早出发2小时,若水速是每小时4千米,问甲开出后几小时可追上乙?13.一支运货船队第一次顺水航行42千米,逆水航行8千米,共用了11小时;第二次用同样的时间,顺水航行了24千米,逆水航行了14千米,求这支船队在静水中的速度和水流速度?14.已知80千米水路,甲船顺流而下需要4小时,逆流而上需要10小时,如果乙船顺流而下需5小时,问乙船逆流而上需要几小时?---------------答案---------------------- 答案:一、1. 5小时顺水航行速度:8+2=10(千米/小时)顺水航行50千米需要用时间:50÷10=5(小时) 2. 10千米/小时13.5-3.5=10(千米/小时)3. 2千米逆水流速:40÷5=8(千米/小时)水流速度:10-8=2(千米/小时)4. 7小时顺水速度:13+7=20(千米/小时)顺水航行140千米需要时间:140÷20=7(小时) 5. 4小时15-88÷11=7(公里/小时)88÷(15+7)=4(小时)6. 船速:6公里/小时;水速:2公里/小时.(56-40)÷(28-20)=2(倍)顺水速度:(56+20×2)÷12=8(公里/小时)逆水速度:(56÷2+20)÷12=4(公里/小时)船速:(8+4)÷2=6(公里/小时)水速:8-6=2(公里/小时)7. 7小时77÷(9+2)=7(小时)8. 6小时逆水速度:144÷8=18(千米/小时)水速:21-18=3(千米/小时)顺水速度:21+3=24(千米/小时)顺流而行时间:144÷24=6(小时)9. 水速:2千米/小时;船速:10千米/小时顺水速度:192÷16=12(千米/小时)水速:12÷6=2(千米/小时)船速:2×5=10(千米/小时)10. 船速:15千米/小时;水速:3千米/小时逆流速度:18×2÷3=12(千米/小时)船速:(12+18)÷2=15(千米/小时)水速:(18-12)÷2=3(千米/小时)二、解答题11. 2千米/小时[(48÷3-4)-48÷8]-4=2(千米/小时)12. 11小时(18+4)×2÷[(22+4)-(18+4)]=11(小时)13. 船速:4千米/小时;水速:2千米/小时. (42-24)÷(14-8)=3(倍)顺水速度:(42+8×3)÷11=6(千米/小时)逆水速度:8÷(11-42÷6)=2(千米/小时)航速:(6+2)÷2=4(千米/小时)水速:(6-2)÷2=2(千米/小时)14. 20小时水速: [(80÷4)-(80÷10)]÷2=6(千米/小时) 乙船逆水速度:80÷5-6×2=4(千米/小时)逆水所行时间:80÷4=20(小时)。
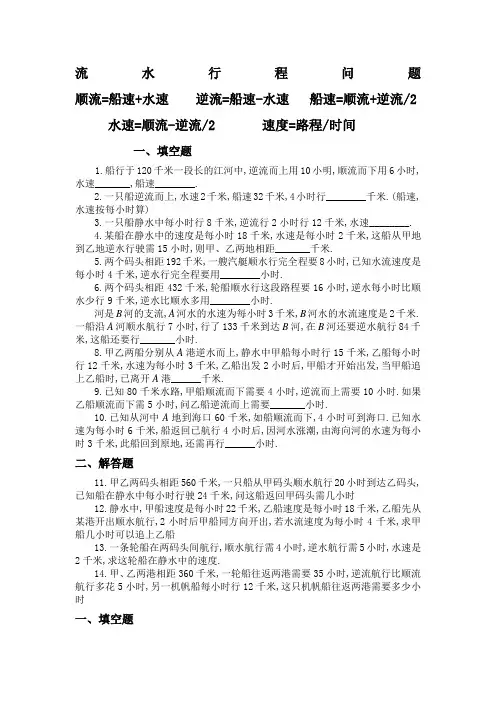
十二、流水行程问题(A卷)
顺流=船速+水速
逆流=船速-水速
船速=顺流+逆流/2
水速=顺流-逆流/2
速度=路程/时间
一、填空题
1.船行于120千米一段长的江河中,逆流而上用10小明,顺流而下用6小时,水速_______,船速________.
2.一只船逆流而上,水速2千米,船速32千米,4小时行________千米.(船速,水速按每小时算)
3.一只船静水中每小时行8千米,逆流行2小时行12千米,水速________.
4.某船在静水中的速度是每小时18千米,水速是每小时2千米,这船从甲地到乙地逆水行驶需15小时,则甲、乙两地相距_______千米.
5.两个码头相距192千米,一艘汽艇顺水行完全程要8小时,已知水流速度是每小时4千米,逆水行完全程要用________小时.
6.两个码头相距432千米,轮船顺水行这段路程要16小时,逆水每小时比顺水少行9千米,逆水比顺水多用________小时.
7.A河是B河的支流,A河水的水速为每小时3千米,B河水的水流速度是2千米.一船沿A河顺水航行7小时,行了133千米到达B河,在B河还要逆水航行84千米,这船还要行_______小时.
8.甲乙两船分别从A港逆水而上,静水中甲船每小时行15千米,乙船每小时行12千米,水速为每小时3千米,乙船出发2小时后,甲船才开始出发,当甲船追上乙船时,已离开A港______千米.
9.已知80千米水路,甲船顺流而下需要4小时,逆流而上需要10小时.如果乙船顺流而下需5小时,问乙船逆流而上需要_______小时.
10.已知从河中A地到海口60千米,如船顺流而下,4小时可到海口.已知水速为每小时6千米,船返回已航行4小时后,因河水涨潮,由海向河的水速为每小时3千米,此船回到原地,还需再行______小时.
二、解答题
11.甲乙两码头相距560千米,一只船从甲码头顺水航行20小时到达乙码头,已知船在静水中每小时行驶24千米,问这船返回甲码头需几小时?
12.静水中,甲船速度是每小时22千米,乙船速度是每小时18千米,乙船先从某港开出顺水航行,2小时后甲船同方向开出,若水流速度为每小时4千米,求甲船几小时可以追上乙船?
13.一条轮船在两码头间航行,顺水航行需4小时,逆水航行需5小时,水速是2千米,求这轮船在静水中的速度.
14.甲、乙两港相距360千米,一轮船往返两港需要35小时,逆流航行比顺流航行多花5小时,另一机帆船每小时行12千米,这只机帆船往返两港需要多少小时?
———————————————答 案——————————————————————
一、填空题
1. 水速4千米/小时,船速16千米/小时
水速:(120÷6-120÷10)÷2=4(千米/小时)
船速:20-4=16(千米/小时)或12+4=16(千米/小时)
2. 120千米
逆水速度:32-2=30(千米/小时)
30×4=120(千米)
3. 2千米/小时.
逆水速度:12÷2=6(千米/小时)
水速:8-6=2(千米/小时)
4. 240千米
(18-2)×15=240(千米)
5. 12小时
192÷(192÷8-4-4)=12(小时)
6. 8小时
432÷(432÷16-9)-16=8(小时)
7. 6小时
133÷7-3=16(千米/小时)
84÷(16-2)=6(小时)
8. ()()()[]{}723123152312)315(=---÷⨯-⨯-(千米)
9. 20小时.
顺水速度:80÷4=20
逆水速度:80÷10=8
水速:(20-8)÷2=6
乙船顺水速度:80÷5=16
乙船速度:16-5=10
时间:80÷(10-6)=20
10. 8小时
60-(60÷4-6-6)×4=48(千米)
48÷(9-3)=8(小时)
二、解答题
11. 船顺水航行20小时行560千米,可知顺水速度,而静水中船速已知,那么逆水速度可得,逆水航行距离为560千米,船返回甲船头是逆水而行,逆水航行时间可求.
顺水速度:560÷20=28(千米/小时)
逆水速度:24-(28-24)=20(千米/小时)
返回甲码头时间:560÷20=28(小时)
12. 由题意可知乙船先出发2小时所行路程是两船的距离差,而两船是顺水而行,船速水速已知,可求出两船顺水速度,两船速度差可知,那么甲船追上乙船时间可求.
甲船顺水速度:22+4=26(千米/小时)
乙船顺水速度:18+4=22(千米/小时)
乙船先行路程:22×2=44(千米)
甲船追上乙船时间:44÷(26-22)=11(小时)
13.由顺水速度=船速+水速
逆水速度=船速-水速
顺水比逆水每小时多行4千米
那么逆水4小时比顺水四小时少行了4×4=16千米,这16千米需要逆水1小时.
故逆水速度为16千米/小时.轮船在静水中的速度为16+2=18(千米/小时).
14. 要求机帆船往返两港的时间,要先求出水速,轮船逆流与顺流的时间和与时间差分别是35小时与5小时.因此可求顺流时间和逆水时间,可求出轮船的逆流和顺流速度,由此可求水速.
轮船逆流航行时间:(35+5)÷2=20(小时)
轮船顺流航行时间:(35-5)÷2=15(小时)
轮船逆流速度:360÷20=18(千米/小时)
轮船顺流速度:360÷15=24(千米/小时)
水速:(24-18)÷2=3(千米/小时)
机船顺流速度:12+3=15(千米/小时)
机船逆流速度:12-3=9(千米/小时)
机船往返两港时间:360÷15+360÷9=64(小时)。