零售业冷链物流配送管理系统建设方案
- 格式:doc
- 大小:3.73 MB
- 文档页数:20
冷链运输管理系统解决方案一、引言冷链运输管理系统是一种基于信息技术的解决方案,旨在提高冷链运输的效率和可靠性。
通过运用先进的软件和硬件技术,该系统能够实时监测和管理冷链运输过程中的温度、湿度、气压等关键参数,确保货物在运输过程中的质量和安全。
本文将详细介绍冷链运输管理系统的解决方案。
二、系统架构冷链运输管理系统主要由以下几个模块组成:1. 数据采集模块:通过传感器采集冷链运输过程中的温度、湿度、气压等关键参数数据,并将其传输到系统中。
2. 数据存储模块:将采集到的数据存储在数据库中,以便后续的分析和查询。
3. 数据分析模块:对采集到的数据进行分析和处理,提取有用的信息,并生成报表和统计图表。
4. 预警模块:根据设定的阈值,对采集到的数据进行实时监测,一旦出现异常情况,系统将及时发送预警信息给相关人员。
5. 追溯模块:通过对数据的溯源和追踪,可以准确地了解货物的运输历史和运输路径,确保货物的可追溯性。
6. 管理模块:提供对冷链运输过程的管理功能,包括车辆调度、货物配送、运输计划等。
三、系统功能1. 实时监测:系统能够实时监测冷链运输过程中的温度、湿度、气压等参数,并将数据实时传输到系统中,确保货物的质量和安全。
2. 数据分析:系统能够对采集到的数据进行分析和处理,提取有用的信息,并生成报表和统计图表,为决策提供参考依据。
3. 预警提醒:系统能够根据设定的阈值,对采集到的数据进行实时监测,一旦出现异常情况,系统将及时发送预警信息给相关人员,以便及时采取措施。
4. 追溯查询:系统能够通过对数据的溯源和追踪,准确地了解货物的运输历史和运输路径,确保货物的可追溯性,提高货物的安全性和可靠性。
5. 管理功能:系统提供对冷链运输过程的管理功能,包括车辆调度、货物配送、运输计划等,提高运输效率和资源利用率。
四、系统优势1. 提高运输效率:通过实时监测和管理冷链运输过程中的关键参数,系统能够及时发现问题并采取措施,提高运输效率。
物流冷链管理策划方案建立冷链物流管理体系优化温控设备和运输方式确保冷链产品的质量和安全随着人们对食品和药品安全要求的不断提高,冷链物流管理日益成为重要的方面。
为了确保冷链产品的质量和安全,建立一个有效的冷链物流管理体系是至关重要的。
本文将探讨物流冷链管理的策划方案,并介绍如何优化温控设备和运输方式,以确保冷链产品的质量和安全。
一、冷链物流管理体系的建立冷链物流管理体系是指通过一系列的管理措施和流程,有效保障冷链产品在整个供应链中的质量和安全。
建立冷链物流管理体系需要考虑以下几个方面:1. 温控设备的标准化和优化为了确保冷链产品的质量和安全,温控设备的标准化和优化是关键。
公司应对不同的温控设备进行评估,选择质量可靠、性能稳定的设备,并确保其符合相关的标准和规定。
此外,定期的设备维护和保养也是必不可少的,以保证设备的正常运行。
2. 温度监控和数据采集系统的建立为了实时监测冷链产品的温度和湿度情况,建立温度监控和数据采集系统是必要的。
通过该系统,可以对温度参数进行实时监测,并及时采取措施,以保证冷链产品的质量和安全。
此外,监测数据的记录和分析也是重要的,可以为后期的决策提供依据。
3. 员工培训和管理员工的培训和管理是冷链物流管理体系建立中的重要环节。
培训的内容应包括冷链物流管理的基本理论知识、操作规程以及应急处理措施等方面。
另外,公司还应建立完善的员工管理制度,对员工的日常表现进行评估和考核,以确保员工的素质和能力能够满足冷链物流管理的要求。
4. 合作伙伴的选择和评估在建立冷链物流管理体系的过程中,选择和评估合作伙伴是至关重要的。
合作伙伴的服务水平和能力将直接影响到冷链产品的质量和安全。
因此,公司应对潜在的合作伙伴进行评估,选择那些能够满足公司要求的合作伙伴,并与其建立长期稳定的合作关系。
二、温控设备和运输方式的优化温控设备和运输方式的优化是确保冷链产品质量和安全的重要措施。
以下是一些可行的优化方案:1. 温控设备的更新和升级随着科技的不断进步,新型的温控设备不断涌现。
冷链运输管理系统解决方案一、引言冷链运输管理系统是指通过信息技术手段对冷链运输过程中的温度、湿度、位置等关键数据进行实时监控和管理的系统。
该系统可以提高冷链运输效率,确保货物的质量和安全,减少运输过程中的损耗和浪费,提升整体运输管理水平。
本文将详细介绍冷链运输管理系统的解决方案。
二、系统架构冷链运输管理系统的架构包括硬件和软件两个层面。
1. 硬件层面硬件层面主要包括传感器、数据采集设备、通信设备和数据存储设备。
传感器用于实时监测货物的温度、湿度等关键数据;数据采集设备用于将传感器采集到的数据进行处理和转换;通信设备用于将处理后的数据传输至后台服务器;数据存储设备用于存储大量的数据,便于后续的数据分析和查询。
2. 软件层面软件层面主要包括后台服务器、数据分析和处理平台、用户界面等。
后台服务器用于接收和存储传感器采集到的数据,并提供数据查询和管理功能;数据分析和处理平台用于对大量的数据进行分析和处理,提供数据报表和预警功能;用户界面用于用户登录和操作,提供实时监控和管理功能。
三、系统功能冷链运输管理系统的功能主要包括实时监控、数据分析和处理、预警和报表等。
1. 实时监控系统可以实时监控货物的温度、湿度、位置等关键数据,并将数据以图表或列表的形式展示在用户界面上。
用户可以随时查看货物的运输状态,及时发现异常情况并采取相应的措施。
2. 数据分析和处理系统可以对大量的数据进行分析和处理,通过数据挖掘和统计分析等方法,提取有价值的信息和规律。
例如,系统可以分析货物在不同温度下的保鲜时间,优化运输方案,减少货物的损耗和浪费。
3. 预警和报表系统可以根据设定的阈值和规则,实时监测货物的温度、湿度等数据,并在异常情况发生时进行预警。
同时,系统可以生成各种报表,包括货物运输轨迹、温度变化曲线等,为用户提供决策依据。
四、系统优势冷链运输管理系统具有以下优势:1. 提高运输效率系统可以实时监控货物的运输状态,及时发现和解决问题,提高运输效率。
冷链运输管理系统解决方案一、引言冷链运输管理系统是指通过信息技术手段,对冷链运输过程中的温度、湿度、位置等数据进行实时监测和管理的系统。
本文将详细介绍冷链运输管理系统的解决方案,包括系统的功能、架构、技术选型以及应用场景等。
二、系统功能1. 实时监测:系统能够实时监测冷链运输过程中的温度、湿度、位置等参数,并将数据上传到云平台。
2. 数据分析:系统能够对上传的数据进行分析和统计,提供冷链运输过程中的温度变化曲线、湿度变化曲线等数据报表。
3. 预警管理:系统能够根据设定的阈值,对冷链运输过程中的异常情况进行实时预警,包括温度超标、湿度超标等。
4. 轨迹回放:系统能够对冷链运输过程中的位置数据进行记录和回放,实现对货物运输轨迹的可视化管理。
5. 门禁管理:系统能够对冷库、运输车辆等关键环节进行门禁管理,确保冷链运输过程的安全性。
三、系统架构冷链运输管理系统的架构主要包括传感器、数据采集设备、云平台和终端设备四个层次。
1. 传感器层:通过安装在运输车辆、冷库等关键环节的传感器,实时采集温度、湿度、位置等数据。
2. 数据采集设备层:将传感器采集到的数据进行处理和传输,通过无线网络将数据上传到云平台。
3. 云平台层:接收并存储上传的数据,进行数据分析和处理,并提供相应的数据报表和预警功能。
4. 终端设备层:通过手机、平板等终端设备,实现对冷链运输管理系统的远程监控和操作。
四、技术选型1. 传感器:选择具有高精度、稳定性好的温湿度传感器,能够满足冷链运输过程的要求。
2. 数据采集设备:选择具有较高传输速率、稳定性好的无线传输设备,能够实现实时数据上传。
3. 云平台:选择具有高可靠性、弹性扩展性好的云平台,能够存储大量的数据并提供数据分析和处理功能。
4. 终端设备:选择具有良好用户体验、操作简单的手机、平板等终端设备,能够实现远程监控和操作。
五、应用场景冷链运输管理系统的应用场景广泛,包括食品、医药、化妆品等行业。
冷链运输管理系统解决方案一、概述冷链运输管理系统是针对冷链物流行业的一种信息化解决方案,旨在提高冷链运输过程中的可追溯性、效率和安全性。
本文将详细介绍冷链运输管理系统的功能模块、技术架构以及实施步骤。
二、功能模块1. 定单管理:包括定单录入、定单分配、定单跟踪等功能。
通过系统可以实时查看定单状态,提高定单处理效率。
2. 车辆管理:包括车辆信息录入、车辆调度、车辆定位等功能。
通过车辆管理模块可以实现对车辆的实时监控和调度,提高运输效率和安全性。
3. 货物管理:包括货物信息录入、货物追踪、温度监控等功能。
通过货物管理模块可以实时监控货物的温度和湿度,确保货物在运输过程中的安全性。
4. 仓储管理:包括仓库信息录入、库存管理、出入库管理等功能。
通过仓储管理模块可以实现对仓库的实时监控和管理,提高仓储效率和准确性。
5. 路线规划:通过系统提供的路线规划功能,可以根据货物的目的地和运输要求,自动规划最优的运输路线,减少运输成本和时间。
6. 数据分析:系统可以对运输过程中的各项数据进行分析,生成报表和图表,匡助企业进行决策和优化运营。
三、技术架构冷链运输管理系统采用分布式架构,主要包括前端展示层、应用层、数据层和接口层。
1. 前端展示层:采用Web界面,用户可以通过浏览器访问系统,并进行相应操作。
2. 应用层:包括业务逻辑处理、数据处理等功能。
采用Java语言开辟,使用Spring框架进行开辟和管理。
3. 数据层:采用关系型数据库存储数据,如MySQL、Oracle等。
通过数据库管理系统进行数据的存储和管理。
4. 接口层:与外部系统进行数据交互,如与供应商的定单系统进行对接,实现定单的自动化处理。
四、实施步骤1. 需求分析:与客户进行需求沟通,明确系统的功能需求和技术要求。
2. 系统设计:根据需求分析的结果,进行系统的整体设计和模块设计,确定系统的技术架构和数据库设计。
3. 开辟实现:根据系统设计的结果,进行系统的开辟和编码工作。
冷链运输管理系统解决方案一、背景介绍随着冷链物流行业的发展,冷链运输管理系统在提高运输效率、降低运输成本、保障货物品质等方面发挥着重要作用。
本文将介绍一种冷链运输管理系统解决方案,旨在匡助企业实现冷链物流的高效管理和运作。
二、系统架构1. 系统概述冷链运输管理系统是基于互联网技术和物联网技术开辟的一套综合管理系统,包括前端设备、中间层服务和后台管理系统。
前端设备包括温度传感器、湿度传感器、GPS定位器等,用于采集运输过程中的环境数据和位置信息。
中间层服务负责数据传输和处理,将采集到的数据传送至后台管理系统。
后台管理系统是核心部份,负责数据存储、分析和管理。
2. 功能模块(1)温度监测模块:通过温度传感器实时监测货物的温度,确保货物在整个运输过程中保持在合适的温度范围内。
(2)湿度监测模块:通过湿度传感器实时监测货物的湿度,确保货物在整个运输过程中保持适宜的湿度水平。
(3)GPS定位模块:通过GPS定位器实时监测货物的位置,确保货物的安全运输和准确追踪。
(4)报警与预警模块:当货物的温度、湿度或者位置超出设定的阈值时,系统会自动发出报警或者预警信息,提醒相关人员及时采取措施。
(5)数据存储与分析模块:系统将采集到的数据存储在后台数据库中,并提供数据分析功能,匡助企业了解运输过程中的数据趋势和问题,以便进行决策和改进。
(6)运输管理模块:包括运输计划制定、运输路线优化、运输人员调度等功能,匡助企业实现运输过程的高效管理和调度。
三、系统优势1. 实时监控:通过传感器和定位器,系统可以实时监测货物的温度、湿度和位置信息,匡助企业及时掌握货物状态和位置。
2. 报警与预警:系统设定了合理的温度、湿度和位置阈值,一旦超出设定范围,系统会自动发出报警或者预警信息,匡助企业及时采取措施,避免货物受损或者丢失。
3. 数据分析:系统提供数据存储和分析功能,匡助企业了解运输过程中的数据趋势和问题,为决策和改进提供依据。
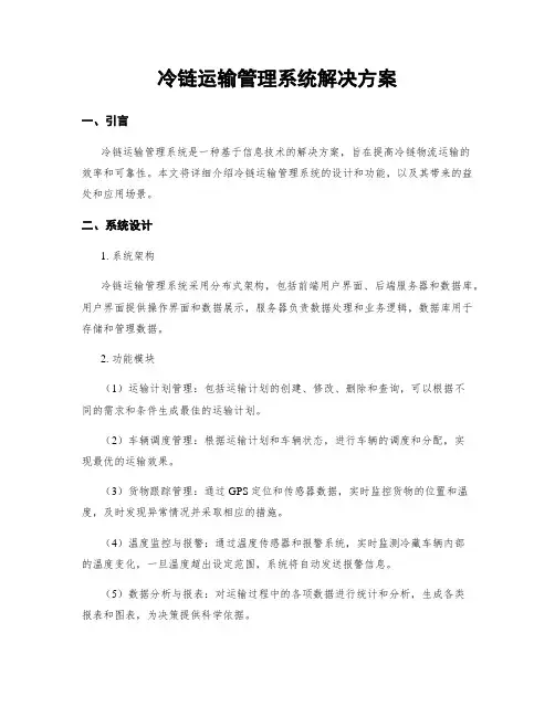
冷链运输管理系统解决方案一、引言冷链运输管理系统是一种基于信息技术的解决方案,旨在提高冷链物流运输的效率和可靠性。
本文将详细介绍冷链运输管理系统的设计和功能,以及其带来的益处和应用场景。
二、系统设计1. 系统架构冷链运输管理系统采用分布式架构,包括前端用户界面、后端服务器和数据库。
用户界面提供操作界面和数据展示,服务器负责数据处理和业务逻辑,数据库用于存储和管理数据。
2. 功能模块(1)运输计划管理:包括运输计划的创建、修改、删除和查询,可以根据不同的需求和条件生成最佳的运输计划。
(2)车辆调度管理:根据运输计划和车辆状态,进行车辆的调度和分配,实现最优的运输效果。
(3)货物跟踪管理:通过GPS定位和传感器数据,实时监控货物的位置和温度,及时发现异常情况并采取相应的措施。
(4)温度监控与报警:通过温度传感器和报警系统,实时监测冷藏车辆内部的温度变化,一旦温度超出设定范围,系统将自动发送报警信息。
(5)数据分析与报表:对运输过程中的各项数据进行统计和分析,生成各类报表和图表,为决策提供科学依据。
三、系统功能详解1. 运输计划管理运输计划管理模块可以根据用户输入的货物信息、运输距离和时间等条件,生成最佳的运输计划。
系统会考虑货物的保鲜要求、运输成本和时间等因素,在满足客户需求的前提下,尽可能降低运输成本和时间。
用户可以随时修改和查询运输计划,以适应实际情况的变化。
2. 车辆调度管理车辆调度管理模块根据运输计划和车辆状态,进行车辆的调度和分配。
系统会根据货物的数量、体积和分量等要求,合理安排车辆的装载和卸载顺序,以及运输路线的选择。
同时,系统会实时监控车辆的位置和状态,及时调整车辆的行进路线,以避免拥堵和延误。
3. 货物跟踪管理货物跟踪管理模块通过GPS定位和传感器数据,实时监控货物的位置和温度。
用户可以通过系统界面查询货物的实时位置和温度,及时发现异常情况并采取相应的措施。
系统还提供货物历史轨迹和温度变化曲线的查询功能,为冷链运输的质量控制提供依据。
冷链运输管理系统解决方案一、背景介绍冷链运输是指在运输过程中对货物进行冷藏、冷冻等保鲜措施,以保持货物的新鲜度和质量。
随着人们对食品安全和质量的要求越来越高,冷链运输管理系统的需求也逐渐增加。
本文将介绍一种冷链运输管理系统解决方案,以提高冷链运输的效率和质量。
二、系统架构冷链运输管理系统解决方案主要包括以下几个模块:1. 货物追踪模块:通过使用传感器和GPS技术,实时监测货物的温度、湿度和位置信息。
系统可以记录并展示货物的运输轨迹,以及货物在运输过程中的温度和湿度变化情况。
2. 预警模块:系统可以根据设定的温度和湿度阈值,实时监测货物的状态。
一旦货物的温度或者湿度超出设定的范围,系统将自动发送预警信息给相关人员,以便及时采取措施。
3. 车辆管理模块:系统可以管理冷链运输所使用的车辆信息,包括车辆的基本信息、运输能力和维护记录等。
同时,系统可以根据货物的数量和运输距离,自动分配合适的车辆进行运输。
4. 定单管理模块:系统可以管理冷链运输的定单信息,包括定单的起始地点、目的地点、货物信息和运输要求等。
系统可以根据定单信息,自动规划最优的运输路线和运输方式。
5. 数据分析模块:系统可以对冷链运输过程中的数据进行分析和统计,生成报表和图表,匡助用户了解运输过程中的问题和改进方向。
例如,系统可以分析不同货物的温度变化情况,以及不同车辆的能耗情况,为用户提供决策支持。
三、系统特点冷链运输管理系统解决方案具有以下几个特点:1. 实时监控:系统可以实时监控货物的温度、湿度和位置信息,及时掌握货物的状态。
用户可以通过手机或者电脑随时查看货物的运输情况。
2. 预警功能:系统可以根据设定的阈值,及时发出预警信息,匡助用户及时采取措施,防止货物损坏或者质量下降。
3. 自动化管理:系统可以自动化管理车辆和定单信息,提高运输的效率和准确性。
用户只需输入定单信息,系统将自动规划最优的运输方案。
4. 数据分析:系统可以对运输过程中的数据进行分析和统计,匡助用户了解运输效果和问题。
零售业冷链物流配送管理系统建设方案二零一一年六月目录第1章项目概述............................. 错误!未定义书签。
第2章需求分析............................. 错误!未定义书签。
2.1用户需求分析........................... 错误!未定义书签。
2.2业务流程需求分析....................... 错误!未定义书签。
2.3功能需求分析........................... 错误!未定义书签。
2.4接口需求分析........................... 错误!未定义书签。
第3章总体设计............................. 错误!未定义书签。
3.1技术体系............................... 错误!未定义书签。
3.2技术架构............................... 错误!未定义书签。
3.3网络结构............................... 错误!未定义书签。
第4章应用管理系统......................... 错误!未定义书签。
4.1配送方案管理........................... 错误!未定义书签。
4.1.1 当日配送车辆维护.................... 错误!未定义书签。
4.1.2 当日货物需求维护.................... 错误!未定义书签。
4.1.3 配送方案管理........................ 错误!未定义书签。
4.1.4 历史配送方案查看.................... 错误!未定义书签。
4.2货物配送管理........................... 错误!未定义书签。
4.2.1 装车扫码 ........................... 错误!未定义书签。
冷链运输管理系统解决方案一、引言冷链运输管理系统是针对冷链物流行业的特殊需求而设计的一种解决方案。
冷链物流是指在运输过程中需要保持一定温度的货物,如食品、药品等。
冷链物流的管理和监控对于保证货物的质量和安全至关重要。
本文将介绍冷链运输管理系统的基本功能和优势。
二、系统概述冷链运输管理系统是一个集成了订单管理、车辆调度、温度监控、报警管理等功能的综合性软件系统。
通过该系统,用户可以实时监控冷链物流过程中的温度、湿度等参数,并能及时发出报警和处理异常情况,从而保证货物的质量和安全。
三、系统功能1. 订单管理:用户可以通过系统创建、编辑和管理订单信息。
系统会自动分配合适的车辆和司机,确保订单能够按时送达。
2. 车辆调度:系统会根据订单信息和车辆状态进行智能调度,确保每辆车的负载和行驶路线最优化。
同时,系统还能实时监控车辆的位置和行驶状态,提供实时的路况信息,帮助司机选择最佳的行驶路线。
3. 温度监控:系统配备了高精度的温度传感器,能够实时监测货物的温度变化。
用户可以通过系统查看温度曲线和温度报表,及时发现温度异常情况,并采取相应的措施。
4. 报警管理:系统能够根据预设的温度范围和报警规则,自动发出报警信息。
用户可以通过系统接收报警信息,并及时处理异常情况,保证货物的质量和安全。
5. 数据分析:系统会自动生成各种报表和统计图表,帮助用户分析冷链物流的运营情况。
用户可以通过系统查看运输效率、温度稳定性等指标,优化运输方案和流程。
四、系统优势1. 提高运输效率:通过智能调度和实时监控,系统能够提高运输效率,减少运输时间和成本。
2. 保证货物质量:系统能够实时监测货物的温度和湿度,及时发出报警并处理异常情况,保证货物的质量和安全。
3. 提升客户满意度:通过订单管理和实时跟踪,用户可以随时了解货物的运输状态,提升客户满意度。
4. 数据分析和决策支持:系统能够生成各种报表和统计图表,帮助用户分析运营情况,优化运输方案和流程,做出更明智的决策。
高效冷链物流运输管理系统建设方案第1章引言 (3)1.1 冷链物流发展背景 (4)1.2 项目建设的必要性与意义 (4)1.3 研究范围与目标 (4)第2章冷链物流行业现状分析 (4)2.1 国内外冷链物流发展现状 (5)2.1.1 国际冷链物流发展概况 (5)2.1.2 我国冷链物流发展现状 (5)2.2 我国冷链物流行业存在的问题 (5)2.2.1 冷链设施不完善 (5)2.2.2 运输效率低下 (5)2.2.3 信息化水平较低 (5)2.3 冷链物流行业发展趋势 (5)2.3.1 冷链设施建设加速 (5)2.3.2 运输效率不断提升 (5)2.3.3 信息化建设逐步完善 (6)2.3.4 绿色环保意识增强 (6)第3章高效冷链物流运输管理系统设计原则 (6)3.1 系统设计理念 (6)3.2 系统设计目标 (6)3.3 系统设计原则 (7)第4章冷链物流运输管理系统需求分析 (7)4.1 功能需求 (7)4.1.1 物流信息实时监控 (7)4.1.2 运输计划管理 (7)4.1.3 车辆调度管理 (7)4.1.4 仓储管理 (7)4.1.5 数据分析与报表 (8)4.1.6 用户权限与接口管理 (8)4.2 功能需求 (8)4.2.1 响应速度 (8)4.2.2 数据处理能力 (8)4.2.3 系统扩展性 (8)4.2.4 兼容性 (8)4.3 可靠性与安全性需求 (8)4.3.1 数据备份与恢复 (8)4.3.2 系统稳定性 (8)4.3.3 安全防护 (8)4.3.4 用户认证与权限控制 (9)4.3.5 操作日志记录 (9)第5章系统架构设计 (9)5.1 系统总体架构 (9)5.1.1 业务展示层 (9)5.1.2 业务逻辑层 (9)5.1.3 数据访问层 (9)5.1.4 基础设施层 (9)5.2 系统模块划分 (9)5.2.1 订单管理模块 (9)5.2.2 运输管理模块 (9)5.2.3 仓储管理模块 (10)5.2.4 温度监控模块 (10)5.2.5 数据分析模块 (10)5.2.6 系统管理模块 (10)5.3 系统接口设计 (10)5.3.1 与外部系统接口 (10)5.3.2 系统内部接口 (10)5.3.3 系统对外提供接口 (10)第6章关键技术与实现 (10)6.1 冷链物流运输数据采集与传输 (10)6.1.1 数据采集技术 (10)6.1.2 数据传输技术 (11)6.2 冷链物流运输过程监控 (11)6.2.1 实时监控技术 (11)6.2.2 异常报警技术 (11)6.3 数据分析与决策支持 (11)6.3.1 数据分析技术 (11)6.3.2 决策支持技术 (11)6.4 系统集成与扩展性 (11)6.4.1 系统集成技术 (11)6.4.2 系统扩展性 (11)第7章系统功能模块设计 (12)7.1 运输管理模块 (12)7.1.1 车辆调度管理 (12)7.1.2 路线优化 (12)7.1.3 运输成本核算 (12)7.1.4 运输计划管理 (12)7.2 仓储管理模块 (12)7.2.1 仓库基本信息管理 (12)7.2.2 库存管理 (12)7.2.3 入库管理 (12)7.2.4 出库管理 (12)7.3 质量监控模块 (12)7.3.1 温湿度监控 (13)7.3.2 质量检测 (13)7.3.3 异常处理 (13)7.4 信息查询与统计分析模块 (13)7.4.1 运输信息查询 (13)7.4.2 仓储信息查询 (13)7.4.3 质量信息查询 (13)7.4.4 统计分析 (13)第8章系统实施与运营管理 (13)8.1 系统实施策略 (13)8.1.1 实施前期准备 (13)8.1.2 分阶段实施 (13)8.1.3 风险控制 (13)8.1.4 质量保证 (14)8.2 系统运营管理 (14)8.2.1 运营组织架构 (14)8.2.2 运营流程优化 (14)8.2.3 人员培训与考核 (14)8.2.4 数据分析与决策支持 (14)8.3 系统维护与升级 (14)8.3.1 系统维护 (14)8.3.2 系统升级 (14)8.3.3 用户反馈与需求改进 (14)8.3.4 备份与恢复 (14)第9章项目投资估算与经济效益分析 (15)9.1 项目投资估算 (15)9.1.1 投资估算依据 (15)9.1.2 投资估算范围 (15)9.1.3 投资估算内容 (15)9.1.4 投资估算结果 (15)9.2 经济效益分析 (15)9.2.1 分析方法 (15)9.2.2 分析结果 (15)9.3 社会效益分析 (15)9.3.1 提高冷链物流效率 (15)9.3.2 保障食品安全 (16)9.3.3 促进区域经济发展 (16)9.3.4 节能减排 (16)第10章项目风险与应对措施 (16)10.1 政策风险 (16)10.2 技术风险 (16)10.3 市场风险 (17)10.4 应对措施与建议 (17)第1章引言1.1 冷链物流发展背景社会经济的快速发展,人们生活水平的不断提高,对食品安全、品质的要求日益增强。
冷链运输管理系统解决方案一、引言冷链运输管理系统是一种用于管理和监控冷链物流运输过程的软件系统。
它通过整合物联网技术、数据分析和实时监控等功能,匡助企业实现对冷链运输环节的精细化管理和监控,提高运输效率,降低运输风险,保障货物的质量和安全。
二、系统架构冷链运输管理系统主要由以下几个模块组成:1. 数据采集模块:通过传感器、监控设备等采集车辆、货物和环境等相关数据,包括温度、湿度、位置、速度等。
2. 数据存储模块:将采集到的数据存储在云服务器上,确保数据的安全性和可靠性。
3. 数据分析模块:对采集到的数据进行实时分析和处理,提取有价值的信息,如异常预警、运输路径优化等。
4. 实时监控模块:通过地图显示车辆的实时位置和运输状态,提供实时监控和追踪功能。
5. 报表生成模块:根据用户需求生成各类报表,如运输记录、温度变化曲线等。
三、系统功能1. 温度监控:系统能够实时监测冷藏车辆内部的温度,一旦温度异常超出设定范围,系统会自动发出预警信息,提醒相关人员及时采取措施。
2. 货物追踪:通过GPS定位技术,系统可以实时追踪货物的位置,提供货物的准确到达时间,方便企业和客户进行物流计划和安排。
3. 运输路径优化:系统能够根据实时交通状况和货物的特性,自动规划最佳的运输路径,减少运输时间和成本。
4. 异常预警:系统能够根据采集到的数据,判断是否存在异常情况,如温度异常、车辆故障等,及时发出预警信息,匡助企业采取相应的应对措施,避免货物损失。
5. 数据分析和报表生成:系统能够对采集到的数据进行分析和统计,生成各类报表,如温度变化曲线、运输记录等,匡助企业进行数据分析和决策。
四、系统优势1. 提高运输效率:通过实时监控和路径优化,系统能够提高运输效率,减少运输时间和成本。
2. 保障货物质量和安全:系统能够实时监测温度和货物位置,及时发现异常情况,保障货物的质量和安全。
3. 提供数据支持:系统能够对采集到的数据进行分析和报表生成,为企业提供决策支持和数据参考。
冷链运输管理系统解决方案标题:冷链运输管理系统解决方案引言概述:随着冷链运输在食品、医药等行业的重要性日益凸显,冷链运输管理系统成为企业管理的重要工具。
本文将从系统功能、优势、应用范围、实施步骤和未来发展等方面探讨冷链运输管理系统的解决方案。
一、系统功能:1.1 实时监测:冷链运输管理系统能够实时监测货物的温度、湿度等环境参数,确保货物在整个运输过程中的安全。
1.2 预警功能:系统能够根据设定的阈值,及时发出预警信息,匡助运输人员采取相应措施,避免货物受损。
1.3 数据分析:系统可以对历史数据进行分析,匡助企业了解运输过程中可能存在的问题,并提出改进建议。
二、优势:2.1 提高效率:冷链运输管理系统能够自动化监测和管理货物,减少人力成本,提高运输效率。
2.2 降低风险:系统能够及时发现问题并采取措施,减少货物损失,降低运输风险。
2.3 提升服务质量:通过系统的监测和预警功能,企业可以提供更加可靠的冷链运输服务,提升客户满意度。
三、应用范围:3.1 食品格业:冷链运输管理系统在食品格业应用广泛,能够确保食品在运输过程中的新鲜度和安全性。
3.2 医药行业:对于药品等易受环境影响的货物,冷链运输管理系统能够有效保证其质量和有效期。
3.3 化妆品格业:化妆品对温湿度要求严格,冷链运输管理系统可以确保化妆品在运输过程中的质量不受影响。
四、实施步骤:4.1 系统选型:根据企业需求和实际情况选择适合的冷链运输管理系统。
4.2 系统部署:对系统进行部署和调试,确保系统能够正常运行。
4.3 培训和使用:对相关人员进行系统培训,确保他们能够熟练操作系统,提高系统的利用率。
五、未来发展:5.1 智能化:未来冷链运输管理系统将更加智能化,能够自动学习和优化运输方案。
5.2 数据共享:冷链运输管理系统将与其他系统进行数据共享,实现信息的互通互联。
5.3 网络化:未来冷链运输管理系统将更加网络化,实现全球范围内的实时监测和管理。
冷链运输管理系统解决方案一、背景介绍冷链运输是指在运输过程中对货物进行恒温、恒湿、恒气氛的控制,以确保货物在整个运输过程中保持良好的品质和安全性。
冷链运输管理系统是一种集成为了物流管理、温控设备监控、数据分析等功能的软件系统,旨在提供全方位的冷链运输管理解决方案。
二、系统架构冷链运输管理系统主要包括以下模块:1. 物流管理模块:包括定单管理、运输计划、车辆调度等功能,用于实时监控和管理运输过程。
2. 温控设备监控模块:通过传感器和监控设备,实时监测货物的温度、湿度等参数,并提供报警功能。
3. 数据分析模块:对采集到的数据进行分析和统计,生成报表和图表,匡助用户了解运输过程中的温度变化、异常情况等。
4. 客户服务模块:提供客户查询、投诉处理等功能,增强客户满意度。
三、系统功能1. 定单管理:用户可以通过系统下达定单,并实时跟踪定单状态,包括货物的出发时间、到达时间等。
2. 运输计划:系统根据定单信息和运输需求,自动生成合理的运输计划,包括车辆调度、路线规划等。
3. 车辆调度:系统根据运输计划和实时交通情况,智能调度车辆,提高运输效率和准时率。
4. 温控设备监控:系统通过传感器实时监测货物的温度、湿度等参数,及时发出警报,确保货物的质量和安全。
5. 数据分析:系统对采集到的数据进行分析和统计,生成报表和图表,匡助用户了解运输过程中的温度变化、异常情况等,为决策提供依据。
6. 客户服务:系统提供客户查询功能,客户可以通过系统查询货物的实时位置、温度等信息,并提供投诉处理渠道,增强客户满意度。
四、系统优势1. 实时监控:系统通过传感器和监控设备,实时监测货物的温度、湿度等参数,确保货物在整个运输过程中保持良好的品质和安全性。
2. 智能调度:系统根据运输计划和实时交通情况,智能调度车辆,提高运输效率和准时率。
3. 数据分析:系统对采集到的数据进行分析和统计,生成报表和图表,匡助用户了解运输过程中的温度变化、异常情况等,为决策提供依据。
冷链运输管理系统解决方案一、引言冷链运输管理系统是指通过信息技术手段,对冷链运输过程中的温度、湿度、位置等关键数据进行实时监控和管理的系统。
该系统能够有效提高冷链运输的可靠性和安全性,保障货物的品质和安全。
二、系统架构冷链运输管理系统主要由以下几个模块组成:1. 数据采集模块:通过传感器等设备实时采集冷链运输过程中的温度、湿度、位置等关键数据,并将数据传输给系统。
2. 数据传输模块:负责将采集到的数据传输给系统的服务器。
可以采用无线通信技术,如GSM、GPRS或者物联网技术。
3. 数据处理与存储模块:接收并处理传输过来的数据,并将数据存储到数据库中,以便后续的数据分析和查询。
4. 数据分析与报表模块:对存储在数据库中的数据进行分析,生成各种报表和图表,以便用户了解冷链运输过程中的关键数据。
5. 预警与报警模块:根据设定的阈值,对冷链运输过程中的异常情况进行预警和报警,以便及时采取措施。
6. 用户管理与权限控制模块:对系统的用户进行管理,包括用户的注册、登录、权限分配等功能,确保系统的安全性和可靠性。
三、系统功能冷链运输管理系统具有以下主要功能:1. 实时监控:能够实时监控冷链运输过程中的温度、湿度、位置等关键数据,并将数据反馈给用户。
2. 数据分析与报表:能够对冷链运输过程中的数据进行分析,并生成各种报表和图表,以便用户了解冷链运输的情况。
3. 预警与报警:根据设定的阈值,对冷链运输过程中的异常情况进行预警和报警,以便及时采取措施。
4. 历史数据查询:能够查询和回放历史的冷链运输数据,以便用户了解冷链运输的历史记录。
5. 用户管理与权限控制:能够对系统的用户进行管理,包括用户的注册、登录、权限分配等功能,确保系统的安全性和可靠性。
四、系统优势冷链运输管理系统的优势如下:1. 提高运输效率:通过实时监控和数据分析,能够及时发现和解决冷链运输过程中的问题,提高运输效率。
2. 保障货物品质:通过实时监控温度、湿度等关键数据,能够保障货物在整个运输过程中的品质。
冷链运输管理系统解决方案一、背景介绍在冷链运输管理中,为了确保货物在运输过程中的质量和安全,需要建立一个高效的冷链运输管理系统。
该系统可以实时监控货物的温度、湿度和位置等信息,并提供实时报警和风险预警功能,以便及时采取措施保障货物的质量和安全。
二、系统架构冷链运输管理系统主要包括以下几个模块:1. 传感器模块:安装在货物包装箱内部,用于实时监测货物的温度、湿度和位置等信息,并将数据传输给数据采集模块。
2. 数据采集模块:负责接收传感器模块传输过来的数据,并将数据传输给数据处理模块。
3. 数据处理模块:负责对采集到的数据进行处理和分析,生成报表和图表,并提供实时监控和预警功能。
4. 用户界面模块:为用户提供操作界面,用户可以通过该界面查看实时数据、报表和图表,并设置报警和预警条件。
5. 数据存储模块:负责将处理过的数据存储到数据库中,以便后续查询和分析。
三、系统功能1. 实时监控:系统可以实时监控货物的温度、湿度和位置等信息,用户可以随时查看货物的运输状态。
2. 报警和预警:系统可以根据设定的阈值,自动判断货物是否处于异常状态,并及时发送报警信息给相关人员。
3. 数据分析:系统可以对采集到的数据进行处理和分析,生成报表和图表,帮助用户了解货物的运输情况和趋势。
4. 风险预警:系统可以根据历史数据和模型预测货物的风险情况,并提供相应的预警建议。
5. 数据查询:系统可以根据用户的需求,提供灵活的数据查询功能,用户可以根据时间、货物类型等条件查询历史数据。
四、系统优势1. 提高效率:通过实时监控和预警功能,可以及时发现问题并采取措施,减少货物损失和延误。
2. 降低成本:通过数据分析和风险预警功能,可以优化运输方案,降低运输成本。
3. 提升服务质量:通过实时监控和报警功能,可以提供更可靠的运输服务,增强客户信任。
4. 数据可视化:通过报表和图表的生成,可以直观地展示货物的运输情况和趋势,帮助用户做出决策。
冷链运输管理系统解决方案一、背景介绍冷链运输是指在运输过程中对货物进行恒温、恒湿、恒气氛控制的运输方式,广泛应用于食品、医药、化妆品等行业。
为了保证冷链运输的安全和质量,需要建立一套完善的冷链运输管理系统。
本文将介绍一种冷链运输管理系统解决方案,以提高冷链运输的效率和可靠性。
二、系统架构1. 数据采集层:通过传感器和监控设备实时采集温度、湿度、气氛等数据,并将数据传输到系统。
2. 数据传输层:将采集到的数据传输到云服务器,以便后续的数据处理和分析。
3. 数据处理层:对传输过来的数据进行清洗、整理和存储,以便后续的查询和分析。
4. 数据分析层:通过数据分析算法,对冷链运输过程中的温度、湿度、气氛等数据进行分析,提取异常情况和趋势,为运输管理提供决策依据。
5. 应用层:根据分析结果,提供实时监控、报警和预测功能,匡助运输管理人员及时发现问题并采取相应的措施。
三、系统功能1. 实时监控:通过系统界面,实时查看冷链运输过程中的温度、湿度、气氛等数据,及时掌握货物的运输状况。
2. 报警功能:当冷链运输过程中浮现异常情况时,系统能够自动发出报警信息,提醒运输管理人员及时处理问题。
3. 数据查询:提供历史数据查询功能,方便运输管理人员对冷链运输过程进行回溯和分析,找出问题的原因。
4. 数据分析:通过数据分析算法,对冷链运输过程中的温度、湿度、气氛等数据进行分析,提取异常情况和趋势,为运输管理提供决策依据。
5. 预测功能:根据历史数据和算法模型,预测未来冷链运输过程中可能浮现的问题,提前采取措施,降低风险。
四、系统优势1. 实时监控:通过系统实时监控冷链运输过程中的数据,及时发现问题,减少货物损失。
2. 报警功能:系统能够自动发出报警信息,提醒运输管理人员及时处理问题,保证货物的安全和质量。
3. 数据分析:通过数据分析算法,提取异常情况和趋势,为运输管理提供决策依据,提高运输效率和可靠性。
4. 预测功能:通过预测未来可能浮现的问题,提前采取措施,降低风险,保证货物的安全和质量。
.零售业冷链物流配送管理系统建设方案二零一一年六月目录第1章项目概述 (1)第2章需求分析 (1)2.1用户需求分析 (1)2.2业务流程需求分析 (2)2.3功能需求分析 (3)2.4接口需求分析 (4)第3章总体设计 (5)3.1技术体系 (5)3.2技术架构 (5)3.3网络结构 (8)第4章应用管理系统 (8)4.1配送方案管理 (9)4.1.1 当日配送车辆维护 (9)4.1.2 当日货物需求维护 (9)4.1.3 配送方案管理 (9)4.1.4 历史配送方案查看 (9)4.2货物配送管理 (9)4.2.1 装车扫码 (9)4.2.2 交接配送点扫码 (10)4.2.3 交接卸货扫码 (10)4.2.4 配送过程监控管理 (10)4.2.5 历史交货记录查看 (10)4.3车辆监控管理 (10)4.3.1 车辆实时定位 (10)4.3.2 历史轨迹回放 (11)4.4温度监控管理 (11)4.4.1 车厢温度实时监控 (11)4.4.2 车辆车厢温度历史查看 (11)4.5高级分析 (11)4.5.1 停留时间超时报警及处置 (11)4.5.2 车厢温度越界报警及处置 (12)4.5.3 历史报警记录查看 (12)4.6冷链仓储监控管理 (12)4.6.1 货品入库管理 (12)4.6.2 货品出库管理 (12)4.6.3 仓库监控管理 (12)4.6.4 历史查看 (13)4.6.5 仓库报警管理 (13)4.7基础信息管理 (13)4.7.1 车辆维护管理 (13)4.7.2 人员维护管理 (13)4.7.3 零售企业维护管理 (13)4.7.4 仓库维护管理 (13)4.8系统管理 (14)4.8.1 用户管理 (14)4.8.2 角色管理 (14)4.8.3 权限管理 (14)4.8.4 系统日志 (14)4.9GIS基本操作 (14)4.9.1 视野调整 (14)4.9.2 漫游 (14)4.9.3 鹰眼导航 (15)4.9.4 图层控制 (15)4.9.5 地图量算 (15)4.9.6 周边查询 (15)4.9.7 地名查询 (15)4.9.8 标注 (15)4.9.9 书签功能 (15)4.9.10 属性浏览 (16)第5章数据资源中心 (16)5.1概述 (16)5.2数据需求分析 (16)5.3设计原则 (17)第1章项目概述在当今社会,新鲜的蔬菜、水果和肉类已经成了人们必不可少的生活必需品,一到超市购物,消费者便习惯到生鲜柜台购买新鲜食品。
在市场上这些新鲜商品的背后,涉及到的是食品冷冻、保鲜等诸多环节的冷链物流。
随着人们生活质量的不断提高,冷链物流已经愈来愈受到各方的重视。
近两年来,我国的食品冷链物流事业有了长足的发展,信息化程度不断提高,物联网技术的推广应用使冷链物流更加高效。
但是当前冷链物流的监控和管理仍然比较薄弱,冷链物流行业运营越来越复杂,并且利润越来越微薄。
本项目建设的零售业冷链物流管理系统则从根本上解决上述问题,帮助企业提高冷链物流的服务和管理水平,迎接挑战。
本系统可实现客户和零售企业间业务的高度协同,增强物流服务的适应性、应变性和监控能力,以便实时应对瞬息万变的需求变化。
可以提高物流效率,降低成本,对物流运作实施统一的调度与监控,通过系统实施可以实现运输路线最优、库存质量最佳、货物组配最合理、物流成本最低的目标,为客户提供及时准确的冷链物流服务。
第2章需求分析2.1用户需求分析本系统用户分为管理中心用户、货运车驾驶员、零售商:前提条件,现有企业ERP系统提供对外接口,至少包括货物需求及需求量。
➢管理中心用户:管理中心根据每次的货物需求及需求量分配货物装车,并根据系统自动生成的配送方案,选择最优配送路线,也可以默认系统自动选择最优配送路线;可对配送中车辆的位置、车辆冷库的温度、车辆冷库内现有货物及货物量进行实时监控;可对车辆停留、车辆冷库温度异常,提供基础数据支持;➢货运车驾驶员:车内设备自动将车辆位置信息、车辆冷库温度信息、车辆停留超时及温度异常信息实时发送到管理中心;车辆驾驶员扫描零售商条形码信息、货物出库信息,并将扫描信息实时传送到管理中心;➢零售商:可设置货物配送时间段、货物需求及需求量。
2.2零售商发布货物需求及需求量,管理中心根据零售商的位置、需求的货物及需求的货物量,生成最优的配送方案;货运车按照指定的配送路线将货物送到零售商,货物交接时扫描零售商条形码及货物条形码。
2.3功能需求分析货运车零售商配送、交接货物图:系统总体概况图本系统是基于二维GIS开发的物流配送管理系统,本次建设以北京市为试点,将来将面向全国所有配送单位推广,客户要求,本次系统建设的技术及功能保持先进性,能够在全国配送行业中起到标兵作用。
1、本系统中实现派车方案的优化配置,即每辆车派送哪几个零售点最合理,中间涉及到最短路径算法及其他最优算法。
2、实现交货记录的管理,本次项目中不添加RFID设备,采用货物的条形码记录交货过程,可以查看历史交货记录。
3、实现基础信息的管理。
对车辆,及驾驶员,派送点,仓库等基本信息进行增删改查维护管理。
4、配送车辆的定位功能,通过新安装GPS设备可对所有配送车辆在GIS地图上进行全程实时定位及历史轨迹回放。
5、需要全程对箱内温度进行实时监控,通过箱内的温度传感设备加以3G技术实时将温度信息传递到管理中心。
6、高级分析功能。
通过对系统相关数据的分析实现,运输过程的监管及应急处置。
目前提到的应急处置主要有两点:一是当车辆在运输途中停留时间超过10分钟要在管理中心给予报警,管理中心通过电话等方式及时确认车辆停留原因,如遇车辆故障或事故,监控中心可按照预案进行周边车辆调度前往救援或转运。
二是温度异常报警,当车辆的实时监测温度超过某个阀值给予报警提示,管理中心调派周边最近车辆或从中心新派车前往转运。
7、本次项目以北京市为试点,只有配送过程,二期将实现长途运输加市内派送全程监控,需要预留相关功能接口。
8、本系统要与企业内部的ERP或其他业务系统做数据交换,实现相关信息的自动计算判断和提醒。
比如管理中心能够自动获取任何一个零售店的位置信息、需要哪些货配送多少、几点前必须配送到。
9、冷链仓储监控管理。
对北京市冷链仓库提供相关监控功能,比如温度、库存、出入库等。
2.4接口需求分析预留与现有ERP或企业其他相关业务系统进行数据交换的接口,从而获取零售点位置、需要哪些货、这些货的需求量、配送货物时间区间等信息。
第3章总体设计3.1技术体系图:本系统技术架构本系统的整体技术架构如上图所示,纵向分为物理层、数据层、支撑层和展现层。
物理层为整个工程所需要的计算机基础环境(服务器、存储、网络、安全等),为系统应用提供物理支撑。
数据层是用于存储、共享交换和管理本工程所需要的所有信息化数据,为应用提供数据服务。
支撑层是本项目所需要的数据支撑,包括ERP系统、数据交换系统以及企业内部的其他业务系统。
展现层是与用户的业务使用直接发生交互的应用体系,体现为零售业冷链物流配送管理系统,包括车辆监控、温度监控、调度方案生成、高级分析等各方面的业务功能。
此展现层是本项目需要重点建设的内容。
3.2技术架构本系统的开发基于B/S结构的J2EE三层体系架构,整个应用系统设计、开发和部署基于统一的开发环境。
B/S结构最大的优点就是可以在任何地方进行操作而不用安装任何专门的软件。
只要有一台能上网的电脑就能使用,客户端零维护。
系统的扩展非常容易,只要能上网,再由系统管理员分配一个用户名和密码,有了授权就可以使用了。
B/S结构所有的用户都是通过一个JDBC连接缓冲池连接到数据库的,用户并不保持对数据库直接连接,从而保证了数据的安全性。
同时用户数基本上是无限的,B/S结构可以在随时随地进行查询、浏览等业务处理。
J2EE是由Sun公司领导,各厂商共同制定并得到广泛认可的工业标准,是帮助企业和一个组织方便地实现具有更强的伸缩性、开放性、安全性的网络应用的最具影响力的技术构架。
J2EE支持基于组件的应用系统开发,基于J2EE 的Web应用服务器是应用最广的、最有应用前景的中间件软件平台。
J2EE提供了一个企业级的计算模型和运行环境以用于开发和部署多层体系结构的应用。
它通过提供企业计算环境所必需的各种服务,使得部署在J2EE平台上的多层应用可以实现高可用性、安全性、可扩展性和可靠性。
它的优越性在于:计算平台支持Java语言,使得基于J2EE标准开发的应用可以跨平台地移植;Java语言非常安全、严格,这使开发者可以编写出非常可靠的代码;J2EE 提供了企业计算中需要的所有服务,且更加易用;J2EE中多数标准定义了接口,例如JNDI、JDBC、Java Mail等,因此可以和许多厂商的产品配合,容易得到广泛的支持;J2EE树立了一个广泛而通用的标准,大大简化了应用开发和移植过程。
J2EE是主流的技术体系,J2EE已成为一个工业标准,围绕着J2EE有众多的厂家和产品,其中不乏优秀的软件产品,合理集成以J2EE为标准的软件产品构建电子政务平台,可以得到较好的稳定性、高可靠性和扩展性。
J2EE技术的基础是JAVA语言,JAVA语言的与平台无关性,保证了基于J2EE 平台开发的应用系统和支撑环境可以跨平台运行。
在层次结构上,采用目前广泛使用的三层体系结构,即将系统分为表示逻辑层、业务逻辑层、数据层。
多层体系架构示意图表示逻辑(客户层)为第一层:它的主要功能是实现用户交互和数据表示,为以后的处理收集数据,向第二层的业务逻辑请求调用核心服务处理,并显示处理结果;业务逻辑(应用服务器组件)为第二层:实现核心业务逻辑服务,管理并接受客户的服务请求,向资源管理器提交数据操作请求,并将处理结果返回请求者——即客户或其他服务器。
数据资源(资源管理器)为第三层:包括数据库,负责管理应用系统的数据资源,完成数据操作。
应用服务器组件在完成服务的过程中通过资源管理器存取它管理的数据,或者请求资源管理器的数据服务。