纳税人权利保护之一般分析
- 格式:docx
- 大小:18.12 KB
- 文档页数:4
中大陆居民纳税义务与权利解析税收是维系国家正常运转的经济基础,也是市民在享受公共资源和服务时应尽的义务。
中大陆的居民作为税收的主要缴纳者之一,应该了解自己的纳税义务和享有的权利。
本文将针对中大陆居民纳税的相关问题进行解析和探讨。
一、纳税义务作为中大陆的居民,享受国家提供的各项公共福利,如医疗、教育、社会保障等,就意味着需要承担相应的纳税义务。
纳税义务是作为公民和居民的基本义务之一,也是公民为了实现公共利益而应承担的责任。
1.1 缴纳个人所得税个人所得税是中大陆居民最常见的纳税项目之一。
根据个人所得税法的规定,居民个人的工资、薪金、劳务报酬、稿酬、特许权使用费等都属于应纳税的个人收入。
居民个人应根据自己的实际情况,按照相关法律规定,计算并缴纳相应的个人所得税。
1.2 缴纳房产税和土地使用税中大陆的居民在拥有房产或土地使用权时,需要按照相关规定缴纳房产税和土地使用税。
房产税的征收对象是居民拥有的房产的实际价值,税率根据不同城市的政策可能有所差异。
土地使用税是指居民拥有土地使用权而产生的税收,征收标准和税率也根据地区差异而不同。
1.3 缴纳消费税和增值税当居民购买特定的商品和服务时,需要支付相应的消费税或增值税。
消费税是对部分特定消费品征收的税费,例如烟草、酒精、汽车等。
增值税是对商品销售和服务提供环节征收的税费,以商品增值额为征税依据。
二、纳税权利除了纳税义务,居民在纳税过程中也享有相应的权利保障。
这些权利旨在确保居民在纳税过程中受到公平和合理对待,增强纳税人的信心和参与度。
2.1 纳税人权利的平等保护中大陆法律明确规定了纳税人的平等权利,禁止歧视和不公平对待。
无论是个人纳税还是企业纳税,纳税人都应该享有平等的权益,纳税机关有责任保护纳税人的合法权益,维护公平原则。
2.2 纳税信息保密纳税人的个人信息是敏感的,中大陆法律保护了纳税人的纳税信息安全和保密,禁止非法泄露和滥用。
纳税机关应该妥善保管纳税人的相关信息,确保纳税人的隐私不受侵犯。
1. 引言纳税人的权利和义务是社会主义市场经济体制下的基本原则之一,它既体现了国家对纳税人的保护,也体现了纳税人对社会的责任。
在本文中,我们将深入探讨纳税人的权利和义务,并通过举例来展现其具体表现。
2. 纳税人的权利作为纳税人,我们拥有一系列的权利,这些权利旨在保障我们的合法利益,确保税收的公平和合理性。
纳税人有知情权,即有权了解自己应纳税的对象、标准、税率和征收管理办法。
纳税人有申诉权,能够向税务机关申诉应纳税款的计算和征收方式。
纳税人还有参与权,有权参与税收政策的制定和税收管理的改革。
这些权利的赋予,使纳税人在税收过程中拥有更多的话语权和保障,有利于建立和谐的税收征管关系。
3. 纳税人的义务除了权利之外,纳税人还应当承担相应的义务。
纳税人的基本义务是按时足额地缴纳税款,遵守税法,如实申报个人或单位的应纳税收所得,配合税务机关的税收检查,提供相关的证明材料等。
纳税人还应当遵守税收规定,不得有逃税行为,不得使用虚假的税务发票、凭证等。
这些义务的履行,有助于维护国家税收的合法权益,维护社会公平和正义。
4. 举例分析为了更加具体地展现纳税人的权利和义务,我们可以以个人所得税为例进行分析。
在个人所得税的征收过程中,纳税人有权了解自己的纳税义务和权利,有权向税务机关申诉自己对应纳税的标准和税率是否合理。
纳税人也应当按时足额地缴纳个人所得税,并如实申报自己的收入情况,以便税务机关进行合理的检查和评估。
一旦发现纳税人有逃税行为,税务机关也有权对其进行追缴和处罚。
通过这一例子,我们可以清晰地看到纳税人的权利和义务在实际税收征管中的样貌。
5. 个人观点在我的个人看来,纳税人的权利和义务是相辅相成的,只有在权利和义务的平衡下,税收征管才能够更加公平和有效地进行。
我认为政府和纳税人应当共同努力,形成良好的税收征管关系,共同维护税收的公平和正义。
6. 总结通过本文的探讨,我们对纳税人的权利和义务有了更加深入和全面的了解。
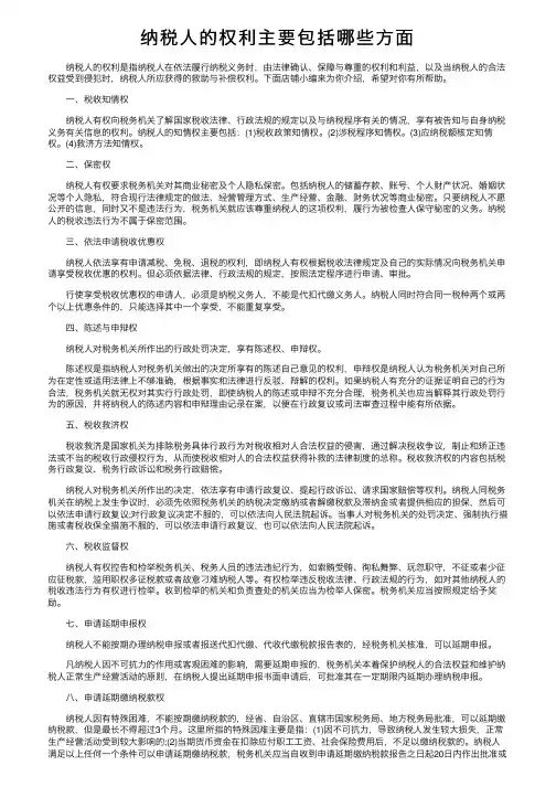
纳税⼈的权利主要包括哪些⽅⾯纳税⼈的权利是指纳税⼈在依法履⾏纳税义务时,由法律确认、保障与尊重的权利和利益,以及当纳税⼈的合法权益受到侵犯时,纳税⼈所应获得的救助与补偿权利。
下⾯店铺⼩编来为你介绍,希望对你有所帮助。
⼀、税收知情权纳税⼈有权向税务机关了解国家税收法律、⾏政法规的规定以及与纳税程序有关的情况,享有被告知与⾃⾝纳税义务有关信息的权利。
纳税⼈的知情权主要包括:(1)税收政策知情权。
(2)涉税程序知情权。
(3)应纳税额核定知情权。
(4)救济⽅法知情权。
⼆、保密权纳税⼈有权要求税务机关对其商业秘密及个⼈隐私保密。
包括纳税⼈的储蓄存款、账号、个⼈财产状况、婚姻状况等个⼈隐私,符合现⾏法律规定的做法、经营管理⽅式、⽣产经营、⾦融、财务状况等商业秘密。
只要纳税⼈不愿公开的信息,同时⼜不是违法⾏为,税务机关就应该尊重纳税⼈的这项权利,履⾏为被检查⼈保守秘密的义务。
纳税⼈的税收违法⾏为不属于保密范围。
三、依法申请税收优惠权纳税⼈依法享有申请减税、免税、退税的权利,即纳税⼈有权根据税收法律规定及⾃⼰的实际情况向税务机关申请享受税收优惠的权利。
但必须依据法律、⾏政法规的规定,按照法定程序进⾏申请、审批。
⾏使享受税收优惠权的申请⼈,必须是纳税义务⼈,不能是代扣代缴义务⼈。
纳税⼈同时符合同⼀税种两个或两个以上优惠条件的,只能选择其中⼀个享受,不能重复享受。
四、陈述与申辩权纳税⼈对税务机关所作出的⾏政处罚决定,享有陈述权、申辩权。
陈述权是指纳税⼈对税务机关做出的决定所享有的陈述⾃⼰意见的权利,申辩权是纳税⼈认为税务机关对⾃⼰所为在定性或适⽤法律上不够准确,根据事实和法律进⾏反驳、辩解的权利。
如果纳税⼈有充分的证据证明⾃⼰的⾏为合法,税务机关就⽆权对其实⾏⾏政处罚,即使纳税⼈的陈述或申辩不充分合理,税务机关也应当解释其⾏政处罚⾏为的原因,并将纳税⼈的陈述内容和申辩理由记录在案,以便在⾏政复议或司法审查过程中能有所依据。
纳税人权益保护措施在现代社会,税收作为国家财政收入的重要来源,对于国家的发展和公共服务的提供起着至关重要的作用。
而纳税人作为税收的贡献者,其合法权益理应得到充分的保护。
纳税人权益保护不仅是法治社会的基本要求,也是促进税收公平、提高纳税遵从度的关键所在。
首先,完善的税收法律法规是保护纳税人权益的基石。
法律法规应当明确规定纳税人的权利和义务,让纳税人清楚知道自己在税收过程中的地位和应有的待遇。
例如,明确纳税人享有知情权,有权了解税收政策的具体内容、征税依据和计算方法;享有陈述申辩权,在税务机关作出行政处罚等决定时,能够充分表达自己的观点和理由;享有申请行政复议和提起行政诉讼的权利,当认为自身权益受到侵害时,有合法的途径寻求救济。
同时,法律法规还应当对税务机关的执法行为进行严格规范,防止权力滥用,保障纳税人的合法权益不受侵害。
其次,加强税收宣传和教育也是必不可少的保护措施。
很多纳税人对于税收政策和自身权益并不十分了解,这就容易导致权益受损而不自知。
税务部门应当通过多种渠道,如网站、社交媒体、宣传手册、纳税辅导课程等,向纳税人普及税收知识,让他们明白自己为什么纳税、纳多少税、税款如何使用,以及在纳税过程中享有哪些权益。
只有当纳税人对税收有了清晰的认识,才能更好地维护自己的权益。
再者,建立高效便捷的纳税服务体系对于保护纳税人权益至关重要。
税务机关应当优化纳税流程,简化办税手续,减少纳税人的办税时间和成本。
例如,推广电子税务局,让纳税人可以足不出户就能办理大部分涉税业务;设立纳税服务热线,及时解答纳税人的疑问;提供预约办税服务,避免纳税人长时间排队等候。
同时,税务机关还应当加强对税务工作人员的培训,提高他们的业务水平和服务意识,确保纳税人在办税过程中得到热情、专业、周到的服务。
另外,建立健全纳税人权益保护组织也是一项重要举措。
这些组织可以为纳税人提供法律援助和咨询服务,帮助他们解决在纳税过程中遇到的问题。
当纳税人与税务机关发生争议时,权益保护组织可以代表纳税人与税务机关进行沟通和协商,维护纳税人的合法权益。
我国纳税人权利保护问题研究的开题报告一、选题背景纳税是公民和企业的法定义务,也是国家得以运转的基础。
而纳税的过程中,纳税人的权利也应得到充分的保护。
但是,在我国现行的税收制度下,纳税人的权利保护还存在一些问题,如税收政策不明确、执法不规范、纳税人申诉难等。
因此,对我国纳税人权利保护问题进行研究,有助于找出问题,并提出相应的解决办法,更好地保障纳税人的权利。
二、研究目的本研究的目的是探讨我国纳税人的权利保护问题,明确纳税人权利保护的相关法律法规以及具体操作规程,提出提高纳税人权利保护的策略和具体措施,促进我国税收制度的发展和完善。
三、研究内容1. 纳税人权利保护的相关法律法规分析:主要是针对我国现行的税收法律法规,分析其中对纳税人权利保护方面的规定和要求。
同时,也需要了解我国纳税人权利保护法律法规的演变过程。
2. 纳税人权利保护存在的问题及原因分析:探讨我国纳税人权利保护方面存在的问题,如税收政策不明确、执法不规范、纳税人申诉难等,同时也要找出问题的原因。
3. 提高纳税人权利保护的策略和具体措施:根据问题分析的结果,提出针对性的措施,包括改善税收管理,完善税收执法机制,加强纳税人权利保护意识等。
四、研究方法本研究采用文献研究法和问卷调查法相结合的方法。
文献研究法主要是对相关的法律法规、文献资料、案例进行深入分析,了解我国纳税人权利保护的现状。
问卷调查法则是通过问卷的形式,对纳税人的认知程度和对纳税人权利保护意识进行调查,了解纳税人对纳税人权利保护的看法。
五、研究预期结果通过本研究,我们预期可以得出以下结果:1.明确我国纳税人权利保护的相关法律法规和具体操作规程。
2.发现我国纳税人权利保护存在的问题,并找出问题的根源。
3.提出提高纳税人权利保护的策略和具体措施,推动我国税收制度的发展和完善。
4.增强纳税人的权利保护意识,提高纳税人的自我保护能力。
六、论文结构本研究的论文结构如下:第一章绪论1.1 研究背景1.2 研究目的1.3 研究意义1.4 研究方法1.5 研究预期结果第二章纳税人权利保护的相关法律法规分析2.1 我国税收法律法规概述2.2 纳税人权利保护的法律法规规定2.3 我国纳税人权利保护法律法规演变过程第三章纳税人权利保护存在的问题及原因分析3.1 税收政策不明确3.2 执法不规范3.3 纳税人申诉难3.4 其他问题第四章提高纳税人权利保护的策略和具体措施4.1 完善税收管理4.2 改进税收执法机制4.3 加强纳税人权利保护意识4.4 其他具体措施第五章结论5.1 主要研究结论5.2 局限性分析5.3 研究的启示五、参考文献六、附录。
纳税人权益保证措施一、建立完善的税收法律制度纳税人的权益保护首先要建立在法律基础之上。
政府应建立健全的税收法律制度,确保纳税人明确的权利和义务。
税法应明确规定纳税人享有的权益,如合理减免税款、纳税优惠等,并规定一系列纳税人的义务。
同时,税法还应明确政府执法的程序、权限和责任,以确保纳税人能够合法享受权益。
二、完善纳税人权益保护机制政府应建立健全的纳税人权益保护机制,确保纳税人的诉求得到及时处理和满足。
相关部门应设置专门的窗口和热线,让纳税人能够及时反映问题和提出诉求。
同时,政府还应加强对纳税人权益保护的宣传,提高纳税人的法律意识和维权意识,引导纳税人知晓自己的权益,并懂得如何维护自己的权益。
三、加强税务执法的公正性和透明度税务机关作为税法的执行者,应在执法过程中加强公正性和透明度的保障。
首先,执法人员应依法行事,不得滥用职权、徇私舞弊。
其次,相关执法信息和执法结果应向纳税人公开,以确保执法的公开透明。
此外,纳税人应享有合法的申诉和复议机会,以对不公正的税务决定进行申诉和复议,并得到合理的解决。
四、加强税收征管的规范性和便利性政府应加强对税收征管的规范性和便利性的要求,使其更加符合纳税人的利益和需求。
首先,税务机关应明确征收纳税的标准和程序,避免对纳税人的不合理征收。
其次,政府应加强纳税服务的普及和改进,利用互联网和科技手段简化纳税程序,提高征纳双方的便利性。
此外,政府还应加强对税务人员的培训和管理,确保他们执行税收政策的公正性和专业性。
五、加强纳税人权益保护的法律监督为了有效保护纳税人的权益,应加强对纳税人权益保护的法律监督。
政府和立法机构应建立健全的监督机制,确保纳税人权益保护措施的有效实施。
法院应加强对税务行政决定的司法审查,确保税务决定的合法性和公正性。
同时,纳税人也应积极行使自己的知情权、参与权和监督权,通过适当的途径对不合理的税收政策和税务决定提出质疑和申诉。
结语纳税人权益保证措施对维护纳税人的权益和促进税收稳定发展至关重要。
纳税人权益保护措施在现代社会,税收作为国家财政收入的重要来源,对于保障国家的正常运转和公共服务的提供起着至关重要的作用。
而纳税人作为税收的承担者,其合法权益理应得到充分的保护。
那么,究竟有哪些具体的纳税人权益保护措施呢?首先,完善的税收法律法规是保护纳税人权益的基石。
法律法规应当明确规定纳税人的权利和义务,让纳税人清楚地知道自己在税收过程中的地位和所享有的权利。
例如,明确纳税人有权了解税收政策的制定依据和执行标准,有权对税务机关的执法行为进行监督和申诉。
同时,对于税务机关的权力也应加以规范和约束,防止其滥用职权损害纳税人的利益。
信息公开透明是保障纳税人权益的关键一环。
税务机关应当及时、准确地向纳税人公布税收政策、办税流程、税收减免等相关信息,让纳税人能够在充分了解的基础上做出合理的决策。
通过建立健全的信息公开制度,纳税人可以更好地规划自己的经济活动,避免因信息不对称而导致的不必要损失。
比如,在税收政策发生变化时,税务机关应通过多种渠道,如官方网站、新闻媒体、办税服务厅等,及时向纳税人进行宣传和解读,确保纳税人能够第一时间知晓并适应新的政策要求。
为纳税人提供优质高效的纳税服务也是必不可少的。
这包括简化办税流程,减少不必要的繁琐手续,提高办税效率。
比如,推行网上办税、自助办税等便捷方式,让纳税人可以足不出户就能完成纳税申报、税款缴纳等业务。
同时,税务机关还应当设立专门的咨询服务窗口,为纳税人解答在办税过程中遇到的各种问题。
对于特殊困难的纳税人,如老年人、残疾人等,还可以提供上门服务,体现税收服务的人性化关怀。
纳税人投诉和救济渠道的畅通对于保护其权益至关重要。
当纳税人认为自己的权益受到侵害时,应当有明确、便捷的途径进行投诉和申诉。
税务机关应当建立专门的投诉处理机制,对于纳税人的投诉要及时受理、认真调查,并在规定的时间内给予答复和处理。
同时,还应当完善税务行政复议和税务行政诉讼制度,为纳税人提供有效的法律救济途径。
纳税人权益保护措施在现代社会,税收作为国家财政的重要来源,对于保障公共服务、促进经济发展和社会稳定具有不可替代的作用。
然而,在履行纳税义务的同时,纳税人也应当享有相应的权益,并得到有效的保护。
纳税人权益保护不仅关乎个体的合法利益,也对营造良好的税收环境、提升税收治理水平具有重要意义。
首先,完善的税收法律法规体系是保护纳税人权益的基石。
法律应当明确规定纳税人的权利和义务,确保纳税人在税收征纳过程中有清晰的行为准则和权利保障。
例如,明确纳税人享有知情权,有权了解税收政策、征税程序和自己的纳税情况;享有申请减税、免税、退税的权利;享有陈述申辩权和行政复议、诉讼的权利等。
同时,法律法规应规范税务机关的执法行为,防止权力滥用,保障税收执法的公正、公平和透明。
税务机关的服务意识和服务质量对于纳税人权益保护至关重要。
税务机关应当加强对纳税人的宣传和辅导,通过多种渠道,如网站、办税服务厅、热线电话等,及时、准确地向纳税人传递税收政策和办税流程等信息,帮助纳税人更好地理解和遵守税收法规。
此外,优化办税流程,简化办税手续,推行网上办税、自助办税等便捷服务方式,减少纳税人的办税时间和成本。
对于新办企业和特殊困难纳税人,还可以提供个性化的纳税服务,解决他们在纳税过程中遇到的实际问题。
建立健全的纳税监督机制是保护纳税人权益的有力手段。
一方面,加强内部监督,规范税务人员的执法行为,对违规执法、侵害纳税人权益的行为进行严肃查处。
另一方面,强化外部监督,鼓励纳税人、社会组织和新闻媒体对税务机关的工作进行监督。
例如,设立纳税人投诉举报渠道,对于纳税人的投诉和举报,及时进行调查处理,并将处理结果反馈给纳税人。
同时,定期公开税收征管信息,接受社会公众的监督和评价,增强税收工作的透明度。
纳税人的隐私权和信息安全保护也不容忽视。
税务机关在税收征管过程中会收集大量纳税人的个人信息和企业经营数据,必须采取严格的保密措施,防止信息泄露。
建立完善的信息安全管理制度,加强信息技术防护,确保纳税人信息在采集、存储、使用和传输过程中的安全。
纳税人权益保护总结在现代社会,税收作为国家财政收入的重要来源,对于国家的发展和社会的进步起着至关重要的作用。
然而,在纳税的过程中,纳税人的权益保护同样不容忽视。
纳税人依法履行纳税义务的同时,也应当享有相应的权利和保障。
纳税人权益保护涵盖了多个方面。
首先,知情权是纳税人的一项基本权利。
纳税人有权了解税收政策、法规的具体内容,包括税种、税率、计税依据、纳税期限等。
只有清楚这些信息,纳税人才能准确计算应纳税额,避免因信息不对称而导致的错误纳税。
例如,当国家出台新的税收优惠政策时,税务部门应当通过多种渠道,如官方网站、办税服务厅、社交媒体等,及时向纳税人进行宣传和解释,确保纳税人知晓并能够享受到这些优惠。
其次,税收的公平性是纳税人权益保护的重要体现。
这意味着相同情况的纳税人应当承担相同的税负,不同情况的纳税人应当承担不同的税负。
在税收征管过程中,税务机关应当遵循公平原则,避免出现歧视性的税收待遇。
例如,对于同行业、同规模的企业,在税收征管上应当保持一致的标准和尺度,不能因为某些主观因素而对部分企业进行不合理的税收征管。
纳税人还享有隐私权。
税务机关在税收征管过程中获取的纳税人的个人信息和商业秘密应当予以严格保密,不得随意泄露。
这不仅是对纳税人权益的尊重,也是维护税收征管秩序的重要保障。
一旦纳税人的隐私信息被泄露,可能会给纳税人带来诸多不便和损失,如遭受诈骗、商业竞争不利等。
此外,纳税人有参与权和监督权。
在税收政策的制定和税收征管的过程中,应当充分听取纳税人的意见和建议。
税务机关可以通过召开听证会、开展问卷调查等方式,收集纳税人的反馈,从而不断改进税收工作。
同时,纳税人有权监督税务机关的执法行为,对于税务机关的不当执法行为,纳税人可以通过合法途径进行申诉和举报。
为了有效保护纳税人的权益,我国在法律层面上进行了诸多努力。
《税收征管法》等相关法律法规明确规定了纳税人的权利和义务,为纳税人权益保护提供了法律依据。
纳税人权益保护总结在现代社会,税收作为国家财政收入的重要来源,对于国家的发展和公共服务的提供起着至关重要的作用。
然而,在纳税人履行纳税义务的同时,其合法权益也应当得到充分的保护。
纳税人权益保护不仅是法治社会的基本要求,也是构建和谐税收关系、促进经济健康发展的必要条件。
纳税人享有一系列的基本权益。
首先,知情权是纳税人的一项重要权利。
纳税人有权了解税收法律法规、政策的具体内容,包括征税的依据、税率、纳税期限、纳税方式等。
只有在充分知晓这些信息的基础上,纳税人才能准确地履行纳税义务,避免因信息不对称而导致的错误和纠纷。
其次,隐私权也应当得到保障。
纳税人的个人信息、财务状况等属于隐私范畴,税务机关在征税过程中应当依法予以保护,不得随意泄露。
再者,纳税人还有平等权。
所有纳税人在法律面前应当一律平等,享受同等的税收待遇,不得因身份、地位、地域等因素而受到歧视性对待。
另外,纳税人拥有监督权。
他们有权对税务机关的执法行为、服务质量等进行监督,提出批评和建议,以促使税务机关不断改进工作,提高税收征管的效率和公正性。
为了切实保护纳税人的权益,国家和税务机关采取了一系列的措施。
在法律层面,我国不断完善税收法律法规体系,明确规定了纳税人的各项权利和义务,为纳税人权益保护提供了坚实的法律依据。
例如,《税收征管法》中对纳税人的知情权、陈述申辩权、申请行政复议和提起行政诉讼的权利等都做出了明确规定。
税务机关也在不断优化纳税服务。
通过设立纳税服务热线、办税服务厅、税务网站等多种渠道,为纳税人提供便捷、高效的咨询和办税服务。
同时,积极推进税收信息化建设,实现了网上申报、缴税等功能,大大减轻了纳税人的办税负担。
此外,税务机关还加强了税收执法监督。
建立健全内部监督机制,规范税务执法行为,严肃查处税务人员的违法违纪行为,确保税收执法的公正、公平。
然而,在纳税人权益保护方面,仍然存在一些问题和挑战。
一方面,部分纳税人对自身的权益认识不足,缺乏主动维护权益的意识和能力。
税法中的纳税人权利保护税收是维持国家运转的重要资金来源之一,纳税人是税收的直接来源,所以税法中的纳税人权利保护至关重要。
纳税人权利保护的核心是平衡国家税收和纳税人权益之间的关系,合理保护纳税人的权益,同时确保国家税收的合法性和有效性。
为了实现这一目标,税法制定了一系列规定和措施,以保障纳税人的权益。
首先,税法规定了纳税人的基本权利。
作为纳税人,有权享受经济活动自由和平等的待遇。
税法中规定的基本权利包括纳税人的合法权益、保密权和申诉权。
纳税人有权享受公平合理的税收政策和税务服务,享受纳税便利和公正执法的权利。
同时,税法还对税务机关在纳税人税务管理过程中的权力行使进行了限制,确保纳税人的合法利益得到保护。
其次,税法保障了纳税人的合法权益。
税法规定,纳税人应当按照法律规定纳税,但也规定了纳税人的权益保护措施。
纳税人有权要求税收政策的公平透明,享受纳税优惠政策和减免措施的权利。
税法还规定了税收征收的程序和要求,确保纳税人在税收征收过程中的合法权益不受侵害。
例如,税务机关在进行税务检查时,必须依法取得合法证据,不能随意侵犯纳税人的隐私权。
这些措施保障了纳税人的合法权益,维护了税收征收的公平性和合法性。
再次,税法保护了纳税人的隐私权和商业秘密。
税法规定了税务机关对纳税人信息的保密义务,禁止泄露纳税人的税务信息和商业秘密。
税务机关必须确保纳税人的个人信息安全,并不能在未经纳税人同意的情况下向他人透露。
纳税人有权要求税务机关保护个人信息的安全,确保个人隐私不被侵犯。
这样的规定保障了纳税人对个人信息和商业秘密的保护权益,加强了税法中纳税人权利保护的力度。
最后,税法规定了纳税人的申诉权。
纳税人对税务机关的决定不满意时,有权提出申诉,并要求进行复议或者诉讼。
税法中明确规定了纳税人的申诉程序和要求,确保纳税人有机会申诉和维护自己的权益。
纳税人可以通过申诉程序,向税务机关提出异议并争取合理解释和调整。
这样的规定有助于解决纳税人与税务机关之间的争议,维护纳税人的权益不受侵犯。
纳税⼈权益保护的现状分析近年来,特别是2001年新《税收征管法》把纳税服务确定为税务机关的⼀项法定义务以来,税务机关通过强化税法宣传、纳税咨询、办税服务,出台纳税服务⼯作规范、开通纳税服务热线、建设税务⽹站等措施,不断丰富服务内容、规范服务⾏为、改进服务⽅式⼿段,在探索创新中纳税服务⼯作取得了明显进展。
2009年7⽉9⽇,国家税务总局专题召开全国税务系统纳税服务⼯作会议,会议将纳税服务与税收征管并称为税务部门的核⼼业务,纳税服务⼯作被提到了⼀个新的⾼度。
在纳税服务理念不断强化的背景下,保护纳税⼈的合法权益作为其重要的内容,也被提升到了⼀个新⾼度。
本⽂试图从降低遵从成本、公平承担税收负担、保护商业秘密和隐私、建⽴纳税⼈维权机制、优化权益保护的环境等视⾓,来探索纳税⼈权益保护的途径,以期对更好地保护纳税⼈权益、优化纳税服务有所帮助。
⼀、纳税⼈权益保护的现状分析近年来,在纳税⼈权益保护⽅⾯,尽管国家从⽴法上,在《税收征管法》中明确赋予了纳税⼈20多项权利;从⾏政上,税务机关通过开展税法咨询、集中办税、改进⼯作流程、规范税收执法等措施,积极为纳税⼈提供信息性、程序性、救济性服务,来降低纳税⼈办税成本,保障纳税⼈知情权、监督权、陈述与申诉权等权益,但是受观念、习惯、体制等诸多因素影响,在纳税⼈权益保护⽅⾯仍然存在诸多不⾜,归纳起来主要表现在以下⼏个⽅⾯:(⼀)税收遵从成本⾼尽管近年来在简化办税流程、减少纳税⼈多头跑多次找等⽅⾯采取了不少改⾰措施,但是“管理控制型”的痕迹仍然⽐较明显,因之⽽出台的征管措施也⽐较频繁。
发票管理、⼀般纳税⼈管理、税收优惠管理等⽅⾯都不断加⼤⼒度,在加强税收征管的同时,也加⼤了纳税⼈履⾏税收义务的负担。
如商贸企业⼀般纳税⼈管理,纳税⼈除了要负担购买计算机、打印机、⾦税器具以及⾦税器具的后续维护费⽤等货币成本之外,还要承担六个⽉跟踪管理带来的资料报送、实地调查等时间成本以及可能被转⼊辅导期管理的⼼理成本,如果被转⼊辅导期则要承担预缴税款、限制发票数量与限额管理等遵从成本。
我国纳税人权利保护问题研究1. 引言1.1 研究背景纳税人权利保护是我国税收领域的重要课题,随着税收制度的不断完善和税收征管的日益规范,纳税人的权利保护问题也逐渐受到社会的关注。
我国纳税人数量庞大,纳税种类繁多,税收征管工作的复杂性也在不断增加,因此纳税人权利保护问题显得尤为重要。
研究纳税人权利保护的背景主要有以下几个方面:随着我国经济的快速发展和税收收入的不断增加,纳税人的权利保护需求日益凸显。
税收征管工作的严谨性和专业性要求越来越高,如何在确保税收征管效果的同时保护纳税人的合法权益成为一个亟待解决的问题。
纳税人权利保护是税收征管工作的重要内容之一,关系到税收政策的执行和税收征管的公正性,因此有必要对纳税人权利保护进行深入研究和探讨。
通过对纳税人权利保护的研究,可以更好地了解我国税收领域存在的问题、完善相关政策和制度,提高税收征管的效率和水平,进一步促进社会经济的健康发展和稳定。
1.2 研究意义纳税人是国家财政的重要来源,他们的权利保护关系到国家税收制度的公平和透明。
我国纳税人权利保护问题一直存在着一些困扰。
探讨我国纳税人权利保护的现状和存在的问题,不仅有助于提高我国税收制度的公平性和透明度,还有助于增强纳税人的意识和责任感,进一步促进社会的和谐发展。
借鉴国外经验,探讨纳税人权利保护的主要内容和实施路径,可以为我国建立更加完善的纳税人权利保护制度提供参考。
对纳税人权利保护的建议,可以为政府相关部门改进税收管理方式,提高纳税人的满意度,促进国家税收的稳定增长,有助于构建和谐稳定的社会环境。
本文旨在深入研究我国纳税人权利保护问题,为完善我国税收制度提供理论参考和实践指导。
1.3 研究方法研究方法是确保本研究能够科学、全面地展开的重要环节。
本研究将采用文献分析和实地调研相结合的方法进行。
通过查阅大量相关文献,包括法律文件、学术论文和政府报告,以全面了解我国纳税人权利保护的现状和问题所在。
我们将开展实地调研,深入了解纳税人在实际操作中遇到的问题,搜集案例和经验,为制定合理的建议提供依据。
纳税人权利保护之一般分析
目; 次
; 一、引言
; 二、纳税人权利保护之来源
; (一)宪法
; (二)超国家法和国际法
; (三)国内法律
; (四)行政规则
; 三、纳税人权利保护之方式
; (一)立法保护
; (二)行政保护
; (三)司法保护
; (四)纳税人自我保护
; 四、纳税人权利保护之内容
; (一)与税法的合法性相关的权利
; (二)税收行政程序中的纳税人权利
; 五、结语
; 一、引言
; 自上个世纪80年代以来,纳税人权利在第三次税制改革浪潮的契机中,得到了全球性的普遍关注和保护。
纳税人权利保护不仅得到了立法的重视,而且征税机关在行政方面也进行了全面改革,新型的以服务为导向的税收行政模式得以普及和推行。
因人权的发展和经济全
球化的影响,一些国际组织对纳税人权利的保护也起到了巨大的推动作用,卓有成效的是欧洲联盟与经济合作和发展组织(OECD)。
欧盟明确要求其成员国尊重和保护人权,并积极推动税收领域的纳税人保护;OECD更是在上个世纪80年代末对其成员国进行了一次纳税人权利保护状况的全面调查,并在1990年公布了一份调查报告[1],敦促其成员国加强纳税人权利保护。
; 可以说,纳税人权利已经成为世纪之交现代税法的主流话题,如何合理配置并规制征税机关的征税权力,如何加强纳税人权利保护并努力实现纳税人对税法的自愿遵从,成为现代税法需要探索和解决的新课题。
由于纳税人权利概念的提出不过是最近20年左右的事情,而纳税人权利保护更是一个刚刚引起重视和得到关注的问题,因此,分析各国纳税人权利保护的现状,探寻纳税人权利保护的一般规律与共同特点,既为本国纳税人权利的保护和借鉴所必须,同时也为经济全球化背景下纳税人权利走向国际合作与发展所需求。
鉴于此,本文拟对20世纪80年代以来燎原于西方发达国家的纳税人权利保护予以一般分析,所谓一般分析,即适当忽略各国因政治、经济、法律和文化传统不同而对纳税人权利保护产生的具体差异,而着重关注于当代纳税人权利保护的趋同性和主要特点,选取纳税人权利保护的来源、方式与内容三个基本方面予以提炼和评析,在有意识的前瞻性分析中为纳税人权利保护之深入研究构建一个基本框架。
; 二、纳税人权利保护之来源
; 纳税人权利保护的来源,也即纳税人权利保护的主要根据,主要
是指纳税人权利的法律渊源,但纳税人权利保护并不限于法律的渊源,不具有正式法律效力的行政规则也能为纳税人提供法定权利之外的行政性保护,从而在实质上扩展了纳税人权利。
概览各国纳税人权利保护的现状,纳税人权利的来源可以归结为以下四个方面:
; (一)宪法
; 宪法确定的基本原则、宪法明确规定的公民的基本权利以及宪法中的涉税条款是一国纳税人权利最重要、最根本的渊源。
现代法治国家,宪法就是"人民自由权利的保障书"。
[2]宪法确立的民主原则、法治原则和人权保障原则均构成纳税人权利的重要根据。
宪法中的三权分立原则以及适用于所有法律的一般规则,如禁止溯及适用、平等适用等规则均适用于税法的立法、执行和司法,纳税人可以据此主张违宪的税法规定无效,宪法中规定的公民权利更是纳税人权利可以直接援引的根据。
由于公民是一国税负的主要承担者,各国宪法大多明确规定公民有纳税的义务。
因此,公民的基本权利自然也应成为纳税人可以直接据以主张不受征税权力过度侵犯的基本界限和保障。
宪法中的涉税条款则一般包括税收法定原则、税收公平原则和量能负担原则。
公民仅依法承担纳税义务,国家征税必须经由公民或者他们选举产生的代表同意,税收立法权由议会遵照立法程序行使,税收在一国国民之间平等征收,公民按照各自的经济能力负担相应的税收,税收必须用于法定的符合国民整体利益的目的。
这些宪法上的税法基本原则保证了税法的正义性,为纳税人的征税同意权、用税监督权和税负公平权提供了根本依据和保障。