微信认证有什么好处(优点分析)
- 格式:docx
- 大小:13.65 KB
- 文档页数:1
微信微应用的优势及其卖点
1.基数大,任何一个公众软件的用户不会超过QQ用户,而微信是腾讯的一个子产品,将
腾讯用户基数和手机号成功移接微信公众软件上。
2.微信的使用不区分国界,用户分散在全球各地,范围广
3.基于微信这个神器的影响力,开发新的产品更加具有说服力,能让顾客相信
4.前景广阔,微信用户超过4.5亿,在一个平台的用户超过4.5亿人次,哪怕有1%的人关
注你的企业,想了解你,这个数量已经是无法想象的
5.便于企业宣传,不容易被拒绝
6.一键导航,一键拨号,更方便顾客群体找到企业
7.众多公司企业在微信上设置有微信公众平台,更加方便企业后续的宣传和企业发展路线
8.基于微信版本升级后,推送的消息客户点击进去可以直接进入微应用的主页面,可以查
看更全面的信息及动态
9.微信公众平台上哪怕再小的个体经营户都可以打造专属自己的营销平台
10.具有互动性,参与性,内容可读性
11.不同于以往的微信公众平台,对话单一,模式单一不能充分的利用平台优势创造更大的
利益
12.微应用现在市场处于一个出生期,没有过多的人去竞争,市场不成熟,更利于去开发市
场
13.将现代的App嫁接到了微信公众平台上
14.关注后及时的信息推送,有助于企业抓住商机,抓住人群
15.后台操作,让企业自己更加清晰直观的了解到现阶段在微信平台的发展势头和用户群体
16.自己更新信息内容,及时性,快速性
17.让企业商户在微信平台上第一时间抓住顾客抓住商机,及时购买在线付款
18.将社交平台的广泛性结合商机
19.。
互联网安全知识:保护你的身份信息——多因素身份认证的好处在当今日益依赖互联网的时代,保护个人身份信息变得越来越重要。
身份信息遭受黑客窃取或数据泄露事件时有发生,导致个人隐私暴露、财产受损、声誉受损等不良后果。
为了保护个人身份信息不受侵犯,多因素身份认证逐渐成为保护身份安全的有效手段。
多因素身份认证是指用户在登录系统或应用程序时,不仅需要输入用户名和密码,还需要验证一个以上的因素,如指纹、圆形密码、移动应用或硬件令牌等信息。
这种方法可以防止黑客通过模拟或猜测单一身份信息破解密码。
以下是多因素身份认证的几个优点。
1.提高安全性多因素身份认证可以大大提高系统和数据的安全性。
由于黑客需要攻击多个认证层,所以破解多因素身份认证的难度比单一身份验证要高得多。
例如,一些系统需要使用代号、密码和令牌三个因素来进行身份验证,这样就可以极大地提高身份认证的安全性,降低黑客攻击的成功率。
2.方便用户尽管多因素身份认证需要额外的步骤,但是只要选用正确的多因素身份认证方式,它不会对用户造成额外的困扰。
例如,指纹识别或类似的生物识别技术不需要用户记住额外的信息。
这个因素从长远来看,有利于增强用户的使用体验。
3.降低监管成本多因素身份认证有助于降低监管成本。
例如,在高度监管的领域,例如金融服务、医疗保健或电子商务,身份验证的成本很高。
多因素身份认证照片可以降低这些成本,因为它提供了额外的保护层,使监管机构能够延迟控制管理。
4.追求更高的安全需求有些行业、公司或企业,特别注重数据安全问题。
这类用户面对数据泄露高风险的情况,自然会寻求更高级别的身份验证手段。
多因素身份认证的存在,就是为了满足这类用户群体的安全需求。
总之,互联网安全是一个日益严峻问题,身份安全更是与用户的个人财产和隐私密切相关。
多因素身份认证技术在提高安全性的同时,也体现着科技进步的成果。
当然,多因素身份认证不是相对于传统身份认证的万无一失的解决方案,但它可以在一定程度上降低系统被攻击的风险和提高用户的安全使用感受。
微信服务号认证与不认证的区别
微信服务号认证之后:
1、每个月能够发四次图文消息
2、可以使用所有功能接口,腾讯直接开通微支付功能(个别功能如微支付
等还需要另外的申请)
3、可以自定义菜单,能够更好的展示企业或者产品信息,让更多的用户关
注您的微信平台,从而到销售或者营销的目的。
4、腾讯认证的企业,更容易获得用户的信任和关注,从而给企业带来更多
的流量。
5、腾讯对加大微信平台的管理,将公平对待违法传播的微信公众平台。
6、用户通过微信公众号搜索,展现几率更大。
微信服务号没有认证:
1、不可以使用所有功能接口功能
2、只能接收被动消息,无法主动与微信用户联系。
3、可自定义菜单
费用:认证费300元,及年审费用300元/年。
1微信公众号类型选择公众平台帐号类型分为服务号和订阅号两种。
1)服务号:给企业和组织提供更强大的业务服务与用户管理能力,帮助企业快速实现全新的公众号服务平台。
2)订阅号:为媒体和个人提供一种新的信息传播方式,构建与读者之间更好的沟通与管理模式。
1.1服务号与订阅号的应用区别服务号与订阅号在实际应用中的区别如下表所示:表服务号与订阅号应用功能差别1.2服务号高级接口权限1.2.1微信高级接口介绍1. 微信高级接口高级接口仅限微信认证的服务号使用。
一旦微信认证被取消,高级接口中的所有接口将被停用。
2. 微信认证后将自动开通高级接口,获得高级接口中所有接口权限,无需二次申请。
3. 一旦微信认证被取消,高级接口中的所有接口将被停用。
1.2.2服务号高级接口权限高级接口含有获取用户基本信息、客服接口、高级群发接口等高级接口权限如下图所示:图高级接口权限列表2微信公众号注册2.1微信公众号注册说明2.1.1注册邮箱说明注册所用邮箱用于登陆微信公众平台账号,且邮箱账号须为未绑定微信的邮箱账号,然后设置登陆密码,如下所示:登陆邮箱查看邮件,并激活公众平台账号2.1.2选择适合自身的公众账号微信公众平号注册时,可根据公众号的用途,具体选择对应的类型。
“企业”类型包括:企业、分支机构、企业相关品牌、产品与服务、以及招聘、客服等类型的公众号。
“媒体”类型包括:报纸、杂志、电视、电台、通讯社、其他媒体等类型的公众号。
包括:国内外、各级、各类政府机构、事业单位、具有行政职能的社会组织等类型的公众号。
目前主要覆盖公安机构、党团机构、司法机构、交通机构、旅游机构、工商税务机构、市政机构、涉外机构等。
包括:不属于企业、政府、媒体、个人的机构类型的公众号。
包括:不属于企业、政府、媒体、其他组织类型的公众号。
2.1.3企业类型信息登记说明手机号码、身份证、营业执照、组织机构代码、企业邮箱登记的限1、同一个企业邮箱只能申请1个公众号。
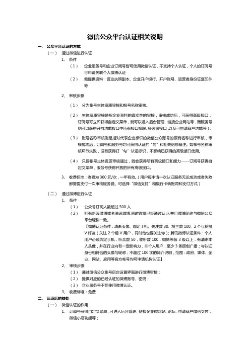
微信公众平台认证相关说明一、公众平台认证的方式(一)通过微信进行认证1、条件(1)企业服务号和企业订阅号皆可使用微信认证,不支持个人认证,个人的订阅号可申请关联个人微博认证(2)需提供资料:营业执照副本、企业开户银行、开户账号、运营者身份证复印件等2、审核步骤(1)分为帐号主体资质审核和帐号名称审核。
(2)主体资质审核是指企业资料的真实性的审核,审核成功后,可获得高级接口,订阅号可立即获得自定义菜单,就可以进入后台管理、链接企业网站等,而服务号则可以获得开放功能接口中所有接口权限、多客服接口,以及可申请商户功能等);(3)账号名称审核则是指对代表企业标识的微信公众账号的原有名称进行审核,审核成功后,订阅号和服务号均可获得认证的“勾”和相关信息备注。
如帐号名称审核环节失败,没有获得打“勾”认证标识,不影响已获得的高级接口使用。
(4)只要帐号主体资质审核通过,就会获得所有高级接口和能力——订阅号获得自定义菜单,服务号获得开放的所有高级接口。
3、收费标准:收费为300元/次,一年有效。
(用户每申请一次认证服务无论成功或者失败都需要支付一次审核服务费。
可选择“微信支付”和银行卡转账两种支付方式)(二)通过微博进行认证1、条件(1)公众号订阅人数超过500人(2)拥有新浪微博或者腾讯微博,同时微博已经通过认证,并且微博昵称与微信公众平台昵称一致。
【微博认证条件:清晰头像、绑定手机、关注数30、粉丝数100、2个互粉橙V好友(关注2个橙V用户,同时他也要关注你);腾讯微博认证条件:个人用户必须绑定手机,听众数50,收听数100,微博等级3级以上,有清晰本人头像,并在行业内有一定影响力,非个人用户,至少3条原创广播;与认证身份相符合的头像与昵称;不超过100字的简介说明,范围:政府、媒体、企业、网站、应用等官方帐号均可申请机构认证】2、审核步骤(1)通过微信公众账号后台设置界面进行微博审核;(2)提供对应的已经认证的微博账号、密码;(3)企业服务号不能使用微博认证。
微信服务号和订阅号的区别及认证问题解释(一)微信服务号和订阅号的区别公众平台服务号,是公众平台的一种帐号类型,旨在为用户提供服务。
如:招商银行、中国南方航空。
1、服务号1个月(按自然月)内仅可以发送4条群发消息。
2、服务号发给订阅用户(粉丝)的消息,会直接显示在对方的聊天列表中,且公众号名称为蓝色字体。
3、服务号可申请自定义菜单。
公众平台订阅号,是公众平台的一种帐号类型,为用户提供信息和资讯。
如:骑行西藏、央视新闻。
1、订阅号每天(24小时内)可以发送1条群发消息。
2、订阅号发给订阅用户(粉丝)的消息,将会折叠显示在对方的“订阅号”文件夹中,对点击“订阅号”即可查看消息。
3、订阅号不支持申请自定义菜单。
二者区别:1.服务号:给企业和组织提供更强大的业务服务与用户管理能力,帮助企业快速实现全新的公众号服务平台。
2.订阅号:为媒体和个人提供一种新的信息传播方式,构建与读者之间更好的沟通与管理模式。
微信5.0把公众账号分为订阅号和服务号,订阅号每一天都可以发一条消息,适合做新顾客的开拓、培养新顾客、促销产品把新顾客转化成顾客,为企业创造大量的利润;而服务号每一个月只能发4次消息,适合用来服务好老顾客,因为老顾客已经体验过产品的好处,只要服务好老顾客,顾客就会重复跟企业购买产品,不需要推送大量的促销信息给顾客,一个月推送4次产品信息足够了。
自定义菜单:目前自定义菜单最多包括3个一级菜单,每个一级菜单最多包含5个二级菜单。
一级菜单最多4个汉字,二级菜单最多7个汉字,多出来的部分将会以“...”代替。
请注意,创建自定义菜单后,由于微信客户端缓存,需要24小时微信客户端才会展现出来。
建议测试时可以尝试取消关注公众账号后再次关注,则可以看到创建后的效果。
两者之间的选择:微信公众平台服务号或者订阅号的选择,要根据不同行业来进行搭配使用。
如果想经常主动与客户粉丝进行互动,那么是订阅号好些(如订餐),如果不需要经常给客户发送推送消息,只是单纯的想让客户通过微信能够主动了解企业的,那么服务号会好一些(如KTV)。
个人小程序认证对于使用微信有很多的帮助很多人在使用微信的过程当中接触到了微信中的个人小程序。
关于这些小程序的认证问题,不少人才明确表达过他们受到过困惑,那么个人小程序认证究竟有哪些特殊的地方,才使得很多人在了解它的时候遇到了困难和阻碍呢?第一,对微信小程序非常感兴趣的人往往就是经常使用它的人,在生活当中他们经常接触到与其相关的一系列信息,并在后期发现自己想要对它展开进一步的认识。
在这个过程当中,不少人就希望可以直接将个人小程序认证了解更多与它相关的信息,并且让它能够帮助自己使用。
第二,人们可以通过哪些方法来认证个人小程序呢?首先,点开微信当中的一些小程序相关项目,找到了自己比较感兴趣的小程序,之后点开会有相关认证项目,将微信的一系列信息填写上去之后就可以得到自己想要的答案了。
我在这个过程当中发现自己对于个人小程序认证依旧有弄不懂的地方,也可以直接找到点点客来询问自己所遇到的疑惑,相信这个平台也会给出符合自己心意的答案,在短时间内能够将认证这个步骤完成。
第三,如果遇到了自己疑惑比较多的问题,很多人会通过网络搜寻相应的答案,甚至不少人直接搜索相对应的视频来寻求帮助。
当然,一般情况下,新出现的小程序都有人在这个过程当中关注着。
如果在这个过程当中不少人遇到了疑惑,并且经常去对应的网站询问,也会有网友将专门的视频发上去,希望可以给人们带来一些帮助。
如果对于文字内容了解得比较少,希望直接通过相对应的视频来解决个人小程序认证的问题,也可以去对应的网址搜索。
当然在生活当中遇到的问题都可以通过网络来搜索相应的答案,但是通过自己的朋友来解决自己的疑惑也是可以的。
如果朋友在这方面知道的比较多,或者曾经给自己提出过很多类似的意见,寻求朋友们的帮助也可以在短时间内完成认证的步骤。
毕竟小程序,对于人们使用微信还是有很多帮助的。
新形势下认证的重要作用
在当前信息化时代,认证的重要性愈发凸显。
随着各行业的数字化转型,认证作为确保信息安全的重要手段,扮演着越来越重要的角色。
首先,认证可以提高信息安全性。
在数字化时代,信息泄露和网络攻击已成为企业和个人面临的重要威胁。
认证可以通过验证身份、加密通信、检测恶意软件等手段,提升信息安全性,保护用户隐私。
其次,认证也可以促进数字经济的发展。
数字经济以信息为主要生产要素,是数字化转型的重要推动力。
而认证作为数字化转型的关键环节之一,可以加强数字经济的信任与互联互通,促进数字经济的繁荣发展。
最后,认证还可以提高用户体验。
随着数字化时代的到来,用户对便捷、快速、安全的服务体验需求不断提高。
认证可以通过自动化验证和快速响应等手段,提升用户体验,增强用户黏性,增加用户的忠诚度。
总之,在当前信息化时代,认证的作用越来越重要。
企业和个人需重视认证,加强信息安全保护,推进数字化转型,提高用户体验,为数字经济的繁荣发展做出贡献。
- 1 -。
微信申请原创的利弊分析
利:1、可原创声明,有原创标签;
2、管理原创文章,查看被转载信息:后台可以很清楚的看到哪个公众号转载了你的文章,什么时间转载的,以及转载的公众号信息和文章链接信息;
3、转载不允许修改,显示原创公众号链接:如果谁的公众号转载你已经声明原创成功的文章,这篇文章将会被系统强制性的跟原创文章的标题、内容等一模一样,换句话说不允许修改。
4、文章评论功能:每篇文章底部都可以实现评论功能,并且这个评论功能可以开启,也可以关闭,评论显示与否是运营者说了算。
5、内链功能:文章可以插入链接,不过是内链,并且只能链接到已经群发过的文章,不再用回复01,查看xxx文章了。
6、页面模板功能。
开通了原创声明功能,就可以开通页面模板功能了,一个很大的好处就是可以做一个精美的模板放在自定义菜单里面显示,更好的展示的内容。
7、发布的原创文章可以被打赏,实现真正的自媒体变现,有人每个月靠粉丝打赏可以进账上万。
弊:因为公众平台没有持续提供更多有效的原创保护措施,其不足之处也逐渐呈现。
1、形成信息孤岛。
2、无法解决专业做营销公众号团队的洗稿问题。
3、个人原创作者,实际收益有限。
4、个人原创作者更难与专业营销团队竞争。
微信公众平台的优势和功能介绍随着移动互联网技术的不断发展,微信已经成为了一种非常流行的社交工具,无论是个人间的交流、商业合作,甚至是政府组织的宣传,微信都承担着重要的角色。
作为微信的重要组成部分,微信公众平台为个人、企业和机构提供了一个开放、便捷且高效的交流和传播平台。
本文将介绍微信公众平台的优势和功能,帮助读者更好地了解和使用这个平台。
一、微信公众平台的优势1.广泛的用户群体:微信是全球最大的社交媒体平台之一,拥有数以亿计的活跃用户。
通过微信公众平台,个人和企业可以与广大用户进行线上互动和传播信息,快速积累粉丝。
2.开放的交流平台:微信公众平台为个人和企业提供了一个开放的交流平台,用户可以通过关注、评论、点赞等方式与公众号进行互动。
与传统的媒体形式相比,微信公众平台具有更强的互动性和用户黏性。
3.多样化的内容形式:微信公众平台支持文字、图片、音频、视频等多种形式的内容发布。
这为用户提供了更多选择,可以根据不同的需求和目标受众选择适合的内容形式进行发布。
4.实时反馈和数据分析:微信公众平台提供了丰富的数据统计和分析功能,用户可以实时了解文章阅读量、转发量、用户行为等信息,从而对内容进行优化和改进。
5.微信生态系统:微信公众平台是微信生态系统的重要组成部分,通过微信公众平台,用户可以与微信的其他功能和服务进行无缝对接,提升用户体验和便利性。
二、微信公众平台的功能介绍1.文章发布:作为公众号的核心功能之一,用户可以通过微信公众平台发布文字、图片、音频、视频等多种形式的文章。
发布后,用户可以通过微信公众平台的底部菜单或自定义菜单进行推送,提高文章的曝光度。
2.素材库管理:微信公众平台提供了素材库功能,用户可以将常用的素材进行分类管理,并随时调取使用。
这样可以提高工作效率,减少重复操作。
3.消息互动:通过微信公众平台,用户可以实现与粉丝的实时互动。
包括用户的留言、评论、点赞等,公众号可以及时回复和互动。
微信公众号主要面向名人、政府、媒体、企业等机构推出的合作推广业务。
在这里可以通过微信渠道将品牌推广给上亿的微信用户,减少宣传成本,提高品牌知名度,打造更具影响力的品牌形象。
微信公众号的口号是“再小的个体,也有自己品牌”,足以见得其对品牌推广的重要性。
如何申请微信公众号认证?需要在业内有一定知名度,符合条件者方可申请微信公众号认证。
您可以通过微博、网站等途径,推广自己的微信公众号的二维码,获取更多订阅用户,扩大影响力。
可以找专业代认证的机构帮您认证,如美基营销,一般在2-7日内便可完成认证。
可在百度搜索美基营销,在官方网站上找到联系方式,通过美基营销的工作人员认证,费用较低,且正规有保障,永久有效。
微信公众号助手有什么用?您可以在设置里面绑定一个私人微信号,利用微信公众号可以群发消息,随时查看消息群发状态。
微信公众号如何添加好友?在微信中点击朋友们→添加朋友→扫描二维码→把需要关注用户的二维码图案置于取景框内→添加关注的人。
添加关注成为粉丝后,您所关注的用户即可通过微信公众平台发送消息与您互动。
微信公众号具体应用案例一:本地商家通过美基营销代认证后,在门口放置官号二维码,在生活中,引导顾客关注官号。
线下商家深圳海岸城、金钱豹全国连锁店,将微信二维码发布在自己的店门前。
案例二:微信也可以加美丽说聊时尚咯!添加方法:打开微信→朋友们→添加朋友→扫描二维码或者直接搜索“美丽说”。
花小美在微信等着你!案例三:爱范儿官号二维码,放置在网站的首页,引导网站用户订阅。
主站上粘贴爱范儿官号二维码,方便顾客订阅爱范儿每日精选新闻推荐。
微信营销微信营销主要包括微信认证、增加有效粉丝、信息群发、站街(让同城微信用户均显示你的微信账号)、地理位置设置、自动打招呼加好友、自动回复消息等。
可联系美基营销的在线工作人员。
微信如果安全评估
微信是现今非常流行的即时通信应用程序,它提供了丰富的功能和便捷的用户体验,但同时也存在一些安全风险和隐私问题。
以下是关于微信安全评估的一些主要方面:
1. 数据加密:微信使用了端到端的加密技术,确保了用户发送的消息在传输过程中的安全。
这意味着第三方无法截获或窃取用户的消息内容。
2. 账号安全:微信提供了多种账号保护机制,如登录密码、手机绑定、短信验证码等,以确保用户账号的安全。
此外,微信还支持指纹或面部识别等生物特征认证技术,提供更高级别的账号保护。
3. 隐私保护:微信将用户的个人隐私视为重要,承诺不会未经用户同意收集、存储或传递用户个人信息。
用户可以根据自己的需求设置隐私权限,限制其他用户或应用程序对自己的信息访问和使用。
4. 安全漏洞:微信在发现安全漏洞时会积极修复,并及时发布安全补丁。
用户可以通过更新微信应用程序来获取最新的安全修复。
5. 钓鱼和欺诈:尽管微信采取了一系列措施来识别和阻止钓鱼和欺诈行为,但仍有一些用户可能会遭遇到此类问题。
用户应该警惕接收到的不明链接、陌生联系人和可疑信息,并避免泄
露个人敏感信息。
总体来说,微信具有较高的安全性,并采取了一系列措施保护用户的个人信息和账号安全。
然而,作为用户,我们仍然需要保持警惕,合理使用微信并保护自己的隐私和安全。
微信成功的原因及其意义分析微信成为现在人们必不可少的一款软件,为我们的日常生活提供了很多的方便,微信成功的原因是什么呢?微信又有什么意义?以下是店铺为大家整理的关于微信成功的原因及其意义分析,供大家阅读! 微信成功的原因1、产品品质;微信无论在细节还是功能方面,都具备可圈可点的亮点,正是这些产品功能上的特色,在早期吸引了初期用户,这是基础。
在后续的产品改进中,每个版本的微信在品质方面,都有着杰出的创新,比如此前承载着一个小故事的一条乡村小路的图片。
同时其他方面也有着类似状况2、推出时间迅速并且专注,不像雷军后来弃米聊不闻不问,全部心思在小米手机;这是我个人认为微信能超过米聊的主要原因。
微信诞生时间虽然晚于米聊一个月,但这个时间也早于其他移动通讯软件,首先在时间方面占据了一定优势;而且微信在后来的版本中一直保持专注姿态,无论平台版本还是功能扩充,每个大版本都有质的变化。
而米聊所属公司小米,此时正将精力投放于小米手机身上,从而分散了自身精力也忽略了微信的杀伤力,这是我个人认为微信后来超过米聊的主要原因之一。
3、腾讯邮箱、QQ等平台推波助澜;这个无须多说,接受QQ消息、QQ邮箱WEB端的直接推荐等等方式,直接推动了微信的成长速度。
4、微信强大的市场营销和产品推广工作;无论是腾讯内部的工作人员,还是外包服务的产品推广公司,对微信的市场推广工作都付出了艰辛的努力工作。
从此前微信传播过程中的载体、内容、方式、创意等等方面来看,我认为腾讯公司在市场营销这一块的宣传推广,也直接促进了微信的成长速度。
5、优秀的团队战斗力:微信负责人张小龙本身就是一个传奇,加之腾讯提供的微信团队在通讯类产品上也有着一定经验(Foxmail、QQ 邮箱等),关于张小龙,知乎上的问答已经很详细了。
6、对用户需求的了解和把握:据闻张小龙每个礼拜都会特意搜索用户对微信的反馈信息,对于有价值的新闻和博文,都会仔细阅读;同时其在微博上针对用户提出的疑问和批评,大多情况下也会亲自解决回复,所以微信在对用户了解和服务提供方面,也为日后微信的发展打好了基础。
微信注册辅助验证什么意思微信注册辅助验证是指在用户注册微信账号时,为了确保用户的身份真实性和账号安全性,进行的一种辅助验证方式。
通过辅助验证,微信可以更好地保护用户的个人信息和账号安全,防止恶意注册和滥用账号的行为发生。
微信作为中国最大的社交平台之一,在用户注册时需要进行验证以确保账号的真实性。
辅助验证主要是指在一些特殊情况下,为了进一步验证用户身份,系统会要求用户提供一些附加的信息或操作。
例如,当用户在注册微信账号时,填写了与手机号不一致的身份证号码,系统会发出一个辅助验证的请求,要求用户提供其他证明身份真实性的材料,如身份证正反面照片或银行卡信息等。
辅助验证可以有效防止用户注册时提供虚假信息或使用他人的身份信息进行注册,保护用户的个人隐私和账号安全。
这一方式的引入使得微信的平台更加安全可靠。
虽然辅助验证对于账号安全非常重要,但与此同时,也会给用户注册过程增加一些麻烦和时间成本。
用户需要提供额外的信息,填写相应的表格或拍摄照片等,这在一定程度上增加了注册的难度和复杂度。
然而,通过这种辅助验证方式,微信可以更好地规避潜在的安全风险,减少恶意攻击和滥用账号的风险。
用户只需要多花一些时间完成验证,换来的是更高的账号安全性和更好的使用体验。
微信注册辅助验证的引入,也使得用户的个人信息更加安全可靠。
用户的手机号、身份证号码等个人敏感信息在验证过程中得到更好的保护,减少被盗用的风险。
同时,这种验证方式也为用户提供了一种更加便捷的账号找回方式,在忘记密码或丢失账号时能够更有效地找回。
总之,微信注册辅助验证作为一种保护用户账号安全和个人信息的方式,在一定程度上提高了用户的注册安全性和使用体验。
尽管这会增加一些用户的操作和时间成本,但在保护用户隐私和账户安全方面是必要的。
我们应该积极配合并理解微信的辅助验证机制,共同营造一个更加安全可靠的网络环境。
技术支持的分析与实践微信技术对安全保
障的作用
微信作为一款广泛使用的社交媒体和即时通讯工具,在日常生活中扮演着重要的角色。
它不仅为用户提供了便利的交流和沟通方式,还为用户的安全保障提供了一定的技术支持和保障。
本文将分析和探讨微信技术对安全保障的作用。
1. 数据加密保护
微信在传输和存储用户数据时采用了先进的加密技术,可以有效保护用户的隐私和个人信息不被恶意窃取。
其消息传输过程中使用了端到端的加密方式,确保了消息内容的安全性。
此外,微信还对用户的登录信息和支付信息等敏感数据进行加密保护,提高了用户账号的安全性。
2. 恶意软件和病毒防护
3. 非法信息过滤和举报机制
微信通过建立非法信息过滤和举报机制,有效防范了网络诈骗、涉黄、传谣等非法活动。
微信团队会通过技术手段对用户发布的内
容进行检测,一旦发现违法违规信息,会及时进行删除和处理。
同时,微信还鼓励用户积极参与监督,提供举报渠道,从而形成了社
会共治的安全保障机制。
4. 账号安全和身份认证
为保障用户的账号安全,微信采取了多种措施进行身份认证。
用户可以通过绑定手机号、微信号等方式来建立自己的账号,并设
置密码进行登录。
此外,微信还支持刷脸登录等生物识别技术,提
高了账号的安全性和用户认证的便捷性。
5. 系统维护与安全升级
微信团队会定期对系统进行维护和安全升级,以提供更好的用
户体验和安全保障。
他们会及时修复系统漏洞,增强系统的稳定性
和安全性。
此外,微信还会对用户反馈的问题进行快速回应和解决,保障用户在使用过程中的技术支持和服务质量。
微信认证有什么好处(优点分析)
微信公众平台是面向名人、政府、媒体、企业等推出的合作推广业务。
在这里可以通过微信渠道将品牌、广告信息推送给上亿的微信用户。
减少宣传成本,提高品牌知名度,打造更具影响力的品牌形象。
微信认证后具有权威性、名人效应、品牌特性、可信度提高。
如何开通微信呢?
微信公众平台的开通也可以直接找优度网的工作人员帮忙,搜优度网找到官网后找客服即可。
优度网可高效、保证质量的完成微信申请开通服务。
微信公众平台开通有具有以下功能:消息群发、自动回复、关键词回复、二维码、用户管理等,满足了大部分企业的微营销需求。
所需资料:
1.微信认证的名称,如上海XXX公司、XXX旗舰店、张三
2.企业logo图片,可作为头像和二维码中间的图案
开通要求:
企业或个人需要在业内有一定知名度,且具备相关资质及证件才能申请开通微信公众平台。
一般企业难以达到这个要求,便可直接找优度网的工作人员帮忙,搜优度网找到官网后找客服即可。
优度网可高效、保证质量的完成微信申请开通服务。
微信公众平台开通有具有以下功能:消息群发、自动回复、关键词回复、二维码、用户管理等,满足了大部分企业的微营销需求。
公众平台分析:
微信公众号主要面向名人、政府、媒体、企业等机构推出的合作推广业务。
在这里可以通过微信渠道将品牌推广给上亿的微信用户,减少宣传成本,提高品牌知名度,打造更具影响力的品牌形象。
微信公众号的口号是“再小的个体,也有自己品牌”,足以见得其对品牌推广的重要性。