小学一年级认识长方形和正方形
- 格式:ppt
- 大小:1.31 MB
- 文档页数:5
一年级数学图形的认识教案一、教学目标1.让学生能够直观地认识长方形、正方形、三角形、圆形等平面图形。
2.培养学生通过观察、比较、分类的方法,识别各种图形的特征。
3.培养学生的观察能力、空间想象能力和合作交流能力。
二、教学重难点1.教学重点:认识长方形、正方形、三角形、圆形等平面图形。
2.教学难点:理解各种图形的特征,并能进行分类。
三、教学准备1.教具:各种平面图形卡片、图片、模型等。
2.学具:每位学生一套平面图形卡片。
四、教学过程(一)导入1.教师出示各种图形卡片,引导学生观察并说出它们的名称。
(二)新课教学1.长方形的认识(1)教师展示长方形卡片,引导学生观察其特征。
(2)学生通过观察,发现长方形有四条边,对边平行且相等。
(3)教师讲解长方形的定义,并让学生举例说明。
2.正方形的认识(1)教师展示正方形卡片,引导学生观察其特征。
(2)学生通过观察,发现正方形有四条边,四条边都相等。
(3)教师讲解正方形的定义,并让学生举例说明。
3.三角形的认识(1)教师展示三角形卡片,引导学生观察其特征。
(2)学生通过观察,发现三角形有三条边,三条边相连。
(3)教师讲解三角形的定义,并让学生举例说明。
4.圆形的认识(1)教师展示圆形卡片,引导学生观察其特征。
(2)学生通过观察,发现圆形没有角,边缘平滑。
(3)教师讲解圆形的定义,并让学生举例说明。
(三)巩固练习1.教师出示各种图形卡片,让学生快速说出它们的名称。
2.学生分组进行图形分类游戏,将相同图形放在一起。
(四)课堂小结(五)作业布置1.让学生用今天所学的图形,画一幅画。
2.家长签字确认。
五、教学反思本节课通过直观的观察、比较、分类等方法,让学生认识了几种常见的平面图形。
在教学过程中,注重培养学生的观察能力和空间想象能力,让学生在轻松愉快的氛围中学习。
但需要注意的是,部分学生对图形的特征理解不够深刻,需要在课后加强辅导。
总体来说,本节课达到了预期的教学目标。
长方形和正方形的认识一、任务一:眼见为实1.回忆长方形、正方形长什么样一年级,我们就认识了长方形和正方形 ,大家想一想,长方形和正方形长什么样?生:长方形:长长的、扁扁的正方形:正正方方的师:看来同学们心里都有个长方形、正方形的影子,你能不能用学具将你心里的长方形、正方形表示出来?2.动手做长方形、正方形。
好,开始动手操作。
师选取三个长方形(拼接条、丁字板、方格纸。
)进行展示。
观察这几组同学的作品,你有什么想说的?生1:它们都是长方形。
3.观察特点这些长方形他们大小不一样,颜色不一样,使用的材料也不一样,但它们都是长方形。
那他们应该有共同的特点。
来,大胆猜想一下,长方形会有什么特点?生:它们都是横着的边一样长,竖着的边一样长。
敢于大胆猜想,表达自己的想法,特别好,谢谢你。
刚才他说横着的边一样长,竖着的边一样长,(配合手示)。
在数学中我们叫对边相等。
(贴板贴:对边相等)跟老师说一遍对边相等。
这是长方形边的特征。
(板书:边)它们除了都有对边相等这个特征,还有没有共同的特征?生:都有4个角师:你发现了它们角的特征,特别好!看来这些长方形都是对边相等、都有4个角。
制造矛盾:老师也做了一个对边相等、有四个角的图形,你们看它是长方形吗?生:不是,边斜了师:边斜了,相应的什么也变了?生:角变了师:看来长方形的角也有共同的特点,有什么特点?生:4个角都是直角师:你表达的真清楚!很好,同学们观察到了这些长方形,它们都有共同的特点,就是对边相等,都有4个直角。
(板贴:4个直角)。
二、任务二:验证猜想其实这只是我们的猜想,长方形的边和角是不是真的具备这样的特征呢?我们需要进行验证。
现在老师手里有一张长方形纸片,你会怎么验证它对边相等、有4个直角呢?生:折一折(这个方法不错)那老师再为你提供直尺和三角板呢?量一量、比一比(同学们真有办法!)这张长方形纸片它就在你们的信封里。
注意听清要求:小组合作,要思考一下:你验证的是长方形什么特点?用了什么方法?得出了什么结论。
南京力学小学苏教版一年级数学下册《认识长方形、正方形、三角形和圆》教案一. 教材分析《认识长方形、正方形、三角形和圆》是南京力学小学苏教版一年级数学下册的一章内容。
本章主要让学生认识并理解长方形、正方形、三角形和圆的概念,了解它们的特点和性质,培养学生对图形的观察、分类和比较能力。
二. 学情分析一年级的学生已经具备了一定的观察和动手能力,但对长方形、正方形、三角形和圆的认识还比较模糊。
通过本章的学习,学生将能够对这些图形有更深入的了解,提高他们的数学思维能力。
三. 教学目标1.让学生掌握长方形、正方形、三角形和圆的概念及特点。
2.培养学生观察、分类和比较图形的能力。
3.培养学生运用数学知识解决实际问题的能力。
四. 教学重难点1.重难点:长方形、正方形、三角形和圆的特点和性质。
2.难点:运用数学知识解决实际问题。
五. 教学方法1.采用直观演示法,让学生通过观察实物和模型,了解图形的特点。
2.采用分组合作法,让学生在小组内讨论和探究,培养学生的团队协作能力。
3.采用问题驱动法,引导学生主动思考和探究,提高学生的数学思维能力。
4.采用实践操作法,让学生动手操作,巩固对图形的认识。
六. 教学准备1.准备相关图形实物和模型,如长方形、正方形、三角形和圆的卡片、模型等。
2.准备PPT或黑板,展示图形的相关图片和题目。
3.准备练习题和作业,巩固所学知识。
七. 教学过程1.导入(5分钟)利用PPT或黑板,展示一些生活中的图形,如教室里的桌子、操场上的足球等,引导学生观察并说出它们的形状。
2.呈现(10分钟)介绍长方形、正方形、三角形和圆的概念,并通过实物和模型展示它们的特点。
让学生分组讨论,总结这些图形的共同点和不同点。
3.操练(10分钟)让学生分组进行实践操作,用卡片或模型进行拼图,尝试组成不同的图形。
教师巡回指导,解答学生的疑问。
4.巩固(10分钟)呈现一些有关长方形、正方形、三角形和圆的题目,让学生独立或小组合作完成。
小学一年级数学《长方体和正方体的初步认识》教案5篇数学是一门基础性的科学,值得每个人去学习,尤其是孩子,更要去学习数学,并且以此来构架自己的思维体系。
下面是小编给大家整理的小学一年级数学《长方体和正方体的初步认识》教案5篇,希望对大家能有所帮助!小学一年级数学《长方体和正方体的初步认识》教案1教学目标:知识与技能:让学生通过动手、观察、合作、交流等活动认识长方体、正方体,知道长方体和正方体的面、棱、顶点以及长、宽、高(或棱长)的含义,掌握长方体和正方体的基本特征。
理解长方体和正方体之间的关系。
过程与方法:(1)学生在观察与操作中掌握长、正方体的特征,在活动中提高学生的实践能力。
(2)学生在观察、比较、发现长方体、正方体间的联系与区别。
情感、态度和价值观:让学生体会立体图形学习与实际生活的紧密联系,感受其价值,增强数学学习的兴趣和团结合作的能力。
教学重、难点重点:认识长方体、正方体的面、棱、顶点以及长、宽、高(棱长)的含义,掌握长方体和正方体的基本特征。
难点:理解长方体的长、宽、高与每个面得长、宽的联系。
教学具准备:教师:课件、长方体模型、实物、土豆、小棒、橡皮泥()学生:长方体和正方体实物教学过程:一、创设情境,激发兴趣师:大家看老师手中拿的是什么?(机器人)它是由什么形状的物体组成的?(长方体)以前咱初步了解了长方体,这节课,咱们一起学习认识长方体。
(板书:长方体)(意图:机器人取材于学生手工课上的作品,既贴近生活激趣,有很好的导入新课。
)二、动手操作感知面、棱、顶点(一)找生活中的长方体物品(学生说教师评价)(意图从生活实物入手,让学生从整体上感知长方体,积累长方体的表象。
)(二)探究长方体的特征1、操作实验,感知面、棱、顶点(1)每个学生拿出自己准备的长方体物品。
(2)师:老师没有忘记找长方体物品了,所以就带来了一个土豆,现在要把它变成长方体。
①(切一刀)出现了面,请学生上来摸一摸,感觉平平的。
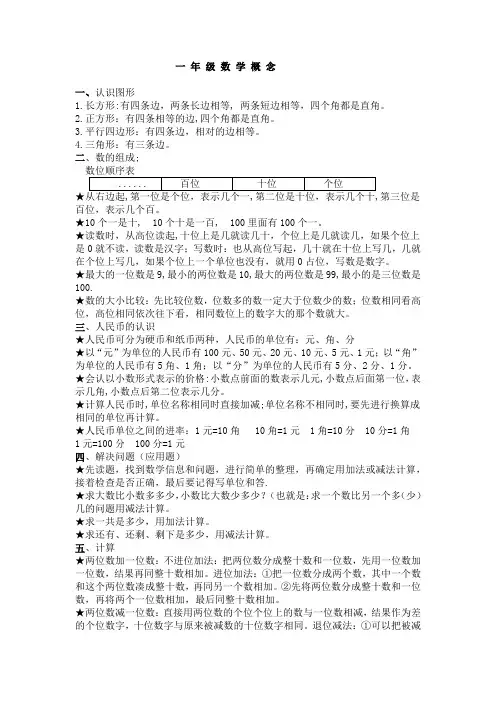
一年级数学概念一、认识图形1.长方形:有四条边,两条长边相等, 两条短边相等,四个角都是直角。
2.正方形:有四条相等的边,四个角都是直角。
3.平行四边形:有四条边,相对的边相等。
4.三角形:有三条边。
二、数的组成;第三位是百位,表示几个百。
★10个一是十, 10个十是一百, 100里面有100个一。
★读数时,从高位读起,十位上是几就读几十,个位上是几就读几,如果个位上是0就不读,读数是汉字;写数时:也从高位写起,几十就在十位上写几,几就在个位上写几,如果个位上一个单位也没有,就用0占位,写数是数字。
★最大的一位数是9,最小的两位数是10,最大的两位数是99,最小的是三位数是100.★数的大小比较:先比较位数,位数多的数一定大于位数少的数;位数相同看高位,高位相同依次往下看,相同数位上的数字大的那个数就大。
三、人民币的认识★人民币可分为硬币和纸币两种,人民币的单位有:元、角、分★以“元”为单位的人民币有100元、50元、20元、10元、5元、1元;以“角”为单位的人民币有5角、1角;以“分”为单位的人民币有5分、2分、1分。
★会认以小数形式表示的价格:小数点前面的数表示几元,小数点后面第一位,表示几角,小数点后第二位表示几分。
★计算人民币时,单位名称相同时直接加减;单位名称不相同时,要先进行换算成相同的单位再计算。
★人民币单位之间的进率:1元=10角 10角=1元1角=10分10分=1角1元=100分100分=1元四、解决问题(应用题)★先读题,找到数学信息和问题,进行简单的整理,再确定用加法或减法计算,接着检查是否正确,最后要记得写单位和答.★求大数比小数多多少,小数比大数少多少?(也就是:求一个数比另一个多(少)几的问题用减法计算。
★求一共是多少,用加法计算。
★求还有、还剩、剩下是多少,用减法计算。
五、计算★两位数加一位数:不进位加法:把两位数分成整十数和一位数,先用一位数加一位数,结果再同整十数相加。
《认识长方形、正方形》教学设计《认识长方形、正方形》教学设计《认识长方形、正方形》教学设计1教学目标:1.通过操作、比较、归纳,能够用自己的语言描述长方形、正方形的特征。
2.通过“推一推”“拉一拉”活动,获得研究图形的经验。
3.发展学生初步的空间观念,培养学生的动手操作能力。
渗透数学知识的实践性,激发每个学生学习数学的兴趣。
教学重难点:重点:探索出长方形、正方形的特征,并能用语言描述出来。
难点:在理解的基础上运用数学语言,表达自己的观点,表述自己的发现。
掌握探索的方法。
教学理念:人人学有价值的数学;人人都能获得必需的数学;不同的人在数学上得到不同的发展。
教学方法:情景教学法、讨论法、小组合作学习法、自主探究法、观察法。
教具准备:长方形、正方形纸,多媒体课件。
学情分析:三年级的学生能够感性的认识长方形和正方形,并能从生活中找到一些物体的表面是长方形或正方形,本节课主要通过学生自己动手实践操作、小组交流建立长方形和正方形的特征,能感受到长方形与正方形的联系与区别。
使学生自主构建知识,逐步培养他们的自主探究能力。
教学过程:一、创设情境,揭示课题。
1.同学们,请你仔细观察我们的教室,找一找哪些物体的面是长方形?哪些物体的面是正方形?2.在日常生活中你还见过哪些物体的面是长方形或正方形?3.生活中像这样的例子还有很多,可见长方形和正方形都是我们常见的图形。
为什么长方形和正方形在我们的生活中应用这么广泛呢?到底它们身上有哪些特征呢?这节课我们就一起来研究。
【设计意图:通过让学生观察和讨论,使学生感受到长方形和正方形在我们的日常生活中的应用非常广泛,使他们有了研究的欲望,激发学生的学习兴趣。
】二、主体探索,合作研究。
1.讨论交流。
(1)你们已经了解长方形和正方形的哪些知识?(2)你能分别指指它们的四条边和四个角吗?(指名完成)【设计意图:了解学生已经掌握的知识,合理确定教学起点;小组交流,每位同学都有发言的机会。
长方形和正方形的认识教案长方形和正方形的认识教案(精选20篇)作为一位兢兢业业的人民教师,通常会被要求编写教案,编写教案助于积累教学经验,不断提高教学质量。
那么你有了解过教案吗?以下是小编帮大家整理的长方形和正方形的认识教案,希望能够帮助到大家。
长方形和正方形的认识教案篇1教学目的1.使学生知道长方形、正方形;通过观察和动手操作,使学生能辨认和区别出这两种图形。
2.使学生初步建立起空间观念,培养学生初步的逻辑思维能力,渗透分类统计思想。
3.激发学生学习数学的兴趣,进行爱祖国、爱科学的思想教育。
教学重点和难点知道长方形和正方形的形状和名称,并能区别这两种图形。
教学过程一、导入新课同学们,今天老师给大家带来了一位新朋友,大家鼓掌欢迎!(出示动画“认识图形”)二、讲授新课1、初步认识长方形(继续演示动画“认识图形”)(1)师:这是图图提出的第一个问题:“图形国是什么形状的?”谁来回答?(2)教师出示国旗图,问:国旗的面是什么形状的?举起数学课本、练习本问:数学课本、练习本的面是什么形状的?再拿出一张长方形彩纸,先横着放,问:这张彩纸是什么形状的,竖着放、斜着放呢?(3)学生举例小结:以上这些物品的面,不管大,还是小,它们的形状都可以用这样一个图形表示,(教师画长方形)问:这是什么图形?(板书长方形)(4)数一数长方形有几条边,再数一数桌上的长方形纸有几条边,用彩笔逐一勾出四条边.(5)师用一定长来量长方形的四条边,学生认真观察后,问:长方形四条边一样长吗?哪两条边一样长?哪两条边不一样长?小结:长方形四条边不一样长,对着的两条边一样长(6)学生折纸,看看是不是对着的两条边一样长(7)反馈练习:请说出几号图形是长方形2、初步认识正方形(继续演示动画“认识图形”)(1)这是图图提出的第二个问题,谁来回答?(2)教师拿出一块手绢,问:这块手绢是什么形状的?再举起地板砖、正方形电光纸,问这些东西的面是什么形状的?斜着放呢?(3)学生举例小结:以上这些物品的面不论大或是小,它们的形状都可以画成这样一个图形“□”(画正方形),这是什么形?(板书正方形)(4)数一数正方形有几条边,四条边一样长吗?先量一量,再折折桌上的正方形纸比一比。
小学一年级数学认识图形教案数学不仅是一门科学,而且是一种普遍适用的技术。
它是科学的大门和钥匙,学数学是令自己变的理性的一个很重要的措施,数学本身也有自身的乐趣。
下面是小编给大家整理的小学一年级数学认识图形教案5篇,希望对大家能有所帮助! 小学一年级数学认识图形教案1一、学习目标1、通过网络学习活动,学生能直观认识长方形、正方形、平行四边形、三角形和圆等平面图形,并能正确区分这些图形。
2、通过学生自主拼、摆、画、折、找等活动,能直观感知平面图形的特征,体会平面图形与日常生活的密切联系。
3、在经历观察、比较,描画活动过程中,感悟到立体图形与平面图形的区别与联系,丰富直观体验,发展空间观念。
二、学习重难点1、能直观认识长方形、正方形、平行四边形、三角形和圆等平面图形。
2、从立体图形中“拓”出面、借助“拓”出的面认识平面图形。
三、学习过程1、教师带领学生回忆立体图形的特征2、播放微视频,学生观看(课件出示:长方体、正方体、圆柱和球以及三棱柱,播放从立体图形中“拓”出平面图形的过程)3、组织学生利用课前准备学具的不同形状在练习本子上描、画、印、拓出平面图形。
画的又好又快的的同学,可以连麦老师分享他的作品。
4、认识长方形、正方形、圆和三角形5、认识平行四边形(引导学生观察用两个完全一样的三角形拼成的平行四边形)师:你能把一张正方形、长方形或平行四边形的纸折成同样的两部分吗?有几种折法?谁愿意介绍自己是怎么折的?折出来的是什么图形?请大家动手做一做,准备好的、同学可以连麦老师哦6、归类整理(1)课件呈现多个图形,让学生分别跟家长说说每个是什么图形?(2)说一说:你是怎么记住每种图形的样子的?四、教师直播课堂小结这节课你有哪些收获呢?你还有什么问题吗?五、巩固应用1、课本第3页“做一做”的第1题。
跟爸妈说一说,身边哪些物体的面是你学过的图形?2、课本第3页“做一做”的第2题:画出自己喜欢的图形,你能用今天所学的平面图形画一幅自己喜欢的画吗?3、学生利用立体图形拓出自己喜欢的图形。
小学一年级数学《认识长方形、正方形和圆》教案——通过游戏学习图形2通过游戏学习图形
一、教学目标
1、认识长方形、正方形和圆形这三种基本图形。
2、通过游戏学习这三种基本图形的特点,如边长、面积等。
3、培养学生的观察能力,培养学生对事物的感性认识。
二、教学重点
1、通过游戏学习长方形、正方形和圆形的形状和特点。
2、学会如何理解这三种基本图形的特点。
三、教学流程
1、引入
教师可以通过幻灯片展示长方形、正方形和圆形的图片,让学生进行认知。
2、学生活动
教师可以让学生在游戏中学习这三种基本图形的特点。
例如,教师可以准备一些玩具,让学生选出长方形、正方形和圆形的玩具。
然后让学生用尺子测量玩具的尺寸(如边长、直径等),让学生感性认识这三种基本图形的特点。
3、教师介绍
教师可以介绍长方形、正方形和圆形的特点,如边长、面积等。
可以通过小游戏,让学生学会如何理解这些特点。
4、巩固
教师可以让学生观察教室里的各种家具、物品,找出长方形、正方形和圆形的物品,让学生运用所学知识进行巩固。
5、拓展
教师可以给学生出一些关于长方形、正方形和圆形的问题,让学生思考如何解决这些问题。
四、教学效果
通过游戏学习长方形、正方形和圆形的特点,学生能够感性认识这三种基本图形的特点。
在教师的引导下,学生能够学会如何理解这些特点,并能够运用所学知识,观察并找出教室里的长方形、正方形
和圆形的物品。
通过这种教学方法,学生能够快速、有效地掌握这部分知识。
一年级数学下册《认识图形(二)》教案五篇【导语】教案是教师为顺利而有效地开展教学活动,根据课程标准,教学大纲和教科书要求及学生的实际情况,以课时或课题为单位,对教学内容、教学步骤、教学方法等进行的具体设计和安排的一种实用性教学文书。
我准备了以下内容,供大家参考!篇一认识长方形、正方形、平行四边形、三角形和圆预习要求:看课本第2、3页,与同学说一说自己看懂了什么。
教学目标:1、让学生在观察长方体、正方体的某一个面和圆柱的底面,以及用这些几何形体的面画图形等活动中,直观认识长方形、正方形和圆。
2、让学生在观察、操作、画图等数学活动中发展空间观念,体验学习数学的乐趣,积累对数学的兴趣。
3、让学生在学习活动中积累对数学的兴趣教学重点:引导学生从物体中分离出面,再从表面抽象出平面图形。
教学难点:丰富直观体验,发展空间观念。
教学用具:积木(长方体、正方体、平行四边形、圆柱)、水彩笔、方格纸、白纸、各种彩色图形(长方形、正方形、平行四边形、圆)。
教学过程:一、游戏中梳理回顾(1)小朋友,你们喜欢搭积木吗?今天我们就来搭积木。
先请每组的小朋友商量一下,你们准备搭什么。
学生小组内商量后,教师提出要求:请小朋友边搭边注意观察这些积木的形状,有哪些是自己认识的?(2)在学生活动后,指定几名学生拿出已经认识的积木,并介绍它们的形状,相机也让其他学生找一找相同形状的积木。
二、探索中合作感知(1)引导认识长方形。
①看一看、摸一摸。
讲述介绍:(教师依次指长方体的几个面)这是长方体的一个面,这是长方体的另一个面,这也是长方体的一个面,长方体有6个面。
布置操作:请你任意选择一个面,正对着自己,仔细看一看它的形状,再用手摸一摸。
②画一画。
动一动脑筋,把自己选择的面的形状在纸上画下来。
想一想,该怎么画呢?让我们来动手试一试吧。
③比一比。
请小朋友把自己画下来的图形在小组里交流,互相看一看得到了什么样的图形。
教师借助实物投影仪进一步展示学生画出的各种各样的长方形。
小学一年级数学《认识长方形、正方形和圆》教案小学一年级数学《认识长方形、正方形和圆》教案教学目的1. 通过对长方体、正方体、圆柱底面的观察,及摸一摸、画一画等体验活动,直观认识长方形、正方形和圆,知道这些常见图形的名称,能识别这些图形,初步理解这些图形在日常生活中的应用。
2. 在现实有趣的学习情境中,经历面从体上剥离下来的过程,进步探究、合作、交流的意识和才能,开展初步的空间观念,激发学习兴趣。
教学准备多媒体课件,长方体、正方体、圆柱等积木假设干,水彩笔、纸张、橡皮泥、印泥等工具,钉子板,长方形、正方形、圆等平面图形假设干。
教学过程一、情境导入,作好铺垫1. 谈话:小朋友们,愿意到王老师家去做客吗?那今天先参观一下我的家,这是我家的儿童房。
〔课件演示儿童房,最后定格在第16页例题中积木搭成的物体〕2. 提问:〔1〕看一看,搭的是什么?〔2〕仔细观察,用到了哪些积木,你能把这些积木按形状分一分吗?老师呈现用积木搭成的实物,指定学生在视频展示台上分一分。
分完后,分别请学生说一说每种形状的名称。
〔三棱柱不要求说知名称,只要能区分开来就行〕3. 小结:这些积木按形状可以分成四类。
下面一起来重点观察长方体、正方体和圆柱。
【评析:用到老师家做客的方式导入,有效地集中了学生的注意力。
将课件定格在积木搭成的物体上,不经意中呈现了学习内容。
让学生寻找各种认识的物体并进展分类,有效地唤起已有的知识储藏。
在此根底上,引出重点研究的内容,为下一步学习作好铺垫。
】二、动手操作,建立表象1. 引导:老师为你们每人准备了长方体、正方体、圆柱体积木。
请选择一块自己喜欢的积木,先看一看、摸一摸它的外表,再跟小组内的小朋友说一说,你拿的是什么形状的积木,摸上去有什么样的感觉?〔学生自主活动,然后在小组里交流〕全班交流:让学生拿着积木,先摸一摸它的面,然后说一说感受。
学生可能说出:长方体的面长长的、平平的;正方体的面方方的、平平的;圆柱的底面圆圆的、平平的,侧面是弯弯的。
一年级下册数学教案第三单元认识长方形和正方形西师大版
教学目标
1.让学生认识长方形和正方形的特点和区别
2.学生能够正确画出长方形和正方形
3.学生能够用长方形和正方形搭建图形
教学重难点
1.让学生正确判断长方形和正方形的特点
2.能够用长方形和正方形搭建图形
教学准备
1.教师准备长方形和正方形的图形模板
2.教师准备用于搭建图形的有吸附力的小棒子
3.教师准备黑板、白板、笔等教学用具
教学过程
1. 导入新课
教师为学生展示长方形和正方形的图片,让学生说出这两种图形的不同之处。
2. 认识长方形和正方形
教师讲解长方形和正方形的定义、特点以及形状等相关知识点,让学生跟随教师的示范,画出长方形和正方形。
3. 搭建图形
教师为学生提供一些长方形和正方形的图形模板,让学生在铁丝网格上用小棒子,把长方形和正方形拼接搭建成一个图形。
4. 锻炼能力
教师让学生尝试自己布置长方形和正方形,搭建出自己心中的图形。
5. 课堂小结
教师总结本节课的教学内容,重点向学生强调长方形和正方形的特点和区别。
鼓励学生积极思考,灵活运用长方形和正方形进行绘画和搭建。
教学反思
本节课教学准备充分,让学生全面认识了长方形和正方形,但是在搭建图形环节,有些学生表现出了一定的困难,这说明需要更多的课堂时间和专业的指导,让学生更好地掌握长方形和正方形的搭建技能。
小学一年级数学《认识长方形、正方形和圆》教案一、教学目标1.让学生通过观察和操作,直观地认识长方形、正方形和圆的特点。
2.培养学生动手操作、观察分析、抽象概括的能力。
3.培养学生合作交流、主动参与、积极探究的精神。
二、教学重难点重点:认识长方形、正方形和圆的特点。
难点:抽象出长方形、正方形和圆的特点,并能进行简单的分类。
三、教学过程1.导入新课(1)师:同学们,我们平时都见过哪些图形呢?(2)生:三角形、圆形、正方形……(3)师:今天我们就来学习三种新的图形,它们分别是长方形、正方形和圆。
你们准备好了吗?2.认识长方形(1)师:请同学们拿出一张长方形的纸,仔细观察它的形状。
(2)生:我发现长方形的四个角都是直角,对边相等。
(3)师:很好,这就是长方形的特点。
现在请同学们互相交流一下,看看还能发现长方形的其他特点。
(4)生1:长方形的长边比短边长。
(5)生2:长方形的对边平行。
3.认识正方形(1)师:现在请同学们拿出一张正方形的纸,观察它的形状。
(2)生:我发现正方形的四条边都相等,四个角都是直角。
(3)师:很好,这就是正方形的特点。
现在请同学们互相交流一下,看看还能发现正方形的其他特点。
(4)生1:正方形是一种特殊的长方形。
(5)生2:正方形的四条边都相等,所以它很对称。
4.认识圆(1)师:请同学们拿出一个圆形的物品,观察它的形状。
(2)生:我发现圆没有角,它的边界是一条曲线。
(3)师:很好,这就是圆的特点。
现在请同学们互相交流一下,看看还能发现圆的其他特点。
(4)生1:圆的边界是连续的,没有起点和终点。
(5)生2:圆的边界到圆心的距离都相等。
5.分类游戏(1)师:现在请同学们将手中的图形进行分类,把相同形状的图形放在一起。
(2)生1:我把长方形放在一起。
(3)生2:我把正方形放在一起。
(4)生3:我把圆形放在一起。
(2)生1:长方形有四个直角,对边相等。
(3)生2:正方形有四个直角,四条边都相等。
小学一年级数学认识长方形、正方形和圆形教案设计说明:学生在一年级上册中已经直观认识了长方体、正方体和圆柱。
结合学生在生活中随时随地都能看到物体,看到物体的面。
教材以这些为起点,安排学生看一看、画一画。
从物体上分离出面、研究面的形状,形成长方形、正方形和圆的表象。
这样,符合低年级学生特点,有利于他们主动地认识平面图形。
教学目标:1、通过观察长方体、正方体的一个面和圆柱的底面,以及用这些几何图形的画面图形等活动,直观认识长方形、正方形和圆;知道这些图形的名称并能识别这些图形,初步知道这些图形在日常生活中的应用。
2、在多种形式的学习活动中,体会形与体的联系,培养学生自主探索,合作交流,敢于创新的意识,发展其空间观念。
3、在学习活动中,体验数学就在我们的生活中,提高学习数学的兴趣。
教学重、难点:把面从体中提取出来,并能清晰地识别这些面。
教学准备:教师准备:课件,大长方形、正方形、圆形彩纸各一张,小长方形、正方形、圆形彩纸各数张。
学生准备:长方体、正方体、圆柱各一个,钉子板,每个四人小组一张吹塑纸,印泥(有需要的准备)教学过程:一、创设情境,复习激趣谈话:小朋友们,你们都听过三只小猪的故事吧!今天第三只小猪为自己设计了一套更漂亮的房子。
我们一起来看看吧!(课件出示房子)师:小猪的房子都是用什么形状的积木搭起来的?你会分分类吗?(学生把积木分成长方体、正方体、圆柱体三类)二、操作感知,探索新知1、自主操作师:请大家在自己的学具袋里选一块自己喜欢的积木拿在手里,看一看,摸一摸其中的一个面,跟旁边的同学说一说自己感觉到的,看到的。
生1:我拿的是长方体,这个面是长长方方的,摸起来是平平的。
生2:我拿的是正方体,它的面都是方方的,摸起来是平平的。
生3:我拿的是圆柱,(手指圆柱底面)这里是圆的,摸起来平平的;(手指侧面)这里摸起来弯弯的。
师:大家刚才看到的这些面都在物体上,你们有没有办法把它们记在纸上呢?生:(考虑后回答)有!师:请小朋友先独立想想,再在小组里说一说,最后用你们准备的工具试一试,比一比,哪个小组办法多。
《认识长方形和正方形》教学设计教学目标:1.通过数一数、折一折、比一比、量一量,认识长方形、正方形的边和角的特征。
2.培养观察、操作能力及独立探询问题的能力。
3.在学习活动中体会现实生活里的数学,发展对数学的兴趣,培养交往、合作和探究的意识能力。
教学重点难点:教学重点:使学生认识长方形和正方形,了解它们的特征。
教学难点:长方形、正方形的特征的得出和验证。
课前准备:1.制作多媒体课件。
2.制作长方形和正方形纸片。
3.直尺、三角尺。
课时安排:1课时。
教学过程:一、创设情境,导入新课师:同学们,上课前,让我们先看几幅图片,你能以最快的速度找出里面的长方形和正方形吗?看来同学们已经很熟悉这两种图形了。
这节课,就让我们一起去继续探索长方形和正方形里面的秘密吧。
(板书课题)二、动手操作,合作探究(一)猜想特征师:请同学们看一看、想一想、猜一猜长方形有什么特征呢?正方形有什么特征?生:长方形两条长边一样长,两条短边一样长。
(板书:边)生:正方形四条边一样长。
生:长方形和正方形都有四个直角。
(板书:角)(二)验证长方形的特征师:同学们都是抓住了长方形和正方形的边和角进行猜测的,大家的猜想到底对不对呢?下面我们通过动手操作来验证。
(课件出示操作要求)1、用量一量或折一折的方法验证。
2、小组互相交流发现。
3、全班汇报交流。
师:你是怎么做的,得到一个什么样的结论?生:我用三角尺的直角比一比,发现长方形有四个直角。
边说边演示。
(板书:四个直角)生:我用直尺量一量发现长方形两条长边一样长,两条短边一样长。
生:我通过对折也发现长方形两条长边一样长,两条短边一样长。
边说边演示。
学生汇报老师课件演示这三种方法。
师:黑板上的长方形拿两条边一样长?用手势比划一下。
在斜着让学生用手势比划。
4、教师总结师:像这样相对的两条边我们叫对边,不相对的两条边叫邻边。
(用手势表示)相对的两条边一样长,我们就可以说对边相等。
(板书:对边相等)齐读长方形特征(二)验证正方形的特征师:刚才同学们通过折一折、量一量得出长方形的特征,正方形的特征你准备从哪里入手,怎样验证?生:也从边和角入手,用折一折、量一量的方法。