维修人员安全教育培训
- 格式:pptx
- 大小:3.68 MB
- 文档页数:44
一、培训目的为了提高搅拌站维修人员的安全意识,确保维修工作在安全的前提下进行,防止各类安全事故的发生,特举办本次搅拌站维修安全教育培训。
通过本次培训,使维修人员掌握以下内容:1. 了解搅拌站维修工作的重要性和危险性;2. 掌握搅拌站维修安全操作规程;3. 熟悉搅拌站各类设备的操作方法及注意事项;4. 学会紧急情况下的应急处置方法;5. 提高维修人员的自我保护意识。
二、培训对象本次培训对象为搅拌站全体维修人员,包括新入职员工、在岗员工及管理人员。
三、培训时间本次培训时间为一天,具体安排如下:上午:1. 搅拌站维修安全教育培训;2. 搅拌站维修安全操作规程讲解;3. 搅拌站各类设备操作方法及注意事项。
下午:1. 紧急情况下的应急处置方法;2. 案例分析及讨论;3. 安全知识竞赛。
四、培训内容1. 搅拌站维修工作的重要性和危险性搅拌站是混凝土生产的重要环节,维修工作直接关系到混凝土质量和搅拌站的生产效率。
然而,搅拌站维修工作具有一定的危险性,如设备操作不当、维修环境不良、安全意识淡薄等,都可能引发安全事故。
2. 搅拌站维修安全操作规程(1)进入搅拌站维修区域,必须佩戴安全帽、工作服、防滑鞋等防护用品。
(2)严禁酒后、疲劳、精神不集中等状态下进行维修工作。
(3)维修过程中,必须严格遵守操作规程,不得擅自改变设备结构。
(4)维修设备时,应先切断电源,确保设备处于安全状态。
(5)高空作业时,必须使用安全带,并配备专人监护。
(6)设备维修后,应检查设备是否正常运行,确保无安全隐患。
3. 搅拌站各类设备操作方法及注意事项(1)搅拌机:操作人员应熟悉搅拌机的操作方法,掌握搅拌机的运行原理。
启动搅拌机前,应检查搅拌机各部件是否完好,确保设备正常运行。
(2)配料机:操作人员应了解配料机的结构、原理及操作方法。
操作过程中,应注意配料精度,确保混凝土质量。
(3)输送带:操作人员应熟悉输送带的操作方法,掌握输送带的运行原理。
维修工安全教育培训范文近年来,随着各行业的发展,维修工作逐渐成为了一个重要的职业。
然而,随之而来的也是一系列潜在的安全风险和危险。
为了提高维修工作人员的安全意识和风险防范能力,本次安全教育培训旨在全面介绍维修工作的安全要求和措施,加强维修工作人员的安全意识与技能,确保他们能够在工作中保持高度警惕并采取适当的措施预防事故的发生。
一、安全意识的重要性作为维修工作人员,良好的安全意识是预防事故的基础。
只有正确的认识到工作中的各种潜在危险,并采取相应的措施进行防范,才能保证维修工作人员的生命安全和工作环境的稳定。
二、维修工作的常见风险及预防方法1.电气安全风险电气安全风险是维修工作中最常见和最严重的风险之一。
维修过程中,经常需要对电线、电器设备进行检修和维护,而错误操作或安全措施不到位会导致电击、触电等事故的发生。
因此,维修工作人员必须严格按照操作规程进行工作,确保安全操作,并在工作前检查相关设备的安全状况,维护好工作现场的安全环境。
2.高处风险维修工作中,经常需要上高处进行维修和检修工作,如操作吊篮、攀爬梯子等。
在高处工作存在坠落、滑倒等危险,因此维修工作人员必须正确佩戴安全帽、安全带等防护装备,并在工作前检查设备的稳定性,确保安全上岗。
3.化学品安全风险维修工作人员在工作中常需要使用各种化学品,如清洁剂、溶剂等。
这些化学品如使用不当,可能会导致中毒、烧伤等安全事故。
因此,维修工作人员必须严格按照操作规程使用化学品,佩戴防护手套、眼镜等防护装备,并储存和处置化学品时要注意标识和通风条件。
4.机械设备安全风险在维修工作中,经常需要使用各种机械设备,如钳子、电动工具等。
错误操作或不当使用这些机械设备会引发伤害事故。
因此维修工作人员必须熟悉并严格按照操作规程使用机械设备,并经常检查设备的可靠性和安全性。
三、安全事故处理及应急预案即使在做好预防措施的情况下,安全事故仍有可能发生。
因此,维修工作人员必须熟悉应对不同安全事故的处理方法,并对应急预案有所了解。
设备维修安全知识培训总则:一、牢记"安全生产,人人有责",树立"安全第一,预防为主,综合治理"的思想,积极参加安全活动,严格遵章守纪,不违反劳动纪律,坚守工作岗位,不串岗,不酒后作业,集中进行安全生产。
二、认真学习机械维修安全技术操作规程,熟知安全知识,严格执行安全规章制度和措施,不违章作业,不冒险蛮干,有权拒绝违章指挥。
三、修理机械要选择平坦坚实地点停放,支撑牢固和楔紧;使用千斤顶时,必须用支架垫稳。
不准在发动着的车辆下面操作。
架空试车不准在车辆下面工作或检查,不准在车辆前方站立。
四、检修有毒、易燃物的容器或设备时,应先严格清洗,经检查合格,打开空气通道,方可操作。
在容器内操作,必须通风良好,外面应有人监护。
五、工作时注意工具应经常检查,是否损坏,打大锤时不准戴手套,在大锤甩转方向上不准有人。
六、检修中机械应有"正在维修,禁止开动"的警示标志,非检修人员一律不准发动或转动。
七、清洗用油、润滑油及废油脂,必须按指定地点存放。
废油、废棉纱不准随地乱扔。
八、修理电气设备,要先切断电源,并锁好开关箱,悬挂"有人检修,禁止合闸"的警示牌,并派专人监护,方可修理。
九、多人操作的工作台,中间应设防护网,对面防线操作时应错开。
(一)、人身安全十大禁令:1、安全教育和岗位技术考核不及格者,严禁独立顶岗操作。
2、不按规定着装或班前饮酒者,严禁进入生产岗位和施工现场。
3、不带好安全帽者,严禁进入生产装置和检修、施工现场。
4、未办理安全作业票及不系安全带者,严禁高空作业。
5、未办理安全作业票,严禁进入塔、釜、罐、电缆沟等有毒、有害、缺氧场所作业。
6、未办理维修工作票,严禁拆卸停用的与系统联通的管道、机泵等设备。
7、未办理电气作业“三票”,严禁电气施工作业。
8、未办理施工破土工作票,严禁破土施工。
9、机动设备或受压容器的安全附件、防护装置不齐全,严禁启动使用。
一、总则为了提高修理厂员工的安全意识,预防安全事故的发生,保障员工的生命安全和身体健康,维护修理厂的正常生产经营秩序,特制定本制度。
二、适用范围本制度适用于修理厂全体员工,包括但不限于管理人员、技术人员、操作人员、维修人员等。
三、安全教育培训的目标1. 提高员工的安全意识,增强安全责任感。
2. 熟悉和掌握安全操作规程和应急处理措施。
3. 预防和减少安全事故的发生,保障员工的生命安全和身体健康。
4. 提高修理厂的整体安全管理水平。
四、安全教育培训的组织与实施1. 组织机构修理厂设立安全教育培训领导小组,负责安全教育培训工作的组织、实施和监督。
- 领导小组组长:由修理厂主要负责人担任。
- 成员:由各部门负责人、安全管理人员组成。
2. 培训计划根据国家相关法律法规、行业标准以及修理厂实际情况,制定年度安全教育培训计划,并报上级主管部门备案。
3. 培训内容- 国家有关安全生产的法律法规、政策和标准。
- 修理厂安全生产规章制度、操作规程和安全注意事项。
- 安全生产事故案例分析及应急处理措施。
- 个人防护用品的正确使用和维护。
- 火灾、地震、自然灾害等突发事件的应急逃生知识。
- 心理健康和职业道德教育。
4. 培训方式- 理论培训:通过集中授课、自学等方式进行。
- 实践操作培训:通过现场操作、模拟演练等方式进行。
- 外部培训:组织员工参加上级主管部门举办的安全培训。
5. 培训考核培训结束后,对员工进行考核,考核合格者方可上岗作业。
6. 培训记录建立健全安全教育培训档案,记录培训时间、内容、方式、考核结果等。
五、安全教育培训的责任1. 修理厂主要负责人对本单位的安全教育培训工作全面负责。
2. 各部门负责人负责本部门员工的安全教育培训工作。
3. 安全管理人员负责安全教育培训的具体实施和监督。
六、奖励与处罚1. 对积极参加安全教育培训、成绩优异的员工给予表彰和奖励。
2. 对不参加安全教育培训或考核不合格的员工,根据情况给予通报批评、停工培训等处罚。
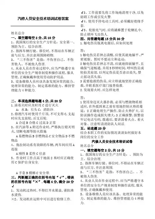
汽修人员安全技术培训试卷答案姓名总分一、填空题每空2分,共10分1、我国现行的安全生产方针是:安全第一、预防为主、综合治理.2、指挥车辆行驶、移位时,不得站在车辆正前与后方,并注意周围障碍物.3、“三不伤害”是指:不伤害自己、不伤害他人、不被他人伤害.4、从业人员在作业过程中,应当严格遵守本单位的安全生产规章制度和操作流程,服从管理,正确佩戴和使用劳动防护用品.5、设备维修人员应该具备发现异常的能力、处理异常的能力、制定基准的能力、维持管理能力4种能力.二、单项选择题每题4分,共20分1.油着火时应及时用C进行灭火A:水B:石头C:消防沙.2、修理汽车时使用千斤顶,不可支得C,支起时应先支前轮,后支后轮.A合适B合格C过高D正常3、在汽油等A附近作业时,严格执行熄灭明火,切断电源等防火措施A易燃物品B非燃物品C安全物品D不燃物品4、拖拉制动系有故障的车辆,两车间应用A 连接A刚性B柔性C任意5、作业时工作点高于地面2米时应正确使用C保护自身安全.A手套B楼梯C安全带.三、判断题正确的在括号内划“√”,错误的在括号内划“×”.每题4分,满分20分√1、发动机过热时,不得打开水箱盖,谨防沸水烫伤.×2、发动机在运转中可以进行检修工作.√3、工作前要先将工作场地清理干净,以免妨碍工作或引发火警.√4、使用手持电动工具时,必须戴好绝缘手套.√5、轮胎充气时,应将撬棒置于轮辋孔中,防止锁环飞出伤人.四、问答题每题15分共30分1.触电伤员脱离电源后,应如何处理答:1触电伤员若神志清醒,应使其就地躺平、严密观察、暂时不要站立和走动;2触电伤员若神志不清,应就地仰面躺平,且确保气道畅通,并用5秒钟时间,呼叫伤员或轻拍其肩部,以判定伤员是否意识丧失,禁止摇动其头部;3需要抢救的伤员,应立即就地坚持正确抢救,并联系医疗部门接替抢救.2.发现着火时,应怎样处理答:1使用身边灭火器扑救,必须与燃烧物质相适应,在外援到来之前有效地控制火势的蔓延;2正确处理生产操作,防止火势扩大,以防误操作造成损失增大;3正确报警,报警前牢记电话号码,拨通后,要讲清着火点、着火对象、注意听清消防队人问话.五、论述题20分结合本职工作的实际情况谈谈如何做好本岗位的安全工作汽修人员安全技术培训试卷姓名总分一、填空题每空2分,共10分1、我国现行的安全生产方针是:、预防为主、综合治理.2、指挥车辆行驶、移位时,不得站在车辆正前与后方,并注意周围.3、“三不伤害”是指:不伤害自己、、不被他人伤害.4、从业人员在作业过程中,应当严格遵守本单位的安全生产规章制度和操作流程,服从管理,正确佩戴和使用.5、设备维修人员应该具备、处理异常的能力、制定基准的能力、维持管理能力4种能力.二、单项选择题每题4分,共20分1.油着火时应及时用进行灭火A:水B:石头C:消防沙.2、修理汽车时使用千斤顶,不可支得,支起时应先支前轮,后支后轮.A合适B合格C过高D正常3、在汽油等附近作业时,严格执行熄灭明火,切断电源等防火措施.A易燃物品B非燃物品C安全物品D不燃物品4、拖拉制动系有故障的车辆,两车间应用连接A刚性B柔性C任意5、作业时工作点高于地面2米时应正确使用保护自身安全.A手套B楼梯C安全带.三、判断题正确的在括号内划“√”,错误的在括号内划“×”.每题4分,满分20分1、发动机过热时,不得打开水箱盖,谨防沸水烫伤.2、发动机在运转中可以进行检修工作.3、工作前要先将工作场地清理干净,以免妨碍工作或引发火警.4、使用手持电动工具时,必须戴好绝缘手套.5、轮胎充气时,应将撬棒置于轮辋孔中,防止锁环飞出伤人.四、问答题每题15分共30分1.触电伤员脱离电源后,应如何处理2.发现着火时,应怎样处理五、论述题20分结合本职工作的实际情况谈谈如何做好本岗位的安全工作。
维修人员安全培训管理制度1 目的为加强维修厂安全管理,不断提高员工的安全意识和安全素质,深入贯彻“安全第一、预防为主、综合治理”的安全生产方针和公司各项安全规章制度,为实现本厂的安全目标,确保安全管理体系的高效运转,从关心人、爱护人的生命与健康出发,重视安全生产和提高安全管理水平,特制定此安全培训计划。
2 适用范围维修厂全体人员。
3 职责3.1本厂所有人员必须积极主动参加各种安全生产教育培训活动,不断提高自身安全生产的意识和素质。
3.2本厂负责人和安全管理员要按照公司安全部的要求,自觉参加有关安全生产知识的教育和考核。
3.3本厂从业人员应服从本公司的统一安排,自觉参加本厂组织的经常性的安全生产教育培训。
教育培训内容主要是:安全生产法律法规;安全生产新知识、新技术;工作场所存在的危险因素、防范措施及事故应急措施;事故案例等。
4 管理要点4.1维修厂全体工作人员必须接受公司级、厂级、班组级的三级安全教育,经考试合格后,颁发安全上岗证,持证上岗。
工伤、病假复工和变换工种教育参照新工人三级教育办法执行。
维修厂要负责厂级班组级安全教育培训教材的编写,并建立健全的安全教育培训管理台账。
4.2维修厂应认真执行《特种作业人员管理制度》,特殊工种按市劳动保护教育中心要求及时参加复审和新人员的初审培训。
组织特种作业人员学习《特种设备(承压类)管理制度》(试行)、《特种设备(机电类)管理制度》(试行),应对特种作业人员进行岗位安全技术操作规程的培训,并统一由环安部组织安排电工、电焊工、现场机械操作工等特种作业人员的取证工作,包括起重设备操作证、压力容器焊接证和电工证,并每隔____年参加一次复审。
____日常安全教育,由维修厂厂长负责每月一次的安全教育,班组每周进行一次安全教育,班组每天下达生产和施工任务,应同时进行安全交底。
根据本厂安全生产特点和生产作业安全基本知识有针对性的进行生产现场安全教育:4.3.1生产现场安全生产规定及安全生产注意事项;4.3.2本工种的安全技术操作规程;4.3.3本厂机械、电气设备、设施使用的有关规定及安全防护知识;4.3.4本厂预防各类事故的安全知识及紧急情况处置办法。
检维修安全教育培训总则第一条培训目的为了加强对检维修工作人员的安全教育,提高工作人员的安全意识和技能,减少事故发生,保障工作人员的人身安全和财产安全,制定本总则。
第二条培训对象本培训总则适用于所有参与检维修工作的人员,包括现场工作人员、管理人员和其他相关人员。
第三条培训内容1. 安全意识教育:通过宣传、教育、实践等方式,加强工作人员对安全的认识,提高工作人员的安全意识和自我保护能力。
2. 安全规章制度培训:对工作人员进行安全规章制度的培训,确保工作人员熟悉并遵守相关安全规章制度。
3. 安全技能培训:对工作人员进行必要的安全技能培训,包括操作技能、维修技能、急救知识等。
4. 事故应急救援培训:对工作人员进行事故应急救援培训,指导工作人员在紧急情况下采取正确的应急措施,减少事故的损害。
5. 安全管理培训:对管理人员进行安全管理培训,提高管理人员的安全意识和管理能力,确保对工作人员的安全进行有效管理。
第四条培训形式1. 理论培训:组织工作人员参加相关的安全培训课程,学习和掌握相关的安全知识和技能。
2. 实际操作培训:组织工作人员参与实际的检维修工作,通过实际操作提高工作人员的技能和经验。
3. 模拟演练培训:定期组织模拟演练,让工作人员在模拟的场景中进行应急救援演练,增强工作人员的应急处理能力。
第五条培训责任1. 工作人员:要积极参与培训,认真学习安全知识和技能,自觉遵守相关安全规章制度,增强安全意识和自我保护能力。
2. 相关部门:要组织和实施安全培训,确保培训内容的科学性和有效性,落实安全培训的责任。
3. 管理人员:要做好安全管理工作,确保工作人员的安全培训能够得到有效的实施和落实。
第六条培训评估对培训的效果进行评估,采集培训后的意见和反馈,及时调整培训内容和形式,不断提高培训的效果。
第七条培训记录对培训的内容、时间、参与人员等进行详细记录和保存,作为对培训的管理和评估的依据。
第八条培训纪律参加培训的工作人员要严格遵守培训纪律,按时参加培训,认真听讲,不得随意离开培训现场,不得影响培训的正常进行。
电工安全培训教育1.进入施工现场人员必须遵守安全生产六大纪律、戴好安全帽、系好好帽带,高空作业人员必须系安全带,并应系牢。
2.现场的电工必须经过有关部门培训,考试合格后,持证上岗。
3.所用绝缘、检验工具,应妥善保管,严禁他用,并应定期检查、校验。
4.现场施工所有的高、低压设备及线路,必须按照施工现场临时用电施工组织设计及《施工现场临时用电安全技术规范》(JGJ46-xx)和有关电气安装技术规程和架设。
5.施工现场的电气线路必须保持良好的绝缘状况,并有防止人踩、车轧、水泡、土埋及物砸措施。
6.接地线应使用截面不小于25平方毫米的多股软裸铜线和专用线夹,严禁用缠绕的方法进行接地和短路。
设备或线路检修完毕,应全面检查无误后方可拆除临时短路线。
7.电气设备所用的保险丝(片)的额定电流应与负荷容量相适应。
禁止使用其他金属丝代替保险丝(片)。
8.有人触电,立即切断电源,进行急救;电气着火,应立即将有关电源切断,使用泡沫灭火器或干砂灭火。
9.临时用电应进行定期检查,并做好对接地电阻、绝缘电阻及防雷接地电阻的测试工作,并留有记录。
值班电工做好当日的电工值班、维修记录。
10.在建工程(含脚手架)的周边与外电架空线路的边线之间的最小安全操作距离应符合下表规定:外电线路电压等级/kV<11-1035-110220330-500最小安全操作距离/m468101511.施工现场的临时用电电力系统严禁利用大地做相线或零线,电气设备的金属外壳必须有保护零线连接,保护零线应有工作接地线、配电室电源侧零线或总漏电保护器电源侧零线处引出;在TN接零保护系统中,通过总漏电保护器的工作零线与保护零线之间不得再做电气连接,PE线应单独敷设,重复接地线必须与PE线相连接,严禁与N线相连接。
12.TN系统中的保护零线除必须在配电室或总配电箱处做重复接地外,还必须在配电系统的中间处和末端处做重复接地,保护零线每一处重复接地装置的接地电阻不应大于10。
地面生产单位检维修安全教育培训制度范文第一章总则第一条为了提高地面生产单位的检维修人员安全意识和技能水平,保障工作人员的身体健康与生命安全,制定本教育培训制度。
第二条本制度适用于所有地面生产单位的检维修人员,包括技术员、工程师、操作员等。
第三条本制度的宗旨是培养检维修人员的安全意识,提高技能水平,确保工作安全。
第四条本制度包括培训内容、培训要求、培训方法和培训评估等内容。
第二章培训内容第五条培训内容包括以下方面:(一)安全知识:培训人员应了解和掌握相关的安全法规、安全操作规程等。
(二)安全意识:培训人员应树立安全意识,自觉遵守安全操作规程,依法履职。
(三)现场管理:培训人员应学习现场管理的基本知识和技能,包括现场安全巡检、现场安全预警、现场危险源排除等。
(四)应急处理:培训人员应学习应急处理的基本知识和技能,包括逃生、灭火、急救等。
(五)维护保养:培训人员应学习设备的维护保养知识和技能,包括定期检查设备、保养设备等。
第六条培训内容应根据实际需求进行调整和补充。
第三章培训要求第七条培训要求包括培训对象、培训计划和培训记录等。
第八条培训对象应符合以下条件:(一)具备一定的专业知识和技能。
(二)具备一定的工作经验。
(三)具备安全意识和安全素质。
第九条培训计划应包括培训的时间、地点、内容和方式等。
第十条培训记录应详细记录培训人员的姓名、性别、年龄、单位、职务、培训时间、内容和成绩等。
第四章培训方法第十一条培训方法应根据培训内容和培训对象的特点进行选择和调整。
第十二条培训方法可以采用理论讲授、案例分析、实践操作等方式。
第十三条理论讲授应注重培训人员的实际应用能力,通过教材、教学课件等方式讲解相关内容。
第十四条案例分析可以通过分析实际事故案例,引导培训人员思考和总结相关经验教训。
第十五条实践操作应在实际工作环境中进行,培训人员应亲自操作设备,掌握相关的操作技能。
第五章培训评估第十六条培训评估应根据培训计划和培训要求进行。
维修企业员工教育培训计划一、培训目的随着社会的不断进步和维修行业的不断发展,维修企业员工的素质和能力已经成为企业持续发展和提高服务质量的重要保障。
为了全面提升员工的专业水平和服务意识,我们制定了本次培训计划,旨在通过培训提高维修员工的技能和知识水平,强化服务理念和团队精神,推动企业的发展和提升服务水平。
二、培训内容1. 专业技能培训根据员工的不同岗位、不同工种和不同技能要求,制定相应的专业技能培训内容。
包括但不限于维修技术知识、安全操作规程、设备使用方法和维修工具的使用和保养等。
2. 服务意识培训通过讲解案例分析、角色扮演等形式,培养员工良好的服务态度和服务意识,提高他们的服务水平和服务质量。
3. 团队合作培训通过团队游戏和团建活动,促进员工之间的合作和沟通,增强团队凝聚力,提高团队工作效率。
4. 职业素养培训加强员工的职业道德和职业意识培养,提高员工的综合素质和综合能力,使其具备良好的职业素养。
5. 新技术应用培训随着科技的不断发展,新技术的应用已经成为维修行业的重要趋势,我们将开展新技术的应用培训,提高员工的技术水平和适应新技术的能力。
6. 安全生产培训加强员工的安全意识和安全防范意识培养,做到守法守规、防患于未然,保障员工的生命安全和身体健康。
三、培训形式1. 班内培训由企业内部专家和资深技师进行授课,结合实际案例进行讲解和授课,进行交流和讨论,提高员工的学习效果。
2. 外部培训组织员工参加相关的行业培训班、研讨会和展览交流等活动,开阔员工的视野,提高他们的专业素养。
3. 在职培训利用每周固定的时间进行在职培训,安排专门的培训人员和班主任,进行实地指导和辅导,提高培训效果。
四、培训目标1. 提高维修员工的专业水平,提高员工的技术水平和维修质量,提高企业的服务水平和市场竞争力。
2. 培养员工的服务意识,增强员工的服务意识和服务热情,提高员工的服务态度和服务质量。
3. 增强团队合作意识,促进员工之间的合作和沟通,增强企业的团队凝聚力和创新能力。
维修工安全知识教育培训
背景
随着维修工作的日益增多,维修工人员的安全问题也越来越受到关注。
为了提高其安全意识和保障其人身安全,进行安全知识教育培训是非常有必要的。
培训内容
1.安全意识教育
通过讲解安全意识教育,使维修工人员了解到危险的因素及时采取相应的安全防范措施。
包括如何正确佩戴安全帽、如何正确使用安全绳、如何正确使用防护眼镜等事项。
2.特种设备操作培训
针对维修工人员经常使用的特种设备(如电钻、砂轮机、气动工具等),进行操作培训,让维修工人员掌握正确的使用方法,运用技巧,减少事故发生的概率。
3.紧急救援培训
维修工人员在维修过程中,很可能会遇到一些突发事件,为了能够及时有效地进行应对,进行紧急救援培训十分必要,包括如何正确拨打急救电话、如何进行急救操作等事项。
培训效果评价
在培训方案完成之后,对维修工人员进行此项培训的成效进行评价,包括评价维修工人员的知识掌握情况,对于安全意识的加强程度,以及在实际操作中是否能够正确使用相关设备,有效避免类似的事故发生等。
结语
维修工作作为一项较为危险的工作,必须时刻注意自身的安全。
通过此种安全知识教育培训,能够加强维修工人员的安全意识,提
高其操作技能,有效地保障其人身安全。
2024年检维修安全教育培训总则第一章总则第一条为贯彻落实国家关于检维修安全教育培训的法律法规和政策,提高全体检维修人员的安全意识和技能水平,确保检维修工作的安全和顺利进行,制定本总则。
第二条本总则适用于全国范围内的检维修安全教育培训,包括检验、检测、维修、维护等各类工作人员。
第三条检维修安全教育培训的目的是提高检维修人员的安全素质和技术水平,增强他们的安全意识、法治意识和服务意识,提高工作效率,确保安全生产和服务质量。
第四条检维修安全教育培训的原则是全员参与、分类培训、因人施教、多形式、常态化。
第五条检维修安全教育培训的内容包括安全法律法规、安全操作规程、安全知识和技能培训等方面。
第二章培训对象第六条培训对象包括所有从事检验、检测、维修、维护等工作的人员,不限于企事业单位、政府部门、社会组织等。
第七条对于首次参加检维修工作的人员,应该进行基础安全教育培训,并取得相应的合格证书。
第八条对于已经参加检维修工作的人员,应定期进行安全培训,提高其安全意识和技能水平,并进行相应的专业知识更新培训。
第九条对于重点岗位的检维修人员,应该进行专项培训,提高其专业技能和风险防控能力。
第十条对于检维修工作中存在突出安全问题的单位和人员,应加强培训,强化安全意识和责任感。
第三章培训要求第十一条检维修安全教育培训应满足以下要求:(一)培训机构和培训师资应当具备相应的资质和能力,确保培训质量;(二)培训内容应符合国家的法律法规和标准要求,注重实践操作;(三)培训形式灵活多样,包括讲座、培训班、实践操作等;(四)培训时间和频次应根据实际需要确定,并确保覆盖面;(五)培训效果应进行评估和反馈,及时调整培训计划。
第十二条培训机构应按照培训要求,制定相应的培训计划,明确培训内容、方式和时间,确保培训工作的有序进行。
第十三条培训机构应加强与行业协会、企事业单位、政府部门等的合作,共同推进检维修安全教育培训工作。
第十四条培训师资应定期接受培训和考核,提高教学水平和技能水平。
维修工安全教育培训范本第一章前言1.1 培训目的和意义维修工作是一项具有一定风险的工作,为了确保维修工作的顺利进行,保障维修工人员的人身安全,本次培训旨在提供维修工人员必要的安全教育,增强他们对安全意识的认识和防范能力,规范工作流程,减少工伤事故的发生,促进维修工作的安全高效进行。
1.2 培训对象本次培训主要针对维修工人员,包括各级别的技术维修人员、机修工、电修工等。
1.3 培训内容本次培训将包括以下内容:1) 维修工作的安全风险和事故案例2) 安全意识和安全责任3) 安全操作规程和事故应急处理4) 个人防护用品的选择和使用5) 异常情况的预防和处理6) 维修现场安全管理第二章维修工作的安全风险和事故案例2.1 维修工作的安全风险维修工作涉及各种设备和机械,可能存在以下安全风险:1) 高处作业风险:如维修高空设备时可能存在坠落和滑倒风险。
2) 机械操作风险:使用机械设备时可能发生机械故障、夹伤和碰撞等风险。
3) 电气风险:接触电气设备时可能遭受电击或电弧灼伤。
4) 化学品风险:接触有害化学物质时可能对身体造成伤害。
5) 火灾和爆炸风险:存在可燃和易爆物质时可能引发火灾和爆炸。
6) 环境因素风险:如恶劣天气、高温等可能对维修工作造成影响。
2.2 维修工作事故案例为了加深对安全风险的认识和重视,我们将通过案例分析的方式介绍几起维修工作事故,回顾并总结原因和教训。
第三章安全意识和安全责任3.1 安全意识的重要性安全意识是预防和减少事故发生的核心,只有具备安全意识的人员,才能正确识别和防范安全风险,积极采取安全措施,从而保护自己和他人的安全。
3.2 安全责任每个维修工人员都应该认识到自身的安全责任,包括:1) 保护自己的安全,正确佩戴个人防护用品。
2) 遵守安全操作规程,正确使用维修工具和设备。
3) 保护他人的安全,提醒他人注意安全事项。
4) 及时报告和处理安全事故隐患。
第四章安全操作规程和事故应急处理4.1 安全操作规程安全操作规程是维修工作中必须遵守的标准,包括:1) 使用工具和设备前的检查和试验。
工程维修车间安全教育培训制度工程维修车间是一个重要的生产环节,涉及到大量的设备和工人。
为了确保工作安全和提升工作效率,建立和完善安全教育培训制度是必不可少的。
以下是工程维修车间安全教育培训制度的内容:一、培训目标工程维修车间安全教育培训的目标主要包括以下几个方面:1. 提高工人的安全意识,增强察觉风险和避免危险的能力;2. 掌握正确的操作技能,熟悉维修车间的设备和工具;3. 熟悉工程维修车间的安全规章制度及操作流程;4. 加强防护装备的使用和维护意识,确保工人的人身安全;5. 提高工作效率,减少事故和故障发生的概率。
二、培训内容工程维修车间安全教育培训的内容主要包括以下几个方面:1. 安全标准和操作规程了解工程维修车间的安全标准和操作规程,包括操作规范、紧急情况应对措施等。
通过详细的讲解和演示,提醒工人们注意事项,并学习正确的操作流程。
2. 安全设备和工具的使用熟悉和掌握工程维修车间常用的安全设备和工具的使用方法,包括手动工具、电动工具等。
重点介绍每个设备和工具的特点、功能、使用方法及注意事项,确保工人使用安全设备和工具时的安全性。
3. 危险识别和风险防范培养工人识别危险的能力,分析和评估工作场所的风险,提醒工人们时刻保持高度的警惕性,采取预防措施以降低事故风险。
重点培养工人对高空作业、电气设备、机械设备、化学品等危险因素的警觉性。
4. 防护装备的使用和维护强调工人必须正确使用和维护各类防护装备,包括安全帽、防护眼镜、防护手套、防护鞋等。
指导工人选择适合的防护装备,并向工人展示如何正确佩戴和保养防护装备,以确保工人在作业过程中的人身安全。
5. 应急救援措施提供应急救援知识,包括火灾事故、电击事故等急救方法和急救步骤。
指导工人如何正确报警、逃生和救援,并组织模拟演练,强化工人应急能力。
6. 安全责任和意识强调工人对安全事故的责任和意识,鼓励工人互相监督和提醒,共同维护工作场所的安全和秩序。
通过案例分享和讨论,提升工人的安全责任感和意识。
一、前言随着汽车行业的快速发展,汽车维修行业已成为我国国民经济的重要组成部分。
然而,汽车维修过程中存在诸多安全隐患,如机械伤害、火灾、中毒等。
为了提高汽车维修厂员工的安全意识和安全操作技能,预防和减少安全事故的发生,确保员工的生命财产安全,特制定本安全教育培训方案。
二、培训目标1. 提高员工的安全意识,使员工充分认识到安全工作的重要性。
2. 使员工掌握基本的安全生产知识和技能,提高自我保护能力。
3. 增强员工对安全操作规程的遵守,降低安全事故发生率。
三、培训对象1. 新入职的汽车维修厂员工。
2. 在职员工,特别是从事高风险作业的员工。
3. 管理人员及安全员。
四、培训内容1. 安全生产法律法规- 《中华人民共和国安全生产法》- 《中华人民共和国消防法》- 《中华人民共和国职业病防治法》- 《汽车维修业安全规程》2. 安全基础知识- 事故案例分析- 安全生产责任制- 安全操作规程- 个人防护用品的使用与维护3. 维修作业安全- 电气安全- 机械安全- 液压安全- 火灾与爆炸预防- 物品搬运安全- 环境保护4. 应急处理- 火灾应急处理- 事故现场急救- 逃生与自救5. 心理健康- 应对工作压力- 心理健康知识五、培训方式1. 集中授课邀请专业讲师进行授课,系统讲解安全生产知识和技能。
2. 现场演示通过现场操作演示,使员工直观地了解安全操作规程。
3. 案例分析通过分析典型事故案例,提高员工的安全意识和自我保护能力。
4. 实践操作安排员工进行实际操作,巩固所学知识和技能。
5. 心理辅导邀请心理专家进行辅导,帮助员工缓解工作压力,保持心理健康。
六、培训时间1. 新员工入职培训:入职后的第一周内完成。
2. 在职员工培训:每年至少组织一次。
3. 管理人员及安全员培训:每年至少组织一次。
七、考核与评估1. 考核方式:笔试、实操、案例分析等。
2. 评估标准:根据考核结果,对员工进行等级评定,不合格者需重新培训。
八、培训纪律1. 参加培训的员工应严格遵守培训纪律,不得迟到、早退、旷课。
维修人员安全培训预案范文一、培训目的本培训旨在提高维修人员在工作中的安全意识和应变能力,有效预防和应对突发事件,保障维修人员的人身安全和健康。
二、培训内容1. 安全意识培训:包括对维修人员在工作中可能面临的各种安全风险和危险的认识,以及如何正确预防和应对。
同时,加强对安全规章制度的学习和遵守。
2. 突发事件应急处理培训:包括火灾、地震、爆炸等突发事件的员工疏散和自救方法培训,以及与相关部门协调的能力培养。
3. 个人防护用品的正确使用培训:包括对维修人员在工作中应该佩戴的各种防护用品的认识和正确使用方法的培训。
三、培训方式1. 线上培训:通过专业的安全培训网站或平台进行线上培训,提供视频教学、在线讲座、文档资料等形式的培训内容。
2. 线下演练:通过模拟演练的方式,真实地模拟各种突发事件和危险情况,让维修人员亲身体验并学习正确的处理方法。
四、培训周期本次安全培训将分为两个阶段进行,第一阶段为线上培训,为期一周;第二阶段为线下演练,为期两天。
五、培训评估培训结束后,将进行专业的考试和实际演练评估,对维修人员的安全意识和应变能力进行评估,以确保培训效果。
六、培训保障为了保障培训的顺利进行,公司将提供必要的培训设备、场地和资金支持,同时配备专业的培训师资力量,确保培训效果。
七、总结通过本次安全培训,旨在提高维修人员在工作中的安全意识和应变能力,有效预防和应对突发事件,保障维修人员的安全和健康。
希望各位维修人员能够重视本次安全培训,认真参与,提高自身的安全意识和应变能力。
在现代社会,维修人员在工作中往往会面临各种危险和突发事件。
因此,安全培训对于维修人员来说尤为重要。
首先,维修人员需要具备风险意识,能够识别潜在的安全风险,预测可能发生的危险。
其次,他们需要学会正确使用个人防护用品,在面对危险和突发事件时能够迅速采取有效的防护措施,保障自身安全。
此外,维修人员还需要学会与相关部门协调配合,积极参与应急预案的执行,确保在突发事件中能够正确应对。