车险险种介绍表格
- 格式:doc
- 大小:340.50 KB
- 文档页数:3
汽车保险种类及含义一、强制险种:1.机动车交通事故强制责任险(家用6座及以下950元)是指由保险公司对被保险机动车发生道路交通事故造成本车人员、被保险人以外的受害人的人身伤亡、财产损失,在责任限额内予以赔偿的强制性责任保险。
机动车交通事故强制责任险责任限额6万元当中,包含了死亡伤残赔偿5万元,医疗费用赔偿8000元、财产损失赔偿2000元。
而被保险人在交通事故中无责任,赔偿限额分别按照以上三项限额的20%计算。
交强险的基础费率共分家庭自用车、非营业客车、营业客车等8大种类42种小类的车辆,二、非强制险种:1.车辆损失险(现款购车价格×1.2%)负责赔偿由于自然灾害或意外事故造成的车辆自身的损失。
这是汽车保险中最主要的险种。
若不保这个险种,车辆碰撞后的修理费保险公司不负责赔偿,全部得由自已掏腰包。
有些车是可以考虑不投保车辆损失险的。
比如快报废的破车,修理费很便宜,撞坏后自己修也花不了多少钱。
如果想投保不计免赔责任险,就一定要投保车辆损失险。
因为它是后者的附加险,必须投保了车辆损失险后才能投保不计免赔责任险。
2.第三者责任险(5万/900,10万/1090,20万/1310,50万/1500,100万/1650)负责赔偿车辆发生意外事故造成他人(即第三者)的人身和财产的损失。
第三者责任险是最有价值的险种,也是国家规定的必保项目。
开车时最怕的就是撞车或撞人了,自己车受损失不算,还要花大笔的钱来赔偿别人的损失。
尤其撞人是最可怕的,一旦把人撞残或撞死了,恐怕把车卖了都不够赔的。
投保了这个险种后就不怕了,赔给别人的钱大部分会由保险公司来支付。
注:第三者是指除投保人、被保险人、保险人以外的人。
3.司机乘客意外伤害险(即车上责任险,保费50元/人,根据车辆的实际座位数填写)因交通事故造成司机、乘客伤亡,由司机乘客意外伤害险来赔偿损失。
汽车有价人无价,为司机乘客做保险当然有必要。
如果您已由单位投保了团体人身意外伤害保险或在个人寿险中投保了人身意外伤害保险,也可以不保这个险种。
车险保险险种介绍一、车险种类概述汽车保险可以分为两大类:交强险和商业险。
1. 交强险:全称是“机动车交通事故责任强制保险”,是我国首个由国家法律规定实行的强制保险制度。
《机动车交通事故责任强制保险条例》规定:交强险是由保险公司对被保险机动车发生道路交通事故造成受害人(不包括本车人员和被保险人)的人身伤亡、财产损失,在责任限额内予以赔偿的强制性责任保险。
2. 商业险:商业险是车主自主选择购买的保险,包括:车辆损失险、第三者责任险、盗抢险、车上人员险、玻璃险、车身划痕损失险、自燃险、涉水险、不计免赔险等。
二、车险保障内容1. 车辆损失险:指保险车辆遭受保险责任范围内的自然灾害(不包括地震)或意外事故,造成保险车辆本身损失,保险人依据保险合同的规定给予赔偿。
这与第三者刚相反是顾自己的,如果您爱车此时被盗抢,投保了车辆盗抢险的,保险公司可赔;若是自己撞坏的,保险公司也可赔;可将自己的损失转嫁给保险公司。
2. 第三者责任险:指合格驾驶员在使用被保险车辆过程中发生意外事故而造成第三者的财产直接损失与人员伤亡的。
3. 盗抢险:如果你的车在使用过程中一直都在比较可靠、安全的停车场中停放,上下班路途中也没有什么特别僻静的路段,就可以考虑不保盗抢险。
但如果你的车属于很常见的、丢失率比较高的车型,或者你的车常去很偏僻的地方,还是建议投保盗抢险的。
4. 车上人员险:即车上座位险,是即车上人员责任险中的乘客部分,指的是被保险人允许的合格驾驶员在使用保险车辆过程中发生保险事故,致使车内乘客人身伤亡,依法应由被保险人承担的赔偿责任,保险公司会按照保险合同进行赔偿。
5. 玻璃单独破碎险:是指被保车辆只有挡风玻璃和车窗玻璃(不包括车灯、车镜玻璃)出现破损的情况,保险公司负责赔偿。
6. 自燃险:车辆在行驶过程中,因本车电器、线路、供油系统发生故障及载运货物自燃原因起火燃烧,造成车辆损失以及施救所支付的合理费用。
是附加险的一种。
7. 不计免赔特约险:只有在同时投保了车辆损失险和第三者责任险的基础上方可投保本保险。
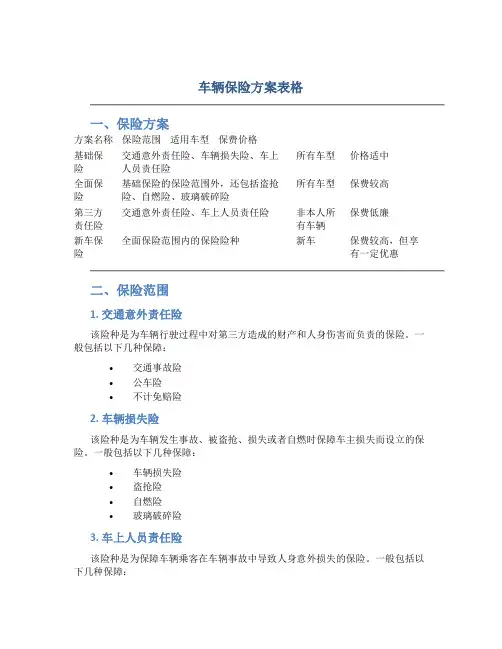
车辆保险方案表格一、保险方案方案名称保险范围适用车型保费价格基础保险交通意外责任险、车辆损失险、车上人员责任险所有车型价格适中全面保险基础保险的保险范围外,还包括盗抢险、自燃险、玻璃破碎险所有车型保费较高第三方责任险交通意外责任险、车上人员责任险非本人所有车辆保费低廉新车保险全面保险范围内的保险险种新车保费较高,但享有一定优惠二、保险范围1. 交通意外责任险该险种是为车辆行驶过程中对第三方造成的财产和人身伤害而负责的保险。
一般包括以下几种保障:•交通事故险•公车险•不计免赔险2. 车辆损失险该险种是为车辆发生事故、被盗抢、损失或者自燃时保障车主损失而设立的保险。
一般包括以下几种保障:•车辆损失险•盗抢险•自燃险•玻璃破碎险3. 车上人员责任险该险种是为保障车辆乘客在车辆事故中导致人身意外损失的保险。
一般包括以下几种保障:•驾乘险•乘客意外险4. 附加险种一些附加险种可以根据车主的需要和实际情况选择:•涉水险•车身划痕险•自燃损失险•无法找到第三方特约险三、适用车型不同的保险方案适用的车型不同,以下是各个保险方案适用的车型:•基础保险:所有车型均可选择此保险方案。
•全面保险:所有车型均可选择此保险方案。
•第三方责任险:适用于非本人所有车辆,比如借车、租车等。
•新车保险:适用于新车保险,购买新车时可以选择此保险方案。
四、保费价格保费价格是一个很重要的考虑因素,以下是各个保险方案的保费价格:•基础保险:价格适中。
•全面保险:保费较高。
•第三方责任险:保费低廉。
•新车保险:保费较高,但享有一定优惠。
五、总结不同的车辆保险方案适合不同的人群和车辆类型,综合考虑保险范围、适用车型和保费价格等因素,选择适合自己的车辆保险方案可以为车主们提供更加全面和完善的保障,让车主们在驾驶出行中更加安心。
车保险类型详细介绍
车辆保险主要分为交强险和商业险,它们具有不同的保障责任:
一、交强险:
交强险是指由国家保险法规规定的一种车辆保险产品,是每辆机动车必须购买的保险,被称为交通强制保险。
交强险是车辆投保人与保险公司签订的一种强制性保险合同,主要用来赔偿驾驶机动车在道路上发生的损失。
交强险种类:
1. 交通事故责任险:又称义务险或法定险,用于覆盖由机动车对人或者财物造成的伤害和损失。
2. 车船税险:用于覆盖投保人未缴纳车船税的损失。
二、商业险:
商业险是指按保险法规购买的一种增值保险。
包括机动车损失险、盗抢险、第三者责任险、玻璃险、自燃损失险等等,可以根据客户的需要灵活的组合,以满足客户的不同需求。
商业险种类:
1. 车辆损失险:保险客户购买后,当发生事故或者不可抗拒的自然灾害时,可
以为客户赔偿损失费用。
2. 盗抢险:当客户的车辆被盗时,可以帮助客户获得赔偿。
3. 第三者责任险:当客户发生车祸时,可以向第三者负责赔偿损失。
4. 玻璃险:当客户车辆的玻璃发生变形或者破裂时,保险公司可以帮助客户获得补偿。
5. 自燃损失险:当客户的车辆发生意外自燃时,保险公司可以赔偿损失费用。
车辆保险费用价格表(一览)车辆保险费用价格表1、交强险价格查询:6座以下基础费用是950元,6座以上基础费用是1100元/年。
根据上一年的行车事故决定第二年的交强险保费,大概在10%-100%之间浮动,没有理赔过可优惠,有理赔过会增加保费,首次出险不加费。
2、车损险价格查询:车损险保费=(基础保费+车辆购置价__费率)__优惠系数6座以下汽车,0-1年车损险基础保费630,费率1.5%;1-4年车损险基础保费594,费率 1.41%。
6-10座汽车,0-1年车损险基础保费756,费率1.5%;1-4年车损险基础保费713,费率1.41%。
3、三责险价格查询:车辆损失险保费=基本保险费+本险种保险金额×费率保险公司不同,保额不同,保费也不一样。
以太平洋车险为例:10万保额962元左右,20万保额1191元左右,30万保额1346元左右,50万保额1615元左右,100万保额2103元左右。
4、座位险价格查询:车上责任险保费=保险金额__保险费率__座位数也是与选择的保险公司和保障额度挂钩,常规是每个座位保额1—5万,司机座位每1万额度40元保费,其他座位每1万额度25元保费。
5、不计免赔价格查询:不计免赔特约险保费=(车辆损失险保险费+第三者责任险保险费)×20%拿一辆裸车价10万的新车来说,车损险保费约为1380元(280+10万x1.1%=1380元),其不计免赔险需要交1380x20%=276元。
同理,第三者责任险基本是1000元,所以不计免费险就需要交1000x20%=200元。
合计不计免赔险保费是276+200=476元。
车险购买后多久生效?车险分为强制性和商业险两种,一般强制险当天购买成功之后就会立刻生效,但是对于商业险来说购买之后需要等待一段时间才会生效,但也不需要等待太久,一般当天买第二天就可以开始生效。
车险的保障期间一般都为一年,如果想要续保的话,需要在保险到期之前一个月进行续保,这样才能不脱保。
车主都能看懂的新版车险险种说明书★保险研究所保险知识库★┃来源:原创现在很多的车主发来信息说买车险,还是会强调要盗抢险,不计免赔,无三方等,我们业务员就会告诉他们现在车损险都包含这一些了,然后解释一通关于车险改革的事情。
今天我们就把各个险种最通俗的意思,给广大车主解释一下,减少疑虑。
先来一张新版车险构成,思维导图。
1交强险交强险是必买的险种,是为了保护那些被撞的人,怕车主没钱赔给伤者或者对方的财务损失。
如果这样的事太多,势必影响社会稳定。
但是随着经济发展,原来的12万保额不能满足需求,所以这次大幅提额到20万,以增强它的保障功能。
全国大部分地区,交强险的价格没有变化,半价的仅仅是个别地区。
参考资料:(1)全国各地交强险费率表【最新版】;(2)山东省交强险保费不变,保额大幅提升!(3)机动车交强险责任限额的三次变化;2车损险车损险就是管着修自己车的保险,自己把车撞了或者是和别人在事故中自己有责任时修车用的钱。
没有车损险,万一是自己的原因造成损伤,只能自掏腰包。
改革之前,如果只买了车损险。
单个的玻璃碎了,不赔;车子被偷,不赔;如果找不到谁撞坏的车,不全赔;如果没买不计免赔,也不全赔;如果车子自燃,也不赔......这也不赔,那也不赔,只有买了相应的附加险才能赔!这些不赔给保险业带来了很多投诉,甚至官司,搞得名声坏得很。
所以这次改革,把之前的附加险删除或者纳入到车损险范围。
这样就大大增加了车损险的赔付范围,有效降低投诉率。
删除险种:不计免赔,无三方责任险;纳入险种:盗抢险,自燃险,玻璃单独破碎险,发动机涉水险;未纳入车损范围的:车轮单独损失险和玻璃单独破碎险;特别是这个玻璃的,出险率高,依然容易引起纠纷。
为什不能一下改革彻底点呢?参考资料:车损险条款(2020版);3第三者责任险三者险是交强险的强力补充,现在人命越来越贵,豪车也满大街的跑了,开车稍不留神,就可能会惹祸上身。
如果没有二三百万的三者险,倾家荡产也不够赔偿别人的。
车辆保险方案对比表格保险类型保障范围适用范围费用报销比例强制第三者责任保险赔偿因驾驶者所驾车辆发生的第三者财产和人身损失所有机动车车主按车型、排量收费,价格较低交通部规定标准商业第三者责任保险在强制第三者责任保险基础上,增加了一定额度的赔偿金额所有机动车车主按车型、排量收费,价格较高自定义车辆损失险保障车辆发生碰撞、自然灾害等导致车辆损失时的修理或赔偿所有机动车车主按车型、排量、保险额度收费,价格较高自定义盗抢险保障车辆被盗、被抢时的赔偿所有机动车车主按车型、排量、区域收费,价格较低自定义玻璃破碎险保障汽车保险玻璃单独受损时的赔偿所有机动车车主按车型、排量收费,价格较低自定义无法找到第三方特约险当发生碰撞事故时,无法找到第三方来认定事故责任时的赔偿所有机动车车主按车型、排量收费,价格较低自定义自然损失险保障车辆自然灾害、非碰撞事故等因素造成的车辆损失所有机动车车主按车型、排量、保险额度收费,价格较高自定义以上是车辆保险方案的常见类型和对比情况。
不同类型的保险方案适用的情况和费用不同,车主需要根据自身的实际需求选择适合自己的保险方案。
可以看到,强制第三者责任保险是所有机动车车主必须购买的,而商业第三者责任保险则可以根据自己的实际需要来决定是否购买。
车辆损失险、盗抢险和玻璃破碎险则是根据车辆的实际价值和使用情况来决定是否购买,车主可以根据自己的情况来决定是否需要购买。
同时,在选择保险方案时,车主还需要关注保险公司的信誉度、理赔速度等因素,以确保在需要理赔时可以获得及时和合理的赔偿。
人保车险种类详细介绍
人保车险是中国人民保险公司推出的一款车辆保险产品,包括以下几种险种:
1.交强险:强制保险,是法律规定必须购买的车辆责任险,主要承担道路交通事故造成的人员伤亡和财产损失赔偿责任。
2.商业第三者责任险:承担车辆因过失行为而导致第三方财产、人身伤亡损失的赔偿责任。
3.车辆损失险:承担因碰撞、倾覆、起火、盗窃以及自然灾害等原因造成的车辆损失赔偿责任。
4.全车盗抢险:承担车辆被盗、抢夺等意外事件的赔偿责任。
5.玻璃单独破碎险:承担车辆挡风玻璃、侧面玻璃等破碎损失赔偿责任。
6.车身划痕损失险:承担车辆车身划痕、刮擦、碰擦等造成的损失赔偿责任。
7.自燃损失险:承担车辆自燃或者因电路故障、机械故障等原因导致的损失赔偿责任。
8.涉水损失险:承担车辆因涉水造成的损失赔偿责任。
以上是人保车险的主要险种介绍,具体投保内容和保费标准应根据个人车辆情况和需求进行选择。
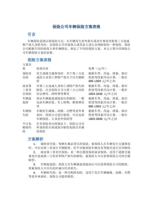
保险公司车辆保险方案表格引言车辆保险是指以投保的方式,在车辆发生意外损失或责任事故导致第三方造成财产或人身损失时,由保险公司对投保人或受益人进行金钱赔偿的一种保险。
保险公司根据不同的投保人和车辆情况,制定了不同的保险方案。
本文主要介绍保险公司车辆保险方案的表格。
保险方案表格方案名称投保内容保费(元/年)强制责任险发生道路交通事故时,对于第三方造成的人身伤亡和财产损失予以全额赔偿根据车型、用途、排量、新旧程度等因素浮动计算,一般在300-1000元/年之间商业第三者责任保险对第三方造成人身伤亡或财产损失的赔偿,以及保险公司与第三方之间的诉讼费用、律师费等费用根据车型、用途、排量、新旧程度等因素浮动计算,一般在1000-2000元/年之间车辆盗抢险保证车辆被盗或抢劫后的赔偿,一般包括车辆价值、车上财物、维修费用等根据车型、用途、排量、新旧程度等因素浮动计算,一般在300-1000元/年之间车辆损失险车辆发生碰撞、刮擦、自燃等意外事故时,保险公司进行赔偿,可以包括车辆残值、人身意外保险等根据车型、用途、排量、新旧程度等因素浮动计算,一般在1000-3000元/年之间不计免赔特约险在有保险责任的情况下,保险公司对所承担的全部或部分赔偿免除自负额的保险方案解析1.强制责任险:每辆车都必须买的保险,被保险人在车辆发生交通事故时,可以向第三者进行全额赔偿,但不对被保险车辆及其驾驶员进行任何赔偿。
2.商业第三者责任保险:是一种自愿投保的商业保险,适用于道路交通事故中造成第三方伤害和财产损失的赔偿,被保险人可以获得保险公司的全额赔偿。
3.车辆盗抢险:投保人在车辆被盗或抢劫后可以获得保险公司的赔偿,使被保险人可以在此时减少经济损失。
4.车辆损失险:是一种自购附加险,适用于发生车辆碰撞、刮擦、自燃等意外事故时,保险公司提供赔偿。
5.不计免赔特约险:投保人在购买交强险和商业保险时选择购买不计免赔特约险,在有保险责任的情况下,保险公司对所承担的全部或部分赔偿免除自负额的保险。
最新最全面的车险费率表车险费率表(新车)各险别保费计算方法(一)机动车损失保险1.按照被保险人类别、车辆用途、座位数/吨位数/排量/功率、车辆使用年限所属档次查找基础保费和费率;保费=基础保费+新车购置价 ×费率。
例1:假定某5座家庭自用汽车投保车损险,车龄为1年以下,保险金额为10万元。
在费率表上查得对应的基础保费为630元,费率为1.50%。
则该车辆的保费=630+10万×1.50%=2130元。
具体到我们车行的车型计算公式为:6座以下保费:630+新车购置价*1.50%6—10座保费:756+新车购置价*1.50%(二)第三者责任保险(三)车上人员责任险按照被保险人类别、车辆用途、座位数查找费率;驾驶人保费 = 每次事故责任限额 ×费率乘客保费 = 每次事故每人责任限额 ×费率 ×投保乘客座数(四)盗抢险保费=基本保费+保险金额 ×费率(五)玻璃单独破碎险按照被保险人类别、座位数、投保国产/进口玻璃查找费率(六)车身划痕损失险按车龄、新车购置价、保额所属档次直接查找保费。
(七)基本险不计免赔、附加险不计免赔特约条款:文- 汉语汉字编辑词条文,wen,从玄从爻。
天地万物的信息产生出来的现象、纹路、轨迹,描绘出了阴阳二气在事物中的运行轨迹和原理。
故文即为符。
上古之时,符文一体。
古者伏羲氏之王天下也,始画八卦,造书契,以代结绳(爻)之政,由是文籍生焉。
--《尚书序》依类象形,故谓之文。
其后形声相益,即谓之字。
--《说文》序》仓颉造书,形立谓之文,声具谓之字。
--《古今通论》(1) 象形。
甲骨文此字象纹理纵横交错形。
"文"是汉字的一个部首。
本义:花纹;纹理。
(2) 同本义[figure;veins]文,英语念为:text、article等,从字面意思上就可以理解为文章、文字,与古今中外的各个文学著作中出现的各种文字字形密不可分。
车辆保险方案对比表格背景介绍在购买车辆后,车主们通常会考虑购买汽车保险,以保障自身和他人的安全。
随着保险市场的逐渐开放和竞争加剧,不同保险公司推出的保险方案也越来越多,车主们在选择时不免会感到困惑。
本文将对不同保险公司的车辆保险方案进行对比,帮助车主们更好地选择适合自己的保险方案。
对比表格下表列出了四家知名保险公司的三种车辆保险方案,分别为基础型、综合型和豪华型。
其中,车险责任保障范围包括车辆损失险、第三者责任险、车上人员责任险和盗抢险。
表格中,对于每种保险方案,给出了保费金额、赔付限额、保险责任保障范围等方面的对比。
保险公司保险方案保费金额赔付限额责任范围中国人寿基础型2000元5万元4项综合型3000元20万元5项豪华型4000元50万元6项中国平安基础型1800元5万元4项综合型2800元20万元5项豪华型3800元50万元6项中国太保基础型1900元5万元4项综合型2900元20万元5项豪华型3900元50万元6项中国人保基础型1950元5万元4项综合型2950元20万元5项豪华型3950元50万元6项结论分析从上表可以看出,四家保险公司的车辆保险方案基本保费金额相当,但在其他方面存在一定的差别。
首先,对于保险责任保障范围和赔付限额,四家公司的车险方案都提供了基础型、综合型和豪华型,基础型方案涵盖的责任保障范围较窄,赔付限额也较低,而豪华型方案的责任保障范围和赔付限额则更全面和高额。
因此,车主可根据自身车辆和驾驶习惯,选择适合自身的保险方案。
其次,从每项保险责任的保障内容来看,除了基本险种之外,不同保险公司的车险责任保障内容差异较大。
例如,中国太保的豪华型方案除了保障车辆自然险、盗抢险、第三者责任险和车上人员责任险以外,还加入了玻璃单独破碎险和车身划痕损失险,从而更加全面地保障车辆的安全。
最后,需要注意的是,上述保费金额仅为本文示例,实际保费需根据车主的具体情况进行核算和比较。
而对于不同保险公司的不同保险方案,车主还需根据保险公司的信誉度、理赔速度和口碑等因素进行综合评估,从而选择最适合自己的保险方案。
车辆保险有哪些险种一、汽车保险具体险种有哪些汽车保险是承担机动车由于自然灾害或意外事故所造成的人身伤亡或财产损失的赔偿责任的一种商业保险。
汽车保险具体险种有:(1)主险a.车辆损失险:b.第三者责任险。
(2)附加险a.全车盗抢险:b.车上责任险:c.车载货物掉落责任险:d.风挡玻璃单独破碎险:e.车辆停驶损失险:f.白燃损失险:g.新增加设备损失险:h.不计免赔特约险。
汽车保险各险种分别承担责任有:(1)车辆损失险:负责由于自然灾害或意外事故造成的保险车辆自身损失的赔偿责任。
(2)第三者责任险:负责保险车辆在使用中发生意外事故造成他人(即第三者)的人身伤亡或财产的直接损毁的赔偿责任。
(3)全车盗抢险:负责保险车辆因被盗窃、被抢劫、被抢夺造成车辆的全部损失,以及期间由于车辆损坏或车上零部件、附属设备丢失所造成损失的赔偿责任。
(4)车上责任险:负责保险车辆发生意外事故造成车上人员的人身伤亡和车上所载货物的直接损毁的赔偿责任。
(5)车载货物掉落责任险:承担保险车辆在使用过程中,所载货物从车上掉下来造成第三者遭受人身伤亡或财产的直接损毁而产生的赔偿责任。
(6)风挡玻璃单独破碎险:承担保险车辆在停放或使用过程中,其他部分没有损坏,仅风挡玻璃单独破碎损失的赔偿责任。
(7)车辆停驶损失险:车辆发生车辆损失险范围内的保险事故,造成车身损毁,致使车辆停驶而产生的损失,保险公司按规定进行赔偿。
(8)自燃损失险:车辆因电路、线路、供油系统发生故障以及因运载货物自身原因起火燃烧造成保险车辆的损失,这些损失由本险种负责赔偿。
(9)新增加设备损失险:车辆发生车辆损失险范围内的保险事故,造成车上新增设备的直接损毁,由保险公司按实际损失计算赔偿。
未投保本险种,新增加的设备的损失,保险公司不负赔偿责任。
(10)不计免赔特约险:办理了本保险的车辆,发生车辆损失险或第三者责任险的保险事故造成赔偿,对应由被保险人承担的免赔金额,由保险公司负责赔偿。
2024年保险单(机动车1)一、保险人姓名:XXX身份证号码:XXXXXXXXXXXXXX联系方式:XXX-XXXXXXX二、被保险人姓名:XXX身份证号码:XXXXXXXXXXXXXX车辆牌照号:XXX车辆类型:机动车1发动机号:XXX车辆识别代号:XXX三、保险期限本保险自XXXX年XX月XX日XX时起至XXXX年XX月XX日XX时止。
四、保险项目和金额1. 车辆损失险:人民币XXX元;2. 第三者责任险:人民币XXX元;3. 车上人员责任险:人民币XXX元/座;4. 玻璃单独破碎险(进口):人民币XXX元;5. 不计免赔率特约:车辆损失险、第三者责任险、车上人员责任险等险种的相应的不计免赔率由被保险人自行承担。
五、保险责任和免责条款1. 保险责任:在保险期间内,被保险人或其允许的合法驾驶人在使用被保险机动车过程中,因下列原因造成被保险机动车的损失,保险人依照本保险合同的约定负责赔偿:(1)碰撞、倾覆、坠落;(2)火灾、爆炸;(3)外界物体坠落、倒塌;(4)暴风、龙卷风;(5)雷击、雹灾、暴雨、洪水、海啸;(6)地陷、冰陷、崖崩、雪崩、泥石流、滑坡;(7)载有被保险机动车的家庭自用汽车在行驶过程中,因车轮或者被发动机驱动的其他物体旋转碰擦或撞击其他物体而造成的损失;(8)因发生交通事故而导致的机动车辆损失以及相关费用。
2. 免责条款:(1)因违反安全规定驾驶导致的事故损失,保险公司不负责赔偿;(2)因自然磨损等原因造成的损失,保险公司不负责赔偿;(3)其他不属于保险责任范围内的损失和费用,保险公司不负责赔偿。
六、索赔须知1. 索赔时效:被保险人应在事故发生后及时向保险公司报案,并保留相关证据;2. 索赔时应提供以下材料:事故证明、车辆维修发票、人员医疗费用发票等;3. 保险公司有权保留涉及本次事故的其他证据;4. 被保险人应按照保险公司的要求提供相关证明和材料,否则保险公司有权拒绝赔偿。
七、其他事项1. 本保险合同由保险条款、投保单、保险单、索赔申请书以及双方约定的其他书面形式构成;2. 本保险合同未尽事宜,按照《中华人民共和国道路交通安全法》及相关法律法规的规定执行。
车险标准保费表一、机动车辆保险的基本概念及分类机动车辆保险是指由保险机构向投保人提供一定责任范围内的保险保障,用于弥补因机动车辆发生事故而导致的经济损失。
根据保险责任范围不同,机动车辆保险可以分为交强险和商业险两类。
二、交强险标准保费表交强险是指根据国家法律法规的规定,强制所有机动车辆在上路行驶前必须购买的一种保险。
交强险的保费由机动车辆的使用性质、座位数和公示座位数、车龄等因素决定,具体标准如下:1.小型汽车交强险标准保费表座位数≤6座的小型汽车交强险标准保费为:座位数≤6座汽车车辆类型|车龄(年)|保费(元)------------------------------家庭自用汽车|1|950家庭自用汽车|2|900...家庭自用汽车|6及以上|6502.载客汽车交强险标准保费表座位数>6座的载客汽车交强险标准保费为:车辆类型|座位数|公示座位数|车龄(年)|保费(元)------------------------------载客汽车|7-9座|7-9|1|1200载客汽车|7-9座|7-9|2|1150...载客汽车|7-9座|7-9|6及以上|800载客汽车|10-19座|10-19|1|1500...载客汽车|10-19座|10-19|6及以上|1200载客汽车|20座及以上|20及以上|1|1800...载客汽车|20座及以上|20及以上|6及以上|1500三、商业险标准保费表商业险是机动车辆保险中的非强制性险种,包括车损险、第三者责任险、盗抢险等多种责任。
商业险的保费标准根据车辆的型号、车龄、使用性质等因素来确定,具体标准如下:1.车损险标准保费表车辆型号|车龄(年)|保费比例(%)------------------------------小型汽车|2以下|1.2小型汽车|2-6|1.4...载客汽车|10-19座|2以下|1.8载客汽车|10-19座|2-6|2.0 ...载客汽车|20座及以上|2以下|2.5载客汽车|20座及以上|2-6|2.8 2.第三者责任险标准保费表车辆性质|保费比例(%)------------------------------非营业用汽车|0.6营业用汽车|1.23.盗抢险标准保费表车辆性质|保费比例(%)------------------------------非营业用汽车|1.0营业用汽车|2.0四、其他商业险种保费表除了车损险、第三者责任险、盗抢险外,商业险还包括不计免赔险、车上人员责任险、玻璃单独破碎险等多种险种。
车辆保险方案对比表格模板介绍在选择汽车保险方案时,许多人会遇到各种各样的选择和难以理解的保险术语,很难确定最适合自己的保险方案。
本文提供了一个用于比较车辆保险方案的表格模板,可以帮助消费者快速比较不同保险公司和方案之间的差异。
表格模板表格模板如下:保险项目保险方案A 保险方案B 保险方案C第三方责任险¥100,000 ¥150,000 ¥200,000车辆险✓(保险金额:¥50,000) ✓(保险金额:¥100,000)✓(保险金额:¥200,000)盗抢险✓✓✓发动机涉水险× ✓✓划痕险× ✓(保险金额:¥5,000) ✓(保险金额:¥10,000)玻璃险× ✓✓自燃险× ✓✓无过责任险¥1,500 ¥2,000 ¥3,000送修车✓✓✓免赔额¥2,000 ¥1,500 ¥1,000保费¥2,500 ¥3,000 ¥3,500保险项目解释:1.第三方责任险:保险公司赔偿车主因交通事故而对第三方造成的人身、财产损失。
2.车辆险:保险公司赔偿自己车辆在交通事故中所造成的损失。
3.盗抢险:保险公司赔偿一定时间内被盗或被抢的车辆。
4.发动机涉水险:保险公司赔偿车主因行驶在被淹水路段所造成的发动机损失。
5.划痕险:保险公司赔偿车辆在停放或行驶中车身所发生的轻微碰撞、划痕等。
6.玻璃险:保险公司赔偿车辆前挡风玻璃、车门玻璃或车窗玻璃损坏的修理或更换费用。
7.自燃险:保险公司赔偿车辆自身因故自燃所造成的损失。
8.无过责任险:车辆没有造成事故而买这个险种是为了避免保险公司从中扣除各种费用。
9.送修车:车辆发生事故后保险公司提供免费的送修车一辆。
10.免赔额:承保车主在保险理赔时承担的一定价值的损失。
结论通过上表可以看出,不同保险公司和方案之间的保险项目和费用存在着一定的差异。
消费者在选择汽车保险方案时,应充分了解自己的需求,比较不同的保险公司和方案,选择最适合自己的汽车保险方案。