投资性房地产公允价值计量账务处理例题讲解
- 格式:doc
- 大小:2.11 MB
- 文档页数:6
投资价值分析论文旅游企业投资论文:投资性房地产采用成本计量模式和公允价值计量模式的会计处理及分析摘要:2006年2月,财政部发布了新的企业会计准则体系,对投资性房地产的核算引入了新的计量模式———公允价值。
从而使投资性房地产的后续计量可采用成本模式和公允价值模式。
本文通过对比这两种模式在后续计量、转换、处置时的会计处理,论述了采用成本计量模式和公允价值计量模式对投资性房地产企业利润的影响。
关键词:投资性房地产;公允价值计量模式;成本计量模式;会计处理投资性房地产是指企业为了赚取租金、资产增值,或者赚取租金和资本增值同时都持有的房地产。
财政部于2006年2月发布了《企业会计准则第3号—投资性房地产》(以下简称CAS3),专门对投资性房地产进行了会计规范,使投资性房地产的后续计量可采用成本和公允价值两种模式。
本文主要分析两种模式下相关的会计处理及其对企业利润的影响。
一、投资性房地产后续计量的会计处理及分析CAS3规定投资性房地产的后续计量有成本模式计量和公允价值模式计量。
采用成本模式的后续计量适用《企业会计准则第4号—固定资产》和《企业会计准则第6号—无形资产》。
采用公允价值模式进行后续计量的强调适度谨慎,如果有确凿证据表明投资性房地产的公允价值能够持续可靠取得的,才允许采用公允价值模式计量。
否则,采用成本模式计量。
从会计处理可看出,在成本模式下,投资性房地产资产每期需要计提折旧,使其账面成本不断减小的同时也减少了企业当期利润,而出售时则相当于将以往已计提的折旧全部转化为出售期的利润,变相实现了利润在不同期间的调节。
在房地产持续不断升值的情况下,上市公司更愿意采用成本模式计量。
而采用公允价值模式计量的企业,将公允价值模式计量下的投资性房地产增值部分计入利润表,从而增加企业的应交所得税,纵然因交易行为尚未真正发生,只作为“递延税项”。
同时由于每个报告期末,都要根据当时的公允价值确认损益,到出售时,实际已将收益分摊于各个报告期,未来期望通过出售房地产资产实现利润大幅增长或扭亏当然是不可能的。
第二节投资性房地产的确认与计量二、投资性房地产的账务处理【例6-3】(房、地自用时分开核算,出租时转入投资性房地产)2×18年2月,甲公司从其他单位购入一块使用期限为50年的土地,并在这块土地上开始自行建造两栋厂房,2×18年11月,甲公司预计厂房即将完工,与乙公司签订了租赁合同,将其中的一栋厂房租赁给乙公司使用。
租赁合同约定,该厂房于完工时开始起租,2×18年12月5日,两栋厂房同时完工。
该块土地使用权的成本为9 000 000元,至2×18年12月5日,土地使用权已经摊销165 000元。
两栋厂房的实际造价均为12 000 000元,能够单独出售,为简化处理,假定两栋厂房分别占用这块土地的一半面积,并且以占用的土地面积作为土地使用权的划分依据。
假设甲公司采用成本模式(★★)进行后续计量。
由于甲公司在购入的土地上建造的两栋厂房中,其中的一栋用于出租,因此应当将土地使用权中的对应部分同时转换为投资性房地产,9 000 000×1/2=4 500 000(元)。
【答案】甲公司的账务处理如下:借:固定资产——厂房12 000 000投资性房地产——厂房12 000 000贷:在建工程——厂房24 000 000借:投资性房地产——已出租土地使用权 4 500 000累计摊销 82 500(165 000÷2)贷:无形资产——土地使用权 4 500 000(9 000 000÷2)投资性房地产累计摊销82 500(165 000÷2)【例6-4】2×18年5月,甲公司与乙公司的一项厂房租赁合同即将到期。
该厂房原价为50 000 000元,已计提折旧10 000 000元。
为了提高厂房的租金收入,甲公司决定在租赁期满后对该厂房进行改扩建,并与丙公司签订了租赁合同,约定自改扩建完工时将该厂房出租给丙公司。
2×18年5月31日,与乙公司的租赁合同到期,该厂房随即进入改扩建工程,2×18年12月31日,该厂房改扩建工程完工,共发生支出5 000 000元,均已支付,即日按照租赁合同出租给丙公司。
【会计案例解析】投资性房地产公允价值计量模式下会计、税务时间性差异如何处理版权声明会计雅苑转载之文章版权归原作者,本文来自大信会计师事务所微信公众号。
案例情况:某上市公司A为房地产开发企业,对投资性房地产采用公允价值模式进行后续计量。
2015年发生以下业务:(1)2015年1月1日,A公司以40000万元总价款购买了一栋已达到预定可使用状态的沿街楼房。
该沿街楼总面积为2万平方米,每平方米单价为2万元,预计使用寿命为50年,预计净残值为零。
A 公司计划将该沿街楼对外出租。
(2)2015年,A公司出租上述沿街楼实现租金收入1000万元,发生费用支出(不含折旧200万元。
)由于市场发生变化,A公司出售了沿街楼总面积的20%,取得收入8400万元,所出售沿街楼于2015年12月31日办理了房产过户手续。
2015年12月31日,该沿街楼每平方米的公允价值为2.2万元。
A公司当期不存在其他收入或成本费用,当期所发生的200万元费用支出可以全部在税前扣除,不存在未弥补亏损或其他暂时性差异。
适用所得税率25%。
问题:A公司的2015年的计税基础是多少?递延所得税如何计算?所得税费用如何计算?案例解析:投资性房地产会计处理和税务处理上具有时间性差异。
1.会计处理根据《企业会计准则—投资性房地产》的规定,投资性房地产,是指为赚取租金或资本增值,或两者兼有而持有的房地产。
包括:已出租的土地使用权;持有并准备增值后转让的土地使用权;已出租的建筑物。
《企业会计准则—所得税》的规定,在采用资产负债表债务法核算所得税的情况下,企业一般应于每一个资产负债表日进行所得税的核算。
另外根据《企业会计准则—投资性房地产》规定,采用公允价值模式计量的,不对投资性房地产计提折旧或进行摊销,应当以资产负债表日投资性房地产的公允价值为基础调整其账面价值,公允价值与原账面价值之间的差额计入当期损益。
2.税务处理(1)在税务处理上。
按会计准则确认的投资性房地产,应区分房屋、建筑物和土地使用权分别处理:经会计处理确认为投资性房地产的房屋、建筑物,按照《企业所得税法》第十一条规定,如已足额提取折旧仍继续使用的房屋、建筑物,不再确认为固定资产,不得计算折旧扣除。
房地产开发企业投资性房地产以公允价值模式进行后续计量的会计处理分析[摘要] 房地产开发企业所持有的房地产会计分类较为复杂。
本文主要讨论了房地产开发企业以公允价值模式对投资性房地产进行后续计量的会计处理方式,并分析了该种方法对房地产开发企业的影响。
[关键词]房地产开发企业;投资性房地产;公允价值1 公允价值模式进行后续计量的房地产开发企业投资性房地产的会计处理举例例如,甲房地产开发企业,2010年1月1日将一套自建完工原用于出售的商品房出租给乙公司。
该商品房的开发成本为1000万元,甲企业对其计提了200万元的减值准备。
如果出租日,该商品房的公允价值为900万元。
甲公司在租赁期开始日的会计分录为:借:投资性房地产——成本900,借:存货跌价准备200;贷:开发产品1000,贷:资本公积——其他资本公积100。
如果出租日,该商品房的公允价值为700万元,则甲公司在租赁期开始日的会计分录为:借:投资性房地产——成本700,借:存货跌价准备200,借:公允价值变动损益100;贷:开发产品1000。
按照企业会计准则的规定,存货计提跌价准备后,如果造成存货价值下跌的原因消失,企业可以将已经计提的存货跌价准备转回。
但从以上会计处理对比中可以看出,如果房地产企业将存货转换为按照公允价值模式进行后续计量的投资性房地产,投资性房地产按照转换日的公允价值入账,如果房地产的公允价值高于原账面价值是不允许通过损益转回的,但是如果房地产的公允价值低于原账面价值则要计入当期损益。
这种不对称的会计处理方式,是为了防止企业通过调节房地产的公允价值来调节利润,遵循了谨慎性原则,但对房地产开发企业的利润有不利影响。
采用公允价值模式对投资性房地产进行后续计量后,房地产开发企业无需按照自用的固定资产、无形资产类似的会计处理方式,按期计提累计折旧或累计摊销,也无需对该投资性房地产计提资产减值准备。
接上例,如果2010年1月31日该商品房的公允价值上涨100万元,则甲企业的会计分录为:借:投资性房地产——公允价值变动100;贷:公允价值变动损益。
《初级会计实务》重点解析:公允价值模式计量投资性房地产
采用公允价值模式计量投资性房地产
处置采用公允价值模式计量的投资性房地产时,应当按实际收到的金额,借记“银行存款”等科目,贷记“其他业务收入”科目;按该项投资性房地产的账面余额,借记“其他业务成本”科目;按其成本,贷记“投资性房地产——成本”科目;按其累计公允价值变动,贷记或借记“投资性房地产——公允价值变动”科目。
同时结转投资性房地产累计公允价值变动。
若存在原转换日计入资本公积的金额,也一并结转。
【提示】处置投资性房地产与处置固定资产、无形资产的处理不同,处置固定资产、无形资产属于非日常活动,计入营业外收支,处置投资性房地产属于企业的日常活动,通过其他业务收入/主营业务收入、其他业务成本/主营业务成本进行核算。
出租房地产与出租固定资产、无形资产的会计处理是一致的,取得的租金收入计入其他业务收入,计提的折旧或摊销计入其他业务成本。
(2)编制甲公司2011年1月1日收取租金、1月31日确认租金收入和结转相关成本的会计分录。
【答案】(3)编制甲公司2012年12月31日将该投资性房地产的后续计量由成本模式转换为公允价值模式的相关会计分录。
【答案】(4)编制甲公司2013年12月31日确认公允价值变动损益的相关会计分录。
【答案】(5)编制甲公司2014年1月1日处置该投资性房地产时的相关会计分录。
【答案】【补充例题4-13•多选题】(2018年)下列各项关于企业土地使用权的会计处理的表述中,正确的有()。
A.工业企业持有并准备增值后转让的土地使用权作为投资性房地产核算B.工业企业将购入的用于建造办公楼的土地使用权作为无形资产核算C.工业企业将以经营租赁方式租出的土地使用权作为无形资产核算D.房地产开发企业将购入的用于建造商品房的土地使用权作为存货核算【补充例题4-14•判断题】(2018年)企业对采用成本模式计量的投资性房地产进行再开发,且将来仍作为投资性房地产的,在开发期间应当对该资产继续计提折旧或摊销。
()【补充例题4-15•单选题】(2018年)甲公司对投资性房地产以成本模式进行后续计量,2017年1月10日甲公司以银行存款9 600万元购入一栋写字楼并立即以经营租赁方式出租,甲公司预计该写字楼的使用寿命为40年,预计净残值为120万元,采用年限平均法计提折旧。
不考虑其他因素,2017年甲公司应对该写字楼计提折旧金额为()万元。
A.240B.220C.217.25D.237【补充例题4-16•多选题】(2018年)投资性房地产的后续计量模式由成本模式转为公允价值模式时,公允价值与账面价值之间的差额,对企业下列财务报表项目产生影响的有()。
A.其他综合收益B.资本公积C.盈余公积D.未分配利润【补充例题4-17·计算分析题】(2018年)甲公司对投资性房地产采用公允价值模式进行后续计量,2017年到2018年资料如下:资料一:2017年3月1日,甲公司将一栋原作为固定资产的一栋写字楼以经营租赁的方式出租给乙公司并办妥相关手续,租期为18个月。
举例分析:投资性房地产的处置【会计实务经验之谈】企业出售、转让、报废投资性房地产或者发生投资性房地产毁损,应当将处置收入扣除其账面价值和相关税费后的金额计入当期损益。
实际收到的处置收入计入其他业务收入;处置投资性房地产的账面价值计入其他业务成本。
一、采用成本模式计量的投资性房地产的处置企业出售、转让采用成本模式计量的投资性房地产,应当按照实际收到的金额,借记“银行存款”等科目,贷记“其他业务收入”科目;按照该项投资性房地产的账面价值,借记“其他业务成本”科目,按照该项投资性房地产的累计折旧或累计摊销,借记“投资性房地产累计折旧”或“投资性房地产累计摊销”科目;已计提减值准备的,还应同时结转减值准备,借记“投资性房地产减值准备”科目。
①取得处置收入(价款)借:银行存款(处置收入净额)贷:其他业务收入②结转投资性房地产的账面价值借:其他业务成本(账面价值)投资性房地产累计折旧(摊销)投资性房地产减值准备贷:投资性房地产(成本)下面大家一起来看一道成本模式下处置投资性房地产的会计分录题。
【例题.分录题】甲公司将其出租的一栋写字楼确认为投资性房地产,采用成本模式计量。
租赁期届满后,甲公司将该栋写字楼出售给乙公司,合同价款为15 000万元,乙公司已用银行存款付清。
出售时,该栋写字楼的成本为14 000万元,已计提折旧1 000万元。
假定不考虑税费等因素。
答案解析:甲公司应编制如下会计分录:(1)收取处置收入借:银行存款 150 000 000贷:其他业务收入 150 000 000(2)结转处置成本借:其他业务成本 130 000 000投资性房地产累计折旧 10 000 000贷:投资性房地产——写字楼 140 000 000小编寄语:不要指望一张证书就能使你走向人生巅峰。
考试只是检测知识掌握的一个手段,不是目的。
千万不要再考试通过之后,放松学习。
财务人员需要学习的有很多,人际沟通,实务经验,excel等等等等,都要学,都要积累。
消费与投资经济与社会发展研究公允价模式下投资性房地产业务核算案例解析杭州职业技术学院 骆国城摘要:自用房地产转为投资性房地产时,账面价值小于转换日公允价之间的差额计入其他综合收益,反之计入当期损益;每期末需按投资性房地产的公允价调整其账面价值,两者差额计入公允价值变动损益但期末不提折旧;投资性房地产转为自用时的公允价与其账面价值之间的差额计入当期损益。
关键词:公允价模式;投资性房地产;转换业务;差额处理一、引言通常情况下,企业生产经营中自用的房产在“固定资产”账户中核算,自用的土地使用权在“无形资产”账户中核算;但准则规定为了赚取租金或资本增值而持有的房地产应在“投资性房地产”账户中核算,包括已经出租的建筑物、已经出租的土地使用权和持有准备在增值后转让的土地使用权。
如果存在确凿证据表明投资性房地产的公允价能够持续可靠取得的情况下,企业的投资性房地产可采用公允价模式进行后续计量,反之应采用成本模式计量。
投资性房地产业务核算过程可划分为三个环节,即初始计量、后续计量以及处置业务。
其中,初始计量是在形成投资性房地产时入账金额的确定方法,常见的房地产形成方式是购入后直接用于出租,建造完工后用于出租,以及原自用转为出租,准则规定形成投资性房地产当时的公允价大于其账面价值的差额计入其他综合收益,反之形成当期损益;后续计量业务是持有投资性房地产过程中的每期租金收入以及每期末应按公允价调整其账面价值;处置业务是出售或者收回自用等减少投资性房地产过程中的业务核算,收回自用时的公允价与其账面价值之间的差额计入当期损益。
二、公允价模式下投资性房地产业务核算案例为更具体表达笔者对公允价模式下投资性房地产业务核算规则的理解,举例说明如下:2018年3月20日,甲公司与乙公司签订了房产租赁协议,约定甲公司2016年后购入的原自用某仓库和店铺出租给乙公司使用,租赁期3年,起租开始日为2018年4月1日,期满可协商延期租赁。
协议确定仓库的含税月租金1.5万元,店铺的含税月租金1.8万元,并在每月初按月等额支付,适用的增值税率为10%,仓库店铺所在地的房地产有活跃交易市场,能够可靠获取房地产公允价信息。
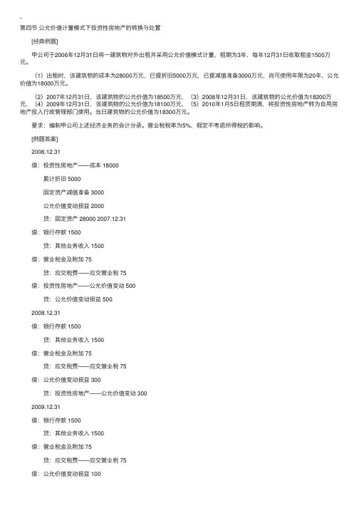
第四节公允价值计量模式下投资性房地产的转换与处置 [经典例题] 甲公司于2006年12⽉31⽇将⼀建筑物对外出租并采⽤公允价值模式计量,租期为3年,每年12⽉31⽇收取租⾦1500万元。
(1)出租时,该建筑物的成本为28000万元,已提折旧5000万元,已提减值准备3000万元,尚可使⽤年限为20年,公允价值为18000万元。
(2)2007年12⽉31⽇,该建筑物的公允价值为18500万元,(3)2008年12⽉31⽇,该建筑物的公允价值为18200万元,(4)2009年12⽉31⽇,该建筑物的公允价值为18100万元,(5)2010年1⽉5⽇租赁期满,将投资性房地产转为⾃⽤房地产投⼊⾏政管理部门使⽤。
当⽇建筑物的公允价值为18300万元。
要求:编制甲公司上述经济业务的会计分录。
营业税税率为5%,假定不考虑所得税的影响。
[例题答案] 2006.12.31 借:投资性房地产——成本 18000 累计折旧 5000 固定资产减值准备 3000 公允价值变动损益 2000 贷:固定资产 28000 2007.12.31 借:银⾏存款 1500 贷:其他业务收⼊ 1500 借:营业税⾦及附加 75 贷:应交税费——应交营业税 75 借:投资性房地产——公允价值变动 500 贷:公允价值变动损益 500 2008.12.31 借:银⾏存款 1500 贷:其他业务收⼊ 1500 借:营业税⾦及附加 75 贷:应交税费——应交营业税 75 借:公允价值变动损益 300 贷:投资性房地产——公允价值变动 300 2009.12.31 借:银⾏存款 1500 贷:其他业务收⼊ 1500 借:营业税⾦及附加 75 贷:应交税费——应交营业税 75 借:公允价值变动损益 100 贷:投资性房地产——公允价值变动 100 2010.1.5 借:固定资产 18300 贷:投资性房地产——成本 18000 投资性房地产——公允价值变动 100 公允价值变动损益 200 [例题总结与延伸] 1、如果2006年12⽉31⽇,该建筑物的公允价值为22000万元,转换⽇应如何做会计分录? 借:投资性房地产——成本 22000 累计折旧 5000 固定资产减值准备 3000 贷:固定资产 28000 资本公积——其他资本公积 2000 2、如果2009年12⽉31⽇,租赁期满后,公司将该建筑物出售,收到18200万元。
第一章资产考点10 投资性房地产考点及例题解析1.投资性房地产的界定;2.投资性房地产采用公允价值模式进行后续计量的会计处理原则;3.投资性房地产成本计量模式转为公允价值计量模式的会计处理原则;4.自有资产转换为投资性房地产时两种后续计量模式的账务处理;5.投资性房地产在处置时的损益额的计算。
以前年度考题回顾【例题•单选题】某制造企业采用成本模式计量投资性房地产,下列各项中,其计提的折旧应记入的会计科目是()。
(2016年)A.其他业务成本B.营业外支出C.投资收益D.管理费用【答案】A【解析】采用成本模式计量的投资性房地产计提的折旧记入“其他业务成本“科目核算。
【例题·单选题】2013年12月31日,某企业将自用建筑物转为投资性房地产对外出租,采用成本模式计量,转换日,该建筑物账面价值为2100万元,尚可使用25年,预计净残值为100万元,按年限平均法计提折旧,按照租赁合同,每年收取租金100万元,不考虑其它因素,出租建筑物对该企业2014年营业利润的影响金额为()万元。
(2015年)A.16B.80C.100D.20【答案】D【解析】2014年对投资性房地产计提的折旧额=(2100-100)/25=80(万元),计入其他业务成本;租金收入100万元,计入其他业务收入;所以影响营业利润的金额=100-80=20(万元)。
【例题•单选题】企业将房地产存货转换为采用公允价值模式计量的投资性房地产,转换日存货公允价值小于原账面价值的差额应记入的会计科目是()。
(2014年改编)A.营业外支出B.公允价值变动损益C.其他综合收益D.其他业务成本【答案】B【解析】企业将房地产存货转换为采用公允价值模式计量的投资性房地产时,如果转换日存货的公允价值小于原账面价值,那么两者之间的差额应该借记“公允价值变动损益”科目核算。
【例题•多选题】下列各项中,关于投资性房地产会计处理表述正确的有()。
(2016年)A.采用公允价值模式计量的投资性房地产,可转换为成本模式计量B.采用公允价值模式计量的投资性房地产,其公允价值变动应计入资本公积C.采用成本模式计量的投资性房地产,在满足规定条件的情况下,可转换为公允价值模式计量D.采用成本模式计量的投资性房地产,发生减值应计提减值准备【答案】CD【解析】采用公允价值模式计量的投资性房地产,不可转换为成本模式计量,选项A错误;采用公允价值模式计量的投资性房地产,其公允价值变动应计入公允价值变动损益,选项B错误;采用成本模式计量的投资性房地产,在满足规定条件的情况下,可转换为公允价值模式计量,选项C正确;采用成本模式计量的投资性房地产,发生减值应计提减值准备,选项D正确。
投资性房地产在会计和税务处理上的规定不同,本文通过案例,介绍公允价值模式下投资性房地产的后续计量、税法与会计核算的差异以及企业所得税纳税申报表如何填报等问题。
会计处理根据《企业会计准则第3号——投资性房地产》规定,投资性房地产,是指为赚取租金或资本增值,或两者兼有而持有的房地产。
投资性房地产能够单独计量和出售。
投资性房地产主要包括:(1)已出租的土地使用权;(2)持有并准备增值后转让的土地使用权;(3)已出租的建筑物。
企业自用房地产和作为存货的房地产不属于投资性房地产。
根据采用的`计量模式不同,投资性房地产的后续计量模式分为成本模式和公允价值模式。
有确凿证据表明投资性房地产的公允价值能够持续可靠取得的,可以对投资性房地产采用公允价值模式进行后续计量。
采用公允价值模式计量的投资性房地产,应当同时满足以下条件:(1)投资性房地产所在地有活跃的房地产交易市场,意味着投资性房地产可以在房地产交易市场中直接交易。
(2)企业能够从房地产交易市场上取得同类或类似房地产的市场价格及其他相关信息,从而对投资性房地产的公允价值做出科学合理的估计。
将存货、自用土地使用权或建筑物转换为采用公允价值模式计量的投资性房地产,将该存货、土地使用权或建筑物在转换日的公允价值计入投资性房地产的成本,如果公允价值大于账面价值,按差额部分贷记资本公积,如果公允价值小于账面价值,按差额部分借记公允价值变动损益。
采用公允价值模式计量的,不对投资性房地产计提折旧或进行摊销,应当以资产负债表日投资性房地产的公允价值为基础调整其账面价值,公允价值与原账面价值之间的差额计入当期损益。
处置投资性房地产时,应按实际收到的金额确认收入,按投资性房地产的账面价值结转成本,同时将该项投资性房地产的公允价值变动转入其他业务成本。
按该项投资性房地产在转换日计入资本公积的金额,贷记其他业务成本。
税务规定由于公允价值模式的投资性房地产的公允价值变动已计入当期利润,按照企业所得税法的规定,年终申报时,须对已计入利润的公允价值变动损益进行调整。
投资性房地产公允价值计量账务处理例题讲解一、公允价值模式计量投资性房地产账务处理企业作为存货的房地产转换为投资性房地产的,应按其在转换日的公允价值借记“投资性房地产(成本)”,贷记“开发产品”等科目,按其差额贷记“资本公积——其他资本公积”或借记“公允价值变动损益”,已计提跌价准备的,同时结转跌价准备。
资产负债表日,投资性房地产的公允价值高于其账面余额的差额,借记“投资性房地产(公允价值变动)”,贷记“公允价值变动损益”;公允价值低于其账面余额的差额做相反分录。
处置投资性房地产时,应按实际收到的金额借记“银行存款”等科目,贷记“其他业务收入”,按该项投资性房地产的账面余额借记“其他业务成本”,贷记“投资性房地产(成本)”,贷或借记“投资性房地产(公允价值变动)”;同时按该项投资性房地产的公允价值变动借或贷记“公允价值变动损益”,贷或借记“其他业务收入”。
[例1]A企业是从事房地产开发的企业,2007年3月10日与B企业签订了租赁协议,将其开发的一栋写字楼整体出租给B企业使用,租赁期开始日为2007年4月15日。
2007年4月15日,该写字楼的账面余额450万元,其公允价值为410万元,2007年12月31日,该写字楼公允价值为430万元,未计提存货跌价准备。
2008年4月租赁期满,A企业收回该写字楼并于2008年6月出售,出售款已收讫。
A企业的账务处理如下:(1)2007年4月15日借:投资性房地产——XX写字楼(成本) 4100000公允价值变动损益400000贷:开发产品4500000(2)2007年12月31日借:投资性房地产——××写字楼(公允价值变动)200000贷:公允价值变动损益200000(3)2008年6月出售时借:银行存款4600000贷:其他业务收入4600000借:其他业务成本4300000贷:投资性房地产——××写字楼(成本)4100000投资性房地产——××写字楼(公允价值变动)200000同时将投资性房地产累计公允价值变动转入其他业务收入借:其他业务收入200000贷:公允价值变动损益200000将自用的建筑物等转换为投资性房地产的,按其在转换日的公允价值借记“投资性房地产(成本)”,按已计提的折旧等借记“累计折旧”等科目,按其账面余额贷记“固定资产”等科目,按其差额贷记“资本公积(其他资本公积)”或借记“公允价值变动损益”,已计提减值准备的,同时结转减值准备。
第二部分典型例题解析【考点5】投资性房地产的处置【例题1·单选题】2×16年2月15日,甲公司将一栋自用办公楼对外出租,年租金为720万元。
当日,办公楼成本为6400万元,已计提折旧为4200万元,未计提减值准备,公允价值为4800万元。
甲公司采用公允价值模式对投资性房地产进行后续计量。
该办公楼2×16年12月31日的公允价值为5200万元,2×17年12月31日的公允价值为5280万元。
2×18年3月1日,甲公司收回租赁期届满的办公楼并对外出售,取得价款5600万元。
不考虑其他因素,甲公司2×18年度因出售该办公楼而确认的损益金额为()万元。
A.320B.800C.2920D.3400【答案】C【解析】甲公司因出售该办公楼应确认的损益金额=(5600-5280)(售价与账面价值差额)+[4800-(6400-4200)](转换时点计入其他综合收益的部分)=2920(万元)。
这里要注意将转换日公允价值大于账面价值计入其他综合收益的金额结转到当期损益,但出售时公允价值变动损益转入其他业务成本属于损益类科目内部结转,不影响损益总额。
【例题2·单选题】20×6年6月30日,甲公司与乙公司签订租赁合同,合同规定甲公司将一栋自用办公楼出租给乙公司,租赁期为1年,年租金为200万元。
当日,出租办公楼的公允价值为2400万元,大于其账面价值1650万元。
20×6年12月31日,该办公楼的公允价值为2700万元。
20×7年6月30日,甲公司收回租赁期届满的办公楼并对外出售,取得价款2850万元。
甲公司采用公允价值模式对投资性房地产进行后续计量,不考虑其他因素。
上述交易或事项对甲公司20×7年度损益的影响金额是()。
A.150万元B.1800万元C.1900万元D.2100万元【答案】C【解析】对甲公司20×7年度损益的影响金额=售价2850-账面价值2700+其他综合收益转入损益的金额1650+200/2(半年的租金收入)=1900(万元)。
投资性房地产公允价值计量账务处理例题讲解
一、公允价值模式计量投资性房地产账务处理
企业作为存货的房地产转换为投资性房地产的,应按其在转换日的公允价值借记“投资性房地产(成本)”,贷记“开发产品”等科目,按其差额贷记“资本公积——其他资本公积”或借记“公允价值变动损益”,已计提跌价准备的,同时结转跌价准备。
资产负债表日,投资性房地产的公允价值高于其账面余额的差额,借记“投资性房地产(公允价值变动)”,贷记“公允价值变动损益”;公允价值低于其账面余额的差额做相反分录。
处置投资性房地产时,应按实际收到的金额借记“银行存款”等科目,贷记“其他业务收入”,按该项投资性房地产的账面余额借记“其他业务成本”,贷记“投资性房地产(成本)”,贷或借记“投资性房地产(公允价值变动)”;同时按该项投资性房地产的公允价值变动借或贷记“公允价值变动损益”,贷或借记“其他业务收入”。
[例1]A企业是从事房地产开发的企业,2007年3月10日与B企业签订了租赁协议,将其开发的一栋写字楼整体出租给B企业使用,租赁期开始日为2007年4月15日。
2007年4月15日,该写字楼的账面余额450万元,其公允价值为410万元,2007年12月31日,该写字楼公允价值为430万元,未计提存货跌价准备。
2008年4月租赁期满,A企业收回该写字楼并于2008年6月出售,出售款已收讫。
A企业的账务处理如下:
(1)2007年4月15日
借:投资性房地产——XX写字楼(成本) 4100000
公允价值变动损益400000
贷:开发产品4500000
(2)2007年12月31日
借:投资性房地产——××写字楼(公允价值变动)200000
贷:公允价值变动损益200000
(3)2008年6月出售时
借:银行存款4600000
贷:其他业务收入4600000
借:其他业务成本4300000
贷:投资性房地产——××写字楼(成本)4100000
投资性房地产——××写字楼(公允价值变动)200000 同时将投资性房地产累计公允价值变动转入其他业务收入
借:其他业务收入200000
贷:公允价值变动损益200000
将自用的建筑物等转换为投资性房地产的,按其在转换日的公允价值借记“投资性房地产(成本)”,按已计提的折旧等借记“累计折旧”等科目,按其账面余额贷记“固定资产”等科目,按其差额贷记“资本公积(其他资本公积)”或借记“公允价值变动损益”,已计提减值准备的,同时结转减值准备。
[例2]2007年12月,A企业将自用的处于商业繁华地段的办公楼租给B 企业使用,租赁开始日为2008年1月1日,租赁期为3年,假设A企业对出租的办公楼采用公允价值模式计量,2008年1月1日,该办公楼的公允价值为360万元,其原价为500万元,已提折旧l42万元。
A企业2008年1月1日账务处理如下:
借:投资性房地产——×写字楼(成本) 3600000
累计折旧1420000
贷:固定资产5000000
资本公积——其他资本公积20000
将投资性房地产转为自用时,应按其在转换日的公允价值借记“固定资产”等科目,按其账面余额贷记“投资性房地产(成本、公允价值变动)”,按其差额贷或借记“公允价值变动损益”。
二、公允价值计量且其变动计入当期损益金融资产的账务处理
企业取得交易性金融资产,按其公允价值借记“交易性金融资产(成本)”,按发生的交易费用借记“投资收益”,按已到付息期但尚未领取的利息或已宣告但尚未发放的现金股利借记“应收利息”或“应收股利”,按实际支付的金额贷记“银行存款”等科目。
交易性金融资产持有期间被投资单位宣告发放的现金股利,或在资产负债表日按分期付息、一次还本债券投资的票面利率计算的利息,借记“应收股利”或“应收利息”,贷记“投资收益”。
资产负债表日,交易性金融资产的公允价值高于其账面余额的差额借记“交易性金融资产(公允价值变动)”,贷记“公允价值变动损益”;公允价值低于其账面余额的差额做相反分录。
出售交易性金
(6)2008年1月5日收到2007年下半年利息
借:银行存款20000
贷:应收利息20000
(7)2008年3月31日将债券出售
借:银行存款1180000
公允价值变动损益100000
贷:交易性金融资产——成本1000000
——公允价值变动100000
投资收益(含第1季度利息) 180000
三、可供出售金融资产账务处理
金融资产为股票投资的,取得时按其公允价值与交易费用之和借记“可供出售金融资产(成本)”,按支付的价款中包含的已宣告但尚未发放的现金股利借记“应收股利”,按实际支付的金额贷记“银行存款”。
资产负债表日,可供出售金融资产的公允价值高于其账面价值的余额的差额借记“可供出售金融资产(公允价值变动)”,贷记“资本公积(其他资本公积)”,公允价值低于其账面价值余额的差额则做相反分录。
可供出售金融资产发生减值,按应减记金额借记“资产减值损失”,按应从所有者权益中转出原计人资本公积的累计损失贷记“资本公积(其他资本公积)”,按其差额贷记“可供出售金融资产(公允价值变动)”。
出售可供出售的金融资产,按实际收到的金额借记“银行存款”等,按其账面余额贷记“可供出售金融资产(成本、公允价值变动、利息调整、应计利息)”科目,按应从所有者权益中转出的公允价值累计变动额,借或贷记“资本公积(其他资本公积)”,按其差额贷或借记“投资收益”。
[例4]A公司2006年7月18日从二级市场购入股票,公允价值为450万元,另支付手续费2万元,已宣告发放现金股利1万元,款项从银行支付。
A 公司将其确认划分为可供出售的金融资产。
2006年8月10日收到现金股利1万元;2006年12月31日,该股票的公允价值为446万元,2007年2月1日将其出售,价款460万元,另支付交易费1.38万元。
A公司的账务处理如下:
(1)2006年7月8日,购入股票
借:可供出售金融资产——成本4520000
应收股利10000
贷:银行存款4530000
(2)2006年8月10日,收到现金股利
借:银行存款10000
贷:应收股利10000
(3)2006 12月31日,确认股票价格变动
借:资本公积——其他资本公积40000
贷:可供出售金融资产——公允价值变动40000
(4)2007年2月1日,出售股票
借:银行存款4586200
可供出售金融资产——公允价值变动40000
贷:可供出售金融资产——成本4520000
资本公积——其他资本公积40000
投资收益66200
在会计期间已确认减值损失的可供出售金融资产出现升值的,按原确认的减值损失借记“可供出售金融资产(公允价值变动)”,贷记“资产减值损失”,如可供出售金融资产为在活跃市场上有明确报价且其公允价值能可靠计量的权益性投资的,则借记“可供出售金融资产(公允价值变动)”,贷记“资本公积(其他资本公积)”。
四、非货币性资产交换账务处理
具商业实质且其公允价值能可靠地计量的非货币性资产交换时,应当以公允价值和应支付的相关税费作为换人资产的成本,公允价值与换出资产账面价值的差额计入当期损益。
[例5]A公司以其使用中的账面价为85万元(原价100万元,累计折旧15万元,未计减值准备)的设备换入B公司所产钢材一批作为生产用原材料,钢材账面价为80万元,B公司换入的设备作固定资产管理。
该设备公允价值120万元,钢材的公允价值为100万元,由B公司另付20万元作为补给A公司。
A 公司收到的补价占换出资产的公允价值的16.67%。
A公司的账务处理如下:
(1)借:固定资产清理850000
累计折旧150000
贷:固定资产1000000
(2)借:原材料1000000
银行存款200000
应交税费——应交增值税(进项) 170000
贷:固定资产清理850000.
营业外收入520000
B公司的账务处理如下:
(1)借:固定资产1370000
贷:主营业务收入1000000
应交税费——应交增值税(销项税额) 170000
银行存款200000
(2)借:主营业务成本800000
贷:库存商品800000。