消防登高作业面及场地
- 格式:doc
- 大小:15.00 KB
- 文档页数:2
消防车道、消防登高面、回车场和消防登高场地一、定义:1、消防登高面:消防登高面又叫高层建筑消防登高面、消防平台,是登高消防车靠近高层主体建筑,开展消防车登高作业、及消防队员进入高层建筑内部,抢救被困人员、扑救火灾的建筑立面。
按国家建筑防火设计规范,高层建筑都必须设消防登高面,且不能做其他用途。
2、消防车道要求见下文;3、回车场:(1)《住宅建筑规范》GB50386—20054.3.2条中的第三条规定:道路设置应符合下列规定:①双车道道路的路面宽度不应小于6m;宅前路的路面宽度不应小于2.5m;②当尽端式道路的长度大于120m时,应在尽端设置不小于12m×12m 的回车场地:③当主要道路坡度较大时,应设缓冲段与城市道路相接;④在抗震设防地区,道路交通应考虑减灾、救灾的要求。
(2)《城市居住区规划设计规范》GB50180—93(2002年版)8.0.5.5条中的第三条规定:居住区内尽端式道路的长度不宜大于120m,并应在尽端设不小于12m ×12m的回车场地;(3)《民用建筑设计通则》87版3.2.1条中的第三条规定:长度超过35m的尽端式车行路应设回车场。
供消防车使用的回车场不应小于12mx12m,大型消防车的回车场不应小于15mx15m。
《民用建筑设计通则》2005版中取消了这一规定(4)《建筑设计防火规范》GB50016--20066.0.10条中的第三条规定:环形消防车道至少应有两处与其它车道连通。
尽头式消防车道应设置回车道或回车场,回车场的面积不应小于12.0m×12.0m;供大型消防车使用时,不宜小于18.0m×18.0m。
(5)《高层民用建筑设计防火规范》GB50045-95(2005年版)4.3.5条中的第三条规定:尽头式消防车道应设有回车道或回车场,回车场不宜小于15m×15m。
大型消防车的回车场不宜小于18m×18m。
4、消防登高作业场地登高作业场地就是沿建筑登高面实施登高作业的操作空间。
消防车道、消防登高面、回车场和消防登高场地一、定义:1、消防登高面:消防登高面又叫高层建筑消防登高面、消防平台,是登高消防车靠近高层主体建筑,开展消防车登高作业、及消防队员进入高层建筑内部,抢救被困人员、扑救火灾的建筑立面。
按国家建筑防火设计规范,高层建筑都必须设消防登高面,且不能做其他用途。
2、消防车道要求见下文;3、回车场:(1)《住宅建筑规范》GB50386—20054.3.2条中的第三条规定:道路设置应符合下列规定:①双车道道路的路面宽度不应小于6m;宅前路的路面宽度不应小于2.5m;②当尽端式道路的长度大于120m时,应在尽端设置不小于12m×12m的回车场地:③当主要道路坡度较大时,应设缓冲段与城市道路相接;④在抗震设防地区,道路交通应考虑减灾、救灾的要求。
(2)《城市居住区规划设计规范》GB50180—93(2002年版)8.0.5.5条中的第三条规定:居住区内尽端式道路的长度不宜大于120m,并应在尽端设不小于12m×12m的回车场地;(3)《民用建筑设计通则》87版3.2.1条中的第三条规定:长度超过35m的尽端式车行路应设回车场。
供消防车使用的回车场不应小于12mx12m,大型消防车的回车场不应小于15mx15m。
《民用建筑设计通则》2005版中取消了这一规定(4)《建筑设计防火规范》GB50016--20066.0.10条中的第三条规定:环形消防车道至少应有两处与其它车道连通。
尽头式消防车道应设置回车道或回车场,回车场的面积不应小于12.0m×12.0m;供大型消防车使用时,不宜小于18.0m ×18.0m。
(5)《高层民用建筑设计防火规范》GB50045-95(2005年版)4.3.5条中的第三条规定:尽头式消防车道应设有回车道或回车场,回车场不宜小于15m×15m。
大型消防车的回车场不宜小于18m×18m。
4、消防登高作业场地登高作业场地就是沿建筑登高面实施登高作业的操作空间。
消防登高面设置要求在城市的高楼大厦中,消防安全至关重要。
而消防登高面的设置,就是保障在火灾发生时,消防车辆能够顺利接近建筑物,展开救援工作的关键环节之一。
消防登高面,简单来说,就是供消防登高车操作的场地。
它的设置需要遵循一系列严格的要求,以确保其在紧急情况下能够发挥应有的作用。
首先,消防登高面的位置选择就有讲究。
一般来说,应设置在高层建筑的长边一侧,并且要结合消防车道一同考虑。
这样可以让消防车在到达现场后,能够迅速找到合适的位置展开登高作业。
而且,登高面不能被高大的树木、电线杆或者其他障碍物所阻挡,要保证视野开阔,通行无阻。
在面积方面,消防登高面的尺寸也有明确规定。
对于塔式住宅,其消防登高面的长度不应小于住宅的一个长边长度;对于单元式、通廊式住宅,其消防登高面的长度不应小于住宅的一个单元长度。
同时,消防登高面的宽度不应小于 10 米。
这是为了给消防车提供足够的操作空间,确保消防队员能够安全、有效地进行救援。
消防登高面的地面材质也不容忽视。
地面必须具备足够的承载能力,能够承受消防车的重量。
通常要求地面平整、坚实,不能有坑洼、松软的情况。
而且,地面的坡度也有严格限制,一般不应大于 3%,以防止消防车在操作过程中发生倾斜或滑动。
为了方便消防队员的登高作业,消防登高面靠近建筑外墙一侧的边缘,距离建筑外墙不宜小于 5 米,且不应大于 10 米。
这个距离的设置,既能让消防队员有足够的空间展开云梯等设备,又能保证与建筑物保持一定的安全距离。
在消防登高面的范围内,不能设置妨碍消防车操作的架空管线、树木、花坛等障碍物。
如果有地下车库出入口、人防出入口等设施,其位置和高度也需要经过精心设计,不能影响消防登高面的正常使用。
此外,消防登高面的标识也非常重要。
应该在登高面的明显位置设置清晰的标识,包括“消防登高面”字样和相关的指示标志,以便在紧急情况下,消防车能够准确找到。
在实际的建筑设计和施工过程中,还需要考虑消防登高面与周边环境的协调。
消防车道、消防登高面、回车场与消防登高场地一、定义:1、消防登高面:消防登高面又叫高层建筑消防登高面、消防平台,就是登高消防车靠近高层主体建筑,开展消防车登高作业、及消防队员进入高层建筑内部,抢救被困人员、扑救火灾的建筑立面。
按国家建筑防火设计规范,高层建筑都必须设消防登高面,且不能做其她用途。
2、消防车道要求见下文;3、回车场:(1)《住宅建筑规范》GB50386—20054.3、2条中的第三条规定:道路设置应符合下列规定:①双车道道路的路面宽度不应小于6m;宅前路的路面宽度不应小于2、5m;②当尽端式道路的长度大于120m时,应在尽端设置不小于12m×12m 的回车场地:③当主要道路坡度较大时,应设缓冲段与城市道路相接;④在抗震设防地区,道路交通应考虑减灾、救灾的要求。
(2)《城市居住区规划设计规范》GB50180—93(2002年版)8、0、5、5条中的第三条规定:居住区内尽端式道路的长度不宜大于120m,并应在尽端设不小于12m×12m的回车场地;(3)《民用建筑设计通则》87版3.2、1条中的第三条规定:长度超过35m的尽端式车行路应设回车场。
供消防车使用的回车场不应小于12mx12m,大型消防车的回车场不应小于15mx15m。
《民用建筑设计通则》2005版中取消了这一规定(4)《建筑设计防火规范》GB50016--20066、0、10条中的第三条规定:环形消防车道至少应有两处与其它车道连通。
尽头式消防车道应设置回车道或回车场,回车场的面积不应小于12.0m×12.0m;供大型消防车使用时,不宜小于18、0m×18、0m。
(5)《高层民用建筑设计防火规范》GB50045-95(2005年版)4、3.5条中的第三条规定:尽头式消防车道应设有回车道或回车场,回车场不宜小于15m×15m。
大型消防车的回车场不宜小于18m×18m。
4、消防登高作业场地登高作业场地就就是沿建筑登高面实施登高作业的操作空间。
消防车道、消防登高面、回车场和消防登高场地一、定义:1、消防登高面:消防登高面又叫高层建筑消防登高面、消防平台,是登高消防车靠近高层主体建筑,开展消防车登高作业、及消防队员进入高层建筑内部,抢救被困人员、扑救火灾的建筑立面。
按国家建筑防火设计规范,高层建筑都必须设消防登高面,且不能做其他用途。
2、消防车道要求见下文;3、回车场:(1)《住宅建筑规范》GB50386—2005条中的第三条规定:道路设置应符合下列规定:①双车道道路的路面宽度不应小于6m;宅前路的路面宽度不应小于;②当尽端式道路的长度大于120m时,应在尽端设置不小于12m×12m 的回车场地:③当主要道路坡度较大时,应设缓冲段与城市道路相接;④在抗震设防地区,道路交通应考虑减灾、救灾的要求。
(2)《城市居住区规划设计规范》GB50180—93(2002年版)条中的第三条规定:居住区内尽端式道路的长度不宜大于120m,并应在尽端设不小于12m ×12m的回车场地;(3)《民用建筑设计通则》87版条中的第三条规定:长度超过35m的尽端式车行路应设回车场。
供消防车使用的回车场不应小于12mx12m,大型消防车的回车场不应小于15mx15m。
《民用建筑设计通则》2005版中取消了这一规定(4)《建筑设计防火规范》GB50016--2006条中的第三条规定:环形消防车道至少应有两处与其它车道连通。
尽头式消防车道应设置回车道或回车场,回车场的面积不应小于×;供大型消防车使用时,不宜小于×。
(5)《高层民用建筑设计防火规范》GB50045-95(2005年版)条中的第三条规定:尽头式消防车道应设有回车道或回车场,回车场不宜小于15m×15m。
大型消防车的回车场不宜小于18m×18m。
4、消防登高作业场地登高作业场地就是沿建筑登高面实施登高作业的操作空间。
5、消防车道:供建筑消防时消防车辆出入使用的车道称为建筑消防车道二、消防登高面的设置意义及设置标准(部分地方规定):设置消防登高面是为了消防登高车作业的需要,保证对高层住宅的住户进行及时救援,因此,消防登高面应靠近住宅的具有使用功能的楼梯,当有困难时,登高面应靠近每套住宅的阳台或主窗。
消防登高操作场地的概念及设置要求一、概念:二、设置要求:1.场地选择:(1)场地应位于离火灾现场较近的位置,便于快速到达并展开救援行动。
(2)场地应避免沉降、地震等地质灾害风险较高的区域,确保地基稳固可靠。
(3)场地周围应避免有高压电缆、高压电线等电力设施,以免影响消防登高操作的安全。
2.场地布局:(1)场地面积要足够,能够容纳各种登高设备和作业人员,以确保操作时的灵活性和安全性。
(2)场地内应设置支撑牢固的登高平台,方便消防人员进行上下楼梯、携带救援设备等。
(3)场地内应有足够的空间和设备用于救援操作的训练和演练,以提高消防人员的综合素质和应变能力。
3.安全设施:(1)场地内应设置有消防器材储存室,用于储存、保养消防器材和设备,确保在需要时能够及时取用。
(2)场地内应设置灭火器、消防水带等灭火设施,以备紧急使用。
(3)场地内应设置固定的安全绳索和防护网,以确保消防人员在登高作业时的安全。
(4)场地内应设置消防保护区域,用于放置消防装备、准备队伍,以保证登高操作时的安全。
4.设备条件:(1)场地内应配备各种登高设备,如云梯车、登高车、吊篮等,以满足不同救援和灭火需求。
(2)登高设备应在经过检测和维修后方可投入使用,并定期进行维护和保养,确保其正常运行。
(3)场地内应有足够的电力和照明设施,以提供给登高设备和操作人员稳定的电源和良好的光线条件。
综上所述,消防登高操作场地的设置要求包括场地选择、布局、安全设施和设备条件等方面。
通过合理规划和设置,可以提供一个安全、高效的操作场所,确保消防人员能够及时有效地进行登高救援工作,保障人民生命财产安全。
消防登高作业面划线标准
【消防登高作业面概述】
消防登高作业面是指在建筑物外部进行消防灭火救援、高空作业等活动的场地。
它通常包括屋顶、阳台、窗户等区域。
在消防登高作业中,划线标准起着至关重要的作用,它有助于确保作业人员的安全和提高救援效率。
【划线标准的重要性】
1.确保安全距离:划线标准可以明确消防登高作业范围内的人员、设备和建筑物之间的安全距离,降低事故风险。
2.指导作业流程:划线标准有助于作业人员了解作业区域的划分,明确各区域的职责和任务,提高救援速度。
3.突出重点保护对象:划线标准可以标注出重要设施、易燃易爆区域等,便于作业人员采取针对性措施,确保救援效果。
【消防登高作业面划线标准的具体规定】
1.高度划分:根据建筑物的高度和结构,划分为不同等级的消防登高作业面。
如高层建筑、多层建筑等。
2.区域划分:根据作业区域的用途和特点,划分为救援作业区、灭火作业区、安全防护区等。
3.安全标志设置:在消防登高作业面周边设置明显的安全标志,提醒相关人员注意安全,遵守规定。
【实施与监管】
1.建设单位应在施工前按照划线标准对作业面进行规划和设置,确保消防
登高作业的安全顺利进行。
2.监管部门要加强施工现场的巡查和监督,确保划线标准的执行,对违规行为进行查处。
3.定期对消防登高作业面进行检查和维护,保证划线标准的持续有效性。
【结论】
消防登高作业面划线标准是保障消防登高作业安全顺利进行的关键,具有重要的现实意义。
消防车道消防登高面回车场和消防登高场地 HEN system office room 【HEN16H-HENS2AHENS8Q8-HENH1688】消防车道、消防登高面、回车场和消防登高场地一、定义:1、消防登高面:消防登高面又叫高层建筑消防登高面、消防平台,是登高消防车靠近高层主体建筑,开展消防车登高作业、及消防队员进入高层建筑内部,抢救被困人员、扑救火灾的建筑立面。
按国家建筑防火设计规范,高层建筑都必须设消防登高面,且不能做其他用途。
2、消防车道要求见下文;3、回车场:(1)《住宅建筑规范》GB50386—2005条中的第三条规定:道路设置应符合下列规定:①双车道道路的路面宽度不应小于6m;宅前路的路面宽度不应小于;②当尽端式道路的长度大于120m时,应在尽端设置不小于12m×12m 的回车场地:③当主要道路坡度较大时,应设缓冲段与城市道路相接;④在抗震设防地区,道路交通应考虑减灾、救灾的要求。
(2)《城市居住区规划设计规范》GB50180—93(2002年版)条中的第三条规定:居住区内尽端式道路的长度不宜大于120m,并应在尽端设不小于12m ×12m的回车场地;(3)《民用建筑设计通则》87版长度超过35m的尽端式车行路应设回车场。
供消防车使用的回车场不应小于12mx12m,大型消防车的回车场不应小于15mx15m。
《民用建筑设计通则》2005版中取消了这一规定(4)《建筑设计防火规范》GB50016--2006条中的第三条规定:环形消防车道至少应有两处与其它车道连通。
尽头式消防车道应设置回车道或回车场,回车场的面积不应小于×;供大型消防车使用时,不宜小于×。
(5)《高层民用建筑设计防火规范》GB50045-95(2005年版)条中的第三条规定:尽头式消防车道应设有回车道或回车场,回车场不宜小于15m×15m。
大型消防车的回车场不宜小于18m×18m。
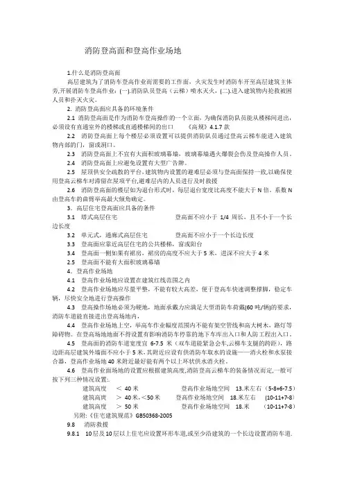
消防登高面和登高作业场地1.什么是消防登高面高层建筑为了消防车登高作业而需要的工作面,火灾发生时消防车开至高层建筑主体旁,开展消防车登高作业:(一).消防队员登高(云梯)喷水灭火,(二).进入建筑物内抡救被困人员和扑灭火灾。
2. 消防登高面应具备的环境条件2.1 消防登高面是作为消防车登高操作的一个立面,为确保消防队员能从楼梯间进出,必须设有直通室外的楼梯或直通楼梯间的出口《高规》4.1.7款2.2 消防登高面上每个楼层必须设置可以提供消防队员通过登高云梯车能进入建筑物内部的门,窗或洞口。
2.3 消防登高面上不宜有大面积玻璃幕墙,玻璃幕墙遇火爆裂会伤及登高操作人员。
2.4 消防登高面上应避免设置有大型广告牌。
2.5 屋顶供安全疏散的平台,建筑物内设置的避难层必须与登高面保持一致,以确保使用登高云梯车对滞留在屋项平台,避难层内的人员进行及时救援2.6 消防登高面的楼层如为退台形式时,每层退台宽度比高度不能大于N倍。
系数N 由登高车的曲臂举高最大倾角确定。
3.高层住宅登高面应具备的条件3.1 塔式高层住宅登高面不应小于1/4周长,且不小于一个长边长度3.2 单元式,通廊式高层住宅登高面不应小于一个长边长度3.3 登高面应靠近高层住宅的公共楼梯,窗或阳台3.4 登高面一侧如果有裙房,裙房的高度不应大于5米,进深不应大于4米2.5 登高面不能有大面积玻璃幕墙4.登高作业场地4.1 登高作业场地应设置在建筑红线范围之内4.2 登高作业场地应尽量平整,不能有较大高差,便于登高车快速调整撑脚,稳定车辆,尽快安全地进行登高操作4.3 登高操作场地必须为硬地,地面承戴力应满足大型消防车荷戴(60吨/辆)的要求,消防车道能直接进出登高场地内,4.4 登高作业场地上空,举高车作业幅度范围内不能有架空管线和高大树木,路灯等障碍物。
在登高场地地面不得设置有影响消防车停靠的地下车库出入口和人防工程出入口。
4.5 登高面的消防车道宽度宜6-7.5米(双车道能紧急会车,云梯车支腿的跨距),路边距高层建筑外墙面不应小于5米,其附近应设有供消防车取水的设施——消火栓和水泵接合器,登高作业场地40米附近最好能有两个以上环状供水消火栓。
消防登高作业面及登高作业场地关于消防等高面及等高场的详细解释可以参考上海市的住宅设计标准(2006年版)以下是上海市关于这方面的详细解释:一、关于消防车道1、高层建筑四周应设置环形的消防车道,车道的宽度不应小于4m,当设环形消防车道确有困难时,可沿建筑的两条长边设置消防车道,高层住宅可沿一条长边布置消防车道。
2、尽头式的消防车道,其回车场地一般小于15×15m。
登高车的转弯半径为12m,消防车道的内则转弯半径可利用(14m-道宽)的方法进行校核。
3、消防车道与建筑外墙的距离不宜小于5m。
4、消防车道应合理布置水泵接合器、室外消火栓的位置,避免消防车供水与登高作业相冲突。
二、关于登高立面1、高层的塔式建筑可留1/4周边作为消防登高立面,其他高层建筑至少应留有一长边,消防登高立面应有楼梯间或住户的室内阳台、主窗。
2、若登高面一侧的裙房,其建筑高度不大于5m,且进深不大于4m仍可作为消防登高面。
3、消防登高立面不宜设置大面积的玻璃幕墙。
三、关于登高车的操作场地1、登高场地可结合消防车道布置,与建筑外墙的距离不宜小于5m,应在其登高面一侧整边布置8m宽的登高场地。
2、上述布置确有困难时,可在其登高面范围内确定一块或若干块消防登高场地。
登高场地面积不应小于15m×8m(长×宽),其最外一点至建筑登高面边缘的水平距离不应大于15%。
3、设有坡道的登高场地,其坡道不应大于15%。
4、利用市政道路作为消防登高场地,其绿化、架空线路、电车网架等设施不得影响消防车的停靠和作业。
四、关于操作场地的承载1、一般市政道路和小区道路能满足非经常通行的大型消防车。
但应避开地下管道、暗沟、水池、化粪池等难以承受消防车荷载的地下设施。
2、在地下建筑上布置消防登高场地时,地下建筑的屋面楼板应能承受消防登高车的重量。
消防登高车的荷载一般按照最不利点由后支撑两点各承载10吨作用于楼板上,每个支撑点作用面积340mm×280mm,两支撑点间距为4.6m的设计模型设定。
消防车道、消防登高面、回车场和消防登高场地一、定义:1、消防登高面:消防登高面又叫高层建筑消防登高面、消防平台,是登高消防车靠近高层主体建筑,开展消防车登高作业、及消防队员进入高层建筑内部,抢救被困人员、扑救火灾的建筑立面。
按国家建筑防火设计规范,高层建筑都必须设消防登高面,且不能做其他用途。
2、消防车道要求见下文;3、回车场:(1)《住宅建筑规范》GB50386—20054.3.2条中的第三条规定:道路设置应符合下列规定:①双车道道路的路面宽度不应小于6m;宅前路的路面宽度不应小于2.5m;②当尽端式道路的长度大于120m时,应在尽端设置不小于12m×12m的回车场地:③当主要道路坡度较大时,应设缓冲段与城市道路相接;④在抗震设防地区,道路交通应考虑减灾、救灾的要求。
(2)《城市居住区规划设计规范》GB50180—93(2002年版)条中的第三条规定:居住区内尽端式道路的长度不宜大于120m,并应在尽端设不小于12m×12m的回车场地;(3)《民用建筑设计通则》87版长度超过35m的尽端式车行路应设回车场。
供消防车使用的回车场不应小于12mx12m,大型消防车的回车场不应小于15mx15m。
《民用建筑设计通则》2005版中取消了这一规定(4)《建筑设计防火规范》GB50016--2006条中的第三条规定:环形消防车道至少应有两处与其它车道连通。
尽头式消防车道应设置回车道或回车场,回车场的面积不应小于12.0m×12.0m;供大型消防车使用时,不宜小于18.0m×18.0m。
(5)《高层民用建筑设计防火规范》GB50045-95(2005年版)4.3.5条中的第三条规定:尽头式消防车道应设有回车道或回车场,回车场不宜小于15m×15m。
大型消防车的回车场不宜小于18m×18m。
4、消防登高作业场地登高作业场地就是沿建筑登高面实施登高作业的操作空间。
试论高层建筑消防登高面及作业场地的确定高层建筑消防登高面是指登高消防车靠近高层主体建筑,开展消防车登高作业和消防队员进入高层建筑内部抢救被困人员和扑救火灾的建筑立面。
登高作业场地就是沿建筑登高面实施登高作业的操作空间。
高层建筑的平面布局和使用功能的复杂多样,给消防灭火、救援带来诸多不利因素,特别是在设计中对消防登高面和作业场地的考虑不周,火灾时消防车无法靠近主体建筑实施救援,造成本可以避免的火灾损失和人员伤亡。
虽然消防登高面和作业场地对高层建筑的消防安全具有十分重要的作用,但一些设计和建设单位存在着注重建筑的外立面造型和建筑内部功能的设计,对消防登高面和作业场地的设置往往没有引起足够的重视。
而且目前规范虽然对登高面的设置作了规定但不甚详尽,建审人员对规范的把握也有一定的难度。
《高规》4.1.7条规定:“高层建筑的底边至少有一长边或周边长度的1/4,且不小于一个长边长度,不应布置高度大于5米,进深大于4米的裙房,且在此范围内必须设有直通室外的楼梯或直通楼梯间的出口。
”这是规范对高层建筑消防登高面的基本要求。
显然,对于高层建筑的灭火扑救来说,除了有较好的登高面以外,必须具备足够大的消防车的转弯半径以及登高消防车的操作空间。
而大多数设计人员往往片面地理解规范,比较单纯地在建筑总平布局上设置不小于一个长边长度的面做为消防登高面,而没有从实战角度出发处理好建筑立面形式与登高面之间、登高作业场地与周围环境及道路之间的关系。
造成了消防车无法到达作业场地、登高面无法保证消防车登高灭火救援的尴尬局面。
为了确保在高层建筑火灾发生时,消防部队拉得出、打得响,在防火设计审核过程中应对高层建筑的登高面和作业场地的审核予以重视。
笔者认为,对登高面和作业场地的审核关键要把握以下几点:一、把握好建筑立面与登高面的关系1、登高面作为消防车登高操作立面,为确保消防队员从楼梯间进入高层建筑内部,尽快开展灭火和救援,必须有直通室外的楼梯或直通楼梯间的出口。
一、定义:1、消防登高面:消防登高面又叫高层建筑消防登高面、消防平台,是登高消防车靠近高层主体建筑,开展消防车登高作业、及消防队员进入高层建筑内部,抢救被困人员、扑救火灾的建筑立面。
按国家建筑防火设计规范,高层建筑都必须设消防登高面,且不能做其他用途。
2、消防车道要求见下文;3、回车场:(1)《住宅建筑规范》GB50386—20054.3.2条中的第三条规定:道路设置应符合下列规定:①双车道道路的路面宽度不应小于6m;宅前路的路面宽度不应小于2.5m;②当尽端式道路的长度大于120m时,应在尽端设置不小于12m×12m的回车场地:③当主要道路坡度较大时,应设缓冲段与城市道路相接;④在抗震设防地区,道路交通应考虑减灾、救灾的要求。
(2)《城市居住区规划设计规范》GB50180—93(2002年版)8.0.5.5条中的第三条规定:居住区内尽端式道路的长度不宜大于120m,并应在尽端设不小于12m×12m的回车场地;(3)《民用建筑设计通则》87版3.2.1条中的第三条规定:长度超过35m的尽端式车行路应设回车场。
供消防车使用的回车场不应小于12mx12m,大型消防车的回车场不应小于15mx15m。
《民用建筑设计通则》2005版中取消了这一规定(4)《建筑设计防火规范》GB50016--20066.0.10条中的第三条规定:环形消防车道至少应有两处与其它车道连通。
尽头式消防车道应设置回车道或回车场,回车场的面积不应小于12.0m×12.0m;供大型消防车使用时,不宜小于18.0m×18.0m。
(5)《高层民用建筑设计防火规范》GB50045-95(2005年版)4.3.5条中的第三条规定:尽头式消防车道应设有回车道或回车场,回车场不宜小于15m×15m。
大型消防车的回车场不宜小于18m×18m。
4、消防登高作业场地登高作业场地就是沿建筑登高面实施登高作业的操作空间。
消防登高作业面及登高作业场地
关于消防等高面及等高场的详细解释可以参考上海市的住宅设计标准(2006年版)
以下是上海市关于这方面的详细解释:一、关于消防车道
1、高层建筑四周应设置环形的消防车道,车道的宽度不应小于4m,当设环形消防车道确有困难时,可沿建筑的两条长边设置消防车道,高层住宅可沿一条长边布置消防车道。
2、尽头式的消防车道,其回车场地一般小于15×15m。
登高车的转弯半径为12m,消防车道的内则转弯半径可利用(14m-道宽)的方法进行校核。
3、消防车道与建筑外墙的距离不宜小于5m。
4、消防车道应合理布置水泵接合器、室外消火栓的位置,避免消防车供水与登高作业相冲突。
二、关于登高立面
1、高层的塔式建筑可留1/4周边作为消防登高立面,其他高层建筑至少应留有一长边,消防登高立面应有楼梯间或住户的室内阳台、主窗。
2、若登高面一侧的裙房,其建筑高度不大于5m,且进深不大于4m仍可作为消防登高面。
3、消防登高立面不宜设置大面积的玻璃幕墙。
三、关于登高车的操作场地
1、登高场地可结合消防车道布置,与建筑外墙的距离不宜小于5m,应在其登高面一侧整边布置8m宽的登高场地。
2、上述布置确有困难时,可在其登高面范围内确定一块或若干块消防登高场地。
登高场地面积不应小于15m×8m(长×宽),其最外一点至建筑登高面边缘的水平距离不应大于15%。
3、设有坡道的登高场地,其坡道不应大于15%。
4、利用市政道路作为消防登高场地,其绿化、架空线路、电车网架等设施不得影响消防车的停靠和作业。
四、关于操作场地的承载
1、一般市政道路和小区道路能满足非经常通行的大型消防车。
但应避开地下管道、暗沟、水池、化粪池等难以承受消防车荷载的地下设施。
2、在地下建筑上布置消防登高场地时,地下建筑的屋面楼板应能承受消防登高车的重量。
消防登高车的荷载一般按照最不利点由后支撑两点各承载10吨作用于楼板上,每个支撑点作用面积340mm×280mm,两支撑点间距为4.6m的设计模型设定。
上海对登高立面和登高场地的规定十分详细,
一般省消防部门都会根据省里的具体情况,发布一些防火设计的特别规定,
首先根据省消防部门发布的文件进行设计,
如果没有,那就按国家的两本防火规范,并参考上海的要求来做,
上海的规定中再加上建规中的
6.0.9 消防车道的净宽度和净空高度均不应小于4.0m。
供消防车停留的空地,其坡度不宜大于3% 。
极有货hm1c3m5k26。