环境学期末复习资料
- 格式:doc
- 大小:45.78 KB
- 文档页数:4
《环境学概论》考试内容范围1、掌握环境的概念、基本特征与功能;熟悉环境科学的概念、内涵和环境科学的内容、研究任务以及现代环境科学的特点。
2、掌握大气层结构及特征、大气污染物及污染类型;了解光化学烟雾的形成、大气中污染物扩散的因素和基本概念;熟悉主要大气污染物的控制技术和防治措施。
3、熟悉水体概念、水体污染、污染源和污染物等;掌握代表性耗氧有机物的生物降解和水体富营养化;了解重金属元素在水环境中的污染特征和重金属元素的迁移转化;熟悉废水处理方法,了解水体污染的防治和管理。
4、熟悉土壤的组成,掌握土壤的物理化学性质;了解土壤的污染和净化,熟悉土壤污染的发生类型、重金属和化学农药的来源和迁移转化;了解控制和消除土壤污染源以及防治土壤污染的措施。
5、了解固体废物的定义、来源、分类、污染途径和危害;熟悉固体废物综台利用和资源化的流程。
6、掌握环境质量评价的概念、内涵、基本内容和评价方法;熟悉环境质量现状评价的程序、主要内容和方法;掌握环境影响评价的程序和方法。
7、掌握环境规划的基本概念、原理和方法。
8、了解人口、能源、资源与环境的关系以及人口-能源-资源和环境良性发展的措施9、了解环境与发展前景,熟悉可持续发展的理论意义和维护可持续发展的战略措施10、了解生态系统的概念,了解空气微生物中分布特点;了解土壤中微生物的种类、数量及分布,掌握土壤自净的原理和污染土壤的修复过程;了解水体微生物的分布。
参考书目:《环境学概论》(第二版),刘培桐主编,-A-A- ^*7*-弟一早1、环境的概念:环境是以人类为主体的外部世界,即人类赖以生存和发展的物质条件和整体,包括自然环境和社会环境。
《中华人民共和国环境保护法》更明确地指出:本法所称环境,是指人类生存和发展的各种天然的和经过人工改造的自然因素的总体,包括大气、水、海洋、土地、矿藏、森林、草原、野生动物、自然遗迹、人文遗迹、自然保护区、风景名胜区、城市和乡村等。
2、环境的基本特征:①整体性②环境的区域性③环境的变动性④开放性⑤有限性⑥综合性⑦可调节性3、环境的功能:①空间功能:通常指环境提供了人类和其他生物栖息、生长、繁衍的场所, 且这种场所是适合其生存发展要求的;②营养功能:通常指提供人类及其他生物生长繁衍所必需的各类营养物质及各类资源、能源等;③调节功能:通常指对各种生物植被及相关连的物质发挥调节功能。
环境工程学期末复习完整版环境工程学期末复习1、水循环分为自然循环和人为循环;水污染分为自然污染和人为污染。
水污染的分类:化学性、物理性、生物性污染2、水质指标与水质标准各种杂质根据其在水中的状态可分为悬浮物质、溶解物质、胶体物质。
物理性指标:温度、色度、嗅和味、浑浊度、透明度;总固体、悬浮固体、溶解固体、可沉固体和电导率等。
化学性指标:pH、碱度、酸度、硬度、各种阳/阴离子、总含盐量和一般有机物质等;各种重金属、氰化物、多环芳烃、各种农药等有毒化学指标;DO、COD、BOD、TOD 等氧平衡指标。
生物性指标:细菌总数、总大肠杆菌数、各种病原细菌、病毒等。
有机物质综合性指标是COD、BOD、OC。
生化需氧量:在有氧的条件下,水中可分解的有机物由于好氧微生物的作用被氧化分解而无机化,这个过程所需要的氧量叫做BOD。
测定步骤,分两个阶段进行,第一阶段为碳氧化阶段,主要是不含氮有机物的氧化,也含有含氮有机物的氨化,此阶段消耗的氧量称为碳化生化需氧量La或BODu表示。
第二阶段为硝化阶段,所消耗的氧量称为硝化生化需氧量LN或NOD。
生化需氧量的定义中只规定有机物被氧化分解为无机物质,在第一阶段生物氧化中,有机物的C变成CO2,N变成了NH3,他们都已无机化了,因此并不关心NH3继续氧化为NO2-和NO3-,然而对于一般的有机废水,消化过程大约在5-7天甚至10天以后才能显著展开,所以在5d的BOD测定中通常可以避免硝化细菌好氧的干扰。
标准BOD测定为什么选5天?因为5天的BOD消耗值基本达到70%左右,时间再长效果也不显著,而且没有时效性对于大多数有机物而言,生物好氧氧化经过20天大约能完成95~99%,经过5天只完成70%左右。
对于一般的有机废水,硝化过程大约在5~7天甚至10天以后才能显著展开,因此BOD5在的测定通常可以避免硝化细菌好氧的干扰。
K1(T)= K1(20)(1.047)(T-20)La(T)= La(20)(0.02T+0.6)如果同一废水中各种有机物质的相对组成没有变化,则三者之间的相应关系是CODBODOC。
一、选择题(均来源于网络,可能个别有错误!)1、室外空气温度升降的原因是(A)A 、空气在白天接受太阳辐射而升温,夜间向天空进行长波辐射而降温B 、空气因与地面传热而白天升温、夜间减温C 、空气在白天接受太阳辐射而升温,夜间则由于海陆风导致降温D 、由于日、夜风的流向不同而导致空气温度变化2、在30 ℃的空气环境中,人体的发热量与在22 ℃的空气环境中相比(D)A 、更多,因为人体出汗蒸发促进散热B 、更多,因为高温会导致人体代谢率增加C 、更少,因为皮肤与空气的温度减少了D 、变化不大,因为发热量主要取决于人体的活动量3 、晴天清晨树叶最容易结霜,原因是(D)A 、空气的温度下降低于露点温度B 、空气的温度下降达到露点温度C 、树叶表面的温度下降低于湿球温度D 、树叶表面的温度下降低于露点温度4 、夏季潮湿的空气环境导致人体不舒适的原因是(A)A 、高湿导致皮肤湿润度增加带来粘滞感,使人感到不舒适B 、高湿度导致大气压力降低,从而使人感到不适C 、高湿度导致人体热量散不出去,因而使人感到闷热D 、高湿度导致人体的汗出不来,因而使人感到闷热5、常用CO2 浓度来作为室内空气品质的衡量指标,是因为如果CO2 浓度指标(C)A 、会使人中毒B 、会导致氧气浓度下降而使人窒息C 、表征了人体散发的污染物会影响感知空气品质D 、表征了室内散发的VOC 也超标,影响人体健康6 、地下室的温度是(A)A 、春天最低B 、冬天最低C 、冬天比夏天低D 、夏天最高7 、为了改善夏季热环境,双层玻璃窗温度会升高,影响室内热舒适(B )A 、应该通风,否则内层玻璃温度会升高,影响室内热舒适B 、应该通风,这样可以有效带走太阳辐射的热量,减少向室内传热量C 、不应该通风,因为这样会增加空调湿负荷D 、不应该通风,因为这样会降低玻璃窗的热阻8 、在北方地区用玻璃封闭了南向阳台会使房间(C)A 、冬天变暖,夏天变凉B 、冬天变凉,夏天变暖C 、冬、夏均变暖D 、冬、夏均变凉9、人体的产湿量随着_________ 而上升。
环境工程学复习题(课程代码272336)一、名词解释1、堆肥化参考答案:利用自然界中广泛存在的微生物,通过人为的调节和控制,促进可生物降解的有机物向腐殖质转化的生物过程。
2、逆温参考答案:指对流层中某层次出现气温上热下冷的现象。
3、中位径(d c50)参考答案:指粒子群中将颗粒质量平分一半时所对应的颗粒的粒径。
4、富营养化参考答案:水体中N、P营养物质富集,引起藻类及其它浮游生物的迅速繁殖,水体溶解氧下降,使鱼类或其他生物大量死亡、水质恶化的现象5、农业退水参考答案:农作物栽培、牲畜饲养、农产品加工过程中排出的污水。
6、水环境容量参考答案:在满足水环境质量标准要求的前提下的最大允许污染负荷量,或称纳污能力。
7、污泥负荷参考答案:指单位时间单位微生物质量所承受的有机物的量,单位为kgBOD5/(kgMLVSS·d)。
8、物理性污染参考答案:物理环境中声、振动、电磁辐射、放射性、光、热等在特定时间和空间中的强度过高或过低,危害人体健康、生态环境、仪器设备,造成的污染或异常,就是物理性污染。
9、热解参考答案:指将有机物在无氧或缺氧状态下进行加热蒸馏,使有机物产生裂解,经冷凝后形成各种新的气体、液体和固体,从中提取燃料油、油脂和燃料气的过程。
10、自养型微生物参考答案:自养型微生物以无机物为底物(电子供体),其终点产物为二氧化碳、氨和水1/ 20等无机物,同时放出能量。
11、容积负荷参考答案:单位为:kgBOD5/(m3·d),指单位时间单位反应器容积所承受的有机物的量。
12、废物固化参考答案:指用物理-化学方法将有害废物固定或包封在惰性基材中,使之呈现化学稳定性或密封性的一种无害化处理方法。
13、理论烟气体积参考答案:燃料在供给理论空气量下完全燃烧,且生成的烟气中只有CO2、SO2、H2O、N2这四种气体,此时烟气所具有的体积为理论烟气体积(又称湿烟气体积)。
14、表面水力负荷参考答案:单位为m3/(m2·d),指单位时间内通过单位沉淀池表面积的污水流量。
填空题1、水资源的特性:作用上的重要性补给上的有限性时空上的多变性利用上的多用性。
2、水对人类社会发展的意义表现在谁的三方面功能:生活用水、生产用水、生态用水P3、污水综合开发利用的对策:开源、节流、治污、管理。
4、洪水发生的人为因素:城市化修堤筑坝毁林荒地。
5、旱灾的减灾措施:加强长期预报推广人工降水发展节水灌溉6、地下水污染特点:污染来源广泛污染难以治理污染危害严重7、尾水生态处理的主要类型包括稳定塘系统和土地处理系统。
8、大气分为五层:对流层、平流层、中间层、热成层、散逸层。
9、大气边界层主要特征:湍流运动,风,温度的垂直分布。
10、大气污染物可分为气溶胶状态污染物(亦称颗粒物)和气体状态污染物(简称气态污染物)颗粒物常表示为总悬浮颗粒物(TSP)、飘尘和降尘。
11、几种典型的大气污染:煤烟型污染交通型污染酸沉降污染12、大气污染物侵入人体主要三条渠道:呼吸道吸入;随食道和饮用水摄入;体表接触侵入。
13、大气污染控制的技术手段:清洁能源、绿色交通、末端治理、环境自净14、土壤的组成:固相物质、粒间物质、生物体15、土粒分为:砾石、沙砾、粉沙和黏粒16、一般情况下,自然土壤的土层包括:覆盖层、淋溶层、淀积层和母质层。
17、土壤孔隙分为无效孔隙、毛管孔隙和通气孔隙。
18、土壤污染的特点:隐蔽性或潜伏性、不可逆性和持久性、危害的严重性19、目前最受关注的五种重金属元素是:汞、砷、镉、铅、铬20、固体废物按污染特性可分为一般固体废物、危险废物以及放射性固体废物。
按来源可分为工矿业固体废物、生活垃圾以及其他固体废物。
21、三C原则:避免产生、综合利用、妥善处置三化原则:减量化、资源化、无害化三R原则:减少产生、再利用、再循环22、噪声主要来源于交通运输、工业生产、社会生活和建筑施工。
23、说出三种噪声的利用:噪声除尘、噪声发电、噪声增产、噪声除草、噪声诊病...24、人为的电磁污染源主要有:脉冲放电、高频交变电磁场、射频电磁辐射25、一般光污染可分为三类,即白亮污染、人工白昼污染和彩光污染26、生态因子可分为五类:①气候因子②土壤因子③地形因子④生物因子⑤人为因子27、植物体主要通过根系吸收可溶性污染物,通过叶片的气孔吸收挥发性的污染物28、生物入侵的主要途径:人为有意引入、无意识引入、自然入侵29、生物多样性的价值包括:直接价值、间接价值、备择价值和存在价值30、生物多样性的四个层次:遗传多样性、物种多样性、生态系统多样性和景观多样性31、环境学基本原理:环境多样性原理、人与环境和谐原理、规则规律原理、五律协同原理32、环境多样性包括自然环境多样性、人类需求和创造多样性,以及人类与环境相互作用多样性。
环境科学期末复习提纲第⼀章绪论1、环境概念:影响⼈类⽣存和发展的各种天然的和经过⼈⼯改造的⾃然因素的总体,包括⼤⽓、⽔、海洋、⼟地、矿藏、森林、草原、野⽣⽣物、⾃然遗迹、⼈⽂遗迹、⾃然保护区、风景名胜区、城市和乡村等。
⽣态概念:指⽣物受环境影响⽽形成的结构以及其与这种结构所表现出的各种功能关系。
更多强调的是⽣物系统与环境系统的⼀种和谐的关系。
3、环境问题第⼆次⾼潮主要体现在哪些⽅⾯?P5答:①全球性⼤⽓环境污染问题:温室效应加剧与全球⽓候变化、臭氧层破坏、酸沉降②⾮污染性环境问题:⽣物多样性减少、森林⾯积锐减、⼟地荒漠化问题等③突发性、灾难性的环境污染事件:1984年12⽉,印度博帕卡农药泄漏事件;1986年4⽉26⽇,前苏联的切尔诺贝利核电站泄漏④化学品的污染及越境转移⑤外来⽣物⼊侵4、两次环境问题的⽐较P6答:①影响的范围不同。
第⼀次环境问题主要发⽣在西⽅⼯业发达国家,表现为局部性,⼩范围的环境污染问题;第⼆次则表现为⼤范围乃⾄全球性的环境污染和⼤⾯积⽣态破坏问题,发达和发展中国家均受到影响。
②产⽣的机制不同。
第⼀次环境问题的污染源相对简单,污染相对较易得到控制;第⼆次的污染源类型多、分布⼴、形成复杂,问题的解决需要全⼈类共同努⼒。
③关注影响对象的不同。
第⼀次环境问题主要关注环境污染对⼈体健康的影响;第⼆次则更关注对社会经济发展的影响。
5、举出三例环境科学研究的新热点P9答:①全球环境问题②环境污染的⽣态毒理影响③环境微界⾯过程④持久性有机污染物⑤环境污染的⽣物修复等第⼆章⼤⽓环境污染与防治1. ⼤⽓分为⼏层,各有什么特点?P12答:根据⼤⽓在垂直⽅向上的温度、成分和荷电等物理性质的差异,同时考虑⼤⽓的垂直运动状况,将⼤⽓层分为对流层、平流层、中间层、热成层和散逸层五层。
特点如下:对流层:是⼤⽓圈的最底层,厚度⼀般随纬度增⼤⽽减⼩;温度所⾼度的上升⽽下降;存在着空⽓对流现象;空⽓密度⼤;有各种⽓候现象的产⽣。
环境科学概论期末复习资料整理(一)绪论(老师说看小结)1.环境的概念和类型环境:环境科学中所研究的环境是以人类为主体的外部世界,即人类赖以生存和发展的物质条件的综合体,包括自然环境和人工环境。
环境类型掌握:人工环境按功能分:聚落环境、生产环境、交通环境、文化环境;2.环境的特性:环境的多样性、整体性、区域性、相对稳定性、变化滞后性、脆弱性;相对稳定性:环境中物流、能流、信息流不断变化,环境本身具有一定的抗干扰自我调节能力,在一定的干扰强度范围内,环境的结构和功能基本不变。
变化滞后性:环境受到外界影响后,环境发生变化时间要滞后于外界干扰的时间。
如:臭氧层空洞的形成。
3.环境的研究对象和研究目的:研究对象:环境科学以“人类—环境”这一矛盾体为其特定的研究对象,研究“人类—环境之间”的对立统一关系。
研究目的:探讨人类社会持续发展对环境的影响,以及环境质量的变化规律,从而通过调整人类自身的行为,来保护和改善环境,为社会、经济和环境的可持续发展提供科学依据。
环境的研究目的就是协调人类与环境的关系。
4.环境科学思想与方法:整体性、系统性、综合性、复杂性5.环境承载力(上课说过):①是环境系统对人类社会发展活动的支持能力;②是指“某一时期,某种状态下某一区域环境对人类社会经济活动的支持能力的阈值”;实质是:在维持人与环境和谐的前提下,人类—环境系统所能承受的人类活动的阈值。
(二)自然环境(小结+大地女神Gaia假说)1. 自然环境的圈层结构自然环境可以分为大气圈、水圈、岩石圈、生物圈、土壤圈。
(1)大气圈大气圈是地球外圈中最外部的气体圈层,大气圈包围着海洋和陆地。
大气圈的物质组成:气体:N2 (78%)、O2 (21%)、Ar(氩,%)、CO2 等水汽:表面水的蒸发和植物蒸腾大气颗粒物:悬浮在大气中的固体、液体微粒,如烟尘等。
大气圈的垂直结构:对流层、平流层、中间层、热成层、逸散层。
对人类的意义:调解并维持适宜环境,生命基础条件。
环境:答:它是指某一特定生物个体或生物群体以外的空间,以及直接或间接影响该生物体或生物群体生存的一切要素的总和。
按环境的范围大小可分为:宇宙环境、地球环境、区域环境、微环境和内环境等。
环境生态学:答:研究人为干扰下,生态系统内在的变化机制、规律和对人类的反效应,寻求受损生态系统修复、重建和保育对策的科学,即运用生态学的理论,阐明人与环境间相互作用的机制和效应以及解决环境问题的生态途径的科学。
环境生态学的研究内容:1。
人为干扰下生态系统的内在变化机理和规律;2。
各类生态系统的功能、保护和利用;3。
生态系统退化的机理及其修复4。
解决环境问题的生态对策5.全球性环境生态问题的研究。
生物的协同进化:答:是指一个物种的进化必然会改变作用于其他生物的选择压力。
引起其他生物也发生变化,这些变化反过来又会引起其他生物也发生变化,这些变化反过来又会引起相关物种的进一步变化,这种两个相互作用的物种在进化过程中发展的相互适应的共同进化过程。
生态监测:利用生命系统各层次对自然或人为干扰引起环境变化的反应来监测与评价环境质量的一套方法和技术体系,是环境质量监测体系的重要组成部分。
生物多样性:是指一定范围内多种多样活的有机体(动物、植物、微生物) 有规律地结合所构成稳定的生态综合体。
分为四个层次:1.遗传多样性 2.物种多样性 3. 生态系统多样性 4. 景观多样性。
食物链:,即生物因捕食而形成的链状顺序关系,是生态系统中物质循环和能量传递的基本载体。
食物网:食物链间交错纵横,彼此交叉相连,构成一种复杂的网状结构,生态系统指一定的时间和空间范围内,生物群落和非生物环境通过能量流动和物质循环所形成的一个相互影响、相互作用并且有自我调节功能的自然整体。
生态系统服务概念功能价值内容及特征:生态系统服务:指生态系统为人类社会的生产、消费、流通、还原和调控活动提供有形的或无形的自然产品,环境资源和生态损益的能力。
功能:1.有机质的生产与生态系统产品;2.生物多样性的产生与维护;3. 调节气候;4.减缓灾害;5.维持土壤功能;6.传粉播种;7.控制有害生物;8.净化环境;9.感官、心理和精神益处;10.精神文化的源泉。
建筑环境学1、自然通风优点:1)经济; 2)通风空气量大; 3)不需空调机房; 4)不需维修人员2、人类最早的居住方式是树居和岩洞居;后来变为巢居与穴居。
3、人类对建筑的要求:1)安全性:能够抵挡各种自然灾害所引起的危害和人为的侵害。
2)功能性:满足居住、办公、营业、生产等不同类型建筑的使用功能。
3)舒适性:保证居住者在建筑内的舒适与健康。
4)美观性:要有亲和感,反映当时人们的文化追求。
? 4、建筑环境学的任务:1)了解人类生活和生产过程需要什么样的室内、外环境2)了解各种内外部因素是如何影响人工微环境的。
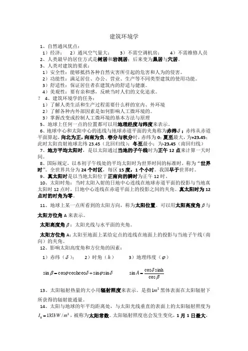
3)掌握改变或控制人工微环境的基本方法与原理5、地球上任何一点的位置都可以用地理经度与纬度来表示。
6、地球中心和太阳中心的连线与地球赤道平面的夹角称为赤纬δ;赤纬从赤道平面算起,向北为正,向南为负。
春分与秋分时,赤纬为0;夏至最大,为+23.45;此时太阳直射地球北纬23.45(北回归线);冬至最小;为-23.45(南回归线)7、地方平均太阳时,是以太阳通过当地的子午线时为正午12点来计算一天时间。
8、国际规定,以本初子午线处的平均太阳时为世界时间的标准时,称为“世界时”。
全世界共分为24个时区,每区15度,1个小时。
我国早于世界时。
9、真太阳时是以当地太阳位于正南向的瞬时为正午12时。
10、太阳时角:当时太阳入射的日地中心连线在地球赤道平面的投影与当地真太阳时12点时,日地中心连线在赤道平面上的投影之间的夹角。
真太阳时为12点时的时角为零。
11、地球上某一点所看到的太阳方向,称为太阳位置。
可以用太阳高度角β与太阳方位角A 来表示。
太阳高度角β:太阳光线与水平面的夹角。
太阳方位角A :太阳至地面上某给定点的连线在地面上的投影与当地子午线(南向)的夹角。
12、影响太阳高度角和方位角的因素:1)赤纬(δ);2)时角(h ) 3)地理纬度(ϕ)δϕδϕβsin sin cos cosh cos sin +=βδcos sinh cos sin =A 13、太阳辐射热量的大小用辐射照度来表示。
环境学概论1 环境的定义:影响人类生存和发展的各种天然的和经过人工改造的自然因素的总体。
2 环境要素的定义:构成环境整体的各个独立的、性质不同而又服从总体演化规律的基本物质组分称为环境要素,又称环境基质,主要包括水、大气、生物、土壤、岩石和阳光等。
3 环境要素的属性:(1)环境整体大于诸要素之和。
(2)环境要素的相互依赖性。
(3)环境要素的最差限制律。
(4)环境要素的等值性。
(5)环境要素变化之间的连锁反应。
4 环境的功能:(1)为人类提供生存的基本要素。
(2)为人类提供从事生产的资源基础(3)对废物具有消化和同化能力。
(4)为人类提供舒适的生活环境。
5 环境承载力:在某一时期某种状态或条件下,某一地区的环境所能承受人类活动作用的阈值。
6 地球环境构成:大气圈:包括对流层(各种天气现象以及大气污染发生在这一层)平流层(飞机)中间层、暖层、逸散层。
水圈:由地球上的各种天然水与其中各种有生命和无生命物质构成的水体。
岩石-土壤圈和生物圈7 可持续发展的定义:(1)自然属性:在其可再生能力(速度)的范围内使用一种有机生态系统和其他可再生资源。
(2)社会属性:在生存不超出维持生态系统涵容能力的情况下,提高人类的生活质量。
(3)经济属性:在保护自然资源的质量和其所提供服务的前提下,使经济发展的净利益增加到最大程度。
(4)科技属性:转向更清洁、更有效地技术,尽可能接近零排放和密闭式的工艺方法,尽可能减少能源和其他自然资源的消耗。
8 自然资源的定义:在一定的时间条件下,能够产生经济价值以提高人类当前和未来福利的自然环境因素的总和。
9 自然资源的分类:有限自然资源可更新资源:如土地、生物、水等不可回收的:如化石燃烧资源不可更新资源可回收的:如某些矿物资源等无限自然资源:如太阳能、风能、潮汐能等。
10 自然资源的属性:(1)有限性(最基本的特征)(2)区域性(3)整体性(4)多用性11 土地资源的定义:地球表层土地中,现在和可预见的未来,能在一定条件下产生经济价值的部分。
第一章绪论1、环境问题:全球环境或区域环境中出现不利于人类生存和发展的各种现象,称为环境问题。
原生环境问题:自然力引发,也称第一类环境问题,火山喷发、地震、洪灾等。
次生环境问题:人类生产、生活引起生态破坏和环境污染,反过来危及人类生存和发展的现象。
目前的环境问题一般都是次生环境问题。
当今世界上最引人注目的几个环境问题温室效应、臭氧空洞、酸雨等是由大气污染所引起的。
环境污染:由于人为因素使环境的构成状态发生变化,环境素质下降,从而扰乱和破坏了生态系统和人们的正常生活和生产条件。
造成环境污染的因素有物理、化学和生物的三个方面,其中化学物质引起的约占80%~90%。
2、认识过程:①20世纪60年代人们只把环境问题作为污染来看待,没有认识到生态破坏的问题.;②20世纪70年代1972年联合国,瑞典,斯德哥尔摩“人类环境会议”,将环境污染和生态破坏提升到同一高度看待;③20世纪80年代1987年,由挪威首相布伦特兰夫人组建的“联合国世界环境与发展委员会”发表了《我们共同的未来》;④20世纪90年代1992年,巴西,里约热内卢,联合国环境与发展大会,强调和正式确立了可持续发展的思想,并形成了当代的环境保护的主导意识。
环境保护的主要对象是由于人类生产、生活活动所引起的次生环境问题,主要包括:环境污染和生态破环两个方面。
为保护人类生存环境,联合国将每年的4月22定为世界地球日,6月5日定为世界环境日。
3、环境化学定义:是一门研究有害化学物质在环境介质中的存在、化学特征、行为和效应及其控制的化学原理和方法的科学。
研究特点:(1)以微观研究宏观:从原子、分子水平,研究宏观环境圈层中环境现象和变化机制;(2)研究对象复杂:既有人为来源的也有天然来源的,处于环境开放体系内,多种环境因素同时相互作用,其研究需要多学科的结合。
(3)物质水平低:mg/kg(ppm,10-6)、ug/kg(ppb,10-9)发展动向:目前,国界上较为重视元素(尤其是碳、氮、硫和磷)的生物地球化学循环及其相互偶合的研究;重视化学品安全评价、臭氧层破坏、气候变暖等全球变化问题。
⑴生态学:生态学的基本定义是研究生物与其生活环境之间相互关系的学科。
(环境生态学:是研究人为干扰下,生态系统内在的变化机制,规律和对人类的反效应,寻求受损生态系统修复,重建和保育对策的学科,及运用生态学的理论,阐明人与环境间相互作用机制和效应以及解决环境问题的生态途径的科学)⑵食物链:是指由生产者和各级消费者组成的能量运转序列,是生物之间食物关系的体现,及生物应捕食而形成的链状序列关系,是生态系统中物质循环和能量传递的基本载体。
⑶食物网:又称食物链网或食物循环。
在生态系统中生物间错综复杂的网状食物关系。
(不同食物链之间呈相互交叉而形成复杂的网络式结构,及食物网)⑷初级生产:指自养生物及无机营养性生物所进行的有机物的生产。
(初级生产量:生态系统中的能量流动开始于绿色植物通过光和作用对太阳能的固定。
这是生态系统中第一次能量固定,所以,又称为初级生产量霍第一生产行生产量)⑸熵:是指一个表征系统无序状态的物理量。
(指的是体系的混乱程度,它在控制论,概率论,数论,天体物理,生命科学等领域都有重要应用,在不同学科中也有引申出更为具体的定义,是各领域十分总要的参量。
)⑹指示生物:对某一环境特征具有某种指示特性的生物,则叫做这一环境特征的指示生物。
⑺群落演替:在一定地段上,群落由一个类型转变为另一个类型的有序的演变过程被称为群落演替。
⑻生态入侵:某种外来生物进入新分布区成功定居,并得到迅速扩展蔓延的现象⑼耗散结构:在远离平衡的非线性区形成的新的稳定的宏观有序结构,由于需要不断的和外界交换物质或能量才能维持,因此称之为“耗散结构“⑽生态系统服务:又称生态系统公益,是指生态系统为人类社会的生产,消费,流通,还原和调控提供的有形或无形的自然产品,环境资料和生态损益的能力。
⑾生态修复:生态修复的概念应包括生态修复,重建和改建,其内涵可以理解为通过外界力量使受损生态系统得到恢复,重建或改建,即应用生态系统自组织和自调节能力对环境或生态完整性进行修复,最终恢复生态系统的服务功能。
环境科学概论第一章1.在1992年6月,在巴西里约热内卢召开了联合国环境与发展大会,并通过了《里约环境与发展宣言》、《21世纪议程》,提出了“可持续发展战略”。
可持续发展战略:即在不危及后代人需要的前提下,寻求满足当代人需要的发展途径。
2. 环境保护工作主要是对工业废水、废气、废渣等,所谓“三废”的治理问题。
3. 环境保护:是利用环境科学的理论和方法,协调人类与环境的关系,解决各种问题,保护和改善环境的一切人类活动的总称。
4. 环境污染定义:由于人类活动所引起的环境质量下降,并危害人类和其他生物的正常生存和发展的现象。
5、什么是环境?广义:环境(environment):是相对于中心事物而言的,与某一中心事物有关的事物,就是这个中心事物的环境。
狭义:《中华人民共和国环境保护法》中规定的。
环境是指影响人类生存和发展的各种天然的和经过人工改造的自然因素的总体,包括大气、水、海洋、土地、矿藏、森林、草原、野生生物、自然遗迹、人文遗迹、自然保护区、风景名胜区、城市和乡村等。
8、简述我国环境污染的现状。
①大气污染日益加剧;②水域污染日益加剧;③垃圾围城现象普遍;④噪声污染普遍超标;⑤水土流失难以遏制;⑥土地荒漠化不断扩展;⑦濒危物种生境缩小;⑧水资源呈现短缺;⑨耕地资源逐年减少;⑩森林资源供不应求。
9、当前世界关注的全球性环境问题有哪些?20世纪全球主要环境问题有:①全球气候变暖;②臭氧层破坏;③酸雨与空气污染;④土壤遭到破坏,荒漠化程度加剧;⑤、海洋污染和过度开发;⑥生物多样性锐减;⑦森林面积减少;⑧有害废物的越境转移;9淡水受到威胁;⑩混乱的城市化。
10、环境科学研究的对象和内容有哪些?(1)对象:环境科学的研究对象是“人类——环境”系统,这一对矛盾的统一体。
(2)任务:环境科学的任务就是揭示“人类和环境”这一对矛盾的实质,研究二者之间的辩证关系,掌握其发展规律,调控二者之间物质、能量与信息的交换过程,寻求解决矛盾的途径和方法,以求人类—环境系统的协调和持续发展。
环境学期末复习资料一、学科背景:1.环境科学的内涵:环境科学是为了解决环境问题而产生的科学,是自然科学、社会科学和技术科学的交叉边缘科学,是由多学科到跨学科组成的庞大科学体系,国际上高等学校环境科学的学科体系呈现理工和人文社会科学相互渗透的趋势。
2.环境科学思想与方法论:整体性、系统性、综合性、复杂性。
3.自然环境:(1)研究对象:地球表层系统(距地面15-40km处有一个臭氧层,保护地球不受高能紫外线的伤害;适量CO,的存在,使地球保持着有利于生物生长的温度;地球土壤圈为植物提供了营养和生长的基地;更有厚度适中的地壳将岩浆覆盖于地下足够的深度,但又能维持一定的构造运动和火山活动,从而实现地壳深部和浅部一定的物质交换,这就是地球的表层系统。
)(2)表层的圈层结构:大气圈、水圈、岩石圈、土壤圈、生物圈。
(3)自然环境中的物质循环、能量流动与信息传递:①物质循环:宇宙是由物质构成的,运动是物质存在的形式。
生态系统之间矿物元素的输人和输出,以及它们在大气圈、水圈、岩石圈之间和生物间的交换称为物质循环。
②能量流动:生命的维持除了依赖于物质的提供,还需要源不断地获取能量。
能量是生态系统的动力,是一切生命活动的基础。
③信息传递:生态系统还有一个重要的功能——信息传递,表现在系统中各生命成分之间存在着各种信息流通,在信息传递过程中伴随着一定的物质和能量的消耗。
正是有了信息流,生态系统才具有了自我调节的能力。
(4)自然环境的地带性:自然环境各要素在地表近于带状延伸分布,沿一定方向递变的规律性。
包括纬度地带性、经度地带性和垂直地带性。
自然地理学中专指纬度地带性。
纬度地带性决定于太阳光热因地球形状及其公转与自转运动而产生的自赤道向两极递减的规律。
表现为地表自然带近于沿纬线东西延伸,南北更替的带状分布规律。
纬度地带性在广阔平坦地区表现最为明显,而高大的山脉和海陆位置等因素的影响使地带性发生不规则的变异。
海洋表层亦有表现。
环境生物学填空(每空1分,共20分)1、污染物在环境中的迁移方式主要有机械迁移、物理-化学迁移、生物迁移2、污染物在水体中转化的主要途径有氧化还原作用、配合作用、生物降解作用。
3、环境污染物透过生物膜的生物转运过程,主要分为被动转运、特殊转运和胞饮作用三种形式。
4、大多数动物对污染物的吸收主要通过呼吸系统吸收、消化管吸收、皮肤吸收三条途径。
5、污染物对生物的不利影响最先作用于细胞膜。
6、污染物进入机体后导致的生物化学变化包括:防护性反应和非防护性反应。
7、酶抑制作用可分为可逆和不可逆抑制作用两大类。
8、多种化学污染物的联合作用通常分为协同作用、相加作用、独立作用和拮抗作用 4种类型。
9、环境效应按环境变化的性质可分为环境生物效应、环境化学效应、环境物理效应10、污染物进入环境的途径包括:自然界释放、人类活动过程中的无意释放和人类活动过程中故意应用。
11、环境中微生物对金属的转化,主要是通过氧化还原和甲基化作用12、环境激素主要包括天然激素和合成激素、植物雌激素、和具有雌激素活性的环境化学物质等三类。
13、影响生物测试结果的主要因素有:受试生物、试验条件和不同的实验室。
14、水污染的生物监测方法有:水污染的细菌学监测;浮游生物监测法;底栖大型无脊椎动物监测法和微型生物群路监测法。
15、污染物对群落的影响表现在:污染物可导致群落组成和结构的改变。
16、环境污染的“三致作用”是指环境污染具有使人或哺乳动物致癌、致畸和致突变的作用。
17、毒性试验常用参数EC50和IC50分别表示能引起50%受试生物的某种效应变化的浓度和能引起受试生物的某种效应50%抑制的浓度18、现代生物技术的核心基础是基因工程。
二、名词解释(每题2分,共20分)1、环境生物效应:各种环境因素变化而导致生态系统变异的效果。
2、污染物转化:污染物在环境中通过物理的、化学的或生物的作用改变其形态或转变为另一种物质的过程。
行为毒性:当一种污染物或其他因素(如温度、光照、辐射)使得动物一种行为改变超过正常变化的范围。
环境化学期末考试复习资料一、名词解释:1、环境问题:人类各种活动或自然因素作用于环境而使环境质量发生变化,由此对人类的生产、生活、生存与持续发展造成不利影响的问题称为环境问题。
2、环境污染:由于人为因素使环境的构成或状态发生变化,环境素质下降,从而扰乱和破坏了生态系统和人们的正常生活和生产条件,叫做环境污染。
3、富营养化:是指在人类活动的影响下,生物所需的氮、磷等营养物质大量进入湖泊、河口、海湾等缓流水体,引起藻类及其它浮游生物迅速繁殖,水体溶解氧量下降,水质恶化,鱼类及其它生物大量死亡的现象。
4、分配系数:非离子性有机化合物可以通过溶解作用分配到土壤有机质中,并经过一段时间达到分配平衡,此时有机化合物在土壤有机质和水中的含量的比值称为分配系数。
5、标化分配系数:达分配平衡后,有机毒物在沉积物中和水中的平衡浓度之比称为标化分配系数。
6、辛醇-水分配系数:达分配平衡时,有机物在辛醇中的浓度和在水中的浓度之比称为有机物的辛醇-水分配系数。
7、生物浓缩因子:有机毒物在生物体内浓度与水中该有机物浓度之比。
8、亨利定律常数:化学物质在气——液相达平衡时,该化学物质在在水中的平衡浓度和其水面大气中的平衡分压之比。
9、水解常数:有机物在水中水解速率与其在水中浓度之比称为水解常数。
10、直接光解:有机化合物本身直接吸收太阳光而进行分解反应。
11、敏化光解:腐殖质等天然物质被光激发后,将激发的能量转移给有机化合物而导致分解反应。
12、光量子产率:进行光化学反应的光子占吸收总光子数之比称为光量子产率。
13、生长代谢:微生物可用有机化合物(有机污染物)作唯一碳源和能源从而使该化合物降解的代谢。
14、共代谢:某些有机污染物不能作为微生物的唯一用碳源和能源,须有另外的化合物提供微生物的碳源和能源,该化合物才能降解。
15、生物富集(Bio-enrichment):指生物通过非吞食方式(吸收、吸附等),从周围环境(水、土壤、大气)中蓄积某种元素或难降解的物质,使其在机体内的浓度超过周围环境中浓度的现象。
环境生态学期末复习资料(说明:宋体是要掌握的,楷体要知道)第一章绪论1、生态圈的定义生物圈与生命支持系统的统一体,是地球上全部生物和与之发生相互作用的环境的总和2、生态圈的结构(1)生命系统生物圈:①地球上所有生物存在的空间;②地表以上达23km高空,地表以下可延伸到12km的深海。
(2)生命支持系统生命系统生存所需的必要条件:①大气圈;②水圈;③岩石圈;④能量。
3、生态圈运行的主要特点①生态圈运行的主要能量来源于太阳能②生态圈的物质是封闭循环的③生态圈是具有自我调节和控制的自持系统④生态圈具有优化演进方向的能力4、环境问题的定义与分类(1)定义:所谓环境问题,是指人类为其自身生存和发展,在利用和改造自然界的过程中,对自然环境破坏或污染所产生的危害人类生存的各种不利的反馈效应。
(2)类型:两大类①一是不合理地开发和利用资源而对自然环境的破坏以及由此产生的各种生态效应,即通常所说的生态破坏问题;二是因工农业生产活动和人类生活所排放的废弃物造成的污染,即环境污染问题。
5、环境生态学的定义:研究人为干扰下,生态系统内在的变化机制、规律和对人类的反效应,寻求受损生态系统恢复、重建和保护对策的科学。
6、环境生态学的形成与发展1)环境生态学产生于 20世纪 60年代初。
美国海洋生物学家蕾切尔·卡逊发表了《寂静的春天》,为环境生态学的启蒙之著和学科诞生的标志。
2)20世纪70年代,《增长的极限》的发表,是环境生态学发展的初期阶段的主要象征。
为环境生态学的理论体系奠定了基础。
3)1972年,联合国人类环境会议在斯德哥尔摩召开,大会通过的《人类环境宣言》《只有一个地球—对一个小小行星的关怀和维护》发表,促进了环境生态学理论体系的完善和发展。
4)1987年,B.福尔德曼出版了第一本《环境生态学》的教科书,对环境生态学的发展起了积极的推动作用。
5)世界环境与发展委员会(WCED)于 1987年提交了题为《我们共同的未来》的研究报告。
一、名词解释
①环境:以人类为主体的外部世界,即人类赖以生存和发展的物质条件的整体,包括自然环境和社会环
境。
②生物化学需氧量(BOD):在水温为20℃的条件下,微生物氧化有机物所消耗的氧量,它可以直接反映
出水中能被微生物氧化分解的有机物的多少。
③化学需氧量(COD)在规定条件下,使水样中能被氧化的物质氧化所需耗用的化学氧化剂的量。
④固体废物:生产和生活活动中丢弃的固体和泥状物质,包括从废水、废气中分离出来的固体颗粒物。
⑤重金属污染:由重金属及其化合物造成的环境污染,主要由采矿、废气排放、污水灌溉和使用重金属
制品等人为因素所致。
⑥土壤:地球陆地表面具有肥力的能够生长植物的疏松表层。
具有一定的物质组成、形态、结构和功能,
是一种无机物和有机物、非生物和生物结合的独立的历史自然体。
⑦一次污染物:直接从污染源排放的污染物质,如二氧化硫、一氧化氮、一氧化碳、颗粒物等。
⑧二次污染物:由一次污染物在大气中相互作用经化学反应或光化学反应形成与一次污染物的物理、化
学性质完全不同的新的大气污染物,其毒性比一次污染物还强。
⑨危险废物:除放射性外具有反应性、浸出毒性、腐蚀性、爆炸性、传染性、易燃性、毒性的废物。
⑩社会环境:由于人类活动而形成的各种事物,包括人类活动创造物及人与人之间的关系。
⑪自然环境:环绕于我们周围的各种自然因素和自然资源的总和,包括大气、水、土壤、生物和各种矿物质资源等。
⑫水体污染:当污染物进入河流、湖泊、海洋或地下水等水体后,其含量超过了水体的自然净化能力,使水体的水质和水体底质的物理、化学性质或生物群落组成发生变化,从而降低了水体的使用价值和使用功能的现象。
二、填空
①地球表面上任何一个生态系统。
都由生物和非生物两大部分组成。
生物部分又包括生产者、消费者、和分解者。
②生态系统包括能量流动、物质循环和信息传递三大功能。
③废水的处理方法大致可分为物理法、化学法和生物法。
④根据发生途径可以把土壤污染分为水体污染型、大气污染型、农业污染型、固体废弃物污染型。
⑤天然土壤剖面自上而下课分为覆盖层(A0)、淋溶层(A)、淀积层(B)、母质层(C)和风化层(D)。
⑥大气质量在垂直方向上的不均,结合大气运动状况,考虑到大气温度的变化以及电荷等物理性质的差异,将大气圈分为五层对流层、平流层、中间层、热成层、和散逸层。
⑦土壤的组成包括固相(95%矿物质5%有机质)、液相(土壤水分或溶液)、气相(土壤空气)、等三相物质四种成分有机地组合在一起构成的一种特殊物质。
三、简答题
①控制和消除土壤污染的主要措施有哪些?
(1)控制和消除工业“三废”排放。
(2)加强土壤污染灌区的监测和管理。
(3)合理施用化肥和农药。
(4)增加土壤容量和提高土壤净化能力。
②简述重金属污染的特点。
(1)形态多变,价态不同,毒性不同。
(2)产生毒性效应的浓度范围低。
(3) 微生物不能降解,有些重金属反而会被微生物有机化增强毒性。
(4) 生物对重金属有富集作用。
(5) 对人体的毒性是积累性的。
③ 我国目前的水环境污染防治对策有哪些?
(1) 提高水资源利用率。
(2) 发展城市污水资源化。
(3) 开展流域性水污染防治。
(4) 因地制宜发展污水处理技术。
④ 环境质量评价的基本内容是什么?
(1) 污染源的调查与评价。
(2) 环境质量指数评价。
(3) 环境质量功能评价。
⑤ 简述生态规律与环境规律的区别。
生态规律是指生物与生物、生物与环境相互作用的规律,它与环境规律的联系和区别在于:它们都
涉及与环境的相互作用,但两者的主体不同,生态规律的主体是生物而环境规律的主体是智慧人。
⑥ 简述环境问题的实质。
(1) 是一个经济和社会问题
(2) 由于人类对自然环境规律认识不足,盲目发展,不合理了开发利用自然资源而造成环境质量恶
化和资源浪费甚至枯竭。
⑦ 三级控制模式
第一级:污染源头控制(上游段) 源头控制主要是利用法律、管理、经济、技术、宣传教育
等手段,对生活污水、工业废水、农村面源和城市径流等进行综合控制,防止污染发生,削减污染排放。
工业水污染: 优化结构、合理布局 清洁生产 就地处理 管理措施 生活水污染:合理规划 公众教育
面源污染:首要任务就是控制源头,具体措施:发展节水农业、合理利用农药、畜禽粪便。
城市径流:充分收集利用雨水 减少城市硬质地面 增加城市绿化用地 第二级:污水集中处理(中游段)
污水人工处理的方法:对不同的污染物质应采取不同的污水处理方法,这些方法按其作用原理可分为物理处理法、化学处理法和生物处理法三大类。
污水人工处理的分级:预处理 一级处理 二级处理(胶体和溶解状态的有机污染物) 三级处理(进一步地去除残留在污水中的污染物质) 第三级:尾水最终处理(下游段) 污染源头控制
污水集中处理
尾水最终处理
环境水体或回用
上游段
中游段
下游段
一级控制
二级控制
三级控制
⑧简述土壤空气与大气的差异
土壤空气主要来自大气,由于土壤生物生命活动和土壤自身特性的影响,土壤空气的组成在质和量上都和大气不同。
其组成主要是CO2、O2、N2、CH4、H2S、N X O等气体。
由于土壤生物生命活动的影响,土壤空气中CO2含量比大气中高,O2含量要比大气中低。
⑨造成臭氧层破坏的主要气体有哪些?其破坏机理是什么?
(1)破坏气体:造成臭氧层破坏的主要气体包括NOx、CLOx、HOx等。
其中氟氯烃气体为主。
(2)破坏机理:以氟氯甲烷为例:
CFCl3+hv→CFCl2+Cl
CFCl2+hv→CFCl+Cl
Cl+O3→ClO+O2
ClO+0→Cl+O2
03+O→2O2
四、论述题
①试述大气“光化学烟雾”的形成机理、形成条件及其危害。
(1)定义:光化学烟雾是指含有氮氧化物和烃类的大气,在阳光中紫外线的照射下发生反应所产生的产物及反应物的混合物,呈蓝色,具有强氧化性,刺激人们眼睛,伤害植物叶子,能使
橡胶开裂,并使大气能见度降低。
(2)形成机理:其形成是由一系列复杂的链式反应组成的。
是以NO2光解生成O的反应为引发,导致了臭氧的生成。
由于碳氢化合物的存在,但使NO向NO2的快速转化,在此转化中自由基
起了重要作用,致使不需要消耗臭氧而能使大气中的NO转化成NO2,又继续光解产生臭氧。
如此不断进行链式反应,直到NO或碳氢化合物小时为止。
最终产物是03、醛类、PAN等的
混合物。
(3)形成条件:①地理条件:天气晴朗、高温低湿、逆温、风力不大。
②污染源条件:以石油为原料的工厂排气和汽车排气。
(4)危害:蓝色强氧化性气体,刺激人的眼睛、喉鼻,引起喉咙痛、头痛、眼病。
伤害植物叶片,使橡胶开裂,降低大气能见度。
②试述酸雨的形成机理机器危害。
(1)定义:pH值小于5.6的雨雪或其他方式形成的大气降水。
(2)形成机理:酸雨形成中的主要化学过程可表示为: SO2型①液相催化学反应SO2+ H2O(l) →H2SO3
2 H2SO3+ O2→2H2SO4
②气相反应SO2+ O2→SO3+ O
SO3 + H2O →H2SO4
NOx 型2NO + O2→2NO2
2NO2 + H2O → HNO3 + HNO2
(3)危害:
①使水体、土壤严重酸化,鱼类、农作物受到影响。
当pH<4.8,鱼类就会死亡。
②破坏森林、植物的生长。
③使建筑物、材料、金属制品被腐蚀。
③试述温室效应的形成机理及影响。
(1)定义:低层大气由于对长波和短波辐射的吸收特性不同而引起的增温现象。
(2)形成机理:大气下层的直接热源是水面、陆地、植被等下垫面和云层向外发出的长波辐射,而不是太阳短波辐射。
正是由于大气中的某些物质具有允许太阳短波辐射通向地表,而部分
吸收地表长波辐射的特性,才使它具有与温室中玻璃相类似的温室效应。
(3)影响:导致天气炎热、冰川消融、洪水、飓风、干旱等反常天气现象。
④试述城市热岛效应的形成原因及影响。
(1)定义:指城市温度高于郊野温度的现象。
由于城市地区水泥、沥青等所构成的下垫面导热率高,加之空气污染物多,能吸收较多的太阳能,有大量的人为热进入空气;另一方面又因建
筑密集,不利于热量扩散,形成高温中心,并由此向外围递减。
(2)形成原因:城市建筑物和铺砌水泥地面的道路多半导热性好,受热传热快,高楼林立,绿地锐减,人口高度密集、工业集中,燃烧的工业锅炉及冷气、采暖等固定热源,机动车辆、人
群等流动热源大量释放城市废热,高耸入云的建筑物造成近地表风速小且通风不良,人类活
动释放的废气排入大气,改变了城市上空的大气组成,使其吸收太阳辐射的能力及对地面长
波辐射的吸收力增强。
(3)影响:使城区冬季缩短,霜雪减少,中、低纬度城市造成的高温,城市上空的云、雾会增加,城市的风、降水等也会发生变化,在夏天降低1℃要比冬天升高l℃的用电量大得多,浪费能
源,市区温度高,热空气上升,周围地区的冷空气向市区汇流补充,结果把郊区工厂的烟尘
和由市区扩散到郊区的污染物重又聚集到市区上空,久久不能消散。