某银行系统虚拟云桌面项目综合解决方案(完整版)
- 格式:docx
- 大小:5.96 MB
- 文档页数:47
某银行系统华为开发虚拟云桌面项目实施方案目录1项目概述 (4)1.1项目背景 (4)1.2项目目标 (4)1.3需求分析 (5)1.4硬件设备清单 (5)1.5系统方案 (10)2项目实施方案 (16)2.1项目施工目标 (16)2.2施工流程 (17)2.3责任分工 (20)2.3.1华为责任范围 (20)2.3.2客户责任范围 (20)2.3.3共同责任 (20)2.3.4责任分工矩阵 (20)2.4系统网络结构 (21)2.5方案配置规划 (25)2.5.1配置规划 (25)2.5.2部署方案 (30)2.5.3第三方软件清单(需要用户提供) (33)2.5.4网络规划 (34)2.6安全设计方案 (37)用户名+域密码认证方案 (37)2.7虚拟机快照备份设计方案 (37)2.7.1备份需求分析 (37)2.7.2虚拟机快照备份方案介绍 (38)2.7.3备份策略设计 (42)2.7.4备份窗口设计 (43)2.8实施具体步骤 (43)2.8.1系统网络准备: (43)2.8.2华为虚拟化平台的部署: (43)2.8.3华为桌面云组件的部署: (44)2.9业务调测和发放 (46)2.9.1软件调测 (46)2.9.2模板制作 (46)2.9.3终端配置 (46)2.9.4业务发放 (46)3实施后测试验收计划 (47)3.1测试验收方案 (47)3.2测试验收内容 (47)3.3测试验收流程 (47)3.3.1货物验收 (47)3.3.2桌面云系统联机测试验收 (48)1 项目概述1.1项目背景某银行多年来一直采用传统PC作为业务终端,截止目前累计2000有台。
随着业务的发展,PC使用过程中的各种问题也逐渐凸显,主要体现在以下几方面:●端口管控困难缺乏有效的管理手段来控制USB口、串口、并口的非法设备的接入,存在数据泄密的风险;●数据可靠性低员工的智力资产和企业关键信息存放在本地,PC一旦出现故障将无法办公,如果硬盘故障造成文件丢失,将对企业造成巨大损失;●运维管理复杂PC通常是分布在各个办公地点,难以实现集中式管理,另外由于PC硬件种类繁多,用户修改桌面环境的需求各有不同,其桌面标准化一直是一个难题;●高能耗、高排放:一台PC的能耗在200瓦左右,一年耗电800-1000度电左右,不符合当今绿色环保、低碳经济的大趋势;●灵活性差随着移动办公理念的兴起,人们希望能在任和时间、任何地点、任何设备都能登陆自己的桌面进行办公,而PC的灵活性无法满足要求;上述问题的存在,一定程度上制约了某银行业务的发展和工作效率的提升,迫切需要一套全新的解决方案,替换传统PC并解决以上的问题。
XX银行虚拟化项目解决方案1.测试中心需求概况随着xx银行总行开发项目的数量和规模日益增长,对项目质量控制的要求越来越高,测试工作作为质量控制的主要和直接手段,近几年其工作量在整个项目实施的工作量中所占比例越来越大,所起的作用也越来越重要。
总行信息技术管理部对如何有效地进行测试实施和管理做了一些有益的尝试。
但从xx行测试工作的整体情况看,在测试中心目前还是存在以下主要问题:1.成本问题新的业务,需要新的服务器。
但部门经费却没有增长甚至还在不断缩减。
随着服务器的增多,机房的电力、散热、空调、空间等问题也越来越头痛。
2.管理问题如此复杂的IT 架构,众多的系统平台和大量的业务让管理员们力不从心。
无法为负载大的应用服务器动态增加CPU 和内存。
3.故障/容灾问题始终无法保证达到您所制定的故障或者灾难恢复时间的目标。
经常是停机,维护时间过长满足不了业务连续性的需求4.高可用性问题当服务器或核心业务升级时,您的业务和服务器不得不停机,无法保证24 小时运行。
部分服务器的宕机时间达不到高可用的要求。
5 服务器利用率低服务器都是单机运行,有些服务器工作负载很重,而有些服务器工作负载很轻,资源利用率低下,大量的机器的利用率都不超过20%,有的甚至只有5%。
6 缺乏可灵活性,管理性安装、部署新服务器、存储和应用的时间长,不能灵活快速地对新的业务需求做出响应。
服务器分布式部署,系统架构复杂,难于进行集中管理2. IBM PowerVM方案介绍为了解决以上问题,IBM 推出了IBM POWER system 高级虚拟化解决方案,此方案能够在一台满配的POWER 570服务器上运行多个操作系统实例和业务系统,最大化为客户节省成本。
此方案再配合IBM POWERVM软件,可实现强大IBM资源虚拟化,动态资源调控,充分利用IBM资源利用率.2.1.最终目的IBM POWERVM高级虚拟化解决方案旨在提高客户的资源利用率并让客户能够按需调配系统资源,最大程度地为客户节省成本、电力和空间。
2024年银行系统安防解决方案随着科技的不断发展,银行系统面临着越来越复杂的安全威胁。
尤其是在2024年,随着网络犯罪技术的不断进步,银行系统安防问题变得更加严峻。
为了应对这些威胁,银行必须采取一系列综合的安防解决方案。
首先,银行需要加强网络安全。
在2024年,网络攻击已成为银行面临的最大挑战之一。
银行应该建立一个完善的网络防火墙系统,以保护网络免受未经授权的访问和数据泄露。
此外,银行还应实施多因素身份验证措施,例如指纹识别、面部识别等,以确保只有授权人员可以访问敏感信息。
其次,银行应加强物理安全。
尽管大多数交易已经转向了网上银行和移动支付,但银行的实体分支仍然存在。
因此,银行必须确保这些实体分支的物理安全。
可以采用高清摄像头监控,以监视各个角落的活动并记录可疑行为。
此外,安装入侵报警系统和访客管理系统也是必要的。
通过这些措施,银行可以持续监控和掌控分支机构的安全。
第三,银行应采用数据保护措施。
数据是银行最重要的资产之一,因此保护数据安全至关重要。
银行可以使用数据加密技术,将客户的敏感信息加密存储和传输。
另外,定期备份数据也是必要的,以防止数据丢失。
同时,银行应制定数据备份和恢复计划,以应对可能发生的数据泄露或其他灾难。
第四,银行应加强员工教育和培训。
许多安全问题源于员工的不小心或无知。
因此,银行应定期开展员工培训,提高员工对安全的意识和知识。
培训的内容可以包括网络安全意识、密码管理、社会工程学攻击等。
通过这些培训,员工可以更好地理解安全威胁,并采取适当的预防措施。
最后,银行应与专业的安防公司合作。
银行不仅需要内部安防措施,还需要外部专业力量的支持。
与安防公司合作,可以提供最先进的安全技术,如人脸识别、智能摄像头等。
此外,合作公司可以为银行提供实时监控和响应服务,以及信息安全咨询和评估。
综上所述,2024年银行系统安防解决方案需要综合考虑网络安全、物理安全、数据保护、员工教育等多个方面。
只有通过采取一系列综合措施,银行才能更好地应对不断变化的安全威胁,保护客户资产和敏感信息的安全。
云桌面工程设计方案模板一、引言随着信息化建设的不断发展,企业对于IT桌面环境的要求也越来越高。
传统的本地桌面存在诸多问题,如软硬件更新困难、数据管理不当等,影响了企业的运作效率。
基于这些问题,云桌面作为一种新兴的桌面解决方案,逐渐被企业所接受。
本文旨在针对某企业的云桌面工程设计方案,进行详细的设计和部署。
二、项目背景和需求分析某企业是一家跨国公司,拥有多个分支机构和办公地点。
由于各地办公环境的差异,企业IT桌面环境存在着以下问题:1. 数据安全性:由于本地桌面存在数据泄露的风险,企业对数据的安全性要求很高;2. 硬件设备更新困难:各地办公地点的硬件设备不统一,导致软硬件更新和维护难度加大;3. 灵活性不足:员工需要经常外出工作,然而无法实现异地访问公司内部系统,影响了工作效率;4. IT成本过高:由于需要维护多个办公地点的IT设备,导致IT成本过高。
基于以上问题,企业决定引入云桌面解决方案,以改善现有的桌面环境。
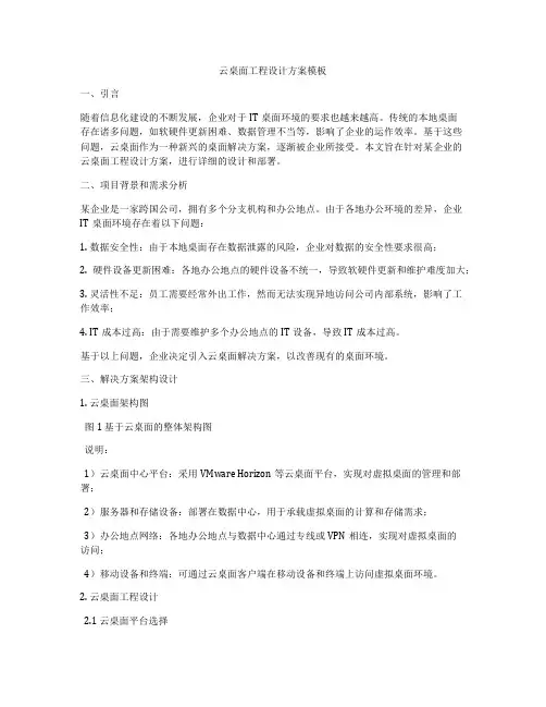
三、解决方案架构设计1. 云桌面架构图图1 基于云桌面的整体架构图说明:1)云桌面中心平台:采用VMware Horizon等云桌面平台,实现对虚拟桌面的管理和部署;2)服务器和存储设备:部署在数据中心,用于承载虚拟桌面的计算和存储需求;3)办公地点网络:各地办公地点与数据中心通过专线或VPN相连,实现对虚拟桌面的访问;4)移动设备和终端:可通过云桌面客户端在移动设备和终端上访问虚拟桌面环境。
2. 云桌面工程设计2.1 云桌面平台选择基于企业规模和需求,我们选择VMware Horizon作为云桌面解决方案的平台。
该平台具有成熟的虚拟化技术和管理功能,能够满足企业的需求,并提供良好的用户体验。
2.2 服务器和存储设备选择我们选择性能稳定、可靠性高的服务器和存储设备,以支持大规模的虚拟桌面部署和运行。
并采购冗余设备,以应对硬件故障和数据损失等风险。
2.3 网络规划和安全设计我们设计了安全可靠的网络架构,通过专线或VPN连接各地办公地点与数据中心,实现对虚拟桌面的访问。
金融行业桌面云平台解决方案目录1金融行业简介 (5)1.1行业概述 (5)1.2行业困境 (5)2云桌面简介 (5)2.1云桌面的价值 (5)2.2云桌面应用场景 (7)2.2.1普通办公云桌面 (7)2.2.2安全办公云桌面 (7)2.2.3研发和测试云桌面 (7)2.2.4外包环境云桌面 (7)2.2.5安全上网云桌面 (7)2.2.6移动办公云桌面 (8)2.2.7高性能图形云桌面 (8)2.2.8应用虚拟化 (8)2.2.9运维和监控云桌面 (8)2.2.10电子会议云桌面 (8)2.2.11培训云桌面 (8)2.2.12分支机构云桌面 (9)2.2.13呼叫中心桌面云 (9)2.2.14营业厅桌面云 (9)3云桌面系统方案 (9)3.1超融合架构数据中心 (9)3.2超融合架构数据中心优势 (10)3.3超融合架构的云桌面 (11)4云桌面系统设计 (12)4.1逻辑架构设计 (12)4.2物理架构设计 (13)4.3云桌面管理架构规划 (16)4.4云桌面资源规划 (17)4.5计算资源规划 (22)4.6储资源规划 (22)4.7网络资源规划 (22)4.8终端规划 (23)5软硬件配置清单 (23)5.1硬件配置清单 (24)5.2软件配置清单 (24)1金融行业简介1.1行业概述金融行业由于其行业特性,对数据安全性尤其敏感。
但随着业务的扩展以及互联网、移动互联网的发展,大量的分支机构、营业厅、外置终端等对金融行业的数据安全性带来了很大的挑战,加之外包团队(甚至是第三方开发团队)入驻访问内网,导致原本应该很安全的数据因庞大、分散的网络架构和多种身份人员的访问变得很容易外泄,而传统的管控方式是采取全国大集中的监控、管理模式,即“胖终端、大后台”的模式,但这种模式并未彻底解决问题,并且又引进了许多新的问题点。
1.2行业困境无法解决的安全问题由于金融行业网络的“入口”——终端部分大多数依旧为PC,由于PC自身带来的安全问题始终无法规避(例如数据本地运算、本地存储、容易脱离集中管控等),使用的“胖终端”越多就会导致“大后台”的安全策略愈加复杂、繁琐,且更加容易暴露漏洞。
472022 . 02 中国金融电脑ECOS 工程ECOS Project工商银行全栈多异架构解决方案中国工商银行软件开发中心专家徐翥中国工商银行软件开发中心专家 徐翥近年来,面对日趋复杂的国际形势,如何守住我国的“金融边疆”,实现高标准的科技自立自强,已经上升为关乎国家安全的战略问题。
长期以来,银行传统的信息系统架构技术选型单一且产品不具可替代性,一旦发生供应链风险,金融信息系统将受到巨大影响。
面对上述挑战,工商银行积极践行大行担当,集中科技资源在计算、存储、数据库、终端、操作系统、云计算及分布式中间件等关键技术领域展开深耕细作,并结合不同系统业务特点,形成了可复制推广的全栈多异架构解决方案,力求从体系上避免单一技术依赖风险。
一、全栈多异架构总体思路当前,在国际形势存在诸多不确定性的背景下,工商银行面向银行业信息系统建设需要,通过行业调研、技术评测和对比验证等方式,积极从产品供给、功能覆Copyright©博看网 . All Rights Reserved.48FINANCIAL COMPUTER OF CHINAECOS架构 一体机入侵防护DDoS 防护WAF设备盖、兼容能力、性能支撑等多个方面开展技术路线选型研究。
两年来,经过在办公、渠道、核心业务等大量业务场景中推行试点应用,总结形成了基本成熟、可借鉴、可复制的体系化行业级整体解决方案,以助力实现金融信息系统的高质量可持续发展。
工商银行全栈多异架构解决方案如图1所示。
实践中,工商银行以“信创工作与全行技术栈发展一体化”为原则,一方面前瞻性规划布局信创技术栈,真试真用;另一方面统筹全行技术栈发展方向,支持异构技术栈的并行,实现平稳过渡,支撑系统在实战中不断迭代完善、优胜劣汰,寻找最优路线。
同时,多异架构的规划建设以支撑工商银行全部IT 系统为目标,统筹全栈技术形成了逐层向上的基础支撑能力(自底向上分别为云平台层、开放架构层以及终端机具层),以达到合理分层解耦、降低转型成本、减少业务影响的总体转型目标。
云桌面实施方案(共3篇)第1篇:桌面虚拟化云桌面方案实施分析报告桌面虚拟化(云桌面方案)实施分析报告1.需求分析随着公司信息化建设的不断深入、相关业务系统的计划上线,IT软硬件的运行情况和公司各部门业务的捆绑越来越紧密,IT软硬件承担的责任也越来越重,对信息部门的全系统安全、运营和维护管理的要求越高,因此迫切需要信息系统的可靠和稳定的支撑。
公司现有的信息管理系统是基于传统PC方式,需要在每台PC上安装业务所需的软件程序及客户端,同时可能存在重要的数据分散在各台PC上,在传统的维护方式下面临着诸多的安全以及管理上的难题:安全边界难以防护:在公司的IT环境中包括主机,服务器,网络,打印机等,所有设备都没有有专人看管,终端数量众多分散在各处,并且由终端用户自行维护,用户的使用习惯,IT水平参差不齐,往往让终端成为安全风险集中爆发的场所,所谓牵一发而动全身,进而直接影响公司现有网络环境的安全,并且由于离散分布也给管理上带来诸多难题。
数据泄漏难以防范:由于终端分散在各处,加之没有很好的管理手段,客户端数据安全隐患日益增加,国内近年来由于数据泄密导致的安全事件比例日益上升,这种事件的出现对于公司形象以及公司核心竞争力的影响往往是毁灭性的,如何有效的解决数据防泄漏的问题成为公司急需解决的重要工作。
安全漏洞层出不穷:由于PC机的安全漏洞较多,如果不能得到及时的修复,一旦被蠕虫和木马等恶意软件加以利用,会给公司网络环境的安全带来巨大威胁,并且用户的业务工作环境也有受攻击和被破坏的危险,传统自动化的补丁管理方式不适合公司环境,严重影响公司运营。
所以需要一套统一管理的解决方案。
移动办公和多设备接入:随着公司规模的发展以及经济全球化的脚步,员工的工作场所越来越分散同时带来了数据如何共享的问题,现有的系统很难实现人到哪桌面跟着到哪的业务需求,近年来平板电脑和智能手机的飞速发展,让用户体验了终端设备多元化便利的同时,也希望能够随时随地访问统一的应用和数据,提高工作效率。
(金融保险)某银行虚拟化项目解决方案XX银行虚拟化项目解决方案1.测试中心需求概况随着xx银行总行开发项目的数量和规模日益增长,对项目质量控制的要求越来越高,测试工作作为质量控制的主要和直接手段,近几年其工作量在整个项目实施的工作量中所占比例越来越大,所起的作用也越来越重要。
总行信息技术管理部对如何有效地进行测试实施和管理做了一些有益的尝试。
但从xx行测试工作的整体情况看,在测试中心目前还是存在以下主要问题:1.成本问题新的业务,需要新的服务器。
但部门经费却没有增长甚至还在不断缩减。
随着服务器的增多,机房的电力、散热、空调、空间等问题也越来越头痛。
2.管理问题如此复杂的IT架构,众多的系统平台和大量的业务让管理员们力不从心。
无法为负载大的应用服务器动态增加CPU和内存。
3.故障/容灾问题始终无法保证达到您所制定的故障或者灾难恢复时间的目标。
经常是停机,维护时间过长满足不了业务连续性的需求4.高可用性问题当服务器或核心业务升级时,您的业务和服务器不得不停机,无法保证24小时运行。
部分服务器的宕机时间达不到高可用的要求。
5服务器利用率低服务器都是单机运行,有些服务器工作负载很重,而有些服务器工作负载很轻,资源利用率低下,大量的机器的利用率都不超过20%,有的甚至只有5%。
6缺乏可灵活性,管理性安装、部署新服务器、存储和应用的时间长,不能灵活快速地对新的业务需求做出响应。
服务器分布式部署,系统架构复杂,难于进行集中管理2.IBMPowerVM方案介绍为了解决以上问题,IBM推出了IBMPOWERsystem高级虚拟化解决方案,此方案能够在一台满配的POWER570服务器上运行多个操作系统实例和业务系统,最大化为客户节省成本。
此方案再配合IBMPOWERVM软件,可实现强大IBM资源虚拟化,动态资源调控,充分利用IBM资源利用率.2.1.最终目的IBMPOWERVM高级虚拟化解决方案旨在提高客户的资源利用率并让客户能够按需调配系统资源,最大程度地为客户节省成本、电力和空间。
某银行系统华为虚拟云桌面项目综合解决方案(完整版)银行的数字化转型之路,离不开高效、稳定的IT基础设施。
虚拟云桌面作为新一代的桌面交付技术,不仅能够提升员工的工作效率,还能降低IT运维成本。
今天,就让我来为大家详细解析一下我们为某银行系统量身定制的华为虚拟云桌面项目综合解决方案。
一、项目背景随着银行业务的快速发展,员工数量不断增加,传统的PC桌面管理模式已经无法满足高效、便捷的需求。
同时,银行对信息安全和数据保护的要求极高,如何确保桌面系统的稳定性和安全性成为当务之急。
在这样的背景下,我们提出了华为虚拟云桌面解决方案。
二、项目目标1.提高员工工作效率,降低桌面运维成本。
2.确保桌面系统的稳定性和安全性,满足银行对信息安全和数据保护的要求。
3.实现桌面资源的集中管理,提高资源利用率。
三、解决方案1.架构设计我们采用了华为的FusionCompute虚拟化平台,结合FusionAccess桌面云管理系统,构建了一套完整的虚拟云桌面解决方案。
具体架构如下:数据中心:部署华为FusionCompute虚拟化平台,提供计算、存储、网络资源。
边缘节点:部署华为FusionAccess桌面云管理系统,负责桌面的分发、管理、监控。
终端设备:采用瘦客户端或普通PC,连接到桌面云系统,实现桌面交付。
2.技术实现(1)虚拟化技术华为FusionCompute虚拟化平台采用了业界领先的虚拟化技术,将物理服务器、存储、网络资源虚拟化成多个虚拟机,实现资源的最大化利用。
同时,该平台支持多种操作系统,满足不同业务场景的需求。
(2)桌面云管理系统灵活的桌面交付方式:支持VDI、IDV等多种交付方式,满足不同业务场景的需求。
简便的运维管理:统一管理桌面、应用、存储、网络等资源,降低运维复杂度。
高安全性能:采用加密通信、身份认证、权限控制等技术,确保桌面系统的安全性。
(3)瘦客户端技术低功耗:相较于传统PC,瘦客户端功耗更低,有利于节能降耗。
金融行业桌面云解决方案一、需求与挑战通常金融行业的的业务系统总体可以分为:•渠道服务系统(前台),主要包括柜台、A TM、网银、POS、移动网点、多媒体自助等。
•核心业务系统(中台),主要包括存贷、卡类、汇兑、代收代付、中间业务等。
•决策支撑系统(后台),主要包括人事、财务、资产、风险管理、市场营销等。
随着金融行业业务的不断发展,金融行业对于IT资源的需求日渐膨胀,在其发展过程中逐渐采购并积累大量的IT设备,从前端的PC设备到后端的存储、计算设备,数量繁多,品牌复杂,因此也就衍生出以下困境:数据安全难以保证众所周知,金融行业的数据直接涉及金融客户的隐私内容,因此金融行业的数据具有高度敏感性,这也对金融行业数据的安全性提出了极高的要求。
但传统的PC桌面的部署方式存在众多的不安全因素,如坐席终端时常需要直接访问互联网,极易受到恶意攻击,给数据安全带来隐患。
传统桌面部署上线时间长传统的桌面部署方式需要对服务器、存储、软件、PC等进行单独的采购,采购环节复杂,考虑因素众多,在最终部署上线时需要进行多厂家的工作协调,最终部署上线可能耗时数月。
传统桌面运维管理复杂在传统桌面的部署方式中,每台PC都需要单独安装专门的应用软件,一旦出现系统或应用的更新或者升级,维护人员需要面对成百上千台PC,维护工作会异常复杂,因此新系统上线的周期会很长,这不仅对运维人员造成了巨大的压力,同时也对金融行业业务的正常运行产生了影响。
移动办公的需求日渐突出:随着金融行业业务的发展,金融行业的业务已经不仅限于传统的柜台业务,同时也出现了各种在非办公环境使用移动设备访问业务系统的需求,但传统桌面的部署方式不能有效支持移动设备对业务系统的访问。
二、浪潮金融行业桌面云解决方案针对金融行业在桌面部署方面所面临的挑战及需求,浪潮提出了以浪潮云海·桌面一体机为主体的桌面云解决方案。
浪潮桌面云解决方案通过虚拟桌面的策略,可以禁止工作人员本地磁盘、USB等各种设备被重定向,虚拟桌面中的任何应用无法访问本地存储设备,这些数据就无法被保存到本地设备中,只能保存到管理员事先设定的个人有权限访问的各种服务器或者网络存储上,从而保证企业的各种数据安全。
云桌面解决方案V1.0(模板)云桌面解决方案XX2017年8月目录1 项目概述 (3)1.1项目背景 (3)1.2项目目标 (3)1.3需求分析 (4)1.4建设原则 (5)2 云桌面解决方案及优势 (6)2.1云桌面总体架构 (6)2.2云桌面优势 (8)2.2.1 领先的HDP协议 (9)2.2.2 灵活桌面部署方式 (9)2.2.3 人性化使用设计 (14)2.2.4 端到端安全设计 (16)2.2.5 高可靠性解决方案 (18)3 云桌面设计方案 (21)3.1总体设计方案 (21)3.2应用场景方案设计 (23)3.2.1 OA办公云桌面解决方案 (23)3.2.2 会议室云桌面解决方案 (24)3.2.3 公共上网区/阅览室云桌面解决方案(全内存极速桌面方案)(25)3.2.4 移动办公云桌面解决方案 (26)3.2.5 Internet访问云桌面设计方案 (28)3.3网络设计方案 (29)3.3.1 云桌面逻辑组网图 (29)3.3.2 网络带宽需求............................... 错误!未定义书签。
3.3.3 网络QoS设计要求............................ 错误!未定义书签。
3.3.4 IP资源需求 (30)3.4系统可扩展性方案 (31)3.4.1 集群内主机可扩展性 (31)3.4.2 虚拟桌面管理节点可扩展性 (32)3.4.3 存储扩展性 (32)3.5运维管理方案 (32)3.5.1 总体架构 (32)3.5.2 运维解决方案特点 (33)3.5.3 虚拟桌面管理 (34)3.5.4 权限管理 (35)3.5.5 策略管理 (37)3.5.6 软件与补丁管理 (37)3.5.7 资源管理 (38)3.5.8 监控管理 (41)3.5.9 告警管理 (42)3.5.10 拓扑管理 (43)3.5.11 配置管理 (43)3.5.12 日志管理 (44)3.5.13 统计管理 (45)3.5.14 智能调度管理 (45)3.5.15 开放接口.................................. 错误!未定义书签。
xx银行虚拟桌面架构解决方案易洛杰达信息科技2008年11月版本控制表文档状态:初稿前言文档目的VMware的虚拟桌面结构解决方案是构建在以服务器虚拟架构基础之上的,专门针对企业大量分散的客户端访问的解决方案,可以有效的提升企业对广泛使用的客户端的管理效率,提高可管理性、简化部署、具有更高的灵活性、提高数据保护能力和安全访问性、提高资源利用率、同时还大幅降低了成本。
本方案针对xx银行客户的现有情况,介绍VMware VDI解决方案的相关特点及优势,为xx银行部署和测试VDI架构提供参考和依据。
文档围本文档共包括三大部分。
第一部分将对VMware解决方案做简要综述,便于更好的了解VMware技术优势,方案特点等基本情况。
第二部分是本文档的主体部分,主要是针对xx银行的当前环境及未来需求的情况,使用VMware的虚拟桌面架构(VDI)进行整体解决方案设计的详细阐述。
第三部分的附件是VMware企业级产品的详细介绍。
涉及到商务部分的配置报价等容,将在另外的文档中单独分列出来,不包含在本文档中。
目标读者本文的主要读者为用户信息技术部门领导及下属技术人员、VMware客户代表与工程技术人员以及其他相关人员。
目录1. VMWARE虚拟架构简介及解决方案综述 (1)1.1.VM WARE虚拟架构简介 (1)1.2.VM WARE解决方案综述 (2)1.2.1. VMware服务器整合解决方案 (2)1.2.2. VMware商业连续性解决方案 (5)1.2.3. VMware测试和开发解决方案 (8)1.2.4. VMware 虚拟桌面架构解决方案 (9)2. VMWARE虚拟桌面架构解决方案设计 (14)2.1.用户需求分析 (14)2.2.虚拟桌面架构方案介绍 (14)2.3.虚拟桌面架构解决了什么问题? (16)2.4.虚拟桌面架构方案拓扑 (18)2.5.虚拟桌面架构方案构成部分详细说明 (20)2.5.1. 虚拟化数据中心服务器硬件配置建议 (21)2.5.2. 虚拟化数据中心服务器软件配置 (21)2.5.3. 虚拟桌面架构所用虚拟机的配置 (22)2.5.4. 存储配置 (23)2.5.5. 网络情况考虑如下 (24)2.5.6. 虚拟架构主体部分VMware ESX Server说明 (24)2.5.7. 虚拟架构环境的集中管理、自动化及优化运行 (26)2.6.虚拟桌面架构方案优势 (27)3. 附件:VMWARE企业级虚拟化产品介绍 (29)3.1.VI3.0产品介绍 (29)3.1.1. VMware Infrastructure 3介绍 (29)3.1.2. VMware ESX Server3.5介绍 (32)3.1.3. VMware Virtual Center Server2.5介绍 (38)1.VMWare虚拟架构简介及解决方案综述1.1.VMware虚拟架构简介虚拟架构的发展第一代的虚拟化产品通过一个hypervisor或者是主机的架构提供了服务器的分区能力。
金融行业桌面云平台解决方案目录1金融行业简介 (5)1.1行业概述 (5)1.2行业困境 (5)2云桌面简介 (5)2.1云桌面的价值 (5)2.2云桌面应用场景 (7)2.2.1普通办公云桌面 (7)2.2.2安全办公云桌面 (7)2.2.3研发和测试云桌面 (7)2.2.4外包环境云桌面 (7)2.2.5安全上网云桌面 (7)2.2.6移动办公云桌面 (8)2.2.7高性能图形云桌面 (8)2.2.8应用虚拟化 (8)2.2.9运维和监控云桌面 (8)2.2.10电子会议云桌面 (8)2.2.11培训云桌面 (8)2.2.12分支机构云桌面 (9)2.2.13呼叫中心桌面云 (9)2.2.14营业厅桌面云 (9)3云桌面系统方案 (9)3.1超融合架构数据中心 (9)3.2超融合架构数据中心优势 (10)3.3超融合架构的云桌面 (11)4云桌面系统设计 (12)4.1逻辑架构设计 (12)4.2物理架构设计 (13)4.3云桌面管理架构规划 (16)4.4云桌面资源规划 (17)4.5计算资源规划 (22)4.6储资源规划 (22)4.7网络资源规划 (22)4.8终端规划 (23)5软硬件配置清单 (23)5.1硬件配置清单 (24)5.2软件配置清单 (24)1金融行业简介1.1行业概述金融行业由于其行业特性,对数据安全性尤其敏感。
但随着业务的扩展以及互联网、移动互联网的发展,大量的分支机构、营业厅、外置终端等对金融行业的数据安全性带来了很大的挑战,加之外包团队(甚至是第三方开发团队)入驻访问内网,导致原本应该很安全的数据因庞大、分散的网络架构和多种身份人员的访问变得很容易外泄,而传统的管控方式是采取全国大集中的监控、管理模式,即“胖终端、大后台”的模式,但这种模式并未彻底解决问题,并且又引进了许多新的问题点。
1.2行业困境无法解决的安全问题由于金融行业网络的“入口”——终端部分大多数依旧为PC,由于PC自身带来的安全问题始终无法规避(例如数据本地运算、本地存储、容易脱离集中管控等),使用的“胖终端”越多就会导致“大后台”的安全策略愈加复杂、繁琐,且更加容易暴露漏洞。
一、演练目的为提高银行应对突发事件的能力,确保银行运营安全,保障客户利益,特制定本演练方案。
通过桌面应急演练,检验应急预案的实用性和可操作性,增强员工应对突发事件的风险意识,提高应急处理能力。
二、演练内容1. 演练背景:模拟银行在运营过程中可能发生的各类突发事件,如火灾、抢劫、网络攻击、系统故障等。
2. 演练场景:以某银行网点为案例,针对具体突发事件进行桌面推演。
3. 演练内容:(1)事件发生:模拟突发事件发生,如火灾、抢劫等。
(2)应急响应:各部门按照应急预案,启动应急响应程序,报告上级领导,并采取相应措施。
(3)应急处理:各部门协同配合,进行现场处置,确保人员安全、资产安全和业务连续性。
(4)信息报告:向上级领导报告事件进展和处理情况。
(5)应急结束:恢复正常运营,总结经验教训,完善应急预案。
三、演练组织1. 演练领导小组:由行长担任组长,各部门负责人为成员。
2. 演练指挥部:由行长助理担任指挥长,各部门负责人为成员。
3. 演练执行小组:由各部门负责人和员工组成,负责具体实施演练。
四、演练步骤1. 准备阶段:成立演练领导小组和指挥部,制定演练方案,明确各部门职责。
2. 宣传阶段:向全体员工宣传演练目的、内容、时间、地点和要求。
3. 演练实施阶段:(1)模拟事件发生,各部门启动应急响应程序。
(2)各部门按照应急预案,进行现场处置。
(3)信息报告,向上级领导报告事件进展和处理情况。
4. 总结评估阶段:演练结束后,领导小组对演练进行总结评估,提出改进措施。
五、演练要求1. 全体员工要高度重视演练,认真对待,确保演练效果。
2. 各部门要密切配合,协同作战,确保演练顺利进行。
3. 演练过程中,注意安全,防止意外事故发生。
4. 演练结束后,及时总结经验教训,完善应急预案。
六、演练时间及地点1. 时间:根据实际情况确定,原则上每年至少开展一次。
2. 地点:根据演练内容,选择合适的场所进行。
七、演练总结1. 演练结束后,领导小组对演练进行总结评估,形成总结报告。
某银行系统虚拟云桌面项目综合解决方案(完整版)某银行系统开发虚拟云桌面项目实施方案目录1项目概述 (3)1.1项目背景 (3)1.2项目目标 (3)1.3需求分析 (4)1.4硬件设备清单 (4)1.5系统方案 (9)2项目实施方案 (15)2.1项目施工目标 (15)2.2施工流程 (16)2.3责任分工 (19)2.3.1华为责任范围 (19)2.3.2客户责任范围 (19)2.3.3共同责任 (19)2.3.4责任分工矩阵 (19)2.4系统网络结构 (20)2.5方案配置规划 (24)2.5.1配置规划 (24)2.5.2部署方案 (29)2.5.3第三方软件清单(需要用户提供) (32)2.5.4网络规划 (33)2.6安全设计方案 (36)用户名+域密码认证方案 (36)2.7虚拟机快照备份设计方案 (36)2.7.1备份需求分析 (36)2.7.2虚拟机快照备份方案介绍 (37)2.7.3备份策略设计 (41)2.7.4备份窗口设计 (42)2.8实施具体步骤 (42)2.8.1系统网络准备: (42)2.8.2华为虚拟化平台的部署: (42)2.8.3华为桌面云组件的部署: (43)2.9业务调测和发放 (45)2.9.1软件调测 (45)2.9.2模板制作 (45)2.9.3终端配置 (45)2.9.4业务发放 (45)3实施后测试验收计划 (46)3.1测试验收方案 (46)3.2测试验收内容 (46)3.3测试验收流程 (46)3.3.1货物验收 (46)3.3.2桌面云系统联机测试验收 (47)1 项目概述1.1项目背景某银行多年来一直采用传统PC作为业务终端,截止目前累计2000有台。
随着业务的发展,PC使用过程中的各种问题也逐渐凸显,主要体现在以下几方面:●端口管控困难缺乏有效的管理手段来控制USB口、串口、并口的非法设备的接入,存在数据泄密的风险;●数据可靠性低员工的智力资产和企业关键信息存放在本地,PC一旦出现故障将无法办公,如果硬盘故障造成文件丢失,将对企业造成巨大损失;●运维管理复杂PC通常是分布在各个办公地点,难以实现集中式管理,另外由于PC硬件种类繁多,用户修改桌面环境的需求各有不同,其桌面标准化一直是一个难题;●高能耗、高排放:一台PC的能耗在200瓦左右,一年耗电800-1000度电左右,不符合当今绿色环保、低碳经济的大趋势;●灵活性差随着移动办公理念的兴起,人们希望能在任和时间、任何地点、任何设备都能登陆自己的桌面进行办公,而PC的灵活性无法满足要求;上述问题的存在,一定程度上制约了某银行业务的发展和工作效率的提升,迫切需要一套全新的解决方案,替换传统PC并解决以上的问题。
1.2 项目目标目前业界主流趋势是采用云技技术改造办公桌面,即将用户桌面集中在数据中心,通过虚拟化技术组建资源池,提供业务用户使用瘦终端、软终端、智能终端等移动接入,打造一种全新的、安全、便捷、高效的工作方式。
通过数据与用户隔离提升安全性:将原本分散在各PC上的用户桌面数据集中到数据中心,实现统一的安全管控,用户可访问的仅仅是桌面图像变化量,数据无法带出数据中心;通过资源大集中提升运维效率:从分散的运维向集中化运维过渡,管理员通过后台便可处理用户的大多数问题,降低运维工作量并提升维护效率;通过网络接入提升办公灵活性:用户在任何时间、任何地点通过任何设备都可以接入自己的桌面办公;采用先进架构支撑未来演进:建立一个高效优化的、易管理的桌面云架构,同时未来能方便地扩展为企业私有云架构。
1.3 需求分析本次桌面云建设共有1000用户,分以下几类应用场景:OA办公、软件研发、会议室,各场景的需求如下:软件研发规模1000人系统要求与OA办公用户系统相同虚机规格vCPU=4U,Memory=4GB, 系统盘=40GB,数据盘=40GB软件要求除OA办公的软件外、还要能够安装使用Visual Studio/My Eclipse/MENTOR/ALTUIM/VC/MATLAB/等软件;外设要求支持USB打印机、USB键盘鼠标等。
身份认证域帐号+域密码除以上桌面用户的基本功能需求外,系统还应支持以下能力:☐支持集中管理能力,如:对操作系统镜像统一管理、软件补丁统一分发、TC终端统一管理等。
☐支持对重要用户的虚拟机进行备份和恢复;☐系统要支持互联网终端接入桌面云需求。
☐系统要具有完善的安全防护能力。
☐系统支持高可用性、动态迁移等可靠性设计。
☐系统支持通过扩容存储与计算资源实现用户平滑扩容。
1.4 硬件设备清单1、服务器(桌面云4P机架服务器带GPU卡RH5885H V3 2台,桌面云4P机架服务器RH5885HV3 15台)序号部件编码型号描述总数桌面云4P机架服务器带GPU卡桌面云4P机架服务器1 RH5885H V3 1.1 基本配置02311GFJ BC6M38BFSARH5885H V3 (8硬盘机箱,E7 v2,imana 200,含DVD)H58H-0317 2 1503022JWR BC61MRTB RH5885H V3 DDR3 memory riser(8DIMM) 68 8 60 03022TQY BC11FGEC SM212(I350 4*GE接口卡) 17 2 1502310SFW BC6M01PSEARH5885H V3 PCIE 8X 提升卡17 2 1502310SFX BC6M01PSSARH5885H V3 PCIE 16X 提升卡 2 202310PTH IT1MP2KM 2000W白金交流电源34 4 30 1.2 Ivy-Bridge CPU02311GCU BC6M29EXCPUX86series-LGA2011-2600MHz-1.2V-64bit-130000mW-IvyBridge EX Xeon E7-4860v2-12Core-with heatsink-RH5885H V368 8 601.3 内存06200199 N16DDR316通用内存-DDR3RDIMM-16GB-240PIN-1.5ns-1600000KHz-1.35V-ECC-高端产品专用-2Rank(1Gx4bit)-Height 30mm, IT产品线专用408 48 3601.4 硬盘(带拉手条)02310YCR N600S10W2通用硬盘-600GB-SAS6.0Gb/s-10000rpm-2.5"-16MB及以上-热插拔-内置式-拉手条34 4 301.5 RAID卡及其它配件02311FYM BC1M09ESMJSR320BC 1GB Cache(LSI2208)-Board ID0X2b-RAID0,1,10,5,50,6,60-1GB-16盘,600mm&580mm MiniSAS HD模块17 2 1502311GDV BC1M3BAT RAID卡电池(含线缆,结构件) 17 2 15 1.6 PCIe卡02311GFP BC6M01GPUCGrid K1-16GB memory/ PCIE 3.0X16-10DE-0FF2-4-130W/dualSlot/PassiveHeatsink2 202311CVV CN21ITGB01SP210(I350 2*GE PCIE标准网卡) 34 4 3006030221 NS8GOLC0其它板卡-计算机配件-PCIE 2.0X4-1077-2532-1-8Gbps单通道,光纤通道多模LC光接口-英文资料34 4 301.7 线缆和配套设备21240142 EGUIDER04U静态滑轨套件17 2 152、存储设备(OceanStor 5600 V3 1套)序号部件编码型号描述总数1 OceanStor 5600 V31.1 OceanStor 5600 V3 主设备1.1.1 阵列控制单元1控制框02359805 5600V3-128G-AC 5600 V3(3U,双控,交流,128GB,SPE62C0300) 1 可扩展接口模块03056793 SMARTIO8FC 4端口SmartIO I/O模块(SFP+,8Gb FC) 4 03022PFJ LPU4S12V3 4端口4*12Gb SAS I/O模块(MiniSAS HD) 2 硬盘组件02358408 SAS900-10K-2-V3 900GB 10K RPM SAS硬盘单元(2.5") 150 02350CBC EMLC400-2-02 400GB HSSD eMLC SAS硬盘单元(2.5") 8 02358403 SAS2T-7.2K-V3 2000GB 7.2K RPM NL SAS硬盘单元(3.5") 48 硬盘框02359806 DAE22525U2-1-AC 硬盘框(2U,交流,2.5",级联模块,25盘位,不包含硬盘单元,DAE22525U2)702359808 DAE22435U4-1-AC 硬盘框(4U,交流,3.5",级联模块,24盘位,不包含硬盘单元,DAE22435U4)21.2 安装材料14130321 SS-OP-D-LC-M-3 光跳线-DLC/PC-DLC/PC-多模-3m-A1b-2mm 1604050699 HS-SAS-5-01 高速电缆-Mini SAS HD Cable-5m-(SFF 8644Plug)-(26AWG*4P*2黑(S))-(SFF 8644 Plug)-室内用31.3 系统软件1.3.1 块基础软件包授权许可(含DeviceManagement,SmartThin,SmartMulti-tenant,SmartMigration,SmartErase,Smart Motion,Cloud Service)88032NMP LIC-5600V3-BS块基础软件包授权(含DeviceManagement,SmartThin,SmartMulti-tenant,SmartMigration,SmartErase,SmartMotion,CloudService)11.3.2 智能数据分级88032KNT LIC-5600V3-TIER 智能数据分级 1 1.3.3 OceanStor 华为多路径软件许可88032KNY LIC-5600V3-PATH OceanStor 华为多路径软件许可 13、光纤交换机序号部件编码型号描述总数2 SNS2124 & SNS2224 & SNS22482.1 主设备02357662 SN2Z07FCSP OceanStor SNS2224光纤交换机-24端口(24端口激活,含24*8Gb多模SFP)-双电源(交流)22.2 安装材料21241998 SN2R02FCRK1 光纤交换机上架套件 2 2.3 多模光纤线缆14130858 SN2F01FCPC 光跳线-DLC/PC-DLC/PC-多模-3m-A1a.2-2mm-OM3弯曲不敏感2414130860 SN2F02FCPC 光跳线-DLC/PC-DLC/PC-多模-10m-A1a.2-2mm-OM3弯曲不敏感244、桌面云系统软件及配套设备序号部件编码型号描述总数1 服务器配套设备1.1 KVM设备06040183 WM1P0CIKVM02 KVM-KVM 4 in 1 Control Module-1U高-17"LED-8路KVM接口-带国标电源线-八根USB直头线缆/带机架安装配件-英文资料-100~240V AC-黑色-满足12序号部件编码型号描述总数2 桌面云集成服务2.1 Fusion Access 集成服务-解决方案实施88171513 88171513 Fusion Access 1000VM集成服务-解决方案实施1TPV40560 TPV40560 备注:VM用户数1000; 1序号部件编码型号描述总数3 FusionCloud Desktop Solution3.1 TC终端06170202 FD0NCT610002 瘦客户机-Intel Baytrail 2.41GHz 双核-2G-8G-无-1000M-(DVI-I)-WES7中文自由版-CT6100,中国大陆含3年原厂有限保修2605、网络设备序号配置名称数量1 开发中心接入交换机S5700-52X-LI-AC 6 2 开发中心汇聚交换机S6700-24-EI 1 3 云桌面区交换机S7706 1 4 开发测试环境汇聚交换机S5720-56C-EI-AC 4 备注:交换机配置按实际情况为准。