《代数式》典型例题
- 格式:doc
- 大小:182.50 KB
- 文档页数:5
列代数式典型例题
1. 哎呀,来看这道题哈!一个苹果 5 毛钱,那 10 个苹果得多少钱呀?这就是简单的用代数式表示总价呀,5×10 呗!
2. 嘿,想想看,小明一分钟能跑 100 米,那 5 分钟他能跑多远呢?这就是100×5 呀,是不是很有意思?
3. 哇塞,教室里有 30 个桌子,每排摆 5 个,那一共摆了几排呀?这不就是30÷5 嘛,简单吧!
4. 你说,小红每天读 20 页书,那读 100 页书需要几天呀?哈哈,当然是100÷20 啦!
5. 天哪,一个足球 80 块钱,买 3 个足球要花多少钱呢?那就是80×3 呀!
6. 嘿哟,小王一小时能写 5 篇作文,那 4 小时他能写多少篇呢?这就是5×4 啦!
7. 哎呀呀,一棵树上有 10 个果子,3 棵树上有几个果子呢?毫无疑问是10×3 嘛!
8. 哇哦,一支笔 2 块钱,15 块钱能买几支笔呀?这不就是15÷2 嘛,是不是很容易理解?
9. 呀,小张每分钟走 60 米,走 300 米需要几分钟呢?哈哈,就是300÷60 呀!
10. 哼,一本书有 200 页,已经看了 50 页,还剩下多少页没看呀?那就是 200-50 呀!
我的观点结论就是:列代数式其实并不难呀,只要理解了其中的道理,就能轻松应对各种例题啦!。
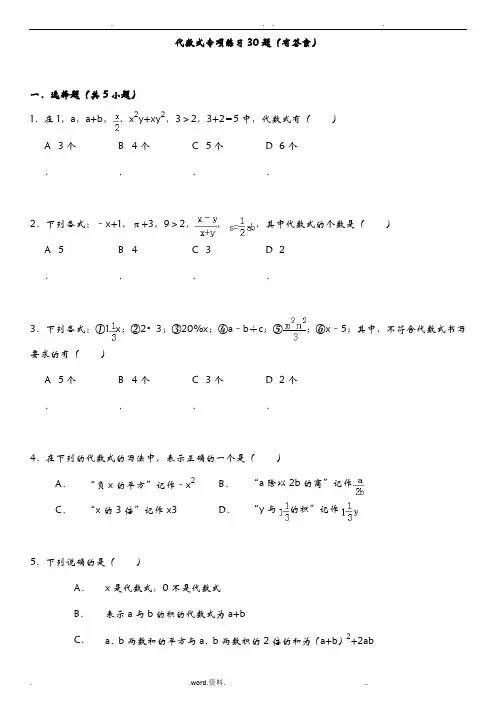
.代数式专项练习30题(有答案)一.选择题(共5小题)1.在1,a,a+b,,x2y+xy2,3>2,3+2=5中,代数式有()A .3个B.4个C.5个D.6个2.下列各式:﹣x+1,π+3,9>2,,,其中代数式的个数是()A .5 B.4 C.3 D.23.下列各式:①1x;②2•3;③20%x;④a﹣b÷c;⑤;⑥x﹣5;其中,不符合代数式书写要求的有()A .5个B.4个C.3个D.2个4.在下列的代数式的写法中,表示正确的一个是()A.“负x的平方”记作﹣x2B.“a除以2b 的商”记作C.“x的3倍”记作x3 D.“y与的积”记作5.下列说法正确的是()A.x是代数式,0不是代数式B.表示a与b的积的代数式为a+bC.a、b两数和的平方与a、b两数积的2倍的和为(a+b)2+2abD.意义是:a与b的积除y的商二.填空题(共13小题)6.代数式“5x”,可解释为:“小明以5千米/时的速度走了x小时,他一共走了5x千米”.请你对“5x”再给出一个身边生活中的解释:_________ .7.叙述下列代数式的意义.(1)(x+2)2可以解释为_________ .(2)某商品的价格为n元.则80%n可以解释为_________ .8.一个三位数的百位数字是2,十位数字与个位数字组成的两位数为x,用代数式表示这个三位数为_________ .9.x表示一个两位数,y表示一个三位数,把x放在y的右边组成一个五位数,则这个五位数可以表示为_________ .10.m个数的平均数为a,n个数的平均数为b,这m+n个数的平均数为_________ .11.一本书共n页,小华第一天读了全书的,第二天读了剩下的,则未读完的页数是_________ .(用含n的式子表示)12.(1)已知a﹣b=3,则3a﹣3b= _________ ,5﹣4a+4b= _________ .(2)已知x+5y﹣2=0,则2x+3+10y= _________ .(3)已知3x2﹣6x+8=0,则x2﹣2x+8= _________ .13.若a,b互为倒数,c,d互为相反数,则3c+3d﹣9ab= _________ .14.已知代数式ax3+bx,当x=﹣1时,代数式的值为5;则当x=1时,ax3+bx的值是_________ .15.任意写出x3y的3个同类项:_________ ,_________ ,_________ .16.已知7x m y3和﹣是同类项,则(﹣n)m= _________ .17.若单项式3x4y n与﹣2x2m+3y3的和仍是单项式,则(4m﹣n)n= _________ .18.已知x5y n与﹣3x2m+1y3n﹣2是同类项,则m+n= _________ .三.解答题(共12小题)19.如图,池塘边有一块长为18米,宽为10米的长方形土地,现在将其余三面留出宽都是x米的小路,中间余下的长方形部分做菜地,用代数式表示:(1)菜地的长a= _________ 米,宽b= _________ 米;(2)菜地的面积S= _________ 平方米;(3)求当x=1米时,菜地的面积.20.已知﹣3x4+m y与x4y3n是同类项,求代数式m100+(﹣3n)99﹣mn的值.21.已知关于多项式mx2+4xy﹣x﹣2x2+2nxy﹣3y合并后不含有二次项,求n m的值.22.若关于x、y的方程6x+5y﹣2﹣3Rx﹣2Ry+4R=0合并同类项后不含y项,求R的值.23.k为何值时,多项式x2﹣2kxy﹣3y2+6xy﹣x﹣y中,不含x,y的乘积项.24.去括号,合并同类项(1)﹣3(2s﹣5)+6s;(2)3x﹣[5x﹣(x﹣4)];(3)6a2﹣4ab﹣4(2a2+ab);(4)﹣3(2x2﹣xy)+4(x2+xy﹣6)25.先去括号,后合并同类项:(1)x+[﹣x﹣2(x﹣2y)];(2);(3)2a﹣(5a﹣3b)+3(2a﹣b);(4)﹣3{﹣3[﹣3(2x+x2)﹣3(x﹣x2)﹣3]}.26.观察下列各等式,并回答问题:;;;;…(1)填空:= _________ (n是正整数);(2)计算:….27.观察下面一列数,探求其规律:(1)请问第7个,第8个,第9个数分别是什么数?(2)第2004个数是什么如果这列数无限排列下去,与哪个数越来越接近?28.如图,每个正方形点阵均被一直线分成两个三角形点阵,根据图中提供的信息,用含n的等式表示第n个正方形点阵中的规律_________ .29.下列是幼儿园小朋友用火柴棒拼出的一列图形.仔细观察,找出规律,解答下列各题:(1)第4个图中共有_________ 根火柴,第6个图中有_________ 根火柴;(2)第n个图形中共有_________ 根火柴(用含n的式子表示);(3)请计算第2008个图形中共有多少根火柴.30.如图,用同样规格的黑白两色正方形瓷砖铺设矩形地面,请观察下列图形,探究并解答下列问题.(1)在第1个图中,共有白色瓷砖_________ 块.(2)在第2个图中,共有白色瓷砖_________ 块.(3)在第3个图中,共有白色瓷砖_________ 块.(4)在第10个图中,共有白色瓷砖_________ 块.(5)在第n个图中,共有白色瓷砖_________ 块.代数式典型例题30题参考答案:1.解:在1,a,a+b,,x2y+xy2,3>2,3+2=5中,代数式有1,a,a+b,,x2y+xy2,共5个.故选C2.解:题中的代数式有:﹣x+1,π+3,共3个.故选C.3.解:①1x分数不能为假分数;②2•3数与数相乘不能用“•”;③20%x,书写正确;④a﹣b÷c不能出现除号;⑤,书写正确;⑥x﹣5,书写正确,不符合代数式书写要求的有①②④共3个.故选:C4.解:“负x的平方”记作(﹣x)2;“x的3倍”记作3x;“y与的积”记作y.故选B5.解:A、x是代数式,0也是代数式,故选项错误;B、表示a与b的积的代数式为ab,故选项错误;C、正确;D、意义是:a与b的和除y的商,故选项错误.故选C6.解:答案不唯一,如买一支钢笔5元,买x支钢笔共5x元7.解:(1)(x+2)2可以解释为正方形的边长为x+2,则它的面积为(x+2)2;(2)某商品的价格为n元.则80%n可以解释为这件商品打八折后的价格.故答案为:(1)正方形的边长为x+2,则它的面积为(x+2)2;(2)这件商品打八折后的价格8.解:根据题意得此三位数=2×100+x=200+x9.解:两位数x放在一个三位数y的右边相当于y扩大了100倍,那么这个五位数为(100y+x)10.解:这m+n个数的平均数=.故答案为:.11.解:小华第一天读了全书的,还剩下(1﹣)n=n;第二天读了剩下的,即(1﹣)n×=n.则未读完的页数是n12.解:(1)∵a﹣b=3,∴3a﹣3b=3,5﹣4a+4b=5﹣4(a﹣b)=5﹣4=1;(2)∵x+5y﹣2=0,∴x+5y=2,∴2x+3+10y=2(x+5y)+3=2×2+3=7;(3)∵3x2﹣6x+8=0,∴x2﹣2x=﹣,∴x2﹣2x+8=﹣+8=.故答案为:(1)3,1;(2)7;(3)13.解:因为a,b互为倒数,c,d互为相反数,所以ab=1,c+d=0,所以3c+3d﹣9ab=3(c+d)﹣9ab=0﹣9=﹣9,故答案为:﹣914.解:由题意知:﹣a﹣b=5所以a+b=﹣5;则当x=1时,ax3+bx=a+b=﹣515.解:开放题,答案无数个,只要所写同类项,所含字母相同且相同字母的指数也相同即可,同类项与字母的顺序无关.如5x3y,12x3y,20x3y.故答案为:5x3y,12x3y,20x3y16.解:由同类项的定义可知m=2,n=3,代入(﹣n)m,结果为9.答:(﹣n)m值是917.解:两个单项式的和是单项式,则它们是同类项,则2m+3=4,m=;n=3.则(4m﹣n)n=(4×﹣3)3=﹣1.答:(4m﹣n)n=﹣118.解:x5y n与﹣3x2m+1y3n﹣2是同类项,2m+1=5,n=3n﹣2,m=2,n=1,m+n=2+1=3,故答案为:319.解:(1)∵其余三面留出宽都是x米的小路,∴由图可以看出:菜地的长为18﹣2x米,宽为10﹣x米;(2)由(1)知:菜地的长为18﹣2x米,宽为10﹣x米,所以菜地的面积为S=(18﹣2x)•(10﹣x);(3)由(2)得菜地的面积为:S=(18﹣2x)•(10﹣x),当x=1时,S=(18﹣2)(10﹣1)=144m2.故答案分别为:(1)18﹣2x,10﹣x;(2)(18﹣2x)(10﹣x);(3)144m220.解:∵﹣3x4+m y与x4y3n是同类项,∴4+m=4,3n=1,∴m=0,n=,∴m100+(﹣3n)99﹣mn=0+(﹣1)﹣0=﹣121.解:∵多项式mx2+4xy﹣x﹣2x2+2nxy﹣3y合并后不含有二次项,即二次项系数为0,即m﹣2=0,∴m=2;∴2n+4=0,∴n=﹣2,把m、n的值代入n m中,得原式=422.解:∵6x+5y﹣2﹣3Rx﹣2Ry+4R=0合并同类项后不含y项,∴5﹣2R=0,解得R=2.523.解:原式=x2+(﹣2k+6)xy﹣3y2﹣y,∵不含x,y的乘积项,∴x,y的乘积项的系数为0,∴﹣2k+6=0,∴2k=6,∴k=3.∴当k=3时,已知多项式不含x,y的乘积项24.(1)﹣3(2s﹣5)+6s=﹣6s+15+6s=15;(2)3x﹣[5x﹣(x﹣4)]=3x﹣[5x﹣x+4]=3x﹣5x+x﹣4=﹣x+4;(3)6a2﹣4ab﹣4(2a2+ab)=6a2﹣4ab﹣8a2﹣2ab=﹣2a2﹣6ab;(4)﹣3(2x2﹣xy)+4(x2+xy﹣6)=﹣6x2+3xy+4x2+4xy﹣24=﹣2x2+7xy﹣2425.(1)x+[﹣x﹣2(x﹣2y)]=x﹣x﹣2x+4y=﹣2x+4y;(2)原式=a﹣a﹣﹣+b2=;(3)2a﹣(5a﹣3b)+3(2a﹣b)=2a﹣5a+3b+6a﹣3b=3a;(4)﹣3{﹣3[﹣3(2x+x2)﹣3(x﹣x2)﹣3]},=﹣3{9(2x+x2)+9(x﹣x2)+9},=﹣27(2x+x2)﹣27(x﹣x2)﹣27,=﹣54x﹣27x2﹣27x+27x2﹣27,=﹣81x﹣2726.解:(1)﹣;(2)原式=1﹣+﹣++…+﹣=1﹣=27.解:(1)∵第n个数是(﹣1)n,∴第7个,第8个,第9个数分别是﹣,,﹣.(2),最后与0越来越接近28.解:通过图案观察可知,当n=1时,点的个数是12=1;当n=2时,点的个数是22=4;当n=3时,点的个数是32=9;当n=4时,点的个数是42=16,…∴第n个正方形点阵中有n2个点,∴第n个正方形点阵中的规律是=n2.29.解:根据图案可知,(1)第4个图案火柴有3×4+1=13;第6个图案中火柴有3×6+1=19;(2)当n=1时,火柴的根数是3×1+1=4;当n=2时,火柴的根数是3×2+1=7;当n=3时,火柴的根数是3×3+1=10;所以第n个图形中火柴有3n+1.(3)当n=2008时,3n+1=3×2008+1=602530.解:(1)在第1个图中,共有白色瓷砖1×(1+1)=2块,(2)在第2个图中,共有白色瓷砖2×(2+1)=6块,(3)在第3个图中,共有白色瓷砖3×(3+1)=12块,(4)在第10个图中,共有白色瓷砖10×(10+1)=110块,(5)在第n个图中,共有白色瓷砖n(n+1)块。
代数式整体代入求值典型例题代数式求值这个话题,听上去可能让人觉得有点枯燥,但咱们可以把它想得轻松一些。
想象一下,代数就像一个神秘的盒子,里面藏着各种各样的宝藏。
比如说,咱们今天就来聊聊整体代入这个方法,听上去可能复杂,其实就是把一个大问题拆成小问题,简单得让人忍不住想拍手叫好。
咱们先来看看一个代数式,假设是 (2x + 3y)。
这个式子就像是一道美味的菜,有点简单,但也能调出不少味道。
想要品尝这道菜,咱们需要把 (x) 和 (y) 的值代进去。
就好比做菜之前,得准备好所有的食材,缺一不可。
比如说,给 (x) 代个值,假设 (x = 4),然后给 (y) 代个值,假设 (y = 2)。
这时候,咱们就可以开始计算了。
把值代进去,咱们可以得到 (2(4) + 3(2))。
先算乘法,得出 (8 + 6),最后结果就是 (14)。
说实话,代数式整体代入这个方法,挺像做饭的,先准备好所有材料,然后一步步来。
咱们再举个例子,假如咱们有个式子 (a^2 + b^2),这时候可能要用到 (a) 和 (b) 的值。
假设 (a = 3),(b = 4)。
那就像是准备好牛肉和西红柿,开始下锅啦。
先算 (a^2),也就是 (3^2 = 9),再算 (b^2),也就是 (4^2 = 16)。
把这俩加起来,得出 (9 + 16 = 25)。
哇,结果出来啦,真是美味呀!再来一个稍微复杂一点的,咱们试试 (3x^2 + 2y z)。
假如给定 (x = 2),(y = 5),(z = 1)。
这时候就像在一个大厨的厨房里,各种材料齐全。
先算 (3x^2),把 (x) 代进去,得出 (3(2^2) = 3 times 4 = 12)。
计算 (2y),也就是 (2(5) = 10)。
再把 (z) 的值代进去,得出 (12 + 10 1 = 21)。
嘿,结果又是一个大大的惊喜!看吧,整体代入法其实就是把这些看似复杂的式子变得简单。
就像把一堆零件组装成一辆车,步骤清楚,一步一步来就行。
11.已知a+b+c=2,a 2+b 2+c 2=8,求ab+bc+ca 的值。
2.已知y=ax 5+bx 3+cx+d ,当x=0时,y=-3;当x=-5时,y=9。
当x=5时,求y 的值。
3.若14(a 2+b 2+c 2)=(a+2b+3c)2,求a:b:c 。
4.设x+2z=3y,试判断x 2-9y 2+4z 2+4xz 的值是不是定值,如果是定值,求出它的值;否则,请说明理由。
5.已知a+b+c=3, a 2+b 2+c 2=3,求a 2002+b 2002+c 2002的值。
6.证明:对于任何四个连续自然数的积与1的和一定是某个整数的平方。
7.已知a 2+b 2=1,c 2+d 2=1,ac+bd=0,求ab+cd 的值。
(整体代入法)已知a 为有理数,且a 3+a 2+a+1=0,求1+a+a 2+a 3+…+a 2001的值。
试一试若______,3,2=++==c b ba b ca b则例2、(将条件式变形后代入化简)已知a+b+c=0,求(a+b)(b+c)(c+a)+abc 的值。
当a=-0.2,b=-0.04时,求代数式)(41)16.0(7271)(73722b a b a b a +-++-+值。
例3、已知x 2+4x=1,求代数式x 5+6x 4+7x 3-4x 2-8x+1的值。
如果a 是x 2-3x+1=0的根,试求1825222345+-+-a a a a a 的值.例4、已知x,y ,z 是有理数,且x=8-y,z 2=xy -16,求x,y,z 的值。
巩固练习1、 已知a+b+c=3,(a -1)3+(b -1)3+(c -1)3=0,且a=2,求a 2+b 2+c 2的值。
22、 若,a c z c b y b a x -=-=-求x+y+z 的值.课后习题:1、如图,将图(1)中a ⨯b 的矩形剪去一些小矩形得图(2),图(3),分别求出各图形的周长,其中EF=c 。
代数式的化简求值问题典型例题例1.若多项式()x y x x x mx 537852222+--++-的值与x 无关,求()[]m m m m +---45222的值.例2.x=-2时,代数式635-++cx bx ax 的值为8,求当x=2时,代数式635-++cx bx ax 的值。
例3.当代数式532++x x 的值为7时,求代数式2932-+x x 的值.例4. 已知012=-+a a ,求2007223++a a 的值.例5.(实际应用)A 和B 两家公司都准备向社会招聘人才,两家公司招聘条件基本相同,只有工资待遇有如下差异:A 公司,年薪一万元,每年加工龄工资200元;B 公司,半年薪五千元,每半年加工龄工资50元。
从收入的角度考虑,选择哪家公司有利?例6.三个数a 、b 、c 的积为负数,和为正数,且bc bc ac ac ab ab c c b b a a x +++++=, 则 123+++cx bx ax 的值是_______ 。
另:观察代数式 bcbc ac ac ab ab c c b b a a +++++,交换a 、b 、c 的位置,我们发现代数式不改变,这样的代数式成为轮换式,我们不用对a 、b 、c 再讨论。
有兴趣的同学可以在课下查阅资料,看看轮换式有哪些重要的性质。
规律探索问题:例7.如图,平面内有公共端点的六条射线OA ,OB ,OC ,OD ,OE ,OF ,从射线OA 开始按逆时针方向依次在射线上写出数字1,2,3,4,5,6,7,…. (1)“17”在射线 ____上, “2008”在射线___________上. (2)若n 为正整数,则射线OA 上数字的排列规律可以用含n 的 代数式表示为__________________________. 例8. 将正奇数按下表排成5列: 第一列 第二列 第三列 第四列 第五列第一行 1 3 5 7 第二行 15 13 11 9 第三行 17 19 21 23第四行 31 29 27 25根据上面规律,2007应在A .125行,3列 B. 125行,2列 C. 251行,2列 D . 251行,5列例9.(2006年嘉兴市)定义一种对正整数n 的“F ”运算:①当n 为奇数时,结果为3n +5;②当n 为偶数时,结果为k n 2(其中k 是使k n2为奇数的正整数),并且运算重复进行.例如,取n =26,则:若n =449,则第449次“F 运算”的结果是__________.A B D C E FO 1 7 2 8 3 9 4 10 511 6 12 26 13 44 11 第一次 F ② 第二次 F ① 第三次 F ② …和绝对值有关的问题(1)几何意义:一般地,数轴上表示数a 的点到原点的距离叫做数a 的绝对值,记作|a|。
1当x=5时,代数式x-3的值是多少?
分析:当多项式不需要化简时,直接代入计算即可。
本题直接将x=5代入计算可得:5-3=2。
2求代数式的值:2a+(-2a+5)-(-3a+2),其中a=1。
分析:根据同类项的概念,含有相同的字母,并且相同字母的指数相同,是同类项的两项可以合并,否则不能合并,合并同类项的法则是系数相加作为系数,字母和字母的指数不变,然后代入a的值即可求出结果。
当a=1时,原式=3×1+3=6。
3若a+2b=3,则代数式2a+4b+10的值是多少?
分析:本题考查了代数式求值,整体思想的利用是解题的关键。
先算乘法,再算加减;或者利用提公因式法把原式变形,再把a+2b当作已知条件求出代数式的值。
4已知3a-7b=-3,求代数式2(2a+b-1)-5(4b-a)-3b的值。
分析:此题考查了整式的加减-化简求值,利用了整体代入的思想,熟练掌握运算法则是解本题的关键。
原式去括号合并后,将3a-7b=-3代入计算即可求出值。
5老师在黑板上书写了一个正确的演算过程,随后用手掌捂住了一个二次三项式,形式如下:(x^2+ax-5)(x-2)=x^3+(b-2)x^2-6x+10。
求a、b的值。
. . . .代数式专项练习30题(有答案)一.选择题(共5小题)1.在1,a,a+b,,x2y+xy2,3>2,3+2=5中,代数式有()A .3个B.4个C.5个D.6个2.下列各式:﹣x+1,π+3,9>2,,,其中代数式的个数是()A .5 B.4 C.3 D.23.下列各式:①1x;②2•3;③20%x;④a﹣b÷c;⑤;⑥x﹣5;其中,不符合代数式书写要求的有()A .5个B.4个C.3个D.2个4.在下列的代数式的写法中,表示正确的一个是()A.“负x的平方”记作﹣x2B.“a除以2b的商”记作C.“x的3倍”记作x3 D.“y与的积”记作5.下列说确的是()A.x是代数式,0不是代数式B.表示a与b的积的代数式为a+bD.意义是:a与b的积除y的商二.填空题(共13小题)6.代数式“5x”,可解释为:“小明以5千米/时的速度走了x小时,他一共走了5x千米”.请你对“5x”再给出一个身边生活中的解释:_________ .7.叙述下列代数式的意义.(1)(x+2)2可以解释为_________ .(2)某商品的价格为n元.则80%n可以解释为_________ .8.一个三位数的百位数字是2,十位数字与个位数字组成的两位数为x,用代数式表示这个三位数为_________ .9.x表示一个两位数,y表示一个三位数,把x放在y的右边组成一个五位数,则这个五位数可以表示为_________ .10.m个数的平均数为a,n个数的平均数为b,这m+n个数的平均数为_________ .11.一本书共n页,小华第一天读了全书的,第二天读了剩下的,则未读完的页数是_________ .(用含n的式子表示)12.(1)已知a﹣b=3,则3a﹣3b= _________ ,5﹣4a+4b= _________ .(2)已知x+5y﹣2=0,则2x+3+10y= _________ .13.若a,b互为倒数,c,d互为相反数,则3c+3d﹣9ab= _________ .14.已知代数式ax3+bx,当x=﹣1时,代数式的值为5;则当x=1时,ax3+bx的值是_________ .15.任意写出x3y的3个同类项:_________ ,_________ ,_________ .16.已知7x m y3和﹣是同类项,则(﹣n)m= _________ .17.若单项式3x4y n与﹣2x2m+3y3的和仍是单项式,则(4m﹣n)n= _________ .18.已知x5y n与﹣3x2m+1y3n﹣2是同类项,则m+n= _________ .三.解答题(共12小题)19.如图,池塘边有一块长为18米,宽为10米的长方形土地,现在将其余三面留出宽都是x米的小路,中间余下的长方形部分做菜地,用代数式表示:(1)菜地的长a= _________ 米,宽b= _________ 米;(2)菜地的面积S= _________ 平方米;(3)求当x=1米时,菜地的面积.21.已知关于多项式mx2+4xy﹣x﹣2x2+2nxy﹣3y合并后不含有二次项,求n m的值.22.若关于x、y的方程6x+5y﹣2﹣3Rx﹣2Ry+4R=0合并同类项后不含y项,求R的值.23.k为何值时,多项式x2﹣2kxy﹣3y2+6xy﹣x﹣y中,不含x,y的乘积项.24.去括号,合并同类项(1)﹣3(2s﹣5)+6s;(2)3x﹣[5x﹣(x﹣4)];(3)6a2﹣4ab﹣4(2a2+ab);(4)﹣3(2x2﹣xy)+4(x2+xy﹣6)25.先去括号,后合并同类项:(1)x+[﹣x﹣2(x﹣2y)];(2);(3)2a﹣(5a﹣3b)+3(2a﹣b);(4)﹣3{﹣3[﹣3(2x+x2)﹣3(x﹣x2)﹣3]}.26.观察下列各等式,并回答问题:;;;;…(1)填空:= _________ (n是正整数);(2)计算:….27.观察下面一列数,探求其规律:(1)请问第7个,第8个,第9个数分别是什么数?(2)第2004个数是什么如果这列数无限排列下去,与哪个数越来越接近?28.如图,每个正方形点阵均被一直线分成两个三角形点阵,根据图中提供的信息,用含n的等式表示第n个正方形点阵中的规律_________ .29.下列是幼儿园小朋友用火柴棒拼出的一列图形.(1)第4个图中共有_________ 根火柴,第6个图中有_________ 根火柴;(2)第n个图形中共有_________ 根火柴(用含n的式子表示);(3)请计算第2008个图形中共有多少根火柴.30.如图,用同样规格的黑白两色正方形瓷砖铺设矩形地面,请观察下列图形,探究并解答下列问题.(1)在第1个图中,共有白色瓷砖_________ 块.(2)在第2个图中,共有白色瓷砖_________ 块.(3)在第3个图中,共有白色瓷砖_________ 块.(4)在第10个图中,共有白色瓷砖_________ 块.(5)在第n个图中,共有白色瓷砖_________ 块.代数式典型例题30题参考答案:1.解:在1,a,a+b,,x2y+xy2,3>2,3+2=5中,代数式有1,a,a+b,,x2y+xy2,共5个.故选C2.解:题中的代数式有:﹣x+1,π+3,共3个.故选C.3.解:①1x分数不能为假分数;②2•3数与数相乘不能用“•”;③20%x,书写正确;④a﹣b÷c不能出现除号;⑤,书写正确;⑥x﹣5,书写正确,不符合代数式书写要求的有①②④共3个.故选:C4.解:“负x的平方”记作(﹣x)2;“x的3倍”记作3x;“y与的积”记作y.故选B5.解:A、x是代数式,0也是代数式,故选项错误;B、表示a与b的积的代数式为ab,故选项错误;C、正确;D、意义是:a与b的和除y的商,故选项错误.故选C7.解:(1)(x+2)2可以解释为正方形的边长为x+2,则它的面积为(x+2)2;(2)某商品的价格为n元.则80%n可以解释为这件商品打八折后的价格.故答案为:(1)正方形的边长为x+2,则它的面积为(x+2)2;(2)这件商品打八折后的价格8.解:根据题意得此三位数=2×100+x=200+x9.解:两位数x放在一个三位数y的右边相当于y扩大了100倍,那么这个五位数为(100y+x)10.解:这m+n个数的平均数=.故答案为:.11.解:小华第一天读了全书的,还剩下(1﹣)n=n;第二天读了剩下的,即(1﹣)n×=n.则未读完的页数是n12.解:(1)∵a﹣b=3,∴3a﹣3b=3,5﹣4a+4b=5﹣4(a﹣b)=5﹣4=1;(2)∵x+5y﹣2=0,∴x+5y=2,∴2x+3+10y=2(x+5y)+3=2×2+3=7;(3)∵3x2﹣6x+8=0,∴x2﹣2x=﹣,∴x2﹣2x+8=﹣+8=.故答案为:(1)3,1;(2)7;(3)因为a,b互为倒数,c,d互为相反数,所以ab=1,c+d=0,所以3c+3d﹣9ab=3(c+d)﹣9ab=0﹣9=﹣9,故答案为:﹣914.解:由题意知:﹣a﹣b=5所以a+b=﹣5;则当x=1时,ax3+bx=a+b=﹣515.解:开放题,答案无数个,只要所写同类项,所含字母相同且相同字母的指数也相同即可,同类项与字母的顺序无关.如5x3y,12x3y,20x3y.故答案为:5x3y,12x3y,20x3y16.解:由同类项的定义可知m=2,n=3,代入(﹣n)m,结果为9.答:(﹣n)m值是917.解:两个单项式的和是单项式,则它们是同类项,则2m+3=4,m=;n=3.则(4m﹣n)n=(4×﹣3)3=﹣1.答:(4m﹣n)n=﹣118.解:x5y n与﹣3x2m+1y3n﹣2是同类项,2m+1=5,n=3n﹣2,m=2,n=1,m+n=2+1=3,故答案为:319.解:(1)∵其余三面留出宽都是x米的小路,(2)由(1)知:菜地的长为18﹣2x米,宽为10﹣x米,所以菜地的面积为S=(18﹣2x)•(10﹣x);(3)由(2)得菜地的面积为:S=(18﹣2x)•(10﹣x),当x=1时,S=(18﹣2)(10﹣1)=144m2.故答案分别为:(1)18﹣2x,10﹣x;(2)(18﹣2x)(10﹣x);(3)144m220.解:∵﹣3x4+m y与x4y3n是同类项,∴4+m=4,3n=1,∴m=0,n=,∴m100+(﹣3n)99﹣mn=0+(﹣1)﹣0=﹣121.解:∵多项式mx2+4xy﹣x﹣2x2+2nxy﹣3y合并后不含有二次项,即二次项系数为0,即m﹣2=0,∴m=2;∴2n+4=0,∴n=﹣2,把m、n的值代入n m中,得原式=422.解:∵6x+5y﹣2﹣3Rx﹣2Ry+4R=0合并同类项后不含y项,∴5﹣2R=0,解得R=2.523.解:原式=x2+(﹣2k+6)xy﹣3y2﹣y,∵不含x,y的乘积项,∴x,y的乘积项的系数为0,∴﹣2k+6=0,∴2k=6,∴k=3.∴当k=3时,已知多项式不含x,y的乘积项24.(1)﹣3(2s﹣5)+6s=﹣6s+15+6s=15;(2)3x﹣[5x﹣(x﹣4)]=3x﹣[5x﹣x+4]=3x﹣5x+x﹣4=﹣x+4;(3)6a2﹣4ab﹣4(2a2+ab)=6a2﹣4ab﹣8a2﹣2ab=﹣2a2﹣6ab;(4)﹣3(2x2﹣xy)+4(x2+xy﹣6)=﹣6x2+3xy+4x2+4xy﹣24=﹣2x2+7xy﹣2425.(1)x+[﹣x﹣2(x﹣2y)]=x﹣x﹣2x+4y=﹣2x+4y;(2)原式=a﹣a﹣﹣+b2=;(3)2a﹣(5a﹣3b)+3(2a﹣b)=2a﹣5a+3b+6a﹣3b=3a;(4)﹣3{﹣3[﹣3(2x+x2)﹣3(x﹣x2)﹣3]},=﹣3{9(2x+x2)+9(x﹣x2)+9},=﹣27(2x+x2)﹣27(x﹣x2)﹣27,=﹣54x﹣27x2﹣27x+27x2﹣27,=﹣81x﹣2726.解:(1)﹣;(2)原式=1﹣+﹣++…+﹣=1﹣=27.解:(1)∵第n个数是(﹣1)n,∴第7个,第8个,第9个数分别是﹣,,﹣.(2),最后与0越来越接近28.解:通过图案观察可知,当n=1时,点的个数是12=1;当n=2时,点的个数是22=4;当n=3时,点的个数是32=9;当n=4时,点的个数是42=16,…∴第n个正方形点阵中有n2个点,∴第n个正方形点阵中的规律是=n2.29.解:根据图案可知,(1)第4个图案火柴有3×4+1=13;第6个图案中火柴有3×6+1=19;(2)当n=1时,火柴的根数是3×1+1=4;当n=2时,火柴的根数是3×2+1=7;当n=3时,火柴的根数是3×3+1=10;所以第n个图形中火柴有3n+1.(3)当n=2008时,3n+1=3×2008+1=602530.解:(1)在第1个图中,共有白色瓷砖1×(1+1)=2块,(2)在第2个图中,共有白色瓷砖2×(2+1)=6块,(3)在第3个图中,共有白色瓷砖3×(3+1)=12块,(4)在第10个图中,共有白色瓷砖10×(10+1)=110块,(5)在第n个图中,共有白色瓷砖n(n+1)块。
典型例题五
例题05 观察等式
1+2+1=4
1+2+3+2+1=9
1+2+3+4+3+2+1=16
1+2+3+4+5+4+3+2+1=25
(1)写出和上面等式具有同样结构,等号左边最大数是10的式子.
(2)写出一个等式,要求它能代表所有类似的等式,清楚地反映出这类等式的特点. 分析:我们通过观察等式发现,这些式子右边都是一个自然数的平方,左边是一连串自然数相加,其中,最在的自然数的平方恰好是右边的数.即左边最大的数与右边二次幂的底数相同,要表示所有这类式子都具有的这种相等关系,只有使用字母.
解:(1)1+2+3+…+10+9+8+7+…+1=102.
(2)21)3()2()1(321n n n n n =++-+-+-+++++
说明:题中所给的每一个式子都只是一个特殊的情况,多个这样的式子也能反映出普遍规律,但是比较麻烦.
要想用一个式子表示类似许多式子的规律性,只有用字母.。
1.2 代数式【考纲说明】1、理解字母表示数的意义及用代数式表示规律。
2、用代数式表示实际问题中的数量关系,求代数式的值。
【知识梳理】1、代数式:指含有字母的数学表达式。
2、一个代数式由数、表示数的字母、运算符号组成。
单个字母或数字也是代数式。
3、代数式的值:一般地,用数值代替代数式里的字母,计算后所得的结果叫做代数式的值。
4、用字母表示数的规范格式:(1)、数和表示数的字母相乘,或字母和字母相乘时,乘号可以省略不写,或用“.”来代替。
(2)、当数和字母相乘,省略乘号时,要把数字写到前面,字母写后面。
如:100a或100•a,na或n•a。
(3)、后面接单位的相加式子要用括号括起来。
如:( 5s )时(4)、除法运算写成分数形式。
(5)、带分数与字母相乘时,带分数要写成假分数的形式。
5、列代数式时要注意:(1)语言叙述中关键词的意义,如“大”“小”“增加”“减少”。
“倍”“几分之几”等词语与代数式中的运算符号之间的关系。
(2)要理清运算顺序和正确使用括号,以防出现颠倒等错误,例如“积的和”与“和的积”“平方差”“差的平方”等等。
(3)在同一问题中,不同的数量必须用不同的字母表示。
【经典例题】【例1】(2012重庆,9,4分)下列图形都是由同样大小的五角星按一定的规律组成。
其中第①个图形一共有2个五角星,第②个图形一共有8个五角星,第③个图形一共有18个五角星,…,则第⑥个图形中的五角星的个数为( )【解析】仔细观察图形的特点,它们都是轴对称图形,每一行的个数都是偶数,分别是2,4,6,…,6,4,2,故第⑥个图形中五角星的个数为2+4+6+8+10+12+10+8+6+4+2=72。
答案:D【例2】(2011甘肃兰州,20,4分)如图,依次连接第一个矩形各边的中点得到一个菱形,再依次连接菱形各边的中点得到第二个矩形,按照此方法继续下去,已知第一个矩形的面积为1,则第n 个矩形的面积为 .【解析】由中点四边形的性质可知,每次所得新中点四边形的面积是前一个图形的12,故后一个矩形的面积是前一个矩形的14,所以第n 个矩形的面积是第一个矩形面积的1221142n n --⎛⎫⎛⎫= ⎪ ⎪⎝⎭⎝⎭,已知第一个矩形面积为1,则第n 个矩形的面积为2212n -⎛⎫⎪⎝⎭。
暑期辅导内容: 代数式典型例题例1.( 西宁)回收废纸用于造纸可以节约木材.根据专家估计,每回收一吨废纸可以节约3立方米木材,那么回收a 吨废纸可以节约 立方米木材. 例2:( 云南)一台电视机的原价为a 元,降价4%后的价格为_________________元. 例3:( 茂名)任意给定一个非零数,按下列程序计算,最后输出的结果是( )A .mB .m2C .m +1D .m -1例4:( 济南)当3,1x y ==时,代数式2()()x y x y y +-+的值是 .例5:( 河南)图①所示的正六边形进行分割得到图②,再将图②中最小的某一个正六边形按同样 的方式进行分割得到图③,再将图③中最小的某一个正六边形按同样的方式进行分割,…,则第n 个图形中共有 个正六边形.例6:( 宜昌) 年6月1日北京奥运圣火在宜昌传递,圣火传递路线分为两段,其中在市区的传递路程为700(a -1)米,三峡坝区的传递路程为(881a +2309)米.设圣火在宜昌的传递总路程为s 米. (1)用含a 的代数式表示s ; (2)已知a =11,求s 的值. 解:实战演练:1.( 镇江)用代数式表示“a 的3倍与b 的差的平方”,正确的是( ) A .2(3)a b -B .23()a b -C .23a b -D .2(3)a b -2.( 深圳)今年财政部将证券交易印花税税率由3‟调整为1‟(1‟表示千分之一).某人在调整后购买100000元股票,则比调整前少交证券交易印花税多少元?( ) A .200元 B .2000元 C .100元 D .1000元3.( 广州)若实数a 、b 互为相反数,则下列等式中恒成立的是( ) A .0a b -= B . 0a b += C . 1ab = D . 1ab =-4.( 咸宁)化简()m n m n +--的结果为 A .2m B .2m - C .2n D .2n -5.( 北京)若20x +=,则xy 的值为( )③ ∙∙∙②A .8-B .6-C .5D .6 6.根据如图所示的(1),(2),(3)三个图所表示的规律,依次下去第n 个图中平行四边形的个数是( ) A .3n B .3(1)n n + C .6nD .6(1)n n +7.( 茂名)某商场2006年的销售利润为a 预计以后每年比上一年增长b %,那么 年该商场的销售利润将是( ) A .()21a b + B . ()21%a b + C .()2%a a b + D .2a ab + 8.( 株洲)根据如上图所示的程序计算,若输入的x 的值为1,则输出的y 值为 .9.( 威海)如图,在平面直角坐标系中,点A 1是以原点O 为圆心,半径为2的圆与过点(0,1)且平行于x 轴的直线l 1的一个交点;点A 2是以原点O 为圆心,半径为3的圆与过点(0,2)且平行于x 轴的直线l 2的一个交点;……按照这样的规律进行下去,点A n 的坐标为 .10.( 海南)用同样大小的黑色棋子按图6所示的方式摆图形,按照这样的规律摆下去,则第n 个图形需棋子 枚(用含n 的代数式表示).11.( 北京)一组按规律排列的式子:2b a -,53b a ,83b a -,114b a,…(0ab ≠),其中第7个式子是 ,第n 个式子是 (n 为正整数).12.( 梅州)观察下列等式:① 32-12=4×2; ② 42-22=4×3; ③ 52-32=4×4; ④ ( )2-( )2=( )×( ); ……则第4个等式为_______. 第n 个等式为_____.(n 是正整数)……(1)(2)(3)第1个图2个图3个图 …13.( 河北)若m n ,互为相反数,则555m n +-= .14.( 金华)如果x+y=-4,x-y=8,那么代数式x 2-y 2的值是 cm. 15.( 云南)小华将一条直角边长为1的一个等腰直角三角形纸片(如图1),沿它的对称轴折叠1次后得到一个等腰直角三角形(如图2),再将图2的等腰直角三角形沿它的对称轴折叠后得到一个等腰直角三角形(如图3),则图3中的等腰直角三角形的一条腰长为_____________;同上操作,若小华连续将图1的等腰直角三角形折叠n 次后所得到的等腰直角三角形(如图n+1)的一条腰长为_______________________.16.( 烟台)已知()()213x x x y ---=-,求222x y xy +-的值.17.( 湛江)先观察下列等式,然后用你发现的规律解答下列问题.111122=-⨯ 1112323=-⨯ 1113434=-⨯ ┅┅ (1)计算111111223344556++++=⨯⨯⨯⨯⨯ . (2)探究1111......122334(1)n n ++++=⨯⨯⨯+ .(用含有n 的式子表示) (3)若1111......133557(21)(21)n n ++++⨯⨯⨯-+的值为1735,求n 的值.参考答案实战演练:8.49.(12+n ,n ) 10. 3n +111. 207b a -;31(1)n n nb a -- 12.62-42=4×5;(n+2)2-n 2=4×(n+1)13.-5 14.-3215.12、2n⎛ ⎝⎭16.17.解:(1)56 (2)1+n n(3)1111......133557(21)(21)n n ++++⨯⨯⨯-+ =)7151(21)5131(21)311(21-+-+-+ ┄ +)121121(21+--n n =)1211(21+-n =12+n n由12+n n =3517 解得17=n 经检验17=n 是方程的根,∴17=n。
代数式参考例题
例1一种树苗的高度与生长年数之间的关系如下表所示:(树苗原高是100 cm)
(1)填出第4年树苗可能达到的高度.
(2)请用含a的代数式表示高度h.
(3)用你得到的代数式求生长了10年后的树苗可能达到的高度.
分析:这个题是实际树苗的生长的一种近似描述,即树苗在某一段生长期内,其高度的变化与年数大致成正比例,因此本题首先应找到比值,然后找出一般化的规律,最后用数值代入.
解:(1)第4年树苗可能达到的高度是160 cm.
(2)h=100+15a
(3)将a=10代入100+15a,得
100+15×10=100+150=250 (cm)
因此,这种树苗生长10年后可能达到的高度是250 cm.
例2某电影院有20排座位,已知第一排有18个座位,后面一排比前一排多2个座位,请写出计算第n排的座位数,并求出第19排的座位数.
分析:可将排数与对应的座位数列表,然后从中找规律,最后得到座位数与排数之间的数量关系.
第一排为[18+2(1-1)]个座位;第二排为[18+2(2-1)]个座位;第三排有[18+2 (3-1)]个座位……由此可知座位数与排数之间的关系.
解:第n排的座位数是[18+2(n-1)]个
将n=19代入[18+2(n-1)]中,得
18+2×(19-1)=54.
因此,第19排的座位数为54个.。
《代数式》典型例题
例1 列代数式,并求值.
有两种学生用本,一种单价是0.25元,另一种单价是0.28元,买这两种本的数分别是m 和n .(1)问共需要多少元?(2)如果单价是0.25元的本和单价是0.28元的本分别买了20和25本,问共花了多少钱?
例2 某城市居民用电每千瓦时(度)0.33元,某户本月底电能表显示数m ,上月底电能表显示数为n ,(1)用m 和n 把本月电费表示出来;(2)若本月底电能表显示数是1601,上月底电能表显示数为1497,问本月的电费是多少?
例3 春节前夕,铁路为了控制客流,使其卧铺票票价上浮20%,春节期间按原价下浮10%,若某地到北京的卧铺票原价是x 元,如果在春节期间乘坐要比春节前少花多少钱,用x 表示出;当228=x 时,求这个代数式的值。
例4 22b a -可以解释为___________.
例5 一个三位数,百位数上的数是a ,十位上的数是b ,个位上的数是c .
(1)用代数式表示这个三位数.
(2)把它的三位数字颠倒过来,所得的三位数又该怎样表示?
例6 选择题
1.x 的3倍与y 的2倍的和,除以x 的2倍与y 的3倍的差,写成的代数式是( )
A .y x y x 3223-+
B .x y y x 2323-+
C .y x y x 3223-+
D .y x
y x 2223-+ 2.如图,正方形的边长是a ,圆弧的半径也是a ,图中阴影部分的面积是( )
A .224a a -π
B .22a a π-
C .22a a -π
D .224a a π-
例7 通过设2003
1413121,20021413121++++=++++= b a 来计算: ).20021413121()200314131211()20031413121()200214131211(++++⋅+++++-++++⋅+++++
例8 按给的例子,把输出的数据填上
例9 对于正数,运算“*”定义为b
a a
b b a +=*,求)333**(.
参考答案
例1 分析已知单价和商品数量,求商品的总价,就是用单价乘以商品数量.
解:(1)共需要n
.0+(元);
25
.0
m28
(2)把25
m代入上式,得
=n
20=
,
⨯
.0=
25
+
=
m(元)
+n
.0
⨯
.0
28
28
12
25
20
.0
25
所以,共花了12元钱.
说明:在列代数式时经常要用到小学学过的常用数量关系,然后和小学列算式基本相似,把数量关系中的各量用已知数和表示该量的字母表示出来,就列出了代数式.
例2 分析:根据电费=电费/ 度×电量,就可以把本月的电费表示出来.解:(1)本月电费可表示为)
.0n
m-元;
33
(
(2)把1497
m代入上式,得
=n
1601=
,
33
(
)
.0=
m(元).
-n
=
-
33
34
.
32
.0
)
(
1601
1497
说明:本月底电能表显示的电量应包含以前的用电费,所以)
m-才是本月
(n
的用电量.
例3 分析:把春节前夕的票价和春节期间的票价分别用x表示出来,就可求出春节期间乘坐比春节前夕乘坐少花的钱数。
解:x
1(-
20
+
%)
-
-
=
x
x
x9.0
2.1
10
%)
1(
当228
⨯
2.1=
-
⨯
-x
=
x
2.1
x时,.4.
9.0
68
=
228
9.0
228
说明:像这个代数式以后将可以化简。
例4 分析:该式从整体看是两个数的差,而被减数和减数都是数的平方,所以可以解释为两个数的平方差.
解:a和b的平方差
说明:在解释代数式时,必须准确反应运算关系,这和小学的读算式比较类似,要按代数式中给定的运算顺序去读.
例5 分析:a、b、c都是小于10的大于0的整数,把a放在百位上之后,
它表示的意义将是a 的100倍,把b 放在十位上之后,它表示的是b 的10倍.
解:(1)c b a ++10100 (2)a b c ++10100.
说明:初学者容易把百位上是a 、十位上是b 、个位上是以c 的三位数表示为abc ,学过本节之后,见到代数式abc 应该马上想到它表示的是a 、b 、c 三个数的乘积.
上面所谈的错误也说明对各种问题应该多想一想.
例6 分析:1.“除以x 的2倍与y 的3倍的差”不同于“除以x 的2倍的商与y 的3倍的差”.前者的分母是y x 32+,后者的分母是x 2.
2.阴影部分面积等于正方形的面积与空白部分的面积之差.空白部分的面积等于以a 为半径的圆的面积等于以a 为半径的圆的面积的
41,可以利用圆和正方形的面积公式来解.
解:(1)A (2)D .
说明:审题必须细心.
例7 分析:设20021413121++++= a ,就是说把20021413121++++ 看做是一个整体,看做和一个字母a 是一回事,从而就可以把2001个分数的和用a 来表示,b 的情形与此相似.
解:原式a b b a )1()1(+-+=
.2003
1=-=--+=a b ab
a a
b b
说明:上面计算中利用了分配律,还利用了相同的两个数的差是0(0=-ab ab ),读者可暂不追求对此运算过程的透彻理解.这里只是为了使读者对字母表示数的意义“略见一斑”.如果不利用字母表示数,简直不敢设想这道题怎么去算,写出运算过程又该是多么冗长。
例8 分析:从输出的例子可以发现,输入的元素,在方程中按给定的运算,经加工后输出,而给定的运算就是2(输入的元素)2+3(输入的元素)+4.
解:
例9 分析:这里“*”告诉我们一个运算关系,b
a a
b b a +=*,就是说:数*数数数数数+⨯=,按这个运算求)333**(. 解:因为b
a a
b b a +=* 所以1333
33333
33333333)333=+⨯++⨯⨯
=*+*⨯=**)()(( 说明:(1)“*”就应理解成给出的运算,具体运算就是b
a a
b +;(2)在具体做题时应注意“*”和“×”不能混淆.。