商场国庆活动策划方案2019
- 格式:docx
- 大小:23.34 KB
- 文档页数:8
国庆节购物中心营销策划方案一、策划背景国庆节是中国重要的节日之一,也是购物中心的营销黄金季节。
为了吸引顾客、增加销售额,购物中心需要制定一系列有效的营销策划方案,增加顾客的到访率和购买力。
本文将从主题活动、促销策略、线上线下互动等方面进行全面策划,以帮助购物中心实现销售目标。
二、策划目标1. 增加顾客到访率:通过丰富多彩的活动和特惠优惠,吸引更多的顾客来到购物中心,增加顾客到访率。
2. 提高购物中心的知名度和影响力:通过广告宣传、线上线下互动等方式,提高购物中心的知名度和影响力,吸引更多的顾客。
3. 增加销售额:通过精准的市场定位和针对性的促销策略,提高购物中心的销售额。
三、策划内容1. 主题活动(1)国庆庆典活动:在购物中心内设置节日装饰,如鲜花、彩旗等,举办庆典仪式,吸引顾客参与。
(2)品牌推广活动:邀请知名品牌举办产品推广活动,如新品发布会、明星见面会等,吸引顾客购买。
(3)亲子活动:举办亲子嘉年华、游戏竞赛等活动,吸引家庭顾客的到访。
(4)文化演出:邀请文化艺术团队在购物中心内表演传统舞蹈、音乐等,营造节日氛围,吸引顾客。
(5)夜市活动:在购物中心附近举办夜市,邀请小吃摊贩、艺术家等参与,吸引顾客逛街购物。
2. 促销策略(1)满减活动:购物中心制定满减活动,如满100元减20元、满200元减50元等,吸引顾客更多购买。
(2)积分兑换:购物中心推出积分兑换活动,顾客在购物时可以用积分兑换商品或者参与抽奖活动。
(3)限时特价:购物中心设置限时特价商品,限时打折、限时购买等,吸引顾客抢购。
(4)礼品赠送:购物中心赠送小礼品,如购物满一定金额送赠品、购物满一定次数送折扣券等,增加顾客购买欲望。
(5)团购优惠:购物中心与周边商家合作,推出团购活动,邀请顾客一起参与享受优惠。
3. 线上线下互动(1)购物中心官方网站宣传:购物中心官方网站上发布活动信息、优惠信息等,吸引网上用户。
(2)社交媒体互动:购物中心在社交媒体上发布活动信息,与顾客进行互动,提高购物中心的曝光度。
一、活动主题“欢庆国庆,购物狂欢,共享盛宴”二、活动时间2023年10月1日至10月7日三、活动目标1. 提升百货卖场在国庆期间的销售额;2. 增强顾客的购物体验,提升顾客满意度;3. 增加顾客对百货卖场的品牌认知度和忠诚度;4. 展示百货卖场的形象,提升品牌影响力。
四、活动内容1. 活动预热(1)在活动前一周,通过官方网站、社交媒体、短信等方式进行活动预告;(2)在卖场门口、电梯间、楼层通道等显眼位置悬挂国庆节主题横幅和海报;(3)邀请网红、明星等在社交媒体上进行活动宣传,增加话题热度。
2. 购物优惠(1)全场商品满100减50,部分商品可叠加使用优惠券;(2)会员专享:会员凭会员卡享受额外折扣;(3)限时抢购:每天下午14:00-15:00,部分商品以秒杀价出售;(4)满额赠品:购物满一定金额即可获得精美礼品。
3. 活动互动(1)举办“国庆摄影大赛”,鼓励顾客在卖场内拍照分享,评选出最佳照片并给予奖品;(2)设立互动游戏区,顾客参与游戏赢取优惠券或小礼品;(3)举办“幸运抽奖”,顾客购物后可参与抽奖,奖品包括家用电器、电子产品等。
4. 主题活动(1)国庆文艺表演:邀请专业文艺团体在卖场内进行文艺表演,为顾客带来视觉和听觉的盛宴;(2)民族特色展示:邀请少数民族表演团队展示民族服饰、舞蹈等,弘扬民族文化;(3)亲子活动:举办亲子手工制作、亲子游戏等活动,增进亲子感情。
5. 限时折扣(1)部分品牌商品限时折扣,顾客可享受更低的价格;(2)推出国庆主题商品专区,集中展示国庆特色商品,吸引顾客购买。
五、活动宣传1. 制作活动宣传册,派发至卖场周边社区、企事业单位;2. 制作活动海报,张贴于卖场内外显眼位置;3. 在官方网站、社交媒体、短信等渠道发布活动信息;4. 与电视台、广播电台、报纸等媒体合作,进行活动宣传。
六、活动执行1. 成立活动筹备小组,负责活动的策划、组织和执行;2. 指派专人负责活动现场的安保、卫生、秩序维护等工作;3. 做好活动期间的顾客服务,确保顾客购物体验;4. 定期对活动进行总结,评估活动效果,为今后活动提供参考。
购物广场国庆节活动方案一、活动主题红动国庆,乐享购物——购物广场国庆节庆典活动二、活动名称“盛世华诞,购物狂欢”国庆节促销活动三、活动背景国庆节,即中华人民共和国成立纪念日,每年的10月1日,是我国的重大节日,也是全国人民共同欢庆的日子。
购物广场作为城市商业的重要载体,承载着促进消费、服务民生的功能,为响应国家扩大内需、促进消费的政策导向,同时为广大消费者营造一个喜庆、热烈、和谐的节日购物氛围,特举办此次“盛世华诞,购物狂欢”国庆节促销活动。
四、活动目的1. 激发消费者购物热情,提升购物广场的销售业绩。
2. 通过丰富多彩的节日活动,增强购物广场的品牌影响力。
3. 营造浓厚的节日氛围,丰富市民的节日文化生活。
4. 促进商家与消费者之间的互动,提升顾客满意度和忠诚度。
5. 借助国庆节契机,展现购物广场的社会责任感和爱国情怀。
五、活动时间2023年10月1日至10月7日,共计7天。
六、活动地点本市XX购物广场,包括室内外活动区域及各商户店面。
七、活动对象1. 广场内所有商户及入驻品牌。
2. 广场周边社区居民及全市范围内的消费者。
3. 各年龄段市民,特别是家庭主妇、上班族群、青年学生等消费主力军。
4. 国庆期间来本市旅游的游客。
八、活动流程1. 活动预热(9月25日至9月30日)- 通过广场官方网站、微信公众号、户外广告牌等渠道发布活动预告,包括活动时间、地点、主题及部分精彩活动内容。
- 各商户自行准备店内促销活动,同步进行宣传预热。
2. 开幕式(10月1日)- 上午9:00-10:00,在广场主舞台举行活动开幕式,邀请政府领导、商家代表、消费者代表致辞。
- 开幕式结束后进行升旗仪式,表达对祖国的敬意和祝福。
3. 购物狂欢节(10月1日至10月7日)- 各商户推出大幅度优惠促销活动,包括满减、折扣、赠品等。
- 举办各类互动游戏和抽奖活动,如“寻找幸运星”、“消费满额抽奖”等,增加顾客参与度和购物乐趣。
4. 文化表演(10月1日至10月3日)- 每天下午14:00-16:00,在广场舞台安排丰富多彩的文化表演,包括舞蹈、歌唱、小品、魔术等,吸引顾客驻足观赏。
国庆商场营销活动优秀策划案例5篇置身国庆佳节,人们溶于其中,分享着那过去的兴奋与悲痛;放眼未来,人们会发觉,眼前的道路更遥远更值得期待。
下面给大家分享一些关于国庆商场营销活动优秀策划案例范文5篇,期望能够对大家有所帮助。
国庆商场营销活动优秀策划案例范文篇1一、系列活动主题:1. 十月购物赠大礼,欢乐假期全家游2. 迎国庆旅行大礼回馈会员3. 打折促销活动二、活动时间:1、十月购物赠大礼,欢乐假期全家游:20______年 10 月 1 日——10 月 7 日2、迎五一旅行大礼回馈会员:20______年 10 月 1 日——10 月10 日3、打折三。
20______年 10 月 1 日——10 月 7 日三、系列活动范畴:佛山东方广场四、系列活动内容:(一)十月购物赠大礼,欢乐假期全家游活动内容:为在十一黄金周提升银座商城人气,创造销售佳绩,特举行十月购物赠大礼,欢乐假期全家游即购物赠十一情侣、全家旅行套票活动。
实行细则:① 10 月 1 日——10 月 7 日,凡当日累计消费正价商品满 2500 元凭发票及有效证件登记即可获得五一旅行两人情侣套票一张。
(不累计赠送) ② 凡当日累计消费正价商品满 3500 元凭发票及有效证件登记即可获得五一全家旅行标准套票(限三人)一张。
(不累计赠送) ③ 凡当日累计消费正价商品满 4500 元凭发票及有效证件在相应品牌专柜登记即可获得五一全家旅行套票(限四人)一张。
(不累计赠送) 注:此次活动仅限于服装品牌(会员卡只积分不打折),厂家自愿参加,不参加厂家需参加打折促销活动,不承当费用。
顾客旅行费用在购物 3000——20000 元消费金额条件下产生,厂家承当费用仅相当于商品打折额度8.5 折,较通常节日打折促销活动费用少且促销成效显著。
(附:旅行价格表一份)(二)迎十一旅行大礼回馈会员活动范畴:商城为感谢银座会员多年来对银座的支持,截止至 20______年 10 月 7 日,会员卡累计购物积分排名前三名的银座会员,于 20______年10 月 1 日——10月 7 日期间,可凭银座会员卡、及身份证到总台登记并领取相应的旅行套票嘉奖。
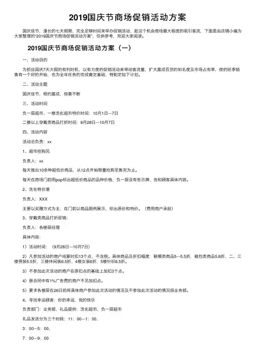
2019国庆节商场促销活动⽅案 国庆佳节,漫长的七天假期,完全⾜够时间来举办促销活动,趁这个机会商场最⼤程度的吸引客流,下⾯是由店铺⼩编为⼤家整理的“2019国庆节商场促销活动⽅案”,仅供参考,欢迎⼤家阅读。
2019国庆节商场促销活动⽅案(⼀) ⼀、活动⽬的 为抓住国庆7天⼤假的有利时机,以有⼒度的促销活动来带动客流量,扩⼤富成百货的知名度及市场占有率,使的旺季销售有⼀个好的开始,也为全年任务的完成奠定基础,特制定如下计划。
⼆、活动主题 国庆佳节,相约富成,惊喜不断 三、活动时间 负⼀层超市、⼀楼洗化超市特价时间:10⽉1⽇---7⽇ ⼆楼以上穿戴类商品打折时间:9⽉28⽇---10⽉7⽇ 四、活动内容 活动总负责:xx 1、超市抢购风 负责⼈:xx 每天推出10余种超低价商品,从12点开始限量抢购⾄售完为⽌。
每天在商场门前⽤pop标出超低价商品的品种价格,负⼀层设有告⽰牌,告知顾客具体内容。
2、洗化特价潮 负责⼈:XXX 主要以买赠⽅式为主,在门前以商品图例展⽰,标出原价和特价。
(费⽤商户承担) 3、穿戴类商品打折促销: 负责⼈:各楼层经理 具体内容: 1)活动时间:(9⽉28⽇---10⽉7⽇) 2)凡参加活动的商户结算时扣13个点,不含税。
具体商品及折扣幅度:鞋帽类商品5---5.5折,箱包类商品5.8折,⼆、三楼男装5.5折,三楼休闲装6.5折,4楼⼥装6折,5楼针织6.5折。
3)不参加此次活动的商户在原扣点的基础上加扣3个点。
4)原合同中有1%⼴告费的商户不另加扣点。
5)要求各楼层在26⽇前将具体商户参加此次活动的情况及不参加此次活动的情况报业务部。
4、寻找幸运顾客:你的幸运,我的快乐 负责部门:业务部,礼品提供:洗化超市,负⼀层超市 礼品发送分为三个时段:11:00---1:00, 3:00---5:00, 7:00---9:00 顾客凭有效证件在总台登记领取。
有限证件包括:⾝份证、户⼝、警官证、⼠官证 如果是10⽉出⽣的顾客送价值2元的礼品。
国庆节商场超市促销活动方案(3篇)国庆节商场超市促销活动方案(精选3篇)国庆节商场超市促销活动方案篇1一、活动目的1、热烈庆祝广州天虹商场开业五周年店庆。
2、通过一系列特惠促销活动吸引顾客,引导他们购物,从而赚得销量,提升销售业绩。
3、开发新顾客,培养忠实顾客。
4、提升天虹商场的良好形象和美誉度,增强竞争力,有效扩大市场占有率。
二、店庆促销主题天虹商场五周年,欢乐购物high到底。
三、店庆促销时间20__年8月8日至8月10日。
四、店庆促销地点广州天虹商场所有门店,深圳天虹商场所有门店、厦门天虹商场所有门店。
五、店庆促销活策略利用电视台、网络电台、以及宣传单来进行活动宣传,吸引消费者,赚得人流和销量。
六、店庆促销内容1、凡事在活动期间的`生日的顾客朋友,可以凭借身份证到前台免费领取一份精美小礼物。
2、全场所有商品一律最低五折起。
3、积分大兑换。
会员卡积分满300分,即可兑换面值20元的购物券。
4、凡购物满88元,即可凭借购物小票参与现场抽奖活动。
5、凡是在店庆活动祝福墙上留下祝福语的朋友,只有凭借购物小票(额度不限),就能得到精美礼品。
国庆节商场超市促销活动方案篇21、热烈庆祝广州天虹商场开业五周年店庆。
2、通过一系列特惠促销活动吸引顾客,引导他们购物,从而赚得销量,提升销售业绩。
3、开发新顾客,培养忠实顾客。
4、提升天虹商场的良好形象和美誉度,增强竞争力,有效扩大市场占有率。
二、店庆促销主题天虹商场五周年,欢乐购物high到底。
三、店庆促销时间20__年8月8日至8月10日。
四、店庆促销地点广州天虹商场所有门店,深圳天虹商场所有门店、厦门天虹商场所有门店。
五、店庆促销活策略利用电视台、网络电台、以及宣传单来进行活动宣传,吸引消费者,赚得人流和销量。
六、店庆促销内容1、凡事在活动期间的生日的顾客朋友,可以凭借身份证到前台免费领取一份精美小礼物。
2、全场所有商品一律最低五折起。
3、积分大兑换。
会员卡积分满300分,即可兑换面值20元的购物券。
( 策划书范文)姓名:____________________单位:____________________日期:____________________编号:YB-BH-026924服装店国庆活动策划National Day activity planning of clothing store服装店国庆活动策划服装店国庆活动策划(一)一、国庆促销活动目的:1、由于十一黄金周的人流量可能较大,因此促销活动能够很有效的提升营业值,提高品牌在同行业市场的知名度,同时趁国庆促销的机会推广新的服饰品。
2、促销活动,打动客户的心,树真情增加美誉度;同时利用十·一”国黄金庆周馈赠老顾客的同时吸引潜在的客户群体.3、利用“十·一”国黄金庆周,馈赠老顾客,开发潜在消费群体;4、趁国庆的热度将新品进行有效的推广。
二、中秋国庆促销活动主题:平分秋色限时抢购加钱增购——**服饰商城品牌店迎国庆促销活动三、中秋国庆促销活动时间:2019年9月26日——2019年10月8日四、促销活动地点:各地专卖店五、促销活动内容:平分秋色喜迎国庆,金秋送爽!**服饰商城品牌店为了感谢广大消费者的厚爱,特在国庆期间举行“平价分享秋装男人本色**服饰喜迎国庆促销活动”。
凡9月26日——10月8日促销期间,在**服饰商城专卖店或专柜购买任何一款商品者,7.5折优惠满288元有礼品赠送一款精美礼品。
送完为止!限时抢购限时抢购,在规定的时间内提供给顾客非常优惠的商品刺激顾客狂购,以较低价格出售的促销活动。
在价格上和原价要有一定差距,才能达到抢购效果。
限时抢购的目的,是利用抢购客源增加店内其他商品的销售机会。
同时通过时间段的控制可以控制客流。
加钱增购加钱增购是指消费者在达到一定消费金额时可加少量现金来购买另一种产品,增购产品要具有一定的实用性与吸引力度,增购金额要根据换购产品的成本来定。
五、促销活动策划宣传制作现场POP上面写着节日祝福语和促销活动内容,制造节日氛围,吸引人气。
2019超市国庆促销活动方案国庆长假期间是商家促销的好时机,超市会好好把握机会制定活动方案,一起来看看小编为大家整理的:2019超市国庆促销活动方案,欢迎阅读,仅供参考。
2019超市国庆促销活动方案(一)一、活动目的:在国庆节期间,我商场的销售思路应在日常消费品上,因此我们在十一期间,可以再次组织,"超低商品、重拳出击",推出十一超低商品的抢购大潮,再次吸引人气,带动商场的人流及销售高峰。
二、活动主题:精彩华诞,举国同庆三、活动时间:x月xx日-xx月x日(据报纸消息,可能黄金周放假有所变动,因此,活动时间根据情况可能随时调整)四、活动内容:1、国庆节里乐无边,精彩大戏随您看9.31.1-7日活动期间,在惠万家西门口,惠万家为您在南阳邀请来了精彩的文艺演出,高雅的演出风格,多种多样的文艺形式,让您在国庆节里大饱眼福!2、我是中国人,国旗大派送:国庆节当天,凡在我超市二楼一次性购物满38元,即可凭小票到一楼服务台领取小国旗一面。
(限500面,送完为止)3、秋装上市,名品服饰展示会10月1日起,惠万家三楼时尚服饰馆,名品秋装隆重上市,休闲装、商务装、职业套装等新款名装靓丽登场,上百款服饰总有一款适合您的品位,敬请光临锦上花20xx秋装展示会。
4、名品夏装、换季打折,超低特价、最后清仓活动时间:xx月x日--x日(7天)10月1日起,在xxx广场举办三楼名品男女夏装,换季打折活动,超低的价位,让您心动到家,带上您的家人,到xx西门名品服饰特卖场来xx吧!由百货部安排三四楼各专柜,有出外卖的,统一安排处理。
5、国庆七天乐欢乐实惠颂:国庆7天假,每天推出一款超惊爆价。
让顾客能感到实实在在的实惠。
除了菜价外,出惊爆价的部门依次为:二楼食品、酒饮、洗化、百货、针织、食品,酒饮。
选择商品时,根据惠万家的近期活动,要有针对性的选择商品,原则上为平毛利。
情况特殊可作负毛利。
一定要在活动期间作出清早买菜老太太满场飞奔的情况6、购物有奖刮刮乐,惊喜大奖乐翻天:在10.1-5日,凡在我商场二楼次性购物满38元,或是在一三四楼一次性购物满58元,即可凭购物小票参加国庆刮刮乐活动,获得刮奖卡一张,刮开涂层,便可获得对应奖品:一等奖:29英寸康佳纯平彩电一台;二等奖:澳柯玛洗衣机一台!三等奖:电饭锅一台;参与奖:洗衣粉一袋或是醋一瓶。
百货商场国庆活动策划方案(通用3篇)方案一:国庆折扣狂欢节活动主题:国庆折扣狂欢节活动时间:国庆节前两周活动地点:百货商场活动内容:1. 折扣优惠:选取热销商品进行折扣促销,如服装、鞋包、化妆品等,力求给顾客最大的实惠和满意感。
2. 积分兑换:顾客在活动期间购物消费可获得额外积分,累积积分达到一定数量即可在商场指定区域兑换礼品或折扣券。
3. 限时抢购:每天设定一到两个时间段,推出特价的超值商品,限时抢购,吸引大量顾客前来购买。
4. 品牌联动:与知名品牌合作,推出独家款式或主题产品,增加消费者购买欲望。
5. 节目活动:现场安排歌舞表演、模特走秀、互动游戏等节目,增加氛围,吸引顾客驻足参与。
6. 礼品赠送:消费满一定金额即可获赠礼品或卡券,增加顾客购物的满足感和回头率。
预期效果:1. 提升销售额:通过折扣和优惠吸引顾客消费,提高销售额。
2. 增加顾客流量:通过活动吸引顾客前来参与,增加商场流量。
3. 增加顾客满意度:给顾客提供实惠和优惠,增加顾客满意度。
4. 品牌塑造:通过品牌联动和独家产品,提升商场品牌形象和影响力。
方案二:国庆购物季活动主题:国庆购物季活动时间:国庆节期间活动地点:百货商场活动内容:1. 多重优惠:在活动期间,将各个品类的商品进行多重优惠,包括满减、买赠、第二件半价等,吸引顾客进行购物。
2. 节日主题展示:商场内设立各类节日主题展示区,如国庆饰品区、国庆美食区等,展示相关商品,并设置特殊的购买优惠。
3. 特邀嘉宾合作:邀请知名嘉宾来商场现场签售、互动交流等活动,吸引粉丝和顾客前来购物。
4. 电商线下活动:与电商平台合作,设置线下折扣区域,让顾客体验线上线下的购物乐趣。
5. 现场抽奖:购物达到一定金额或条件即可参与现场抽奖活动,奖品包括商场购物券、品牌礼品等。
6. 会员专享活动:会员可享受额外优惠,如额外折扣、积分翻倍等特权,鼓励顾客成为会员并持续消费。
预期效果:1. 提高消费频次:通过多重优惠和抽奖活动,激发顾客的购买欲望和提高消费频次。
2019喜迎建国七十周年活动策划,商超促销活动策划范文五篇面对荆棘林莽、重峦叠嶂、泥淖沼泽,有无数忠贞的儿女,不怕洒尽热血,抛却头颅,尸裹马革!直到70年前那个金秋十月,一面鲜艳的五星红旗,一位巨人的宣言,使一个古老民族傲然屹立,纵情欢乐。
下面是为大家收集的2019喜迎建国七十周年活动策划,商超促销活动策划范文五篇。
希望可以帮助大家。
国庆节活动策划方案一、活动目的:中秋节的活动已经结束,由于人们在节日期间走亲串友,家中的礼品类商品比较充足,因此在国庆节期间,我商场的销售思路应在日常消费品上,因此我们在十一期间,能够再次组织,”超低商品、重拳出击”,推出十一超低商品的抢购大潮,再次吸引人气,带动商场的人流及销售高峰。
二、活动主题:精彩华诞,举国同庆三、活动时光:9月30日—10月7日(据报纸消息,可能黄金周放假有所变动,因此,活动时光根据状况可能随时调整)四、活动资料:1、国庆节里乐无边,精彩大戏随您看9。
30-10。
7日活动期间,在惠万家西门口,惠万家为您在南阳邀请来了精彩的文艺演出,高雅的演出风格,多种多样的文艺形式,让您在国庆节里大饱眼福!2、我是中国人,国旗大派送:国庆节当天,凡在我超市二楼一次性购物满38元,即可凭小票到一楼服务台领取小国旗一面。
(限500面,送完为止)3、秋装上市,名品服饰展示会10月1日起,惠万家三楼时尚服饰馆,名品秋装隆重上市,休闲装、商务装、职业套装等新款名装靓丽登场,上百款服饰总有一款适合您的品位,敬请光临锦上花200*秋装展示会。
4、名品夏装、换季打折,超低特价、最后清仓活动时光:10月1日——7日(7天)10月1日起,在惠万�夜愠【侔烊?ッ?纺信?淖埃?患敬蛘刍疃???偷募畚唬?媚?亩?郊遥??夏?�家人,到锦上花西门名品服饰特卖场来淘宝吧!由百货部安排三四楼各专柜,有出外卖的,统一安排处理。
5、国庆七天乐欢乐实惠颂:国庆7天假,每一天推出一款超惊爆价。
国庆商场活动方案策划5篇(经典版)编制人:__________________审核人:__________________审批人:__________________编制单位:__________________编制时间:____年____月____日序言下载提示:该文档是本店铺精心编制而成的,希望大家下载后,能够帮助大家解决实际问题。
文档下载后可定制修改,请根据实际需要进行调整和使用,谢谢!并且,本店铺为大家提供各种类型的经典范文,如工作总结、学习总结、合同协议、规章制度、条据文书、事迹材料、心得体会、教学资料、作文大全、其他范文等等,想了解不同范文格式和写法,敬请关注!Download tips: This document is carefully compiled by this editor. I hope that after you download it, it can help you solve practical problems. The document can be customized and modified after downloading, please adjust and use it according to actual needs, thank you!Moreover, the shop provides you with various types of classic model essays, such as work summary, study summary, contract agreement, rules and regulations, documents, deeds materials, experience, teaching materials, composition, other model essays, etc.want to know different model essay formats and writing methods, please pay attention!国庆商场活动方案策划5篇活动方案的步骤和格式都应该根据不同活动主题来写,只有将方案写得足够详细,活动的开展才更有意义,本店铺今天就为您带来了国庆商场活动方案策划5篇,相信一定会对你有所帮助。
购物中心国庆节活动方案一、活动主题红动国庆,乐享购物——购物中心国庆节狂欢盛典二、活动名称“盛世华诞,购物狂欢”国庆节系列活动三、活动背景国庆节,即中华人民共和国成立纪念日,每年的10月1日,是全国各族人民共同庆祝的重要节日。
值此国庆佳节,为激发广大消费者的爱国热情,增强购物中心的品牌影响力,提升消费者购物体验,我们计划举办一场集购物、娱乐、互动于一体的国庆节系列活动。
通过丰富多彩的活动内容,为广大消费者营造一个喜庆、祥和的节日氛围,同时促进商家销售,实现多方共赢。
购物中心作为城市商业的重要组成部分,有责任也有义务为广大市民提供一个欢度国庆的优质平台,以此增进人们对国家的认同感和自豪感,推动社会主义文化大发展大繁荣。
四、活动目的1. 弘扬爱国主义精神,庆祝中华人民共和国成立纪念日。
2. 通过国庆节系列活动的举办,提升购物中心的品牌形象,增强市场竞争力。
3. 刺激消费,推动购物中心的销售增长,为商家和消费者创造双赢。
4. 丰富市民的节日文化生活,提供高质量的娱乐和购物体验。
5. 增强消费者的忠诚度和满意度,促进顾客回流。
6. 加强社会和谐,促进社会主义核心价值观的传播与实践。
五、活动时间2023年10月1日至10月7日,共计7天。
六、活动地点活动主要在购物中心内部进行,包括但不限于:- 中庭活动区:举行大型开幕式、文艺表演、抽奖活动等。
- 各品牌店铺内:进行商品促销、试穿体验、互动游戏等。
- 室外广场:设置临时摊位,举办美食节、儿童游乐区等。
七、活动对象1. 广大消费者:包括但不限于本地市民、游客、家庭、学生等。
2. 购物中心内所有商户:包括品牌零售商、餐饮商家、娱乐设施等。
3. 合作单位和赞助商:通过合作共赢,扩大活动影响力。
4. 社区居民:特别邀请社区居民参与,增进社区与购物中心的互动交流。
八、活动流程1. 开幕式(10月1日)- 10:00-10:30 开幕式致辞,介绍活动安排。
- 10:30-11:00 文艺表演,包括歌舞、乐器演奏等,展现国庆节的喜庆氛围。
商超国庆节集客活动方案一、活动主题庆祝国庆,乐享购物——商超国庆节集客活动二、活动名称“繁荣国庆,购物狂欢”三、活动背景随着我国经济的持续健康发展,人民生活水平的不断提高,国庆节作为我国的重要节日,已经成为广大消费者购物、休闲、娱乐的黄金时期。
各大商超纷纷抓住这一机遇,举办各类活动以吸引顾客,提升销售业绩。
在此背景下,为庆祝中华人民共和国成立72周年,进一步激发消费者购物热情,我们策划了此次“商超国庆节集客活动”,旨在为广大消费者提供一个愉快的购物体验,同时提升商超的品牌知名度和美誉度。
四、活动目的1. 庆祝中华人民共和国成立72周年,营造浓厚的节日氛围。
2. 通过举办丰富多彩的促销活动,吸引更多顾客前来商超消费,提高销售额。
3. 增强商超品牌影响力,提升消费者对商超的认同感和忠诚度。
4. 拓宽商超与消费者的互动渠道,拉近彼此距离,为消费者提供更优质的购物体验。
5. 通过活动宣传,扩大商超在周边区域的市场占有率。
五、活动时间2022年10月1日至10月7日,共计7天。
六、活动地点XX商超各门店及线上平台。
七、活动对象1. 广大消费者群体,特别是对购物、休闲、娱乐有需求的消费者。
2. 商超会员客户,提供更多专属优惠和增值服务。
3. 周边社区居民,通过地推活动吸引更多居民参与。
4. 线上用户,通过电商平台及社交媒体渠道参与活动。
八、活动流程1. 活动预热(9月25日至9月30日)- 通过商超官方网站、社交媒体平台、门店海报等形式进行活动预告,公布活动内容、时间、地点等信息。
- 针对会员客户发送短信或邮件通知,提前告知会员专属优惠。
- 在周边社区进行线下宣传,发放活动传单,增加活动知晓度。
2. 活动启动(10月1日)- 举行简短而隆重的开幕式,邀请商超高层领导、合作伙伴、媒体及部分消费者参加。
- 开幕式上公布活动期间的具体促销政策、抽奖活动等信息。
3. 促销活动(10月1日至10月7日)- 实行全场折扣,不同商品类别设置不同的折扣力度。
2019国庆商场活动策划3篇20xx国庆商场活动策划1活动主题:庆十一品牌建材十元一元大放送活动时间:月日月日活动主题:庆十一品牌建材十元一元大放送活动地点:商场前广场具体活动内容:一、一元、十元惊爆限量商品大抢购与商家协调,让商家提供一元和十元惊爆商品,用于促销。
在活动期间,每天推出一定数量的特价产品。
由商家与商场按6:4共同承担差价。
(时间:月日月日)一元十元产品放在大厅统一销售。
购物满1000元即可抢购一元十元商品。
二、购物得大奖力帆轿车开回家凡月日月日在商场购物的消费者,可把购物收据的财务联放入抽奖箱内,参与商场于月日下午统一抽奖活动。
奖项有:一等奖:力帆三厢汽车一名二等奖:洗衣机三名三等奖:空调被五十名纪念奖:杂物袋若干备注:个人所得税及其他相关费用获奖人个人承担三、全市最低价承诺商家联手签名,承诺低价销售,同品牌同型号全市最低价。
与商家协调,让商家签订低价承诺,若违反,商家双倍返还差额。
附:促销活动告业主书尊敬的各位商户:您好! 月日日的活动,由于各个商家的配合,取得了基本成功。
为了进一步带动商场的人气,增加商场的销售额,经市场研究决定,将于月日月日举办大型促销活动,希望借此促销活动进一步带动商场人气。
现把国庆促销活动的具体计划公布给各地板商家,希望各商家继续给予积极配合。
具体促销活动及相关情况如下:国庆活动主题:庆十一品牌建材十元一元大放送活动时间:月日月日具体活动内容:一、一元、十元惊爆限量商品大抢购与商家协调,让商家提供一元和十元惊爆商品,用于促销。
在活动期间,每天推出一定数量的特价产品。
差价由商家与商场按6:4共同承担。
(时间:月日月日)二、5%返现活动期间,商场返还消费总额的5%现金给消费者(以成交额为准)。
返现由商家承担,活动期间商场实行统一收银。
(特价、团购商品除外)三、商家签名低价销售全市最低价商场在规定时间,要求商家联手签名,承诺低价销售,同品牌同型号全市最低价。
与商家协调,让商家签订低价承诺,若违反,商家双倍返还差额。
国庆节百货商场活动方案(精选7篇)国庆节百货商场活动方案(精选7篇)为了确定活动的圆满进行,常常要根据具体情况预先制定活动方案,活动方案具有内容条理清楚,步骤清晰的特点。
那么问题来了,活动方案应该怎么写?以下是小编为大家收集的国庆节百货商场活动方案(精选7篇),欢迎大家分享。
国庆节百货商场活动方案1一、活动目的:中秋节已经结束了。
因为人们在节日期间走亲访友,家里有大量的礼品。
所以国庆期间我们店的销售思路应该是在日常消费品上。
因此,我们可以在十一国庆期间再次组织“超低货,严打”,在十一国庆发起购买超低货的抢购热潮,再次吸引人流,带动店内的人流和销售高峰。
二、活动主题:精彩生日,举国同庆。
三、活动时间:20xx年xx月xx日-20xx年xx月xx日。
四、活动:1、国庆节很好玩,可以看精彩的剧。
活动期间,在xx西门,xx邀您一场精彩的xx演出,高雅的表演风格,多样的文艺形式,让您在国庆大饱眼福!2、我是中国人,国旗送。
国庆节,凡在本超市二楼一次性消费满38元者,可凭收据到一楼服务台领取一面小旗子。
(限量500张,送完为止)3、秋装上市,名品服装展。
10月1日起,xx三楼时尚服饰馆,名品秋装将隆重上市,休闲装、商务装、职业套装等新名品将陆续登场。
几百件衣服总有一件符合你的口味。
请来锦上花xx秋装展。
4、名品夏装,当季折扣,超低特价,最后清仓。
活动:10月1日—7日(7天)10月1日起,xx广场三楼名品男女夏装,换季折扣,超低价格,让你心动到家。
带上你的家人去淘宝参加xx名品服装特卖吧!百货部会把柜台安排在三楼和四楼。
如果有外卖,会统一处理。
5、国庆快乐实惠日颂歌:7天国庆假期,每天都推出超级震撼的价格。
让客户感受到实实在在的好处。
除了菜价,价格惊爆的部门还有:二楼食品、白酒、洗洁精、百货、针织、食品、白酒。
在选择商品的时候,根据xx最近的活动,需要有针对性的挑选商品。
原则上是持平毛利。
特殊情况可以做负毛利。
国庆节商场超市促销活动方案汇总一、活动主题:迎国庆, 惠不停二、促销时间:-____月____日三、活动目的:1.借助国庆节的到来, 策划实施一系列大型促销活动, 刺激消费群, 吸引目标消费群及潜在的消费群, 最大限度地扩大销售额;2.通过____周年策划一系列与爱国有关的宣传活动, 大力弘扬以爱国主义精神, 扩大企业知名度, 进一步树立商场“热爱祖国, 关心教育”的社会形象。
四、活动地点:各店五、活动企划:活动一: 迎国庆, 惠不停,____月____日--____月____日活动期在本商场推出系列“迎国庆、优惠大酬宾”活动, 天天惊爆价, 天天会员独享价, 让你疯狂购到底!要求:1.各店必须提前____天向总部作出每日惊爆限时抢购价、会员独享价书面申请。
2、各店要做好充分的活动准备与宣传, 确保天天惊爆价, 天天会员独享价达到聚集人气, 制造轻松效应, 提升销售额的目的。
3.主题装饰另附效果图活动二: 购物送国旗____年____月____日到我商场消费者消费满____元以上, 均可以服务台领取小国旗一面, 凭电脑小票到服务领取, 每张小票限送一面, 限量____面, 送完即止。
活动三: 爱国主义宣传画展活动期间广场制作“弘扬爱国主义精神”的宣传画, 主要内容为中国、国旗、国歌、国微、国歌、名人展;注: 宣传画布置商场、大门口(附图)。
活动四:“迎国庆, 惠不停”大型文艺晚会演出。
-____月____日期间各店联合企事业单位、厂商、供应商在商场大门口大舞台举行精彩演出, 要求期间穿插宣扬爱国爱企业这主题的互动游戏。
六、活动宣传:1)DM海报宣传单:A.DM活动时间: ____年____月____日-____月____日B、印量____张, A3纸4P, 105G铜版纸.2)大门口海报宣传。
3)商场广播滚动广播。
4)卖场内用喇叭充分营造购物节庆气氛。
国庆节商场超市促销活动方案汇总(二)一、活动时间: ____月____日(周一)-____月____日(周三)二、活动主题: 国庆十天欢乐颂抽奖返券乐翻天三、活动内容:活动一: 国庆十天欢乐颂购物送券乐翻天金秋国庆, ____沸腾, ____购物广场、____人民商场店秋季商品全新上市, 穿着类、百货类商品当日累计满200送____元购物券, 满400送100购物券, 满600送150购物券。
2019超市国庆促销活动方案----WORD文档,下载后可编辑修改----2019超市国庆促销活动方案(一)一、活动目的:在国庆节期间,我商场的销售思路应在日常消费品上,因此我们在十一期间,可以再次组织,"超低商品、重拳出击",推出十一超低商品的抢购大潮,再次吸引人气,带动商场的人流及销售高峰。
二、活动主题:精彩华诞,举国同庆三、活动时间:x月xx日-xx月x日(据报纸消息,可能黄金周放假有所变动,因此,活动时间根据情况可能随时调整)四、活动内容:1、国庆节里乐无边,精彩大戏随您看9.31.1-7日活动期间,在惠万家西门口,惠万家为您在南阳邀请来了精彩的文艺演出,高雅的演出风格,多种多样的文艺形式,让您在国庆节里大饱眼福!2、我是中国人,国旗大派送:国庆节当天,凡在我超市二楼一次性购物满38元,即可凭小票到一楼服务台领取小国旗一面。
(限500面,送完为止)3、秋装上市,名品服饰展示会10月1日起,惠万家三楼时尚服饰馆,名品秋装隆重上市,休闲装、商务装、职业套装等新款名装靓丽登场,上百款服饰总有一款适合您的品位,敬请光临锦上花20xx秋装展示会。
4、名品夏装、换季打折,超低特价、最后清仓活动时间:xx月x日--x日(7天)10月1日起,在xxx广场举办三楼名品男女夏装,换季打折活动,超低的价位,让您心动到家,带上您的家人,到xx西门名品服饰特卖场来xx吧!由百货部安排三四楼各专柜,有出外卖的,统一安排处理。
5、国庆七天乐欢乐实惠颂:国庆7天假,每天推出一款超惊爆价。
让顾客能感到实实在在的实惠。
除了菜价外,出惊爆价的部门依次为:二楼食品、酒饮、洗化、百货、针织、食品,酒饮。
选择商品时,根据惠万家的近期活动,要有针对性的选择商品,原则上为平毛利。
情况特殊可作负毛利。
一定要在活动期间作出清早买菜老太太满场飞奔的情况6、购物有奖刮刮乐,惊喜大奖乐翻天:在10.1-5日,凡在我商场二楼次性购物满38元,或是在一三四楼一次性购物满58元,即可凭购物小票参加国庆刮刮乐活动,获得刮奖卡一张,刮开涂层,便可获得对应奖品:一等奖:29英寸康佳纯平彩电一台;二等奖:澳柯玛洗衣机一台!三等奖:电饭锅一台;参与奖:洗衣粉一袋或是醋一瓶。
商场国庆活动策划方案2019一、活动背景1、xxx 电器有限公司成立19 周年,为更好的证明了家家乐的实力,传达xxx 的经营理念,提升企业品牌形象,展开全方位的推广活动势在必行。
2、直接竞争对手好万家利用大量资金(无论是在电视广告、报纸、单张上)全力反搏;国美电器欲于国庆前后在新塘开业; 大环境上,国美、苏宁、永乐等电器连锁大鳄正在吞噬二、三级别市场,家电行业激战越演越烈。
3 、为了减少家家乐电器有限公司挂绿店的搬迁造成的负面影响,强势宣传博罗店的成功签约。
4 、中国传统的国庆节,是一个假期较长,消费水平强,拉动商品消费、实行品牌宣传的好机会。
综上所述,我们应充分利用以上契机,最合理的整合资源,有计划、有策略的展开一次时间跨度较长的系列促销活动,带动经济增长,实现品牌形象与商品销量的同步提升。
二、活动主题及思路1、活动主题司庆期间活动口号:诚信铸就、十九辉煌; 众店齐庆、礼礼俱到;(具体时间:9月24日——9月30日)国庆期间活动口号:贺国庆、一元家电惊爆全城,挑战价格极限。
(具体时间:9 月28 日——10 月9 日)2、活动思路:充分利用两大契机,通过特惠酬宾、豪礼派送、一元特价机热销等一系列促销手法,直接让消费者“礼”、“利”双收,从而提升公司商品销量及体现家家乐辉煌历史。
3 、活动时间:9月24——10月9日三、活动地点:家家乐各连锁店(包括河源店)四、活动组织:总监督:总负责部门:销售管理、采购部、各分店各分店总负责人:各分店店长(监督人:销售管理部、采购部)五、活动内容及安排:1 、各分店全场特价各分店特价商品要保持在80%以上,特价商品主要定位在a、库存量较大、急需处理商品b、其它商家主推商品及公众敏感性机型c、我司主推商品d、厂家规定特价商品。
具体特价商品及销售定位见商品部下达的销售定位表,要求特价与原价的差别有一定的幅度。
2 、来就送(司庆有喜、畅饮畅赢,1000 瓶可乐与您饮)活动主要针对司庆期间光临家家乐电器连锁店的顾客,不需购物即可免费赠送小可乐一瓶,人限1 支,先到先得,送完即止。
可乐可由市场部统一购买或由各分店根据自身需要购买,各店限350 支,要做到有计划、有节制派送,活动结束后根据实际送出数量再和市场部结算。
3、购又送(购物送麦当劳券)活动主要针对国庆期间在家家乐电器连锁店购物的顾客,凭购物单,购物满1000元送价值20 元麦当劳使用券;购物满3000元送价值30元麦当劳使用券;购物满5000元送价值50元麦当劳使用券;购物满5000 元送价值100 元麦当劳使用券。
日日新店由负责联系券,新塘店由负责联系,河源店由负责联系,先从麦当劳或肯德基负责哪出50张,10月4日各分店活动结束后根据实际送出数量再和对方结算。
4、厂家好礼送主要根据厂家在我司活动期间所推出的优惠政策配送的赠品及日常所配送的赠品,要求在活动前由采购部根据厂家赠品配送政策及我司所存有的赠品做统一配送并于活动前2 天传到各分店,各分店根据采购部所制定的赠品配送政策事先书写好海报,活动前1 天晚上张贴在对应商品上,同时采购部根据赠品在活动前根据赠品情况实行对应调拨。
5、老总签名、字字重金活动期间联系众厂家资源分别在9月24日、25日,10月1日、2日、8 日、9 日(星期六、日)展开老总签名售机活动,活动形式:签名优惠、现场竞猜、游戏娱乐、文艺表演、购机有礼、现场新机及主推机展示、赠送礼品等。
(具体内容根椐采购部提供的资源再来安排)6、元超低价活动a 、活动时间:9月24日——26日;10 月1日——3日b 、超低价商品明细表(仅供参考, 具体由采购部确定)价位商品数量单价合计亏损风筒5 台20 元100 元95 元烫斗5 台30 元150 元145 元电话机5 台30 元150 元145 元风扇5 台40 元200 元195 元微波炉1 台280 元280 元279 元元DVD 1 台280 元280 元279 元1 元 彩电 1 台 600 元 600 元 599 元总计 1760 元 1737 元3 店共 5280 元 5202 元两天共 10560 元 10404 元、每天的排队的前 150名顾客都能够领取抽号券。
(凭单张排队 )、9月 24日—10月 3 日各分店每天购物满 1000元以上即送 1张, 每天最多送出 50张,每店至 10月 3日通过购物最多送出 550张 d 、方法: 9月 24日— 26日;10 月 1日— 3日各分店每天上午 9:30 开始派发抽号券,排队两列,一列为通过购物已经拿到抽号券,一列 为没有抽号券人员,派发只派发给没有抽号券的一列,后两列共同把 抽号券的抽号联投入到希望购买对应商品箱子内,事先说明每人只能 有一张,如发现一人有两张或多张的只按照 1 张有效计算,其它的按 作废处理。
各分店箱子由各分店美工负责制作并在箱子上书写“ XX 商 品,1 元”及数量,并在现场用大海报纸书写细则。
现场负责人:派发 前由行政专员负责对本项活动用话筒讲解,并有 4 名售后服务人员负 责现场秩序 (廖总事先安排 ) ,派发人员:文员、财务人员。
e 、美工在活动前书写抽奖明细海报 ( 活动开始前日晚在店门口划出 “领取现金抽号券及购买超低特价机”排队处,并拉起排队隔离绳墙。
店长安排两名员工提前在排队处接待及解释活动的具体做法,控制现 场气氛f 、超低价抽号券由市场部设计,数量 4000 张,各分店平分,由行政 专员负责盖店章并负责暂时保管,于活动前交现场负责人。
现场派发 超低价抽号券及超低价商品购物负责人:行政专员、文员、财务人员g 、所有超低价商品必须在活动前开好收据在相对应地方填写商品名 称、型号、价格并盖本分店章,后交各分店负责本次活动的财务人员c 、超低价抽号券 2 种领取途径: (a) (b)处,由其在收款人处书写自己的名字活动前统一保管,因本次超低价 商品为非正常销售,顾客抽中后即在现场交款,由现场财务人员负责 收款,活动结束后统一交到财务,如为赠品列为营业外收入,正常商 品亏损列入店费用。
h 、当天所有超低价商品统一堆放在店门口显眼处,并由美工负责书 写海报并张贴在相对应超低价商品上,要求堆放要有气势,当通过抽 号产生购买超低价商品后,由现场司仪宣布中奖号码,并把超低价抽 号联交到售超低价商品处,现场负责人通过检查顾客的顾客联和抽号 联及骑缝章是否相信吻合来判定,如无误在现场付款后现场领取超低 价商品。
i 、活动开始的前一天晚上 (营业结束时 ) ,各店把超低特价海报全部 张贴于店门口显眼位置。
要求海报价格、商品及数量要明确突出,并 尾注:数量有限,送完即止。
每次活动前晚由各分店行政专员负责安 排布置好超低价购物现场,并拉好隔离带,同时安排美工书写“排队 处”j 、在派发超低价购物券前由现场负责人通过咪头或大声公讲解超低 价购物细则。
在派发超低价及抽号过程中由售后中心安排维修师傅 (4 人)维持现场秩序。
、活动期间凭本公司购物满 1000 元及以上收款单据,即可参加抓 现金一次。
满 5000元及以上抓两次 ;购物满 10000元以上可抓三次, 最多三次。
(b ) 、抓现金单据当日有效,对已抓现金客户的单据由抓奖负责人注 明“已抓奖,此单作废”字样。
(c ) 、顾客所抓硬币,通过现场抓奖负责人点数核对后,可直接在兑 奖区领7、 购物抓现金活动a 、活动时间: 9月24日—— 26日;10 月1日——3日 b 、 活动地点: 家家乐各连锁店c 、活动方式: 购物抓现金 d 、 方法规则:(a)取现金,并登记。
(须登记相关资料:抓奖人姓名、身份证号码、地址、电话、购物金额、单据号码、抓现金金额等) e 、美工在活动前书写抓现奖明细海报(活动开始前日晚在店门口规划好“购物抓现金”区。
店长安排两名员工提前在排队处接待及解释活动的具体做法,控制现场气氛。
f 、各分店美工负责各分店抓现金箱; 行政专员兑取抓现金的一元硬币,数量可根据抓现金箱的大小来安排。
8 、演艺狂欢、热力酬宾a 、活动时间:9 月24 日—25 日、10 月1 日—2 日、10 月8 日——9 日(活动期间星期六、日,具体情况也调整)b 、活动地点:家家乐各连锁店店门外c 、活动形式:根据厂家提供的文艺资源,在现场展开歌舞表演、互动游戏、礼品派送、现场靓机展销等一系活动。
d 、场地气氛营造:拱门、汽球、彩旗、横幅、促销帐篷布置以外,着重于舞台、舞台背景、音响(调试)、产品展示为主。
e 、采购部根据厂家回复情况与市场部做统一调整和安排表演具体时间、内容、具体厂家。
f 、司仪、文艺节目、互动游戏、现场赠送礼品(糖果火为主)要提前由市场部审核,尽量做到最有影响力。
9 、放心服务全方位体验a 、活动目的:目的是在消费者心中提升我司的服务形象,本次活动无论是从售前、售中还是售后一体化、全方位较以前有所改观,当前各家电连锁商品、质量、价格基本相同,仅仅从三方面竞争已经很难 由绝对胜出的把握,在服务方面的提升是当前各商家所追随的,但真 正在服务方面有所突出是少之又少,我司在此时推出也是胜人一筹的 措施,提升消费者购物的附加值。
9月 24日—— 10月9日(如消费者反应强烈可继续实 (a) 、售前服务体验 ;(b) 、售中服务体验 ;(c) 、售后服e 、活动详解及分:A 、售前服务:主要是指免费接送消费者,当前在家电零售行业免费 接送在广州还未曾见过,在超市行业已 早实施,推出此项业务主要基 于:创造增城首家,制造舆论效果,从侧面提升家家乐的影响力 ; 费用 不是很大 ;突出家家乐的服务质量 ; 为以后的服务提供借鉴依据。
实施措施:(a) 时间:9月 24日—10月 9日,24日前通过广告宣传,逐步把顾客 注意力注意到家家乐,国庆前再通过广告宣传活动内容以此把活动推 向高潮。
(b) 是以打电话预约形式完成 (未形成惯性,避免无目的性 ) ,我司通 过广告形式向顾客说明预约电话号码,一般情况下是提前 1 天预约, 次日根据顾客的购买时间定时到顾客家中接人。
(c) 各片区、分店接电话负责人:各分店文员,分店文员接电话后登 记顾客的姓名、电话号码、地址、及接送时间,如顾客需当天来店内 购买,文员电话至接送司机,司机负责到顾客家中接人,每天下班前 文员负责登记需接顾客名单并交班给车队长。
(d) 接顾客车安排:增城区安排面包车接顾客,新塘安排售后面包车 接顾客,河源安排长安面包车接顾客,由车队长负责安排接顾客司机 ( 原则上一b 、活动时间: 施)c 、活动主题: 家家乐电器放心服务全方位体验d 、活动内容:务体验。
个司机负责一天接顾客的工作) 。
如司机把顾客接到店内后又到其它地方接顾客首先到仓库询问是否有到该地方的货物并顺代送货。