PowerPoint培训教程
- 格式:docx
- 大小:11.93 KB
- 文档页数:3
ppt培训教程PPT培训教程PPT(PowerPoint)是一种常用的演示文稿制作工具,广泛应用于教育、商务等领域。
本教程将介绍PPT的基本操作和设计要点,帮助初学者快速上手。
一、PPT基本操作1. 打开PPT软件,选择新建演示文稿。
PPT软件一般会提供多种模板供选择,可以根据需要选择适合的模板或自定义演示文稿。
2. 在幻灯片上添加文本。
在幻灯片上单击鼠标左键,就可以添加文本框。
在文本框内输入文字,并可以选择字体、字号、加粗、倾斜等格式。
3. 添加图片。
可以通过点击“插入”选项卡中的“图片”按钮,选择图片文件并插入到幻灯片中。
可以通过拖拽调整图片的位置和大小。
4. 插入形状和图表。
通过“插入”选项卡中的“形状”和“图表”按钮可以插入各种形状和图表,用来展示数据和信息。
5. 设定幻灯片切换方式。
可以通过“切换”选项卡中的“幻灯片切换”按钮选择幻灯片之间的切换效果和动画效果,如淡入淡出、推移、旋转等。
6. 设定幻灯片播放方式。
通过“幻灯片放映”选项卡中的“从当前幻灯片开始放映”按钮可以预览和演示幻灯片。
二、PPT设计要点1. 选择合适的幻灯片模板。
PPT软件提供了多种漂亮的模板,可以根据演示的主题和目的选择合适的模板。
2. 简洁明了的内容。
幻灯片的内容应该简洁明了,不要在一张幻灯片上放置过多的文字和图片,以免干扰观众的注意力。
3. 使用有吸引力的图片。
适当使用有吸引力的图片可以增加幻灯片的吸引力和视觉效果,但要注意图片的质量和版权问题。
4. 使用一致的字体和颜色。
为了保持整体的协调性,建议在整个演示文稿中使用一种或少数几种字体和颜色,避免刺眼和混乱的效果。
5. 注意排版和布局。
文字和图片的排版和布局要合理,避免文字过分拥挤或图片过于松散,同时要保持整体的平衡和统一。
6. 添加适当的动画效果。
适当的动画效果可以增加幻灯片的活力和吸引力,但要注意不要过度使用,以免分散观众的注意力。
总结:本教程介绍了PPT的基本操作和设计要点,帮助初学者能够快速上手。
PowerPoint课件制作培训教案第一章:PowerPoint概述1.1 PowerPoint简介了解PowerPoint的基本功能和用途熟悉PowerPoint的界面和操作方式1.2 PowerPoint的版本比较了解不同版本的PowerPoint及其特点掌握如何在不同版本之间进行转换第二章:演示文稿设计2.1 演示文稿的主题与风格选择合适的主题与风格以符合演示内容学会自定义主题与风格2.2 幻灯片的布局与结构掌握标准布局、自定义布局的使用了解不同布局的特点和适用场景第三章:编辑与排版3.1 文本的编辑与排版输入、编辑和格式化文本插入、编辑和排格式文本框、列表等3.2 图片、图表和媒体文件的插入与编辑插入图片、图表和媒体文件学会调整图片、图表和媒体文件的大小、位置和格式第四章:动画与过渡效果4.1 动画效果的添加与编辑添加动画效果到文本、图片等元素调整动画效果的播放顺序、时间等4.2 过渡效果的设置与应用设置幻灯片之间的过渡效果选择合适的过渡效果以增加演示文稿的观赏性第五章:演示文稿的播放与输出5.1 演示文稿的播放设置熟悉幻灯片播放的多种方式设置播放时的动画、过渡效果等5.2 演示文稿的输出与分享掌握将演示文稿输出为不同格式的方法学会将演示文稿到线上平台进行分享第六章:互动与注释6.1 添加互动元素插入超和动作按钮创建幻灯片间的交互跳转6.2 使用注释功能为幻灯片添加注释了解如何在演示时使用注释功能第七章:数据可视化7.1 图表的插入与编辑插入各种类型的图表学习图表的设计与编辑技巧7.2 数据透视图的使用了解数据透视图的基本功能掌握数据透视图的创建与编辑方法第八章:演讲与排练8.1 演讲技巧学习演讲时的语言、肢体语言和演示文稿配合技巧提高演讲的吸引力和说服力8.2 排练与计时使用排练计时功能进行演讲排练掌握幻灯片播放的时间控制第九章:协作与共享9.1 多人协作编辑了解PowerPoint的多人协作功能学习如何进行多人编辑演示文稿9.2 共享与发布将演示文稿共享给其他人学习如何发布演示文稿供他人观看或第十章:进阶技巧与优化10.1 使用母版了解母版的作用和功能学会如何使用母版来统一编辑幻灯片元素10.2 优化演示文稿学习如何优化演示文稿的性能和加载速度掌握压缩媒体文件以减小文件大小的方法10.3 保护演示文稿设置密码保护演示文稿了解如何限制编辑和复制演示文稿的内容重点和难点解析重点环节1:PowerPoint的基本功能和用途理解PowerPoint作为演示文稿软件的核心功能掌握PowerPoint在教学、工作和其他场合的应用重点环节2:演示文稿的主题与风格选择选择和设计能够吸引观众注意的主题和风格了解如何通过主题和风格传达演示内容的关键信息重点环节3:文本的编辑与排版掌握文本编辑的基本技巧,如字体、颜色、大小等学会合理排版文本,使其更具可读性和吸引力重点环节4:动画与过渡效果的添加理解动画和过渡效果在演示文稿中的作用学习如何添加和调整动画和过渡效果以增强演示效果重点环节5:演示文稿的播放与输出熟悉演示文稿的多种播放方式学会将演示文稿输出为不同格式以便分享和保存重点环节6:互动与注释功能的应用学会使用超和动作按钮增加演示文稿的互动性掌握如何在演示时使用注释功能进行讲解和补充重点环节7:数据可视化的设计与展示理解图表在数据展示中的重要性学会插入和编辑图表,以及使用数据透视图进行分析重点环节8:演讲与排练技巧掌握有效的演讲技巧,包括语言、肢体语言和演示文稿的配合学习使用排练计时功能来练习演讲和控制时间重点环节9:协作与共享功能了解并掌握PowerPoint的多人协作和共享功能学习如何与他人协同工作并分享演示文稿重点环节10:进阶技巧与优化学习使用母版来统一编辑幻灯片元素掌握优化演示文稿性能和加载速度的方法学会保护演示文稿内容,限制编辑和复制本教案全面覆盖了PowerPoint课件制作的关键环节,从基础功能到进阶技巧,从演示文稿设计到演讲与分享,每个环节都是制作高效、吸引人的演示文稿的重要组成部分。
PowerPoint高级培训教程在当今数字化的工作和学习环境中,PowerPoint 已成为不可或缺的工具。
无论是用于商务演示、学术报告还是教育培训,一个出色的PowerPoint 演示文稿能够有效地传达信息、吸引观众,并留下深刻的印象。
然而,要想真正精通 PowerPoint 并制作出专业、引人入胜的演示文稿,仅仅掌握基本操作是远远不够的。
本教程将带你深入探索PowerPoint 的高级功能和技巧,帮助你提升演示文稿的质量和效果。
一、设计模板与主题一个精心设计的模板和主题可以为整个演示文稿奠定良好的基础。
PowerPoint 提供了丰富的内置模板,但如果想要与众不同,你可以自定义设计。
首先,考虑演示文稿的整体风格和目标受众。
是正式的商务场合,还是轻松的教育培训?根据不同的情境选择合适的颜色、字体和布局。
在自定义模板时,注意颜色的搭配要协调,避免使用过于刺眼或难以区分的颜色组合。
字体的选择要清晰易读,并且保持风格的一致性。
同时,合理安排页面的布局,确保重要内容有足够的空间突出显示。
二、图表与图形的运用图表和图形是直观展示数据和信息的有力手段。
PowerPoint 提供了多种类型的图表,如柱状图、折线图、饼图等。
在选择图表类型时,要根据数据的特点和要传达的信息来决定。
例如,如果要比较不同类别之间的数据,柱状图可能是较好的选择;如果要展示数据的趋势,折线图则更为合适。
对于图形的运用,可以通过形状、图片和 SmartArt 图形来增强视觉效果。
例如,使用箭头、流程图等来引导观众的视线,帮助他们更好地理解演示的逻辑。
在插入图片时,要确保图片的质量高清,并且与演示的内容相关。
可以对图片进行适当的裁剪、调整颜色和添加阴影等效果,使其与整个演示文稿的风格融合。
三、动画效果与转场适当的动画效果和转场可以使演示文稿更加生动有趣,但要注意避免过度使用导致眼花缭乱。
动画效果可以用于突出重点内容、展示步骤的顺序或者增加趣味性。
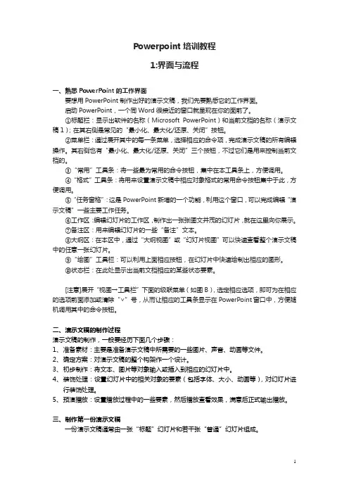
Powerpoint培训教程1:界面与流程一、熟悉PowerPoint的工作界面要想用PowerPoint制作出好的演示文稿,我们先要熟悉它的工作界面。
启动PowerPoint,一个同Word很接近的窗口就呈现在你的面前了。
①标题栏:显示出软件的名称(Microsoft PowerPoint)和当前文档的名称(演示文稿1);在其右侧是常见的“最小化、最大化/还原、关闭”按钮。
②菜单栏:通过展开其中的每一条菜单,选择相应的命令项,完成演示文稿的所有编辑操作。
其右侧也有“最小化、最大化/还原、关闭”三个按钮,不过它们是用来控制当前文档的。
③“常用”工具条:将一些最为常用的命令按钮,集中在本工具条上,方便调用。
④“格式”工具条:将用来设置演示文稿中相应对象格式的常用命令按钮集中于此,方便调用。
⑤“任务窗格”:这是PowerPoint新增的一个功能,利用这个窗口,可以完成编辑“演示文稿”一些主要工作任务。
⑥工作区:编辑幻灯片的工作区,制作出一张张图文并茂的幻灯片,就在这里向你展示。
⑦备注区:用来编辑幻灯片的一些“备注”文本。
⑧大纲区:在本区中,通过“大纲视图”或“幻灯片视图”可以快速查看整个演示文稿中的任意一张幻灯片。
⑨“绘图”工具栏:可以利用上面相应按钮,在幻灯片中快速绘制出相应的图形。
⑩状态栏:在此处显示出当前文档相应的某些状态要素。
[注意]展开“视图→工具栏”下面的级联菜单(如图B),选定相应选项,即可为在相应的选项前面添加或清除“∨”号,从而让相应的工具条显示在PowerPoint窗口中,方便随机调用其中的命令按钮。
二、演示文稿的制作过程演示文稿的制作,一般要经历下面几个步骤:1、准备素材:主要是准备演示文稿中所需要的一些图片、声音、动画等文件。
2、确定方案:对演示文稿的整个构架作一个设计。
3、初步制作:将文本、图片等对象输入或插入到相应的幻灯片中。
4、装饰处理:设置幻灯片中的相关对象的要素(包括字体、大小、动画等),对幻灯片进行装饰处理。
础培训课件•Powerpoint概述与基本操作•幻灯片编辑与格式化•插入图形、图片和多媒体元素•动画效果与幻灯片切换目•表格、图表和数据可视化工具应用•协作、分享与输出演示文稿录01CATALOGUE Powerpoint概述与基本操作010204 Powerpoint软件简介Microsoft PowerPoint 是一款由微软公司开发的演示文稿软件用于制作幻灯片、投影片、演示文稿等多媒体文件支持文本、图片、图表、音频、视频等多种元素广泛应用于商务、教育、科研等领域03启动与退出Powerpoint启动方式通过开始菜单、桌面快捷方式或双击已有演示文稿文件启动退出方式点击文件菜单中的“退出”选项或使用快捷键Alt+F4退显示当前演示文稿的文件名和程序名称标题栏显示当前演示文稿的状态信息,如页数、字数等状态栏包括文件、开始、插入、设计、切换、动画、幻灯片放映和审阅等选项卡,提供丰富的功能和工具功能区显示当前幻灯片的缩略图和编辑区域,可添加文本、图片等元素幻灯片窗格用于添加和编辑幻灯片的备注信息备注窗格0201030405界面布局及功能介绍点击文件菜单中的“新建”选项,选择空白演示文稿或根据模板创建新的演示文稿新建演示文稿保存演示文稿打开演示文稿点击文件菜单中的“保存”或“另存为”选项,选择保存位置和文件名进行保存点击文件菜单中的“打开”选项,浏览并选择需要打开的演示文稿文件030201新建、保存和打开演示文稿幻灯片编辑与格式化02CATALOGUE在菜单栏选择“开始”,然后点击“新建幻灯片”按钮,或者在幻灯片缩略图区域右键选择“新建幻灯片”。
插入幻灯片选中要删除的幻灯片,然后按键盘上的“Delete”键,或者在幻灯片缩略图区域右键选择“删除幻灯片”。
删除幻灯片选中要复制的幻灯片,然后按键盘上的“Ctrl+C”进行复制,接着在目标位置按“Ctrl+V”进行粘贴。
复制幻灯片插入、删除和复制幻灯片在占位符或文本框中输入文本内容,可以直接粘贴复制好的文本。
PowerPoint培训教程
作为一种广泛使用的幻灯片软件,PowerPoint可用于展示、教育、演讲等多个场合。
相信大家对于PowerPoint的使用不陌生,但是到底如何进行一次高质量的PPT制作,如何运用PowerPoint的丰富功能,却是很多人向往的课题。
因此,本文将从PowerPoint的基础知识、制作技巧、设计要点三个方面,为大家介绍一份完整的PowerPoint培训教程。
一、PowerPoint的基础知识
1. PowerPoint是什么?
PowerPoint是一款Microsoft公司开发的用于演示的软件,最初是作为微软的Office软件的一个组成部分而推出,目前广泛应用于教育、企业、政府等领域。
2. PowerPoint的版本
PowerPoint软件目前存在5个主要版本,分别是PowerPoint 2003、PowerPoint 2007、PowerPoint 2010、PowerPoint 2013和PowerPoint 2016。
其中,PowerPoint 2016
是最新的版本。
3. PowerPoint的功能
最基本的PowerPoint功能是制作幻灯片。
除此之外,PowerPoint还具备制作图表、图片编辑、音视频添加、动画特效、放映控制等多项功能,满足用户对于幻灯片制作的需要。
二、制作幻灯片的技巧
1. 幻灯片的结构和构成
幻灯片可以分为若干页,每一页又可以分为若干个部分。
每一页通常包含一个标题、一段简短的文字、一张图片或表格、若干个小标题、一条线性的思路和若干个补充说明。
在PowerPoint中,每一页的内容可以通过布局和主题进行设计。
2. 制作幻灯片的步骤
制作幻灯片的基本步骤是:打开PowerPoint软件→ 选择模板→ 添加文本和图片→ 设计布局和主题→ 设置动画和
转场效果→ 视频预览→ 保存幻灯片。
其中,文本和图片的
添加需要注意内容的精简和图片的分辨率,布局和主题的设计需要与文本和图片内容相匹配,动画和转场效果的设置需要适度抑制自我炫耀和过度设计。
3. 幻灯片的设计要点
幻灯片的设计要点包括:色彩搭配、字体选用、图片和图标的使用、背景选择等。
色彩搭配需要根据幻灯片的内容和风格进行选择,字体选用需要足够清晰、易读,图片和图标的使用需要准确、贴切,背景选择需要与内容相匹配,同时注意不要与文本和图片产生视觉冲突。
三、幻灯片的设计要素
1. 幻灯片的导航条
幻灯片的导航条通常位于底部,可以用来预览、跳转、播放和停止幻灯片。
在设计导航条时需要注意:导航条的位置要
明显、醒目,导航条尺寸要适当,导航条上的按钮需要明确,同时避免出现重复的按钮。
2. 幻灯片的主题
幻灯片的主题是PPT中的一个重要部分,可以实现幻灯片内容和风格的一致性。
在设计主题时需要根据幻灯片的内容和主题进行选择,避免花哨、复杂的主题。
同时,可以根据需要制作自定义主题。
3. 幻灯片的布局
幻灯片的布局是指不同模板下的页面布局,可以根据需要选择不同的模板和布局。
在设计布局时需要注意页面的平衡和对称,避免内容重复、拥挤。
同时,需要注意页面的比例和间隔,保证布局的统一性和美观性。
4. 幻灯片的动画效果
幻灯片的动画效果是指PPT中元素的运动和变换效果,可以实现幻灯片内容的生动、形象和可视化。
在设计动画效果时需要注意:要适度运用动画效果,避免过度炫耀和干扰,同时保证动画性的通顺和自然度。
总结:
PowerPoint是一个功能强大、应用广泛的软件,对于PPT 制作者而言,掌握基础知识、制作技巧和设计要点,是制作出优秀、高质量PPT的基础。
有了这份PowerPoint培训教程,我们相信您一定可以在幻灯片制作上进一步提升自己的技能和水平。