某化妆品公司薪酬管理制度(详细) (2)
- 格式:doc
- 大小:19.00 KB
- 文档页数:6
某化妆品公司销售部薪酬与绩效考核方案一、目的1、明确公司销售部门各岗位职责,落实目标计划管理方针;2、进一步加强和提升员工工作绩效、并与员工薪酬紧密结合;3、促进年度销售及市场目标的全面达成,实现企业发展与员工自身成长共赢。
1、绩效考核周期分为:季度、半年度和年度综合评估考核;2、每季度对大区经理、省级经理、美导进行考核,每半年再对大区经理、省级经理进行一次综合考评,年度对所有人员进行综合评估考核;3、季度考核采取百分制进行打分考核,年度再结合奖惩加(减)分方式进行综合评分考核;4、销售部每季结束后的次月5日前结束对上个季度员工的考核,并将季度考核结果由人事部及时反馈给被考核的各级人员;5、薪酬发放:因为是季度考核,所以考核兑现方式均在考核结束后的次月体现。
四、绩效考核的运用1、作为员工绩效薪酬的发放依据;2、作为员工年度综合奖励发放的依据;3、作为销售部全体员工晋级、转岗等考评的依据。
七、考核结果与薪资挂钩发放办法1、公司对销售部各岗位人员工作按季评价并按季与各岗位人员工资总额进行挂钩考核。
2、销售部各岗位人员月度工资总额分为月薪加提成两个部分,月薪为销售部各岗位人员月度工资(含基本工资、电话补贴及差旅补助),提成为各岗位相对应的业绩提成收入。
3、公司依据不同的岗位,将个人工资总额的70%—80%做为固定发放薪资部分,个人工资总额的20%—30%做为绩效考核薪资部分。
由于公司采取的是季度考核的方式,因此,每季度三个月的平均绩效薪将与各岗位季度绩效考评结果挂钩,并依据考核结果在每季度结束的次月兑现。
大区经理和省级每半年进行一次综合考评(综合考评形式另定),考核分三个等级,6、绩效考核结果运用:(1)对于美容导师两个季度连续评分在95分以上的,可以晋升一级;四个季度连续评分在95分以上的,除晋级外将直接作为公司销售部年度优秀员工,公司将给予现金奖励,同时还可作为集团同心勋章的候选人参加评比;对于两次连续评分55-75分的,需要降级处理;对于两次连续评分56分以下的,直接解聘。
某化妆品公司人员薪资福利方案总则:1。
公司委托第三方以人员外包的方式在各地区聘用地区岗位员工2.地区人员的薪资结构基本为:基本工资+岗位工资+考核奖金3.公司提供员工相应的社会保障和福利细则:一、员工岗位:1、储备护理师(合同试用期内的护理师)试用期内享有带薪培训资格(按一星护理师工薪标准,但无销售奖金)。
试用期后经考评合格,只可转为一星级护理师,享有一星级护理师工薪待遇试用期满后方可转正(不少于一个月),转正由个人申请、店长同意、地区培训同意、最终由地区经理批准2、护理师(一星/ 二星/三星护理师)护理师星级评定和升降标准另附。
3、储备店长(合同试用期内的店长)储备店长标准:必须有两年以上相关零售经验,最好是中/ 高档化妆品经验储备店长享有三星级护理师基本工资待遇不低于2个月的试用期,期满后方可允许申请一星店长职位4. 店长(一星/二星店长)店长星级评定和升降标准另附5. 销售内勤6. 业务主管7. 地区培训8地区经理二、员工工薪表:1、城市分类:上海、北京、广州为一类,其他城市为二类2、两类城市设立不同的基本工资/岗位工资和考核提奖基数1、护理师/店长基本工资/岗位工资/全勤奖标准:2、护理师/店长销售考核奖金提奖标准:09年考核指标确定的原则:A. 09年各店每月的指标为:08年的每月完成额;B. 08年各店的每次中、大促销售完成额在计算09年的考核目标时予以剔除,但该月该店中、大促期间的每日自然销售额,须按该店当月的平均日单产*1.2加以计算。
C. 08年开店时间未满一年的店铺,09年同期的每月的指标以08年地区“整年店铺月/年销售曲线”为标准计算确定;D. 新店的目标:新店前3个月的考核指标,一律以09年的目标为准,第4个月起,确定该店09年余下月份的考核指标。
考核指标的调整最低限度为:完成额和考核目标额之间的差额不得大于前3个月当地的完成额和考核目标额之间的平均差额;E. 店铺指标平均分到每位护理师名下,店长背店铺的指标,店长平时的完成额可平均或按护理师的完成额比例分配给店内的护理师。
某公司薪酬管理制度版本:A/0 编码:XM——HR——001 抄送:致各部门一、目的:为了适应企业快速发展要求与完善公司薪酬分配体系,规范员工工资的确定与调整,发挥薪酬的保健和激励功能,特制定本办法。
二、原则:1.守法及现实的原则:在相关规定的基础上,结合公司自身实际情况制订本制度;2.战略一致性原则:与公司发展战略相一致,通过弹性设计,充分发挥宽带薪酬的激励和导向作用,以保证公司的可持续性发展;3.公平性原则:关注内部公平性,通过岗位评估确定岗位在公司内部的相对重要性,进而确定相应薪酬水平;4.市场竞争力导向及前瞻性原则:强调薪酬竞争力,有效吸引高素质人才。
达到通用人才薪酬水平在本地区同行业有竞争力,骨干人才薪酬水平在全国同行业有竞争力;5. 绩效挂钩原则:建立以技能业绩为导向的薪酬分配机制,体现企业效益与员工利益相结合,加大变动收入的激励力度,使员工薪酬随绩效变化而相应变动,充分调动员工工作积极性能动性。
三、词语解释:1.薪酬:本文所称薪酬是指员工为本公司完成相应工作任务而获得的货币性报酬。
2.员工:是指入职某公司的在岗员工、管理人员等。
市场业务人员或美导人员若实行佣金制或奖金制等其它奖酬办法,可参照《某美导人员提成奖金管理规定》执行办理。
部分高管领导的薪酬按其它办法。
例外人员的情况参照相关订立协议。
四、管理机构1.薪酬管理委员会组长:社长成员:总助、财务经理、人事行政经理、品牌经理等2. 薪酬委员会职责:⑴审查人事行政部或财务部提出的薪酬调整策略及其他各种货币形式的激励手段(如年终奖、专项奖等)。
⑵审查个别薪酬调整及整体薪酬调整方案和建议,并行使审批权。
本制度所指薪酬管理的最高机构为薪酬管理委员会,日常薪酬管理由人事行政部负责,其它部门配合执行与建议。
五、制定依据1.本制度制定的依据是根据内、外部劳动力市场状况、地区及行业差异、个人与公司经营业绩、员工岗位价值(对企业的影响、解决问题、责任范围、监督、知识技能经验、沟通管理能力、工作条件环境风险等要素)及员工职业发展生涯与晋升通道等因素。
WORD 资料可编辑化妆品公司薪酬体系第一章薪酬管理规定第一条、目的为增强企业竞争力、凝聚力,吸引、留住、激励优秀人才,保障员工收入,促进公司经营业绩不断提高和企业健康发展,本公司特制定本管理制度。
第二条、适用范围本制度适用于公司的全体员工。
第三条、制度设计的原则1、规范、统一:建立符合公司实际的,可用于招聘、考核、培训、调岗等管理工作的薪资福利体系;2、公平性:确保企业薪酬福利水平不低于同行业、同地区类似岗位的标准;确保员工所获得的薪酬、福利正比于其岗位的贡献度;保证公平性;3、竞争力:薪酬福利水平将参照本地物价水平和同类企业、同等职位的薪酬、福利水平确定,以保证吸引、保留企业需要的人才;4、激励性:体现公司“以承担责任和贡献为主,更多地考虑对公司有直接贡献的能力”的人才评价的价值导向;5、经济性:不牺牲企业的长远利益去满足员工的短期利益最大化,保证薪酬福利水平符合企业的实际盈利水平和支付能力。
第四条、薪酬管理制度一、薪酬分配的原则1、“按劳分配”的原则:根据每一个员工所担负工作的难易程度、责任轻重、贡献大小确定薪酬;2、激励性:员工的薪酬水平与工作成绩直接挂钩,坚持薪酬支付以绩效、岗位贡献度为核心,向优秀员工倾斜,适当拉开差距,促使员工不断学习,激励员工提高为企业工作的热情;3、符合企业的实际承受能力:确定员工的薪资,将根据员工具备的能力(学识、经验、技能、发展潜力)和工作中的实际绩效等要素并结合企业的实际承受能力。
二、薪酬管理的原则1、人力资源部承担薪酬管理的直接责任;2、公司实行税前工资制;专业整理分享WORD 资料可编辑3、各级经理对直接下级的定薪和调薪有建议权。
三、薪资的结构1 、员工的薪资内容(1)、员工的薪资总体包括:固定工资、绩效工资、福利工资、奖金;(2)、月薪 = 固定工资 +绩效工资;2、固定工资:固定工资是根据岗位评价确定的工资,为保证员工基本生活需要而支付的工资。
3、绩效工资:绩效工资是依据员工的工作业绩,根据绩效考核结果而支付的工资,具体执行绩效考核实施细则。
第一章总则第一条为规范公司薪酬管理制度,激发员工工作积极性,提高公司整体竞争力,特制定本制度。
第二条本制度适用于公司全体正式员工,包括但不限于生产、销售、研发、管理等岗位。
第三条本制度遵循公平、公正、公开的原则,确保员工薪酬与其岗位价值、工作绩效、工作能力及公司发展状况相适应。
第二章薪酬构成第四条公司薪酬由基本工资、绩效工资、奖金和福利四部分组成。
第五条基本工资:(一)基本工资按岗位性质、工作年限、学历等因素确定,体现员工的基本生活需求。
(二)基本工资标准参照行业平均水平及公司实际情况制定。
第六条绩效工资:(一)绩效工资根据员工工作绩效、部门业绩及公司整体业绩进行考核,体现多劳多得的原则。
(二)绩效工资占比最高可达员工工资总额的40%。
第七条奖金:(一)奖金分为年度奖金和季度奖金,根据公司业绩和个人绩效进行发放。
(二)年度奖金发放比例为员工基本工资的10%-30%,季度奖金发放比例为员工基本工资的5%-10%。
第八条福利:(一)公司为员工提供五险一金(养老保险、医疗保险、失业保险、工伤保险、生育保险和住房公积金)。
(二)公司提供带薪年假、婚假、产假、丧假等法定假期。
(三)公司定期举办员工体检、培训等活动,提高员工福利待遇。
第三章薪酬调整第九条公司根据市场行情、公司业绩及员工个人表现,适时调整薪酬水平。
第十条薪酬调整分为以下几种情况:(一)公司整体薪酬调整:根据公司业绩和市场行情,对全体员工进行薪酬调整。
(二)岗位薪酬调整:根据岗位价值、工作难度等因素,对特定岗位进行薪酬调整。
(三)个人薪酬调整:根据员工个人绩效、工作能力等因素,对员工进行薪酬调整。
第四章薪酬管理第十一条公司设立薪酬管理办公室,负责薪酬制度的制定、执行和监督。
第十二条薪酬管理办公室负责以下工作:(一)制定和完善薪酬制度,确保薪酬制度符合国家法律法规和公司实际情况。
(二)负责薪酬的核算、发放和调整工作。
(三)对薪酬制度执行情况进行监督,确保薪酬制度的有效实施。
化妆品公司员工工资保密管理办法
一、目的
为了维护公司的商业秘密,保护员工的个人隐私,规范员工的工资管理,特制定本办法。
二、适用范围
本办法适用于公司所有正式员工和试用期员工。
三、工资保密原则
1. 公司对员工的工资信息实行严格的保密制度,未经公司授权,任何员工不得泄露自己或他人的工资信息。
2. 公司对员工的工资信息实行分级管理,不同级别的管理人员只能查看和管理其职责范围内的员工工资信息。
3. 公司对员工的工资信息实行定期审查,确保员工工资信息的准确性和保密性。
四、工资保密措施
1. 公司将员工的工资信息作为商业秘密进行保护,不得在公共场合、社交媒体等途径透露员工工资信息。
2. 公司将对员工的工资信息进行加密处理,确保数据安全。
3. 公司将对员工的工资信息进行定期备份,防止数据丢失。
4. 公司将对员工的工资信息进行定期清理,确保数据时效性。
五、违规处理
1. 违反本办法的员工,公司将视情节轻重给予警告、罚款、降级、解除劳动合同等处罚。
2. 对于造成公司损失的,公司将依法追究其赔偿责任。
六、其他
1. 本办法自发布之日起实施。
2. 本办法的解释权归公司人力资源部所有。
某化妆品公司薪酬管理制度(详细)第一篇:某化妆品公司薪酬管理制度(详细)某公司薪酬管理制度批准审核作成时间时间时间版本:A/0 编码:XM——HR——001抄送:致各部门——保密程度*机密*未经批准,请勿影印——名称页码共四页第一页版本A/0 薪酬管理制度部门人事行政/财务部一、目的:为了适应企业快速发展要求与完善公司薪酬分配体系,规范员工工资的确定与调整,发挥薪酬的保健和激励功能,特制定本办法。
二、原则:1.守法及现实的原则:在相关规定的基础上,结合公司自身实际情况制订本制度;2.战略一致性原则:与公司发展战略相一致,通过弹性设计,充分发挥宽带薪酬的激励和导向作用,以保证公司的可持续性发展;3.公平性原则:关注内部公平性,通过岗位评估确定岗位在公司内部的相对重要性,进而确定相应薪酬水平;4.市场竞争力导向及前瞻性原则:强调薪酬竞争力,有效吸引高素质人才。
达到通用人才薪酬水平在本地区同行业有竞争力,骨干人才薪酬水平在全国同行业有竞争力;5.绩效挂钩原则:建立以技能业绩为导向的薪酬分配机制,体现企业效益与员工利益相结合,加大变动收入的激励力度,使员工薪酬随绩效变化而相应变动,充分调动员工工作积极性能动性。
三、词语解释:1.薪酬:本文所称薪酬是指员工为本公司完成相应工作任务而获得的货币性报酬。
2.员工:是指入职某公司的在岗员工、管理人员等。
市场业务人员或美导人员若实行佣金制或奖金制等其它奖酬办法,可参照《某美导人员提成奖金管理规定》执行办理。
部分高管领导的薪酬按其它办法。
例外人员的情况参照相关订立协议。
四、管理机构 1.薪酬管理委员会组长:社长成员:总助、财务经理、人事行政经理、品牌经理等 2.薪酬委员会职责:⑴ 审查人事行政部或财务部提出的薪酬调整策略及其他各种货币形式的激励手段(如年终奖、专项奖等)。
⑵ 审查个别薪酬调整及整体薪酬调整方案和建议,并行使审批权。
本制度所指薪酬管理的最高机构为薪酬管理委员会,日常薪酬管理由人事行政部负责,其它部门配合执行与建议。
薪酬提成方案第一条薪酬是对员工为公司所做出的贡献和付出的努力的补偿,同时充分考虑工作性质、员工的学历、技能与经验,以达到公司吸引人才,激励、留住人才的目的。
第二条薪酬制度的设计体现公平性、竞争性和激励性原则。
1、公平性原则:薪酬以体现工资的外部公平、内部公平和个人公平为导向,在确定员工薪酬时以岗位特点、个人能力、工作业绩及揭阳市社会平均工资水平为依据。
2、竞争性原则:薪酬以提高市场竞争力和对人才的吸引力为导向,在充分调查竞争对手、揭阳不同层次企业工资水平的基础上确定薪酬水平。
3、激励性原则:薪酬以增强工资的激励性为导向,通过工资晋级或激励性工资结构激发员工工作积极性。
第三条本制度的适用范围是时尚丽都化妆品连锁店公司全体员工。
第四条薪酬水平根据今后的经济效益、物价水平、竞争对手的工资水平、社会平均水平及发展需要进行调整。
第五条薪酬结构:基本工资+岗位津贴+绩效工资+提成+工龄工资+全勤奖第六条岗位津贴反映每一个岗位的工作性质、责任、强度、难度,以及胜任本岗位所需的知识、技能、经验。
第七条为便于区分,根据工作性质相同的原则,将门店不同的工作岗位归入普通岗位(彩妆师、美容顾问、收银员)、店长助理、店长岗位三个职系,取消各门店副店长及主管这两个工作岗位。
为反映不同岗位的价值区别和体现公平,每个职系中,根据岗位工作内容、承担的责任、工作强度和复杂性、知识技能及工作环境的综合比较,将不同的岗位分为A、B、C三档,代表岗位由高到低的价值区别。
第八条岗位工资制实行定期调级制度。
每年年中(六月份)根据员工周年综合考核结果确定员工工资晋级、保持或降级。
调级的范围和比例由总经理办公会根据当年实现的效益和人力资源成本提出建议由总经理批准后执行。
具体流程如下,本人申请,店长审核,分管副总复核,总经理批准。
第九条工龄工资,时尚丽都工作满一年者,可享受50元/月的工龄工资,满两年者可享受100元/月的工龄工资,以此类推,300元封顶。
中小型化妆品销售公司销售管理人员薪酬设计在中小型化妆品销售公司中,销售管理人员的工作是至关重要的。
他们负责制定销售策略、监督销售团队的工作、推动销售业绩的提升等。
为了激励销售管理人员的工作积极性和创造力,合理设计薪酬制度非常重要。
以下是一个针对中小型化妆品销售公司销售管理人员的薪酬设计建议:1.薪酬结构薪酬结构应包含基本工资、绩效奖金和福利待遇等。
其中,基本工资是销售管理人员的固定收入,绩效奖金则是根据个人和团队的销售业绩来评定的额外报酬。
福利待遇包括各类社会保险、带薪休假、培训和职业发展机会等。
2.基本工资基本工资应根据销售管理人员的职位级别和工作经验合理确定。
一般而言,高级销售管理人员的基本工资会相对较高,而新进销售管理人员的基本工资较低。
此外,销售管理人员的基本工资应该随着业绩的提升逐步增加,以激励他们不断努力。
3.绩效奖金绩效奖金是根据销售管理人员个人和团队的销售业绩来计算的。
可以设定销售额或销售利润作为绩效评定的依据。
销售管理人员达到或超过预定销售目标时,可以给予相应的绩效奖金。
绩效奖金的金额应该能够反映出业绩的贡献,同时也要与公司的经济状况相适应。
4.激励机制除了基本工资和绩效奖金外,可以设立额外的激励机制,如提供股权激励、晋升机会和专业培训等。
股权激励能让销售管理人员分享公司的成长和价值,从而增加他们对公司的归属感和工作动力。
晋升机会和专业培训可以提供个人发展的空间,同时也可以增加员工的职业满意度。
5.福利待遇福利待遇应该包括各类社会保险(如医疗保险、养老保险等),带薪休假、弹性工作时间和健康检查等。
这些福利待遇可以帮助销售管理人员保持身体健康和工作的平衡。
另外,公司还可以提供培训和职业发展的机会,以提升销售管理人员的专业能力和竞争力。
综上所述,针对中小型化妆品销售公司销售管理人员的薪酬设计需要综合考虑不同因素,如职位级别、工作经验、业绩表现等。
合理的薪酬设计能够激励销售管理人员的积极性和创造力,帮助公司取得更好的销售业绩。
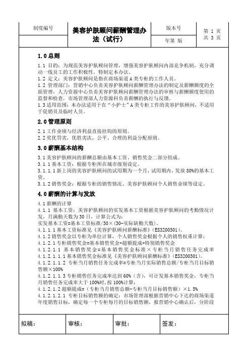
某化妆品公司美容护肤顾问薪酬管理办法1.1目的:为规范美容护肤顾问治理,增强美容护肤顾问内部竞争机制,充分调动一线职员的工作积极性,特制定本方法。
1.2 定义:美容护肤顾问是指在商场渠道A类专柜的工作人员。
1.2治理部门:营销中心负责美容护肤顾问薪酬治理方法的制定及薪酬额度的全面治理,人力资源中心负责美容护肤顾问薪酬治理方法的审核与薪酬额度使用的监督和检查,市场治理部人力资源科负责薪酬的执行与反馈。
1.3适用范畴:本方法适用于在“小护士”A类专柜工作的美容护肤顾问,不适用于促销员及临时人员。
2.0治理原则2.1工作业绩与经济利益直截了当挂钩的原则。
2.2奖优罚劣,优胜劣汰,公平、合理的利益分配原则。
3.0薪酬差不多结构3.1美容护肤顾问的薪酬总额由差不多工资、销售奖金二部分组成。
3.1.1差不多工资:依照专柜所在都市级别设定。
3.1.1.1新上岗的美容护肤顾问的试用期为一个月,试用期内,发放80%的差不多工资。
3.1.2销售奖金:依照专柜的销售情形、美容护肤顾问个人销售业绩等设定。
4.0薪酬的运算与发放4.1薪酬的运算4.1.1差不多工资:美容护肤顾问的实发差不多工资依照美容护肤顾问的考勤情形计发,月满勤天数为30日,运算公式为:实发差不多工资=差不多工资标准/30×(30-实际缺勤天数)。
4.1.1.1差不多工资标准见《美容护肤顾问薪酬标准》(ES3200301)。
4.1.2销售奖金以专柜为单位运算,个人销售奖金依照个人的销售权重运算;4.1.2.1专柜销售奖金=差不多销售奖金+超额提成+专门销售奖金4.1.2.1.1差不多销售奖金=差不多销售奖金标准×专柜当月销售任务完成率4.1.2.1.1.1差不多销售奖金标准见《美容护肤顾问薪酬标准》(ES3200301)。
4.1.2.1.1.2专柜当月销售任务完成率=专柜当月实际销售总额/专柜当月目标销售额×100%4.1.2.1.1.3专柜销售任务完成率达到60%(含),可计发差不多销售奖金,专柜当月销售任务完成率大于100%时,按100%运算;4.1.2.1.2超额提成=(专柜当月销售总额-专柜当月目标销售额)×1.5%4.1.2.1.2.1专柜目标销售额的确定:市场治理部依照营销中心下达的商场渠道年度销售目标,确定每一个专柜每月的目标销售额,报营销中心确认后,分时期下达至每个专柜。
化妆品公司薪酬体系第一章薪酬管理规定第一条、目的为增强企业竞争力、凝聚力,吸引、留住、激励优秀人才,保障员工收入,促进公司经营业绩不断提高和企业健康发展,本公司特制定本管理制度。
第二条、适用范围本制度适用于公司的全体员工。
第三条、制度设计的原则1、规范、统一:建立符合公司实际的,可用于招聘、考核、培训、调岗等管理工作的薪资福利体系;2、公平性:确保企业薪酬福利水平不低于同行业、同地区类似岗位的标准;确保员工所获得的薪酬、福利正比于其岗位的贡献度;保证公平性;3、竞争力:薪酬福利水平将参照本地物价水平和同类企业、同等职位的薪酬、福利水平确定,以保证吸引、保留企业需要的人才;4、激励性:体现公司“以承担责任和贡献为主,更多地考虑对公司有直接贡献的能力”的人才评价的价值导向;5、经济性:不牺牲企业的长远利益去满足员工的短期利益最大化,保证薪酬福利水平符合企业的实际盈利水平和支付能力。
第四条、薪酬管理制度一、薪酬分配的原则1、“按劳分配”的原则:根据每一个员工所担负工作的难易程度、责任轻重、贡献大小确定薪酬;2、激励性:员工的薪酬水平与工作成绩直接挂钩,坚持薪酬支付以绩效、岗位贡献度为核心,向优秀员工倾斜,适当拉开差距,促使员工不断学习,激励员工提高为企业工作的热情;3、符合企业的实际承受能力:确定员工的薪资,将根据员工具备的能力(学识、经验、技能、发展潜力)和工作中的实际绩效等要素并结合企业的实际承受能力。
二、薪酬管理的原则1、人力资源部承担薪酬管理的直接责任;2、公司实行税前工资制;3、各级经理对直接下级的定薪和调薪有建议权。
三、薪资的结构1、员工的薪资内容(1)、员工的薪资总体包括:固定工资、绩效工资、福利工资、奖金;(2)、月薪=固定工资+绩效工资;2、固定工资:固定工资是根据岗位评价确定的工资,为保证员工基本生活需要而支付的工资。
3、绩效工资:绩效工资是依据员工的工作业绩,根据绩效考核结果而支付的工资,具体执行绩效考核实施细则。
1.0目的按照公司经营理念和管理模式,依照国家《劳动法》中相关章节、管理政策和公司现在的实际情况,特制定本制度。
2.0范围本制度适用于公司全体员工(临时工除外)。
本制度所指工资,是指每月定期发放的工资,不含年终的奖金。
3.0工资组成3.1 我们公司的工资包括三大部分:基本工资+生活补贴费用+职务补贴费用+工作成绩奖励费用共4部分。
3.1.1基本工资:公司不分职务高低和工种差别,基本公司统一为2000元/月。
3.1.2补贴:住房补贴、伙食补贴、特殊岗位补贴、加班补贴四种。
3.1.3津贴:是根据国家《劳动法》和公司自己的相关规定,对一些特定岗位进行的一系列的补助。
3.1.4奖励:是公司内部为了刺激员工更好的完成工作任务,设定的一些激励奖金。
3.2工龄奖励:是指员工连续为公司服务,没有中途退出时一种激励机制。
3.2.1公司为鼓励员工长期为公司服务特设定工龄奖励。
3.2.2工龄奖金:3.2.2.1满一年:100元/月.3.2.2.2满二年:200元/月3.2.2.3满三年:300元/月3.2.2.4满四年:400元/月3.2.2.5满五年:500元/月3.2.2.6满五年后不再另外增加奖励。
3.3员工工资方案3.3.1员工工资职级划分为8级:普通员工级--熟练技工级--线长级---组长级---班长级--主管级---经理级---厂长级3.3.2普通文员享受组长级待遇、仓库管理员相当班长级、财务享受主管待遇。
3.4员工工资变动流程:线长口头提议---组长书面提报---部门主管建议意见----厂长审批----公司总经理最后批准。
3.5工资发放:公司员工的工资发放时间是每月15号。
如遇15号是节假日,工资发放顺延复工的第一天发放。
4.0工资计算4.1考勤统一由公司财务进行核实,并公布张贴考勤于公布栏内一天。
4.2公司财务根据《工资方案》计算出员工的工资,打印出来递交给公司pmc经理审核后,交公司总经理批准后发放。
美业公司薪酬制度范本一、总则第一条为保障公司员工权益,激发员工工作积极性,提高整体工作效率,根据国家法律法规及公司实际情况,制定本薪酬制度。
第二条本制度适用于公司全体员工,包括固定员工、临时员工和实习生。
第三条公司薪酬制度坚持公平、合理、激励的原则,注重员工个人能力与绩效,激发员工创造力和积极性,实现公司可持续发展。
第四条公司薪酬制度包括基本工资、绩效奖金、福利补贴、股权激励等部分,各部分构成比例根据公司实际情况和员工岗位特点进行调整。
二、基本工资第五条基本工资根据员工岗位、职级及工作年限等因素确定,分为岗位工资和职级工资两部分。
第六条岗位工资根据不同岗位的工作性质、难度、责任及公司经济效益等因素确定。
第七条职级工资根据员工个人能力、业绩及公司经济效益等因素确定,分为初职级、中职级、高职级和特级职级四个等级。
第八条新入职员工的基本工资根据其学历、工作经验和实际能力进行确定,试用期工资不得低于当地最低工资标准。
三、绩效奖金第九条绩效奖金根据员工个人绩效、团队绩效及公司经济效益等因素确定,分为月度绩效奖金、季度绩效奖金和年度绩效奖金。
第十条月度绩效奖金根据员工当月工作表现、任务完成情况及公司经济效益等因素确定。
第十一条季度绩效奖金根据员工季度工作表现、项目完成情况及公司经济效益等因素确定。
第十二条年度绩效奖金根据员工年度工作表现、业绩贡献及公司经济效益等因素确定,分为优秀、良好、合格和不合格四个等级。
四、福利补贴第十三条福利补贴包括五险一金、带薪年假、节日福利、员工体检、培训学习等,具体标准及范围根据公司实际情况和政府相关规定执行。
第十四条五险一金按照国家和地方政府的相关规定缴纳,为公司员工提供养老、医疗、失业、工伤、生育等保障。
第十五条带薪年假根据员工工作年限和实际工作需要进行申请,最长不超过15天。
第十六条节日福利根据国家法定节假日及公司实际情况进行发放,包括现金、礼品、购物卡等形式。
第十七条员工体检每年进行一次,费用由公司承担。
某化妆品企业专柜促销员薪酬管理办法1.1目的:为规范对促销员的治理,增强促销员内部竞争机制,充分调动促销员的工作积极性,特制定本方法。
1.2 定义:促销员包括商场促销员和超市促销员。
1.2.1商场促销员指在商场渠道专柜工作的人员,包括在B类专柜和C类专柜工作的人员。
1.2.2.超市促销员指在超市渠道专柜工作的人员。
1.3治理部门:营销中心负责促销员薪酬治理方法的制定及薪酬额度的全面治理,人力资源中心负责促销员薪酬治理方法的审核与薪酬额度使用的监督和检查,市场治理部人力资源科负责薪酬的执行与反馈。
1.4适用范畴:本方法适用于在“**”B、C类专柜工作的促销员,不适用于美容护肤顾问及临时促销员等。
2.0治理原则2.1工作业绩与经济利益直截了当挂钩的原则。
2.2奖优罚劣,优胜劣汰,公平、合理的利益分配原则。
3.0薪酬差不多结构3.1商场促销员的薪酬总额由差不多工资、销售奖金二部分组成。
3.1.1差不多工资:依照专柜所在都市级别等情形设定。
3.1.1.1新上岗的商场促销员的试用期为一个月,试用期内发放80%的差不多工资。
3.1.2销售奖金:依照专柜的销售情形,商场促销员个人销售业绩及销售达标情形等设定。
3.2超市促销员的薪酬总额由差不多工资、销售奖金二部分组成。
3.2.1差不多工资:依照专柜所在都市级别等情形设定。
3.2.1.1新上岗的商场促销员的试用期为一个月,试用期内发放80%的差不多工资。
3.2.2销售奖金:依照专柜所在都市级别、超市促销员个人销售业绩及销售达标情形等设定。
4.0薪酬的运算与发放4.1薪酬的运算4.1.1商场促销员薪酬的运算4.1.1.1差不多工资:实发差不多工资依照商场促销员每月的考勤情形计发,月满勤天数为30日,运算公式为:实发差不多工资=差不多工资标准/30×(30-实际缺勤天数)4.1.1.1.1差不多工资标准见《促销员薪酬标准》(ES3201101)。
4.1.1.2销售奖金以专柜为单位运算,个人销售奖金依照个人的销售权重运算;4.1.1.2.1专柜销售奖金=差不多销售奖金+超额提成4.1.1.2.1.1差不多销售奖金=差不多销售奖金标准×专柜当月销售任务完成率4.1.1.2.1.1.1差不多销售奖金标准见《促销员薪酬标准》(ES3201101)。
某公司薪酬管理制度批准审核作成时间时间时间版本:A/0 编码:XM——HR——001 抄送:致各部门——保密程度*机密*未经批准,请勿影印——名称页码共四页第一页版本 A/0 薪酬管理制度部门人事行政/财务部一、目的:为了适应企业快速发展要求与完善公司薪酬分配体系,规范员工工资的确定与调整,发挥薪酬的保健和激励功能,特制定本办法。
二、原则: 1.守法及现实的原则:在相关规定的基础上,结合公司自身实际情况制订本制度; 2.战略一致性原则:与公司发展战略相一致,通过弹性设计,充分发挥宽带薪酬的激励和导向作用,以保证公司的可持续性发展; 3.公平性原则:关注内部公平性,通过岗位评估确定岗位在公司内部的相对重要性,进而确定相应薪酬水平; 4.市场竞争力导向及前瞻性原则:强调薪酬竞争力,有效吸引高素质人才。
达到通用人才薪酬水平在本地区同行业有竞争力,骨干人才薪酬水平在全国同行业有竞争力; 5. 绩效挂钩原则:建立以技能业绩为导向的薪酬分配机制,体现企业效益与员工利益相结合,加大变动收入的激励力度,使员工薪酬随绩效变化而相应变动,充分调动员工工作积极性能动性。
三、词语解释:1.薪酬:本文所称薪酬是指员工为本公司完成相应工作任务而获得的货币性报酬。
2.员工:是指入职某公司的在岗员工、管理人员等。
市场业务人员或美导人员若实行佣金制或奖金制等其它奖酬办法,可参照《某美导人员提成奖金管理规定》执行办理。
部分高管领导的薪酬按其它办法。
例外人员的情况参照相关订立协议。
四、管理机构 1.薪酬管理委员会组长:社长成员:总助、财务经理、人事行政经理、品牌经理等 2. 薪酬委员会职责:⑴ 审查人事行政部或财务部提出的薪酬调整策略及其他各种货币形式的激励手段(如年终奖、专项奖等)。
⑵ 审查个别薪酬调整及整体薪酬调整方案和建议,并行使审批权。
本制度所指薪酬管理的最高机构为薪酬管理委员会,日常薪酬管理由人事行政部负责,其它部门配合执行与建议。
五、制定依据1.本制度制定的依据是根据内、外部劳动力市场状况、地区及行业差异、个人与公司经营业绩、员工岗位价值(对企业的影响、解决问题、责任范围、监督、知识技能经验、沟通管理能力、工作条件环境风险等要素)及员工职业发展生涯与晋升通道等因素。
2. 是在综合考虑公司发展战略、成本控制策略的基础上,在每财政年度末,依据本年度经营业绩、下年度经营目标,由人事行政部或财务部拟定下年度薪酬总额计划,经薪酬管理委员会批准后实施。
名称页码共四页第二页版本 A/0 薪酬管理制度部门人事行政/财务部六、薪酬总额结构: 1. 公司薪酬总额由薪资(货币性收入)、福利二部分组成;⑴. 薪资由底薪、绩效奖金、职能津贴、周六加班、交通补贴、餐补、房补、差补、提成奖金。
①底薪:也是基本工资是为保障员工最低生活需要而支付的工资,数值上是按公司所在地区政府当年度发布的最低工资标准而设定。
②绩效奖金:绩效奖金是指员工完成岗位责任及工作,公司对该岗位所达成的业绩及能力人品特征方面而予以支付的薪酬部分。
绩效奖金的结算及支付方式详见《公司绩效考核管理制度》,此处不再阐述。
③职能津贴:根据员工岗位工作性质、学历要求、所需专业知识、技能经验、工作难度及行为等对公司的影响程度和贡献而支付的不同工资。
④周六加班:是根据底薪(最低工资标准)折算出来的员工应出勤当天(月)的工资额度,它也是员工工资全部组成的一部分。
⑤交通补贴:是为了减轻员工上下班途中所乘交通工具付出的负担费用,公司支出的补助工资。
根据任职岗位的不同补贴的额度也不同,详细查看《某职级宽带薪资结构表》之交通补贴项目。
⑥餐补:是为了照顾仓储部多才全体人员工作特殊性而公司支付的一部分餐饮费用补贴,为每月每人200元。
⑦房补:为了减轻公司人员的住房费用的负担,公司支付的一部分补贴,此补贴仅针对公司主管级别(包括主管级)以上的转正后的管理人员。
详细查看《某职级宽带薪资结构表》之房补贴项目。
⑧差补:是公司对经常出差的人员舟车劳波的辛苦的支付的补贴费用,补贴费用的数值参看《某职级宽带薪资结构表》之差补贴项目。
⑨提成奖金:是根据业务营销人员及市场部美导相关人员工作业绩的优良程度和公司经济效益状况而支付的工资,用于鼓励员工提高工作质量和效率,既与企业效益有关,又与个人绩效有关。
市场部美导相关人员的提成奖金计算与发放方式详参《某美导人员提成奖金管理规定》⑵福利:包括法定福利、企业福利等。
具体福利项目构成和标准依照《某福利管理规定》执行。
① 法定福利:依据国家和地方劳动法规、必须向企业员工提供的福利项目。
包括社会保险(养老、医疗、失业、生育、工伤保险等)和住房公积金等。
②企业福利:依照公司福利管理规定向企业员工提供的福利项目主要包括节庆费等。
七、岗位职能职级的核定划分: 1. 员工标准薪资根据每个岗位价值确定,是员工劳动价值的体现。
每一岗位的标名称页码共四页第三页版本 A/0 薪酬管理制度部门人事行政/财务部准薪资均有多个等级。
2. 员工职能职级的确定:是依据进行岗位分析评估,据评估结果形成以职位价值为基础的职级序列,并确定每个职级对应的薪资标准3.公司职能职级分三个系列:管理系列(包括功能与职能部门)、技术设计系列(是指策划部)、营销业务系列(是指营销市场部)。
各层级员工可在自己层级相应的调整范围内升级或降级。
各系列相应的岗位职级数及薪级标准详见附件。
4.薪酬等级采用宽带处理方法:除调岗调薪的渠道外,在等级不变的情况下,引导员工通过提高业绩、胜任能力(学历、职称)来晋档升级,提高工资,增加员工职业发展通道及机会。
具体晋档升级任职资格标准依照公司相关制度执行。
5.员工兼任多个岗位,则依据其核心岗位或重要职责(就高不就低)进行定级定档。
八、薪酬调整:薪酬调整分为整体调整和个别调整: 1.整体调整指公司根据国家政策和物价水平等宏观因素的变化、行业及地区竞争状况、企业发展战略变化以及公司整体效益情况而进行的调整,包括薪酬水平调整和薪酬结构调整,调整幅度由薪酬管理委员会根据经营状况决定。
薪酬水平调整与结构调整一般对底薪的高低修订,底薪更改参照政府年度发布的最低工资标准数据调整。
2.个别调整主要指工资级别的调整,分为定期调整与不定期调整。
定期调整指公司在年底根据年度绩效考核结果对员工职能津贴即档级别进行的调整;不定期调整,指公司在年中由于员工职务变动等原因对员工职级别进行的调整。
3.员工在其岗位的级别范围内调整岗位标准工资,达到本岗位标准工资级别上限的,则不再调整,或采用其它激励机制。
4.调整后的工资级别即数额,自调整生效日开始计薪。
九、薪资管理与发放: 1. 员工在法定工作时间内依法参加社会活动,公司当视同其提供了正常劳动而支付工资,但必须写申请经得公司领导批准,特殊情况酌情考虑。
2.员工依法享受年休假、探亲假、产假期间、婚假、丧假期间,按同等正常出勤时间(未出勤天数扣除)计薪,绩效考核奖金的计算参照《某绩效考核管理制度》。
3.员工加班、因病、工伤、事假、迟到、早退、旷工工资按公司考勤管理制度计发。
4.员工工资实行月薪制。
每月十五日支付上月工资,公司财务部(可委托银行)以法定货币(人民币)支付,公若遇支薪日为休假日时,则调整至休假日前一天发放。
员工本人因故不能领取工资时,可由其亲属或委托他人代领(代领之时须经当事人书面授权同意方可)。
5. 工资发放书面记录(员工姓名、工资数额、时间、领取者姓名及签字)须保存2年以上备查。
6. 对完成一次性临时劳动或某项具体工作的临时用工,可按有关协议或合同规定在其完成任务后支付工资。
7.非常给付:员工或依靠员工收入耐以维持生计之家属,遇生产、受伤、疾病、死名称页码共四页第四页版本 A/0 薪酬管理制度部门人事行政/财务部亡、结婚等非常紧急状况时可依员工已出勤工资为限内(不得超额)申请预借工资,须经公司领导授权批准同意。
8.特别给付:员工死亡、劳动关系双方依法解除或终止劳动合同时,或公司认可的其它事项,为避免其它意外,在劳动关系解除或终止时再在办理其它一切手续交接后一次性付清员工工资。
9. 公司可以在发放员工工资时减去代扣代缴个人所得税、为公司造成损失的补偿费用、由员工负担的各项社会保险费用及其它法律、法规规定、公司制度中可以从工资中扣除的其他费用。
10.因计算错误或业务过失而造成工资错发时,可立即结算差额部分,也可在下一个支薪日纠正差额。
11.员工对薪资产生疑义时,可于当月提出书面申请查询,逾期视为弃权。
12.薪资的计算公式:⑴应发薪资=薪资总额/当月应出勤天数×当月实出勤天数。
⑵实发薪资=应发薪资-代扣代缴数值等+提成奖金+其它福利补助。
⑶薪资总额=底薪+绩效奖金+职能津贴+周六加班+餐补+交通补贴+房补。
⑷日工资=薪资总额/当月应出勤天数。
⑸小时工资=薪资总额/当月应出勤天数/8。
十、本制度由某公司人事行政部与财务部共同起草和修订、负责解释,经由某公司薪酬管理委员会批准后发布。
十一、本制度自发布之日起正式实施,执行后其它方面的薪资制度与此制度有冲突之处依此制度为准。
十二:附件:⑴《某职级宽带薪资结构表》;⑵《某美导人员提成奖金管理规定》;⑶《某绩效考核管理制度》;⑷《某福利管理规定》;。