针灸联合康复训练治疗中风后遗症的临床效果观察
- 格式:doc
- 大小:29.50 KB
- 文档页数:4
观察针灸联合康复运动治疗中风后遗症的临床效果摘要:目的观察针灸联合康复运动治疗中风后遗症的临床效果。
方法选择从2012 年3 月至2014 年7 月于我院接受治疗的171 例中风后遗症患者作为研究病例,按照治疗方案的不同,将171 例研究对象分为研究组、对照1 组和对照2 组各57 例,对照1 组患者给予单纯的康复运动进行治疗,对照2 组患者给与单纯的针灸治疗,研究组患者给予针灸联合康复运动进行治疗。
比较并分析三组患者的临床疗效。
结果研究组患者的总有效率(94.8%)显著高于对照1 组(78.9%)和2 组(77.2%),差异具有统计学意义(P<0.05);对照两组间比较,差异不具有统计学意义(P>0.05)。
结论针灸联合康复运动治疗中风后遗症的临床效果显著,总有效率高,恢复时间短,适合临床长期推广应用。
【关键词】针灸;康复运动;中风后遗症;【中图分类号】R2 【文献标号】A 【文章编号】 2095-7165(2015)13-0067-02The observation of the clinical effects of stroke sequelae with acupuncture plus rehabilitation exercise therapy[Abstract]Objective To observe the motion of acupuncture combined with rehabilitation therapy clinical effects of stroke sequelae. Methods 171cases of patients with sequelae of stroke from March 2012 to July 2014 in our hospital were treated , they were randomly divided into the study group andthe control one group and the control two group, the control one group were treated with rehabilitation exercise for treatment, the control two group weretreated with Simple acupuncture treatment, the study group were treated with acupuncture and rehabilitation exercise given treatment. Observed andcompared the clinical efficacy of the three groups . Results The the total efficiency of the study group(94.8%)was significantly higher than the control onegroup(78.9%) and the two group(77.2%), the differences were statistically significant (P <0.05);Compared the two control groups, the differences were notstatistically significant (P > 0.05). Conclusion The clinical effects of stroke sequelae with acupuncture and rehabilitation exercise therapy is significantly, ithas a high total effective rate, recovery time is short,it is suitable for long-term clinical application.【Key words】acupuncture; rehabilitation exercise; stroke sequelae;中风是临床上最为常见的心脑血管疾病,多发于中老年人群中。
针灸联合康复训练治疗脑中风后遗症效果分析张伟【摘要】目的研究分析针灸联合康复训练治疗脑中风后遗症的临床效果.方法选取2013年10月-2015年 10月收治的脑中风后遗症患者132例,按照抽签的方法将其随机分成研究组和对照组,两组患者均66例.研究组患者予以针灸联合康复训练方法进行治疗,对照组患者予以康复训练方法进行治疗,观察2组患者相关临床指标变化情况.结果 2组患者予以不同治疗方法,研究组患者的神经功能缺损评分指标明显低于对照组,同时研究组患者的临床治疗总有效率96.67%明显优于对照组患者临床治疗总有效率72.73%,数据比较,差异显著,具有统计学意义(P<0.05).结论针灸联合康复训练治疗脑中风后遗症患者具有较好临床效果,保证患者身体恢复,具有较大临床推广应用价值.【期刊名称】《中国中医药现代远程教育》【年(卷),期】2016(014)009【总页数】3页(P110-112)【关键词】针灸;康复训练;脑中风后遗症【作者】张伟【作者单位】四川省蒲江县人民医院康复科,蒲江611630【正文语种】中文对脑中风患者的临床症状进行研究分析发现,脑中风具有患病率高、致残率高以及发病急等特点,对患者的正常生活和生存质量都会造成较大影响[1]。
脑中风患者在接受临床治疗的过程中通常会伴有后遗症,其中比较典型的几种后遗症即为脑中风偏瘫,同时还有比较重要的语言障碍等,后遗症的出现会对患者造成较大心理负担,影响身体恢复效果。
对于脑中风后遗症的治疗多采用康复训练的方法,但是临床效果一般[2]。
本研究选取132例脑中风后遗症患者,对其中的66例患者予以针灸联合康复训练方法进行治疗,取得较好临床治疗效果,现将具体实验情况进行汇报。
1.1 一般资料选取我院2013年10月—2015年10月期间收治的脑中风后遗症患者132例为研究对象,按照抽签的方法将其随机分成研究组(n=66)和对照组(n= 66)。
研究组的66例患者中有女性患者30例,男性患者36例;最大年龄为70岁,最小年龄为37岁,平均年龄为(53.5±1.5)岁。
针灸联合康复训练治疗脑中风后遗症的临床分析摘要:目的:脑中风患者在急性病症期采用治疗方法后容易导致后遗症,对该种患者采用康复治疗方法时联合针灸治疗,观察康复治疗方法联合针灸治疗的效果。
方法:将脑中风有后遗症128例患者为观察对象,时间2019年1月到2020年4月,根据脑中风患者使用的治疗方法不相同,对患者分组分析,参照组应用康复治疗,研究组应用参照组治疗方法时联合针灸治疗。
结果:(1)研究组有92.28±4.71(%)满意度,参照组为81.14±3.39(%),(t=8.361,p=0.031),结果有差异。
(2)两组治疗后研究组NIHSS评分为11.48±1.33(分),参照组为18.29±1.52(分),(t=4.357,p=0.042),结果有差异。
结论:有后遗症脑中风患者采用康复治疗方法时联合针灸治疗效果更高,该方法值得应用。
关键词:脑中风;康复训练;针灸脑中风病症主要患者为老年群体,该种病症发生后,患者治疗后期容易出现后遗症。
脑中风后遗症不仅会影响患者身体健康,还会对患者生活质量提高造成严重影响。
对脑中风患者出现后遗症治疗时,临床上主要采用康复训练方法,该种方法是根据患者病症情况,制定科学合理的训练方法,可以有效帮助患者恢复健康。
但是脑中风患者后遗症病症复杂,采用单一的治疗方法容易导致患者治疗效果不高,为了提高脑中风患者后遗症的治疗效果,可以在患者使用康复训练时联合针灸治疗,针灸能够帮助患者恢复后遗症,实现患者身体健康,因此两种方法联合使用效果更高。
基于此,本组研究脑中风患者在急性病症期采用治疗方法后容易导致后遗症,对该种患者采用康复治疗方法时联合针灸治疗,观察康复治疗方法联合针灸治疗的效果。
1.一般资料与方法1.1一般资料本次选取的128例患者分成两组,研究组有脑中风64例,平均病程10.36±2.24月,平均身高1.64±0.71米,平均体重51.13±9.92千克,平均年龄63.38±6.62岁,男36例,女28例。
观察针灸联合康复运动治疗中风后遗症的临床效果目的:探讨针灸联合康复运动治疗中风后遗症的临床效果。
方法:选取我院在2014年2月-2015年2月期间收治的96例中风后遗症患者,按时治疗方法将患者分为2组,对照组(48例)与观察组(48例),对照组采用常规方法给予治疗,观察组采用针灸联合康复运动治疗,对比两组患者的临床治疗效果。
结果:两组治疗有效率相比,差异显著,有统计学意义(P<0.05)。
结论:针灸联合康复运动治疗中风后遗症,效果显著,恢复情况良好,值得临床推广与应用。
标签:针灸;康复运动;中风后遗症;临床效果中风是临床常见疾病,多见于老年人,近年来,其发病率不断上升,对患者的生活造成严重影响。
近来临床研究发现[1],针灸联合康复运动治疗中风后遗症的临床效果较好。
在这里以我院收治的96例中风后遗症患者作为研究对象,具体报告结果如下。
1 资料与方法1.1 临床资料选取我院在2014年2月-2015年2月期间收治的中风后遗症患者96例,男50例,女46例,年龄42-76岁,平均年龄(62.5±3.2)岁;按照治疗方法,将患者分为2组,对照组48例患者,男26例,女22例,年龄42-76岁,平均年龄(62.8±3.4)岁;观察组58例患者,男24例,女24例,年龄42-76岁,平均年龄(62.7±3.6)岁;对比两组基数资料,差异不明显,不具有统计学意义(P>0.05)。
1.2.1 对照组本组患者均给予常规治疗,根据患者病情,选择合适的治疗方法,对于认知障碍患者,给予患者注射尼莫地平,连续治疗7天;对于吞咽困难患者,采用医疗器给予患者治疗。
1.2.2 观察组本组所有患者在上述治疗的基础上,加以针灸联合康复运动治疗。
1.2.2.1 针灸治疗(1)偏瘫患者,选择百会穴、风池穴等穴位,连续针灸20min,一周施针5次,治疗2个月;(2)吞咽困难患者,选择水沟和哑门等穴位,针灸时间20min,一天施针1次,连续治疗10天,同时进行针对性的物理训练;(3)语言障碍患者,选择头部的语言运动区域,针灸时间40min,一周5次,治疗2个月;(4)认知障碍患者,选择前区、额区等区域,针在患者体内留6小时,一周针灸5次,连续治疗8周。
针灸联合康复训练治疗脑中风后遗症效果研究【中图分类号】R743 【文献标识码】A 【文章编号】2095-6851(2018)02--02脑中风在临床上发病率较高且临床治愈难度较高,多数患者均存在不同程度的后遗症[1],复发率较高,致残率较高,需要给予患者针对性治疗。
临床分析发现,脑中风后遗症包括:偏瘫、脑梗死以及口眼歪斜、脑梗死等[2],多数患者均可伴随出现不同程度的语言障碍以及行动障碍、吞咽困难等,可导致患者生活质量受到严重不良影响。
临床研究发现,目前临床上主要利用康复训练治疗有效改善患者后遗症问题,但是,疗效不够理想,基于此,临床上在脑中风后遗症患者治疗期间提出了针灸联合康复训练治疗,可获得理想临床疗效。
本组探究中患者例数是56例,深入分析了给予脑中风后遗症患者实施针灸联合康复训练治疗的临床治疗效果。
1 资料与方法1.1 资料入组患者例数是56例,均选自我院,疾病类型是脑中风后遗症,研究选取时间段:自2016年5月开始至2017年4月停止,共计2组(分组方法是随机数字表法;每组28例):研究组、对照组。
研究组患者(46岁~82岁)平均年龄是(66.36±5.47)岁,男女患者比例是18:10;对照组患者(47岁~81岁)平均年龄是(65.28±5.14)岁,男女患者比例是17:11。
对比分析2组患者入组时组间数据,结论是:无统计学意义且P>0.05。
1.2 方法对照组(28例;普通物理治疗):选择医疗器械时确保合理、科学,需要有效促使患者神经功能快速恢复,同时,患者还需要服用神经营养药物,药物选择尼莫地平,治疗途径是静脉注射,药物使用剂量是10mg/次,每天需要治疗1次,连续治疗时间是1周;研究组(28例;针灸联合康复训练治疗):给予患者针灸治疗时,取穴合谷穴、手三里以及内关穴等,留针时间是0.5h,给予存在语言障碍症状患者施针头部哑门穴以及廉泉穴,给予存在偏瘫症状患者施针风池穴、百??穴,给予存在吞咽困难症状患者施针哑门穴以及水沟穴。
针灸推拿结合康复运动治疗中风后遗症的临床疗效观察【摘要】目的:探讨针灸推拿联合康复运动治疗中风后遗症的临床效果。
方法:选择2016年3月至2017年3月于我院确诊收治的110例中风后遗症患者作为研究对象,通过随机抽样法将患者平均分为观察组和对照组。
对照组患者采取传统的中医针灸推拿治疗,观察组选择针灸推拿疗法结合康复运动进行治疗。
对比分析两组患者在治疗期间的康复情况以及临床疗效。
结果:观察组患者的治疗总有效率明显高于对照组的总有效率;观察组患者的恢复时间、治疗时间以及出院时间均明显短于对照组患者所用时间,两组患者的比较数据差异显著,具有统计学意义。
结论:针灸推拿疗法联合康复运动对于治疗中风后遗症的临床效果显著,总有效率较高,临床恢复时间较短,适合临床推广应用。
【关键词】针灸推拿;康复运动;中风后遗症中风是最常见的临床心血管疾病,主要是老年人群。
近年来,发病率和死亡率呈上升趋势,如果不及时治疗,中风患者则很容易产生言语障碍,认知障碍以及运动障碍等后遗症,严重影响预后康复效果。
单纯采用针灸、按摩或运动康复的方式进行治疗,其对于患者的预后效果不甚显著[1]。
研究表明,康复针灸治疗和按摩联合临床疗效对中风后遗症有很好的疗效。
此次研究观察并记录了针灸和运动康复治疗的方式相结合对中风后遗症的临床疗效,报告如下。
1资料与方法1.1一般资料选择自2016年3月至2017年3月在我院确诊并接受治疗的110例中风后遗症患者作为研究对象。
所有患者临床症状均符合《中风诊断与疗效标准》的相关标准。
排除合并其他严重急慢性疾病的患者,排除同时采用其他治疗方案、会影响临床指标的患者,排除肝、心、脑等重要脏器存在功能性问题的患者,排除由于其他原因无法完成治疗方案的患者。
将所有入组患者通过简单随机抽样法平均分为观察组和对照组。
55例观察组患者当中男28例,女27例,年龄39至70岁,平均(54.60±12.29)岁,病程1至8个月,平均(4.55±1.28)个月;55例对照组患者当中,男22例,女33例,年龄40至68岁,平均(55.13±11.36)岁,病程1至12个月,平均(5.67±10.79)个月。
观察中医针灸结合康复治疗中风偏瘫临床效果中风偏瘫是一种常见的脑血管疾病,其主要症状为肢体运动功能障碍、感觉障碍、言语障碍等。
中医针灸与西医康复治疗在中风偏瘫康复领域中均有广泛的应用。
本文旨在观察中医针灸结合康复治疗中风偏瘫的临床效果。
1.研究对象和方法本研究共纳入30名中风偏瘫患者,均为初发急性期患者,确诊采用CT或MRI清晰证实。
年龄范围为40-75岁,男女比例为2:1。
分为两组,其中一组为针灸治疗组,另一组为常规康复治疗组。
两组患者均接受康复训练,针灸组在此基础上加用针灸治疗。
康复训练内容包括肢体功能训练、平衡训练、语言康复训练等。
针灸组采用“风池”、“肝俞”、“阳陵泉”、“曲池”等穴位,治疗周期为2周,每周3次。
2.观察指标和效果评估观察指标包括肢体功能、感觉功能、语言功能、生活自理技能及总体康复效果。
采用Fugl-Meyer评分量表、感觉评估量表、中国语言功能评估表、Barthel指数以及效果分级评估等方法进行评估。
3.结果分析经过2周的治疗,两组患者均有不同程度的康复。
但相比较而言,针灸组患者的肢体功能、感觉功能、语言功能、生活自理技能均有明显的改善,综合评估结果也明显好于常规康复治疗组。
具体结果如表1所示。
表1:两组患者治疗后各项指标比较| 治疗组别 | Fugl-Meyer评分量表 | 感觉评估量表 | 中国语言功能评估表|Barthel指数 | 效果分级评估 || ---- | ---- | ---- | ---- | ----| ----|| 针灸组 | 明显改善 | 明显改善 | 明显改善 |明显改善| 显著好转 || 常规康复治疗组 | 有所改善 | 有所改善 | 有所改善 | 有所改善 | 好转 |4.结论通过本次研究,我们可以初步得出结论:中医针灸结合康复治疗中风偏瘫可有效改善患者的肢体功能、感觉功能、语言功能、生活自理技能等方面,且具有显著的优势。
针灸治疗无创、无痛苦,可大大提高患者的康复积极性,有望成为中风偏瘫康复的重要组成部分。
观察针灸联合康复运动治疗中风后遗症的临床效果【摘要】目的:研究并探讨针灸联合康复运动对于中风后遗症的临床治疗效果。
方法:以我院2009年12月—2011年12月期间共收治的100例中风患者为研究对象,并运用随机分组的方式将所有的患者分成两组,即治疗组和对照组,每组分别由50例中风患者组成,对照组的患者运用传统的治疗方法来治疗中风患者的后遗症,而治疗组的患者则运用针灸联合康复运动的方式来治疗中风患者的后遗症,在进行治疗一段时间之后,对比两组患者的临床治疗效果。
结果:治疗组患者的临床治疗效果明显优于对照组患者,治疗组的50例中风后遗症患者中,显效的为32例,有效的为16例,治疗的总有效率为96%,对比p<0.05,具有显著的统计学意义。
结论:运用针灸联合康复运动的方式来治疗中风患者的后遗症不仅非常的安全和可靠,且具有相当显著的临床治疗效果,值得在现代的临床中进行大力的推广与应用。
【关键词】针灸;康复运动;中风后遗症;临床治疗效果;观察分析中风是老年人中最为常见多发性疾病之一,也是当今世界上对于人类危害最大的严重疾病之一,其具有发病率高、病死率高复发率高以及致残率高等显著特点。
在现代人口日趋老龄化的中国,中风的发病率不断的呈现出上升的趋势,它已经成为危害人类正常生活的严重疾病之一。
为了进一步研究并探讨中风之后后遗症的相关治疗方式,为了进一步促进我国中分患者的早日康复,我院特以2009年12月—2011年12月期间共收治的100例中风患者为研究对象,并对其进行了较为详细与科学的研究和分析,现将详细的研究结果报告如下:1 资料与方法1.1临床资料本项研究的研究资料为我院2009年12月—2011年12月期间共收治的100例中风患者,在所有的患者中,男性患者为59例,女性患者为41例,其年龄为48—78岁之间,平均年龄为56.5岁。
所有患者的临床诊断标准均符合1996年国家中医药管理局脑病急症协作组所制定的中风病诊断与疗效评定标准,而患者的西医诊断则符合1995年中华医学会第四届全国脑血管学术会议所修订的各类脑血管疾病诊断要点中的标准。
针灸结合康复训练治疗中风后遗症的效果分析【摘要】目的:探讨针灸结合康复训练治疗中风后遗症的效果。
方法:我院将2011年5月至2012年5月收治的100例中风患者进行随机分组为对照组和观察组,每组各50例患者,对照组给予中风患者常规的治疗与康复训练,观察组则在常规治疗与康复训练基础上进行针灸治疗,并观察2组中风患者的Barthel指数评分和NIHSS评分。
结果:观察组中风患者的Barthel指数评分和NIHSS评分均优于对照组,P<0.05。
结论:予以中风患者在常规的治疗基础上进行康复训练和针灸的联合治疗,其效果较为显著,值得在临床上推广实施。
【关键词】针灸;康复训练;NIHSS中风属于中医范畴,又称脑卒中,患者常在日常生活中突然晕厥,甚至出现半身不遂的现象,该病的致残率及致死率均居心脑血管疾病的前列[1],为了降低中风患者死亡率及残疾率,我院将2011年5月至2012年5月收治的100例中风患者进行研究,具体如下:1资料和方法1.1基线资料我院将2011年5月至2012年5月收治的100例中风患者进行研究,采取硬币式分组,分为对照组和观察组,每组中风患者50例,2组中风患者在入院后均接受脑部CT、MRI等各项检查及各项测试,确诊均有NIHSS和Barthel缺损现象,并为缺血性中风,具体如下:对照组:男性25例,女性25例,平均年龄为(66.25±5.41)岁,平均病程为(4.02±1.14)月;观察组:男性:女性=27:23,平均年龄为(65.85±5.28)岁,平均病程为(4.11±1.20)月。
2组中风患者的基线资料无明显差异(P>0.05)。
1.2 方法常规治疗:静脉注射脑蛋白水解物注射液,每次10毫升,开始时间一天一次,随后控制频率在2次每周;口服VB1,一次10毫克,每天三次,抗血栓药物阿司匹林,每次口服75毫克,一天一次。
对照组:予以中风患者在药物治疗的基础上采取康复训练方案进行干预,主要包括体位变换、关节活动及适当的舒展运动;观察组:在对照组的基础上予以针灸进行干预,并适当的予以中风患者及家属进行心理宽慰,具体措施如下[2]:主穴选择:取中风患者的百会穴、膻中穴、命门穴、曲泽穴、合谷穴、曲池穴、大椎穴、血海穴、昆仑穴等为主穴;然后予以患者的个人情况进行配穴调试;1)言语不清者:加配廉泉穴位及哑门穴位;2)吞咽困难者:加配哑门穴位及水沟穴位;;3)偏瘫者:百会穴及风池穴位;4)下肢不遂者:取太溪穴位、风市穴为、悬钟穴位等;当中风患者局部有麻、痛等感后,须留针30分钟,每行针一次,间隔15分钟;以上针灸方法一天进行一次,一个疗程14天,建议持续治疗4个疗程。
1412017.12临床经验分析针灸联合康复运动对于中风后遗症的临床治疗效果邢省虎陕西省宝鸡市岐山县中医医院康复科 陕西省宝鸡市 722400【摘 要】目的:对于中风后遗症患者实施针灸联合康复运动治疗,分析针灸联合康复运动治疗的临床效果。
方法:选择中风后遗症患者,共计90例,2016年2月-2017年2月是此次研究的时间纳入阶段,按照双盲随机法分组,研究组、对照组,分别进行针灸联合康复运动治疗、单一针灸治疗;分析组间患者的治疗总有效率、生活质量评分。
结果:研究组与对照组之间的治疗总有效率、生活质量评分数据指标均存在十分显著的统计学差异,P 值均小于0.05,且研究组的治疗总有效率、生活质量评分数据均更高。
结论:对中风后遗症患者实施针灸联合康复运动治疗,能够获得十分肯定的临床治疗效果。
【关键词】针灸;康复运动;中风后遗症;治疗效果中风属于脑血管疾病,内部的脑组织会受到脑血管破裂、缺血等情况,一般情况下,患者经过治疗后都会出现肌张力下降、一侧嘴眼歪斜等不良状况,若不对患者进行对应处理则长期以往会出现肌肉萎缩情况,大大降低了患者的生活质量。
本文研究意图在于:对于中风后遗症患者实施针灸联合康复运动治疗,分析针灸联合康复运动治疗的临床效果;现数据报告见下方文字阐述:障碍、胎盘植入的危险因素的综合因素影响时,对患者进行常规治疗并无效果时,可对进行子宫全切术来挽救患者的生命。
2 结果(1)对患者出现出血性休克的原因进行以下的分析,详情见表1。
(2)对患者实施的治疗措施及相应的效果,详情见表2。
(3)治疗效果,本次研究中的76例患者中73例患者经检测治疗得以康复,3例患者行子宫全切手术,无1例死亡。
3 讨论根据相关资料表明,全球每年约有5185000例女性死于分娩和妊娠并发症,其中约有 1 /4女性死于产科出血。
而我国在产科出血救治方面与发达国家相比,仍比较落后,尤其在一些偏远地区的产科出血死亡率仍然很高。
难治性产后出血是指患者在娩出胎儿1小时内,对患者进行各种保守治疗且无效,患者的出血量达到1500ml 或者患者的器官功能逐渐衰竭。
观察针灸配合康复运动疗法治疗中风后遗症的临床疗效摘要】目的对针灸配合康复运动疗法治疗中风后遗症的临床效果进行分析和探讨。
方法此次临床研究主要以我院在2010年1月份到2012年1月份收治的90例中风患者为研究对象,采用随机分配的原则,将所有患者分成实验组和对照组,每个组别各45例。
对照组在临床上主要采用常规方法进行治疗,实验组则采用针灸联合康复运动疗法进行治疗,对两组患者的临床效果进行比较和观察。
结果经临床研究结果显示,实验组的临床效果明显优于对照组,差异存在统计学意义,P<0.05。
结论经临床研究结果表明,对中风后遗症患者采用针灸联合康复运动疗法进行治疗,具有较高的临床应用价值,安全性以及可靠性较高,值得推广和普及。
【关键词】针灸康复运动疗法中风后遗症临床疗效【中图分类号】R245 【文献标识码】A 【文章编号】1672-5085(2013)31-0056-02随着国家经济的发展和科学技术水平的提高,人们的生活方式以及饮食结构也开始发生变化,生活水平不断上升,人均寿命显著延长,我国作为一个人口大国,其老龄化趋势也越来越显著,这也让中风的发生率不断上升[1]。
中风是一种常见的临床疾病,多发于老年群体,具有较高的危害性。
临床特点表现为高发病率、高致残率以及高死亡率等[2]。
中风后遗症对患者的生活、工作以及学习造成了严重的影响,降低了患者的生活质量。
我院对收治的90例中风患者进行了分组研究,实验组采用针灸配合康复运动进行治疗,效果显著。
详细临床报道如下所示:1 资料与方法1.1 一般资料此次临床研究主要以我院在2010年1月份到2012年1月份收治的90例中风患者为研究对象。
其中男性患者有51例,女性患者有39例。
年龄范围为49岁到80岁,平均年龄为57岁。
所有患者经过临床诊断,均符合1996年国家中医药管理局脑病急症协作组制定的《中风病诊断与疗效评定标准》以及1995年中华学会第四届全国脑血管学术会议修订的《各类脑血管疾病诊断要点》,并经过MRI以及CT检查,均确诊为中风患者。
针灸联合康复训练治疗中风后偏瘫的疗效观察摘要】目的:观察针灸联合康复训练治疗中风后偏瘫的临床疗效。
方法:选取2019年2月—2020年2月在我院接受治疗的64例中风后偏瘫患者,按不同治疗方式分两组,对照组采用康复训练治疗,研究组采用针灸联合康复训练治疗。
比较治疗前后神经功能评分、运动功能评分。
结果:两组治疗前神经功能评分,对照组(36.85±5.04)分,研究组(36.97±5.1)分,无显著差异(P>0.05);两组治疗后神经功能评分均低于治疗前,差异显著(P<0.05);且研究组(16.61±3.14)分,低于对照组的(28.49±4.35),差异显著(P<0.05);两组治疗前运动功能评分,对照组(37.47±10.16)分,研究组(37.59±10.24)分,无显著差异(P>0.05);两组治疗后运动功能评分均高,差异显著(P<0.05);且对照组(50.96±10.64)分,低于研究组运动功能评分(68.17±11.58),差异显著(P<0.05)。
结论:针灸联合康复训练治疗中风后偏瘫的应用效果显著,可有效改善患者认知功能,促使肢体运动功能快速恢复,值得临床应用。
【关键词】中风偏瘫;针灸;康复训练【中图分类号】R255.2 【文献标识码】A 【文章编号】2095-1752(2020)18-0028-02Analysis on the application of acupuncture combined with rehabilitation training in the treatment of apoplexy hemiplegiaPeng Huasha, He Qingchuan, Chen DongmeiDepartment of Acupuncture Rehabilitation, Luzhou Traditional Chinese Medicine Hospital, Luzhou, Sichuan 646000,China【Abstract】Objective To study the clinical effect of acupuncture and rehabilitation training on hemiplegia after apoplexy. Methods A total of 64 patients with post-stroke hemiplegia who received treatment in our hospital from February 2019 to February 2020 were selected as the research objects, and the neurological function scores and motor function scores before and after treatment were compared between the two groups. Results There was no difference in neurological function scores between the two groups before treatment (36.85±5.04) and 36.97±5.1) (P > 0.05). The neurological function scores of the two groups were lower after treatment than before treatment (P < 0.05). Compared with the control group (16.61±3.14), the neurological function score of the treatment group (28.49±4.35) was lower (P < 0.05). There was no differencein motor function scores between the two groups before treatment (37.47±10.16) and the study group (37.59±10.24) (P > 0.05). The motor function scores of the two groups were higher after treatment than before treatment (P < 0.05). Compared with the control group (50.96±10.64), the motor function score of the treatment group (68.17±11.58) was higher (P < 0.05).Conclusion Acupuncture combined with rehabilitation training can effectively improve the cognitive functionof patients with hemiplegia after stroke, and promote the rapid recovery of limb motor function, which is worth popularizing.【Key words】Apoplectic hemiplegia; Acupuncture; Rehabilitation training中风相当于西医学的急性脑血管病,具有高发病率、高死亡率及高致残率等特点,而偏瘫是中风患者经常发生的一种并发症。
康复运动联合针灸治疗脑中风后遗症的临床效果分析【摘要】目的:探讨对脑中风后遗症患者应用康复运动联合针灸治疗的效果,分析对患者运动功能、日常生活功能的影响。
方法:纳入60例脑中风后遗症的患者,筛选时间范围为2019年5月-2022年5月,电脑随机编码将患者打乱后抽签均分。
两组患者一比一均为30例,设置为参考组、联合组,前组实施康复运动,后组实施康复运动+针灸联合治疗。
评价两组治疗效果,通过量表分析两组运动功能、日常生活功能恢复情况。
结果:联合组相较于参考组治疗总有效率更高,有统计学意义(P<0.05);联合组治疗后相较于参考组运动功能、日常生活功能评分均更高,有统计学意义(P<0.05)。
结论:脑中风后遗症患者采取康复运动联合针灸治疗效果显著,有利于促进患者运动功能、日常生活能力的恢复,改善神经功能,值得应用。
【关键词】康复运动;针灸;脑中风;后遗症脑中风又称脑卒中,是一种以脑部缺血及出血性损伤症状为主要临床表现的疾病,脑中风后期会出现偏瘫、半身不遂、言语不清等并发症[1]。
脑中风后遗症是影响中风预后效果和生活质量的重要因素,需要给予高度重视。
现阶段,临床对于脑中风后遗症的重视程度不断提升,康复训练在其治疗中得以广泛应用,在改善患者预后效果方面作用显著[2]。
针灸是一种中医特色技术,具备疏通经络的效果,选取相应穴位能够改善机体气血、循环,为了提高本院脑中风后遗症患者康复,本研究将针灸与康复运动相结合,分析对患者治疗效果、运动功能和日常生活功能恢复的影响,报道如下。
1资料与方法1.1一般资料经我院伦理委员会批准,纳入60例脑中风后遗症的患者,筛选时间范围为2019年5月-2022年5月,电脑随机编码将患者打乱后抽签均分。
两组患者一比一均为30例,设置为参考组、联合组。
参考组中男、女各17、13例,年龄34~68岁,平均年龄(48.78±3.22)岁;联合组中男、女各18、12例,年龄36~70岁,平均年龄(49.03±3.95)岁。
针灸康复治疗中风后遗症的临床疗效观察目的:观察针灸联合康复治疗中风后遗症的临床疗效。
方法:回顾性分析我院2012年8月-2013年8月收治的58例已确诊的中风后遗症患者。
并随机将58例患者分为观察组3O例和对照组28例。
两组患者均给予相同的藥物进行常规治疗。
观察组用专业的康复治疗联合针灸疗法治疗,对照组仅用与观察组相同的康复疗法进行治疗,3O天为一疗程。
两个疗程后观察两组疗效和ADL的评分上升幅度。
结果:两个疗程后,观察组总有效率93.3%,明显高于对照组的71.4%(P<0.05)。
ADL的评分上升幅度,观察组明显高于对照组(P<0.05)。
结论:针灸联合康复疗法治疗中风后遗症的效果明显优于单独使用康复疗法,值得在临床上推广使用。
标签:针灸;康复治疗;中风后遗症中风是指以偏瘫、全瘫或半身不遂、语言和意识障碍等症状为主要特点,发作时出现肢体运动障碍、感觉异常、语言混乱和心理障碍。
一直以来,中风均无理想的治疗方法,常规西医治疗也未取得理想疗效。
此病在现代医学中主要包括脑血栓形成、出血性脑梗塞以及脑卒中等。
中风后遗症不仅给患者带来极大的痛苦,也给家庭和社会带来很大的经济负担。
研究显示,针灸联合康复训练对中风后遗症有良好疗效。
因此在临床上对中风后遗症患者采用针灸康复训练治疗已经引起广大医疗工作者的重视。
我院采用针灸联合康复治疗中风后遗症取得了较好的效果,现报道如下。
1.资料与方法1.1一般资料:选取我院2012年8月-2013年8月住院的中风后遗症患者。
其中男性35例,女性23例,年龄为35~70岁,平均年龄53岁。
所有收治的患者的病程都在l5天~3个月。
中风后遗症患者中伴有半身不遂58例,一侧身体麻木者36例,有语言障碍和口角歪斜38例,伴有其他症状12例。
将58例患者随机分为观察组和对照组,其中观察组30例,对照组28例,两组患者在性别、年龄和病程方面无显著差异(P<O.05)。
1.2诊断与排除标准1.2.1诊断标准:参照国家中医药管理局1996年制定的《中风诊断与疗效标准》II中的中风病诊断标准:主症包括半身不遂、神志昏蒙、语言不清或不语、偏身麻木感、口舌歪斜。
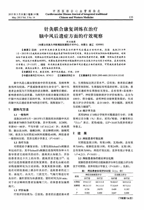
针灸联合康复训练治疗中风后遗症的临床效果观察
目的探讨针灸联合康复训练对缺血性中风恢复期瘀血阻络证患者神经功能的影响。
方法病例来源从笔者所在医院2013年1月-2015年12月,收集100例缺血性中风恢复期瘀血阻络证患者,采用多中心、随机、单盲、对照的方法,随机进入观察组和对照组,对照组患者给予的是传统的干预手段;观察组患者在对照组干预手段基础上给予的是针灸联合康复训练。
观察治疗前后患者生活质量Barthel评分、中风功能评分变化;进行统计学分析,验证该化裁方的安全性、可行性及临床疗效,为临床治疗恢复期缺血性中风提供参考。
结果治疗前两组患者的改良Barthel指数评分比较差异无统计学意义(P>0.05);治疗后两组的改良Barthel指数评分较治疗前明显改善,观察组改善情况明显优于对照组,差异具有统计学意义(均P<0.05)。
治疗前两组患者的中医症状评分比较差异无统计学意义(P>0.05);治疗后两组的中医症状评分较治疗前明显改善,观察组改善情况明显优于对照组,差异具有统计学意义(均P<0.05)。
观察组患者临床总有效率为98%,显著高于对照组患者78%,有统计学差异(P<0.05)。
结论针灸联合康复训练改善了缺血性脑中风的临床症状,提高了临床效果,安全有效。
标签:针灸联合康复训练;缺血性中风;恢复期;瘀血阻络证;神经功能
缺血性中风属于现代医学中脑梗死的范畴,脑梗死急性期往往采用手术治疗的方式,术后给予对症支持治疗[1]。
缺血性中风往往出现神经功能障碍的表现,缺血性中风恢复期大家公认的时间是从发病后3周至3个月的时间段,在此时间段内,采用积极的干预措施往往能很大程度上改善患者的神经功能[2]。
针灸联合康复训练是祖国医学与现代医学的结合,选择缺血性中风恢复期瘀血阻络证患者100例,随机分为观察组合对照组,采用多中心、随机、单盲、对照的方法,观察治疗前后两组在中医证候评分、神经功能、疗效等方面的差异,科学评价两组的疗效,验证针灸联合康复训练治疗恢复期缺血性中风瘀血阻络证的可行性、有效性,验证该化裁方的安全性、可行性、有效性,为开展确有疗效的中药院内制剂提供参考。
1 资料与方法
1.1 临床资料
1.1.1 病例来源
病例来源从笔者所在医院2013年1月-2015年12月,收集100例缺血性中风恢复期瘀血阻络证患者,采用多中心、随机、单盲、对照的方法,随机进入观察组和对照组,对照组患者给予的是传统的干预手段;观察组患者在对照组干预手段基础上给予的是针灸联合康复训练。
观察治疗前后患者生活质量Barthel评分、中风功能评分变化;进行统计学分析,验证该化裁方的安全性、可行性及临床疗效,为临床治疗恢复期缺血性中风提供参考。
1.1.2 诊断标准
缺血性脑中风的西医诊断标准:急性起病,出现头痛伴或不伴意识障碍,并伴有局灶症状和体征者。
颅CT、MRI证实脑内出血改变。
CT应用为首选检查,头颅CT扫描证实脑梗死及其部位。
中医诊断标准:参照1996年中风病证候学与临床诊断的研究”课题组(二代标准),缺血性中风的中医辨证标准:采用2002年制定的《中药新药治疗中风病的临床研究指导原则》。
两组患者一般资料差异无统计学意义(P>0.05)
1.2 治疗方法
对照组患者给予的是传统的干预手段;观察组患者在对照组干预手段基础上给予的是针灸联合康复训练。
两组患者都采取常规治疗方案:观察生命体征,被动康复训练,恢复期中晚期患者,多活动,主动康复训练。
有吞咽困难或处于昏迷状态不能进食者,则留置胃管给予营养,保证每日热量及维持水电解质平衡,消化道出血者禁食24-48小时[4]。
观察组病例在一般治疗基础上给予针灸联合康复训练,康复训练:四肢关节被动训练、主动-辅助训练、以及主动训练,同时鼓励患者利用健肢帮助患肢进行被动运动,如桥式运动、床上体位转移。
每日1次,每次30分钟,10次为一个疗程,疗程间休息2天,治疗4个疗程。
针刺取穴:肩髃、曲池、合谷、环跳、足三里、阳陵泉、丰隆。
毫针快速进针,得气后施以补泻手法,每日1次,10次为一疗程,疗程间休息2天,治疗4个疗程。
1.3 评价标准
分别于发病后3周、3个月后对患者的病类诊断进行评分,评定疗效。
疗效评定标准选择中风病证候学与临床诊断的研究”课题组(二代标准),诊断分级:1~13分为轻型;14~26分为普通型;27~39分为重型;40分以上为极重。
治疗前评分与治疗后评分百分数折算法:[(治疗前积分-治疗后积分)÷治疗前积分]×100%,以百分数表示。
基本恢复:≥81%。
显著进步:56%~80%。
进步:36%~55%。
稍进步:11%~35%。
无变化:0.05);治疗后两组的改良Barthel 指数评分较治疗前明显改善,观察组改善情况明显优于对照组,差异具有统计学意义(均P<0.05)
2.2 中医症状评分
治疗前两组患者的中医症状评分比较差异无统计学意义(P>0.05);治疗后两组的中医症状评分较治疗前明显改善,观察组改善情况明显优于对照组,差异具有统计学意义(均P<0.05)2.3 临床效果
观察组患者临床总有效率为98%,显著高于对照组患者78%,有统计学差异(P<0.05
3 讨论
中医认为,缺血性中风属于血瘀于脑府,致使脑髓壅滞,元神被围,神明被蒙,五脏失统,六腑气闭,肢体失和,病机虽然复杂,但总不离瘀血之一端;清·唐容川说:“此血在身,不能加于好血,而反阻新血生化之机,故凡血证总以去瘀为要”;中华中医药学会发布的《中医内科常见病诊疗指南》中指出:“瘀证”贯穿于疾病(缺血性中风)的始终[7]。
“十一五”国家科技支撑计划重大项目“中风恢复期及后遗症期方药分析”,统计处理了近20年中风恢复期及后遗症期的用药情况,活血药所占比例最大,几乎占据总体用药的四分之一。
但针灸联合康复训练与其他治疗中风的活血化瘀类方相比,在临床应用和实验研究方面仍相对很少:基础研究薄弱;应用的时间窗问题还有待于进一步的探讨;针灸联合康复训练的作用机制、辨证标准和疗效标准的统一、临床的加减应用、观察指标的针对性、检测项目的深度等方面仍有待深入研究;缺乏大样本临床研究[8]。
故将针灸联合康复训练设计应用于缺血性中风恢复期瘀血阻络证,以扬长避短。
采用大样本、多中心、随机、单盲、对照的方法,临床验证该方的科学性、安全性、可行性、有效性。
笔者以《中医方剂大辞典》中收载的晕厥中风类方用药规律为依据化裁方中药物,以《中医方剂大辞典》为考察方剂的工具书,以主治中含有“瘀”、“晕厥”或“中风”为搜索条件,检索该书中收载的方剂,总结这些方剂的用药规律,与针灸联合康复训练进行比对[9]。
通过本研究我们发现,治疗前两组患者的改良Barthel指数评分比较差异无统计学意义(P>0.05);治疗后两组的改良Barthel指数评分较治疗前明显改善,观察组改善情况明显优于对照组,差异具有统计学意义(均P<0.05),由此我们不难看出,针灸联合康复训练治疗出血行中风恢复期患者,不仅能改善患者的生活质量,同时能够改善患者的神经功能,提高临床治疗效果。
学者房爱娟[10]观察了针灸联合康复训练治51例脑梗死急性期患者的临床疗效,结果发现采用了针灸联合康复训练治疗的观察组患者临床总有效率高于对照组,观察组患者的神经功能缺损评分治疗前后差值都优于对照组患者,虽然研究的是针灸联合康复训练治疗脑梗死急性期患者,但是同时在另一个侧面佐证了本研究的科学性。
本课题实施过程中首次选用数据挖掘的方法对针灸联合康复训练进行;率先将文献研究与恢复期缺血性中风的临床研究相结合,通过文献统计的结果对恢复期缺血性中风的临床治疗提供方案。
首次将针灸联合康复训练设计应用于缺血性中风恢复期,避免是否引发缺血性中风再出血或加重出血的争议。
通过以上研究,证明针灸联合康复训练能够更好的改善缺血性中风恢复期血瘀阻络证患者的临床症状,为开展确有疗效的临床干预提供参考。
参考文献
[1] 王明红,邹成松,陈瑶,等.破瘀醒神汤对脑梗死恢复期患者生活质量的改善作用[J].中西医结合心脑血管病杂志.2013,11(11):1289-1290.
[2] 高晓峰,邹怡,周德生,等.加减针灸联合康复训练治疗急性脑梗死60例临床观察[J].实用中西医结合临J末,2009,9(4):13-15.
[3] 陈文实,李仁柱.针灸联合康复训练联合胰激肽原酶治疗急性脑梗死疗效观察[J].蚌埠医学院学报,2008,33(4):439-440.
[4] 汤夏珍针灸联合康复训练合补阳还五汤治疗中风后遗症[J].浙江中医药大学学报,2008,32(3):370-371.
[5] 熊家锐,王本瀚,段传志,等.针灸联合康复训练对蛛网膜下腔出血后迟发性缺血性脑损害患者的临床疗效[J].中国脑血管病杂志,2005,2(5):212-214.
[6] 陈文实,李仁柱.针灸联合康复训练联合胰激肽原酶治疗急性脑梗死疗效观察[J].蚌埠医学院学报,2008,33(4):439-440.
[7] 王中甫,王静雅.中药序贯治疗高血压性脑梗死的疗效观察[J].中国药房.2011,22(3):263-265.
[8] 陈文斗,玉石,谢乔林,等.针灸联合康复训练联合骨瓣开颅治疗高血压脑梗死40例.陕西中医.2013,34(11):1474-1476.
[9] 陆娟英,张永建,张线英.针灸联合康复训练配合西药治疗脑梗死后头痛25例观察[J].浙江中医杂志.2015,50(3):210-213.
[10] 房爱娟.针灸联合康复训练加味佐治脑梗死急性期51例疗效观察[J].国医论坛.2015,30(2):45.。