曲式分析
- 格式:doc
- 大小:80.00 KB
- 文档页数:8
曲式由各种音乐要素所构成的一些或同或异的音乐事件在一起有起迄的时间过程中按一定的逻辑加以分布、组合所形成的整体结构关系,便是音乐作品的曲式。
音调:是具有性格特征的短小旋律。
音调的分类:1富有感情色彩的音调,如号角的音调、疑问的音调、叹息的音调、哭泣的音调等。
2模拟自然界音响的音调,如号角之音、报钟声、风声、鸟鸣等。
节奏:是长短不同和强弱不同的音的配合方式,缓慢的节奏通常表现平静、深沉或悲哀的情结;快速的节奏通常表现活跃、兴奋或愉快的情绪;切分节奏通常表现紧张或不稳定的情绪。
节奏模式:1扬抑格,2抑扬格,3扬抑抑格,4抑扬扬格,5扬扬格,6抑抑抑格节拍:节拍是强拍和弱拍有规律的周期性交替。
小节的强弱关系:是一种高级的节奏,它普遍存在于一切,但在快速度的段落中特别明显。
节拍交错:节拍的强弱关系常因节拍交错而变得复杂化,节拍交错有横向和纵向二式。
横向节拍交错:①2/8和3/8的交错②2/4和3/4的交错③5/4和4/4的交错④6/4和5/4的交错⑤7/8和6/8的交错;纵向节拍交错:①二声部交错、②多声部交错。
和声在曲式上的组织作用表现:①终止式;②和声韵律:最常见的和声韵律是“Ⅰ—Ⅰ—Ⅰ—Ⅴ;Ⅴ—Ⅴ—Ⅴ—Ⅰ”的对仗;③和声变奏:当短小的旋律频频反复时,每次反复可因变化和声而把一系列互相呼应的乐节和乐句联合成为乐句和乐段。
织体:是音乐材料组成音的编织物的组织方式。
织体的类型:①单声部的织体。
包括单声部的独唱、独奏和齐唱、齐奏(同度或八度),这种织体写法有时显得很淳朴、自然,具有民间格调,有事则有严肃、深沉的性质。
②复调织体。
包括支声复调、对比复调和模仿复调。
③主调音乐的织体。
有旋律与和声结合而成,有持续低音式、和弦式、分散和弦式等类型。
乐思:是音乐思维的载体,是构成音乐作品的素材。
动机:是音乐结构中最小的有机单位,有少数音组成,环绕一个主要重音结合成的节奏音组。
是音乐作品中最小的有机组成部分,也就是最小的乐思,动机总具有一定得形象意义和节奏逻辑,所以规模虽小,仍不失为音乐作品的有机组成部分,它通常包含一个强拍,即占有一小节。
音乐学中的曲式分析音乐作为一门艺术形式,通过声音的组织和结构来表达情感和思想。
而曲式作为音乐的一种重要组成部分,是指音乐作品中重复出现的结构模式。
曲式分析是音乐学中的一个重要研究领域,通过对曲式的分析可以深入理解音乐作品的内在结构和情感表达。
一、曲式的定义及分类曲式可以理解为音乐作品的“蓝图”,它决定了音乐作品的整体结构和发展。
曲式的分类较多,常见的有ABA、ABACA、Sonata形式等。
其中,ABA曲式是最简单和常见的一种,由一个主题(A部分)和一个不同的中间部分(B部分)组成,最后再回到A部分。
而Sonata形式则是一种较为复杂的曲式,包含了三个主要部分:第一部分为主题的呈示,第二部分为发展,第三部分为回旋。
二、曲式分析的方法在进行曲式分析时,可以采用多种方法。
一种常见的方法是通过对音乐作品的乐谱进行分析,以确定曲式的结构和发展。
此外,还可以通过听觉分析,即通过对音乐作品的听觉感受和理解来进行曲式分析。
这种方法强调对音乐作品的整体感知和理解,能够更好地把握曲式的内在逻辑和情感表达。
三、曲式分析的意义曲式分析在音乐学中具有重要的意义。
首先,曲式分析可以帮助我们更好地理解音乐作品的结构和发展。
通过对曲式的分析,我们可以看到音乐作品中不同部分之间的关系和发展轨迹,进而深入理解音乐作品的整体意义。
其次,曲式分析可以帮助我们更好地演奏和表达音乐作品。
通过对曲式的分析,我们可以更准确地把握音乐作品的情感表达和演奏技巧,从而更好地演绎音乐作品。
最后,曲式分析对于音乐创作也具有重要的指导意义。
通过对经典音乐作品的曲式分析,我们可以汲取灵感和经验,为自己的音乐创作提供参考和借鉴。
四、曲式分析的实践曲式分析并不是一项孤立的研究,而是与音乐欣赏、音乐理论等紧密相关的。
在实践中,我们可以选择一首自己喜爱的音乐作品进行曲式分析。
首先,我们可以通过仔细聆听音乐作品,尝试找出其中的不同部分和主题。
其次,我们可以通过分析乐谱,寻找其中的重复和变奏。
曲式——音乐过程的结构。
主题——在一首乐曲或一个音乐段落中,能体现该乐曲或段落的基本性格面貌的乐思,称之为主题,主题也是主导乐思,通常是一个乐句或者是一个乐段。
开放性结构和收拢性结构——1首乐曲中的某个结构单位,如果用它自身的主要调性的主功能来完全终止,那么该结构单位称为收拢性结构。
相反,如果在不稳定功能或用转调来终止,则是开放性结构。
调性布局——包涵转调的乐曲的调性安排情况,称为调性布局。
补充与扩充——1个音乐结构单位可以运用补充或扩充的手法来延长其长度,补充是结构外部的延长,扩充则是结构内部的扩展。
基本结构原则:a:呼应;b:三步性;c:起承转合;d:变奏;e:回旋稳定型陈述的一般特征为:a:乐思材料较为单纯、统一、完整。
b:调性与和声较单纯、明确。
c:结构较为规整、匀称。
非稳定型陈述的一般特征:a:乐思材料比较片段化、零碎化b:调性与和声呈不稳定功能c:结构上不规整一段曲式——由乐段构成的曲式。
乐段的内部结构——乐句:乐句是乐段的组成部分,是乐段内部的曲式成分。
乐节:乐节指长到2~4小节的、规模较小的音乐片段。
乐汇:乐节内再细分,可画出乐汇。
乐汇是由两个以上的乐音组成的音组,围绕一个主要重音运动,节奏、音形的组合形成一定的特点。
一段式的分类:a:以乐段内部乐句的数量作为依据b:以乐段内部各乐句之间主体材料的不同组合关系作为依据。
c:以乐段外部的结构形态作为依据。
d: 以和声、调性的功能逻辑关系作为依据。
e:以音乐结构陈述功能作为依据复乐段——1种特殊的结构,复乐段的复,为重复或复合的意思,它既是一个量的概念,包涵两个(或两个以上)乐段的分量:又是是个质的概念,即两个(或两个以上)乐段的内容为重复关系。
二段曲式——由内容互不相同、既对比又统一的两个乐段构成的曲式,称为二段曲式。
二段式跟无在线二段式——后段的主题材料与呈示段形成对比,再现关系的结构,称为再现二段式,二段式第二段后半,若没有第一段材料的再现,称为无再现二段式。
第一章:绪论.曲式分析的原则:单一原则;并置对比原则;再现原则;回旋(循环)原则;变奏原则;奏鸣原则。
.音乐材料及发展手法:重复;变奏;展开;派生对比;并置对比;模仿;模进;分裂;时值的压缩与扩大;调式对比;音程的扩大、压缩与转位;动机贯穿;旋律的自由发展;织体。
音乐的陈述类型:(1)稳定型陈述:呈示型、结束型、引子型。
(2)非稳定型陈述:展开型、过度型。
动机——音乐作品中最小的有机组成部分。
主题——能代表音乐作品的性格和形象音乐的思维。
音乐曲式结构发展的基本原则:呼应原则;三部性原则(再现原则);起承转合原则;变奏原则;回旋原则。
一部曲式一部曲式的乐段的特点:(1)由多个乐句组成,有完整的旋律,不是零碎的展开:(2)能表达完整明确的乐思,乐段能表达一定的思想感情;(3)有明确的终止;(4)一般为稳定陈述。
单二部曲式1.单二部曲式——由两个对比又统一的乐段有机结合形成的曲式。
2.单二部曲式的分类:有再现单二部曲式、无再现单二部曲式(对比式和引申式)。
3.有再现单二部曲式(二段曲式)、四句式上下片乐段(四句式的平行乐段)和起、承、转合式乐段的区别:二段曲式比四句式上下片乐段的第一部分的主调收拢使句读划分更为清晰;二段曲式比起、承、转合式乐段,前两个乐句与后两个乐句的对比性及收拢性使乐段感增强,结构层次更分明。
单三部曲式1.单三部曲式(三段曲式)——由三个相对独立的乐段按照三部性结构原则组合形成的曲式。
2.基本特征:呈示乐段——中段——再现乐段。
A B A图式:(1)a+a'+a(2)a+b+a(3)a+b+c复三部曲式复三部曲式各部分的结构模式A B Aa+b+a c+d+c a+b+a(c+d)A B Aa+b c+d+c a+b(c+d)A B Aa b+c+b a(b+c)A B Aa+b+a c a+b+aA B A a+b+a c+d+c aA B Aa+b c+d aA B Aa+b+a c a。
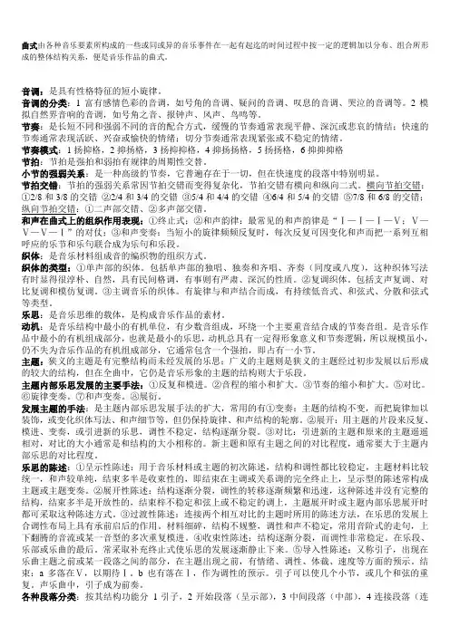
曲式分析结构图A B————乐段|—————| |—————|a a’b b’—乐句4 4 4 4-小节数调a: Ⅳ I Ⅳ I-终止和旋此乐段是一个二段曲式,全曲以a小调为主,由两个乐段所构成1、A乐段由两个再现关系的乐句组成,第二句再现第一句,所以是平行乐段;2、4小节一句为方整性结构;全曲无转调,是单一调性;【有转调就是开放性】3、两句结束音都落在I级,为收拢性结构。
{对应开放性}4、B乐段也是由两个乐句组成,结构与A乐段相似。
如三段式该片段是一个三段式,由三个乐段及其重复乐段构成,呈示段是哪里哪里,是一个平行乐段,收拢性结构与开放性结构。
如果用他自身的主要调性的主功能来完全终止,那么该结构称为收拢性结构曲式的基本部分与从属部分。
揭示及展开主要乐思的段落称为曲式的基本部分,引子、连接、补充、结尾等段落称为重属部分结构的补充与扩充。
补充是在一个段落的结束终止式出现后发生的,扩充是一个单位结构内部发生的{补充终止式后,扩充终止式前}曲式发展的基本结构原则:呼应原则{结构上下部分相互呼应}、三部性原则{遥相呼应的两部分中插入一个中间部分}、起承转合原则{起部:乐思的最初呈示。
承:起部的重复、引申、巩固起部的内容。
转:展开启程部分的内容与启程部分形成对比。
合部:启程内容部分的回归}、变奏原则{以一母体为基础,引出若干变体}、回旋原则{一个主要的音乐材料多次出现,在他各自出现之间插入由新材料构成的对比部分}动机的意义:动机作为音乐主题的核心材料,由音调、节奏及和声三方面的要素构成,起着深化主题合统一全曲的功能乐汇与动机:虽然规模相当,但乐汇式乐段中最低级的结构,而动机是乐曲的核心一段式的分类:1、以乐段内部乐句的数量作为依据。
2、以乐段内部各乐句之间的主题材料的不同组合关系作为依据3|、以乐段外部的结构形态作为依据4、亿和声、调性的功能逻辑关系作为依据5、以音乐结构的陈述功能作为依据二段曲式的的定义:由内容互不相同、既对比又统一的两个乐段构成的曲式二段式的分类:主要是根据第二部分即后段的写法及与呈示段的关系而做出(1)在现二段式:后段的后句再次呈示段的主题材料,使呈示段与后段之间形成一种主题材料隔时重现的统一关系(2)无再现二段式:后段的后句沿后段的前句的乐思继续发展或与之呈平行关系三段式的定义:由三个相对独立的乐段按三部性结构原则组合而成的曲式三段式的特征:三段式是在二段式的基础上发展形成的,第一部分是一个呈示性乐段,第三段包含包含两个相对独立的段落单曲式:一段式二段式三段式复曲式:二部曲式、三部曲式、变奏曲式、回旋曲式、奏鸣曲式三段式中段的三种基本类别及分类引申型:根据呈示段的主题材料加以变化、展开、、并置型:以新主题材料写成综合型:兼用呈示段主题及新材料写成音乐的基本表现手段:音乐的基本表现手段包括、旋律线、节拍、节奏、和声、复调、调式调性、速度力度、音区、音色、织体旋律线:是单声部的乐思,是由旋律音进行的距离和方向所构成音调:是具有性格特征的短小旋律节拍:是强拍和弱拍有规律的周期性交替织体:是音乐材料组成音的组织方式,分为单声部、复调、主调调式调性:大调式小调式,如C自大d和小。
学习重点音乐曲式分析音乐作为一门艺术形式,以其独特的语言表达方式和丰富的情感内涵,深受人们的喜爱和追捧。
曲式作为音乐创作的基本框架,对于理解音乐的结构和发展具有重要意义。
因此,学习并分析重点音乐曲式成为音乐学习的关键内容之一。
本文将对学习重点音乐曲式分析进行探讨。
一、什么是曲式分析曲式分析是对音乐作品的整体结构和发展进行系统的研究和解析。
通过深入分析乐曲的组成部分、构造形式、动态变化以及各个部分之间的相互关系和呼应,以揭示乐曲的内在逻辑和美感。
二、曲式分析的方法和手段曲式分析可以采用多种方法和手段,下面介绍几种常用的分析方法。
1.一体式分析法一体式分析法是最常用的曲式分析方法之一,它主要通过强调整体性和完整性来分析曲式。
通过剖析整首乐曲的大致结构和各个部分的关系,以揭示乐曲的曲式类型和布局。
2.主题和变奏式分析法主题和变奏式分析法主要强调对曲中主题和变奏的分析和解读。
通过深入理解主题及其变奏的表现方式和演变规律,以揭示乐曲的内在发展和变化。
3.轮廓分析法轮廓分析法主要通过描绘乐曲的轮廓来分析曲式。
通过对乐曲的主要节奏、速度、音高和动态的把握,来揭示乐曲的整体格局和形态发展。
三、学习重点音乐曲式的意义学习重点音乐曲式具有一定的意义和价值,主要有以下几个方面。
1.提高音乐欣赏能力通过学习和分析重点音乐曲式,使学习者能够更加深入地理解音乐作品的内涵和构造,从而提高音乐欣赏的能力和水平。
只有了解乐曲的结构与发展,才能更好地领略乐曲的美妙和独特之处。
2.拓宽音乐表达手段学习重点音乐曲式对于音乐创作者来说,是一个宝贵的学习资源。
通过深入分析优秀的曲式作品,可以借鉴其中的创作经验和技巧,从而拓宽音乐表达的手段和思路。
3.增强音乐理论知识学习重点音乐曲式是音乐理论学习的重要一环,通过对曲式的学习和分析,可以更深入地理解和掌握音乐理论的相关知识。
这对于培养学习者的音乐素养和理论水平具有重要意义。
四、学习重点音乐曲式的方法和技巧学习重点音乐曲式需要一定的方法和技巧,下面列举几点供参考。
曲式分析名词解释:一段式:由乐段构成的曲式,称为一段曲式。
小型的回旋曲式:小型回旋曲式指曲式的各相对独立部分(尤其是叠部)均为乐段或小于乐段(乐句)、由叠部起始并殿尾、各插部与叠部交替出现、整体上呈三段式连锁衔接关系的结构类型。
乐段:乐段一般由两个或两个以上的乐句组成。
乐段是规模最小的曲式单位,可以表达完整或相对完整的乐思。
乐段既可以当作独立的乐曲结构,也可作为较大乐曲的一个相对独立的部分。
二段式:由内容互不相同、既对比又统一的两个乐段构成的曲式,称为二段式。
变奏曲式:由代表基本乐思的音乐主题的最初陈述及其若干次变奏所构成的曲式,称为变奏曲式。
结构图式为:A A1A2A3 等。
三部曲式:三部曲式是按照三部性结构原则组合而成的曲式。
它是三段式的扩大形式。
三部曲式的三个组成部分(或至少其中一个部分)的结构为大于乐段的曲式。
第一部分称为首部,第二部分称为中部,第三部分称为再现部。
图式为:ABA结构的补充与扩充:一个音乐结构单位可以运用补充或扩充的手法来延长其长度。
补充是结构外部的延长,扩充则是结构内部的扩展。
补充发生在一个结构段落的结束终止式出现之后,通常重复结构的结束部分,以加固基本结构结束的调性和终止式。
扩充则是在一个结构单位内部发生的。
所谓扩充,就是在本可以结束的地方,通过一定的处理使它不能结束,从而使该结构的长度扩展。
动机:动机是一种具有性格特点的乐思材料。
作为音乐主题的核心材料,由音调、节奏及和声三方面的要素组成,在音乐发展的过程中,它起着深化主题和统一全曲的重要作用。
动机至少包含一个主要重音,若干乐音围绕该重音在不超过2小节的长度内运动。
只有乐汇在作为乐曲发展的种子音调使用时,才称为动机。
三段式:由三个相对独立的乐段按照三部性结构原则组合而成的曲式,称为三段曲式,其结构图式为:a b a ,即呈示段、中段和再现段。
回旋曲式:同一个主题反复出现,其间插入若干新材料(或原材料的引申演变)的对比部分所形成的结构,称为回旋曲式。
一、音乐材料及其发展手法1、重复:可重复乐节、乐句或整个主题2、变奏:(指装饰变奏)在一个相对完整的结构过程中展开的,常见音高和节奏、织体的变化,原结构基本不变。
3、模进与模仿模进:指相同或相似的音乐材料在同一声部先后出现。
模仿:(卡侬)指相同或相似的音乐材料在不同声部先后出现。
二、终止式1、按结构分:半终止、全终止、收拢性终止、开放性终止2、按和声分:完满终止、不完满终止、阻碍终止三、音乐的陈述类型1、稳定性陈述呈示型:乐曲的第一部分(单三的第一乐段、复三的第一乐段、回旋曲的主部、奏鸣曲的呈示部)再现部分、复三的三声中部、回旋曲的查部、单三的对比中断。
导入型:前奏、引子结束型:补充、尾声、奏鸣曲式的结束部2、不稳定性陈述展开型:单三的引申性中段、复三的查部、奏鸣曲的展开部、动力化的再现部过渡型:连接、补充兼连接、奏鸣曲式的连接部四、曲式的基本与附属部分1、基本部分:主题部分,缺一不可。
(如:呈示部、中间部、再现部)2、附属部分:可有可无,不影响曲式的类型,不直接参与曲式结构的形成。
(如:前奏、结尾、连接、补充、结束部)五、从不同角度对乐段进行分析1、从调性布局上分:单一调性乐段、非单一调性乐段、转调乐段2、从末句终止式上分:收拢性乐段、开放性乐段3、从组合特性上分:单乐段、复乐段4、从次级结构的长度关系上分:方整性、非方整性5、从乐段乐段内部各乐句间的材料关系上分:平行乐段、对比乐句乐段、派生乐句乐段6、从材料的陈述性质上分:呈示性乐段、发展性乐段7、从内部结构上分:单乐句乐段、两个乐句乐段、多乐句乐段六、乐段和声的特征1、单一调性乐段:只有一个调性2、非单一调性乐段:中间有离调3、转调乐段:转入其他调性,或相同的音乐材料用不同的调性陈述,并结束在另一个调。
七、开放性乐段特点:1、本身结构长度必须具备一个乐段的规模2、素材、多声织体的突然改变3、调式、调性的改变4、乐段本身的反复三种情况:1、乐段最后为主调的属和弦,以和声的半终止结束。
音乐的表现手段1、乐曲中的音高关系。
2、调式、调性及和声的关系。
3、音的长短关系。
4、节拍与节拍的关系。
5、音区与音音区的关系。
6、速度的关系。
7、音乐织体。
8、演奏与演唱。
句式的划分1、句式与句式之间利用休止符隔开。
2、句式与句式之间利用长音符隔开。
音乐主题发展手法——重复法。
主题——具有典型意义的音调,它比较完整的表现音乐形象,它不同于动机,而且是有一定篇幅的部分,音乐主题往往是一个乐段。
动机——动机是一段有两个或三个音组成,表现音乐形象最简单而且最具特色的音组。
结构1、正方形结构(4、8、16小节)2、非正方形结构(除4、8、16小节以外的结构)3、综合结构(1+1+2)4、细分结构(2+1+1)结构的运动1、正方形结构的运用——正方形结构的连续出现。
2、非正方形结构的运用——非正方形结构的连续出现。
补充——音乐做了完全终止之后出现的部分。
扩充——音乐做完全终止之前内部添加的部分。
曲式学——研究各种不同乐曲结构与调式调性的利用,以及主题发展手法的一门学科,是研究乐曲形式的全过程及主题的产生、发展、与结束。
曲式——曲式是音乐主题发展的必然产物,是用合理的音乐语言组织构成的乐曲结构。
单一部曲式——有一个或更多的乐句组成,变现完整或相对完整的音乐形象,拥有一个终止型的曲式结构叫单一部曲式。
完整——一个乐段相对独立存在,即一个乐段是一首乐曲时变现完整的音乐形象和音乐内容。
相对完整——在多乐段的曲式结构中表现一部分的音乐内容,这是一个乐段只能表现相对完整的音乐形象和音乐内容。
平行乐段——由相同或相似的两个乐句组成的乐段,它表现前后乐句呼应的关系。
对比乐段——由不同的两个乐句组成的乐段,它表现前后问答的原则。
四个乐句组成的乐段重叠乐段——一个乐段的数次反复就自然形成了重叠乐段,它一般是呼应、问答的重复。
复合乐段——第二乐句没有做完全终止,而是开放终止,第四乐句用完全终止而形成的乐句形式,它体现了问、答、再问、再答的原则。
曲式分析 structures曲式分析包括:一、材料分析原则:1、同则分:a a;2、异则分:a b(异指前材料有终止,后面是新的开始)②和声分析须包括但不限于:1.调性分析;3、终止式分析:全终止(原位属和弦→原位主和弦);半终止③结构分析:定义曲式并画出结构图二、一部曲式(乐段)定义:具有相对完整的乐思的成熟;依赖乐句完成,有两个以上的乐句搭配1、两乐句乐段:平行乐段(a a)例:莫扎特奏鸣曲No.16主题对比乐段(a b)例:柴可夫斯基《十月》2、多乐句乐段:a a a/a b c/a a b/a b b/a b a3、复合乐段(复乐段):两乐段,平行同头构造(不能包含移位),两段变尾结束。
4、三重乐段:三乐段,构造同复乐段例:肖邦前奏曲No.24(引子|A|间奏|A’|A‘’|结尾)三、单二部曲式定义:两乐段组合,两个对比关系乐段A|B1、再现单二:A(a a)|B(b a);A(a b)|B(c a/b)(起承转合)。
A乐段若为收拢终止,B乐段用新材料,A乐段若为开放终止则是用A材料发展。
例:门德尔松船歌:引子|A(a a)|B(b连接a)|Coda(附属结构)2、并列单二:A和B两段材料不能交换,即首尾必须统一在一个主调上;两段结构平衡;声乐作品居多。
A乐段若为收拢终止,B 乐段只能用新材料,A乐段若为开放终止,B乐段则并置对比全终止结束。
四、单三部曲式定义:三个乐段组合形成再现三部结构,两段A必须统一在一个主调上,中间B与两端形成对比。
B段形式:1、A材料引申发展的对比中段(舒曼《梦幻曲》)2、新材料并置的对比中段(门德尔松《葬礼》)B段和声相对不稳定(转调或避开主功能和弦),再现前通常由属准备再现的定义必须同时包括:1.主调回头;2.主题回头。
再现分为完全再现和动力再现,动力再现又分为结构再现(乐句数和小节数变化)和情绪再现(旋律后半段或伴奏变化)。
例:圣桑《天鹅》单三动力再现引子|A(a a)|B(b c)|A‘(a a’(移位))|Coda五、复三部曲式定义:再现三部式结构,每一部都必须大于乐段,B必须是新材料并置对比。
曲式分析结构图A B————乐段|—————| |—————|a a’b b’—乐句4 4 4 4-小节数调a: Ⅳ I Ⅳ I-终止和旋此乐段是一个二段曲式,全曲以a小调为主,由两个乐段所构成1、A乐段由两个再现关系的乐句组成,第二句再现第一句,所以是平行乐段;2、4小节一句为方整性结构;全曲无转调,是单一调性;【有转调就是开放性】3、两句结束音都落在I级,为收拢性结构。
{对应开放性}4、B乐段也是由两个乐句组成,结构与A乐段相似。
如三段式该片段是一个三段式,由三个乐段及其重复乐段构成,呈示段是哪里哪里,是一个平行乐段,收拢性结构与开放性结构。
如果用他自身的主要调性的主功能来完全终止,那么该结构称为收拢性结构曲式的基本部分与从属部分。
揭示及展开主要乐思的段落称为曲式的基本部分,引子、连接、补充、结尾等段落称为重属部分结构的补充与扩充。
补充是在一个段落的结束终止式出现后发生的,扩充是一个单位结构内部发生的{补充终止式后,扩充终止式前}曲式发展的基本结构原则:呼应原则{结构上下部分相互呼应}、三部性原则{遥相呼应的两部分中插入一个中间部分}、起承转合原则{起部:乐思的最初呈示。
承:起部的重复、引申、巩固起部的内容。
转:展开启程部分的内容与启程部分形成对比。
合部:启程内容部分的回归}、变奏原则{以一母体为基础,引出若干变体}、回旋原则{一个主要的音乐材料多次出现,在他各自出现之间插入由新材料构成的对比部分}动机的意义:动机作为音乐主题的核心材料,由音调、节奏及和声三方面的要素构成,起着深化主题合统一全曲的功能乐汇与动机:虽然规模相当,但乐汇式乐段中最低级的结构,而动机是乐曲的核心一段式的分类:1、以乐段内部乐句的数量作为依据。
2、以乐段内部各乐句之间的主题材料的不同组合关系作为依据3|、以乐段外部的结构形态作为依据4、亿和声、调性的功能逻辑关系作为依据5、以音乐结构的陈述功能作为依据二段曲式的的定义:由内容互不相同、既对比又统一的两个乐段构成的曲式二段式的分类:主要是根据第二部分即后段的写法及与呈示段的关系而做出(1)在现二段式:后段的后句再次呈示段的主题材料,使呈示段与后段之间形成一种主题材料隔时重现的统一关系(2)无再现二段式:后段的后句沿后段的前句的乐思继续发展或与之呈平行关系三段式的定义:由三个相对独立的乐段按三部性结构原则组合而成的曲式三段式的特征:三段式是在二段式的基础上发展形成的,第一部分是一个呈示性乐段,第三段包含包含两个相对独立的段落单曲式:一段式二段式三段式复曲式:二部曲式、三部曲式、变奏曲式、回旋曲式、奏鸣曲式三段式中段的三种基本类别及分类引申型:根据呈示段的主题材料加以变化、展开、、并置型:以新主题材料写成综合型:兼用呈示段主题及新材料写成音乐的基本表现手段:音乐的基本表现手段包括、旋律线、节拍、节奏、和声、复调、调式调性、速度力度、音区、音色、织体旋律线:是单声部的乐思,是由旋律音进行的距离和方向所构成音调:是具有性格特征的短小旋律节拍:是强拍和弱拍有规律的周期性交替织体:是音乐材料组成音的组织方式,分为单声部、复调、主调调式调性:大调式小调式,如C自大d和小(学习的目的是增长知识,提高能力,相信一分耕耘一分收获,努力就一定可以获得应有的回报)。
1、曲式:由各种音乐要素所构成的一些或同或异的音乐事件在一起有起迄的时间过程中按一定的逻辑加以分布、组合所形成的整体结构关系,便是音乐作品的曲式。
2主题在一首乐曲或一个音乐段落中,能体现该乐曲或段落的基本性格面貌的乐思。
3、乐汇:也叫动机,基本为一到两小节。
4、乐思:音乐的表达的内容,表现音乐思维的载体。
5音型从音乐的要素方面说。
6段由乐段构成的次级结构。
7一段曲式由乐段构成的曲式。
8、二段曲式:由内容互不相同,即对比又统一的两个乐段构成的曲式。
9、收拢性结构:一首乐曲中的某个结构单位,如果用它自身的主要调性的主功能来完全终止。
相反,在不稳定功能或用转调来终止,则是开放性结构。
10、曲式的基本部分:担负揭示及展开主要乐思(主题或若干主题)的段落。
11、曲式的从属部分:在基本部分前后或若干基本部分之间,有时还有一些如引子、连接、补充、结尾等段落。
12、调性布局:包含转调的乐曲的调性安排情况。
13扩充:在本可以结束的地方,通过一定的处理使它不能结束,从而使该结构的长度扩展。
14、乐曲的调性布局规律公式:T(主调)D(属方向调S(下属方向调)T(主调)。
15、补充:是重复结构的结束部分,以加固基本结构结束的调性和终止式。
16、曲式划分的依据:1、结构因素2、调性因素3、主题材料因素4、其他划分因素(反复记号、主题材料的反复或再现、音区的转换节拍和速度的转变等)。
17、曲式发展的基本原则:一呼应原则。
呼应的多层套叠关系,即由小的呼应结构组合成大的呼应结构,或在大的结构关系中,胡或赢得部分的内部还可以细分处小的呼应关系。
二、三步性原则。
三步性原则是在呼应原则的基础上发展起来的,三步性结构就是在药相呼应的两部分之间,插入一个中间部分。
三、起承转合原则。
在结构上的功能:起部-乐思的最初呈示;承部——起步的重复或引伸,巩固起步陈述的内容;转部-引入新材料或展开起承部分所陈述的内容,与起承部分形成对比;合部-向起承部分的内容回归,有明显的再现因素,具有总结结束的功能(四)变奏原则:以一母体为基础,用变奏手法引出若干变体,这种结构原则称为变奏原则。
1.乐段的扩充与补充乐段有两个或两个以上的乐句组成,乐段是最小的曲式单位,可以表达完整或相对完整的乐思。
乐段既可以当做独立的乐曲结构也可以作为较大乐曲相对独立的部分,一个乐段可以运用补充或扩充的手法来延长乐段的长度,补充是外部的延长,扩充则是结构内部的扩展,补充发生在乐段结束终止式之后,通常重复结构的结束部分,以加固基本结构结束的调性和终止式,扩充则是在内部发生的。
所谓扩充就是在本可以结束的地方,通过一定的处理使它不能结束,从而使该乐段的结构长度扩展。
2.奏鸣曲式的呈式部结构(1)呈示部往往包括四个部分,即主部、连接部、副部和结束部。
将它们都作为独立部分来看,在每一部分都可能分别包含一个或一个以上主题,也可以说它们分别由不同的主题材料构成,从而在段落之间体现出音乐的对比。
对于呈示部来说,主部和副部是基本的组成部分,它们是必不可少的,而连接部与结束部作为独立结构有时会被省略。
在古典作曲家的作品中,奏鸣曲式的呈示部往往重复一次。
(2)作为基本乐思陈述的开始,呈示部中的主部在奏鸣曲式中起着异常重要的作用。
主部主题本身也可以由多种对比材料组成,这时它往往蕴含更多的矛盾或配合展开的动力。
主部主题以某一种材料或某一种动机的展开构成。
这时音乐的性质往往一开始就十分明确,需要更为集中的突出某一形象,鲜明的强调某一种情绪。
从主部的结构上看可分为收拢性或非收拢性的两类。
开放性结构的主部更鲜明的体现了奏鸣曲式中音乐不间断发展的特点。
(3)连接部在奏鸣曲式中的作用以及某些与连接部有关的问题前面已经屡次提到,它的功能是由这一部分中对音乐材料的处理以及本身结构的一系列特点所形成的。
连接部的这种三个部分的划分与展开部的情况也有相似之处,这说明连接部也具有音乐展开的意义。
连接部中音乐的发展也是与对副部主题出现的酝酿有联系的。
连接部的主要问题之一是调性布局,即它本身和声、转调的有计划安排。
由于副部是在与主部不同的调性上出现,因此连接部必须在和声上做好调性过度的准备,这也是使连接部的连接作用表现的最明显的重要原因之一。
1.乐段是表达完整或相对完整乐思的最小曲式单位。
2.乐句是乐段的重要主成部分3.呈示:在各种音乐材料的陈述与展开中,呈示是最重要和基础的手法,呈示型陈述就是把音乐的基本内容,主题乐思,以直观的方式呈现出来4.对比并置:是指在三部性结构中,中间部分为新主题。
当第一部分的主题经过较充分的陈述,一个相对完整的音乐形象已经初步确立,这是随着音乐内容的发展,需要建立另外一个新的音乐形象与之前的音乐形象形成适当的对比,来丰富音乐的表现力,新主题往往开始于新的调性并拥有新的织体形式,与呈示部分的主题相比较,新主题最后往往形成开放性结构,加强与在线段的联系。
5.变奏:作为音乐材料展开的常用手法,是在初次呈示的乐思基础上做各种装饰变化的重复,这些变化可能涉及到音乐构成的方方面面,如曲调,和声,音区,音色,节奏,变奏法,织体等,常见的是曲调,织体,和声方面。
6.延伸展开:是指在音乐发展的过程中,呈示部结束以后前面出现过的主体材料以片段化的形式出现,表现出主体材料连续重复,模进,分裂,紧收,裁戳,有事在发展过程中逐渐出现新的材料等特点。
7.并列原则:是两个不同或不完全相同的结构单位横向的并列组合。
8.再现原则:是在呼应原则的基础上发展起来的一种更为完美,更具逻辑性,更能反映事物运动发展本质规律的组合原则,它形成的理论基础是辩证法的对立统一原理,再现原则分为两种模式类型,一种是三阶段,起,开,合,另一种为四阶段,起承转合。
9.简答单二部曲式的城市不的结构特点答:从旋律进行方式看,两个乐句的线条起伏比较平稳,匀称,一般不做过大的跳跃或对比,从和声方面看,一般以原调的主和弦完全终止结束,形成收拢性的结构,也有不少单二部曲式结构作品的呈示段,以新调的完全终止结束,形成转调结构,从外部结构形态看,单二部曲式的第一段一两个乐句,方整性为常见,尤其是乐器作品。
10.单二部曲式的第二部分及分类:单二部曲式因本身规模比较小,因此,一般第二部分“B”乐思的展开或对比幅度不太大。
三部曲式摘要:1、概述:意义特点;呈示部;中部;再现部;2、对比性三部式;3、插部性三部式第一节概述一、意义与特点1、定义:以三个功能不同的乐部为基础,按照三部性原则构成的曲式。
2、来源:⑴三部曲式和巴洛克时期古代组曲中的“双阙舞曲”现象有关;巴罗克时期[1]的古代舞曲包含四首基本舞曲:阿列曼德舞曲(Allemande)中速库朗舞曲(Courante)快速萨拉班德舞曲(Sarabande)慢速吉格舞曲(Gigue)急速四首舞曲缺一不可,速度各不相同。
乐章内部速度不变,整体上呈现快的愈快,慢的越慢。
常在第三首与第四首之间插入一些舞曲。
关于插入:a、不能重复基本舞曲;b、插入的基本上都是舞曲(偶尔是咏叹调);c、通常采用同名舞曲,以成双配对的方式插入,且一大一小,一难一易;d、当时演出习惯是:演奏完插入的双阙舞曲后,把第一手重复一次后,再进入吉格舞曲。
⑵三部性原则和巴罗克时期歌剧咏叹调中“Da Capo”的演出方式有关;⑶三段式的单位升级;二、关于呈示部1、呈示部的结构不能小于二段曲式,大则可无限,常常是二段式或三段式;2、呈示部内部的不稳定性要作必要的“远距离”保留;3、在典型情况下,呈示部最后的终止需要完全而完满;4、在一些含有交响性思维的三部曲式中,呈示部可能采用二段式、三段式的变体,或者使用奏鸣曲式、变奏曲式等更复杂的曲式。
三、关于中间部1、对比性中部:⑴具有呈示性,曲式结构较完整、主题相对稳定、结构比较方整,可以反复,所以独立性程度较高。
⑵在主题、速度、织体以及题材等方面,与第一部分形成鲜明对比。
⑶调性变化不是必须,常常调式变换来实现色彩对比。
所以中部除了“Trio”的标识外,还常用“Maggiore (大调的)”、“Minore(小调的)”中部标识。
⑷古老的三声中部写法通常采用收拢性结构。
2、插部(Episodie)Epi/Ep:特点在于,中部插入一个新的主题,而后进行展开性加工处理[2]。
⑴三部曲式中部的一种类型;⑵指回旋曲式主要主题每两次出现之间按照一定关系插入的部分;⑶在奏鸣曲式中,用以取代正常展开部的部分(Sonata form with Epi);⑷在音乐的正常进行中突然闯入的那些在性格上对比、在材料上与前后音乐无关的临时性段落;(浪漫主义之后,强调音乐的戏剧性,常插入这种段落);⑸指复调音乐中,每两组和应之间具有一定主调织体特点的连接性段落(Episodie 间插段或间插句)。
3、混合中部(Mix)4、三声中部与插部的关系:相同点:①使用的材料新,②与前后的对比强;区别:①三声中部的调性和声稳定,②曲式结构完整,与前后部分界限分明,独立性较高③还可能有反复;而插部不具备。
四、关于再现部1、再现的类型:⑴完全再现:有时会出现“Scherzo Da Capo”、“Minuetto Da Capo”⑵变化再现:主要有装饰变奏再现或其他改变织体、配器写法而不改变曲式结构框架和结构规模的再现;⑶动力再现⑷综合再现2、再现部的调性⑴一般与呈示部调性布局方式相同;⑵如果呈示部开放终止,再现部一定在主调上完全终止;⑶有时从别的调上再现呈示段,然后回主调并在主调上结束[3];有时采用主题先再现,调性后再现的做法,此时主题的先再现不是仅再现片断,而是完整再现,所以,容易与假再现区分。
例如肖邦《玛祖卡》Op.59,no.1,呈示部在a小调上,再现部先在#g小调上再现,然后回到a小调。
第二节对比性三部式一、它是三部曲式中最常见的一种类型;二、这种曲式的关键是要有效地加强中部与呈示部的对比;1、调式、调性对比:最典型的是同主音大小调的对比;2、体裁对比;3、织体类型的对比:主调织体——复调织体4、主题或音调的对比;5、速度的对比;三、有必要关注对再现部的处理1、完全再现⑴不写乐谱;Da Capo (Senza Rep)⑵写出乐谱:(Senza Rep),a、照抄;b、装饰;c、非动力性发展;2、动力再现有两种极端的处理方式⑴减缩再现;这时一般都会有较大的Coda,一是为了整体结构的平衡,二来使音乐有个过程得以消退;⑵形成第二次展开。
四、实例分析第三节插部性三部式一、关于插部1、插部进入时保持着明显的对比性;2、它的主题材料既可以是新因素,也可以是呈示部的派生;3、常包含三个部分:自身陈述——自我展开——引出再现;4、在调性布局上,它通常从下属调或下属方向的远关系调上进入,最后结束在属调或主调的属功能上;5、这种三部曲式的内部不使用原始反复;6、这种三部曲式的部分与部分之间常使用连接;7、通常有一定规模的尾声;8、这种三部曲式常用于套曲的慢板乐章或同样性格的独立小品;9、这类中部有明显的时间界限——它的典型情况只用于古典主义时期的作品,之后的类似情况一般会构成“混合中部”。
二、关于尾声:1、三部曲式常带有尾声;2、三部曲式尾声分析的要求:⑴说明尾声使用的材料和作用;⑵根据材料对尾声进行结构划分;⑶尾声中可能包含再现部的补充——小结尾。
三、混合中部的三部曲式1、这种曲式以在浪漫主义时期为典型;2、它兼有对比性中部的相对稳定性和插部性中部的连贯发展性;四、三部曲式的复杂化1、复杂化的类型有两种:一种是局部的复杂化,也就是某一个部分或两个部分的结构超过了单三部曲式;另一种是整体结构的复杂化,即各基础部分的结构规模都超过了单三部曲式。
2、中部的复杂化⑴“集成性”或“合成性”的中部⑵大于单三部曲式的中部结构中部可能是复二、复三、回旋、奏鸣、变奏曲式。
3、第一、第三部分的复杂化第一个部分可以采用变奏曲,;也可以采用奏鸣曲式。
变奏曲式第一节概述一、定义与特点1、定义:以代表基本乐思的主题为依据,作有方向、有目的、有组织和有逻辑的若干变奏形成的曲式叫做变奏曲式。
在这个定义中,我们可以知道变奏曲式是由主题加上若干变奏构成的曲式,它的图式是:(Int)+T+V1+V2+V3+……+Vn+Coda。
其中T是主题(Theme)的缩写,V是变奏(Variation)的缩写。
2、特点变奏曲式作为一种特殊的曲式,具有一些别的曲式所不具备的特点。
首先,从发展过程上看,变奏曲式具有类似“生命生长式”的特点。
一个变奏曲式的主题要经过多方面的变奏才能将其蕴含的变奏潜能发挥出来,犹如一个生命,经过一个个生长阶段,最后才能成型。
最后,从发展结果上看,变奏曲式具有“不可预期性”。
在乐曲结束之前,变奏曲式主题的数量是未知的,变奏的次数是未知的,变奏的结果也是未知的。
(主题的数量、变奏次数、变奏结果)二、相关名词辨析对于三个与变奏有关的名词,在此需要进行辨析,厘清各自的功能。
变奏,指的是变奏手法,或变奏技法。
是对一个主题进行变化处理,一般分为严格变奏和自由变奏,是一个技法概念。
而变奏曲通常指以使用变奏手法为主构成的作品,是一个体裁概念。
三、标题、主题及变奏1、标题的分类(变奏曲的标题可以反应它的主题类型)⑴使用“变奏曲”、“XX首变奏曲”、“主题与变奏曲”、“主题与XX首变奏曲”这种单纯地表明作品体裁与曲式是变奏曲(式)的标题。
a、有时表明主题的来源和变奏的数量。
例如:刘庄《变奏曲》,贝多芬《c小调32首变奏曲》、《C大调迪阿贝利主题变奏曲》,周广仁《陕北民歌主题变奏》,Brahms《海顿主题变奏曲》,陈培勋《双飞蝴蝶主题变奏曲》。
b、有时注明变奏曲的性质。
如肖邦《华丽变奏曲》、Mendelssohn《严肃变奏曲》Op.54、法兰克《交响变奏曲》。
⑵采用可以表明变奏曲的体裁,如Bach《Passacaglia and Fuge in C minor》、Chacona等。
⑶有的采用其它体裁名称为标题,如Grieg《Ballade》、Schumann《Symphone edute》。
⑷奏鸣交响套曲中的一个乐章,没有单独的标题。
例如Beethoven《第十二钢琴奏鸣曲》(Op.26)MvⅠ、《第三交响曲》(Op.55)MvⅢ、《第五交响曲》(Op.67)MvⅡ等。
2、主题的要求⑴来源a、来源于既有的音乐文献(文献式主题),例如Brahms《海顿主题变奏曲》;b、取材于民间音乐、宗教音乐(民歌式主题),例如周广仁《陕北民歌主题变奏》;c、来源于他人的命题(命题式主题),例如Beethoven《C大调迪阿贝利主题变奏曲》;d、来源于自我创作(创意式主题);⑵结构a、可以是乐句结构到完整的三段曲式;b、以二段曲式最为多见和典型。
⑶特点a、一切适中的特点;(为变奏发展留有余地)b、主调性质;c、朴实的音调和简单的和声进行;3、变奏的方式⑴通过不断改变主题本身获得变奏的效果;⑵通过不断附加主题新的东西获得变奏的效果;⑶通过以上两种技术的结合获得变奏的效果。
四、分组1、分组的必要⑴避免曲式结构的零散;⑵使全曲根据内容需要有机结合。
2、分组的依据⑴使用相同的调式、调性、调号;⑵使用相关的速度、织体、律动;⑶使用相近的性格、内容、情绪。
五、分类1、固定基础变奏曲⑴固定低音变奏曲⑵固定和声变奏曲⑶固定旋律变奏曲2、变体主题(自由)变奏曲⑴装饰变奏⑵自由变奏3、变奏的方面a、节奏、节拍b、调式、调性c、旋律、织体、和声d、曲式结构第二节固定基础变奏曲一、固定低音变奏曲1、固定动机⑴低音的构成:a、使用乐句或乐节结构陈述;b、必须始于主音止于属音;c、总的趋势是下行;⑵实例分析a、阿连斯基《固定低音变奏曲》b、Brahms《第一交响曲》末乐章c、巴赫《b小调弥撒曲》第十六曲《磔刑》2、固定低音⑴ Passacaglia的主题要求a、三拍子、小调式、慢速度、八小节、不分句;b、必须用单声部在低音区单独呈示;c、变奏是用对比复调的手法为主,所形成的声部不断叠加。
⑵、分析举例Bach《Passacaglia and Fuge in C minor》二、固定和声变奏曲——Chacona1、固定不变的成分是和声序列;2、常表现为Chacona3、Chacona的主题是三拍子、慢速度、小调式(有时是大调式),并且通常使用Sarabande体裁;4、Chacona的变奏手法是分段的、加序号的、音型化的。
5、分析举例Beethoven《c小调32首变奏曲》三、固定旋律变奏曲1、固定不变的成分是旋律2、旋律不仅可以在高声部,也可以移到其它声部;3、分析举例格林卡《波斯合唱》,选自《鲁斯兰与柳德米拉》第三幕选曲第三节变体主题变奏曲一、变体主题变奏曲的变奏手法:1、旋律装饰变奏法2、体裁变奏法——根据某一体裁的特征对主题进行变奏,使之具有独特的体裁性质;3、音型模式变奏法——将主题的旋律“镶嵌”在某一特定的和声音型模式中,在间隔分化的形式中体现主题旋律的序进;4、自由结构变奏法——主题的结构在变奏中进行扩充和缩减,或者改变原有的曲式结构;5、主题动机展开变奏法——用主题中的某一或某些动机进行自由展开;6、复调化变奏手法——以主题中的特性音调为基础,形成(小)赋格的主题,进行发展,或增添新的对位声部变奏发展;7、以上各种变奏手法的结合。