某工程建设管理条例(doc 9页)
- 格式:doc
- 大小:2.40 MB
- 文档页数:12
江苏省工程建设管理条例江苏省工程建设管理条例(1996年6月14日江苏省第八届人民代表大会常务委员会第二十一次会议通过根据2002年6月22日江苏省第九届人民代表大会常务委员会第三十次会议《关于修改〈江苏省工程建设管理条例〉的决定》修正)。
第一章总则第一条为适应社会主义市场经济发展的需要,加强对工程建设活动的管理,维护工程建设秩序,确保工程质量与安全,提高投资效益,依法制定本条例。
第二条在本省行政区域内从事工程建设活动,必须遵守本条例。
前款所称工程建设活动,是指各类新建、改建、扩建、迁建和恢复建设的房屋建筑、土木工程、设备安装、管线敷设、建筑装饰装修等工程项目立项后实施阶段的建设活动。
第三条省人民政府建设行政主管部门是本行政区域内工程建设活动的综合管理部门。
其主要职责是:(一)贯彻执行有关工程建设方面的法律、法规、规章和政策,研究制定综合管理措施;(二)负责工程项目报建登记,发放施工许可证;(三)负责工程建设招标投标管理、工程项目承发包合同监督,综合管理工程质量和安全工作;(四)负责或者会同有关部门负责工程建设标准定额和工程造价管理工作;(五)负责或者会同有关部门负责工程项目初步设计和竣工验收的管理工作;(六)负责审查工程项目发包人、承包人以及中介服务机构的资格(资质)等级,发放相应资格(资质)证书;(七)协调工程建设中的重大问题,依法查处违法行为。
设区的市、县(市)人民政府建设行政主管部门是本行政区域内工程建设活动的综合管理部门,其具体职责由同级人民政府确定。
第四条县级以上水利、交通、电力、邮电等部门按照各自的职责,负责本系统工程项目的具体组织实施和行业管理工作,并接受建设行政主管部门的综合管理和监督。
县级以上计划、经济、财政、银行、审计、工商行政管理、土地管理、环境保护、劳动等部门,按照国家和同级人民政府规定的职责,协同建设行政主管部门做好工程建设活动的有关管理工作。
第五条工程建设活动实行分级管理。
1、《建设工程安全生产管理条例》(国务院令第393号)中赋予监理单位哪些安全方面的职责?答:工程监理单位应当审查施工组织设计中的安全技术措施或者专项施工方案是否符合工程建设强制性标准。
在实施监理过程中,发现存在安全事故隐患的,应当要求施工单位整改;情情况况严重的,应当要求施工单位暂时停止施工,并与时报告建设单位。
施工单位拒不整改或不停止施工的,工程监理单位应当与时向主管部门报告。
工程监理单位应当按照法律、法规和工程建设强制性标准实施监理,并对建设工程安全生产承担监理责任。
2、《关于落实建设工程安全生产监理责任的若干意见》(建市[2006]248号规定的安全生产监理责任制度有哪些?答:(1)监理单位安全监理责任制:监理单位法定代表人应对本企业监理工程项目的安全监理全面负责,并根据工程项目特点,明确监理人员的安全监理职责。
(2)、监理单位安全生产管理制度:在健全审查枋验制度、检查验收制度和督促整改制度基础上,完善工地例会制度与资料归档制度.定期召开工地例会,针对薄弱环节,提出整改意见,并督促落实;指定专人负责监理内业资料的整理,分类与立卷归档.(3),监理人员安全生产教育培训制度:监理单位的总监理工程师和安全监理人员需经安全生产教育培训后方可上岗,其教育培训情况记入个人继续教育档案.3,<<危险性较大的分部分项工程安全检查管理办法>>(建质[2009]87号)文件中主要列出了哪些危险性较大的分部分项工程?超过一定规模的危险性较大的分部分项工程有哪些?(1)危险性较大的分部分项①,基坑支护,降水工程开挖深度超过3m(含3m)或虽未超过3m但地质条件和周边环境复杂的基坑(槽)支护,降水工程.②,土方开挖工程开挖深度超过3m(含3m)的基坑(槽)的土方开挖工程.③,模板工程与支撑体系各类工具式模板工程:包括大模板,滑模,爬模,飞模等工程.混凝土模板支撑工程:搭设高度5m与以上;搭设跨度10 m与以上;施工总荷载10 KN/m²与以上;集中线荷载15 KN/m²与以上;高度大于支撑水平投影宽度且相对独立无联系业务构件的混凝土模板支撑工程.承重支撑体系:用于钢结构安装等满堂支撑体系.④,起重吊装与安装拆卸工程采用非常规起重设备,方法,且单件起吊重量在10KN与以上的起重吊装工程.采用起重机械进行安装的工程.起重机械设备自身的安装,拆卸.⑤,脚手架工程搭设高度24m与以上的落地式钢管脚手架工程,附着式整体和分片提升架工程.(2),超过一定规模的危险性较大的分部分项工程①,深基坑工程开挖深度超过5m(含5m)的基坑(槽)的土方开挖,支护,降水工程.开挖深度虽未超过5m,但地质条件,周围环境和地下管线复杂,或影响毗邻建筑(构造)物安全的基坑(槽)的土方开挖工程.②模板工程与支撑体系:工程式模板工程:包括滑模,爬模,飞模等工程.混凝土模板支撑工程:搭设高度8m与以上;搭设跨度10 m与以上;搭设跨度18米以上,施工总荷载15KN/m²与以上;集中线荷载20 KN/m²与以上.承重支撑体系:用于钢结构安装等满堂支撑体系.承受单点集合中荷载700Kg以上.③,起重吊装与安装拆卸工程采用非常规起重设备,方法,且单件起吊重量在100KN与以上的起重吊装工程;起重量300KN与以上的起重设备安装工程;高度200m与以上内爬起重设备的拆除工程.④,脚手架工程⑤拆除,爆破工程.⑥其它:施工高度50m与以上的建筑幕墙安装工程.跨度大于36m与以上的钢结构;跨度大于60m与以上的网架和索膜结构安装工程.开挖深度超过16m的人工挖扩孔桩工程.地下暗挖工程,顶管工程,水下作业工程.采用新技术,新工艺,新材料,新设备与尚无相关技术标准的危险性较大的分部分项工程.4.总监理工程师不可将哪些有关安全监理的工作委托经总监理工程师代表?1)对所监理工程项目的安全监理工作全面负责;2).主持编写监理规划中的安全监理方案,审批安全监理实施细则;3).签署<<安全防护,文明施工措施费用支付证书>>;4).签发安全监理专题报告;5).签发《工程暂停令》,必要时向有关部门报告.5.当监理人员发现施工中存在安全隐患时,针对不同的情况应当发出什么指令?监理人员应当根据安全隐患的性质和严重程度,发出监理指令.监理指令包括口头指令,工作联系单,监理通知或工程暂停令.具体规定如下:1).监理人员发现一般的安全事故隐患,凡立即整改能够消除的,可通过口头指令向施工单位管理人员指出,并监督其改正,在监理日记中记录.若口头指令发出后施工单位未能与时消除安全隐患,或监理人员认为有必要时,应当发出《工作联系单》并记入项目监理日志.2).当发现事故隐患,安全监理人员认为有必要时,总监理工程师或安全监理人员应与时签发《监理通知》,要求施工单位限期整改并限时回复. 《监理通知》应抄报建设单位.3).当发现施工现场存在重大安全事故隐患,总监理工程师应与时签发《工程暂停令》,限期整改,经安全监理人员复查合格,总监理工程师批准后方可复工.6.《建设工程安全监理规程》(DB11/382-2006)中对安全监理实施细则编写有何规定?项目监理部应按照安全监理方案的要求编制安全检查监理实施细则,安全检查监理实施细则应具有可操作性.危险性较大的分部分项工程施工前,必须编制安全监理实施细则.安全监理实施细则的编制应由总监理工程师主持,专职(兼职)安全监理人员和专业监理工程师参加.安全监理实施细则由总监理工程审批后实施.安全监理实施细则应根据工程的变化予以补充,修改和完善,并按规定程序报批.7、《建设工程安全监理规程》(DB11/382-2006)中对安全监理方案的编写有何规定?1)、安全监理方案应当应当包含在监理规划中。
国务院发布的《建设工程质量管理条例》释义第一章总则《建设工程质量管理条例》(以下简称《条例》)第一章《总则》部分共六条,主要内容包括制定《条例》的目的和依据:《条例》所调整的对象及适用范围;建设工程质量的责任主体;建设工程质量监督管理的主体;以及为保证建设工程质量,工程建设必须遵守的程序要求;国家鼓励采用先进科学技术和管理方法,以提高建设工程质量。
第一条为了加强对建设工程质量的管理,保证建设工程质量,保护人民生命和财产安全,根据《中华人民共和国建筑法》,制定本条例。
【释义】本条是关于条例立法目的和制定依据的规定。
《建设工程质量管理条例》是《中华人民共和国建筑法》颁布实施后制定的第一部配套的行政法规,也是我国第一部建设工程质量条例。
建设工程是人们日常生活和生产、经营、工作的主要场所,是人类生存和发展的物质基础。
建设工程的质量,不但关系到生产经营活动的正常运行,也关系到人民生命财产安全。
改革开放以来,随着我国国民经济的持续、快速发展,固定资产投资一直保持了较高的增长水平,工程建设规模逐年扩大,工业、民用、交通、城市基础设施等建设项目遍布城乡。
大量基础设施项目的建设,为我国经济提供了发展基础和蓬勃的活力。
特别是1998年以来,面对亚洲金融危机的冲击,中央作出扩大内需,加快基础设施建设的重大决策,增发国债,集中用于农林水利、交通通讯、城乡电网、经济适用房和城市基础设施等方面的建设。
党中央、国务院对基础设施和各种建设工程的质量问题极为关心,多次强调质量责任重于泰山,要抓好工程质量,决不能搞“豆腐渣工程”。
建设工程一旦出现质量问题,特别是发生重大垮塌事故,危及人民生命财产安全,损失巨大,影响恶劣,因此,百年大计,质量第一,必须确保建设工程的安全可靠。
从总体上看,我国基础设施建设和重大工程的质量是好的。
一批国家重点工程和大中型基础设施建设项目的质量稳步提高,建成了一批高难度、高质量的工程项目,如上海杨浦大桥、金茂大厦、深圳地王大厦、江阴长江公路大桥、黄河小浪底水利枢纽工程、京郑铁路电气化工程等,有的达到或接近国际先进水平;一般的民用工程的质量合格率也在逐年提高,还建成了一批示范小区。
建设工程质量安全管理条例(2021版)When the lives of employees or national property are endangered, production activities are stopped to rectify and eliminate dangerous factors.(安全管理)单位:___________________姓名:___________________日期:___________________建设工程质量安全管理条例(2021版)导语:生产有了安全保障,才能持续、稳定发展。
生产活动中事故层出不穷,生产势必陷于混乱、甚至瘫痪状态。
当生产与安全发生矛盾、危及职工生命或国家财产时,生产活动停下来整治、消除危险因素以后,生产形势会变得更好。
"安全第一"的提法,决非把安全摆到生产之上;忽视安全自然是一种错误。
第二十五条施工单位应当依法取得相应等级的资质证书,并在其资质等级许可的范围内承揽工程。
禁止施工单位超越本单位资质等级许可的业务范围或者以其他施工单位的名义承揽工程。
禁止施工单位允许其他单位或者个人以本单位的名义承揽工程。
施工单位不得转包或者违法分包工程。
第二十六条施工单位对建设工程的施工质量负责。
施工单位应当建立质量责任制,确定工程项目的项目经理、技术负责人和施工管理负责人。
建设工程实行总承包的,总承包单位应当对全部建设工程质量负责;见者工程勘察、设计、施工、设备采购的一项或者多项实行总承包的,总承包单位应对其承包的建设工程或者采购的设备的质量负责。
第二十七条总承包单位依法将建设工程分包给其他单位的,分包单位应当按照分包合同的约定对其分包工程的质量向总承包单位负责,总承包单位与分包单位对分包工程的质量承担连带责任。
第二十八条施工单位必须按照工程设计图纸和施工技术标准施工,不得擅自修改工程设计,不得偷工减料。
施工单位在施工过程中发现设计文件和图纸有差错的,应当及时提出意见和建议。
建设工程质量管理条例最新版(2019)建设工程质量管理条例XX《建设工程质量管理条例》已经2000年1月10日 __第25次常务会议通过,现予发布,自发布之日起施行。
总理 __2000年1月30日按xx年10月7日《 __关于修改部分行政法规的决定》(中华人民 __ __令第687号)修改。
建设工程质量管理条例第一条为了加强对建设工程质量的管理,保证建设工程质量,保护人民生命和财产安全,根据《中华人民 __建筑法》,制定本条例。
第二条凡在中华人民 __境内从事建设工程的新建、扩建、改建等有关活动及实施对建设工程质量监督管理的,必须遵守本条例。
本条例所称建设工程,是指土木工程、建筑工程、线路管道和设备安装工程及装修工程。
第三条建设单位、勘察单位、设计单位、施工单位、工程监理单位依法对建设工程质量负责。
第四条县级以上人民政府建设行政主管部门和其他有关部门应当加强对建设工程质量的监督管理。
第五条从事建设工程活动,必须严格执行基本建设程序,坚持先勘察、后设计、再施工的原则。
县级以上人民政府及其有关部门不得超越权限审批建设项目或者擅自简化基本建设程序。
第六条国家鼓励采用先进的科学技术和管理方法,提高建设工程质量。
第七条建设单位应当将工程发包给具有相应资质等级的单位。
建设单位不得将建设工程肢解发包。
第八条建设单位应当依法对工程建设项目的勘察、设计、施工、监理以及与工程建设有关的重要设备、材料等的采购进行招标。
第九条建设单位必须向有关的勘察、设计、施工、工程监理等单位提供与建设工程有关的原始。
原始资料必须真实、准确、齐全。
第十条建设工程发包不得迫使承包方以低于成本的价格竞标,不得任意压缩合理工期。
建设单位不得明示或者暗示设计单位或者施工单位违反工程建设强制性标准,降低建设工程质量。
第十一条施工图设计文件审查的具体办法,由 __建设行政主管部门、 __其他有关部门制定。
施工图设计文件未经审查批准的,不得使用。
第十二条实行监理的建设工程,建设单位应当委托具有相应资质等级的工程监理单位进行监理,也可以委托具有工程监理相应资质等级并与被监理工程的施工承包单位没有隶属关系或者其他利害关系的该工程的设计单位进行监理。
建设工程质量管理条例中华人民共和国国务院令第279号《建设工程质量管理条例》已经2000年1月10日国务院第25次常务会议通过,现予发布,自发布之日起施行。
总理朱镕基2000年1月30日目录第一章总则第二章建设单位的质量责任和义务第三章勘察、设计单位的质量责任和义务第四章施工单位的质量责任和义务第五章工程监理单位的质量责任和义务第六章建设工程质量保修第七章监督管理第八章罚则第九章附则第一章总则第一条为了加强对建设工程质量的管理,保证建设工程质量,保护人民生命和财产安全,根据《中华人民共和国建筑法》,制定本条例。
第二条凡在中华人民共和国境内从事建设工程的新建、扩建、改建等有关活动及实施对建设工程质量监督管理的,必须遵守本条例。
本条例所称建设工程,是指土木工程、建筑工程、线路管道和设备安装工程及装修工程。
第三条建设单位、勘察单位、设计单位、施工单位、工程监理单位依法对建设工程质量负责。
第四条县级以上人民政府建设行政主管部门和其他有关部门应当加强对建设工程质量的监督管理。
第五条从事建设工程活动,必须严格执行基本建设程序,坚持先勘察、后设计、再施工的原则。
县级以上人民政府及其有关部门不得超越权限审批建设项目或者擅自简化基本建设程序。
第六条国家鼓励采用先进的科学技术和管理方法,提高建设工程质量。
返回第二章建设单位的质量责任和义务第七条建设单位应当将工程发包给具有相应资质等级的单位。
建设单位不得将建设工程肢解发包。
第八条建设单位应当依法对工程建设项目的勘察、设计、施工、监理以及与工程建设有关的重要设备、材料等的采购进行招标。
第九条建设单位必须向有关的勘察、设计、施工、工程监理等单位提供与建设工程有关的原始资料。
原始资料必须真实、准确、齐全。
第十条建设工程发包单位不得迫使承包方以低于成本的价格竞标,不得任意压缩合理工期。
建设单位不得明示或者暗示设计单位或者施工单位违反工程建设强制性标准,降低建设工程质量。
第十一条建设单位应当将施工图设计文件报县级以上人民政府建设行政主管部门或者其他有关部门审查。
建设工程质量管理条例辽宁电子图书有限责任公司编著辽宁电子图书有限责任公司换页书名:建设工程质量管理条例出版社:辽宁电子图书有限责任公司ISBN:L-FL-0072/D92出版日期:2004年8月作者:辽宁电子图书有限责任公司定价:9.00元换页1(2000年1月10日国务院第25次常务会议通过2000年1月30日中华人民共和国国务院令第279号发布自发布之日起施行)第一章总则第一条为了加强对建设工程质量的管理,保证建设工程质量,保护人民生命和财产安全,根据《中华人民共和国建筑法》,制定本条例。
第二条凡在中华人民共和国境内从事建设工程的新建、扩建、改建等有关活动及实施对建设工程质量监督管理的,必须遵守本条例。
本条例所称建设工程,是指土木工程、建筑工程、线路管道和设备安装工程及装修工程。
第三条建设单位、勘察单位、设计单位、施工单位、工程监理单位依法对建设工程质量负责。
第四条县级以上人民政府建设行政主管部门和其他有关部门应当加强对建设工程质量的监督管理。
第五条从事建设工程活动,必须严格执行基本建设程序,坚持先勘察、后设计、再施工的原则。
县级以上人民政府及其有关部门不得超越权限审批建设项目或者擅自简化基本建设程序。
第六条国家鼓励采用先进的科学技术和管理方法,提高建设工程质量。
第二章建设单位的质量责任和义务第七条建设单位应当将工程发包给具有相应资质等级的单位。
建设单位不得将建设工程肢解发包。
第八条建设单位应当依法对工程建设项目的勘察、设计、施工、监理以及与工程建设有关的重要设备、材料等的采购进行招标。
第九条建设单位必须向有关的勘察、设计、施工、工程监理等单位提供与建设工程有关的原始资料。
原始资料必须真实、准确、齐全。
第十条建设工程发包单位不得迫使承包方以低于成本的价格竞标,不得任意压缩合理工期。
建设单位不得明示或者暗示设计单位或者施工单位违反工程建设强制性标准,降低建设工程质量。
第十一条建设单位应当将施工图设计文件报县级以上人民政府建设行政主管部门或者其他有关部门审查。
建设工程安全生产管理条例1、《建设工程安全生产管理条例》是属于法律的范畴吗建设工程百安全生产管理条例不是法律。
国务院颁布的度条例不是法律而是行政法规,行政法规属于规范性文件,知具有法律文件的性质,在实施过程中与法律的效道力一致,法院在审理案专件中应当把行政法规、属司法解释同法律一样列为法律依据。
2、根据《建设工程安全生产管理条例》的有关规定,建设单位的安全责任主要包括哪几方面的内容?1、严格执行国家、地方政府有关安全的法律、法令、法规,上级、公司和分公司安全管理制度和规定。
2、做好企业职工安全生产的宣传教育以及培训工作。
3、直接负责生产的领导开展各项安全活动,监督各级管理、生产人员的安全行为、开展安全生产活动,并检查其执行情况。
4、做好质量安全信息的传递工作。
5、主持调查处理生产经营过程中发生的安全事故,统计事故造成的损失,并出具事故调查报告。
6、认真做好安全防护工作,配合有关部门监测有毒有害作业场所的尘毒密度,做好职业病预防工作。
7、负责施工现场食堂的管理工作,搞好食堂卫生,预防病毒和食物中毒的发生。
8、发生事故,要做好现场保护与抢救工作,及时上报,组织配合事故调查,认真落实制定的防范措施吸取事故教训。
9、有权制止违章指挥和违章作业。
遇有严重险情,有权责令先行停止生产。
对不听从指令、严重违章指挥或违章作业者,有权越级汇报。
10、协助有关部门制订或修订管辖区域的安全生产制度和管理办法,并配合有关部门组织特殊工种的技术培训、考核、签发安全作业合格证。
11、参加因工伤亡事故调查,进行伤亡事故的统计、分析并按规定及时汇报,对重大伤亡事故和严重未遂事故和责任者提出处理意见。
12、对职工进行安全生产宣传教育抓住典型事例,解剖分析,重奖重罚,推动安全工作的开展。
13、制订安全应急预案,定期向公司领导汇报安全生产情况。
3、施工单位违反《建设工程安全生产管理条例》的规定,应承担哪些法律责任?《建设工程安全生产管理条例》第六十二条违反本条例的规定,施工单位有下列行为之一的,责令限期改正;逾期未改正的,责令停业整顿,依照《中华人民共和国安全生产法》的有关规定处以罚款;造成重大安全事故,构成犯罪的,对直接责任人员,依照刑法有关规定追究刑事责任:(一)未设立安全生产管理机构、配备专职安全生产管理人员或者分部分项工程施工时无专职安全生产管理人员现场监督的;(二)施工单位的主要负责人、项目负责人、专职安全生产管理人员、作业人员或者特种作业人员,未经安全教育培训或者经考核不合格即从事相关工作的;(三)未在施工现场的危险部位设置明显的安全警示标志,或者未按照国家有关规定在施工现场设置消防通道、消防水源、配备消防设施和灭火器材的;(四)未向作业人员提供安全防护用具和安全防护服装的;(五)未按照规定在施工起重机械和整体提升脚手架、模板等自升式架设设施验收合格后登记的;(六)使用国家明令淘汰、禁止使用的危及施工安全的工艺、设备、材料的。
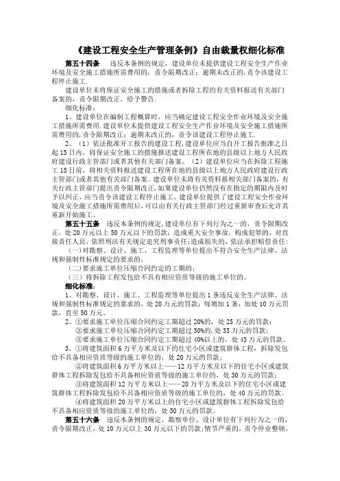
《建设工程安全生产管理条例》自由裁量权细化标准第五十四条违反本条例的规定,建设单位未提供建设工程安全生产作业环境及安全施工措施所需费用的,责令限期改正;逾期未改正的,责令该建设工程停止施工.建设单位未将保证安全施工的措施或者拆除工程的有关资料报送有关部门备案的,责令限期改正,给予警告.细化标准:1。
建设单位在编制工程概算时,应当确定建设工程安全作业环境及安全施工措施所需费用.建设单位未提供建设工程安全生产作业环境及安全施工措施所需费用的,责令限期改正;逾期未改正的,责令该建设工程停止施工.2、(1)依法批准开工报告的建设工程,建设单位应当自开工报告批准之日起15日内,将保证安全施工的措施报送建设工程所在地的县级以上地方人民政府建设行政主管部门或者其他有关部门备案。
(2)建设单位应当在拆除工程施工15日前,将相关资料报送建设工程所在地的县级以上地方人民政府建设行政主管部门或者其他有关部门备案。
建设单位未将有关资料报相关部门备案的,有关行政主管部门提出责令限期改正,如果建设单位仍然没有在指定的期限内及时予以纠正,应当责令该建设工程停止施工。
建设单位提供了建设工程安全作业环境及安全施工措施所需费用后,可以由有关行政主管部门经过重新审查后允许其重新开始施工。
第五十五条违反本条例的规定,建设单位有下列行为之一的,责令限期改正,处20万元以上50万元以下的罚款;造成重大安全事故,构成犯罪的,对直接责任人员,依照刑法有关规定追究刑事责任;造成损失的,依法承担赔偿责任: (一)对勘察、设计、施工、工程监理等单位提出不符合安全生产法律、法规和强制性标准规定的要求的;(二)要求施工单位压缩合同约定的工期的;(三)将拆除工程发包给不具有相应资质等级的施工单位的。
细化标准:1、对勘察、设计、施工、工程监理等单位提出1条违反安全生产法律、法规和强制性标准规定的要求的,处20万元的罚款;每增加1条,加处10万元罚款,直至50万元。
建设工程安全生产管理条例》(国务院令第393号)建设工程安全生产管理条例第一章总则为了加强建设工程安全生产监督管理,保障人民群众生命和财产安全,根据《中华人民共和国建筑法》、《中华人民共和国安全生产法》,制定本条例。
在中华人民共和国境内从事建设工程的新建、扩建、改建和拆除等有关活动及实施对建设工程安全生产的监督管理,必须遵守本条例。
建设工程包括土木工程、建筑工程、线路管道和设备安装工程及装修工程。
建设工程安全生产管理,坚持安全第一、预防为主的方针。
建设单位、勘察单位、设计单位、施工单位、工程监理单位及其他与建设工程安全生产有关的单位,必须遵守安全生产法律、法规的规定,保证建设工程安全生产,依法承担建设工程安全生产责任。
国家鼓励建设工程安全生产的科学技术研究和先进技术的推广应用,推进建设工程安全生产的科学管理。
第二章建设单位的安全责任建设单位应当向施工单位提供施工现场及毗邻区域内供水、排水、供电、供气、供热、通信、广播电视等地下管线资料,气象和水文观测资料,相邻建筑物和构筑物、地下工程的有关资料,并保证资料的真实、准确、完整。
建设单位因建设工程需要,向有关部门或者单位查询前款规定的资料时,有关部门或者单位应当及时提供。
建设单位不得对勘察、设计、施工、工程监理等单位提出不符合建设工程安全生产法律、法规和强制性标准规定的要求,不得压缩合同约定的工期。
在编制工程概算时,建设单位应当确定建设工程安全作业环境及安全施工措施所需费用。
建设单位不得明示或者暗示施工单位购买、租赁、使用不符合安全施工要求的安全防护用具、机械设备、施工机具及配件、消防设施和器材。
在申请领取施工许可证时,建设单位应当提供建设工程有关安全施工措施的资料。
依法批准开工报告的建设工程,建设单位应当自开工报告批准之日起15日内,将保证安全施工的措施报送建设工程所在地的县级以上地方人民政府建设行政主管部门或者其他有关部门备案。
建设单位应当将拆除工程发包给具有相应资质等级的施工单位。
《建设项目管理条例》(2017年)(1998年11月29日中华人民共和国国务院令第253号发布根据2017年7月16日《国务院关于修改〈建设项目环境保护管理条例〉的决定》修订)第一章总则第一条为了防止建设项目产生新的污染、破坏生态环境,制定本条例。
第二条在中华人民共和国领域和中华人民共和国管辖的其他海域内建设对环境有影响的建设项目,适用本条例。
第三条建设产生污染的建设项目,必须遵守污染物排放的国家标准和地方标准;在实施重点污染物排放总量控制的区域内,还必须符合重点污染物排放总量控制的要求。
第四条工业建设项目应当采用能耗物耗小、污染物产生量少的清洁生产工艺,合理利用自然资源,防止环境污染和生态破坏。
第五条改建、扩建项目和技术改造项目必须采取措施,治理与该项目有关的原有环境污染和生态破坏。
第二章环境影响评价第六条国家实行建设项目环境影响评价制度。
第七条国家根据建设项目对环境的影响程度,按照下列规定对建设项目的环境保护实行分类管理:(一)建设项目对环境可能造成重大影响的,应当编制环境影响报告书,对建设项目产生的污染和对环境的影响进行全面、详细的评价;(二)建设项目对环境可能造成轻度影响的,应当编制环境影响报告表,对建设项目产生的污染和对环境的影响进行分析或者专项评价;(三)建设项目对环境影响很小,不需要进行环境影响评价的,应当填报环境影响登记表。
建设项目环境影响评价分类管理名录,由国务院环境保护行政主管部门在组织专家进行论证和征求有关部门、行业协会、企事业单位、公众等意见的基础上制定并公布。
第八条建设项目环境影响报告书,应当包括下列内容:(一)建设项目概况;(二)建设项目周围环境现状;(三)建设项目对环境可能造成影响的分析和预测;(四)环境保护措施及其经济、技术论证;(五)环境影响经济损益分析;(六)对建设项目实施环境监测的建议;(七)环境影响评价结论。
建设项目环境影响报告表、环境影响登记表的内容和格式,由国务院环境保护行政主管部门规定。
建设工程施工安全管理条例(2024版)合同目录第一章:总则1.1 条例目的与适用范围1.2 安全管理原则1.3 法律责任第二章:责任主体2.1 建设单位的安全责任2.2 施工单位的安全责任2.3 监理单位的安全责任第三章:安全管理制度3.1 安全生产责任制度3.2 安全教育培训制度3.3 安全检查与隐患排查制度第四章:施工现场安全管理4.1 施工现场的安全要求4.2 施工现场的安全管理措施4.3 施工现场的应急处理第五章:安全技术措施5.1 安全技术规范5.2 施工机械设备安全管理5.3 高处作业与临边防护第六章:特种作业与危险作业管理6.1 特种作业人员管理6.2 危险作业的安全管理6.3 特种设备与危险品管理第七章:安全教育培训7.1 安全教育的内容与要求7.2 施工人员的安全培训7.3 管理人员与特种作业人员培训第八章:安全事故报告与处理8.1 安全事故的报告程序8.2 安全事故的应急救援8.3 安全事故的调查与处理第九章:监督管理9.1 安全监督管理机构9.2 安全监督检查9.3 违法行为的查处第十章:法律责任10.1 违法行为的法律责任10.2 事故责任的追究10.3 法律救济途径第十一章:附则11.1 条例的解释权11.2 条例的实施日期11.3 其他补充规定签字栏安全生产监督管理部门(甲方)签字:____________施工单位(乙方)签字:____________签订时间:____年____月____日签订地点:_______________________合同编号:__________第一章:总则1.1 条例目的与适用范围本条例旨在加强建设工程施工安全管理,保障施工人员生命财产安全,适用于所有建设工程施工项目。
1.2 安全管理原则施工安全管理应遵循“安全第一、预防为主、综合治理”的原则,确保施工安全。
1.3 法律责任违反本条例规定的行为,将依法追究相关责任人的法律责任。
第二章:责任主体2.1 建设单位的安全责任建设单位应建立健全安全生产责任制,确保施工安全。
建设工程安全生产管理条例(修正版)一、建设工程安全生产管理制度(六大制度)(一)安全生产责任制度(基本与核心制度)将不同的安全责任落实到负责有安全管理责任的人员和具体岗位人员身上(二)群防群治制度1.要求建筑企业职工遵守法律、法规与规程2.对于危及生命安全和身体健康的行为有权提出批评、检举和控告(三)安全生产教育培训制度对广大建筑干部职工进行安全教育培训,提高安全意识,增加安全知识和技能。
(四)安全生产检查制度1.上级管理部门检查2.企业自身检查3.定期检查4.不定期检查(五)伤亡事故处理报告制度(三不放过)1.事故原因不查清不放过2.事故责任者和群众没受到教育不放过3.没有防范措施不放过(六)安全责任追究制度1.追究的对象(1)建设单位(2)设计单位(3)施工单位(4)监理单位2.处理方式(1)情节严重,责令停业、降低资质或吊销资质证书(2)构成犯罪的,追究刑事责任二、建设单位安全责任(六大责任)(二)依法履行合同的责任1.建设单位不得提出不符合建设工程安全生产法律、法规、强制性标准规定的要求2.不得压缩合同约定的工期(三)提供安全生产费用的责任建设单位提供用于安全生产的费用(编制概算时确定)(四)不得推销劣质材料设备的责任不得明示或暗示2.办理开工报告的,自开工报告批准之日起15日内,将安全施工措施报送工程所在地县级以上人民政府建设行政主管部门备案(六)对拆除工程进行备案的责任1.拆除工程应发包给具有相应资质等级的施工单位(1)施工单位资质等级证明(2)拟拆除建筑物、构筑物及可能危及毗领建筑的说明(3)拆除施工组织方案(4)堆放、清除废弃物的措施4.爆破作业,遵守民用爆炸物品管理规定(七)法律责任1.未提供安全生产作业环境及安全施工措施所需费用的法律责任(1)给予警告(2)责令限期改正(3)逾期未改正的,责令停止施工2.其它(1)情况1)建设单位向勘察设计施工单位提出不合安全生产法规的要求2)要求施工单位压缩合同工期3)将拆除工程发包给不具资质等级的施工单位(2)处罚1)责令限期改正2)处20万元~50万元的罚款3)造成重大安全事故,构成犯罪的,对直接责任人追究刑事责任4)造成损失的,承担赔偿责任三、监理单位安全责任(三大责任)(一)审查施工方案的责任1.监理单位审查施工组织设计中的安全技术措施与专项施工方案2.审查的重点是是否符合工程建设强制性标准3.施工组织设计的编制工程实行总承包的,由总包单位负责编制施工组织设计或分阶段施工组织设计,由分包单位在总包单位的总体部署下,编制分包工程的施工组织设计。
建设工程安全生产管理条例(修正版)一、建设工程安全生产管理制度(六大制度)(一)安全生产责任制度(基本与核心制度)将不同的安全责任落实到负责有安全管理责任的人员和具体岗位人员身上(二)群防群治制度1.要求建筑企业职工遵守法律、法规与规程2.对于危及生命安全和身体健康的行为有权提出批评、检举和控告(三)安全生产教育培训制度对广大建筑干部职工进行安全教育培训,提高安全意识,增加安全知识和技能。
(四)安全生产检查制度1.上级管理部门检查2.企业自身检查3.定期检查4.不定期检查(五)伤亡事故处理报告制度(三不放过)1.事故原因不查清不放过2.事故责任者和群众没受到教育不放过3.没有防范措施不放过(六)安全责任追究制度1.追究的对象(1)建设单位(2)设计单位(3)施工单位(4)监理单位2.处理方式(1)情节严重,责令停业、降低资质或吊销资质证书(2)构成犯罪的,追究刑事责任二、建设单位安全责任(六大责任)(二)依法履行合同的责任1.建设单位不得提出不符合建设工程安全生产法律、法规、强制性标准规定的要求2.不得压缩合同约定的工期(三)提供安全生产费用的责任建设单位提供用于安全生产的费用(编制概算时确定)(四)不得推销劣质材料设备的责任不得明示或暗示2.办理开工报告的,自开工报告批准之日起15日内,将安全施工措施报送工程所在地县级以上人民政府建设行政主管部门备案(六)对拆除工程进行备案的责任1.拆除工程应发包给具有相应资质等级的施工单位(1)施工单位资质等级证明(2)拟拆除建筑物、构筑物及可能危及毗领建筑的说明(3)拆除施工组织方案(4)堆放、清除废弃物的措施4.爆破作业,遵守民用爆炸物品管理规定(七)法律责任1.未提供安全生产作业环境及安全施工措施所需费用的法律责任(1)给予警告(2)责令限期改正(3)逾期未改正的,责令停止施工2.其它(1)情况1)建设单位向勘察设计施工单位提出不合安全生产法规的要求2)要求施工单位压缩合同工期3)将拆除工程发包给不具资质等级的施工单位(2)处罚1)责令限期改正2)处20万元~50万元的罚款3)造成重大安全事故,构成犯罪的,对直接责任人追究刑事责任4)造成损失的,承担赔偿责任三、监理单位安全责任(三大责任)(一)审查施工方案的责任1.监理单位审查施工组织设计中的安全技术措施与专项施工方案2.审查的重点是是否符合工程建设强制性标准3.施工组织设计的编制工程实行总承包的,由总包单位负责编制施工组织设计或分阶段施工组织设计,由分包单位在总包单位的总体部署下,编制分包工程的施工组织设计。
某工程建设管理条例(doc 9页)
《江苏省工程建设管理条例》
第一章总则
第一条为适应社会主义市场经济发展的需要,加强对工程建设活动的管理,维护工程建设秩序,确保工程质量与安全,提高投资效益,依法制定本条例。
第二条在本省行政区域内从事工程建设活动,必须遵守本条例。
前款所称工程建设活动,是指各类新建、改建、扩建、迁建和恢复建设的房屋建筑、土木工程、设备安装、管线敷设、建筑装饰装修等工程项目立项后实施阶段的建设活动。
第三条省人民政府建设行政主管部门是本行政区域内工程建设活动的综合管理部门。
其主要职责是:
(一)贯彻执行有关工程建设方面的法律、法规、规章和政策,研究制定综合管理措施;
(二)负责工程项目报建登记,发放施工许可证;
(三)负责工程建设招标投标管理、工程项目承发包合同监督,综合管理工程质量和安全工作;
(四)负责或者会同有关部门负责工程建设标准定额和工程造价管理工作;
(五)负责或者会同有关部门负责工程项目初步设计和竣工验收的管理工作;
(六)负责审查工程项目发包人、承包人以及中介服务
机构
定,将施工图设计文件报建设行政主管部门或者有关部门审批。
第八条工程项目施工必须按照国家有关规定取得施工许可证。
第九条建设单位或者个人收到建设工程竣工报告后,应当组织设计、施工、工程监理等有关单位进行竣工验收,并按照有关规定报建设行政主管部门或者其他有关部门备案。
一般工业与民用建筑经竣工验收合格后,由建设行政主管部门发给工程设施使用许可证。
工程设施使用许可证由省人民政府建设行政主管部门统一印制。
第十条建设单位或者个人应当在工程项目竣工验收后六个月内,向工程项目所在地的设区的市、县(市)城市建设档案馆(室),报送竣工图及其他工程建设档案资料。
第十一条地方各级人民政府建设行政主管部门和其他有关部门办理审批或者其他有关手续,应当明确具体期限;需要由公民、法人或者其他组织补充有关文件或者资料的,应当一次性提出要求。
第三章工程发包与承包
第十二条工程项目的勘
察、设计、施工(含建筑装饰装修)、监理、材料设备供应等任务和工程总承包,必须按照国家和省有关规定进行招标投标。
国家对招标投标有某些特殊专业性规定的,从其规定,并同时接受建设行政主管部门的统一归口管理和监督。
第十三条发包人招标发包必须按照规定取得招标组织资格(资质)证书。
不具有与招标发包的工程项目相适应的资格(资质)的,必须委托具有相应资格(资质)的招标代理人组织招标发包。
第十四条承包人承包工程项目,必须持有工商行政管理部门核发的营业执照,并具有与承包的工程项目相适应的资格(资质)。
省外承包人进入本省承包工程项目,应当由建设行政主管部门核验资格(资质)。
国(境)外工程设计机构在本省行政区域内承接工程设计除方案设计外,应当与国内设计单位进行合作设计,并遵守国家及本省工程建设的标准、规范和规程。
第十五条从事标底编制、招标代理、建设监理、工程咨询等工程建设中介服务活动的机构,必须是法人或者依法成立的其他经济组织,并具有与所从事的中介服务活动相适应的资格(资质)。
省外从事标底编制、招标代理、建设监理、工程咨询等工程建设中介服务活动的机构,进入本省承接业务,应当由建设行政主管部门核验资格(资质)。
第十六条工程建设推行建设监理制度。
监理单位应当按照国家有关规定和监理合同的约定,对工程项目的质量、造价、工期等进行控制,并对因监理过错造成的工程质量事故或其他经济损失承担相应责任。
第十七条签订工程项目承发包合同和工程建设中介服务委托合同,应当遵循公正合法、诚实信用、平等互利、协商一致的原则,使用国家推荐的示范文本或者其他书面形式,任何单位和个人不得非法干预。
县级以上人民政府工商行政管理部门和建设行政主管部门,依照法定的职责,负责前款所称合同的监督。
第十八条工程项目概预算应当以规定的标准定额、计价方法为依据,根据市场供求变化和施工条件等因素确定。
第十九条建设单位或者个人应当在工程竣工验收合格后,按照合同的约定与承包人办理工程竣工结算,合同对结算期限没有约定的,应当在验收合格之日
起六个月内办理完毕。
第二十条审计部门应当按照规定,加强对工程项目的竣工审计。
第四章工程质量
第二十一条工程勘察、设计、施工、建筑构配件生产、主要工艺设备和专业关键设备及复杂的设备加工,应当严格执行有关标准、规范和技术规程。
第二十二条用于工程建设的建筑材料、构配件和设备,必须符合设计要求和产品质量标准,并持有有权部门认可的质量检验合格证书及有关技术资料。
第二十三条承包人应当对所承包的工程项目的质量负责。
实行总承包的工程项目,其质量由总承包人负责。
工程项目竣工验收后,负责施工的承包人应当按照国家规定的范围和期限,对工程进行保修。
保修费用由责任人承担。
第二十四条各级人民政府建设行政主管部门应当加强对工程质量的监督检查。
第二十五条勘察设计、施工等单位必须确保工程质量,对工程建设过程中及交付使用后发生的质量事故,依法承担相应责任。
第五章工程安全
第二十六条工程项目的勘察、设计、施工,应当遵守国家和本省有关预防火灾以及抗御地震、洪涝、飓风等自然灾害和次生灾害的规定。
第二十七条凡涉及工程主体和承重结构变动的工业与民用建筑的加层、装饰装修、改变使用功能等改造活动,应当确保工程设施原有安全性能,并应当提出改造设计方案,报工程项目所在地设区的市、县(市)人民政府建设行政主管部门批准后实施。
第二十八条建设单位或者个人和承包人应当采取措施,控制因施工造成的噪声等对环境的污染和危害,保护施工现场范围内的公共设施及毗邻建筑物和构筑物的安全。
对违反前款规定的,相关单位和个人有权监督、举报。
第二十九条有下列情形之一的,建设单位或者个人应当依法到有关部门办理批准手续;可能影响到周围地区的单位和居民的,还应当事先通知该地区的单位和居民:
(一)临时占用批准范围以外场地的;
(二)损坏道路、管线、电力、通信等公共设施的;
(三)临时停水、停电、停热力、停煤气、中断道路交通的;
(四)进行爆破作业的;
(五)法律、法规规定的其他情形。
第三十条承包人应当加强安全教育,建立、健全安全生产保证体系和责任制度。
承包人施工时,应当持有施工企业安全资格证书。
建设单位或者个人不得对承包人提出不符合施工安全的要求。
对在施工中危及人身安全的违章作业,施工人员有权拒绝,并有权检举和控告。
第六章法律责任第三十一条建设单位或者个人违反本条例规定,逾期未办理工程项目报建登记的,由县级以上人民政府建设行政主管部门责令改正,可以视情节轻重,处以警告、暂扣资格(资质)证书、责令停止施工,并处以五千元以上五万元以下的罚款。
建设单位或者个人违反本条例第十条规定,未报送工程建设档案资料的,由县级以上人民政府建设行政主管部门责令限期改正,并处以一万元以上十万元以下的罚款。
第三十二条违反本条例规定,施工企业未领取安全资格证书施工的,由县级以上人民政府建设行政主管部门责令改正、没收违法所得,并视情节轻重,处以警告、暂扣或者依法吊销资格(资质)证书,并处五千元以上五万元以下的罚款。
违反本条例规定,造成重大工程质量和人员伤亡事故的,应当赔偿损失,并依法追究领导者和主要责任人员的行政责任;实行执业资格管理的,可以对承担主要责任的执业人员,由
执业资格管理机关降低资格等级或者取消执业资格;构成犯罪的,由司法机关依法追究刑事责任。
第三十三条违反本条例规定,属于公安、工商行政管理等范围的,分别由公安、工商行政管理等部门依照有关法律、法规的规定予以处罚。
第三十四条县级以上人民政府建设行政主管部门在查处有关行政违法案件时,必须有二名以上执法人员,并出示执法证件;实施行政处罚时,必须使用财政部门统一制发的罚款、没收财物单据。
罚没收入必须全部上缴国库。
第三十五条各级人民政府建设行政主管部门和其他有关部门的工作人员,玩忽职守、拒绝或者不及时履行法定职责、超越或者滥用职权、泄露秘密、徇私舞弊、行贿受贿索贿、包庇违纪违法行为、侵犯公民和企业合法权益的,由其所在单位或者上级主管部门给予行政处分;构成犯罪的,由司法机关依法追究刑事责任。
第三十六条违反本条例规定,造成工程质量、安全事故及其他人身、财产损害的,应当依法承担民事责任。
在工程建设活动中发生的民事纠纷,当事人应当协商解决。
协商不成的,应当按照双方签订的仲裁协议向仲裁机构申请仲裁。
无仲裁协议或者仲裁协议无效的,可以依法向人民法院起诉。
第七章附则
第三十七条省人民政府可以根据本条例制定单项管理办法。
第三十八条本条例自公布之日起施行。
二○○二年七月九日。