南京城市职业学院身份证复印件粘贴表
- 格式:doc
- 大小:22.00 KB
- 文档页数:2
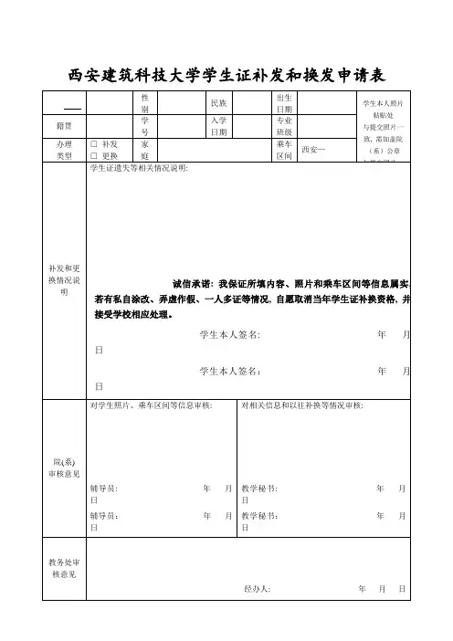
工商管理系分散实习管理规定(暂行)分散实习是在指导教师指导下,由学生自主联系实习单位完成实习教学任务的一种实习方式。
在当前形势下,分散实习是集中实习的补充。
但相对于集中实习而言,目前分散实习存在不够规范、管理困难、实习效果无法保证等问题。
为了维护实习教学秩序,更好地实现实习教学的目标,必须加强和规范对分散实习的管理,结合本系具体情况,特制订本规定。
一、分散实习的条件学生首先应该积极参与我系各实习基地的集中实习安排。
特殊情况需要分散实习的,需同时具备下列条件:1、实习单位提供的实习岗位必须与专业对口或相近;2、实习单位能配备经验丰富、认真负责的校外指导人员;3、实习单位能开出实习结束即予以录用的证明。
二、分散实习的审批程序1、申请申请分散实习的学生应提交“分散实习申请表”一式两份(见附件1),该表需经本人作出诚信承诺以及家长、实习单位及其安排的指导人员签署意见。
2、审批接到申请后,由教研室、系根据分散实习条件逐级进行审核,符合条件的予以批准,并及时安排落实校内指导教师。
教研室、系、指导教师分别在“分散实习申请表”上签署意见。
三、对分散实习学生的要求1、分散实习时间不得少于6个月;2、非特殊情况并经批准,不得中途随意中止实习或变更实习单位;3、、实习期间应严格遵守请假制度。
有事须向实习单位指导教师、校内指导教师请假;3、实习期间应做好实习周记,纪录实习内容和心得体会,为撰写实习报告和毕业论文积累素材;4、实习期间应经常(至少两周一次)与辅导员(班主任)、校内指导教师联系,每个月10号之前要将上个月考勤表(见附件2)提交给辅导员(班主任);5、实习学生要遵守实习单位的规章制度,注意安全;要尊重实习单位的领导、指导人员和其他员工,听从指导,虚心学习,主动协助实习单位做一些力所能及的工作,维护学校声誉。
6、实习结束后,需在规定期限内提交实习周记、考勤表、实习鉴定表、实习报告(要求、格式见附件3)等材料。
四、分散实习的管理实习开始前,各教研室应对所属专业的学生进行实习前动员、教育,传达分散实习的要求、注意事项。
失业登记申请审核表
《失业登记申请审核表》填报说明
《失业登记申请审核表》用于失业人员申请办理失业登记时填报。
具体填报要求是:
一、身份证号、姓名、性别:应与本人持有的《居民身份证》记载内容相一致。
二、低保证号:应与本人持有的《北京市城市(农村)居民最低生活保障金领取证》编号相一致。
三、残疾证号、残疾等级:应与本人持有的《中华人民共和国残疾人证》记载内容相一致。
四、就业失业登记证号:填写个人持有的本市核发的《就业失业登记证》编号。
未持有本市核发的《就业失业登记证》的不填写。
五、个人失业登记申请:个人须签字确认。
六、提交材料清单:由街道(乡镇)社会保障事务所根据个人提交的有关材料,填写提交材料的份数。
七、失业前人员身份
㈠失业前身份:按照申请办理失业登记人员本次失业前的身份选择填写。
包括:企业解除人员、机关事业单位解除人员、毕(肄、结)业或退学人员、刑满释放等人员、解教人员、常住外地或移居境外后回京人员、农转非人员、停止经营的业主、个人
停止存档人员、进京落户人员、初次进京的随军家属和其他人员。
所填写的失业前身份应与所提交的证明材料相符合。
㈡失业前身份终止时间:填写申请办理失业登记人员的失业前身份时间,所填写的失业前身份时间应与所提交的证明材料中记载的时间相一致。
八、街道(乡镇)社会保障事务所审核意见:须填写齐全,加盖就业失业登记专用章。
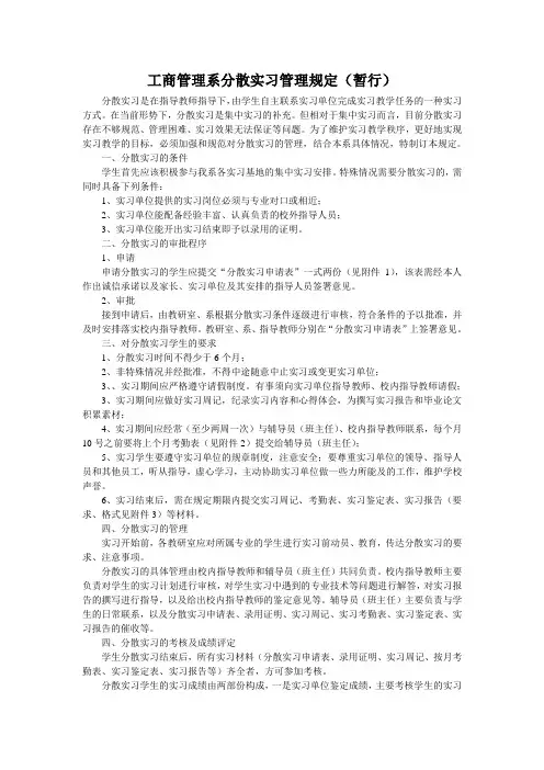
西安建筑科技大学学生证补发和换发申请表
说明:1.学生如实填写此表相关信息并粘贴本人照片, 同时提交同底版一寸免冠照片一张(背面写上自己姓名), 缴纳工本费用, 应按规定时间交所在院(系)审核, 逾期不予办理;2.学生在申请更换破损的学生证时, 须交回原证件;3.跨校区学生证的办理, 此表可先交由辅导员审核后, 统一报所在院(系)教学办;4.院(系)教学办核实并在相应位置加盖公章, 集中报送教务处教务科办理, 补办的学生证须由院(系)补盖注册章后方能发放使用。