小学心理咨询室配置清单
- 格式:doc
- 大小:107.50 KB
- 文档页数:5
学校心理咨询室建设标准和各功能设施介绍中小学心理咨询室建设方案标准中小学心理咨询室功能室建设可以根据学校的具体方案进行有计划的建设,这样可以大大减少在心理咨询室建设过程中的各种麻烦。
中小学心理咨询室建设标准有个体心理辅导室,音乐放松室,情绪宣泄室,心理沙盘室,团体辅导室,心理测量室等多种功能的心理咨询室。
接下来我们将为大家介绍一些常见的中小学心理咨询室建设方案。
1、心理功能室位置选择作为心理咨询室,首要的选择的是要选在环境安静的地区,尽量避免吵闹、嘈杂的区域,避开学校办公中心区,合适的环境是成功建设心理咨询室的外在条件。
2、室内环境的布置中小学心理咨询室建设方案应充分考虑心理健康教育工作的特殊性和青少年身心发展特征,充分体现人性化设计和人文关怀。
在建设的过程中,张贴一些轻松的欢迎标语,图示图标简明醒目。
心理咨询室的内部环境应温馨、整洁、舒适,以清新、淡雅、柔和的暖色调为主,同时注意要避免容易引起抵触情绪的强烈色彩。
合理运用色彩、灯光和装饰物,光线适中,自然光、灯光强度合理。
可在适当的位置摆放盆景、张贴书画等,同时做到简洁大方,个别辅导室要充分满足学生隐私性的要求。
3、心理功能室的配置中小学心理咨询室应该配备基本的个别辅导室、团体活动室和办公接待区等基本功能区域,有条件的学校也可单独设置心理沙盘室、心理测评室、音乐放松室、情绪宣泄室等心理健康教育拓展区域。
注意心理咨询室的使用面积要与在校生人数相匹配。
学校可结合心理健康教育工作的实际需要与学校的其他场所共建共享,需要注意的是在不影响心理辅导各功能区基本功能的情况下,各个不同的心理咨询室功能区域可以相互兼容。
4、心理咨询室配置清单个体心理咨询室要求10-15平方米/每间,基本设施配有咨询椅或沙发,教师咨询椅或沙发与学生咨询椅或沙发成90度摆放。
团体活动室面积要求20平方米以上/每间,基本设施配有团体辅导工具箱、团体辅导桌椅、座垫、多媒体设备等。
办公接待区的基本设施配有心理健康自助仪、电脑、档案柜、心理书籍等。
中小学校心理咨询室标准配置建设方案一、概述为了科学规范、富有特色地建设中小学校心理咨询室,依据中共中央国务院《关于进一步加强和改进未成年人思想道德建设的若干意见》(中发[2004]8号)和教育部《中小学心理健康教育指导纲要》(教基[2002]14号),结合中小学生心理问题现状和学校开展心理健康教育工作的实际需要,根据中小学生心理发展特点,现提出中小学校心理咨询室建设标准,为中小学校心理咨询室建设提供依据。
中小学心理咨询室建设共分为基础型、标准型、高级型三种模式,各中小学可以根据学校的实际情况选建适合本校发展特点的心理咨询室。
1、基础型心理咨询室基础型心理咨询室必须具备办公接待区(兼档案区)、团体游戏区、个别辅导区三个区域,如下图。
面积要求:50平米左右(1个教室大小)。
所需心理学产品配置:学生心理健康检测系统(包括心理档案系统)、心理学设备管理系统、团体心理辅导箱、艺术心理辅导箱、游戏心理辅导包、沙盘游戏成套设备、心灵加油站、放松椅、心理学专业用书、放松音乐光盘、心理学电影、心理学挂图等。
2、标准型心理咨询室标准型心理咨询室包含办公接待室、个别辅导室(兼具中控督导区功能)、团体游戏室三个功能室,其中办公接待室仍然兼具档案区功能,个别辅导室可以兼具中控督导区、会议区功能。
面积要求:约100平米左右(2个教室大小)。
所需心理学产品配置:学生心理健康检测系统(包括心理档案系统)、心理学设备管理系统、团体心理辅导箱、艺术心理辅导箱、游戏心理辅导包、沙盘游戏成套设备、心灵加油站、感觉统合玩具(小学)、潜能检测仪、放松椅、合理宣泄人、涂鸦墙、宣泄球、心理剧舞台、心理学专业用书、放松音乐光盘、心理学电影、心理学挂图等。
3、高级型心理咨询室高级型心理咨询室在基础型、标准型心理咨询室架构的基础上,还可以设置心检阅览区、社团生涯区、潜能开发区、中控督导区、艺术放松区、情绪疏导区等区域。
这些区域也可以单独建室。
如果单独建室,则可称为心理咨询中心。
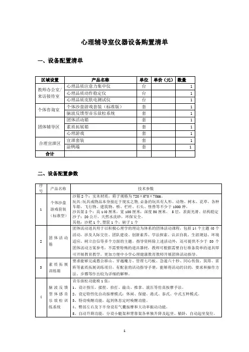
小学心理咨询室配置序号设备名称技术参数和规格个数1 心理学软件和硬件设备1.1 心理学软件一、心理学技术1 、科学性⑴拥有心理学量表完全自主知识产权;⑵拥有软件著作权;⑶通过国家一级心理学学术机构鉴定,如中国心理卫生协会鉴定;⑷通过 ISO9000 国际质量标准认证;⑸有内在的理论架构,非零散量表堆砌而成。
2 、适应性⑴符合中国学生特点,题目不是国外文化背景;⑵符合小学生特点,小学生量表题目不是中学生或成人表述方式;⑶报告以积极心理学为导向,不仅要包括结果解释,而且要有发展建议、培养建议等;⑷能够对学生、教师、家长不同角色进行测评。
小学生心3 、量表理健康检1.1.1⑴学生心理测评应包括心理健康、品德、情绪、性格类型、兴1 测系统趣、创造性、学习态度、学习方法等人格和能力量表;(局域网⑵教师和家长等成人心理测评应包括心理健康、职业倦怠、家版)庭教养方式、情绪、性格类型、兴趣、创造性等人格和能力量表;⑶常模近五年修订;⑷信度和效度符合心理测量学标准;⑸为了保证准确性,避免学生作假倾向,心理健康应当从学生、教师、家长三视角进行评价;⑹量表应设置测谎题;⑺可以自定义量表。
二、软件技术1 、基本功能⑴包括信息管理、测评管理、群体分析、心理咨询室、数据管理、网站建设等功能模块;⑵将使用者分为不同角色(如领导、班主任、心理教师、科任教师等),每个角色有不同权限;⑶包括足够进行心理分析的背景资料,心理教师可动态添加背景资料;⑷B/S 架构。
2、数据安全⑴有数据备份功能。
3、报告⑴学生完成测试后系统可自动生成个性化的文字报告;⑵学生报告应区分阅读对象,分为学生、教师和家长等不同版本的报告形式,做到针对性;⑶应采用同义词库,即使某些学生的结果相同,测试报告的文字表述也应不同,以增加新颖性,避免阅读报告时的枯燥乏味;⑷能够进行群体分析,包括描述统计、差异分析、相关分析等。
4、学校管理便利性⑴有学校心理预警机制;⑵满足心理咨询室无纸化办公需求,有预约、咨询记录、工作情况分析、网上咨询等功能;⑶有心理档案保存、查找功能;⑷满足学校建设心理网站的需要;⑸为了缓解机房压力,应提供纸笔测试数据导入功能;⑹有数据和档案导出功能。
教育部教学仪器研究所课题《中小学心理咨询室软件和硬件建设应用研究》成果中小学校心理咨询室标准配置方案教育部教学仪器研究所北京成均教育科技发展中心二零一一年二月一、引言为了科学规范、富有特色地建设中小学校心理咨询室,依据中共中央国务院《关于进一步加强和改进未成年人思想道德建设的若干意见》(中发[2004]8号)和教育部《中小学心理健康教育指导纲要》(教基[2002]14号),结合中小学生心理问题现状和学校开展心理健康教育工作的实际需要,根据中小学生心理发展特点,现提出中小学校心理咨询室建设标准,为中小学校心理咨询室建设提供依据。
二、中小学生的心理发展特点及心理咨询室设计目标1、小学生心理发展特点及设计目标:满足孩子的好奇心和心理梦想,帮助孩子健康成长,根据埃里克森(E. Erikson)的人格发展理论和积极心理学理论,通过赞赏教育,培养孩子自信心。
小学生心理具有如下特点:1.1 认知特点(1)知觉:有意识性、有目的性地发展,但水平有限。
(2)注意:注意范围小,注意力的分配和转移能力较弱;注意有强烈的兴趣性、直观性和色彩感;不善于调节和控制自己的注意力;无意注意占优势,注意力不稳定,容易分心,但有意注意随着年龄增长而逐渐发展。
(3)记忆:由不随意记忆占优势到随意记忆占优势。
意义识记逐渐发展,但机械记忆仍是主要的。
(4)思维:思维水平从具体形象向抽象逻辑水平过渡,但形象思维仍占优势。
1.2 意志特点意志力薄弱,自制力差。
1.3 情感特点(1)情感日益丰富,道德感有很大的发展,情感的稳定性和控制力也增强。
(2)情感的实践性和坚持性较差,依赖成人监督。
(3)对教师极为信任和依赖。
1.4 个性特点小学生好动、好模仿、易受暗示。
2、中学生心理特点及设计目标:中学时期是多事之秋,心理学上谓之“心理断乳期”。
中学生心理发展的显著特点是:生活和社会体验开始占主导地位;急剧而又呈弥散性的身体和激素变化对他们的心理产生重要的影响,他们渴望自己能被他人像成人一样对待;自我形象在波动摇晃;身体发展的不一致性,会因为希望自己被同龄伙伴、异性对象和家庭成员认为正常、为人吸引的欲望而变得更加突出。
心理咨询室配备标准一级标准(一)专业场地和设备(1)心理咨询室的场地选择不要与教室、办公室在一起,以免来访者因担心遇见自己的同学、老师而惴惴不安。
如果条件允许,心理咨询室可以安排在师生流动量较少、比较安静的地方。
当然如果条件不允许,也应尽可能消除外界的干扰。
(2)使用面积在100m2以上,应有——办公区、个体咨询区、团体活动区、阅览区、沙盘游戏区(箱庭治疗室)等5个功能区。
其中,各区必须是独立的房间。
(3)办公区有可以上网的计算机及相应管理软件,有心理档案资料柜,并在办公区外设立心理辅导信箱。
(二)图书数量心理咨询书籍和心理健康教师和学生心里健康读物100本以上,心理教育类专业杂志5种以上。
(三)人员配备(1)配备两名教育学或心理学专科以上学历并具有教师资格证书,参加心理健康教育培训20课时以上的专职心理健康教师以及有加张日昇教授箱庭疗法培训经历。
(2)同时还有1至2名兼职心理教师。
兼职心理教师包括具有一定心理学知识和技能的班主任、德育干部以及热衷于此项工作的其他教师,且在近5年以来接受过心理健康教育类培训超过10课时。
(四)组织制度(1)有校级领导分管学校心理健康工作。
(2)有专门的心理健康教育工作机构,有专人负责心理咨询室的工作。
(3)心理咨询室有规章制度、工作规程、咨询程序等并挂在显要位置。
(4)在学校每学年的教育教学工作计划中有心理辅导室的活动安排和每学期的活动主题。
(5)学校有经费支持心理咨询室的日常开支。
(6)有与班主任联系的工作制度。
心理咨询室每周开放接待时间不少于10小时。
(五)功能发挥(1)对全部学生作心理教育与辅导活动,每学年不少于10课时。
(2)有中、高年级学生的心理健康档案系统。
(3)有对学生个别辅导的连续记录。
(4)每学年有5个案例分析报告。
(5)每学年在地市级以上刊物上发表相关论文1篇以上。
(6)心理咨询室的工作在所在全省具有影响、辐射和示范作用。
(7)学年至少请专家做心理健康教育学术报告一次。
心理咨询室装备标准工具1常用心理咨询室标准测量工具学校心理咨询的重要任务是帮助学生理解自身心理开展的状况,消除心理障碍,恢复和保持安康心理。
为了能“对症下药〞,咨询老师需要准确地理解学生的心理开展状况,并分析学消费生心理或行为问题的原因。
为此,咨询室必须装备相应的心理测量工具,以帮助咨询老师准确诊断学生的心理和行为问题。
目前学校开展心理咨询工作至少应准备如下几类心理开展与心理安康测查工具。
1〕智力测查量表。
智力测查可以帮助咨询老师理解学生的智力开展程度,判断学生在感知、注意、记忆、思维、言语,以及解决问题、动手操作等方面的潜力和局限,更好地制定教育和教学方案。
常用的智力测查量表有:比奈智力测查量表、韦克斯勒智力测查量表、瑞文推理测查量表。
2〕个性与性格测查量表。
个性与性格测查可以帮助咨询老师理解学生的个性特点与性格类型,判断学生个性开展的长处与缺乏,帮助学生在学习和生活中“扬长避短〞。
常用的个性与性格测查量表有:卡特尔16人格因素测验〔16PF〕,艾森克人格问卷〔EPQ〕,爱德华个人爱好量表〔EPPS〕。
3〕才能倾向测验。
才能倾向测验可以帮助咨询老师理解学生潜在的才能趋势,预测学生在将来的学习和工作中可能获得的成就。
常用的才能倾向测验有学术才能倾向测验〔SAT〕,分辨才能倾向测验〔DAT〕等。
4〕心理安康测〔筛〕查量表。
心理安康测〔筛〕查量表可以帮助咨询老师理解学生心理、行为问题的详细表现和严重程度,以便制定有针对性的咨询策略。
常用的心理安康测查量表有:Achenbach儿童行为量表、病症自评量表〔SCL—90〕、Rutter儿童行为问卷等。
此外,还有一些综合性的测验,如内田克莱佩林心理测验〔UK测验〕等,通过一项测验就能获得多方面信息,既能理解学生的才能程度、个性和性格特征,又能理解学生的心理安康程度,以及可能出现的心理和行为问题。
〔1〕沙盘沙盘游戏是根据荣格的分析心理学的心像和象征理论建立的一种心理治疗方法。
一、心理咨询室配备
心理软件和硬件设备包括六项内容:心理测评管理系统、心理行为反馈训练系统。
二、心理咨询室通用设备及办公家具要求:
(1)个体咨询室布置
实用面积约12平方米(3.5m*3.5m)。
1.基本配置包括:
a. 两张舒适的软沙发;
b.一张长方形茶几,上面放有纸巾盒,小盆栽;
c.灯光的光线含蓄柔和;
d.一套简单的音响;
e. 一台挂墙式空调;
f.一幅心理挂图;
g.录音机和摄象机等咨询安全监督设备;
i.纸笔。
便于记录分析个案;
j.不出声的计时器;
k.一个设计简洁的挂钟;
二、个体咨询室具体布置要求:
1.墙壁采用白墙,用以隔音、吸音,给人更加安全、温暖的感觉。
2.墙壁、地板和窗帘使用温和、平静的色调。
3.地板为砖质地板。
4.沙发颜色为暖色调,线条简洁,质地柔软舒适;桌子为玻璃圆桌;两张沙发成90度摆放,避免咨访双方对视。
5.桌上放置以简洁清新的盆栽,绿色植物象征生命力,用作室内点缀令环境充满生机。
6.采用突显灯具,可调节明暗。
把灯具作为空间的视觉焦点,光线含蓄柔和,能令情绪平静,精力集中,不致于分散注意力。
7.简易的音响设备,例如录音机或CD机,用于播放松弛音乐和指令。
8. 风景画要反映广阔、恬静的自然景观,能开拓遐想空间,令心境舒畅。
二、学校开展心理咨询的“硬件”配备要求(一)、个体咨询室个体咨询室和教师办公室在一间,约为28平方米,中间用档案柜隔断,分为两个较为安静独立的区域。
其中个体咨询室约为10平方米,室内色彩基调为粉色,以粉黄、粉蓝为主,配上可调节光线的窗帘,给学生以温馨、柔和的感觉。
进门处放上几盆常绿的植物,室内放上两张舒适的沙发,一张圆形的小茶几,上面放有纸巾盒和一些小盆栽或小饰物。
一台挂壁式空调,使来访者不会因温度的变化而感到紧张或不适。
(二)、教师办公室教师办公室约为18平方米,兼做接待室和学生等候室。
门上张贴有咨询室开放的时间,挂上“悄悄话”信箱。
在进门处放上两张教师办公桌,配有电话和电脑,有相应的心理测量软件和一些量表,一套圆形的,色彩柔和的桌椅、蜡笔、绘画纸、图书,供等候的学生使用。
两个书架,放上一些与学生心理发展、心理健康、心理问题、心理咨询等方面的书籍。
(三)、团体辅导室团体辅导室是单独的一间,使用面积约在28平方米。
因为面积不大,所以拟兼作放松室,让学生有一个游戏、活动、放松的空间。
也能够做一些团体辅导以及接待家长和孩子,做一些亲子互动的活动。
教室里安装一面墙的黑板,做随意涂鸦墙,准备一些彩色粉笔,让学生随意在墙上画画,宣泄。
黑板上挂一幅漂亮的窗帘,不用时可以拉上窗帘。
一台跑步机,让来访学生通过运动宣泄不良情绪。
一套音像设备,做放松、音乐治疗、播放专题影片用。
数张可以移动的彩色沙发。
挂一些心理挂图和一些对团体成员有约束力的团体契约。
(四)、沙盘游戏室沙盘游戏是根据荣格的分析心理学的心像和象征理论建立的一种心理治疗方法。
沙盘游戏是针对情感丰富的适应人群设计的行为表达性辅导技术。
借助沙盘,以游戏的方式呈现其内心的人际互动,进而了解内心情感与情绪的真实状况,并使之在游戏过程中产生创伤愈合的效果。
箱庭疗法,又称沙盘游戏,是在治疗者的陪伴下,来访者从玩具架上自由挑选玩具,在盛有细沙的特制箱子里进行自我表现的一种心理疗法。
教育部教学仪器研究所课题《中小学心理咨询室软件和硬件建设应用研究》成果中小学校心理咨询室标准配置方案教育部教学仪器研究所北京成均教育科技发展中心二零一一年二月一、引言为了科学规范、富有特色地建设中小学校心理咨询室,依据中共中央国务院《关于进一步加强和改进未成年人思想道德建设的若干意见》(中发[2004]8号)和教育部《中小学心理健康教育指导纲要》(教基[2002]14号),结合中小学生心理问题现状和学校开展心理健康教育工作的实际需要,根据中小学生心理发展特点,现提出中小学校心理咨询室建设标准,为中小学校心理咨询室建设提供依据。
二、中小学生的心理发展特点及心理咨询室设计目标1、小学生心理发展特点及设计目标:满足孩子的好奇心和心理梦想,帮助孩子健康成长,根据埃里克森(E. Erikson)的人格发展理论和积极心理学理论,通过赞赏教育,培养孩子自信心。
小学生心理具有如下特点:1.1 认知特点(1)知觉:有意识性、有目的性地发展,但水平有限。
(2)注意:注意范围小,注意力的分配和转移能力较弱;注意有强烈的兴趣性、直观性和色彩感;不善于调节和控制自己的注意力;无意注意占优势,注意力不稳定,容易分心,但有意注意随着年龄增长而逐渐发展。
(3)记忆:由不随意记忆占优势到随意记忆占优势。
意义识记逐渐发展,但机械记忆仍是主要的。
(4)思维:思维水平从具体形象向抽象逻辑水平过渡,但形象思维仍占优势。
1.2 意志特点意志力薄弱,自制力差。
1.3 情感特点(1)情感日益丰富,道德感有很大的发展,情感的稳定性和控制力也增强。
(2)情感的实践性和坚持性较差,依赖成人监督。
(3)对教师极为信任和依赖。
1.4 个性特点小学生好动、好模仿、易受暗示。
2、中学生心理特点及设计目标:中学时期是多事之秋,心理学上谓之“心理断乳期”。
中学生心理发展的显著特点是:生活和社会体验开始占主导地位;急剧而又呈弥散性的身体和激素变化对他们的心理产生重要的影响,他们渴望自己能被他人像成人一样对待;自我形象在波动摇晃;身体发展的不一致性,会因为希望自己被同龄伙伴、异性对象和家庭成员认为正常、为人吸引的欲望而变得更加突出。