高二化学期末试卷及试卷分析人教版
- 格式:doc
- 大小:189.00 KB
- 文档页数:8
嘴哆市安排阳光实验学校高二化学期末试卷及试卷分析人教版【本讲教育信息】一. 教学内容:期末试卷及试卷分析【模拟试题】可能用到的相对原子质量H—1 C—12 N—14 O—16 Na—23 Al—27 Cl—35.5 K—39 Ba—137第I卷(选择题,共45分)一. 选择题(本题包括15小题,每小题2分,共30分。
每小题只有一个选项符合题意。
)1. 下列氮的氧化物中,氮元素的化合价最低的是()A. N2O4B. NOC. NO2D. N2O2. 下列液体pH>7的是()A. 啤酒B. 牛奶C. 人体血液D. 胃液3. 下列物质中,不属于合金的是()A. 钢铁B. 水银C. 青铜D. 硬铝4. 从1997年5月起,我国已有许多城市先后开始发布城市空气质量日报。
根据你了解的城市空气质量日报的内容,你认为在下列物质中,不属于...大气污染物的是()A. SO2B. NO2C. CO2D. 可吸入颗粒物5. 下列关于氮族元素的叙述中,正确的是()A. 它们都是非金属元素B. 随着核电荷数的增加,它们的原子半径增大C. 随着核电荷数的增加,它们的非金属性增强D. 它们的原子的最外层都有6个电子6. A、B、C都是金属,把A放入B的盐溶液时,A的表面附着一层B;在由A 与C做电极组成的原电池中,A为原电池的正极。
A、B、C三种金属的活动性顺序为()A. A>B>CB. C>A>BC. B>A>CD. B>C>A7. 下列溶液,在常温下能用铁制容器盛放的是()A. 波尔多液(含CuSO4)B. 稀硝酸C. 盐酸D. 浓硫酸8. 在通常状况下,下列气体能共存且能用碱石灰干燥的一组是()A. H2、O2、N2B. O2、NO、NO2C. H2、CO2、SO2D. NH3、HCl、O29. 下列烧杯中盛放的都是稀硫酸,在铜电极上能产生大量气泡的是()10. 下列各反应达到平衡后,减小压强或升高温度,都能使化学平衡向正反应方向移动的是( )A. )(22g NO )(42g O N (正反应为放热反应)B. )(32g O )(23g O (正反应为吸热反应)C. )()(2g CO s C +)(2g CO (正反应为吸热反应)D. )(3)(22g H g N +)(23g NH (正反应为放热反应)11. 下列物质中,既能与氢氧化钠溶液反应,又能与盐酸反应的是( ) A. NH 4Cl B. 3)(OH Al C. 32CO Na D. 3KNO 12. 在无色溶液中能大量共存的离子组是( ) A. --++Cl SO Na Al 、、、243 B. --++32NO OH K Mg 、、、 C. --++Cl SO Na Fe 、、、243 D. --++24AlO Cl NH H 、、、13. 酸和碱恰好完全中和时,它们起反应一定相等的是( )A. 质量B. 物质的量浓度C. +H 和-OH 的物质的量D. 物质的量14. 在常温下,同浓度的ONa CH CH 23溶液的pH 大于COONa CH 3溶液的pH ,则ONa CH CH 23溶液呈( )A. 酸性B. 碱性C. 中性D. 无法确定 15. 下列离子方程式中,正确的是( )A. 铁投入稀硝酸中:↑+=+++222H Fe H FeB. 424)(SO NH 溶液中滴加2)(OH Ba 溶液:↓=+-+4242BaSO SO BaC. 醋酸溶液加到氢氧化钠溶液中:O H OH H 2=+-+D. 氨气通入醋酸溶液中:+-+=+4333NH COO CH COOHCH NH二. 选择题(本题包括5小题,每小题3分,共15分。
人教新教材高二化学上册期末试卷附答案及解析一、单选题1.下列现象中与水体污染无直接关系的是( )A.自然降水的pH<7B.自然水源渐渐短缺C.水中生态系统遭到破坏D.水中产生异味2.人生病时要合理用药。
下列药品与其作用匹配的是A.麻黄碱:止咳平喘B.阿司匹林:消炎抗菌C.青霉素:解热镇痛D.医用碘酒:人体补碘3.下列说法不正确的是()A.O2和O3互为同位素B.金刚石、石墨、富勒烯互为同素异形体C.有机物CH3-CH2-NO2和H2N-CH2-COOH互为同分异构体D.C4H10的一氯代物有四种,其熔沸点各不相同4.X、Y、Z、W四种短周期主族元素,其中W是非金属性最强的元素,它们在周期表中位置如图所示,下列说法正确的是A.原子半径X、Y、W、Z依次增大B.Z元素的气态氢化物稳定性比W强C.Y元素的氧化物对应水化物的酸性一定比Z弱D.X、Z元素能形成化学式为XZ2的化合物5.下列关于化学反应与能量的说法不正确...的是A.乙醇的燃烧是放热反应B.Mg与盐酸的反应是吸热反应C.反应物化学键的断裂要吸收能量D.化学反应伴随有能量的变化6.下列关于化学键和化合物的说法中正确的是( )A.化学键的形成一定伴随着电子的得失B.金属元素和非金属元素形成的化合物一定是离子化合物C.非金属元素组成的化合物一定是共价化合物D.含有阴离子的化合物中一定含有阳离子7.下列叙述正确的是()A.金属腐蚀就是金属失去电子被还原的过程B.铜板上的铁铆钉处在潮湿的空气中直接发生反应:Fe-3e-=Fe3+,继而形成铁锈C.将水库中的水闸(钢板)与外加直流电源的负极相连接,正极连接到一个废铁上可防止水闸被腐蚀D.合金的熔点都高于它的成分金属,合金的耐腐蚀性也都比其成分金属强8.下列对有关反应现象的描述正确的是()A.将Cl2和SO2分别通入石蕊试液中,先变红后褪色B.将CO2和SO2分别通入CaCl2溶液中,先变浑浊后变澄清C.将氨水分别滴入AlCl3和AgNO3溶液,先变浑浊后变澄清D.将湿润的KI淀粉试纸分别伸入盛NO2和O3试管中,试纸变蓝9.工业上通过氮气和氢气反应合成氨,氨经一系列反应可以得到硝酸。
高二的化学期末考试试卷分析关于高二的化学期末考试试卷分析考试试卷分析高二化学期末考试质量分析一、试题结构1、选择题:25 × 2'=50'2、填空题:21'3、实验题:1 × 15'=13'4、简答题:1×14'=15'二、试题具有以下特点1、注重考查学生基础知识和基本技能;2、注重考查学生对必修一、必修二、选修五所学基础知识的掌握情况,如:元素周期律,化学反应能量变化问题,化学反应速率的计算,原电池的基本知识,有机物的除杂、同系物及同分异构体判断等;3、注重考查学生对化学知识的理解和分析能力,如26题,30题,31题。
总的来说,这套试题偏重于考查学生对基本知识、基本概念的理解,习题难度不大,但缺乏对学生实验的考查。
三、考试情况分析整套试卷难度不是太大,试题有梯度,覆盖了本学期上半学期全部的主干知识,同时对能力的考查提出了一定的要求,这样一来对非示范高中的学生增加了一些难度。
针对本次考试的情况,在以后的'教学中提如下几个建议:1、注重基础知识的教学,强调学生落实。
如元素周期律、有机物的化学性质、鉴别有机物的方法、离子反应的书写、原电池等有关知识考试试卷分析在平时的教学中要夯实基础,注意拓展提升。
2、重视教材中的习题的功能。
如试卷中填空题的第26题是课堂作业题,但从考试情况来看,并不是很理想,学生对有机物除杂选用的试剂和分离方法没能很好掌握,本来此题考查了几个有关有机物反应的知识点,而且是很重要的,可能有些教师没引起重视,看不起它并从外找很多题来训练,让学生走入题海。
3、培养学生规范做题,严谨表述。
如有机物官能团名称的书写、结构简式等。
4、加强实验教学。
实验题得分不高的原因很多,可能最关键的问题是学生对实验的原理不理解。
5、处理好知识与能力的关系。
学了知识是为了解决问题,也就是需要把知识转化为能力,这一点在每堂课中都要充分体现。
该卷中8、9、10、11、31、32六道选择题都需把握问题的本质,提炼出关键的东西,这些东西在课堂教学中很容易做到;26、30、31题考查推理、分析等能力,如果在课堂教学中多做实验、多引导学生观察、思考、分析也是能达到的。
2022-2023学年全国高二下化学期末试卷考试总分:95 分 考试时间: 120 分钟学校:__________ 班级:__________ 姓名:__________ 考号:__________注意事项:1.答题前填写好自己的姓名、班级、考号等信息; 2.请将答案正确填写在答题卡上;卷I (选择题)一、 选择题 (本题共计 15 小题 ,每题 5 分 ,共计75分 )1. 化学与生产、生活密切相关,下列说法正确的是( )A.向沸水中滴加少量饱和溶液,形成带电的胶体,导电能力增强B.葡萄酒中添加适量,可以起到抗氧化和漂白的作用C.工业废水中的、等重金属离子可以通过加适量除去D.工业燃烧煤时,加入少量石灰石可减少温室气体的排放2. 下列说法不正确的是( )A.某外围电子排布式为基态原子,该元素位于周期表中第六周期第Ⅲ族B.在元素周期表中,区、区和区的元素都是金属元素C.当碳原子的核外电子排布由转变为时,释放能量,由激发态转化成基态D.非金属元素形成的共价化合物中,原子的最外层电子数不一定是或3. “自热”火锅的发热包主要成分有:硅藻土、铁粉、铝粉、焦炭粉、盐、生石灰,使用时使发热包里面的物质与水接触即可。
下列说法错误的是()A.生石灰与水反应放热B.铁粉发生吸氧腐蚀,缓慢放出热量,可延长放热时间C.硅藻土可增大反应物的接触面积D.使用后的发热包可作普通垃圾处理FeCl 3SO 2Ag +Hg 2+N S a 2456f 7d 1s 2B s d ds 284. 下列叙述中,正确的是( )A.熔融能导电,是因为通电时发生了电离B.铜丝、石墨均能导电,所以它们都是电解质C.溶于水能导电,所以是电解质D.在水溶液中电离产生了、、三种离子5. 已知氢气完全燃烧生成水蒸气时放出能量,且氧气中键完全断裂时吸收能量,水蒸气中—键形成时放出能量,则氢气中键断裂时吸收能量为( )A.B.C.D.6. 下列实验现象描述正确的是( )选项实验现象加热放在坩埚中的小块钠钠先熔化成光亮的小球,燃烧时火焰为黄色,燃烧后生成淡黄色固体向饱和溶液中滴加澄清石灰水无明显现象在酒精灯上加热铝箔铝箔熔化,失去光泽,熔化的铝滴落下来向久置于空气中的溶液中滴加立刻产生大量白色沉淀A.B.C.D. 7. 设为阿伏加德罗常数的值。
2020年高二下学期期末检测试卷(二)(考试时间:90分钟试卷满分:100分)第Ⅰ卷(选择题)一、选择题:本题共16个小题,每小题3分。
在每小题给出的四个选项中,只有一项是符合题目要求的。
1.对于反应2N2O5(g)→4NO2(g)+O2(g),R.A.Ogg提出如下反应历程:第一步N2O5⇌NO3+NO2快速平衡第二步NO2+NO3→NO+NO2+O2慢反应第三步NO+NO3→2NO2快反应其中可近似认为第二步反应不影响第一步的平衡。
下列表述正确的是A.v(第一步的逆反应) < v(第二步反应)B.反应的中间产物只有NO3C.第二步中NO2与NO3的碰撞仅部分有效D.第三步反应活化能较高2.下列关于反应能量的说法正确的是()A.Zn(s)+CuSO4(aq)═ZnSO4(aq)+Cu(s)ΔH=﹣216 kJ•mol﹣1,则反应物总能量>生成物总能量B.相同条件下,如果1 mol氢原子所具有的能量为E1,1 mol氢分子所具有的能量为E2,则2E1=E2C.101 kPa时,2H2(g)+O2(g)═2H2O(l)ΔH=﹣571.6 kJ•mol﹣1,则H2的燃烧热为571.6 kJ•mol﹣1D.H+(aq)+OH﹣(aq)═H2O(l)ΔH=﹣57.3 kJ•mol﹣1,则含1 mol NaOH的氢氧化钠固体与含0.5 mol H2SO4的稀硫酸混合后放出57.3 kJ的热量3.下列六个说法中,正确的有①已知2H2(g)+O2(g)===2H2O(g)ΔH=-483.6 kJ·mol-1,则氢气的燃烧热为ΔH=-241.8 kJ·mol-1②由单质A转化为单质B是一个吸热过程,由此可知单质B比单质A稳定③X(g)+Y(g) Z(g)+W(g)ΔH>0,恒温恒容条件下达到平衡后加入X,上述反应的ΔH 增大④已知:根据上表数据可以计算出C6H6(g)+3H2(g)→C6H12(g)的焓变⑤根据盖斯定律,推知在相同条件下,金刚石或石墨燃烧生成1 mol CO2固体时,放出的热量相等⑥25 ℃、101 kPa时,1 mol碳完全燃烧生成CO2所放出的热量为碳的燃烧热A.1个B.2个C.3个D.4个4.某种可用于治疗心脏病的药物X的结构简式为,下列有关X的说法错误的是A.X可能有香味,是乙酸乙酯的同系物B.X不溶于水,密度可能比水的小C.遇碱溶液或酸溶液均易变质D.与X互为同分异构体5.有机化合物甲、乙、丙的结构如图所示,下列说法正确的是甲乙丙A.三种物质的分子式均为C5H8O2,互为同分异构体B.甲、乙、丙分子中的所有环上的原子可能共平面C.三种物质均可以发生氧化反应和加成反应D.三种物质都能与氢氧化钠溶液发生反应6.醇脱水是合成烯烃的常用方法,实验室合成环己烯的反应和实验装置如图所示:可能用到的有关数据如下表所示:下列说法错误的是A.反应物加入顺序:先加入环己醇,然后在冷却搅动下缓慢加入浓硫酸B.粗产物用少量碳酸钠溶液洗涤,洗涤后的环己烯粗产物应该从分液漏斗下口流出C.冷凝管中冷却水由a口进入,b口流出D.洗涤后的环己烯粗产物需经蒸馏操作提纯,收集83℃左右的馏分7.在容积不变的密闭容器中存在如下反应:2A(g)+B(g)3C(g);ΔH<0,某研究小组研究了其他条件不变时,改变某一条件对上述反应的影响,下列分析正确的是A.图Ⅰ表示的是t1时刻增大反应物的浓度对反应速率的影响B.图Ⅱ表示的一定是t1时刻加入催化剂后对反应速率的影响C.图Ⅲ表示的是温度对化学平衡的影响,且乙的温度较高D.图Ⅲ表示的是不同催化剂对平衡的影响,且甲的催化效率比乙高8.下述实验不能达到预期实验目的是( )9.某温度下,向一定体积0.1mol/L 醋酸溶液中逐滴加入等浓度的NaOH溶液,溶液中pOH (pOH = -lg[OH-])与pH的变化关系如图所示,则A.M点所示溶液导电能力强于Q点B.N点所示溶液中c(CH3COO-)>c(Na+)C.M点和N点所示溶液中水的电离程度可能相同D.Q点消耗NaOH溶液的体积等于醋酸溶液的体积10.向某Na2CO3、NaHCO3的混合溶液中加入少量的BaCl2,测得溶液中2-32-3c(CO)lgc(HCO)与2+-lgc(Ba)的关系如图所示,下列说法正确的是A .该溶液中-233-2-33c(H CO )c(HCO )>c(HCO )c(CO )B .B 、D 、E 三点对应溶液pH 的大小顺序为B>D>EC .A 、B 、C 三点对应的分散系中,A 点的稳定性最差D .D 点对应的溶液中一定存在2c (Ba 2+ ) +c (Na + )+c (H + )=c (CO 32- )+c (OH - )+c (Cl - ) 11.如图所示是碳酸钙(CaCO 3)在25 ℃和100 ℃两种情况下,在水中的溶解平衡曲线。
人教版化学高二下学期期末考试试卷考试方式:闭卷年级:高二学科:化学命题人:注意事项:1、本试题全部为笔答题,共4页,满分100分,考试时间90分钟。
2、答卷前将密封线内的项目填写清楚,密封线内禁止答题。
3、用钢笔或签字笔直接答在答题纸上。
4、本试题为闭卷考试,请考生勿将课本进入考场。
一、选择题(每题3分共45分,每小题只有一个选项符合题意)1.有机物的种类繁多,但其命名是有规则的。
下列有机物命名正确的是A. B. C.1,4-二甲基丁烷3-甲基丁烯2-甲基丁烷D.CH2Cl-CH2Cl二氯乙烷【答案】C【解析】试题分析:A,应为己烷,故错误;B、应为3-甲基-1-丁烯,故错误;C、应为2-甲基丁烷,故正确;D、应为1,2-二氯乙烷,故错误。
考点:有机物的命名2.下列叙述错误的是A.乙烯和苯都能使溴水褪色,褪色的原因相同B.淀粉、油脂、蛋白质都能水解,但水解产物不同C.煤油可由石油分馏获得,可用作燃料和保存少量金属钠D.乙醇、乙酸、乙酸乙酯都能发生取代反应,乙酸乙酯中的少量乙酸可用饱和Na2CO3溶液除去【答案】A【解析】乙烯含有碳碳双键,和溴水发生加成反应而褪色。
苯和溴水萃取而褪色,原理不同,选项A 不正确,其余都是正确的,答案选A。
3.分子式为C H Cl的有机物共有(不含立体异构)482A.7种B.8种C.9种D.10种【答案】C【解析】【详解】C4H8Cl2的同分异构体可以采取“定一移二”法,,由图可知C4H8Cl2共有9种同分异构体,答案选C。
【此处有视频,请去附件查看】4.下列说法错误的是()A.乙烯可以用作生产食品包装材料的原料应C.乙醇室温下在水中的溶解度大于溴乙烷B.乙烷室温下能与浓盐酸发生取代反D.乙酸和甲酸甲酯互为同分异构体【答案】B【解析】分析:A.聚乙烯为食品包装材料;B.乙烷与浓盐酸不反应;C.乙醇与水分子间含氢键,溴乙烷不含;D.乙酸和甲酸甲酯的分子式相同,结构不同。
高二化学试卷试卷说明:1.考试范围:选修四《化学反应原理》。
2.考试时间:90分钟;试卷总分:100分。
3.本试卷分第一卷(选择题)和第二卷(非选择题),共10页20个小题。
4.可能用到的相对原子质量:H 1 C 12 N 14 O 16 F 19 Na 23 Mg 24 Al 27 Si 28 P 31 S 32 Cl 35.5 K 39 Ca 40注意事项:1.答题前请将自己的学校、姓名、班级、考号、座号等信息填写在答题卡密封线内的相应栏目。
2.请将所有题目的答案填写在答题卡相应位置上。
第I卷(选择题共48分)本题共16小题,每小题3分,共48分,每小题只有一个选项符合题意1.未来新能源的特点是资源丰富,在使用时对环境无污染或污染很小,且可以再生。
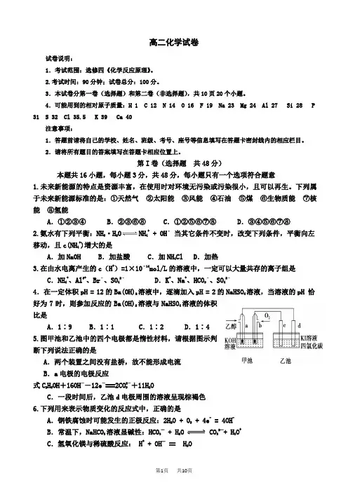
下列属于未来新能源标准的是:①天然气②太阳能③风能④石油⑤煤⑥生物质能⑦核能⑧氢能A.①②③④ B.②③⑥⑧ C.①②⑤⑥⑦⑧ D.③④⑤⑥⑦⑧2.氨水有下列平衡:NH3·H2O NH4+ + OH–当其它条件不变时,改变下列条件,平衡向左移动,且c(NH4+)增大的是A.加NaOH B.加盐酸C.加NH4Cl D.加热3.在由水电离产生的c(H+)=1×10–14mol/L的溶液中,一定可以大量共存的离子组是C.NH4+、Al3+、Br–、SO42–D.K+、Na+、HCO3–、SO42–4.在一定体积pH = 12的Ba(OH)2溶液中,逐滴加入pH = 2的NaHSO4溶液,当溶液的pH 恰好为7时,则参加反应的Ba(OH)2溶液与NaHSO4溶液的体积比是A.1∶9 B.1∶1 C.1∶2 D.1∶4 5.图甲池和乙池中的四个电极都是惰性材料,请根据图示判断下列说法正确的是A.两个装置之间没有盐桥,故不能形成电流B.a电极的电极反应式C2H5OH+16OH--12e-===2CO2-3+11H2OC.一段时间后,乙池d电极周围的溶液呈现棕褐色6.下列用来表示物质变化的反应式中,正确的是A.钢铁腐蚀时可能发生的正极反应:2H2O + O2+ 4e- = 4OH-B.常温下,NaHCO3溶液显碱性:HCO3— + H2O CO32—+ H3O+C.氢氧化镁与稀硫酸反应: H+ + OH—= H2OD.硫酸亚铁酸性溶液中加入过氧化氢: Fe2+ + H2O2+ 2H+ = Fe3+ + 2H2O7.关于小苏打水溶液的表述正确的是A.存在电离只有HCO3— H+ + CO32—,H2O H+ + OH—B.HCO3—的电离程度大于HCO3—的水解程度C.c (Na+) + c (H+)= c (HCO3—)+ c (CO32—)+ c (OH—)D.c (Na+) = c (HCO3—)+ c (CO32—)+ c (H2CO3)8.某温度下,在容积固定不变的密闭容器中进行如下可逆反应:X(g)+Y(g)=Z(g)+W(s) ΔH > 0,一段时间后,达到化学平衡状态。
高二化学期末试卷及试卷分析人教实验版【本讲教育信息】一 教学内容:期末试卷及试卷分析二 重点、难点:考察本学期各部分知识的综合掌握程度【模拟试卷】1 下列物质的水溶液能够导电,但属于非电解质的是( ) A 醋酸 B 碳酸氢铵 C 二氧化硫 D 氯气2 用食用白醋(醋酸浓度约1 mo/L )进行下列实验,能证明醋酸为弱电解质的是( ) A 白醋中滴入石蕊试液呈红色 B 白醋加入豆浆中有沉淀产生 C 蛋壳浸泡在白醋中有气体放出 D 浓度为2mo/L 的盐酸跟过量的锌片反应,为加快反应速率,又不影响生成氢气的量,可采用的方法是( )A 加入适量的6mo/L 的盐酸B 加入数滴氯化铜溶液C 加入适量蒸馏水D 加入适量的氯化钠溶液5 欲使L 的NaHCO 3溶液中c (H )、c (CO 32-)、c (HCO 3¯)都减少,其方法是( )A 通入二氧化碳气体B 加入氢氧化钠固体C 通入氯化氢气体D 加入饱和石灰水溶液 6 向蒸馏水中滴入少量稀盐酸后,下列说法错误的是( )A c (H +)·c (OH -)乘积不变 B 溶液o/L8 下列四种溶液,由水电离产生的c (H )之比①:②:③:④是( )① A. 1.5A. 9.0)()(-+OH c H c L L 的两溶液能中和等物质的量的氢氧化钠B C 小于 D 大于,小于16 在恒容的各个密闭容器中,下列反应分别达到平衡后,有关说法正确的是( ) A 2HI (g H 2(g )I 2(g );△H>0,若降低温度,颜色加深,压强增大 B 2NO 2(g N 2O 4(g );△H<0,充入氩气,压强增大,红棕色变浅 C 2SO 2(g )O 2(g 3(g );△H<0,升温后,气体密度不变,平均相对分子质量减小D 3Fe ()4H 2O (g Fe 3O 4()4H 2(g );△H<0,加入铁后,Fe 3O 4将增加 17 有关如下图所示原电池的叙述正确的是(盐桥中装有含琼胶的KC 饱和溶液)( ) A 铜片上有气泡逸出B 取出盐桥后,电流计依然发生偏转C 反应中,盐桥中的K 会移向CuSO 4溶液D 反应前后铜片质量不改变18o乙醇被氧化转移12mo电子24 有一合金由X、Y、Z、W四种金属组成,若将合金放入盐酸中只有Z、Y能溶解;若将合金置于潮湿空气中,表面只出现Z的化合物;若将该合金做阳极,用X盐溶液作电解液,通电时四种金属都以离子形式进入溶液中,但在阴极上只析出X。
最新人教版高二化学上册期末卷附答案及解析一、单选题
1.下列由实验得出的结论正确的是
A.A B.B C.C D.D
2.下列各组指定原子序数的元素,能够形成A2B3型化合物的是()A.12和17B .11和9C.13和8D.16和8
3.由下列实验及现象不能推出相应结论的是( )
向2 mL 0.1 的溶
液中加足量铁粉,振荡,加
还原性:1滴KSCN溶液
A.A B.B C.C D.D
4.下列说法正确的是
A.石油和煤都是清洁能源
B.所有的燃烧反应都是放热反应
C.煤经过气化和液化两个物理变化,可变为清洁能源
D.从能量角度看,断开化学键会释放能量,形成化学键会吸收能量
5.已知实验室以乙醇为原料来制备乙酸乙酯时,经历了下面三步反应:
下列说法正确的是
A.乙醇和乙醛能发生氧化反应,乙酸和乙酸乙酯则不能被氧化
B.上述①、②、③的反应类型分别是氧化反应、加成反应和取代反应
C.上述乙醇、乙酸和乙酸乙酯都具有同分异构体
D.工业上可以通过石油分馏的方法获得乙醇
6.在一个绝热的恒容密闭容器中,可逆反应达到平衡状态的标志是()。
(2套)人教版高二化学上册期末试卷附解析一、单选题1.用N A代表阿伏加德罗常数的值,下列说法正确的是A.阿伏加德罗常数就是6.02×1023B.标准状况下,11.2L H2O所含分子数为0.5N AC.1.8g的中含有的电子数为N AD.0.1mol·L-1的MgCl2溶液中所含Cl-的数目为0.2N A2.下列有关物质的组成和分类的说法中不正确的是()A.生活中使用的漂白粉是混合物B.可用过滤法分离由溶液和氢氧化铁沉淀组成的混合物C.水玻璃、有色玻璃和果冻都是胶体D.汽油属于混合物,而液氯、冰醋酸均属于纯净物3.下列说法正确的是A.麦芽糖水解的产物互为同分异构体B.甘氨酸与苯丙氨酸互为同系物C.CH3CH2OOCCOOCH2CH3 的名称是乙二酸乙二酯D.天然油脂大多是由混合甘油酯分子组成的混合物4.化学与生产、生活密切相关。
下列叙述正确的是()A.用活性炭为糖浆脱色和用次氯酸盐漂白纸浆的原理相同B.氮的固定只有在高温、高压、催化剂的条件下才能实现C.喝补铁剂时,加服维生素C效果更好,原因是维生素C具有还原性D.“雾霾天气”、“温室效应”、“光化学烟雾”的形成都与氮氧化物无关5.下列有关实验的操作、现象和结论完全正确的是A.向蔗糖溶液中滴加几滴稀H2SO4,水浴加热几分钟,再加入银氨溶液继续水浴加热,若不能产生银镜,证明蔗糖没有水解B.向浓盐酸中加入蛋白质,蛋白质呈黄色,说明蛋白质发生了颜色反应C.将乙醇和浓H2SO4的混合物迅速升温至170℃,并将产生的气体通入溴水,溴水褪色证明有乙烯生成D.向少量苯酚稀溶液中加入过量浓溴水,产生白色沉淀,说明苯酚与浓溴水发生了反应6.下列实验能达到预期目的的是A.向甲酸和乙醛的混合物中加入NaOH溶液中和至碱性,再加入新制的氢氧化铜加热证明混合物中含有乙醛B.除去蛋白质溶液中的NaCl,可采用加入过量AgNO3溶液,再过滤的方法C.萃取溴水中的溴选用可汽油或植物油做萃取剂D.蔗糖水解液中加入新制Cu(OH)2悬浊液加热,看不到砖红色沉淀生成,不能说明蔗糖水解无还原糖生成7.下列有关生活和环境问题的一些说法,正确的是①加碘盐中“碘”通常是碘酸钾;①使用含磷洗涤剂后的废水不经处理直接排放,会使水体富营养化而被污染;①我国目前正大力推广使用“无铅汽油”;①含氟牙膏的洁齿固齿效果更强;①白色污染通常所指的是聚乙烯等塑料垃圾。
最新人教版高二化学上册期末试卷附答案及解析一、单选题1.下列叙述中正确的是()A.离子化合物只含离子键,共价化合物只含极性共价键B.全部由非金属元素组成的化合物一定是共价化合物C.所有物质一定含有化学键D.15gCH3+含有的电子数为8N A2.下列说法正确的是( )A.冰醋酸、冰水混合物、钢、淀粉都属于混合物B.葡萄糖溶液与淀粉溶液的本质区别是有无丁达尔效应C.因为胶粒能吸附电荷,所以有的胶体带正电,有的胶体带负电D.雾、稀豆浆、烟水晶都属于胶体3.从元素化合价变化的角度分析,下列反应中,画线的物质发生氧化反应的是()A.2FeCl3 + Fe = 3FeCl2B.2CuO + C2Cu + CO2↑C.SO2 + 2NaOH = Na2SO3 + H2O D.Zn+2HCl = ZnCl2+H2↑4.下列对于可逆反应2A(g)+B(g)2C(g) +3D(g)达到平衡时的说法正确的是A.A、B全部转化成了C、D B.反应已经停止C.反应混合物中各组分的浓度不再改变D.v (C)∶v(D)=2∶35.下列各组名词或现象中,三者间没有逐级因果关系的是()A.汽车尾气的大量排放——光化学污染——咳嗽和气喘者增多B.生活污水任意排放——空气中CO2浓度增大——温室效应C.含磷洗衣粉的大量使用——水体富营养化——水栖生物大量死亡D.氟氯烃的大量使用——臭氧层空洞——皮肤癌患者增多6.下列判断错误的是A.分别用H2O2、KMnO4分解制O2,当制得等质量O2时,转移电子数之比为1∶2B.的标准燃烧热是283.0 kJ·mol-1,则═反应的∶H=-566 kJ·mol-1 C.同温同压下,密度相同的两种气体的摩尔质量相同D.20mL 0.1mol·L-1NaCl与10mL0.2mol·L-1BaCl2溶液中Cl-物质的量浓度比为1∶47.某元素R的最高价氧化物化学式为RO2,且R的气态氢化物中氢的质量分数为12.5%,则R元素为()A.C B.N C.Si D.S8.下列反应中,属于加成反应的是()A.CH2=CH2+H2CH3—CH3B.CH3CH2OH+3O22CO2+3H2OC.+HO-NO2+H2OD.CH4+Cl2CH3Cl+HCl9.下列化学用语表示正确的是A.氮气的电子式:B.二硫化碳的结构式:S═C═SC.中子数为8的氧原子D.14C的原子结构示意图:10.各种环境污染已成为人类社会所面临的重大威胁。
人教版化学高二下学期期末考试试卷考试方式:闭卷年级:高二学科:化学命题人:注意事项:1、本试题全部为笔答题,共 4 页,满分 100 分,考试时间 90 分钟。
2、答卷前将密封线内的项目填写清楚,密封线内禁止答题。
3、用钢笔或签字笔直接答在答题纸上。
4、本试题为闭卷考试,请考生勿将课本进入考场。
一、选择题(每题3分共45分,每小题只有一个选项符合题意)1. 有机物的种类繁多,但其命名是有规则的。
下列有机物命名正确的是A. 1,4-二甲基丁烷B. 3-甲基丁烯C. 2-甲基丁烷D. CH2Cl-CH2Cl二氯乙烷【答案】C【解析】试题分析:A,应为己烷,故错误;B、应为3-甲基-1-丁烯,故错误;C、应为2-甲基丁烷,故正确;D、应为1,2-二氯乙烷,故错误。
考点:有机物的命名2. 下列叙述错误的是A. 乙烯和苯都能使溴水褪色,褪色的原因相同B. 淀粉、油脂、蛋白质都能水解,但水解产物不同C. 煤油可由石油分馏获得,可用作燃料和保存少量金属钠D. 乙醇、乙酸、乙酸乙酯都能发生取代反应,乙酸乙酯中的少量乙酸可用饱和Na2CO3溶液除去【答案】A【解析】乙烯含有碳碳双键,和溴水发生加成反应而褪色。
苯和溴水萃取而褪色,原理不同,选项A 不正确,其余都是正确的,答案选A。
3.分子式为C4H8Cl2的有机物共有(不含立体异构)A. 7种B. 8种C. 9种D. 10种【答案】C【解析】【详解】C4H8Cl2的同分异构体可以采取“定一移二”法,,由图可知C4H8Cl2共有9种同分异构体,答案选C。
【此处有视频,请去附件查看】4.下列说法错误的是 ( )A. 乙烯可以用作生产食品包装材料的原料B. 乙烷室温下能与浓盐酸发生取代反应C. 乙醇室温下在水中的溶解度大于溴乙烷D. 乙酸和甲酸甲酯互为同分异构体【答案】B【解析】分析:A.聚乙烯为食品包装材料;B.乙烷与浓盐酸不反应;C.乙醇与水分子间含氢键,溴乙烷不含;D.乙酸和甲酸甲酯的分子式相同,结构不同。
⾼⼆化学期末试卷分析 对试卷的分析能加强对学⽣解题规范性、条理性的培养。
下⾯是店铺⼩编为您带来的期末试卷分析,希望对⼤家有所帮助。
⾼⼆化学期末试卷分析(⼀) ⼀、试卷结构 本次期末化学试卷分为两卷。
第I卷为客观题,有18个选择题,每个选择题只有⼀个正确答案,前6个选择题每⼩题2分,共计12分,后12个选择题每⼩题3分,共计36分;第II卷为主观题,包括56个题,共计52分。
⼆、内容分布专题题号分值化学反应与能量变化1、4、5、11、13、16、2428化学反应速率与化学平衡6、7、8、9、10、14、22、2332溶液中的离⼦反应2、3、12、15、17、18、19、20、2140 三、总体试卷评价 今年的期末考试试题总体难度较⼩,主要考察学⽣基础知识的掌握,但要求⽐较⾼,综合性强,客观题有部分题对⾼⼆学⽣来说题型新颖,向⾼考靠拢,体现了今后化学考试的发展趋势,个别题⽬结合⾼考题型,覆盖⾯⼴,综合性强,分值合理,整个试卷对学⽣的能⼒要求较⾼。
三、试卷中存在的主要问题 尽管试卷的难度不是很⼤,但从卷⾯的结果看出学⽣中普遍存在的思维不严谨、表达能⼒差、基础知识差、缺乏规范意识等问题。
1.第2⼩题学⽣的主要错误是对⽔的电离平衡不熟悉,导致不能很好利⽤平衡移动的理论去解决问题,导致部分学⽣错选A和D。
2.第9⼩题学⽣主要是错选B,错误原因没有注意题⼲中“注视”,根据字⾯含义可以理解为在中和滴定操作过程中眼睛应看着溶液中颜⾊的变化,以准确判断中和程度,保证⼀次性成功,这是课本中⼀直强调的基本实验技能,当然,在中和实验中也应注意滴定速率的控制,但这要通过⼿感、听觉等来协调。
3.第11题考查了原电池的环境和原电池反应,从学⽣答题可以看出学⽣对原电池中正负极的概念及反应特点掌握程度较好,主要错误是错选C。
4.第15题是⼀道常见题,同时⼜是Ⅰ卷中错误率最⾼的⼀道题,统计表明,在49% 错误中,有31%的学⽣不能判断C,有15%的学⽣漏选D,均是由于学⽣未能从量的⾓度正确分析铝离⼦和氢氧根离⼦、硫酸根离⼦和钡离⼦间的反应产物的量,凭感觉判断C和D的真伪,跟着感觉⾛,不愿意计算是产⽣错误的主要原因。
高二化学期末试卷及试卷分析人教版【同步教育信息】一. 本周教学内容:期末试卷及试卷分析【模拟试题】可能用到的相对原子质量:H —1 C —12 N —14 O —16 Cu —64 I —127第I 卷(选择题,共42分)一. 选择题:(本题包括12小题,每题2分,共24分。
每小题只有一个选项符合题意。
)A. 啤酒B. 牛奶C. 人体血液D. 胃液 2. 下列物质中,不属于合金的是A. 钢铁B. 水银C. 青铜D. 硬铝 3. 下列产品的使用不会对环境造成污染的是A. 氟里昂B. 含汞电池C. 含磷洗衣粉D. 酒精 4. 要精确量取25.00mL 盐酸,可选择的仪器是A. 酸式滴定管B. 碱式滴定管C. 量筒D. 胶头滴管 5. 欲鉴别市面上金首饰是否属纯金(不含铂),下列试剂中可选用 A. 硝酸 B. 盐酸 C. 稀硫酸 D. 王水6. 某一反应物的浓度是1.0mol/L ,经过30s 后,它的浓度变成了0.4mol/L ,在这30s 内它的反应速率为A. 0.02B. )/(02.0s L mol ⋅C. L mol /02.0D. )/(06.0s L mol ⋅ 7. 将自来水管与下列材料做成的水龙头连接,使铁水管锈蚀最快的水龙头是( ) A. 铁水龙头 B. 陶瓷水龙头 C. 铜水龙头 D. 塑料水龙头 8. 常温下,物质的量浓度均为0.1mol/L 的下列溶液:① HCl ② H 2SO 4 ③ CH 3COOH ④ 342)(SO Al ⑤ CH 3COONa ⑥ K 2SO 4 ⑦ NaOH 溶液pH 由小到大的顺序是A. ①②③④⑤⑥⑦B. ②①④③⑤⑥⑦C. ②①③④⑥⑤⑦D. ⑦⑥⑤④③②①9. 已知某溶液中存在较多的+H 、-24SO 、-3NO ,该溶液中还可能大量存的离子组是A. +3Al、-COO CH 3、-Cl B. +2Mg、+2Ba、-BrC. +2Mg、-Cl 、-ID. +Na 、+4NH 、-Cl10. 下列反应的离子方程式正确的是 A. 硫酸铝溶液跟过量的氨水反应:+-++=⋅+4223322NH AlO O H NH AlB. 碳酸钙跟醋酸反应:↑+++=+-+22323322CO O H COO CH Ca COOH CH CaCOC. 硫酸镁溶液跟氢氧化钡溶液反应:↓=++-4224BaSO BaSOD. 铜片跟稀硝酸反应:O H NO Cu H NO Cu 22324+↑+=++++-11.(I. 文科班做)下列溶液中,不需避光保存的是A. 硝酸银溶液B. 浓盐酸C. 浓硝酸D. 氯水 (II. 理科班做) 实验室有下列试剂:① NaOH 溶液 ② 水玻璃 ③ Na 2S 溶液 ④ Na 2CO 3溶液 ⑤NH 4Cl 溶液 ⑥ 澄清的石灰水 ⑦ 浓硫酸,其中必须用带橡胶塞的试剂瓶保存的是 A. ①⑥ B. ①②③⑥ C. ①②③④⑥ D. ①②③④ 12.(I. 文科班做)下列反应达到平衡后,同时升高温度和增大压强,一定会发生移动的平衡体系是A. 22NO 42O N (正反应为放热反应) B. 22O N +NO 2(正反应为吸热反应)C. 2354O NH +)(642g O H NO +(正反应为吸热反应) D. )(5g PCl 23)(Cl g PCl +(正反应为吸热反应) (II. 理科班做)某温度下,在一容积可变的容器中,反应)()(22g O g NO +)(22g NO 达到平衡时,A 、B 和C 的物质的量分别为mol 6、mol 3和mol 6。
保持温度和压强不变,对平衡混合物中三者的物质的量做如下调整,可使平衡左移的是A. 均减少2molB. 均增加2molC. 均减半D. 均加倍二. 选择题:(本题包括6小题,每小题3分,共18分。
每小题有1—2个选项符合题意。
若正确答案只包括一个选项,多选时,该题为0分;若正确答案包括两个选项,只选一个且正确的给1分,选两个且都正确的给3分,但只要选错一个,该小题就为0分) 13.(I. 文科班做)明矾溶液中各种离子的物质的量浓度,大小关系能够确定是A. )()(3++<H c AlcB. )()(243-+=SO c AlcC. )()(-+=OH c H cD. )()(3++>Alc K c(II. 理科班做)等物质的量浓度的下列溶液中,)(4+NH c 最大的是 A. NH 4HSO 4 B. NH 4NO 3 C. NH 4Cl D. NH 4HCO 314.(I. 文科班做)下列各反应的化学方程式中,属于水解反应的是A. OH CO 22+32CO HB. --+OH HCO 3-+232CO O H C. OH CO 223+---+OH HCO 3D. OH O H 22+-++OH O H 3(II. 理科班做)在蒸发皿中加热蒸干并灼烧(低于400℃)下列物质的溶液,可以得到该物质固体的是 A. 碳酸氢钠 B. 氯化铁 C. 高锰酸钾 D. 硫酸铝 15.(I. 文科班做)只用一种试剂,可区别42SO Na 、4MgSO 、3AlCl 、Cl NH 4四种溶液,这种试剂是A. AgNO 3B. NaOHC. HClD. BaCl 2 (II. 理科班做)下列各组物质的稀溶液相互反应,无论是前者滴入后者,还是后者滴入前者,反应现象都相同的是A. 4NaHSO 和2)(OH BaB. 3AlCl 和NaOHC. 2NaAlO 和42SO HD. 23)(HCO Ba 和2)(OH Ba16.(I. 文科班做)在一定温度下,向aL 密闭容器中加入1molX 气体和2molY 气体,发生如下反应:)(2)(g Y g X +)(2g Z 此反应达到平衡的标志是A. 容器内压强不随时间变化B. 容器内各物质的浓度不随时间变化C. 容器内X 、Y 、Z 的浓度之比为2:2:1D. 单位时间消耗0.1molX 同时生成0.2molZ (II. 理科班做)在一定温度下,容器内某反应物中A 、B 的物质的量随反应时间变化的曲线如下图。
下列表述正确的是A. 1t 时,)(2)(A c B c =B. 2t 时,)()(逆正v v =,达到平衡C. 3t 时,)()(逆正v v =D. 化学方程式为:2A=B17.(I. 文科班做)在50mL0.1mol/L 的O H NH 23⋅溶液中,欲使O H NH 23⋅溶液的pH 变小,可采用的方法是A. 加热至沸腾B. 加水mL 50C. 加少量NaOHD. 加L mol mL /2.010O H NH 23⋅(II. 理科班做)将0.1mol/L 的醋酸钠溶液20mL 与0.1mol/L 盐酸10mL 混合后,溶液显酸性,则溶液中有关微粒的浓度关系正确的是A. )()()()()(---++++=+OH c Cl c AC c H c Na c B. )()()()(HAC c H c Cl c AC c >>=+--C. )()()()(+-->>>H c HAC c Cl c AC c D. )()()()(HAC c H c Cl c AC c >>>+--18.(I. 文科班做)把铁片放入下列溶液中,铁片溶解且固体的总质量减少,并伴有气体产生。
则该溶液是A. 浓硫酸B. Na 2SO 4C. 稀硫酸D. CuSO 4 (II. 理科班做)取2=pH 的盐酸和醋酸各100mL 分别稀释2倍后,再分别加入0.325g 锌粉,在相同条件下充分反应,有关叙述正确的是A. 盐酸和醋酸分别与锌反应放出的氢气一样多B. 醋酸与锌反应放出氢气多C. 醋酸与锌反应速率大D. 盐酸和醋酸分别与锌反应速率一样大第II 卷(非选择题,共58分)三. 填空题(本题包括6小题,共31分。
)19. 由锌、铜和稀硫酸共同组成的原电池中, 做负极,其电极反应式为 ,电子流入的一极是 极,总反应的离子方程式是 。
20. 将等物质的量的A 、B 、C 、D 四种物质混合,发生如下反应:bBaA +dD s cC +)( 当反应进行一段时间后,测得A 减少了mol n ,B 减少了2n mol ,C 增加了mol n 23,D 增加了mol n ,此时反应达到化学平衡。
(1)该反应的化学方程式中各物质的化学计量数是:=a ,=b ,=c,=d 。
(2)如果只改变压强,反应速率发生变化,但平衡不发生移动,则反应中各物质的聚集状态是A ,B ,C 。
(3)如果只升高温度,反应一段时间后,测知这四种物质的物质的量相等。
则该正反应是 热反应。
铝和铁在地壳中的含量仅次于氧和硅,居于第三位和第四位,现代生活离不开它们。
根据铝、铁单质及其化合物的性质和用途,回答下面21、22、23三个问题。
21. 若有铁和铝各一块,用简单的方法加以区别。
简述采用的物理方法 ;采用的化学方法(用离子方程式表示) 。
22.(1)铁与下列各组物质发生反应时,生成物中铁的化合价相同的是 (填序号)。
(A )氯气和硫 (B )盐酸和氧气 (C )氧气和水蒸气 (D )稀硫酸和稀硝酸(过量)(2)配置4FeSO 溶液时,有时会稍有些浑浊,防止的方法可向溶液滴入几滴 ,这是为了 。
时间长了,溶液由浅绿色变为略带浅黄色,防止的方法可向溶液中加入少量 ,这是为了 。
23.(1)利用铝热反应原理焊接钢轨,用化学方程式表示 。
(2)氢氧化铝是几乎不溶于水的白色胶状物,但它易溶于强酸或强碱溶液,请用离子方程式表示 , 。
24.(II. 理科班做)某化学反应的反应物和产物如下:O H SO K KIO I MnSO SO H KI KMnO 242324424++++→++(1)该反应的氧化剂是 。
(2)如果该反应的化学方程式中I 2和KIO 3的化学计量数都是5, ① 4KMnO 的化学计量数是 ; ② 在下面的化学式上标出电子转移的方向和数目。
O H SO K KIO I MnSO SO H KI KMnO 242324424++++→++(3)如果没有对该化学方程式中的某些化学计量数作限定,可能的配平化学计量数有许多组。
原因是 。
四. 实验题(本题包括3小题,共18分。
) 25. 制取氨气,并回答下列问题。
(1)写出实验室制取氨气的化学方程式 。
(2)若要得到干燥的氨气可用 做干燥剂,收集氨气应使用 法。
(3)喷泉实验是中学化学的一个重要的性质实验,也是一种自然现象。
有位学生只用酒精灯及下图所示A 、B 、C 三种仪器(夹持装置均已略去);试剂只有少量浓氨水和水,即做成了喷泉实验。
① 请连接好仪器装置(由下至上)是 (填仪器序号)。