功率放大器测试基本常识
- 格式:doc
- 大小:66.03 KB
- 文档页数:5
声频功率放大器使用和测试标准(内部资料)(一).目的1.统一设计标准;2.确保生产的品质以及效率;3.确保产品的质量.(二).应用范围电子工程师,电子工程师助理(三).声频功率放大器使用技术条件:环境温度: -10~+40℃相对湿度:≤90%交流电压:额定工作电压±10%电源频率:额定电源频率±4%(四)声频功率放器测量条件:1.气候条件环境温度: 15~+35℃相对湿度:≤45%~80%2.电源交流电压:额定工作电压±2%电源频率:额定电源频率±2%电源波形失真: ≤5%直流电源:电源标称电压±2%纹波电压≤10mv(五)声频功率放大器基本参数:1.额定输出功率:失真**的输出电压在额定负载阻抗上产生的功率=U2/R 2.频响:20~20KHz ±2dB3.信噪比:宽带≥80dB计权≥85dB4.总谐波失真额定条件时:20~20KHZ ≤0.5%1/100额定输出功率时:20~20KHZ ≤1%5.互调失真由产品标准规定6.最大噪声电压:线路输入≤3mv7.中点电压:带中≤40mv8.最小输入灵敏度:由产品标准规定9.分离度:1KHz≥50dB; 250~10KHz≥35dB10.温度保护:由产品标准规定11.阻尼系数:额定条件下由产品标准规定,一般要求不低于20013.输入阻抗:正常工作条件由产品标准规定14.转换速率: 由产品标准规定一般要求不低于10V/us15.整机效率:由产品标准规定16稳定性:不应有自激和寄生振荡(四)耐用性测试1.负载短路:当负载出现短路时,功率放大器应能自动保护.2.输入冲击:额定条件下的功率放大器应能承受额定源电动势的30DB增量的冲击.3.过载源电动势:]过载源电动势与额定源电动势之比≥12(五)安全性测试1.抗电强度:AC2KV I0≤5ma(1 minute)2.绝缘电阻:100M/500V3.接地电阻:接地良好4.安全性标示识别a:人身安全和防火标示b:出现连接错误时的安全标示(五)可靠性测试1.老化试验:a;通电工作5.5小时,输出功率为额定输出功率的1/3。
一、功放的基本概念功放全称功率放大器,英文缩写为PA,使用场所多,例如直放站。
二、需要使用到的主要仪表1.信号源:提供射频信号的作用。
2.频谱仪:检测射频信号,读取射频信号值的作用,内带衰减器。
3.网络分析仪:测试端口驻波比时会用到该仪表,内带信号源。
三、需要用到的测试配件1.衰减器:起到减少信号的作用,保护频谱仪,一般选用衰减为-40dBm的就合适。
2.校准件:它分母头和公头,分别包含open/closed/BB。
由于频率的不同、扫描点的不同、输入射频信号大小的不同,在每次网络分析仪,都要用校准件校对网分。
3.隔直器:起到隔开直流电压的作用,保护信号源和频谱仪,一般在信号源以及频谱仪的端口上分别安装一个。
4.隔离器:起到使射频信号单方向导通的作用,保护信号源,一般在信号源上安装一个。
5.同轴电缆:射频信号的载体。
四、PA的部分指标的定义1.端口驻波比:是指到PA的输入输出端口的信号,输入的与反射的信号比。
2.最大输出功率:指模块的最大输出功率。
3.增益:是指模块在线性范围内的放大倍数。
4.增益调节精度:测试ATT的衰减与实际下降的功率是否误差过大。
5.增益平坦度:也称带内波动,检测模块的输出功率在整个频段内的波动有多大。
6.互调:开双信号时,检测模块的三阶互调是否能满足要求。
五、PA的部分指标的检测方法1.端口驻波比:先校准网分,校准时,分别设置起止频率、扫频点、输出功率(一般为10dBm),设置完毕后按提示用open/closed/BB 三种校准件开始校准。
校准完毕后,B B头不取,按marker键,查看校准情况,一般小于1.02 就算合格。
测PA输入端口时,模块需通电测试,输出接大功率的负载。
测输出端口时,模块不需要通电,输入端口接2W或5W 的小负载。
一般情况下,PA的端口驻波比要求<1.3就算合格。
2.最大输出功率:测试前,需校线。
校线顺序为先校信号源再校频谱仪的线或先校频谱仪再校信号源的线,两种方法都可以。
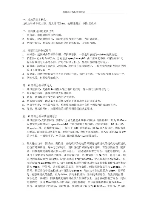
功率放⼤器测试基本常识功率放⼤器测试基本常识⼀、功率放⼤器常⽤测量的仪器:1.⾳频信号发⽣器,2.毫伏表,3.⽰波器,4.失真仪,5.负载,6.信号扫频仪,7.万能表,8.⾼压测试仪,9.电阻测试仪。
⼆、测量仪器连接⽅式:三、测试项⽬:1.AC 电压测试:单位:V (交流电压)根据出货地点不同⽽设定的电压:117±5 V 、220±5 V 。
⽼化实验时必须提升原电压的10%作为测试电压。
2.DC 电压测试:单位:V (直流电压)根据各机器要求不同⽽设定的电压,如±10V 。
3.ID 测试:单位:mvID 为功率放⼤器的静态电流之简称。
测试时⽤万⽤表200MV 挡,测⽔泥电阻的两端(发射极对地),标准值为 5MV 或按⼯程要求。
~~~~--4.灵敏度测试:(信号强度) 单位:mv输出额定电压时所须的信号强度:(专业机型)卡侬座700—800 mv,莲花座400—500 mv或按⼯程要求。
5.分离度、串⾳测试:单位:dB输出额定电压时,两通道间的分离幅度,从⼀通道满功率输出测另⼀通道的dB数。
标准值60dB。
或按⼯程要求。
6.频响测试:(频率响应) 单位:dB输出额定电压时,调⼩本通道VR,使输出衰减10dB,(或20 dB按要求)的电压为“0”dB,调节信号频率⾄低频和⾼频(20Hz----20KHz测试),并使信号源幅度不变(输⼊信号和原来⼀样),此时的输出与“0”dB相⽐较,变化在⼀定范围内±3 dB。
7.信噪⽐(S\N) 测试:单位:dB或mv输出额定电压时,去掉信号后的电压,噪⾳和满功率信号的⽐值,90dB以上、3mv以下或按⼯程要求。
8.额定功率测试:单位:W2信号强度和阻抗⼀定时的电压。
功率(P)=电压(U)/阻抗(R)最⼤不失真的条件下。
9.失真度测试:单位:%1KHz信号,输出额定电压时的失真度。
0.5%以下或按⼯程要求。
10.动态失真测试:单位:%输出额定电压时,先关本通道VR⾄最⼩,信号源按要求提升25或30dB,再调⼤本通道VR,输出10V(例),或按⼯程要求的电压值,波形不切波,看失真。
功率放大器基础知识和工作原理功率放大器,是指在给定失真率条件下,能产生最大功率输出以驱动某一负载的放大器。
功率放大器分类1.A类2.B类3.AB类4.D类5.T类A类放大器1.工作点设定在负载线的中点附近,从电源取出的电流是恒定不变的。
2.实际效率最大仅有25% ,可由单管或推挽工作。
3.电路简单,调试方便,但效率较低,晶体管功效大。
3.放大器工作特性曲线的线性范围内,所以瞬态失真和交替失真较小。
B类放大器1.没有输出信号输入时,输出端几乎不消耗功率。
2.效率较高,放大器有一段工作在非线性区域,“交越失真”较大。
3.当信号在-0.6V~0.6V之间时,Q1、Q2都无法导通而引起。
AB类放大器1.输出功率大,耗电量中等。
2.晶体管导通时间大于半周期,必须用两管推挽工作。
3.交替失真较大,可以抵消谐波失真。
D类放大器1.具有很高的效率,通常能达到85%以上。
2.体积小,可以比模拟的放大电路节省很大的空间。
3.无裂噪声接通。
4.低失真,频率响应曲线好,外围元器件少,便于设计调试。
T类放大器1.功率输出电路和脉宽调制D类功率放大器相同。
2.功率晶体管的切换频率不是固定的。
3.动态范围更宽,频率响应平坦。
功率放大器的工作原理利用三极管的电流控制作用或场效应管的电压控制作用将电源的功率转换为按照输入信号变化的电流。
因为声音是不同振幅和不同频率的波,即交流信号电流,三极管的集电集电流永远是基极电流的β倍,β是三极管的交流放大倍数,应用这一点,若将小信号注入基极,则集电集流过的电流会等于基极电流的β倍,然后将这个信号用隔直电容隔离出来,就得到了电流是原先的β倍的大信号,这现象成为三极管的放大作用。
经过不断的电流放大,就完成了功率放大。
功率放大器的基本知识一般视听电路中的功率放大(简称功放)电路是在电压放大器之后,把低频信号再进一步放大,以得到较大的输出功率,最终用来推动扬声器放音或在电视机中提供偏转电流。
一、功率放大电流的特点对功放电路的了解或评价,主要从输出功率、效率和失真这三方面考虑。
1、为得到需要的输出功率,电路须选集电极功耗足够大的三极管,功放管的工作电流和集电极电压也较高。
电路设计使用中首先要考虑怎样充分地发挥三极管功能而又不损坏三极管。
由于电路中功放管工作状态常接近极限值,所以功放电流调整和使用时要小心,不宜超限使用。
2、从能耗方面考虑,功放输出的功率最终是由电源提供的,例如收音机中功放耗电要占整机的2/3,因此要十分注意提高电路效率,即输出功率与耗电功率的比值。
3、功放电路的输入信号已经几级放大,有足够强度,这会使功放管工作点大幅度移动,所以要求功放电路有较大的动态范围。
功放管的工作点选择不当,输出会有严重失真。
二、常用功率放大电路的原理单只三极管输出的功放电路输出小、效率低,日用电器中已很少见。
目前常采用的是推挽电路形式。
图1是用耦合变压器的推挽电路原理图。
它的特点是三极管静态工作电流接近于零,放大器耗电及少。
有信输入时,电路工作电流虽大,但大部分功率都输出到负载上,本身损耗却不大,所以电源利用率较高。
这个电路中每只三极管只在信号的半个周期内导通工作,为避免失真,所以采用两只三极管协调工作的方式。
图中输入变压器B1的次级有一个接地的中心抽头。
在音频信号输入时,B1次级两个大小相等、极性相反的信号分别送到BG1和BG2的发射结。
在输入信号的正半周时间里,BG1管因加的是反向偏压而截止,只有BG2能将信号放大,从集电极输出;而在信号负半周,BG1得到正高偏压,能将这半个周期的信号放大输出,而BG2却截止。
电路中的两只三极管虽然各自放大了信号的半个同期,但它们的输出电流是分先后通过输出变压器B2的,所以在B2的次级得到的感应电流又能全成一个完整的输出信号。
率放大是一种能量转换的电路,在输入信号的作用下,晶体管把直流电源的能量,转换成随输入信号变化的输出功率送给负载。
功率放大器简介利用三极管的电流控制作用或场效应管的电压控制作用将电源的功率转换为按照输入信号变化的电流。
因为声音是不同振幅和不同频率的波,即交流信号电流,三极管的集电极电流永远是基极电流的β倍,β是三极管的交流放大倍数,应用这一点,若将小信号注入基极,则集电极流过的电流会等于基极电流的β倍,然后将这个信号用隔直电容隔离出来,就得到了电流(或电压)是原先的β倍的大信号,这现象成为三极管的放大作用。
经过不断的电流及电压放大,就完成了功率放大。
功率放大器,简称“功放”。
很多情况下主机的额定输出功率不能胜任带动整个音响系统的任务,这时就要在主机和播放设备之间加装功率放大器来补充所需的功率缺口,而功率放大器在整个音响系统中起到了“组织、协调”的枢纽作用,在某种程度上主宰着整个系统能否提供良好的音质输出。
功率放大器种类目前市场上车用功率放大器的种类很多,分类方法也比较复杂。
最常见的是按照工作方式分为:A型、B型和AB型。
A型是指放大器每隔一定时间收集一次主机传输过来的音频信号,并将其放大后传输给扬声器,而这一过程中的“缓冲作用”保证了系统能够输出温和、平顺的声音信号,不足之处处在于消耗的能量较大。
B型功率放大器则是取消了前面所说的“缓冲作用”,放大器的工作一直处于适时状态,但是音质方面较前者就要差了一些。
AB型放大器,实际上是A型和B型的结合,每个器件的导通时间在50%-100%之间,可以称得上是当前比较理想的功率放大器。
功率放大器选购选择功率放大器的时候,首先要注意它的一些技术指标:1、输入阻抗:通常表示功率放大器的抗干扰能力的大小,一般会在5000-15000Ω,数值越大表示抗干扰能力越强;2、失真度:指输出信号同输入信号相比的失真程度,数值越小质量越好,一般在0.05%以下;3、信噪比:是指输出信号当中音乐信号和噪音信号之间的比例,数值越大代表声音越干净。
功放基本知识:功放俗称“扩音机”他的作用就是把来自音源或前级放大器的弱信号放大,推动音箱放声。
一套良好的音响系统功放的作用功不可没。
功放是音响系统中最基本的设备,它的任务是把来自信号源(专业音响系统中则是来自调音台)的微弱电信号进行放大以驱动扬声器发出声音。
功率放大器简称功放,可以说是各类音响器材中最大的一个家族了,其作用主要是将音源器材输入的较微弱信号进行放大后,产生足够大的电流去推动扬声器进行声音的重放。
由于考虑功率、阻抗、失真、动态以及不同的使用范围和控制调节功能,不同的功放在内部的信号处理、线路设计和生产工艺上也各不相同。
分类:按功放中功放管的导电方式不同,可以分为甲类功放(又称A类)、乙类功放(又称B类)、甲乙类功放(又称AB类)和丁类.功放(又称D类)。
甲类功放是指在信号的整个周期内(正弦波的正负两个半周),放大器的任何功率输出元件都不会出现电流截止(即停止输出)的一类放大器。
甲类放大器工作时会产生高热,效率很低,但固有的优点是不存在交越失真。
单端放大器都是甲类工作方式,推挽放大器可以是甲类,也可以是乙类或甲乙类。
乙类功放是指正弦信号的正负两个半周分别由推挽输出级的两“臂”轮流放大输出的一类放大器,每一“臂”的导电时间为信号的半个周期。
乙类放大器的优点是效率高,缺点是会产生交越失真。
甲乙类功放界于甲类和乙类之间,推挽放大的每一个“臂”导通时间大于信号的半个周期而小于一个周期。
甲乙类放大有效解决了乙类放大器的交越失真问题,效率又比甲类放大器高,因此获得了极为广泛的应用。
丁类功放也称数字式放大器,利用极高频率的转换开关电路来放大音频信号,具有效率高,体积小的优点。
许多功率高达1000W的丁类放大器,体积只不过像VHS录像带那么大。
这类放大器不适宜于用作宽频带的放大器,但在有源超低音音箱中有较多的应用。
按功放输出级放大元件的数量,可以分为单端放大器和推挽放大器。
单端放大器的输出级由一只放大元件(或多只元件但并联成一组)完成对信号正负两个半周的放大。
GAN功率放大器考核标准
一、功率输出
1. 测试频率范围:在规定的频率范围内,测试功率放大器的输出功率。
2. 测试条件:在额定电压和额定电流下进行测试。
3. 精度要求:在规定频率范围内的输出功率应达到额定输出功率的90%以上。
二、线性度
1. 测试方法:采用调制信号进行测试,观察功率放大器的幅频响应和相频响应。
2. 测试条件:在额定电压和额定电流下进行测试。
3. 精度要求:在规定频率范围内的线性度误差应不大于5%。
三、效率
1. 测试方法:测量功率放大器在输出指定功率时的功耗。
2. 测试条件:在额定电压和额定电流下进行测试。
3. 精度要求:在满负载情况下,效率应不低于60%。
四、噪声性能
1. 测试方法:在规定频率范围内测量功率放大器的噪声系数。
2. 测试条件:在额定电压和额定电流下进行测试。
3. 精度要求:噪声系数应不大于1dB。
五、动态范围
1. 测试方法:测量功率放大器在最小信号和最大信号之间的动
态范围。
2. 测试条件:在额定电压和额定电流下进行测试。
3. 精度要求:动态范围应不小于40dB。
六、稳定性
1. 测试方法:长时间运行功率放大器,观察其输出功率和线性度的变化。
2. 测试条件:在额定电压和额定电流下进行测试。
3. 精度要求:长时间运行后,输出功率和线性度的变化应不大于5%。
七、温度特性
1. 测试方法:在不同温度下测量功率放大器的性能指标。
2. 测试条件:在额定电压和额定电流下进行测试,并分别在高低温度条件下进行测试。
声频功率放大器基本参数测试方法旋钮设置:音量旋钮最小,ECHO最小,其余置中。
各声场处理关闭,静音取消。
额定条件:功放机电源为额定(AC 220V),输入信号为额定源电动势(500MV/1KH Z 600Ω)。
输出负载为额定负载8Ω,输出功率为额定功率(技定)。
(MIC的额定源电动势为50MV/1KHZ,600Ω。
)正常工作条件:将放大器置于额定条件下,把输入信号(额定源电动势)衰减10DB。
1.静太中点电压测量:在通电情况下不接输入和输出,用数字万用表直流200MV检测输出对地电压值。
2.最大噪声电平(MV):输入0信号,音量至最大,输出接额定负载8Ω,用毫伏表测输出电平。
3.信号比(DB):额定条件下将输入信号降为0V(接短接插),用毫伏表测试输出电平与额定输出电平之差(可直接读出DB值)。
4.增益差(DB):正常工作条件下,调音量电位器从最大odB计调至最小—46dB。
此过程中毫伏表L/R的最大差值(dB)。
5.输出功率(W/V):额定条件下L/R输入500MV/1KHZ同相信号,主声道输出失真为1%时输出功率为主声道功率。
中置输出失真1%之功率为中置功率。
R/L输入500MV/1KHZ反相信号(模拟),或AC-3直接输入500MV/1KHZ同相信号,环绕输出失真1%之功率为环绕功率。
6.分离度(DB):L或R输入500MV/1KHZ信号,示波器最大不失真输出。
再把L或R输入信号去掉,接上10KΩ对地电阻,从毫伏表读出L/R的差值。
7.频响:放大器置正常工作条件下,再把信号限至10K,16K,100HZ,40HZ时,看输出与1KHZ时之差值dB,中置环绕依据技术要求而定。
8.音调范围:正常工作条件下,输出2.5V再把信号频率限至100HZ,10KHZ调整BASS/TREBLE电位器,从毫伏表上看其最大提升和衰减值(与旋钮中点值相比)。
(数码调节类似)9.灵敏度:音量开至最大,输入信号1KHZ,幅度由小到大至示波器最大不失真输出止,再用毫伏表测输入信号的幅度。
功放电路性能指标及测试方法本页仅作为文档封面,使用时可以删除This document is for reference only-rar21year.March1. 功放电路性能指标及测试方法功率放大器的性能指标很多,有输出功率、频率响应、失真度、信噪比、输出阻抗、阻尼系数等,其中以输出功率、效率、频率响应、输入灵敏度、信噪比等项目指标为主。
配备必要的仪器仪表主要有:音频信号发生器、音频毫伏表、示波器、失真度测量仪等。
(1)输出功率是指功放输送给负载的功率,以瓦(W )为基本单位。
功放在放大倍数和负载一定的情况下,输出功率的大小由输入信号的大小决定,包括最大输出功率和额定输出功率两种。
额定输出功率:指在一定的谐波失真指标内,功放输出的最大功率。
应该注意,功放的负载和谐波失真指标不同,额定输出功率也随之不同。
通常规定的谐波失真指标有1%和10%。
由于输出功率的大小与输入信号有关,通常测量时给功放输入频率为1KHz 的正弦信号,测出等阻负载电阻上的电压有效值o U ,此时功放的输出功率o P 可表示为 :2o o =LU P R (4-1-4) 式中L R 为等效负载的阻抗。
这样得到的输出功率,实际上为平均功率OAV P 。
当输入信号幅度逐渐增大时,功放开始过载,波形削顶,谐波失真加大。
谐波失真度为10%时的平均功率,称为额定输出功率,亦称最大有用功率或不失真功率。
最大输出功率:在上述情况下不考虑失真的大小,给功放输入足够大的信号,功放所能输出的最大功率称为最大输出功率。
额定输出功率和最大输出功率是我国早期功放产品说明书上常用的两种功率。
通常最大输出功率是额定功率的2倍。
2LUom Pom R (4-1-5) 其中,Uom 为放大器的最大输出电压有效值。
功放电路功率测量线路如图4-1-4所示,示波器用于监视波形失真之用,MV 表示音频毫伏表,L R 是负载电阻,O U 、I U 分别表示输出和输入信号电压。
放大器的测量方法放大器是一种电子设备,用于放大电信号,使其足以驱动扬声器或其他负载。
在测量放大器时,可以从多个方面进行评估。
下面将讨论一些常见的放大器测量方法。
首先,最基本的测量是电压增益。
电压增益是指输出电压与输入电压之间的比率。
测量电压增益时,首先需要一个电压源来提供输入信号。
通过在输入端施加一个特定的电压,并在输出端测量得到的电压,可以计算出电压增益。
其次,一个重要的测量指标是频率响应。
频率响应是指放大器在不同频率下的增益特性。
为了测量频率响应,可以使用频谱分析仪或信号发生器和示波器组合。
在输入端施加一系列不同频率的信号,并在输出端测量到相应的电压。
通过绘制输入频率与输出电压之间的关系曲线,可以得到放大器的频率响应特性。
第三,输出功率是另一个重要的测量指标。
放大器的输出功率是指放大器可提供给负载的最大功率。
为了测量输出功率,可以使用功率计或示波器来测量输出信号的功率。
通过改变输入信号的幅度,然后测量输出信号的功率,可以找到放大器的最大输出功率。
第四,失真是一个需要注意的因素。
失真会导致输出信号变得畸变,从而影响音质。
常见的失真类型包括谐波失真、交调失真等。
为了测量失真,可以使用频谱分析仪,通过测量输出信号中的谐波分量来评估失真程度。
此外,静态特性也是需要考虑的因素之一。
静态特性是指当没有输入信号时,放大器的输出电压和电流的稳定性。
常见的静态特性包括偏置电流和输出偏置电压等。
通过测量输出电压和电流,可以评估放大器的静态特性。
还有一些其他的测量方法,如输入/输出阻抗、噪声指标、互调失真等。
输入/输出阻抗是指放大器对输入和输出信号的阻抗匹配情况。
噪声指标评估了放大器引入到信号中的噪声水平。
互调失真是放大器在幅度调制和相位调制下产生的非线性失真。
综上所述,放大器的测量通常包括电压增益、频率响应、输出功率、失真、静态特性等多个方面。
通过综合考虑这些参数,可以评估放大器的性能和质量,从而选择适合的放大器应用。
功放基础知识点总结功放,全称为功率放大器,是一种用于放大音频信号的设备,它能够将低功率的音频信号转换为高功率的信号。
功放广泛应用于音响系统、汽车音响、舞台表演等领域,是音频系统中不可或缺的重要组成部分。
本文将从功放的工作原理、类型、参数、应用和选购等方面进行基础知识点总结。
一、功放工作原理功放的工作原理基于放大器的基本原理,即利用晶体管、真空管等器件对输入的音频信号进行放大,输出高功率的音频信号。
在功放中,输入的音频信号经过前置放大电路进行放大,然后通过功率放大电路放大至所需的功率级别,最终驱动喇叭发出声音。
功放的工作原理可以简单分为以下几个步骤:1. 输入信号放大:音频信号经过前置放大电路进行放大,以增强其电压和电流的幅度,提高输入信号的能量。
2. 功率放大:放大后的信号经过功率放大电路进行再次放大,以产生更大的电流和功率,以驱动喇叭发出高音质的声音。
3. 输出端匹配:为了提高功放的效率,通常会在输出端匹配输出负载,以确保功放能够有效地向负载传输功率。
二、功放类型根据功放的工作原理和电子器件的不同,功放可以分为多种类型,常见的功放类型包括晶体管功放、真空管功放以及集成功放等。
1. 晶体管功放:晶体管功放是目前应用最为广泛的功放类型,晶体管功放具有体积小、效率高、寿命长、成本低等优点,适合于大多数音响系统和消费电子产品。
晶体管功放通常分为静态功放和A类、B类、AB类、D类功放等多种工作方式。
2. 真空管功放:真空管功放是一种传统的功放类型,它利用真空管作为放大器件,具有音色柔和、音质温暖、高端等特点,适合于发烧友级别的音响系统。
真空管功放通常需要较高的电压和功率驱动,成本较高,体积较大,使用寿命较短。
3. 集成功放:集成功放是一种将功放电路集成在一块芯片上的功放类型,具有体积小、集成度高、功率密度大等特点,适合于便携式音响、汽车音响、耳机放大器等应用。
三、功放参数功放的性能表现需要通过一些参数来进行描述,常见的功放参数包括功率、频率响应、失真度、信噪比、阻尼系数、输入阻抗和输出阻抗等。
功率放大器热态S22测试是德射频高级应用工程师王创业在射频微波论坛上面经常会看到关于功率放大器热态S22测试的问题。
大家有很多疑惑甚至会步入一个误区。
为回答这些问题,本文首先回顾了S参数的定义,然后介绍了热态S22测试的方法。
对于S参数是线性系统对射频微波系统端口的表征。
大家为什么对功率放大器输出端口的阻抗这么关心呢?主要还是由于功率放大器输出端口还要接后级电路或者是天线。
而实际上,测出来的S22参数对实际又有什么意义呢?这个问题大家一定要搞清楚。
1.S参数的定义 [1]S参数即散射参数。
对于任意一个N 端口的射频网络,我们把它当作一个“黑盒子”,不用管内部是一个什么样的电路结构。
当射频信号输入到一个端口时,信号在传播的时候会有三种情况。
其中一部分信号会从输入端被反射回来,一部分信号会出现在其它端口(这部分信号也有可能被放大),还有一部分信号在传输过程中通过热辐射或电磁辐射的方式耗散掉了。
当信号通过网络后,其幅度和相位均发生了变化,用S 参数可以精确描述上述多端口网络中射频能量的传播和反射特性。
S 参数被定义为在给定频率和系统阻抗的条件下,任何非理想多端口网络的传输和反射特性。
S 参数描述了输入到一个N 端口的信号到其中每个端口的响应。
S 参数下标中的第一位数字代表响应端,第二位数字代表激励端。
如S21 表示端口2相对于端口1 输入信号的响应;S11 代表端口1 相对于端口1 的输入信号的响应。
我们以图1所示的通用二端口网络为例来说明S 参数的定义。
其中输入到网络的信号标注为a,离开网络的信号标注为b。
图1 双端口S参数网络如果信号发生器接到端口1,端口2 接匹配负载,则二端口网络的入射波为a1,从网络返回端口1 的反射波为b1;通过网络到端口2 的信号为b2,从负载返回网络的反射波为a2(对于匹配负载,这个反射波数值为零)。
用这些电压波定义的端口1 的S 参数为:其中S11 表示当端口2 接匹配负载时,端口1 的电压反射系数;S21 表示当端口2 接匹配负载时,从端口1 到端口2 的传输系数,即增益或损耗。
微波功率放大器的设计与测试技术微波功率放大器是一种电子器件,能将微弱的电信号放大到足以驱动其他设备的水平。
该器件被广泛应用于通信、雷达、卫星通讯、医疗设备等领域。
在此,我们将介绍微波功率放大器的设计和测试技术,以便更深入地了解这种器件。
1. 微波功率放大器的设计微波功率放大器的设计涉及到多个方面,包括选择适当的器件和匹配电路、优化功率增益、减小失真和噪声等。
在选择器件方面,常用的有晶体管、HBT、HEMT等。
根据不同用途和要求,选择不同的器件能提高功率放大器的效率和可靠性。
匹配电路是功率放大器设计中非常关键的一步,能够使放大器更好地匹配输入和输出信号,提高效率和稳定性。
常见的匹配电路包括L型匹配、Pi型匹配、T型匹配等,其中以Pi型匹配为主流,适用于大多数微波功率放大器。
优化功率增益是另一个重要的设计参数,功率增益越大,放大器的效率就越高,但同时也会加剧失真和噪声。
因此需要在功率增益和失真/噪声之间进行权衡,以获得最佳设计结果。
2. 微波功率放大器的测试微波功率放大器设计完成后,需要进行测试以确保它的性能能够满足预期要求。
一般而言,微波功率放大器的测试包括功率测试、增益测试、噪声测试、失真测试等。
其中功率测试主要是为了测定功率输出是否稳定和是否符合设计要求;增益测试则是为了测定功率放大器的放大性能,包括增益、带宽等参数;噪声和失真测试则是为了测定放大器的噪声和失真,以确保输出信号的质量。
除了这些基本测试外,还可以进行其他测试,如稳定性测试、热稳定性测试、射频特性测试等,以进一步验证微波功率放大器的性能。
在进行微波功率放大器测试时,需要使用一些专业的仪器和设备,如网络分析仪、频谱分析仪、信号源、功率计等。
3. 微波功率放大器的应用微波功率放大器是一款广泛应用于通信、雷达、卫星通讯、医疗设备等领域的电子器件。
在通信领域,微波功率放大器常用于手机、无线基站、卫星通讯等设备中,能够帮助信号传输更远、更清晰;在雷达领域,微波功率放大器则常用于导航、探测等设备中,能够提供更精确的数据信息。
要性能指标输出功率衡量一件器材对高、中、低各频段信号均匀再现的能力。
用图表的形式来展示音响器材的相对幅度和频率的函数关系。
本底噪声指由于设备硬件本身的原因而给输出信号中增添的多余信号。
灵敏度对放大器来说,一般指达到额定输出功率或电压时输入端所加信号的电压大小;音箱的灵敏度是指在经音箱输入端输入1W\1KHZ信号时,在距音箱喇叭平面垂直中轴前方一米的地方所测试得的声压级。
总谐波失真加噪声(THD+N)THD+N是指由设备本身产生的失真谐波频率的总和,它是代表了输入信号与输出信号之间的吻合程度。
指由放大器所引入的一种输入信号的和及差的失真。
信噪比(SNR)表示信号与噪声电平的分贝差。
立体声分离度指设备的两个通道之间相互隔离、互不干扰的程度。
阻抗指设备输入信号的电压与电流的比值。
阻尼系数指放大器的额定负载(扬声器)阻抗与功率放大器实际阻抗的比值。
阻尼系数是放大器在信号消失后控制扬声器锥体运动的能力。
抖晃(Wow)指录音机或录音座转速的缓慢变化导致产生不稳定的畸形声音。
颤动(dither)指有意添加在音频信号上用于改善低电平下数字信号的解析力的少量噪声。
时基误差(jitter)指数字音响系统中用作同步的时钟自身在时间上的变化。
粉红噪声每个八度带有相同能量的随机噪声。
常用作测定音响或聆听环境的频谱的测试信号。
所有频率具有相同能量的随机噪声称为白噪声。
用来测试音箱的谐振和灵敏度的。
信噪比测量(S/N或SNR)“信号”测量一般采用的是指定输出电平的中频段正弦信号(通常为1kHz),“指定电平”通常是指设备的最大标称或标准的工作电平。
“噪声”测量必须指定测两个测量的比值就是设备的信噪比。
如果测量仪器特性包括一个“相对dB”单位,其0dB基准可以设定成等于输入信号电平值,那么信噪比的测量就比较容易了。
利用这一特性,功放信噪比测量就变成如下简单的步骤:1. 建立指定的输出参考电平并正确接好输入端;2. 操作测量仪器,使这一电平成为0dB的基准值;3. 取消信号源。
功率放大器测试基本常识
一、功率放大器常用测量的仪器:
1.音频信号发生器,
2.毫伏表,
3.示波器,
4.失真仪,
5.负载,
6.信号扫 频仪,
7.万能表,
8.高压测试仪,
9.电阻测试仪。
二、测量仪器连接方式:
三、测试项目:
1.AC 电压测试:单位:V (交流电压)
根据出货地点不同而设定的电压:117±5 V 、220±5 V 。
老化实验时必须提升原电压的10%作为测试电压。
2.DC 电压测试:单位:V (直流电压)
根据各机器要求不同而设定的电压,如±10V 。
3.ID 测试:单位:mv
ID 为功率放大器的静态电流之简称。
测试时用万用表200MV 挡,测水泥电阻的两端(发射极对地),标准值为 5MV 或按工程要求。
4.灵敏度测试:(信号强度) 单位:mv
输出额定电压时所须的信号强度:(专业机型)卡侬座700—800 mv ,莲花
音频信号发生器
信号扫频仪
被测产品(功率放大
器)
负载箱 失真仪
毫伏表
示波器
转换器
IN OUT
并联
并联
+
-
+
+
- - +
+
+
- -
- + - - +
+ -
~ ~
~ ~ -
-
座400—500 mv或按工程要求。
5.分离度、串音测试:单位:dB
输出额定电压时,两通道间的分离幅度,从一通道满功率输出测另一通道的dB数。
标准值60dB。
或按工程要求。
6.频响测试:(频率响应) 单位:dB
输出额定电压时,调小本通道VR,使输出衰减10dB,(或20 dB按要求)的电压为“0” dB,调节信号频率至低频和高频(20Hz----20KHz测试),并使信号源幅度不变(输入信号和原来一样),此时的输出与“0” dB相比较,变化在一定范围内±3 dB。
7.信噪比(S\N) 测试:单位:dB或mv
输出额定电压时,去掉信号后的电压,噪音和满功率信号的比值,90dB 以上、3mv以下或按工程要求。
8.额定功率测试:单位:W
2
信号强度和阻抗一定时的电压。
功率(P)=电压(U)/阻抗(R)最大不失真的条件下。
9.失真度测试:单位:%
1KHz信号,输出额定电压时的失真度。
0.5%以下或按工程要求。
10.动态失真测试:单位:%
输出额定电压时,先关本通道VR至最小,信号源按要求提升25或30dB, 再调大本通道VR,输出10V(例),或按工程要求的电压值,波形不切波,看失真。
11.容性电容测试:
输出额定电压时,把负载调至容性负载,看输出与额定输出相比较的值
应在一定范围内,并且波形无毛刺(振荡)现象。
输出额定电压时所加
在473PF电容的测试,无振荡波形。
12.音调测试:单位:dB
输出额定电压时,调小本通道VR,使输出衰减、提升10dB,(或20 dB
按要求)调节信号频率至低频和高频(数值按要求),“0” dB,调节高、低音调(EQ)VR至最小最大,看输出与“0” dB相比较,变化在一定范
围内。
13.高压测试:(电压3000伏,5MA,60S)
测AC通道与功放机外壳的耐压值及耐压时间,测试时要加入保险丝,并
把电源开关打开,高压棒要接触外壳金属。
电源线或电源插座须和耐压
测试器良好连接。
14.接地电阻阻抗测试:单位:Ω
用电阻测试仪测机箱底座与电源线地线的阻抗,0.1Ω或按工程要求。
15.相位测试:
输出额定电压时,输入波形是否与输出波形反相。
16.过载测试:
输出额定电压时,负载电阻调小4欧或2欧,输出波形有上下切波。
17.短路测试:
用测试工具将机器输出端短路测试1分钟,有保护动作。
18.开机冲击电压测试:
接上交流电源,打开电源开关,测机器输出<3mv电压,或按工程要求。
19.开机延时测试
接上信号及负载,打开VR,最后再接通电源,会过几秒时间才有信号输
出,此时间段:开机延时,3-8秒或按工程要求。
20.敲机:
为了测出机器内部之PCB 板有无冷焊、接触不良现象,每个通道都必须 加上信号测试。
敲机时提起机器一端至5—15CM 让机器自由下落,看输 出波形有无跳动,波形无明显变化。
21.风扇速率:
风扇是为了散热器提供良好的散热条件,让功放机能正常工作而设计, 当温度升高时,风扇不转会使机器过热烧坏。
带风扇的功放机一般在散 热器温度20℃时转动,80―90℃时应风扇全速转动。
特殊情况下45―55 ℃时转动。
22.输出阻抗及阻尼系数测试:
输入1KHZ 信号,使放大器输出额定功率U (有8Ω负载R ),撤去负载, 测空载电压U 。
公式: R = (U / U – 1 )*R
阻尼系数
DF = R / R
23.转换速率检测:
输入方波20KHZ 使机器输出额定电压U ,用示波器观察输入、输出的电
压波形,由10%V 提升至90%V 的时间Δ
和直接输入信号的上升时间Δ S =V /Δ=2U /√Δ –Δ
阻
尼系数
负载
阻抗
2
1
L
阻抗
空载电压
满载电压
O
负载
P P t1 t2 R P t
O t1 2 t2 2
24.互调失真检测:
将低频信号F 和高频信号F 等幅输入机器。
F 之信号频率40、60、80Hz, F 之信号频率5KHz 、10KHz 、20KHz 。
互调失真(IMD)= X100%
25.总谐波失真检测:
用失真仪检测100HZ 、1KHZ 、10KHZ 、20KHZ 的正弦波最大输出失真度,取其中最大的失真度Y ,去掉信号后为 Y 。
THD=√Y -Y
26.关机冲击电压测试:
以上测试完成后,关上电源开关,测试功率放大器瞬间释放电压,被测机 器输出<3mv 电压或按工程要求。
27.测试中英文对照: A. HI -POT TEST
高压测试
B. EARTHING 接地电阻
C. THD 失真度
D. DC OUT 直流输出
E. OUTPUT 输出
F. INPUT 输入
G. RELAY 继电器
H. SENSITIVITY 灵敏度
I. HEADS ROOM 动态
J. FREQUENCY 频响
K. EQ 音调
L. PHANTOM POWER 输出电压 M . S/N 信噪比
1 2
1
2
全频带内非线性信号的均方根和
F 的振幅
2
2
1 1
2 2 2。