10个 Excel 高手必备的多条件查找公式
- 格式:doc
- 大小:12.78 KB
- 文档页数:2
Excel14个万能公式1、屏蔽错误值公式=IFERROR(公式,公式返回错误值返回的值)例:当Vlookup查找不到结果时显示空白=IFERROR(VLOOKUP(A9,$A$1:$D$5,3,0),"")2、多条件判断公式=IF(AND(条件1,条件2...条件n),同时满足条件返回的值,不满足条件返回的值) =IF(OR(条件1,条件2...条件n),同时满足任一条件返回的值,不满足条件返回的值)例:同时满足金额小于500且B列内容为“未到期"时在C列输入”补款“=IF(AND(A2<500,B2="未到期"),"补款","")3、多条件求和、计数公式多条件求和=Sumproduct(条件1*条件2*条件3..*数据区域)多条件计数=Sumproduct(条件1*条件2*条件3..*1)例:统计A产品3月的销售合计=SUMPRODUCT((MONTH(A3:A9)=3)*(B3:B9="A")*C3:C9)注:和sumifs相比速度虽然慢了点,但Sumproduct可以对数组进行处理后再设置条件,同时也可以对文本型数字进行计算,而Sumifs函数则不可。
4、多条件查找公式=Lookup(1,0/((条件1*条件2*条件3...)),返回值区域)示例:如下图所示要求,同时根据姓名和工号查找职位=LOOKUP(1,0/(B2:B6=B9)*(A2:A6=C9),E2:E6)5、从字符串前面提取数字=-LOOKUP(,-LEFT(字符串,ROW($1:足够大的数字)))6、从字符串尾部提取数字=-LOOKUP(,-RIGHT(字符串,ROW($1:足够大的数字)))7、提取任意位置字符串的数字=LOOKUP(9^9,MID(数字,MATCH(1,MID(数字,ROW(1:99),1)^0,0),ROW(1:99))*1)}(注:数组公式,需要按ctrl+shift+enter三键输入)例:如下图所示,提示A列中字符串中的数字=LOOKUP(9^9,MID(A2,MATCH(1,MID(A1,ROW(1:99),1)^0,0),ROW(1:9))*1)注:如果字符串超过100位,就把99调大8、截取字符串中任一段的公式=TRIM(MID(SUBSTITUTE(字符串,"分隔符",REPT(" ",99)),(N-1)*99,99))例:从用“-”分隔的字符串中,截取第2个值=TRIM(MID(SUBSTITUTE($A2,"-",REPT(" ",99)),(2-1)*99,99))9、分离字母和汉字汉字在前=LEFT(单元格,LENB(单元格)-LEN(单元格))汉字在后=Right(单元格,LENB(单元格)-LEN(单元格))=LEFT(A2,LENB(A2)-LEN(A2))10、单列不重复个数=SUMPRODUCT(1/COUNTIF(区域,区域))例:统计B列的客户数量=SUMPRODUCT(1/COUNTIF(B2:B19,B2:B19))11、多列不重复个数=SUMPRODUCT(1/COUNTIFS(区域,区域,区域2,区域2))例:统计手机型号不重复个数=SUMPRODUCT(1/COUNTIFS(A2:A7,A2:A7,B2:B7,B2:B7)) 12、有条件计数不重复个数=SUMPRODUCT(条件/COUNTIF(区域,区域))例:统计每个品牌的不重复型号个数=SUMPRODUCT((A$2:A7=D2)/COUNTIFS(B$2:B7,B$2:B7))13、多工作表同一位置求和公式=SUM(开始工作表:结束工作表!单元格)例:对Sheet1到shee100之间所有工作表的A1单元格求和=SUM(Sheet1:Sheet100!A1)14、金额大写转换公式=TEXT(LEFT(RMB(单元格),LEN(RMB(单元格))-3),"[>0][dbnum2]G/通用格式元;[<0]负[dbnum2]G/通用格式元;;") & TEXT(RIGHT(RMB(单元格),2),"[dbnum2]0角0分;;整")。
Excel必学的16大类查找公式,个个都是神级操作办公工具箱 2018-03-13 14:39:36在Excel处理数据中,只会Vlookup函数是远远不够的。
以下是最全的16类excel查找公式,请收好:1、普通查找=VLOOKUP(H2,B:F,5,0)2、交叉查找=VLOOKUP(H2,A:F,MATCH(I2,1:1,0),0)3、反向查找=INDEX(A:A,MATCH(H2,B:B,0))4、多条件查找=LOOKUP(1,0/((A2:A7=E2)*(B2:B7=F2)),C2:C7)5、区间查找=LOOKUP(A2,$D$2:$E$5)6、双区间查找=INDEX(B3:F7,MATCH(D11,A3:A7),MATCH(E11,B2:F2)) 7、线型插值如下图所示,A列是数量,B列是数量对应的系数值。
现要求出数字8所对应的系数值。
=TREND(OFFSET(B1,MATCH(D3,A2:A6,1),,2,1),OFFSET(A1,M ATCH(D3,A2:A6,1),,2,1),D3)8、查找最后一个符合条件记录=LOOKUP(1,0/(B2:B9=A13),C2:C9)9、模糊查找如下图所示,要求根据提供的城市从上表中查找该市名的第2列的值。
=VLOOKUP("*"&A7&"*",A1:B4,2,0)10、匹配查找=lookup(9^9.find(A$3:A$6,A10),B$3:B$6)11、最后一个非空值查找=LOOKUP(1,0/(B2:B13<>""),$A2:$A13)12、多工作表查找【例10】从各部门中查找员工的基本工资,在哪一个表中不一定。
方法1=IFERROR(VLOOKUP(A2,服务!A:G,7,0),IFERROR(VLOOKUP(A2,人事!A:G,7,0),IFERROR(VLOOKUP(A2,综合!A:G,7,0),IFERROR(VLOOKUP(A2,财务!A:G,7,0),IFERROR(VLOOKUP(A2,销售!A:G,7,0),"无此人信息"))))) 方法2:=VLOOKUP(A2,INDIRECT(LOOKUP(1,0/COUNTIF(INDIRECT({ "销售";"服务";"人事";"综合";"财务"}&"!a:a"),A2),{"销售";"服务";"人事";"综合";"财务"})&"!a:g"),7,0)13、一对多查找A2 =B2&COUNTIF(B$1:B2,B2)B11=IFERROR(VLOOKUP($A11&COLUMN(A1),$A:$C,3,0) ,"")14、查找销量最大的城市{=INDEX(A:A,MAX((MAX(B3:B7)=B3:B7)*ROW(B3:B7)))} 15、最接近值查找根据D4的价格,在B列查找最接近的价格,并返回相对应的日期(数组公式按ctrl+shift+enter三键输入){=LOOKUP(1,0/(MIN(ABS(B3:B7-D4))=ABS(B3:B7-D4))*ROW(B3:B7),A3:A7)}16、跨多文件查找跨多个文件查找,估计你搜遍网络也找不到。
Excel函数公式:含⾦量极⾼的万能公式! Excel函数公式的威⼒强⼤众所周知的,但很多⼈还是⽤不好,原因之⼀是没有将千变万化的各种形式的公式实质性看透,只懂⽪⽑。
今天带来的这5个万能公式,会结合Excel实例展开,并且给出不同应⽤场景下的扩展⽤法。
⼀、多条件计数统计。
按照多个条件进⾏计数统计,是⼯作中最常见的需求。
⽅法:1、全选⽬标单元格。
2、在单元格中输⼊公式:=COUNTIFS(B:B,F3,D:D,'>500')。
3、Ctrl Enter填充即可。
多条件计数统计的万能公式:=COUNTIFS(条件区域1,条件1,条件区域2,条件2……条件区域N,条件N)。
这样,即使有再多的条件,以此类推,在公式中添加参数扩展即可。
⼆、多条件求和统计。
按照多个条件进⾏求和汇总统计,也是常见的事了。
⽅法:1、选定需要求和的⽬标区域。
2、在单元个中输⼊公式:=SUMIFS($E:$E,$B:$B,$G3,$D:$D,H$2)。
3、ctrl Enter填充即可。
多条件求和统计的万能公式:=sumifs(求和区域,条件区域1,条件1,条件区域2,条件2,……条件区域N,条件N)。
三、多条件查找引⽤数据。
查找引⽤数据的需求,⼏乎每天都有,如果还只会VLOOKUP,那很多问题就是⽆法解决的。
⽅法:1、选定⽬标单元格。
2、在⽬标单元格中输⼊公式:=LOOKUP(1,0/(($C:$C=G3)*($D:$D=H3)),$E:$E)。
3、Ctrl Enter填充即可。
多条件查找万能公式:=LOOKUP(1,0/((查找条件1)*(查找条件2)*……*(查找条件N)),查找结果所在区域)。
EXCEL中多条件查找的15种方法excel多条件查找的思路很多,例如查找、求和、最值、数据库等函数等等。
像SUM函数、lookup函数、VLOOKUP+CHOOSE函数、OFFSET+MATCH函数、INDIRECT+MATCH 函数等等如下所示:示例:题目:如下图所示,根据第9行的产品和型号,从上面表中查找“销售数量”,结果如C10所示SUM函数:公式{=SUM((A2:A6=A9)*(B2:B6=B9)*C2:C6)}公式简介:使用(条件)*(条件)因为每行符合条件的为0,不符合的为1,所以只有条件都符合的为非零数字。
所以SUM求和后就是多条件查找的结果SUMPRODUCT函数:公式:=SUMPRODUCT((A2:A6=A9)*(B2:B6=B9)*C2:C6)公式简介:和SUM函数用法差不多,只是SUMPRODUCT函数不需要数组运算MAX函数:{=MAX((A2:A6=A9)*(B2:B6=B9)*C2:C6)}SUM是通过求和把符合条件的提出来,这里是使用MAX提取出最大值来完成符合条件的值提取。
lookup函数:公式1=LOOKUP(A9&B9,A2:A6&B2:B6,C2:C6)公式简介:LOOKUP函数可以直接进行数组运算。
查找的连接起来,被查找区域也连接起来。
公式2:=LOOKUP(1,0/((A2:A6=A9)*(B2:B6=B9)),C2:C6)公式3=LOOKUP(1,0/((A2:A6&B2:B6)=(A9&B9)),C2:C6)公式4=LOOKUP(1,1/(((A2:A6=A9)+(B2:B6=B9))=2),C2:C6)MIN+IF函数:公式=MIN(IF((A2:A6=A9)*(B2:B6=B9),C2:C6))SUM+IF函数:公式=SUM(IF(A2:A6=A9,IF(B2:B6=B9,C2:C6,0),0))INDEX+MATCH函数组合:公式1:{=INDEX(C2:C6,MATCH(A9&B9,A2:A6&B2:B6,0))}公式2:{=INDEX(C2:C6,MATCH(1,(A9=A2:A6)*(B9=B2:B6),0))}OFFSET+MATCH函数:公式=OFFSET(C1,MATCH(A9&B9,A2:A6&B2:B6,0),)INDIRECT+MATCH函数:公式=INDIRECT("C"&MATCH(A9&B9,A1:A6&B1:B6,0))VLOOKUP+CHOOSE函数:公式:=VLOOKUP(A9&B9,CHOOSE({1,2},A2:A6&B2:B6,B2:C6),2,0)HLOOKUP+TRANSPOSE+CHOOSE函数:公式=HLOOKUP(A9&B9,TRANSPOSE(CHOOSE({1,2},A2:A6&B2:B6,B2:C6)),2,0 )VLOOKUP+IF函数:公式1 =VLOOKUP(A9&B9,IF({1,0},A2:A6&B2:B6,B2:C6),2,0) 公式2=VLOOKUP(A9&"|"&B9,A31:D35,4,0)…添加辅助列SUMIFS函数:excel2007中开始提供的函数SUMIFS=SUMIFS(C1:C6,A1:A6,A9,B1:B6,B9)数据库函数:=DSUM(A1:C6,3,A8:B9)=DGET(A1:C6,3,A8:B9)=DAVERAGE(A1:C6,3,A8:B9)=DMAX(A1:C6,3,A8:B9)=DMIN(A1:C6,3,A8:B9)=DPRODUCT(A1:C6,3,A8:B9)。
excel中多条件查找函数在Excel中,我们常常需要根据一些特定的条件来查找数据。
Excel 提供了一些多条件查找函数,能够方便地进行多条件查询。
本文将介绍一些常用的多条件查找函数,并且通过实例来演示它们的使用。
1.VLOOKUP函数:VLOOKUP函数可以根据一个条件在一个区域中一些值,并返回与条件相匹配的值。
它的语法如下:VLOOKUP(lookup_value, table_array, col_index_num,range_lookup)- lookup_value:要查找的值- table_array:要进行查找的表格范围- col_index_num:要返回的值所在的列数- range_lookup:是否进行近似匹配,一般为FALSE例如,在一个名单表中查找一些学生的成绩,可以使用如下公式:=VLOOKUP("张三",A2:D10,3,FALSE)这个公式会在A2:D10这个区域中查找名字为“张三”的学生,并返回该学生的成绩。
2.INDEX和MATCH函数的组合:INDEX和MATCH函数是另一种常用的多条件查找的组合。
INDEX函数用于返回一个范围中的值,而MATCH函数用于查找一些条件的位置。
通过这两个函数的组合,可以灵活地进行多条件查找。
INDEX函数的语法如下:INDEX(array, row_num, [column_num])- array:要返回值的范围- row_num:要返回的值所在的行数- column_num:要返回的值所在的列数MATCH函数的语法如下:MATCH(lookup_value, lookup_array, [match_type])- lookup_value:要查找的值- lookup_array:要进行查找的范围- match_type:匹配类型,可以是1、0或-1,分别表示近似匹配、精确匹配和逆序匹配例如,要在一个学生成绩表中,根据学生的姓名和科目查找分数,可以使用如下公式:=INDEX(D2:D10,MATCH("张三",A2:A10,0),MATCH("数学",B1:F1,0))这个公式会在A2:A10这个区域中查找名字为“张三”的行号,然后在B1:F1这个区域中查找科目为“数学”的列号,最后返回相应的分数。
求多条件查找不重复值公式多条件查找不重复值公式是一种基于多个条件对数据进行筛选和查找的方法,可以用于在大量数据中快速定位符合一系列条件的唯一值。
这种公式通常适用于Excel等电子表格软件中,可以通过简单的操作来实现。
在Excel中,最常用的多条件查找公式是使用数组公式结合多个条件函数来实现,如SUMPRODUCT函数、IF函数和COUNTIFS函数。
下面将详细介绍这些公式的使用方法和示例。
1.数组公式:数组公式是一种特殊的公式,用花括号({})括起来,并且在输入时需要按Ctrl+Shift+Enter组合键确认。
数组公式可以处理范围中的每个单元格,并返回一个数组结果。
2.SUMPRODUCT函数:SUMPRODUCT函数可以将多个数组相乘并求和,适用于多条件查找中的数字数据。
它可以将多个条件数组相乘,并对结果求和,相当于一个多条件的加权求和。
示例:假设有一个工作簿中有一个“订单”工作表,其中包含姓名、性别、国家、年龄等列。
我们想要根据不同的条件查找不重复的姓名。
首先,在目标单元格中键入以下公式:{=IF(SUMPRODUCT(1/COUNTIFS(姓名区域,姓名区域,条件1区域,条件1,条件2区域,条件2,...))>0,姓名区域,"")}其中,“姓名区域”是需要查找不重复值的范围,“条件1区域”和“条件2区域”是对应的条件范围,“条件1”和“条件2”是具体的条件。
这个公式将根据条件在姓名列中查找不重复的值,并将结果返回到目标单元格中。
3.IF函数:IF函数是一种逻辑函数,用于在满足条件时返回一个值,否则返回另一个值。
在多条件查找中,可以使用IF函数判断条件是否成立,并在成立时返回对应的值。
示例:假设有一个工作簿中有一个“销售”工作表,其中包含商品、销售日期、销售额等列。
我们想要根据不同的条件查找不重复的商品名称。
首先,在目标单元格中键入以下公式:{=IF(COUNTIFS(商品区域,条件1,销售日期区域,条件2)>0,"",商品区域)}其中,“商品区域”是需要查找不重复值的范围,“销售日期区域”是对应的条件范围,“条件1”和“条件2”是具体的条件。
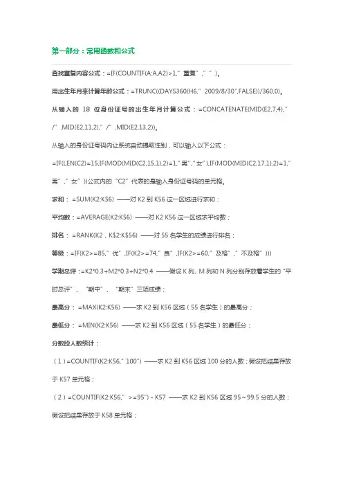
第一部分:常用函数和公式查找重复内容公式:=IF(COUNTIF(A:A,A2)>1,”重复”,””)。
用出生年月来计算年龄公式:=TRUNC((DAYS360(H6,”2009/8/30″,FALSE))/360,0)。
从输入的18位身份证号的出生年月计算公式:=CONCATENATE(MID(E2,7,4),”/”,MID(E2,11,2),”/”,MID(E2,13,2))。
从输入的身份证号码内让系统自动提取性别,可以输入以下公式:=IF(LEN(C2)=15,IF(MOD(MID(C2,15,1),2)=1,”男”,”女”),IF(MOD(MID(C2,17,1),2)=1,”男”,”女”))公式内的“C2”代表的是输入身份证号码的单元格。
求和: =SUM(K2:K56) ——对K2到K56这一区域进行求和;平均数:=AVERAGE(K2:K56) ——对K2 K56这一区域求平均数;排名: =RANK(K2,K$2:K$56) ——对55名学生的成绩进行排名;等级:=IF(K2>=85,”优”,IF(K2>=74,”良”,IF(K2>=60,”及格”,”不及格”)))学期总评:=K2*0.3+M2*0.3+N2*0.4 ——假设K列、M列和N列分别存放着学生的“平时总评”、“期中”、“期末”三项成绩;最高分: =MAX(K2:K56) ——求K2到K56区域(55名学生)的最高分;最低分: =MIN(K2:K56) ——求K2到K56区域(55名学生)的最低分;分数段人数统计:(1)=COUNTIF(K2:K56,”100″) ——求K2到K56区域100分的人数;假设把结果存放于K57单元格;(2)=COUNTIF(K2:K56,”>=95″)-K57 ——求K2到K56区域95~99.5分的人数;假设把结果存放于K58单元格;(3)=COUNTIF(K2:K56,”>=90″)-SUM(K57:K58) ——求K2到K56区域90~94.5分的人数;假设把结果存放于K59单元格;(4)=COUNTIF(K2:K56,”>=85″)-SUM(K57:K59) ——求K2到K56区域85~89.5分的人数;假设把结果存放于K60单元格;(5)=COUNTIF(K2:K56,”>=70″)-SUM(K57:K60) ——求K2到K56区域70~84.5分的人数;假设把结果存放于K61单元格;(6)=COUNTIF(K2:K56,”>=60″)-SUM(K57:K61) ——求K2到K56区域60~69.5分的人数;假设把结果存放于K62单元格;(7)=COUNTIF(K2:K56,”<60″) ——求K2到K56区域60分以下的人数;假设把结果存放于K63单元格;说明:COUNTIF函数也可计算某一区域男、女生人数。
excel中多条件查找获得结果的公式在Excel中,可以使用多种公式来进行多条件查找并获得结果。
下面列出了几个常见的公式示例:1. VLOOKUP函数:能够根据给定的条件,在指定的区域中查找并返回相应的值。
其基本语法为:=VLOOKUP(查找值, 范围, 列索引, [精确匹配])。
例如,要在A1:C10的区域中查找值为“苹果”的单元格,并返回相应的值,可以使用以下公式:=VLOOKUP("苹果", A1:C10, 2, FALSE)。
2. INDEX和MATCH组合函数:INDEX函数返回指定区域中给定行和列的交叉单元格的值;MATCH函数返回查找值在指定区域中的相对位置。
可以使用INDEX和MATCH组合函数来根据给定的条件查找并返回相应的值。
其基本语法为:=INDEX(返回区域, MATCH(查找值, 查找区域, [匹配类型])).例如,要在A1:C10的区域中根据条件查找并返回相应的值,可以使用以下公式:=INDEX(A1:C10, MATCH("苹果",A1:A10, 0), 2)。
3. SUMIFS函数:根据多个条件来计算指定区域中满足条件的值的总和。
其基本语法为:=SUMIFS(求和区域, 条件区域1,条件1, 条件区域2, 条件2, ...)。
例如,要计算在A1:A10范围内,列B中为“苹果”的值的总和,可以使用以下公式:=SUMIFS(B1:B10, A1:A10, "苹果")。
4. COUNTIFS函数:根据多个条件来统计指定区域中满足条件的值的数量。
其基本语法为:=COUNTIFS(条件区域1, 条件1, 条件区域2, 条件2, ...)。
例如,要统计在A1:A10范围内,列B中为“苹果”的数量,可以使用以下公式:=COUNTIFS(A1:A10, "苹果", B1:B10, "苹果")。
Excel表格多条件查找内容公式在Excel表格中,我们经常需要对表格中的数据进行筛选和查找,而有时候我们需要根据多个条件来进行查找,这就需要用到Excel中的多条件查找公式。
本文将介绍如何在Excel中使用多条件查找公式来查找表格中的内容。
一、什么是多条件查找公式在Excel中,我们经常使用VLOOKUP和INDEX MATCH等函数来进行查找。
而当我们需要根据多个条件进行查找时,VLOOKUP和INDEX MATCH就无法满足需求了。
这时我们就需要使用多条件查找公式,主要包括SUMIFS、COUNTIFS、AVERAGEIFS等函数。
二、SUMIFS函数的使用SUMIFS函数用于对满足多个条件的单元格中的数字求和。
其基本语法如下:```=SUMIFS(sum_range, criteria_range1, criteria1, [criteria_range2, criteria2], …)```其中,sum_range为要求和的范围,criteria_range1为第一个条件的范围,criteria1为第一个条件的值,而后面的条件范围和条件值可以有多个。
有一个表格包含销售人员尊称、销售额和销售日期,现在需要求某个销售人员在某个日期范围内的销售额之和,可以使用SUMIFS函数来实现:```=SUMIFS(B2:B10, A2:A10, "小明", C2:C10, ">20220101", C2:C10, "<20220131")```这样就可以得到销售人员小明在2022年1月份的销售额之和。
三、COUNTIFS函数的使用COUNTIFS函数用于对满足多个条件的单元格中的数字进行计数。
其基本语法如下:```=COUNTIFS(criteria_range1, criteria1, [criteria_range2,criteria2], …)```其用法和SUMIFS函数类似,只是COUNTIFS函数是用来计数的。
excel多条件匹配数据公式在Excel中,我们经常需要根据多个条件来匹配数据。
这时候,使用多条件匹配数据公式可以帮助我们快速准确地找到所需的数据。
本文将介绍几种常用的Excel多条件匹配数据公式及其使用方法。
1. VLOOKUP函数VLOOKUP函数是Excel中常用的查找函数之一,它可以根据指定的条件在一个区域中查找匹配的值,并返回相应的结果。
下面是VLOOKUP函数的语法:VLOOKUP(lookup_value, table_array, col_index_num, [range_lookup])其中,lookup_value是要查找的值,table_array是要进行查找的区域,col_index_num是要返回的值所在的列数,[range_lookup]是一个可选参数,用于指定是否进行精确匹配。
如果[range_lookup]为TRUE或省略,则进行近似匹配;如果[range_lookup]为FALSE,则进行精确匹配。
2. INDEX和MATCH函数的结合使用INDEX函数和MATCH函数可以结合使用实现多条件匹配数据的功能。
具体步骤如下:1)使用MATCH函数确定第一个条件匹配的行数或列数;2)将MATCH函数的结果作为INDEX函数的行数或列数参数,以确定第二个条件匹配的位置。
下面是INDEX和MATCH函数结合使用的示例:=INDEX(range, MATCH(lookup_value1&lookup_value2,criteria1&criteria2, 0))其中,range是要返回结果的区域,lookup_value1和lookup_value2是要匹配的条件值,criteria1和criteria2是要匹配的条件范围,0表示进行精确匹配。
3. SUMIFS函数SUMIFS函数可以根据多个条件来求和符合条件的数值。
下面是SUMIFS函数的语法:SUMIFS(sum_range, criteria_range1, criteria1, criteria_range2, criteria2, ...)其中,sum_range是要求和的区域,criteria_range1和criteria_range2是要进行匹配的条件范围,criteria1和criteria2是要匹配的条件。
工作中最常用的excel多条件计算公式1、多条件区间判断【例1】按销售量计算计成比率。
2、多条件组合判断【例2】如果金额小于500并且B列为“未到期”则返回补款,否则为空=IF(AND(A2<500,B2='未到期'),'补款','')说明:两个条件同时成立用AND,任一个成立用OR函数。
3、多条件求和【例3】计算A列产品中包含“电视”并且B列地区为郑州的数量之和公式:C11=SUMIFS(C2:C7,A2:A7,A11&'*',B2:B7,B11)说明:在sumifs中可以使用通配符*4、多条件计数【例4】根据下图,统计公司1人事部有多少人=COUNTIFS(A2:A6,'公司1',B2:B6,'人事部')5、多条件查找【例5】要求根据入库时间和产品名称进行查找。
6、双向查找【例6】要求在上表中根据姓名和月份查找销售量公式:=INDEX(C3:H7,MATCH(B10,B3:B7,0),MATCH(C10,C2:H2,0))说明:利用MATCH函数查找位置,用INDEX函数取值7、多条件求平均值【例7】要求计算公司1人事部的平均工资公式=AVERAGEIFS(D2:D9,A2:A9,'公司1',B2:B9,'人事部')8、多条件求最大值【例8】要求计算公司1人事部的最高工资数组公式(输入后同时按ctrl+shift+enter三键结束输入){=MAX((A2:A9='公司1')*(B2:B9='人事部')*D2:D9)}点击左下角“阅读原文”查看兰色和小妖录制的数据透视表全套+函数全套+技巧全套+VBA编程全套视频教。
excel多条件匹配数据公式在Excel中,我们经常需要根据多个条件来匹配数据。
这时,使用多条件匹配数据公式可以帮助我们快速准确地找到符合条件的数据。
本文将介绍几种常用的多条件匹配数据公式,帮助您在Excel中高效处理数据。
一、VLOOKUP函数VLOOKUP函数是Excel中常用的查找函数,可以根据指定的条件在数据表中查找匹配的值。
在多条件匹配数据时,我们可以将多个条件合并为一个条件,并使用VLOOKUP函数进行匹配。
具体的公式如下:=VLOOKUP(要匹配的值,查找区域,返回列数,FALSE)例如,我们要在一个包含商品名称、价格和销售量的数据表中查找某个商品的销售量。
假设要匹配的商品名称为A1单元格中的值,查找区域为A1:C10范围,销售量位于第三列。
则公式为:=VLOOKUP(A1, A1:C10, 3, FALSE)二、INDEX和MATCH函数的组合使用INDEX函数和MATCH函数结合使用,也是一种常用的多条件匹配数据的方法。
利用MATCH函数找到满足多个条件的数据在数据表中的行数,再利用INDEX函数根据行数获取对应的数据。
具体的公式如下:=INDEX(返回范围,MATCH(合并条件,合并区域1&合并区域2&...,0))例如,我们要在一个包含商品名称、价格和销售量的数据表中查找某个商品的销售量。
假设要匹配的商品名称为A1单元格中的值,查找区域为A1:C10范围,销售量位于第三列。
则公式为:=INDEX(C1:C10, MATCH(A1, A1:A10&B1:B10, 0))三、SUMIFS函数SUMIFS函数是Excel中用于多条件求和的函数,但也可以通过它来进行多条件匹配数据。
SUMIFS函数可以根据多个条件找到满足这些条件的数据,并进行求和。
具体的公式如下:=SUMIFS(求和范围,条件范围1,条件1,条件范围2,条件2...)例如,我们要在一个包含商品名称、价格和销售量的数据表中查找某个商品的销售量。
多条件查找的函数公式一、VLOOKUP结合IF函数实现多条件查找(以Excel为例,假设数据在Sheet1中)1. 场景示例。
- 假设有一个销售数据表,包含“销售员”“销售日期”“销售额”三列。
现在要根据特定的销售员和销售日期查找对应的销售额。
2. 公式构建。
- 我们需要将多条件合并成一个唯一的查找值。
可以使用“&”连接符。
例如,如果“销售员”数据在A列,“销售日期”在B列,我们在一个辅助列(假设为D列)中输入公式:=A2&B2(假设数据从第2行开始),然后向下填充此公式。
- 然后在另一个工作表(假设为Sheet2)中进行查找。
假设Sheet2的A列是我们组合好的查找值(销售员和销售日期连接后的结果),B列是对应的销售额。
在需要查找结果的单元格中输入公式:- =VLOOKUP(Sheet2!A2,D:E,2,FALSE) - 这里的Sheet2!A2是我们在Sheet2中要查找的值(对应组合后的查找值),D:E是我们在Sheet1中的查找范围(D列是组合值,E列是销售额),2表示返回查找范围中的第2列(即销售额列),FALSE表示精确查找。
3. 注意事项。
- 这种方法需要创建辅助列来组合查找条件,如果不想使用辅助列,可以使用数组公式。
二、SUMIFS函数实现多条件求和查找(以Excel为例)1. 场景示例。
- 假设有一个学生成绩表,包含“班级”“姓名”“学科”“成绩”四列。
现在要查找特定班级和学科下某个学生的成绩总和。
2. 公式构建。
- 假设“班级”在A列,“姓名”在B列,“学科”在C列,“成绩”在D列。
如果要查找“一班”的“数学”学科下所有学生的成绩总和,公式为:- =SUMIFS(D:D,A:A,"一班",C:C,"数学")- 这里D:D是求和的范围,A:A是班级列,“一班”是要查找的班级条件,C:C是学科列,“数学”是要查找的学科条件。
excel中多条件查找获得结果的公式在Excel中可以使用多个条件来进行查找并获得结果的公式,其
中最常用的是使用IF函数和VLOOKUP函数结合来实现多条件查找。
具
体公式如下:
=IF(条件1, VLOOKUP(查找值,表格区域,列索引号, FALSE),
IF(条件2, VLOOKUP(查找值,表格区域,列索引号, FALSE),默认结果)) 其中,条件1和条件2可以是任意条件表达式,VLOOKUP函数用于在指定的表格区域中查找符合条件的值,并返回对应的结果。
这样可
以实现在满足不同条件时返回不同的结果。
除了上述方法,还可以使用INDEX和MATCH函数结合来实现多条
件查找。
具体公式如下:
=INDEX(返回区域, MATCH(条件1&条件2,条件1区域&条件2区域, 0))
这个公式中,MATCH函数用于在条件1区域和条件2区域中查找符合条件1和条件2的值所在的位置,然后再使用INDEX函数根据位置返回对应的结果。
这种方法可以更灵活地处理多个条件的查找。
除了以上两种方法,如果要处理更复杂的多条件查找,还可以结合使用SUMPRODUCT、FILTER、LOOKUP等函数,根据具体的情况选择最适合的方法来实现。
在处理数据量大或者条件复杂的情况下,还可以考虑使用VBA宏来编写自定义的多条件查找函数,实现更灵活的条件判断和结果返回。
excel多条件选择公式在Excel中,我们可以使用多种条件来筛选和选择数据。
以下是一些常用的 Excel 多条件选择公式:1. SUMIFS 函数:根据多个条件求和SUMIFS 函数可以根据多个条件来筛选需要求和的数据。
以下是SUMIFS 函数的语法:=SUMIFS(sum_range, criteria_range1, criteria1,[criteria_range2, criteria2], …)其中,sum_range 表示需要求和的数据范围,criteria_range1 和 criteria1 表示第一个筛选条件的范围和条件,[criteria_range2, criteria2] 表示可选的第二个、第三个等筛选条件的范围和条件。
例如,假设我们有一列销售额数据,一列产品类型数据,一列客户类型数据,我们想要求出所有产品类型为 A,客户类型为 VIP 的销售额总和,可以使用以下公式:=SUMIFS(B2:B10, C2:C10, 'A', D2:D10, 'VIP')其中,B2:B10 是销售额数据范围,C2:C10 是产品类型数据范围,D2:D10 是客户类型数据范围。
'A' 和 'VIP' 分别是第一个和第二个筛选条件。
2. COUNTIFS 函数:根据多个条件计数COUNTIFS 函数与 SUMIFS 函数类似,可以根据多个条件来筛选需要计数的数据。
以下是 COUNTIFS 函数的语法:=COUNTIFS(criteria_range1, criteria1, [criteria_range2, criteria2], …)其中,criteria_range1 和 criteria1 表示第一个筛选条件的范围和条件,[criteria_range2, criteria2] 表示可选的第二个、第三个等筛选条件的范围和条件。
excel多条件查询的10种⽅法,今天终于整理齐了Hello,⼤家好,今天跟⼤家分享⼏种多条件查询的⽅式。
这些公式都可以直接套⽤,话不多让我们直接开始把⼀、为什么要使⽤多条件查询当我们使⽤公式查找数据的时候,如果遇到查找值重复的情况,函数就有可能返回错误的结果。
如下图在这⾥我们想要查找2班李⽩的考试成绩,使⽤vlookup函数查找李⽩成绩的时候他返回的结果是86,这个86是1班李⽩的成绩,并不是我们想要的,这个结果就是错误的。
那么我们如何查找到正确的结果呢?这个时候我们就需要增加班级这个查找条件来让查找条件变得唯⼀,这个时候我们才会查找到正确的结果,这个就是多条件查找存在的意义⼆、多条件查找的⽅法1,vlookup函数公式:=VLOOKUP(E3&F3,IF(,A2:A12&B2:B12,C2:C12),2,0)第⼀参数:E3&F3第⼆参数:IF(,A2:A12&B2:B12,C2:C12)第三参数:2第四参数:0在这⾥我们使⽤连接符号将班级与姓名连接起来使查找值唯⼀,这个的话就能找到正确的结果打开看点快报,查看⾼清⼤图2.index+match嵌套查找公式:=INDEX(C2:C12,MATCH(E3&F3,A2:A12&B2:B12,0))Index函数的第⼀参数:C2:C12第⼆参数:MATCH(E3&F3,A2:A12&B2:B12,0)这个是index+match函数多条件查找的⼀种⽅法,他还有另⼀种形式公式为:=INDEX(C2:C12,MATCH(1,(A2:A12=E3)*(B2:B12=F3),0))这种形式⼤家了解下就可以了打开看点快报,查看⾼清⼤图3.lookup函数公式:=LOOKUP(1,0/((A2:A12=E3)*(B2:B12=F3)),C2:C12)第⼀参数:1第⼆参数:0/((A2:A12=E3)*(B2:B12=F3))第三参数:C2:C12在这⾥我们将A2:A12=E3与B2:B12=F3作为条件来进⾏数据查找打开看点快报,查看⾼清⼤图4.sumifs函数公式:=SUMIFS(C2:C12,A2:A12,E3,B2:B12,F3)第⼀参数:C2:C12第⼆参数:A2:A12第三参数:E3第四参数:B2:B12第五参数:F3打开看点快报,查看⾼清⼤图5. SUMPRODUCT函数公式:=SUMPRODUCT((A2:A12=E3)*(B2:B12=F3),C2:C12)第⼀参数:(A2:A12=E3)*(B2:B12=F3)第⼆参数:C2:C12打开看点快报,查看⾼清⼤图6.sum函数公式:=SUM((A2:A12=E3)*(B2:B12=F3)*C2:C12)第⼀参数:(A2:A12=E3)*(B2:B12=F3)*C2:C12Sum函数的参数仅仅只有⼀个打开看点快报,查看⾼清⼤图7.max函数公式:=MAX((A2:A12=E3)*(B2:B12=F3)*C2:C12)第⼀参数:(A2:A12=E3)*(B2:B12=F3)*C2:C12打开看点快报,查看⾼清⼤图8. indirect+match嵌套查找公式:=INDIRECT('c'&MATCH(E3&F3,A:A&B:B,0))第⼀参数:'c'&MATCH(E3&F3,A:A&B:B,0)打开看点快报,查看⾼清⼤图9.dget函数公式:=DGET(A1:C12,3,E2:F3)第⼀参数:A1:C12,数据区域第⼆参数:3,要查找的结果在第三列第三参数:E2:F3,查找条件打开看点快报,查看⾼清⼤图10.Dsum函数公式:=DSUM(A1:C12,3,E2:F3)这个函数的参数与DGET函数的参数是⼀模⼀样的,因为它们都是数据库函数,与之类似的还有dmax,dmin, daverage与dproduct函数都能达到多条件查询的效果,并且参数是⼀模⼀样的打开看点快报,查看⾼清⼤图以上就是今天分享的10种多条件查询的⽅法,你见过⼏种呢?我是excel从零到⼀,关注我,持续分享更多excel技巧。
10个Excel 高手必备的多条件查找公式
【例】如下图所示,要求在C12单元格,根据A12车型和B12排量,从上表中查找库存数。
公式1:VLOOKUP函数(数组公
式){=VLOOKUP(A12&B12,IF({1,0},A2:A9&B2:B 9,C2:C9),2,0)}注: 用if({1,0}结构重构数据
公式2:LOOKUP函数
=LOOKUP(1,0/(A2:A9=A12)*(B2:B9=B12),C2:C9)注:用lookup(1,0/(条件) 结构完成查找
公式3:SUM函数(数组公式)
{=SUM((A2:A9=A12)*(B2:B9=B12)*C2:C9)}注:用多条件求和的方法实现查找,前提是不能有重复的行和查找的内容为数字。
公式4:SUMIFS函数
=SUMIFS(C2:C9,A2:A9,A12,B2:B9,B12)注:同3
公式5:SUMPRODUCT函数
=SUMPRODUCT((A2:A9=A12)*(B2:B9=B12)*C2:C9)注:同3
公式6:MAX函数(数组公式)
{=MAX((A2:A9=A12)*(B2:B9=B12)*C2:C9)}注:用求最大值的方法,实现查找,前提是查找内容为数字。
公式7:INDEX MATCH函数(数组公式)
{=INDEX(C2:C9,MATCH(A12&B12,A2:A9&B2:B 9,0))}注:match函数支持数组,所以可以把区域直接连接起来,不过需要使用数组形式输入。
公式8:OFFSET MATCH函数(数组公式)
{=OFFSET(C1,MATCH(A12&B12,A2:A9&B2:B9 ,0),)}注:同7
公式9:INDIRECT MATCH函数(数组公式)
{=INDIRECT('C'&MATCH(A12&B12,A1:A9& ;B1:B9,0))}注:同7
公式10:DGET函数=DGET(A1:C9,3,A11:B12)注:Dget 函数是数据库函数,可以用来条件查找。
第3个参数必须是单元格区域作为条件引用。
兰色说:不少人会认为,会一种最简单的方法不就行了,干嘛要费脑子学那么多?其实不然,学会更多是为了掌握更多excel公式的解题思路,这个题可有它不是最简单,但遇到另一个题时可能就非它不可了。