书籍装帧试题
- 格式:docx
- 大小:22.53 KB
- 文档页数:10
【最新整理,下载后即可编辑】2010年4月高等教育自学考试系列世纪装帧设计试卷(课程代码05546)本试卷满分100分,考试时间240分钟一单项选择(本大题共5小题,没题1分,共5分)1.中国书籍装帧的萌芽时期是【B 】A.远古时期 C.东汉时期 D.西汉时期2.以下不属于书籍形态的物质构成因素是【D 】A.纸张B.粘合剂C.材料3.书籍的封面设计是书籍装帧整体设计的一部分,他必须具有【A 】B.特殊工艺性C.特殊材料性D.主观性4.通过测试证明最佳行宽是【B 】A.70—80毫米 C. 80—90毫米 D. 90—100毫米5.纤维结构疏松,表面无光泽的书刊纸适宜作【B 】p123A.凹印印刷 C. 拼印印刷 D. 胶印印刷二、填空题(本大题共6空,每空2分,共12分)6. 书籍装帧中的插图具有从属性,没有书籍的文字内容就没有插图可言。
7. 胶印印刷彩色图片,分红、黄、蓝、黑四个版印刷,制版是对图片的色彩分解,印刷时吧分解的色彩组合起来。
8. 书籍页面与页面的转换要保持视觉元素的连续性,三、名词解释(本大题3分)9. 精装书四、简答题(本大题共2小题,每小题5分,共10分)10.如何对全书版面进行整体控制?P431)通过黑白\色彩\空与满\图与文的节奏变化来控制2)由网格分割来实施风格统一性.3)由开本制约版面11. 挑选书籍的纸张应注意哪些方面?p123(1)纸张表面(2)纸张厚薄(3)纸张纤维结构方向(4)纸张规格2010年1月高等教育自学考试系列世纪装帧设计试卷(课程代码05546)本试卷满分100分,考试时间240分钟一单项选择(本大题共5小题,没题1分,共5分)1.东汉以后,书籍装帧形成卷轴的艺术形式是由于【B 】A.印刷术的发明 B.造纸术的发明 C.木活字的发明 D.铅活字的发明2.书籍装帧艺术的出发点和终点是【D 】A.纸张B.设计C.工艺D.阅读3.书籍装帧设计的核心部分是【D 】A.色彩设计B.文字设计C.图形设计D.版面设计4.一般性读物与版心在版面面积中的比例为【A】A.2:3B. 3:2C.1:3D. 3:15.书籍物态是有什么构成的【A 】A.材料和工艺B. 文字和插图C. 版面和色彩D. 平印和凹印二、填空题(本大题共6空,每空2分,共12分)6. 书籍装帧导入插图有两个目的:一是出于书籍的形式美,增加读者兴趣,二是弥补文字表达的不足,帮助读者对书籍内容的理解. p437. 凹印是极不普通的印刷工艺,因其造价高,一般用于艺术品和票证的印刷。
一、单项选择题(本大题共10小题,每小题2分,共20分)在每小题列出的四个备选项中只有一个是符合题目要求的,请将其代码填写在题后的括号内。
错选、多选或未选均无分。
1.书籍装帧和绘画一样,都可称为空间艺术,但书籍装帧有其特性,它必须通过______工艺流程去和读者见面。
()A.文字B.印刷C.插图D.骑马式装订2.书籍装帧另一层含义即装饰美化书籍和()A.增加广告效果B.保护书籍C.装订方式D.图文并茂3.半护封的高度约占封面的一半,起装饰与广告作用,称为()A.护封勒口B.前扉页C.环衬D.腰衬4.书脊犹如书的背脊,以下选项中哪个是不一定需要在书脊上出现的?()A.书号B.编著者C.出版社名D.书名三、设计题(本大题共2小题,共65分)1.请你设计一本儿童读物的平装封面,书名为《一千零一夜》,开本为大32开,出版者为浙江少年儿童出版社,要求有活泼的形象出现,色彩热烈明快。
①一幅封面(不包括书脊、封底,手法、色彩不限)(30分)②一幅扉页(10分)2.请为《一千零一夜》某一情景作一幅插图,并注上具体的题目和简要文字说明。
(25分)我们常说的正16开尺寸是()A.185*260B.185*190C.130*185D.178*2501.书籍装帧艺术除了受书的内容制约,有其从属性外,又有相对的( ),一帧好的封面或插图本身就是一件作品。
A.审美性B.实用性C.独立性D.艺术性2.( )是屹立在那里巍然不动的书,供万民百姓拓印或抄录之用,对后世的印刷术发明有极大的启示作用。
A.方策B.石刻经文C.xx刻辞D.青铜铭文4.以下选项中哪个是不一定需要在书的正面上出现的?()A.书号B.编著者C.出版社名D.书名1.书籍产生的基本条件是(),有了它才有书的形成。
A.纸B.文字C.帛D.结绳在书籍封面设计时我们常考虑因裁剪会露出白边。
故在做尺寸时左右上下都多留出3MM这3MM我们称为A.书脊B.出血C.环衬D.腰衬5.封面包住整部书页,起到保护作用,它包括前封(正封)、后封(底封)和()。
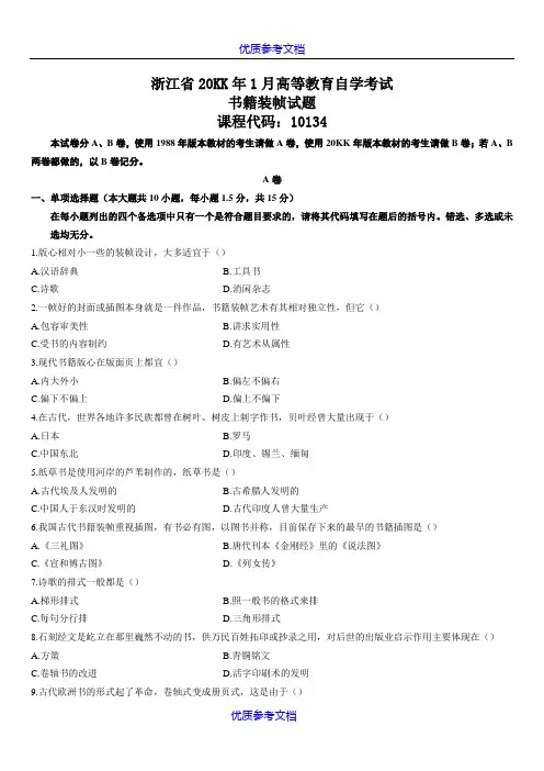
浙江省2010年1月高等教育自学考试书籍装帧试题课程代码:10134本试卷分A、B卷,使用1988年版本教材的考生请做A卷,使用2006年版本教材的考生请做B卷;若A、B两卷都做的,以B卷记分。
A卷一、单项选择题(本大题共10小题,每小题1.5分,共15分)在每小题列出的四个备选项中只有一个是符合题目要求的,请将其代码填写在题后的括号内。
错选、多选或未选均无分。
1.版心相对小一些的装帧设计,大多适宜于()A.汉语辞典B.工具书C.诗歌D.消闲杂志2.一帧好的封面或插图本身就是一件作品,书籍装帧艺术有其相对独立性,但它()A.包容审美性B.讲求实用性C.受书的内容制约D.有艺术从属性3.现代书籍版心在版面页上都宜()A.内大外小B.偏左不偏右C.偏下不偏上D.偏上不偏下4.在古代,世界各地许多民族都曾在树叶、树皮上刺字作书,贝叶经曾大量出现于()A.日本B.罗马C.中国东北D.印度、锡兰、缅甸5.纸草书是使用河岸的芦苇制作的,纸草书是()A.古代埃及人发明的B.古希腊人发明的C.中国人于东汉时发明的D.古代印度人曾大量生产6.我国古代书籍装帧重视插图,有书必有图,以图书并称,目前保存下来的最早的书籍插图是()A.《三礼图》B.唐代刊本《金刚经》里的《说法图》C.《宣和博古图》D.《列女传》7.诗歌的排式一般都是()A.梯形排式B.照一般书的格式来排C.每句分行排D.三角形排式8.石刻经文是屹立在那里巍然不动的书,供万民百姓拓印或抄录之用,对后世的出版业启示作用主要体现在()A.方策B.青铜铭文C.卷轴书的改进D.活字印刷术的发明9.古代欧洲书的形式起了革命,卷轴式变成册页式,这是由于()A.羊皮纸试制成功B.罗马人发明的蜡板书C.人们书写习惯的改变D.拼音文字的产生10.粘土板书是公元前亚述人发明的,上面()A.书写象形文B.镌刻楔形文字C.镌刻贝叶经D.书写贝加曼二、问答题(本大题共2小题,每小题10分,共20分)1.书籍装帧包括装订形式的设计,装订形式多种多样,最主要的装订形式有哪些?2.约翰·契肖特对哥特式后期的圣经作了分析研究,得出什么结果?三、设计题(本大题共2小题,共65分)1.请构思设计1幅《中国文史资料》封面,不考虑封底与书脊,颜色不限,大32开,北京大学历史系编,中华书局出版。
浙江省20KK年1月高等教育自学考试书籍装帧试题课程代码:10134本试卷分A、B卷,使用1988年版本教材的考生请做A卷,使用20KK年版本教材的考生请做B卷;若A、B 两卷都做的,以B卷记分。
A卷一、单项选择题(本大题共10小题,每小题1.5分,共15分)在每小题列出的四个备选项中只有一个是符合题目要求的,请将其代码填写在题后的括号内。
错选、多选或未选均无分。
1.版心相对小一些的装帧设计,大多适宜于()A.汉语辞典B.工具书C.诗歌D.消闲杂志2.一帧好的封面或插图本身就是一件作品,书籍装帧艺术有其相对独立性,但它()A.包容审美性B.讲求实用性C.受书的内容制约D.有艺术从属性3.现代书籍版心在版面页上都宜()A.内大外小B.偏左不偏右C.偏下不偏上D.偏上不偏下4.在古代,世界各地许多民族都曾在树叶、树皮上刺字作书,贝叶经曾大量出现于()A.日本B.罗马C.中国东北D.印度、锡兰、缅甸5.纸草书是使用河岸的芦苇制作的,纸草书是()A.古代埃及人发明的B.古希腊人发明的C.中国人于东汉时发明的D.古代印度人曾大量生产6.我国古代书籍装帧重视插图,有书必有图,以图书并称,目前保存下来的最早的书籍插图是()A.《三礼图》B.唐代刊本《金刚经》里的《说法图》C.《宣和博古图》D.《列女传》7.诗歌的排式一般都是()A.梯形排式B.照一般书的格式来排C.每句分行排D.三角形排式8.石刻经文是屹立在那里巍然不动的书,供万民百姓拓印或抄录之用,对后世的出版业启示作用主要体现在()A.方策B.青铜铭文C.卷轴书的改进D.活字印刷术的发明9.古代欧洲书的形式起了革命,卷轴式变成册页式,这是由于()A.羊皮纸试制成功B.罗马人发明的蜡板书C.人们书写习惯的改变D.拼音文字的产生10.粘土板书是公元前亚述人发明的,上面()A.书写象形文B.镌刻楔形文字C.镌刻贝叶经D.书写贝加曼二、问答题(本大题共2小题,每小题10分,共20分)1.书籍装帧包括装订形式的设计,装订形式多种多样,最主要的装订形式有哪些?2.约翰·契肖特对哥特式后期的圣经作了分析研究,得出什么结果?三、设计题(本大题共2小题,共65分)1.请构思设计1幅《中国文史资料》封面,不考虑封底与书脊,颜色不限,大32开,北京大学历史系编,中华书局出版。
(完整版)系列书籍装帧设计真题带答案.2010年4⽉⾼等教育⾃学考试系列世纪装帧设计试卷(课程代码05546)本试卷满分100分,考试时间240分钟⼀单项选择(本⼤题共5⼩题,没题1分,共5分)1.中国书籍装帧的萌芽时期是【B 】A.远古时期 C.东汉时期 D.西汉时期2.以下不属于书籍形态的物质构成因素是【D 】A.纸张B.粘合剂C.材料3.书籍的封⾯设计是书籍装帧整体设计的⼀部分,他必须具有【A 】B.特殊⼯艺性C.特殊材料性D.主观性4.通过测试证明最佳⾏宽是【B 】A.70—80毫⽶ C. 80—90毫⽶ D. 90—100毫⽶5.纤维结构疏松,表⾯⽆光泽的书刊纸适宜作【B 】p123A.凹印印刷 C. 拼印印刷 D. 胶印印刷⼆、填空题(本⼤题共6空,每空2分,共12分)6. 书籍装帧中的插图具有从属性,没有书籍的⽂字内容就没有插图可⾔。
7. 胶印印刷彩⾊图⽚,分红、黄、蓝、⿊四个版印刷,制版是对图⽚的⾊彩分解,印刷时吧分解的⾊彩组合起来。
8. 书籍页⾯与页⾯的转换要保持视觉元素的连续性,三、名词解释(本⼤题3分)9. 精装书四、简答题(本⼤题共2⼩题,每⼩题5分,共10分)10.如何对全书版⾯进⾏整体控制?P431)通过⿊⽩\⾊彩\空与满\图与⽂的节奏变化来控制2)由⽹格分割来实施风格统⼀性.3)由开本制约版⾯11. 挑选书籍的纸张应注意哪些⽅⾯?p123(1)纸张表⾯(2)纸张厚薄(3)纸张纤维结构⽅向(4)纸张规格2010年4⽉⾼等教育⾃学考试系列世纪装帧设计实做题(课程代码05546)五、设计题(本⼤题70分)12. 请为《新华⼤词典》的精装书设计护封。
要求:(1)护封的设计内容包含封⾯、书脊、封底和前后折⼝。
封⾯和封底尺⼨为宽140mm*⾼202mm,其余部分宽度⾃定。
(2)主题明确,贴切说明书籍内容。
(3)具有创意,⾊彩协调(4)注意各版⾯之间的整体编排(5)具有视觉冲击⼒和艺术表现⼒2010年1⽉⾼等教育⾃学考试系列世纪装帧设计试卷(课程代码05546)本试卷满分100分,考试时间240分钟⼀单项选择(本⼤题共5⼩题,没题1分,共5分)1.东汉以后,书籍装帧形成卷轴的艺术形式是由于【B 】A.印刷术的发明 B.造纸术的发明 C.⽊活字的发明 D.铅活字的发明2.书籍装帧艺术的出发点和终点是【D 】A.纸张B.设计C.⼯艺D.阅读3.书籍装帧设计的核⼼部分是【D 】A.⾊彩设计B.⽂字设计C.图形设计D.版⾯设计4.⼀般性读物与版⼼在版⾯⾯积中的⽐例为【A】A.2:3B. 3:2C.1:3D. 3:15.书籍物态是有什么构成的【A 】A.材料和⼯艺B. ⽂字和插图C. 版⾯和⾊彩D.平印和凹印⼆、填空题(本⼤题共6空,每空2分,共12分)6. 书籍装帧导⼊插图有两个⽬的:⼀是出于书籍的形式美,增加读者兴趣,⼆是弥补⽂字表达的不⾜,帮助读者对书籍内容的理解. p437. 凹印是极不普通的印刷⼯艺,因其造价⾼,⼀般⽤于艺术品和票证的印刷。
一填空1 我国最早的书籍称“简策"。
简策是以竹、木做书写材料,然后用绳编连起来做成。
简策开头有两根正面不写字的简,称作“赘简”,用来保护里面的简。
赘简的背面写书名或篇名,可视作最早的封面起源。
2在造纸术发明以前,古代也曾用白色丝织品作书写材料,名为“帛书”。
帛是帛、素、缯、缣等丝织品之总称。
发现最早的实物是战国中晚期的楚帛书。
3 东汉以后.蔡伦总结前人的造纸经验,改进造纸术,使“缣贵简重”不便于人的书写材料渐为经济实用的植物纤维纸所代替,使文字有了比较理想的载体。
4 早期的印刷方法是把图文刻在木版上用水墨印刷,现在的木版水印画仍用此法,统称“刻版印刷术”。
刻版印刷克服了卷轴式书籍需舒卷收卷使用不便的缺陷,为书籍从卷轴式向册页制过渡奠定了基础。
5 宋代庆历年间,毕昇首创泥活字版,以后国外的科学家又研制成金属活字版,使书籍的印刷更为方便,也更为精美。
现代出版印刷已引入彩色激光照排系统,不仅改变了传统的印刷工艺,而且能将文字、图像或声音等信息存储于软盘及光碟中,公众可以借助电脑或电子装置视听,扩大了书籍的范围。
6购买动机是由实用的观念、欣赏的观念、经济核算的观念构成。
7定价计算公式如下:(正文印数×每印张定价)+(插页数×每页定价)十封面定价=全书定价8书籍装帧中的美术设计主要包括封面、扉页、护封、函套、插图。
9封面设计要考虑到是采用精装还是选用平装,两种形式效果各不相同。
10封面设计的核心因素是构图,构图又由字体设计、图形设计、色彩设计等内容组合而成。
11护封有两种形式,全护封和半护封。
12半护封的作用主要是起装饰作用或补充封面表现的不足,因它只能裹住封面的一部分,又称腰封。
13 电脑系统是由电脑硬件和软件两部分组成,电脑的硬件部分有:电脑主机、显示器、键盘、扫描仪、打印机等;电脑软件相对于硬件而言,指储存于磁盘中的信息。
电脑软件包括系统软件和应用软件两类。
14版式设计是书籍装帧的重要步骤,书籍装帧的实用性、艺术性、整体性是通过版式设计统一的。
《系列书籍装帧设计》试题2018年4月高等教育自学考试《系列书籍装帧设计》试题课程代码:05546一、单项选择题1.对书籍整体形态的图形、色彩、构成等方面,起着承上启下作用的是A.护封 B.封面 C.书脊 D.封底2.封面设计的构思基点是A.舍弃 B.想象 C.象征 D.探索创新3.用于印刷各种彩色印刷晶、期刊、连环画报、邮票和有价证券的纸张是A.模铸纸 B.凹版纸 C.凸版纸 D.艺术纸4.在平装书的装订工艺流程中,把零页或插页按页码顺序套入或粘在某一书帖的过程叫A.配书帖 B.配书芯 C.折页 D.撞页裁切5.现代电子分色中的扫描系统是A.输入部分 B.演算部分 C.输出部分 D.记录部分6.保护书芯不易脏损并且可以与封壳牢固连接的是A。
护封 B.勒n c.环衬 D.封面7.以下不属于书籍插图表现形式的是A.绘画 B.摄影 C.象征 D.装饰8.封面最主要的功能是A.审美功能 B.保护功能 C.广告功能 D.识别功能9.书籍装帧设计中版面的核心是A.色彩 B.构图 C.图片 D.文字10.以下不属于凸版印刷油墨的是A.磁性油墨 B.书刊黑墨 C.轮转黑墨 D.彩色凸版油墨二、填空题11.古代书籍通常以书简和的形式出现,到后来逐渐出现线装书和册页类书籍。
12.作为书籍的外貌,是书籍设计的主要部分,它从属于书籍,反映书籍的内容、性质和精神。
13.书刊页面内除四周白边外的中间实际内容的部分是。
14.现代印刷过程中使用的印刷材料主要有油墨、、连接料等。
15.作为书籍常用的一种装订形式,以纸质软封面为特征。
16.书籍装帧属于艺术的范畴,书籍及装帧的性质决定了书籍封面的文化性和。
17.图形主要具有简洁性、夸张性、具象性、抽象性和。
18.为了保护书籍,而在封面上留出一部分,跟封面折在一起的那部分是。
19.插图属于“大众传媒”领域的设计范畴,是艺术的分支。
20.在我国是使用最早、最广泛的一种书刊装帧材料。
三、判断题判断下列各题正误,正确的用“√”表示,错误的用“X”表示。
书籍装帧复习题(课程代码263015)一、单选题(本大题共45小题)1、书籍装帧设计是一个整体性设计,它是()。
A、封面设计与内文版式的设计B、书籍外部装帧与内文版式的设计C、色彩、文字、图形的设计D、印刷与装订的设计2、皮书装帧设计表现出的特点是()。
A、温馨浪漫B、通俗易懂C、绚丽多姿D、简洁大方3、装帧一词的“装”字来源于中国卷轴书制作工艺的()。
A、装裱B、装饰C、装潢D、包装4、书籍装帧属于艺术的范畴,其性质决定了书籍封面的艺术性和()。
A、严谨性B、逻辑性C、文化性D、个性5、书籍装帧的功能包括实用功能和()。
A、指导功能B、审美功能C、娱乐功能D、教育功能6、下面哪种装帧形式不属于册页装()。
A、卷轴装B、经折装C、蝴蝶装D、包背装7、帛书是指写在()上的书。
A、树皮B、兽骨C、缣帛D、纸张8、()的发明确定了书籍的材质。
A、雕版印刷B、装订方式C、活字印刷D、纸9、将一幅长卷沿着文字版面的间隔,一反一正地折叠起来,形成长方形的一叠,在首末两页上分别粘贴硬纸板或木板的装帧形式称为()。
A、经折装B、梵夹装C、包背装D、蝴蝶装10、将印有文字的纸面朝里对折,再以中缝为准,把所有页码对齐,用糨糊粘贴在另一包背纸上,然后裁齐成书的装帧形式称为()。
A、经折装B、梵夹装C、包背装D、蝴蝶装11、包背装与蝴蝶装最大的区别在于()。
A、文字单面印刷B、对折页的文字面朝外C、版心大小不同D、包背纸材料不同12、线装书的“包角”是为了对书籍起到()作用。
A、保护B、装饰C、启示D、归类13、开本是指()。
A、纸张裁切方法B、书的厚度C、书的体积D、书的幅面大小14、下列开本规格中,哪一个开本属于几何级数开法()。
A、20开B、36开C、64开D、44开15、下列内容通常不放在勒口上的是()A、作者简介B、书籍内容提要C、版权信息D、系列丛书的全套书名16、诗歌、散文类书籍比较适合下面哪种开本()A、8开B、16开C、32开D、40开17、40开以下为小型开本,适用于下面哪类书籍()。
自考书籍装帧试题及答案一、选择题1. 自考书籍装帧设计中,封面设计的主要元素不包括以下哪一项?A. 书名B. 作者名C. 出版社D. 书号答案:D2. 书籍装帧设计中,以下哪个选项不是封面设计的基本要求?A. 色彩协调B. 图案清晰C. 信息完整D. 材质选择答案:D3. 书籍的内页设计中,以下哪一项不是必要的?A. 页眉B. 页脚C. 目录D. 插图答案:D二、填空题1. 自考书籍装帧设计中,封面的_________和_________是吸引读者的重要元素。
答案:色彩,图案2. 书籍的_________设计需要考虑书籍的_________和_________。
答案:内页,内容,阅读体验3. 在书籍装帧设计中,_________是书籍信息传递的重要部分。
答案:封面三、简答题1. 简述自考书籍装帧设计中,封面设计的重要性。
答案:封面设计是书籍给读者的第一印象,它不仅需要传达书籍的主题和内容,还要吸引读者的注意力,激发购买欲望,因此封面设计在书籍装帧中具有极其重要的作用。
2. 描述自考书籍装帧设计中,内页排版的基本要求。
答案:内页排版的基本要求包括清晰的版面布局、合理的字号和行距、适当的页边距以及必要的页眉和页脚设计,以确保书籍内容的易读性和美观性。
四、论述题1. 论述自考书籍装帧设计中,如何平衡艺术性和实用性。
答案:在自考书籍装帧设计中,平衡艺术性和实用性需要设计师充分考虑书籍的内容和目标读者群体。
艺术性主要体现在封面设计和内页排版的创意上,而实用性则要求设计简洁、易于阅读。
设计师可以通过色彩搭配、图案选择、字体设计等手段来实现艺术性,同时确保版面布局合理、信息清晰,以满足实用性的需求。
1、中国书籍装帧的萌芽时期是()A.远古时期 B.春秋时期 C.东汉时期 D.西汉时期2、以下不属于书籍形态的物质构成因素是()A. 纸张B.粘合剂C.材料D.裁切3、书籍的封面设计是书籍装帧整体设计的一部分,他必须具有()A.广告性B.特殊工艺性C.特殊材料性D.主观性4、下面哪种装订形式适用与页数不多的杂志和小册子()A. 骑马钉B. 平订C.胶背订D. 锁线订5、书籍装帧的第一个解决的问题是()A.材料选择B. 开本大小C. 版面设计D. 字体设计6、书籍装帧艺术的出发点和终点是()A.纸张B.设计C.工艺D.阅读7、以下不属于书籍形态的物质构成因素是()A. 纸张B.粘合剂C.材料D.裁切8、通过测试证明最佳行宽是()A.70—80毫米B. 80—100毫米C. 80—90毫米D. 90—100毫米9、一般性读物与版心在版面面积中的比例为()A.2:3B. 3:2C.1:3D. 3:110、印刷术发明以前,图书是抄写在锦帛和纸张上的,它采用长卷形式,阅读时展开,藏时卷起,这种图书装订形式称为()A.缣帛书 B.卷轴装 C.经折装 D.旋风装11、对书籍装帧倡导“洋为中用”、“拿来主义”又不失民族特色的是()A.鲁迅B.丰子恺C.陶元庆D.钱君陶二、填空题1、护封设计中文字,形象,_______, _______是设计的四大元素。
2、书脊有_______, _______两种形式3、16开本大小是_______,;32开本是_______,;4、在纸张发明前,_______是我国书籍的最主要形式5、_______是我国古代最完美的的一种装帧形式6、每页上容纳文字和图片的面积称为________7、“出血线”一般设置成_______MM。
8、中国现代书籍装帧艺术是随着______________的兴起而兴起的。
9、印刷分为凹印、和。
10、书籍装帧的艺术性是由______________和______________建立起来的,并且这两者要与书稿内容向适应。
书籍装帧专业试题 第一部分:书籍装帧(理论)共50分 一、填空:(每空1分,共20分) 1、中国历史长河中,书籍的装帧形式几经演进,出现过简策、( )、( )、( )、( )、( )、( )等形式。
2、封面设计中的图形包括( )的组合、( )的组合、( )的组合。
3、书脊是读者的第一介绍人,可以向读者介绍书籍的( )、( )以及其他内容。
封底上必须具备的要素是( )和( ),以便于购买、售卖和查阅。
4、( )是书籍开数幅面的简称。
中小学教材、通俗读物的大小以( )开为宜。
5、书籍版式的形式美规律有( )、( )、( )、( )、( )等。
二、单项选择题: (每空1分,共10分) 1. ( ).书籍要体现科学性、严谨性; ( ).书籍在风格上寻求古朴深沉的历史感。
A. 科技类 B.社科类 C.少儿类 D. 古籍类 2. 自由版面形式适合哪种书籍的排版( )。
A 报纸 B 画册 C 教材 D 专著 3. ( )又称内封面,位于环衬之后,正文之前,有的直接是书籍封面内容的复制。
. A 前言 B.章节页 C.版权页 D.扉页 4. 目录设计中,顺序排列正确的是( ). A.编-部-章-节 B. 部-编-章-节 C. 部-编-节-章 D 编-章-部-节 5. 不同读者对书籍色彩有不同偏好,( )的色彩用于儿童读物;( )的色彩用 于中老年人读物;( )的色彩用于青年人读物。
A 艳色与灰色之间 B 沉着和谐 C 艳丽单纯 6. 字号大小关系到阅读效果,正文常用的是( )。
A 初号字 B 三号字 C 五号字 D 七号字 7. 书籍形态设计中,带勒口的部分是( )。
A 护封 B 封套 C 书函 D 书套 ------------------------------------------------密----------------------------------------------------缝-------------------------------------------------线-------------------- 系 班级 姓名三、多项选择题:(每空2分,共10分)1. 封面与封底的关系有( ).A.呼应关系B.主从关系C.连贯性D.统一性2. 现代版式设计的基本形式必须具备的要素有()A上下白边B内外白边C分栏D版心3. ( ) 是在版心上方、下方起装饰作用的图文。
书籍装帧复习题(课程代码263015)一、单选题(本大题共45小题)1.书籍装帧设计是一个整体性设计, 它是()。
A.封面设计与内文版式的设计 B、书籍外部装帧与内文版式的设计C.色彩、文字、图形的设计D.印刷与装订的设计2.皮书装帧设计表现出的特点是()。
A.温馨浪漫B.通俗易懂C.绚丽多姿D.简洁大方3.装帧一词的“装”字来源于中国卷轴书制作工艺的()。
A.装裱B.装饰C.装潢D.包装4、书籍装帧属于艺术的范畴, 其性质决定了书籍封面的艺术性和()。
A.严谨性B.逻辑性C.文化性D.个性5.书籍装帧的功能包括实用功能和()。
A.指导功能B.审美功能C.娱乐功能D.教育功能6.下面哪种装帧形式不属于册页装()。
A.卷轴装 B、经折装 C、蝴蝶装 D、包背装7、帛书是指写在()上的书。
A.树皮B.兽骨C.缣帛D.纸张8、()的发明确定了书籍的材质。
A.雕版印刷B.装订方式C.活字印刷D.纸9、将一幅长卷沿着文字版面的间隔, 一反一正地折叠起来, 形成长方形的一叠, 在首末两页上分别粘贴硬纸板或木板的装帧形式称为()。
A.经折装B.梵夹装C.包背装D.蝴蝶装10、将印有文字的纸面朝里对折, 再以中缝为准, 把所有页码对齐, 用糨糊粘贴在另一包背纸上, 然后裁齐成书的装帧形式称为()。
A.经折装B.梵夹装C.包背装D.蝴蝶装11.包背装与蝴蝶装最大的区别在于()。
A.文字单面印刷 B、对折页的文字面朝外C.版心大小不同D.包背纸材料不同12.线装书的“包角”是为了对书籍起到()作用。
A.保护B.装饰C.启示D.归类13.开本是指()。
A.纸张裁切方法B.书的厚度C.书的体积D.书的幅面大小14、下列开本规格中, 哪一个开本属于几何级数开法()。
A.20开B.36开 C、64开 D、44开15.下列内容通常不放在勒口上的是()A.作者简介 B、书籍内容提要C.版权信息D.系列丛书的全套书名16.诗歌、散文类书籍比较适合下面哪种开本()A.8开B.16开C.32开D.40开17、40开以下为小型开本, 适用于下面哪类书籍()。
辽宁省书籍装帧自考真题一、单项选择题。
1、在书籍设计艺术中()、护封是最先呈现在读者前面的设计元素 [单选题] * A.封面(正确答案)B.封底C.书脊D.环衬2、封面、()是书籍内容内涵的传递窗口。
[单选题] *A.封口B.护封(正确答案)C.扉页D.勒口3、书籍的核心要素是()。
[单选题] *A、内容(正确答案)B、封面C、护封D、文字4、书籍封面、护封立意的决定性因素是()。
[单选题] *A、内容(正确答案)B、标题C、价格D、材质5、书籍封面、护封的设计无论如何延伸和拓展,排在第一位的是书籍封面的()。
[单选题] *A、美观性B、合理性C、功能性(正确答案)D、实用性6、书籍封面、护封的创意构思考虑因素不正确的是()。
[单选题] *A、读者的年龄层次及文化水平B、学科、功能分类C、书籍的商品属性D、书籍的整体(正确答案)7、充分考虑到读者的年龄层次,书籍可划分为少儿读物、()和中老年读物等[单选题] *A.老年读物B.知识分子读物C.青年读物(正确答案)D.学生读物8、按学科对书籍分类,可以分为()。
[单选题] *A、教科书和工具书B、艺术类和科技类C、人文类和自然类(正确答案)D、自然类和非自然类9、书籍按功能分类,可以分为()。
[单选题] *A、教科书和工具书(正确答案)B、艺术类和科技类C、人文类和自然类D、自然类和非自然类10、自然类书籍又可以分为科技类、地理类、物理类、()。
[单选题] *A、数学类(正确答案)B、艺术类C、自然类D、科技类11、如按学科对书籍分类,可分为;()和自然类书籍两大类。
[单选题] * A.天文类书籍B.地理类书籍C.人类书籍D.人文类书籍(正确答案)12、人文类书籍包括()、小说、艺术类、政治类、经济类等。
[单选题] * A.哲学类(正确答案)B.儿童用书C.教学类D.文学类13、不同学科根据不同功能,可分为()、工具书。
[单选题] *A.教科书(正确答案)B.故事书C.文学类用书D.文学类14、()属于人文类书籍。
08中职班《书籍装帧设计》试题姓名分数一、单项选择题(本大题共10小题,每小题2分,共20分)在每小题列出的四个备选项中只有一个是符合题目要求的,请将其代码填写在题后的括号内。
错选、多选或未选均无分。
1、书籍装帧设计是书籍成型设计,它包括护封、封面、扉页、环衬、书脊、插图、题花尾花、版式设计、字体、开本、_______、装订方式等。
()A.成本核算B.文字校对C.精装材料D.雕塑2、有时用来刊登一些书籍出版广告或关于书的一些补充,而采用的包绕在书籍外面的一条纸带称为()A.套环B.环衬C.内封D.书套3、竹简的书写方法:一是用_______,二是用漆书写。
()A.刀刻字B.墨书写C.拓印D.火烤4、装帧的基本涵义包含了制订书籍的材料与工艺,思想与艺术,整体与局部等各环节与方面,是出版者、______、设计家、印刷装订者共同完成的系统工程。
()A.作者B.编辑C.读者D.校对5、欧洲在纸书出现以前,最实用、美观的书籍是()A.纸草书B.蜡板书C.贝叶经D.羊皮书6、有的书用硬卡纸作封面,外面包一层护书纸(护封),称为()A.平装B.精装C.假精装D.纸面精装7、优秀的书籍设计能让人有五个方面的美的享受,即视觉之美、触觉之美、听觉之美、嗅觉之美和()A.自然之美B.阅读之美C.手感之美D.创意之美8、装帧一本书,先要确定它的大小尺寸,这即是书籍的()A.开本B.面积C.书页D.幅面9、封面上必须要有该书的书名、编译著者名以及______等文字。
()A.版权所有者名B.出版社名C.书的简介D.作者简介10、书脊犹如书的背脊,以下选项中哪个是不一定需要在书脊上出现的?()A.书号B.编著者C.出版社名D.书名二、问答题(本大题共2小题,每小题10分,共20分)1.请简单说明书籍装帧设计的基本元素。
2.简单说明我国古代的书籍装帧形式中的五种方法。
三、设计题(本大题共60分)1、《中国现当代小说选》,平装,大32开,郭绍虞选编,人民文学出版社出版。
一、单项选择题(本大题共10小题,每小题2分,共20分)
在每小题列出的四个备选项中只有一个是符合题目要求的,请将其代码填写在题后的括号内。
错选、多选或未选均无分。
1.书籍装帧和绘画一样,都可称为空间艺术,但书籍装帧有其特性,它必须通过______工艺流程去和读者见面。
()
A.文字
B.印刷
C.插图
D.骑马式装订
2.书籍装帧另一层含义即装饰美化书籍和()
A.增加广告效果
B.保护书籍
C.装订方式
D.图文并茂
3.半护封的高度约占封面的一半,起装饰与广告作用,称为()
A.护封勒口
B.前扉页
C.环衬
D.腰衬
4.书脊犹如书的背脊,以下选项中哪个是不一定需要在书脊上出现的?()
A.书号
B.编著者
C.出版社名
D.书名
三、设计题(本大题共2小题,共65分)
1.请你设计一本儿童读物的平装封面,书名为《一千零一夜》,开本为大32开,出版者为浙江少年儿童出版社,要求有活泼的形象出现,色彩热烈明快。
①一幅封面(不包括书脊、封底,手法、色彩不限)(30分)
②一幅扉页(10分)
2.请为《一千零一夜》某一情景作一幅插图,并注上具体的题目和简要文字说明。
(25分)我们常说的正16开尺寸是()
A.185*260
B.185*190
C.130*185
D.178*250
1.书籍装帧艺术除了受书的内容制约,有其从属性外,又有相对的( ),一帧好的封面或插图本身就是一件作品。
A.审美性
B.实用性
C.独立性
D.艺术性
2.( )是屹立在那里巍然不动的书,供万民百姓拓印或抄录之用,对后世的印刷术发明有极大的启示作用。
A.方策
B.石刻经文
C.xx刻辞
D.青铜铭文
4.以下选项中哪个是不一定需要在书的正面上出现的?()
A.书号
B.编著者
C.出版社名
D.书名
1.书籍产生的基本条件是(),有了它才有书的形成。
A.纸
B.文字
C.帛
D.结绳
在书籍封面设计时我们常考虑因裁剪会露出白边。
故在做尺寸时左右上下都多留出3MM这3MM我们称为
A.书脊
B.出血
C.环衬
D.腰衬
5.封面包住整部书页,起到保护作用,它包括前封(正封)、后封(底封)和()。
A.书脊
B.勒口
C.折口
D.书耳
1.书籍装帧是一门艺术设计和( )结合的产物。
A.绘画
B.摄影
C.雕塑
D.印刷装订
2.开本式指一本书的( )。
A.首页面
B.册页厚度
C.大小尺寸
D.形状
3.书脊犹如书的背脊,以下选项中的内容哪个是不一定需要在书籍上出现的?( )
A.书号
B.编著者
C.出版社名
D.书名
4.我国古典小说中都在卷首附有小说中主要人物的图像,这类图像叫( )。
A.图解
B.全图
C.绣像
D.连环图画
6.封面的构思,通常包括想象、舍弃、探索、( )
A.表现
B.象征
C.流散想象
D.赋比兴
7.腰封起装饰与广告作用,称为半护封,其高度约占( )
A.封面的一半
B.与护封勒口相同
C.环衬的一半
D.与扉页相同
9.插图的形式是多种多样,只要绘画中分多少类,插图上( )
A.都以装饰性插图为主
B.就可分多少类
C.都分三类插图
D.就可分主题与非主题二类
2.书籍装帧另一层含义即装饰美化书籍和()。
A.增加广告效果
B.保护书籍
C.装订方式
D.图文并茂
3.半护封的高度约占封面的一半,起装饰与广告作用,称为()。
A.护封勒口
B.前扉页
C.环衬
D.腰衬
4.书脊犹如书的背脊,以下选项中哪个是不一定需要在书脊上出现的?()。
A.书号
B.编著者
C.出版社名
D.书名
三、设计题(本大题共2小题,共65分)
1.请你设计一本儿童读物的平装封面,书名为《一千零一夜》,开本为大32开,出版者为浙江少年儿童出版社,要求有活泼的形象出现,色彩热烈明快。
130*185尺寸的纸张是()
B.大32
C.24
D.16
①一幅封面(不包括书脊、封底,手法、色彩不限)(30分)
②一幅扉页(10分)
4.从全张纸到装订成书要经过切裁和光边,在书的天头、地角、飘口三面各切去约_____的毛边()。
A.1厘米
B.3毫米
C.1毫米
D.5毫米
5.长与宽比例为1∶
1.414的图书,比较()。
A.少见
B.常见
C.适应于小说
D.适应于教科书
7.封面的构思,通常包括_____、舍弃、探索、象征()。
A.表现
B.流散想象
D.赋比兴
9.高等学校教材由于文字较多,常采用_____开本,可以减少页面和书脊的厚度()。
A.小32
B.大32
C.24
D.16
2.书籍产生的基本条件是___,有了它才有书的形成。
()
A.纸
B.文字
C.帛
D.结绳
6.以下哪类书籍适合使用狭长形开本?()
A.儿童读物
B.画册
C.理论书
D.诗歌
7.封面包住整部书页,起到保护作用,它包括前封(正封)、后封(底封)和()
A.书脊
C.折口
D.书耳
8.装帧一本书,先要确定它的大小尺寸,这即是书籍的()
A.开本
B.面积
C.书页
D.幅面
三、设计题(本大题共2小题,第1小题40分,第2小题25分,共65分)
1.请为一本小说月刊设计封面(不包括书脊、封底,手法、色彩不限)
刊名:
《故事会》;
开本:
大32开;
出版者:
上海文艺出版社
1.。
()
2.有时用来刊登一些书籍出版广告或关于书的一些补充,而采用的包绕在书籍外面的一条纸带称为()
A.套环
B.环衬
D.书套
6.有的书用硬卡纸作封面,外面包一层护书纸(护封),称为()
A.平装
B.精装
C.假精装
D.纸面精装
1.书籍产生的基本条件是(),有了它才有书的形成
2.书籍装帧设计是书籍成型设计,它包括护封、()、扉页、环衬、书脊、插图、题花尾花、版式设计、字体、开本、装订方式等
3.在书的背面上常出现定价和()。