结构力学求解器(使用指南设计)
- 格式:doc
- 大小:74.00 KB
- 文档页数:18
结构力学求解器(使用指南)结构力学求解器(SM Solver of Windows)是一个关于结构力学阐发计算的计算机软件,其功能包含求解平面杆件结构(体系)的几何组成、静定和超静定结构的内力、位移,影响线、自由振动的自振频率和振型,以及弹性稳定等结构力学课程中所涉及的绝年夜部分问题.对几何可变体系可作静态或静态显示机构模态;能绘制结构内力图和位移图;能静态或静态显示结构自由振动的各阶振型和弹性稳定阐发的失稳模态;能绘制结构的影响线图.该软件的版本为V1.5.清华年夜学土木系研制.高教出版社刊行.一.运行环境Windows 98/NT. 8M内存. 2M硬盘空间.二.装机与运行将软件光盘置入光驱,在Windows环境下运行光盘上的SMsetup.exe,然后按提示操纵即可完成装机.装机完成后,桌面上将呈现一个名为"求解器"的图标.双击桌面上的"求解器"图标,再单击软件的封面,即可使用该求解器.三.输入数椐先对结构的结点及单位进行编码,然后按以下诸项输入数椐:1.结点界说N,Nn,x,yNn结点编码;x结点的x 坐标;y结点的y 坐标.结构整体坐标系为xoy,一般取结构左下支座结点为坐标原点(0,0).2.结点生成(即成批输入结点坐标)NGEN,Ngen,Nincr,N1,N2,N12incr,Dx,DYNgen结点生成的次数;Nincr每次生成的结点码增量;N1、N2基础结点规模;N12incr基础结点的编码增量;Dx,DY生成结点的x ,y坐标增量.3.单位界说E,N1,N2[,DOF11,DOF12,DOF13,DOF21,DOF22,DOF23]N1,N2单位两真个结点码;以下连接方法:1为连接,0为不连接;DOF11,DOF12辨别为单位在杆端1处的x、y标的目的自由度的连接方法,缺省值=1;DOF13单位在杆端1处的转角标的目的自由度的连接方法,缺省值=0;DOF21,DOF22辨别为单位在杆端2处的x、y标的目的自由度的连接方法,缺省值=1;DOF23单位在杆端2处的转角标的目的自由度的连接方法,缺省值=0.4.单位生成(即成批输入单位两真个连接方法)EGEN,Ngen,E1,E2,NincrEgen生成次数;E1,E2基础单位规模;Nincr生成中单位两端点对应的结点码增量.5.支座约束界说NSUPT,Sn,Stype,Sdir,[,Sdisx,Sdisy,SdisR]Sn支座的结点码;Stype支座类型码;Sdir支座标的目的,以图示标的目的为零,绕结点逆时针旋转为正;Sdisxx标的目的的支座位移,缺省值=0;Sdisyy标的目的的支座位移,缺省值=0;SdisR转角标的目的的支座位移,缺省值=0.以上(1)~(6)为支座类型码.6.单位资料性质ECHAR,ElemStart,ElemEnd,EA,EI,mElemStart单位起始码;ElemEnd单位终止码;EA,EI辨别为单位的抗拉和抗弯刚度;m单位的均布质量(kg/m).7.结点荷载NLOAD,Ln,Ltype,Lsize[,Ldir] Ln荷载作用的结点码;Ltype荷载类型;Ltype=1(1),集中荷载,指向(叛变)结点;Ltype=2(2),逆时(顺时)针标的目的的集中力矩;Lsize荷载年夜小(kn,knm);Ldir荷载标的目的(度),仅当Ltype=1或1时入,缺省值=0 .说明:竖向集中力,作用在结点上方时,取 =90 ,反之,取 =90 ;水平集中力,作用在结点左方时,取 =0 ,反之,取 =180 .8.单位荷载ELOAD,Ln,Ltype,Lsize1[,Lpos1[Lpos2[,Ldir]]]Ln荷载作用的单位码;Ltype荷载类型;Ltype=1(1),集中荷载,指向(叛变)单位;Ltype=2(2),逆时(顺时)针标的目的的集中力矩;Ltype=3(3),均布荷载,指向(叛变)单位;Lsize1荷载年夜小;Lpos1荷载起点至单位杆端1的距离与单位杆长的比值,缺省值=0;Lpos2荷载终点至单位杆端1的距离与单位杆长的比值,缺省值=1;(仅对均布荷载输入Lpos2)Ldir荷载标的目的(度),仅当Ltype=1,3或1,3时输入,缺省值=0.(注:按局部坐标系界说,其角度以逆时针标的目的为正)9.频率计算参数FREQ,Nfreq,FreqStart,TolNfreq欲求的频率数目;FreqStart频率起始阶数;Tol精度误差限,如0.0005.10.影响线参数IL,LoadDOF,En,pos,FdofLoadDOF单位荷载的标的目的(整体坐标系):1为水平,2为竖直,3为转角;En单位码;pos单位上截面位置:距杆端1的距离与杆长的比值;Fdof欲求影响线的内力自由度(局部坐标系),1为轴力,2为剪力,3为弯矩.说明:1.计算结构的内力和位移时,仅输入1(或及2),3(或及4),5,6,7,8 项;2.当单位的抗拉刚度(EA)或抗弯刚度(EI)为无穷年夜时,则辨别填1;3.当斜杆单位作用沿水平线的均布荷载时,需按合力相等的原则,变换成沿杆轴线散布的均布荷载输入,荷载类型码仍为3(见例5).四.上机操纵步调1.双击桌面上的"求解器"图标,再单击"求解器"的封面进入使用状态;2.键入数椐文件名(如TITLE,XXXX),逐行输入数椐(也可用命令方法输入);3.将数椐文件存盘单击桌面上方的"文件",在文件菜单中点"保管"或"另存为",键入文件名,点"确定";4.再单击"文件",在文件菜单中点"退出";5.见提示"?此命令将结束本次SM Solver!"点"取消"或'确定",重新进入SM Solver;6.单击"文件",在文件菜单中点"掀开";7.点所要运行的数椐文件名,并单击"确定";8.单击桌面下方的"观览器"图标,(桌面上显示结构计算简图的形状),并单击"最年夜化"按钮,将图形放年夜;9.单击桌面上方的"标注",在"标注"菜单中点所要显示的参数;(如无误,则进行下一步,若有误,则进行修改)10.单击"观览器"图标,点桌面上方的"求解";11.在"求解"菜单中,点所要计算的内容(如内力计算、位移计算等),即可显示计算结果(如各杆杆真个内力或位移,对比结构的单位编号或结点编号阅读);12.单击所要显示的内力类型(轴力、剪力、弯矩)及显示对象(如"结构"或"单位");13.单击"观览器"图标,则显示出内力图或位移图;14.重复单击"观览器"图标,即可选定和显示不合的内力图;15.逐层单击题目栏右边的"关闭"按钮,当显示:"此命令将结束本次SM Solver的运行"或提示"结力求解器!Overflow"时,则点"确定"退出.五.计算例题例1 求图示刚架的内力.各杆的 EA=3.12X10 KN, EI=4.16X10KNM.TITLE,AAA1N,1,0,0N,2,4,0N,3,0,4N,4,4,4E,1,3,1,1,1,1,1,0E,3,4,1,1,0,1,1,1E,4,2,1,1,1,1,1,1NSUPT,1,6,0,0,0,0NSUPT,2,6,0,0,0,0ECHAR,1,3,3.12E+06,4.16E+04NLOAD,3,1,30,0ELOAD,1,3,20,0,1,90例2 求图示组合结构的内力.设各杆的 EA = EI = 1.TITLE,AAA2N,1,0,0 NSUPT,1,2,90,0,0N,2,2,0 NSUPT,5,1,0,0N,3,4,0 ECHAR,1,9,1,1 N,4,6,0 ELOAD,1,3,1,0,1,90 N,5,8,0 ELOAD,2,3,1,0,1,90 N,6,2,2 ELOAD,3,3,1,0,1,90 N,7,6,2 ELOAD,4,3,1,0,1,90 E,1,2,1,1,0,1,1,1E,2,3,1,1,1,1,1,0E,3,4,1,1,0,1,1,1E,4,5,1,1,1,1,1,0E,6,7,1,1,0,1,1,0E,6,2,1,1,0,1,1,0E,7,4,1,1,0,1,1,0E,6,1,1,1,0,1,1,0E,7,5,1,1,0,1,1,0例3.求图示桁架各杆的轴力.TITLE,,AAA3N,1,1,0NGEN,4,1,1,1,1,1,0NGEN,1,5,1,5,1,0,1E,1,2,1,1,0,1,1,0EGEN,3,1,1,1EGEN,1,1,4,5E,6,1,1,1,0,1,1,0EGEN,4,9,9,1E,1,7,1,1,0,1,1,0E,1,8,1,1,0,1,1,0E,8,5,1,1,0,1,1,0E,5,9,1,1,0,1,1,0NSUPT,1,2,90,0,0NSUPT,5,1,0,0NLOAD,8,1,1,90NLOAD,9,1,2,90(注:此题系静定结构,其内力与资料性质无关,故可不输入ECHAR项)例4.求图示桁架的轴力.提示:支座约束和结点荷载信息为NSUPT,1,2,90,0,0NSUPT,2,1,0,0NLOAD,7,1,8,90NLOAD,8,1,4,180NLOAD,5,1,4,180例5.求图示三铰刚架的内力.提示:支座约束及斜杆单位的荷载信息为NSUPT,1,2,90,0,0NSUPT,2,2,0,0,0ELOAD,2,3,9.48682596,0,1,71.565 注:将沿水平线均布荷载(q)变换成沿杆轴线的均布荷载(q )即q =qcos =10X6 / 40 =9.48682596例6.求图示刚架的内力.设EI=1.TITLE,AAA6N,1,0,0N,2,4,0N,3,8,0N,4,4,4E,1,2,1,1,1,1,1,1E,2,3,1,1,1,1,0,1E,4,2,1,1,0,1,1,1NSUPT,1,6,90,0,0,0NSUPT,3,5,0,0,0NSUPT,4,4,90,0,0ECHAR,1,1,1,1ECHAR,2,2,1,2ECHAR,3,3,1,1ELOAD,1,3,30,0,1,90ELOAD,2,1,50,0.5,90(注:取EA= ,填1)例7.求图示梁的内力和位移 .EI=5X10 KNM .TITLE,AAA7N,1,0,0N,2,6,0N,3,7.5,0E,1,2,1,1,0,1,1,1E,2,3,1,1,1,0,0,0NSUPT,1,3,0,0NSUPT,2,1,0,0ECHAR,1 2 1,5E+04 ELOAD,2,3,16,0,1,90ELOAD,2,1,20,1,90例8.求图示铰接排架的内力.EI = 1, EI = 6(设横梁的 EI=1,柱子的 EA= )TITLE,AAA8N,1,0,0 NSUPT,1,6,0,0,0,0 N,2,6,0 NSUPT,2,6,0,0,0,0 N,3,16,0 NSUPT,3,6,0,0,0,0 N,4,0,6 ECHAR,1,1,1,1N,5,6,6 ECHAR,2,4,1,6N,6,6,7 ECHAR,5,6,1,1N,7,6,10 ECHAR,7,8,1,1N,8,16,10ELOAD,6,1,20,1/3,90N,9,16,7E,1,4,1,1,1,1,1,0E,2,5,1,1,1,1,1,1E,3,9,1,1,1,1,1,1E,5,6,1,1,1,1,1,1E,6,7,1,1,1,1,1,0E,9,8,1,1,1,1,1,0E,4,5,1,1,0,1,1,0E,7,8,1,1,0,1,1,0例9.计算图示两层刚架的自振频率和主振型横梁的均布质量m = m = 15X10kg/m柱子的抗弯刚度 EI =1X10kn.m设EA =TITLE,AAA9N,1,0,0N,2,4,0N,3,0,3N,4,4,3N,5,0,6N,6,4,6E,1,3,1,1,1,1,1,1E,3,5,1,1,1,1,1,1E,2,4,1,1,1,1,1,1E,4,6,1,1,1,1,1,1E,3,4,1,1,1,1,1,1E,5,6,1,1,1,1,1,1NSUPT,1,6,0,0,0,0NSUPT,2,6,0,0,0,0ECHAR,1,4,1,1E+08,1E08 ECHAR,5,6,1,1,1.5E+04FREQ,2,1,0.0005(注:柱子的质量不克不及填0,可填一个很小的数,如10 )例10.对图示两跨四层框架结构,辨别计算竖向荷载和水平荷载作用下的内力.各杆的EA、EI值见下表:框架梁柱计算参数表截面弹性模量惯性矩EA EI构件 A=bXh(m ) E(kn/m ) I(m )(kn) (knm )底层 0.25xX0.5 3X100.521X10 0.375X10 1.563X10梁其它层 0.25X0.5 2.8X10 0.521X10 0.350X10 1.459X10底边柱 0.4X0.4 3X10 0.213X10 0.480X10 0.639X10层中柱 0.45X0.45 3X10 0.342X10 0.608X10 1.026X10柱其边柱 0.4X0.4 2.8X10 0.213X10 0.448X10 0.596X10它层中柱 0.45X0.45 2.8X10 0.342X10 0.567X10 0.958X10TITLE,AAA10N,1,0,0 水平荷载作用N,2,5.0,0 NLOAD,4,1,8.05,0N,3,10.0,0NLOAD,7,1,11.17,0NGEN,1,3,1,3,1,0,4.5NLOAD,10,1,15.20,0NGEN,3,3,4,6,1,0,3NLOAD,13,1,19.10,0E,1,4,1,1,1,1,1,1 竖向荷载作用EGEN,2,1,1,1 ELOAD,13,3,19.30,0,1,9EGEN,3,1,3,3 ELOAD,14,3,19.30,0,1,90E,4,5,1,1,1,1,1,1 ELOAD,15,3,19.30,0,1,90 E,5,6,1,1,1,1,1,1 ELOAD,16,3,19.30,0,1,90 E,7,8,1,1,1,1,1,1 ELOAD,17,3,19.30,0,1,90EGEN,2,15,15,3 ELOAD,18,3,19.30,0,1,90 E,8,9,1,1,1,1,1,1 ELOAD,19,3,19.50,0,1,90EGEN,2,18,18,3 ELOAD,20,3,19.50,0,1,90 NSUPT,1,6,0,0,0,0 NLOAD,4,1,53.79,90NSUPT,2,6,0,0,0,0NLOAD,7,1,53.79,90NSUPT,3,6,0,0,0,0NLOAD,10,1,53.79,90ECHAR,1,1,4.8E+06,6.39E+04 NLOAD,6,1,53.79,90ECHAR,2,2,6.08E+06,10.26E+04 NLOAD,9,1,53.79,90ECHAR,3,3,4.8E+06,6.39E+04 NLOAD,12,1,53.79,90ECHAR,4,4,4.48E+06,5.96E+04 NLOAD,5,1,71.97,90ECHAR,6,6,4.48E+06,5.96E+04 NLOAD,8,1,71.97,90ECHAR,7,7,4.48E+06,5.96E+04 NLOAD,11,1,71.97,90ECHAR,9,9,4,48E+06,5.96E+04 NLOAD,13,1,44.08,90ECHAR,10,10,4.48E+06,5.96E+04 NLOAD,15,1,44.08,90ECHAR,12,12,4.48E+06,5.96E+04NLOAD,14,1,50.86,90ECHAR,5,5,5.67E+06,9.58E+04 ECHAR,8,8,5.67E+06,9.58E+04 ECHAR,11,11,5.67E+06,9.58E+04 ECHAR,13,14,3.75E+06,15.63E+04ECHAR,15,20,3.50E+06,14.59E+04创作:欧阳美时间:2021.01.01 创作:欧阳美时间:2021.01.01。
SM Solver简明教程编者: LocalHUST2009年3月31号第一部分:绪论在绪论里我想说明两个问题,一个是一些题外的话,一个就是求解器的功能的说明。
结构力学求解器即SM Solver是一个很轻巧的计算软件,但是其功能相对来说来是比较强大的,其实它的操作并不复杂(相对其它一些工程上常用的计算软件来说,如ANSYS),但是我在学习的过程中却发现结构力学求解器的教程还真的是不多,在校图书馆里查找了一下没有相关的书籍,在网上百度了一下没有发现在什么有用的东西,我想是因为这个软件很简单没有必要专门写个教程,但是我想一个教程对一个初学者来说还是很有用的,我便有这样一个自己试着去写一个简教程的想法,于是我就小小的研究了下这个程序。
来给出一些简单的供初学者入门的指导。
当然由于我个人的水平有限再加上研究的时间也不长可能给大家写的东西只是一些很粗糙的很表面的,希望大家在读的过程中能够够给我多多提提宝贵的意见和建议帮助我进步,也帮助进一步的完善这个教程。
对于结构力学求解器有很多的版本,为了明确期间,这里先简单的介绍一下我用的这个求解器的版本。
这个版本的相关信息:SM Solver for student 版本1.5(学生版)ISBN 7-900015-23-X清华大学土木系结构力学考研室研制高等教育出版社出品为什么要选择这个版本有以下几个原因:一:因为这个教程我主要面对学生的,所以在些选这个版本还是比较合适的。
二:这个版本的求解器是我们在学习阶段比较好的一个选择,简单易学。
三:这个版本的功能还是可以的,能够解决我们平时学习中遇到的问题。
四:软件之间都是相通的,精通一个其它的自己完全可以去学习,因为已经有了基础。
这个教程内容不多,为了更好的帮助大家理解,在编排的过程中我在其中插入了好多截取的实例图片,这个能够更好的的去让大家学习实际的操作以及每一步操作人机交互的结果界面。
程序功能SM Solver是结构力学辅助分析计算的通用程序。
结构力学求解器(使用指南)结构力学求解器(SM Solver of Windows)是一个关于结构力学阐发计算的计算机软件,其功能包含求解平面杆件结构(体系)的几何组成、静定和超静定结构的内力、位移,影响线、自由振动的自振频率和振型,以及弹性稳定等结构力学课程中所涉及的绝年夜部分问题.对几何可变体系可作静态或静态显示机构模态;能绘制结构内力图和位移图;能静态或静态显示结构自由振动的各阶振型和弹性稳定阐发的失稳模态;能绘制结构的影响线图.该软件的版本为V1.5.清华年夜学土木系研制.高教出版社刊行.一.运行环境Windows 98/NT. 8M内存. 2M硬盘空间.二.装机与运行将软件光盘置入光驱,在Windows环境下运行光盘上的SMsetup.exe,然后按提示操纵即可完成装机.装机完成后,桌面上将呈现一个名为"求解器"的图标.双击桌面上的"求解器"图标,再单击软件的封面,即可使用该求解器.三.输入数椐先对结构的结点及单位进行编码,然后按以下诸项输入数椐:1.结点界说N,Nn,x,yNn结点编码;x结点的x 坐标;y结点的y 坐标.结构整体坐标系为xoy,一般取结构左下支座结点为坐标原点(0,0).2.结点生成(即成批输入结点坐标)NGEN,Ngen,Nincr,N1,N2,N12incr,Dx,DYNgen结点生成的次数;Nincr每次生成的结点码增量;N1、N2基础结点规模;N12incr基础结点的编码增量;Dx,DY生成结点的x ,y坐标增量.3.单位界说E,N1,N2[,DOF11,DOF12,DOF1 3,DOF21,DOF22,DOF23]N1,N2单位两真个结点码;以下连接方法:1为连接,0为不连接;DOF11,DOF12辨别为单位在杆端1处的x、y标的目的自由度的连接方法,缺省值=1;DOF13单位在杆端1处的转角标的目的自由度的连接方法,缺省值=0;DOF21,DOF22辨别为单位在杆端2处的x、y标的目的自由度的连接方法,缺省值=1;DOF23单位在杆端2处的转角标的目的自由度的连接方法,缺省值=0.4.单位生成(即成批输入单位两真个连接方法)EGEN,Ngen,E1,E2,NincrEgen生成次数;E1,E2基础单位规模;Nincr生成中单位两端点对应的结点码增量.5.支座约束界说NSUPT,Sn,Stype,Sdir,[,Sdisx,Sdisy,SdisR]Sn支座的结点码;Stype支座类型码;Sdir支座标的目的,以图示标的目的为零,绕结点逆时针旋转为正;Sdisxx标的目的的支座位移,缺省值=0;Sdisyy标的目的的支座位移,缺省值=0;SdisR转角标的目的的支座位移,缺省值=0.以上(1)~(6)为支座类型码.6.单位资料性质ECHAR,ElemStart,ElemEnd,EA,EI,mElemStart单位起始码;ElemEnd单位终止码;EA,EI辨别为单位的抗拉和抗弯刚度;m单位的均布质量(kg/m).7.结点荷载NLOAD,Ln,Ltype,Lsize[,Ldir] Ln荷载作用的结点码;Ltype荷载类型;Ltype=1(1),集中荷载,指向(叛变)结点;Ltype=2(2),逆时(顺时)针标的目的的集中力矩;Lsize荷载年夜小(kn,knm);Ldir荷载标的目的(度),仅当Ltype=1或1时入,缺省值=0 .说明:竖向集中力,作用在结点上方时,取=90 ,反之,取=90 ;水平集中力,作用在结点左方时,取=0 ,反之,取=180 .8.单位荷载ELOAD,Ln,Ltype,Lsize1[,Lpos 1[Lpos2[,Ldir]]]Ln荷载作用的单位码;Ltype荷载类型;Ltype=1(1),集中荷载,指向(叛变)单位;Ltype=2(2),逆时(顺时)针标的目的的集中力矩;Ltype=3(3),均布荷载,指向(叛变)单位;Lsize1荷载年夜小;Lpos1荷载起点至单位杆端1的距离与单位杆长的比值,缺省值=0;Lpos2荷载终点至单位杆端1的距离与单位杆长的比值,缺省值=1;(仅对均布荷载输入Lpos2)Ldir荷载标的目的(度),仅当Ltype=1,3或1,3时输入,缺省值=0.(注:按局部坐标系界说,其角度以逆时针标的目的为正)9.频率计算参数FREQ,Nfreq,FreqStart,Tol Nfreq欲求的频率数目;FreqStart频率起始阶数;Tol精度误差限,如0.0005.10.影响线参数IL,LoadDOF,En,pos,FdofLoadDOF单位荷载的标的目的(整体坐标系):1为水平,2为竖直,3为转角;En单位码;pos单位上截面位置:距杆端1的距离与杆长的比值;Fdof欲求影响线的内力自由度(局部坐标系),1为轴力,2为剪力,3为弯矩.说明:1.计算结构的内力和位移时,仅输入1(或及2),3(或及4),5,6,7,8 项;2.当单位的抗拉刚度(EA)或抗弯刚度(EI)为无穷年夜时,则辨别填1;3.当斜杆单位作用沿水平线的均布荷载时,需按合力相等的原则,变换成沿杆轴线散布的均布荷载输入,荷载类型码仍为3(见例5).四.上机操纵步调1.双击桌面上的"求解器"图标,再单击"求解器"的封面进入使用状态;2.键入数椐文件名(如TITLE,XXXX),逐行输入数椐(也可用命令方法输入);3.将数椐文件存盘单击桌面上方的"文件",在文件菜单中点"保管"或"另存为",键入文件名,点"确定";4.再单击"文件",在文件菜单中点"退出";5.见提示"?此命令将结束本次SM Solver!"点"取消"或'确定",重新进入SM Solver;6.单击"文件",在文件菜单中点"掀开";7.点所要运行的数椐文件名,并单击"确定";8.单击桌面下方的"观览器"图标,(桌面上显示结构计算简图的形状),并单击"最年夜化"按钮,将图形放年夜;9.单击桌面上方的"标注",在"标注"菜单中点所要显示的参数;(如无误,则进行下一步,若有误,则进行修改)10.单击"观览器"图标,点桌面上方的"求解";11.在"求解"菜单中,点所要计算的内容(如内力计算、位移计算等),即可显示计算结果(如各杆杆真个内力或位移,对比结构的单位编号或结点编号阅读);12.单击所要显示的内力类型(轴力、剪力、弯矩)及显示对象(如"结构"或"单位");13.单击"观览器"图标,则显示出内力图或位移图;14.重复单击"观览器"图标,即可选定和显示不合的内力图;15.逐层单击题目栏右边的"关闭"按钮,当显示:"此命令将结束本次SM Solver的运行"或提示"结力求解器!Overflow"时,则点"确定"退出.五.计算例题例1 求图示刚架的内力.各杆的EA=3.12X10 KN, EI=4.16X10 KNM.TITLE,AAA1N,1,0,0N,2,4,0N,3,0,4N,4,4,4E,1,3,1,1,1,1,1,0E,3,4,1,1,0,1,1,1E,4,2,1,1,1,1,1,1NSUPT,1,6,0,0,0,0NSUPT,2,6,0,0,0,0ECHAR,1,3,3.12E+06,4.16E+04NLOAD,3,1,30,0ELOAD,1,3,20,0,1,90例2 求图示组合结构的内力.设各杆的EA =EI = 1.TITLE,AAA2N,1,0,0 NSUPT,1,2,90,0,0N,2,2,0 NSUPT,5,1,0,0 N,3,4,0 ECHAR,1,9,1,1 N,4,6,0 ELOAD,1,3,1,0,1,90 N,5,8,0 ELOAD,2,3,1,0,1,90 N,6,2,2 ELOAD,3,3,1,0,1,90 N,7,6,2 ELOAD,4,3,1,0,1,90 E,1,2,1,1,0,1,1,1E,2,3,1,1,1,1,1,0E,3,4,1,1,0,1,1,1E,4,5,1,1,1,1,1,0E,6,7,1,1,0,1,1,0E,6,2,1,1,0,1,1,0E,7,4,1,1,0,1,1,0E,6,1,1,1,0,1,1,0E,7,5,1,1,0,1,1,0例3.求图示桁架各杆的轴力.TITLE,,AAA3N,1,1,0NGEN,4,1,1,1,1,1,0 NGEN,1,5,1,5,1,0,1 E,1,2,1,1,0,1,1,0EGEN,3,1,1,1EGEN,1,1,4,5E,6,1,1,1,0,1,1,0EGEN,4,9,9,1E,1,7,1,1,0,1,1,0E,1,8,1,1,0,1,1,0E,8,5,1,1,0,1,1,0E,5,9,1,1,0,1,1,0NSUPT,1,2,90,0,0NSUPT,5,1,0,0NLOAD,8,1,1,90NLOAD,9,1,2,90(注:此题系静定结构,其内力与资料性质无关,故可不输入ECHAR项)例4.求图示桁架的轴力.提示:支座约束和结点荷载信息为NSUPT,1,2,90,0,0NSUPT,2,1,0,0NLOAD,7,1,8,90NLOAD,8,1,4,180NLOAD,5,1,4,180例5.求图示三铰刚架的内力.提示:支座约束及斜杆单位的荷载信息为NSUPT,1,2,90,0,0NSUPT,2,2,0,0,0 ELOAD,2,3,9.48682596,0,1,71.565注:将沿水平线均布荷载(q)变换成沿杆轴线的均布荷载(q )即q =qcos =10X6 / 40= 9.48682596例6.求图示刚架的内力.设EI=1.TITLE,AAA6N,1,0,0N,2,4,0N,3,8,0N,4,4,4E,1,2,1,1,1,1,1,1E,2,3,1,1,1,1,0,1E,4,2,1,1,0,1,1,1NSUPT,1,6,90,0,0,0NSUPT,3,5,0,0,0NSUPT,4,4,90,0,0ECHAR,1,1,1,1ECHAR,2,2,1,2ECHAR,3,3,1,1ELOAD,1,3,30,0,1,90ELOAD,2,1,50,0.5,90(注:取EA= ,填1)例7.求图示梁的内力和位移.EI=5X10 KNM .TITLE,AAA7N,1,0,0N,2,6,0N,3,7.5,0E,1,2,1,1,0,1,1,1E,2,3,1,1,1,0,0,0NSUPT,1,3,0,0NSUPT,2,1,0,0 ECHAR,1 2 1,5E+04 ELOAD,2,3,16,0,1,90 ELOAD,2,1,20,1,90例8.求图示铰接排架的内力.EI = 1, EI = 6(设横梁的EI=1,柱子的EA= )TITLE,AAA8N,1,0,0 NSUPT,1,6,0,0,0,0N,2,6,0 NSUPT,2,6,0,0,0,0N,3,16,0 NSUPT,3,6,0,0,0,0N,4,0,6 ECHAR,1,1,1,1 N,5,6,6 ECHAR,2,4,1,6 N,6,6,7 ECHAR,5,6,1,1 N,7,6,10 ECHAR,7,8,1,1N,8,16,10 ELOAD,6,1,20,1/3,90N,9,16,7E,1,4,1,1,1,1,1,0E,2,5,1,1,1,1,1,1E,3,9,1,1,1,1,1,1E,5,6,1,1,1,1,1,1E,6,7,1,1,1,1,1,0E,9,8,1,1,1,1,1,0E,4,5,1,1,0,1,1,0E,7,8,1,1,0,1,1,0例9.计算图示两层刚架的自振频率和主振型横梁的均布质量m = m = 15X10 kg/m柱子的抗弯刚度EI=1X10 kn.m设EA =TITLE,AAA9N,1,0,0N,2,4,0N,3,0,3N,4,4,3N,5,0,6N,6,4,6E,1,3,1,1,1,1,1,1 E,3,5,1,1,1,1,1,1 E,2,4,1,1,1,1,1,1 E,4,6,1,1,1,1,1,1 E,3,4,1,1,1,1,1,1E,5,6,1,1,1,1,1,1NSUPT,1,6,0,0,0,0NSUPT,2,6,0,0,0,0ECHAR,1,4,1,1E+08,1E08 ECHAR,5,6,1,1,1.5E+04FREQ,2,1,0.0005(注:柱子的质量不克不及填0,可填一个很小的数,如10 )例10.对图示两跨四层框架结构,辨别计算竖向荷载和水平荷载作用下的内力.各杆的EA、EI值见下表:框架梁柱计算参数表截面弹性模量惯性矩EA EI构件A=bXh(m )E(kn/m ) I(m ) (kn) (knm )底层0.25xX0.5 3X10 0.521X10 0.375X101.563X10梁其它层0.25X0.5 2.8X10 0.521X10 0.350X10 1.459X10底边柱0.4X0.4 3X10 0.213X10 0.480X100.639X10层中柱0.45X0.453X10 0.342X10 0.608X101.026X10柱其边柱0.4X0.4 2.8X10 0.213X10 0.448X10 0.596X10它层中柱0.45X0.45 2.8X10 0.342X10 0.567X100.958X10TITLE,AAA10 N,1,0,0 水平荷载作用N,2,5.0,0 NLOAD,4,1,8.05,0N,3,10.0,0NLOAD,7,1,11.17,0NGEN,1,3,1,3,1,0,4.5 NLOAD,10,1,15.20,0NGEN,3,3,4,6,1,0,3 NLOAD,13,1,19.10,0E,1,4,1,1,1,1,1,1 竖向荷载作用EGEN,2,1,1,1 ELOAD,13,3,19.30,0,1,9EGEN,3,1,3,3 ELOAD,14,3,19.30,0,1,90E,4,5,1,1,1,1,1,1 ELOAD,15,3,19.30,0,1,90E,5,6,1,1,1,1,1,1ELOAD,16,3,19.30,0,1,90E,7,8,1,1,1,1,1,1 ELOAD,17,3,19.30,0,1,90EGEN,2,15,15,3 ELOAD,18,3,19.30,0,1,90E,8,9,1,1,1,1,1,1 ELOAD,19,3,19.50,0,1,90EGEN,2,18,18,3 ELOAD,20,3,19.50,0,1,90 NSUPT,1,6,0,0,0,0 NLOAD,4,1,53.79,90NSUPT,2,6,0,0,0,0 NLOAD,7,1,53.79,90NSUPT,3,6,0,0,0,0NLOAD,10,1,53.79,90ECHAR,1,1,4.8E+06,6.39E+04 NLOAD,6,1,53.79,90ECHAR,2,2,6.08E+06,10.26E+04 NLOAD,9,1,53.79,90ECHAR,3,3,4.8E+06,6.39E+04 NLOAD,12,1,53.79,90ECHAR,4,4,4.48E+06,5.96E+04 NLOAD,5,1,71.97,90ECHAR,6,6,4.48E+06,5.96E+04 NLOAD,8,1,71.97,90ECHAR,7,7,4.48E+06,5.96E+04 NLOAD,11,1,71.97,90ECHAR,9,9,4,48E+06,5.96E+04 NLOAD,13,1,44.08,90ECHAR,10,10,4.48E+06,5.96E +04 NLOAD,15,1,44.08,90ECHAR,12,12,4.48E+06,5.96E +04 NLOAD,14,1,50.86,90ECHAR,5,5,5.67E+06,9.58E+04ECHAR,8,8,5.67E+06,9.58E+04ECHAR,11,11,5.67E+06,9.58E+04ECHAR,13,14,3.75E+06,15.63E+04 ECHAR,15,20,3.50E+06,14.59E+04。
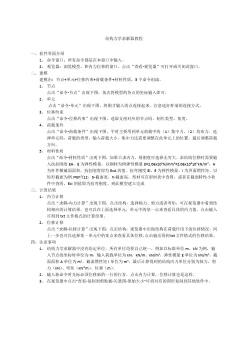
结构力学求解器教程一、软件界面介绍1、命令窗口:所有命令都是在本窗口中输入。
2、观览器:浏览模型,和内力位移的窗口。
点击“查看-观览器”可打开或关闭此窗口。
二、建模建模由:节点+单元+位移约束+荷载条件+材料性质,5个命令组成。
1、节点点击“命令-节点”出现下图,依次将模型的各点的坐标输入即可。
2、单元点击“命令-单元”出现下图,将刚才输入的点连接起来,注意选好杆端的连接方式。
3、位移约束点击“命令-位移约束”出现下图,选取支座对应的节点码、制作类型、角度。
4、荷载条件点击“命令-荷载条件”出现下图,平时主要用到单元荷载中的(1)集中力、(2)均布力。
选择单元码,荷载的类型,输入荷载大小,集中力还需要调整在此单元上的位置,最后调整荷载方向。
5、材料性质点击“命令-材料性质”出现下图,如果只求内力,则刚度可选择无穷大。
求结构位移时需要输入抗拉刚度EA,E为弹性模量,以钢材为例弹性模量E=2.06x105N/mm2=2.06x108105kN/m2,A 为杆件横截面面积,抗拉刚度即为ExA的值。
抗弯刚度EI,E为弹性模量,I为界面惯性矩,以矩形截面为例I=bh3/12,b-截面宽,h-截面高。
型材可在型材表中查得,或者在截面特性小软件中查的,ExI的值即为抗弯刚度。
到此模型建立完成三、计算结果1、内力计算点击“求解-内力计算”出现下图,点击结构,选择轴力、剪力或者弯矩,可在观览器中看到结构相应的计算结果,也可以在上面选择单元,单元中的某一点来查看具体的内力值。
点击输入可得到txt文件格式的计算结果。
2、位移计算点击“求解-位移计算”出现下图,点击结构,观览器中出现结构在荷载作用下的位移情况,同上一步也可以选择某一单元中的某点来查看具体位移,点击输出得到txt文件格式的位移结果。
四、注意事项1、结构力学求解器中没有给定单位,所有单位均要自己统一,例如以标准单位m、kN为例,输入节点的坐标时单位为m,输入荷载单位为kN、kN/m、kN/m2,弹性模量E单位为kN/m2,截面面积A单位为m2,截面惯性矩I单位为m4。
附录A-1 结构力学求解器使用说明§A -1-1 简介把繁琐交给求解器,我们留下创造力!结构力学求解器(SM Solver for Windows)是一个面向教师、学生以及工程技术人员的计算机辅助分析计算软件,其求解内容包括了二维平面结构(体系)的几何组成、静定、超静定、位移、内力、影响线、包络图、自由振动、弹性稳定、极限荷载等经典结构力学课程中所涉及的所有问题,全部采用精确算法给出精确解答。
本软件界面方便友好、内容体系完整、功能完备通用,可供教师拟题、改题、演练,学生解题、研习,工程技术人员设计、计算、验算之用,可望在新时期教学改革中发挥其特有的作用。
本求解器是最新版本,比以往版本更加精致、先进、方便、快捷、强健,同时不失其原有的小巧、简约、俭朴、平实。
提示本软件随时升级更新,所附光盘上的软件可能为更新版本,务请在装机使用前查看光盘上的最新说明。
软件中凡与本介绍有出入的地方,均以光盘上的最新说明为准。
本书所附软件为学生版。
重要声明本软件受版权保护。
用户只能装在一台单独的计算机上使用,不得复制到多台计算机上使用,不得在网络上供多用户使用。
务请遵守,违者必究。
§A-1-2 求解功能求解功能分为自动求解和智能求解两类:自动求解功能●平面体系的几何组成分析,对于可变体系可静态或动画显示机构模态;●平面静定结构和超静定结构的内力计算和位移计算,并绘制内力图和位移图;●平面结构的自由振动和弹性稳定分析,计算前若干阶频率和屈曲荷载,并静态或动画显示各阶振型和失稳模态;●平面结构的极限分析,求解极限荷载,并可静态或动画显示单向机构运动模态;●平面结构的影响线分析,并绘制影响线图;●平面结构的内力包络图分析,并绘制内力包络图。
智能求解功能●平面体系的几何构造分析:按两刚片或三刚片法则求解,给出求解步骤;●平面桁架的截面法:找出使指定杆成为截面单杆的所有截面;平面组合结构的求解:按三种模式(所有杆件内力、作弯矩图所需的所有内力、指定杆件内力)求解;以文字形式或图文形式给出求解方法步骤。
结构力学求解器(使用指南)结构力学求解器(SM Solver of Windows)是一个关于结构力学分析计算的计算机软件,(体系)的几何组成、静定和超静定结构的内力、位移,影响,以及弹性稳定等结构力学课程中所涉及的绝大部分问题.;能绘制结构内力图和位移图;能静态或动态;能绘制结构的影响线图.该软件的版本为V1.5.清华大学土木系研制.高教出版社发行..运行环境Windows 98/NT. 8M内存. 2M硬盘空间..装机与运行将软件光盘置入光驱,在Windows环境下运行光盘上的SMsetup.exe,然后按提示操作即可完成装机.装机完成后,桌面上将出现一个名为"求解器"的图标.双击桌面上的"求解器"图标,再单击软件的封面,便可使用该求解器..输入数椐先对结构的结点及单元进行编码,然后按以下诸项输入数椐:1.结点定义N,Nn,x,yNn---结点编码;x---结点的x 坐标;y---结点的y 坐标.结构整体坐标系为xoy,一般取结构左下支座结点为坐标原点(0,0).2.结点生成(即成批输入结点坐标)NGEN,Ngen,Nincr,N1,N2,N12incr,Dx,DYNgen---结点生成的次数;Nincr---每次生成的结点码增量;N1、N2---基础结点范围;N12incr---基础结点的编码增量;Dx,DY---生成结点的x ,y坐标增量.3.单元定义E,N1,N2[,DOF11,DOF12,DOF13,DOF21,DOF22,DOF23]N1,N2---单元两端的结点码;以下连接方式:1为连接,0为不连接;DOF11,DOF12---分别为单元在杆端1处的x、y方向自由度的连接方式,缺省值=1;DOF13---单元在杆端1处的转角方向自由度的连接方式,缺省值=0;DOF21,DOF22---分别为单元在杆端2处的x、y方向自由度的连接方式,缺省值=1;DOF23---单元在杆端2处的转角方向自由度的连接方式,缺省值=0.4.单元生成(即成批输入单元两端的连接方式)EGEN,Ngen,E1,E2,NincrEgen---生成次数;E1,E2---基础单元范围;Nincr---生成中单元两端点对应的结点码增量.5.支座约束定义NSUPT,Sn,Stype,Sdir,[,Sdisx,Sdisy,SdisR]Sn---支座的结点码;Stype---支座类型码;Sdir---支座方向,以图示方向为零,绕结点逆时针旋转为正;Sdisx---x方向的支座位移,缺省值=0;Sdisy---y方向的支座位移,缺省值=0;SdisR---转角方向的支座位移,缺省值=0.以上(1)~(6)为支座类型码.6.单元材料性质ECHAR,ElemStart,ElemEnd,EA,EI,mElemStart---单元起始码;ElemEnd---单元终止码;EA,EI---分别为单元的抗拉和抗弯刚度;m---单元的均布质量(kg/m).7.结点荷载NLOAD,Ln,Ltype,Lsize[,Ldir]Ln---荷载作用的结点码;Ltype---荷载类型;Ltype=1(-1),集中荷载,指向(背离)结点;Ltype=2(-2),逆时(顺时)针方向的集中力矩;Lsize---荷载大小(kn,kn-m);Ldir---荷载方向(度),仅当Ltype=1或-1时入,缺省值=0 . 说明:竖向集中力,作用在结点上方时,取 =-90 ,反之,取 =90 ;水平集中力,作用在结点左方时,取 =0 ,反之,取 =180 .8.单元荷载ELOAD,Ln,Ltype,Lsize1[,Lpos1[Lpos2[,Ldir]]]Ln---荷载作用的单元码;Ltype---荷载类型;Ltype=1(-1),集中荷载,指向(背离)单元;Ltype=2(2),逆时(顺时)针方向的集中力矩;Ltype=3(-3),均布荷载,指向(背离)单元;Lsize1---荷载大小;Lpos1---荷载起点至单元杆端1的距离与单元杆长的比值,缺省值=0;Lpos2---荷载终点至单元杆端1的距离与单元杆长的比值,缺省值=1;(仅对均布荷载输入Lpos2)Ldir---荷载方向(度),仅当Ltype=1,3或-1,-3时输入,缺省值=0.(注:按局部坐标系定义,其角度以逆时针方向为正)9.频率计算参数FREQ,Nfreq,FreqStart,TolNfreq---欲求的频率数目;FreqStart---频率起始阶数;Tol---精度误差限,如0.0005.10.影响线参数IL,LoadDOF,En,pos,FdofLoadDOF---单位荷载的方向(整体坐标系):1为水平,2为竖直,3为转角;En---单元码;pos---单元上截面位置:距杆端1的距离与杆长的比值; Fdof---欲求影响线的内力自由度(局部坐标系),1为轴力,2为剪力,3为弯矩.说明:1.计算结构的内力和位移时,仅输入1(或及2),3(或及4),5,6,7,8 项;2.当单元的抗拉刚度(EA)或抗弯刚度(EI)为无穷大时,则分别填-1;3.当斜杆单元作用沿水平线的均布荷载时,需按合力相等的原则,变换成沿杆轴线分布的均布荷载输入,荷载类型码仍为3(见例5)..上机操作步骤1.双击桌面上的"求解器"图标,再单击"求解器"的封面进入使用状态;2.键入数椐文件名(如TITLE,XXXX),逐行输入数椐(也可用命令方式输入);3.将数椐文件存盘单击桌面上方的"文件",在文件菜单中点"保存"或"另存为",键入文件名,点"确定";4.再单击"文件",在文件菜单中点"退出";5.见提示"?此命令将结束本次SM Solver!"点"取消"或'确定",重新进入SM Solver;6.单击"文件",在文件菜单中点"打开";7.点所要运行的数椐文件名,并单击"确定";8.单击桌面下方的"观览器"图标,(桌面上显示结构计算简图的形状),并单击"最大化"按钮,将图形放大;9.单击桌面上方的"标注",在"标注"菜单中点所要显示的参数;(如无误,则进行下一步,若有误,则进行修改)10.单击"观览器"图标,点桌面上方的"求解";11.在"求解"菜单中,点所要计算的内容(如内力计算、位移计算等),即可显示计算结果(如各杆杆端的内力或位移,对照结构的单元编号或结点编号阅读);12.单击所要显示的内力类型(轴力、剪力、弯矩)及显示对象(如"结构"或"单元");13.单击"观览器"图标,则显示出内力图或位移图;14.重复单击"观览器"图标,即可选定和显示不同的内力图;15.逐层单击标题栏右边的"关闭"按钮,当显示:"此命令将结束本次SM Solver的运行"或提示"结力求解器!Overflow"时,则点"确定"退出..计算例题例1 求图示刚架的内力.各杆的 EA=3.12X10 KN, EI=4.16X10KN-M.TITLE,AAA-1N,1,0,0N,2,4,0N,3,0,4N,4,4,4E,1,3,1,1,1,1,1,0E,3,4,1,1,0,1,1,1E,4,2,1,1,1,1,1,1NSUPT,1,6,0,0,0,0NSUPT,2,6,0,0,0,0ECHAR,1,3,3.12E+06,4.16E+04NLOAD,3,1,30,0ELOAD,1,3,20,0,1,90例2 求图示组合结构的内力.设各杆的 EA = EI = 1.TITLE,AAA-2N,1,0,0 NSUPT,1,2,-90,0,0N,2,2,0 NSUPT,5,1,0,0N,3,4,0 ECHAR,1,9,1,1N,4,6,0 ELOAD,1,3,1,0,1,90N,5,8,0 ELOAD,2,3,1,0,1,90 N,6,2,-2 ELOAD,3,3,1,0,1,90 N,7,6,-2 ELOAD,4,3,1,0,1,90 E,1,2,1,1,0,1,1,1E,2,3,1,1,1,1,1,0E,3,4,1,1,0,1,1,1E,4,5,1,1,1,1,1,0E,6,7,1,1,0,1,1,0E,6,2,1,1,0,1,1,0E,7,4,1,1,0,1,1,0E,6,1,1,1,0,1,1,0E,7,5,1,1,0,1,1,0例3.求图示桁架各杆的轴力.TITLE,,AAA-3N,1,1,0NGEN,4,1,1,1,1,1,0NGEN,1,5,1,5,1,0,1E,1,2,1,1,0,1,1,0EGEN,3,1,1,1EGEN,1,1,4,5E,6,1,1,1,0,1,1,0EGEN,4,9,9,1E,1,7,1,1,0,1,1,0E,1,8,1,1,0,1,1,0E,8,5,1,1,0,1,1,0E,5,9,1,1,0,1,1,0NSUPT,1,2,-90,0,0NSUPT,5,1,0,0NLOAD,8,1,1,-90NLOAD,9,-1,2,-90(注:此题系静定结构,其内力与材料性质无关,故可不输入ECHAR项)例4.求图示桁架的轴力.提示:支座约束和结点荷载信息为NSUPT,1,2,-90,0,0NSUPT,2,1,0,0NLOAD,7,1,8,-90NLOAD,8,1,4,180NLOAD,5,1,4,180例5.求图示三铰刚架的内力.提示:支座约束及斜杆单元的荷载信息为NSUPT,1,2,-90,0,0NSUPT,2,2,0,0,0ELOAD,2,3,9.48682596,0,1,71.565注:将沿水平线均布荷载(q)变换成沿杆轴线的均布荷载(q ) 即q =qcos =10X6 / 40 = 9.48682596例6.求图示刚架的内力.设EI=1.TITLE,AAA-6N,1,0,0N,2,4,0N,3,8,0N,4,4,-4E,1,2,1,1,1,1,1,1E,2,3,1,1,1,1,0,1E,4,2,1,1,0,1,1,1NSUPT,1,6,-90,0,0,0NSUPT,3,5,0,0,0NSUPT,4,4,90,0,0ECHAR,1,1,-1,1ECHAR,2,2,-1,2ECHAR,3,3,-1,1ELOAD,1,3,30,0,1,90ELOAD,2,1,50,0.5,90(注:取EA= ,填-1)例7.求图示梁的内力和位移 .EI=5X10 KN-M .TITLE,AAA-7N,1,0,0N,2,6,0N,3,7.5,0E,1,2,1,1,0,1,1,1E,2,3,1,1,1,0,0,0NSUPT,1,3,0,0NSUPT,2,1,0,0ECHAR,1 2 -1,5E+04ELOAD,2,3,16,0,1,90ELOAD,2,1,20,1,90例8.求图示铰接排架的内力.EI = 1, EI = 6(设横梁的 EI=1,柱子的 EA= )TITLE,AAA-8N,1,0,0 NSUPT,1,6,0,0,0,0 N,2,6,0 NSUPT,2,6,0,0,0,0 N,3,16,0 NSUPT,3,6,0,0,0,0 N,4,0,6 ECHAR,1,1,-1,1N,5,6,6 ECHAR,2,4,-1,6N,6,6,7 ECHAR,5,6,-1,1N,7,6,10 ECHAR,7,8,-1,1N,8,16,10 ELOAD,6,1,20,1/3,90N,9,16,7E,1,4,1,1,1,1,1,0E,2,5,1,1,1,1,1,1E,3,9,1,1,1,1,1,1E,5,6,1,1,1,1,1,1E,6,7,1,1,1,1,1,0E,9,8,1,1,1,1,1,0E,4,5,1,1,0,1,1,0E,7,8,1,1,0,1,1,0例9.计算图示两层刚架的自振频率和主振型横梁的均布质量m = m = 15X10 kg/m 柱子的抗弯刚度 EI =1X10 kn.m设EA =TITLE,AAA-9N,1,0,0N,2,4,0N,3,0,3N,4,4,3N,5,0,6N,6,4,6E,1,3,1,1,1,1,1,1E,3,5,1,1,1,1,1,1E,2,4,1,1,1,1,1,1E,4,6,1,1,1,1,1,1E,3,4,1,1,1,1,1,1E,5,6,1,1,1,1,1,1NSUPT,1,6,0,0,0,0NSUPT,2,6,0,0,0,0ECHAR,1,4,-1,1E+08,1E-08ECHAR,5,6,-1,-1,1.5E+04FREQ,2,1,0.0005(注:柱子的质量不能填0,可填一个很小的数,如10 )例10.对图示两跨四层框架结构,分别计算竖向荷载和水平荷载作用下的内力.各杆的EA、EI值见下表:框架梁柱计算参数表截面弹性模量惯性矩 EA EI构件 A=bXh(m ) E(kn/m ) I(m ) (kn) (kn-m )底层 0.25xX0.5 3X10 0.521X10 0.375X10 1.563X10梁其它层 0.25X0.5 2.8X10 0.521X10 0.350X10 1.459X10底边柱 0.4X0.4 3X10 0.213X10 0.480X10 0.639X10 层中柱 0.45X0.45 3X10 0.342X10 0.608X10 1.026X10柱其边柱 0.4X0.4 2.8X10 0.213X10 0.448X10 0.596X10它层中柱 0.45X0.45 2.8X10 0.342X10 0.567X10 0.958X10TITLE,AAA-10N,1,0,0 水平荷载作用N,2,5.0,0 NLOAD,4,1,8.05,0N,3,10.0,0 NLOAD,7,1,11.17,0NGEN,1,3,1,3,1,0,4.5 NLOAD,10,1,15.20,0NGEN,3,3,4,6,1,0,3 NLOAD,13,1,19.10,0E,1,4,1,1,1,1,1,1 竖向荷载作用EGEN,2,1,1,1 ELOAD,13,3,19.30,0,1,9EGEN,3,1,3,3 ELOAD,14,3,19.30,0,1,90 E,4,5,1,1,1,1,1,1 ELOAD,15,3,19.30,0,1,90E,5,6,1,1,1,1,1,1 ELOAD,16,3,19.30,0,1,90E,7,8,1,1,1,1,1,1 ELOAD,17,3,19.30,0,1,90EGEN,2,15,15,3 ELOAD,18,3,19.30,0,1,90E,8,9,1,1,1,1,1,1 ELOAD,19,3,19.50,0,1,90EGEN,2,18,18,3 ELOAD,20,3,19.50,0,1,90NSUPT,1,6,0,0,0,0 NLOAD,4,1,53.79,-90NSUPT,2,6,0,0,0,0 NLOAD,7,1,53.79,-90NSUPT,3,6,0,0,0,0 NLOAD,10,1,53.79,-90ECHAR,1,1,4.8E+06,6.39E+04 NLOAD,6,1,53.79,-90 ECHAR,2,2,6.08E+06,10.26E+04 NLOAD,9,1,53.79,-90ECHAR,3,3,4.8E+06,6.39E+04 NLOAD,12,1,53.79,-90 ECHAR,4,4,4.48E+06,5.96E+04 NLOAD,5,1,71.97,-90 ECHAR,6,6,4.48E+06,5.96E+04 NLOAD,8,1,71.97,-90 ECHAR,7,7,4.48E+06,5.96E+04 NLOAD,11,1,71.97,-90 ECHAR,9,9,4,48E+06,5.96E+04 NLOAD,13,1,44.08,-90 ECHAR,10,10,4.48E+06,5.96E+04 NLOAD,15,1,44.08,-90 ECHAR,12,12,4.48E+06,5.96E+04 NLOAD,14,1,50.86,-90 ECHAR,5,5,5.67E+06,9.58E+04ECHAR,8,8,5.67E+06,9.58E+04ECHAR,11,11,5.67E+06,9.58E+04ECHAR,13,14,3.75E+06,15.63E+04ECHAR,15,20,3.50E+06,14.59E+04。
结构力学求解器使用指南将《结构力学求解器、rar》解压即可使用,无需安装。
1、双击smsolver、exe。
2、在出现得页面上任意位置单击.3、出现“编辑器"与“观览器"两个图框.如果瞧不到“观览器”,则在“编辑器"里单击“查瞧”→“观览器"。
“编辑器"用于输入命令流,“观览器”用于显示图形。
4、“编辑器”里“命令”菜单用于所有命令得输入,依次输入顺序:结点→单元→位移约束(也就就是支座条件)→荷载条件→材料性质。
如果需要在图中显示尺寸,则单击命令→尺寸线.“编辑器”里“求解”菜单用于计算。
算例:如右图1、单击命令→结点,在结点对话框里输入结点坐标,先预览再应用,预览时在观览器里会出现对应得点,如果点得位置正确,再应用,应用之后编辑器里会出现刚才关于结点输入得命令流。
如果应用之后发现不正确,将光标放在编辑器里需要修改得命令行,单击命令→修改命令即可。
根据结点坐标依次输入所有结点。
输入完毕后,观览器里会显示所有输入得结点,检查无误,单击关闭,进入下一步。
2、单击命令→单元,出现单元对话框,单元连接结点为第一步结点定义时所输入得结点码,一般就是计算机自动生成得,也就就是观览器中显示得阿拉伯数字,连接结点方式按实际输入,在相应下拉按钮选择.按照原图依次输入所有单元。
输入完毕后,观览器里会显示所有输入得单元,检查无误,单击关闭,进入下一步。
3、单击命令→位移约束,出现位移约束对话框,约束类型分为结点约束与杆端约束,选择结点约束时,需要输入相应得结点支座信息,其中结点码为观览器中得阿拉伯数字编码,支座类型为对话框上方六种类型,按照实际类型选择相应得数字,支座性质分为刚性与弹性,一般选择刚性,弹性支座就是指弹簧之类刚度为有限值得支座。
支座方向从下拉按钮中选择,0度表示与对话框上方支座类型图示方向相同,逆时针转为正值方向,(水平、竖向、转角)位移为实际支座移动值。
结构力学求解器 V2.0.2使用说明书把繁琐交给求解器,我们留下创造力结构力学求解器(Structural Mechanics Solver,简称SM Solver)是一个面向教师、学生以及工程技术人员的计算机辅助分析计算软件,其求解内容包括了二维平面结构(体系)的几何组成、静定、超静定、位移、内力、影响线、自由振动、弹性稳定、极限荷载等经典结构力学课程中所涉及的一系列问题,全部采用精确算法给出精确解答。
本软件界面方便友好、内容体系完整、功能完备通用,可供教师拟题、改题、演练,供学生作题、解题、研习,供工程技术人员设计、计算、验算之用。
也是一个作图和演示的工具。
SM Solver的操作方法与主要功能简介如下:1、在桌面上点击图标:2、再点击图标:3、同时弹出“观览器”与“编辑器”4、点击观览器中“查看/颜色”,弹出“调色板”5、在调色板中,选择“暂时采用黑白色”并“确定”,观览器背景变成白色。
6、在编辑器的“命令”下拉菜单中,依次:(1)点击“问题定义”,为文件命名;(2)点击“结点”,为问题确定全部结点坐标;(3)点击“单元”,确定各单元的链接方式;(4)点击“位移约束”,为结构加上相应约束;(此时在“编辑器”中的“求解”下拉菜单中,点击“几何组成”,可进行自动求解;点击“几何构造”,可得到智能求解结果。
)(5)点击“荷载条件”,给结构加上外力;(此时在“编辑器”中的“求解”下拉菜单中,点击“内力计算”,可在“观览器”中显示静定结构的内力图)(6)点击“材料性质”,输入各单元的拉压刚度EA与弯曲刚度EI;(此时在“编辑器”中的“求解”下拉菜单中,点击“内力计算”,可得静定或超静定结构的内力图;点击“位移计算”,可得静定或超静定结构的位移图。
)(7)点击“其它参数/影响线”,选择影响线的类型与截面位置;(此时在“编辑器”中的“求解”下拉菜单中,点击“影响线”,在“观览器”中可得静定或超静定结构的影响线)。
结构力学求解器(使用指南)结构力学求解器(SM Solver of Windows)是一个关于结构力学阐发计算的计算机软件,其功能包含求解平面杆件结构(体系)的几何组成、静定和超静定结构的内力、位移,影响线、自由振动的自振频率和振型,以及弹性稳定等结构力学课程中所涉及的绝年夜部分问题.对几何可变体系可作静态或静态显示机构模态;能绘制结构内力图和位移图;能静态或静态显示结构自由振动的各阶振型和弹性稳定阐发的失稳模态;能绘制结构的影响线图.该软件的版本为V1.5.清华年夜学土木系研制.高教出版社刊行.一.运行环境Windows 98/NT. 8M内存. 2M硬盘空间.二.装机与运行将软件光盘置入光驱,在Windows环境下运行光盘上的SMsetup.exe,然后按提示操纵即可完成装机.装机完成后,桌面上将呈现一个名为"求解器"的图标.双击桌面上的"求解器"图标,再单击软件的封面,即可使用该求解器.三.输入数椐先对结构的结点及单位进行编码,然后按以下诸项输入数椐:1.结点界说N,Nn,x,yNn结点编码;x结点的x 坐标;y结点的y 坐标.结构整体坐标系为xoy,一般取结构左下支座结点为坐标原点(0,0).2.结点生成(即成批输入结点坐标) NGEN,Ngen,Nincr,N1,N2,N12incr,Dx,DYNgen结点生成的次数;Nincr每次生成的结点码增量;N1、N2基础结点规模;N12incr基础结点的编码增量;Dx,DY生成结点的x ,y坐标增量.3.单位界说E,N1,N2[,DOF11,DOF12,DOF1 3,DOF21,DOF22,DOF23]N1,N2单位两真个结点码;以下连接方法:1为连接,0为不连接;DOF11,DOF12辨别为单位在杆端1处的x、y标的目的自由度的连接方法,缺省值=1;DOF13单位在杆端1处的转角标的目的自由度的连接方法,缺省值=0;DOF21,DOF22辨别为单位在杆端2处的x、y标的目的自由度的连接方法,缺省值=1;DOF23单位在杆端2处的转角标的目的自由度的连接方法,缺省值=0.4.单位生成(即成批输入单位两真个连接方法)EGEN,Ngen,E1,E2,NincrEgen生成次数;E1,E2基础单位规模;Nincr生成中单位两端点对应的结点码增量.5.支座约束界说NSUPT,Sn,Stype,Sdir,[,Sdisx,Sdisy,SdisR]Sn支座的结点码;Stype支座类型码;Sdir支座标的目的,以图示标的目的为零,绕结点逆时针旋转为正;Sdisxx标的目的的支座位移,缺省值=0;Sdisyy标的目的的支座位移,缺省值=0;SdisR转角标的目的的支座位移,缺省值=0.以上(1)~(6)为支座类型码.6.单位资料性质ECHAR,ElemStart,ElemEnd,EA,EI,mElemStart单位起始码;ElemEnd单位终止码;EA,EI辨别为单位的抗拉和抗弯刚度;m单位的均布质量(kg/m).7.结点荷载NLOAD,Ln,Ltype,Lsize[,Ldir] Ln荷载作用的结点码;Ltype荷载类型;Ltype=1(1),集中荷载,指向(叛变)结点;Ltype=2(2),逆时(顺时)针标的目的的集中力矩;Lsize荷载年夜小(kn,knm);Ldir荷载标的目的(度),仅当Ltype=1或1时入,缺省值=0 .说明:竖向集中力,作用在结点上方时,取=90 ,反之,取=90 ;水平集中力,作用在结点左方时,取=0 ,反之,取=180 .8.单位荷载ELOAD,Ln,Ltype,Lsize1[,Lpos1[Lpos2[,Ldir]]]Ln荷载作用的单位码;Ltype荷载类型;Ltype=1(1),集中荷载,指向(叛变)单位;Ltype=2(2),逆时(顺时)针标的目的的集中力矩;Ltype=3(3),均布荷载,指向(叛变)单位;Lsize1荷载年夜小;Lpos1荷载起点至单位杆端1的距离与单位杆长的比值,缺省值=0;Lpos2荷载终点至单位杆端1的距离与单位杆长的比值,缺省值=1;(仅对均布荷载输入Lpos2)Ldir荷载标的目的(度),仅当Ltype=1,3或1,3时输入,缺省值=0.(注:按局部坐标系界说,其角度以逆时针标的目的为正)9.频率计算参数FREQ,Nfreq,FreqStart,Tol Nfreq欲求的频率数目;FreqStart频率起始阶数;Tol精度误差限,如0.0005.10.影响线参数IL,LoadDOF,En,pos,FdofLoadDOF单位荷载的标的目的(整体坐标系):1为水平,2为竖直,3为转角;En单位码;pos单位上截面位置:距杆端1的距离与杆长的比值;Fdof欲求影响线的内力自由度(局部坐标系),1为轴力,2为剪力,3为弯矩.说明:1.计算结构的内力和位移时,仅输入1(或及2),3(或及4),5,6,7,8 项;2.当单位的抗拉刚度(EA)或抗弯刚度(EI)为无穷年夜时,则辨别填1;3.当斜杆单位作用沿水平线的均布荷载时,需按合力相等的原则,变换成沿杆轴线散布的均布荷载输入,荷载类型码仍为3(见例5).四.上机操纵步调1.双击桌面上的"求解器"图标,再单击"求解器"的封面进入使用状态;2.键入数椐文件名(如TITLE,XXXX),逐行输入数椐(也可用命令方法输入);3.将数椐文件存盘单击桌面上方的"文件",在文件菜单中点"保管"或"另存为",键入文件名,点"确定";4.再单击"文件",在文件菜单中点"退出";5.见提示"?此命令将结束本次SM Solver!"点"取消"或'确定",重新进入SM Solver;6.单击"文件",在文件菜单中点"掀开";7.点所要运行的数椐文件名,并单击"确定";8.单击桌面下方的"观览器"图标,(桌面上显示结构计算简图的形状),并单击"最年夜化"按钮,将图形放年夜;9.单击桌面上方的"标注",在"标注"菜单中点所要显示的参数;(如无误,则进行下一步,若有误,则进行修改)10.单击"观览器"图标,点桌面上方的"求解";11.在"求解"菜单中,点所要计算的内容(如内力计算、位移计算等),即可显示计算结果(如各杆杆真个内力或位移,对比结构的单位编号或结点编号阅读);12.单击所要显示的内力类型(轴力、剪力、弯矩)及显示对象(如"结构"或"单位");13.单击"观览器"图标,则显示出内力图或位移图;14.重复单击"观览器"图标,即可选定和显示不合的内力图;15.逐层单击题目栏右边的"关闭"按钮,当显示:"此命令将结束本次SMSolver的运行"或提示"结力求解器!Overflow"时,则点"确定"退出.五.计算例题例1 求图示刚架的内力.各杆的EA=3.12X10 KN, EI=4.16X10KNM.TITLE,AAA1N,1,0,0N,2,4,0N,3,0,4N,4,4,4E,1,3,1,1,1,1,1,0E,3,4,1,1,0,1,1,1E,4,2,1,1,1,1,1,1NSUPT,1,6,0,0,0,0NSUPT,2,6,0,0,0,0ECHAR,1,3,3.12E+06,4.16E+04NLOAD,3,1,30,0ELOAD,1,3,20,0,1,90例2 求图示组合结构的内力.设各杆的EA = EI = 1.TITLE,AAA2 N,1,0,0 NSUPT,1,2,90,0,0N,2,2,0 NSUPT,5,1,0,0N,3,4,0 ECHAR,1,9,1,1 N,4,6,0 ELOAD,1,3,1,0,1,90 N,5,8,0 ELOAD,2,3,1,0,1,90N,6,2,2 ELOAD,3,3,1,0,1,90 N,7,6,2 ELOAD,4,3,1,0,1,90 E,1,2,1,1,0,1,1,1E,2,3,1,1,1,1,1,0E,3,4,1,1,0,1,1,1E,4,5,1,1,1,1,1,0E,6,7,1,1,0,1,1,0E,6,2,1,1,0,1,1,0E,7,4,1,1,0,1,1,0E,6,1,1,1,0,1,1,0E,7,5,1,1,0,1,1,0例3.求图示桁架各杆的轴力.TITLE,,AAA3N,1,1,0NGEN,4,1,1,1,1,1,0 NGEN,1,5,1,5,1,0,1 E,1,2,1,1,0,1,1,0EGEN,3,1,1,1EGEN,1,1,4,5 E,6,1,1,1,0,1,1,0EGEN,4,9,9,1 E,1,7,1,1,0,1,1,0 E,1,8,1,1,0,1,1,0 E,8,5,1,1,0,1,1,0 E,5,9,1,1,0,1,1,0 NSUPT,1,2,90,0,0 NSUPT,5,1,0,0NLOAD,8,1,1,90NLOAD,9,1,2,90(注:此题系静定结构,其内力与资料性质无关,故可不输入ECHAR项)例4.求图示桁架的轴力.提示:支座约束和结点荷载信息为NSUPT,1,2,90,0,0NSUPT,2,1,0,0NLOAD,7,1,8,90NLOAD,8,1,4,180NLOAD,5,1,4,180三铰刚架的内力.提示:支座约束及斜杆单位的荷载信息为NSUPT,1,2,90,0,0NSUPT,2,2,0,0,0 ELOAD,2,3,9.48682596,0,1,71.565注:将沿水平线均布荷载(q)变换成沿杆轴线的均布荷载(q )即q =qcos =10X6 / 40= 9.48682596刚架的内力.设EI=1.TITLE,AAA6N,1,0,0N,2,4,0N,3,8,0N,4,4,4E,1,2,1,1,1,1,1,1E,2,3,1,1,1,1,0,1E,4,2,1,1,0,1,1,1NSUPT,1,6,90,0,0,0NSUPT,3,5,0,0,0NSUPT,4,4,90,0,0ECHAR,1,1,1,1ECHAR,2,2,1,2ECHAR,3,3,1,1ELOAD,1,3,30,0,1,90ELOAD,2,1,50,0.5,90(注:取EA= ,填1)例7.求图示梁的内力和位移.EI=5X10KNM .TITLE,AAA7N,1,0,0N,2,6,0N,3,7.5,0E,1,2,1,1,0,1,1,1E,2,3,1,1,1,0,0,0NSUPT,1,3,0,0NSUPT,2,1,0,0 ECHAR,1 2 1,5E+04 ELOAD,2,3,16,0,1,90 ELOAD,2,1,20,1,90例8.求图示铰接排架的内力.EI = 1, EI = 6(设横梁的EI=1,柱子的EA= )TITLE,AAA8N,1,0,0 NSUPT,1,6,0,0,0,0N,2,6,0NSUPT,2,6,0,0,0,0N,3,16,0 NSUPT,3,6,0,0,0,0N,4,0,6 ECHAR,1,1,1,1 N,5,6,6 ECHAR,2,4,1,6 N,6,6,7 ECHAR,5,6,1,1N,7,6,10ECHAR,7,8,1,1N,8,16,10 ELOAD,6,1,20,1/3,90N,9,16,7E,1,4,1,1,1,1,1,0E,2,5,1,1,1,1,1,1E,3,9,1,1,1,1,1,1E,5,6,1,1,1,1,1,1E,6,7,1,1,1,1,1,0E,9,8,1,1,1,1,1,0E,4,5,1,1,0,1,1,0E,7,8,1,1,0,1,1,0例9.计算图示两层刚架的自振频率和主振型横梁的均布质量m =m = 15X10 kg/m柱子的抗弯刚度EI=1X10 kn.m设EA =TITLE,AAA9N,1,0,0N,2,4,0N,3,0,3N,4,4,3N,5,0,6N,6,4,6E,1,3,1,1,1,1,1,1 E,3,5,1,1,1,1,1,1 E,2,4,1,1,1,1,1,1 E,4,6,1,1,1,1,1,1 E,3,4,1,1,1,1,1,1 E,5,6,1,1,1,1,1,1 NSUPT,1,6,0,0,0,0 NSUPT,2,6,0,0,0,0ECHAR,1,4,1,1E+08,1E08 ECHAR,5,6,1,1,1.5E+04FREQ,2,1,0.0005(注:柱子的质量不克不及填0,可填一个很小的数,如10 )例10.对图示两跨四层框架结构,辨别计算竖向荷载和水平荷载作用下的内力.各杆的EA、EI值见下表:框架梁柱计算参数表截面弹性模量惯性矩EA EI构件A=bXh(m ) E(kn/m ) I(m ) (kn) (knm )底层0.25xX0.5 3X10 0.521X10 0.375X101.563X10梁其它层0.25X0.5 2.8X10 0.521X10 0.350X101.459X10底边柱0.4X0.4 3X10 0.213X100.480X10 0.639X10层中柱0.45X0.45 3X10 0.342X10 0.608X101.026X10柱其边柱0.4X0.4 2.8X10 0.213X10 0.448X100.596X10它层中柱0.45X0.45 2.8X10 0.342X10 0.567X100.958X10TITLE,AAA10 N,1,0,0 水平荷载作用N,2,5.0,0 NLOAD,4,1,8.05,0N,3,10.0,0NLOAD,7,1,11.17,0NGEN,1,3,1,3,1,0,4.5 NLOAD,10,1,15.20,0NGEN,3,3,4,6,1,0,3 NLOAD,13,1,19.10,0E,1,4,1,1,1,1,1,1 竖向荷载作用EGEN,2,1,1,1 ELOAD,13,3,19.30,0,1,9EGEN,3,1,3,3 ELOAD,14,3,19.30,0,1,90E,4,5,1,1,1,1,1,1 ELOAD,15,3,19.30,0,1,90E,5,6,1,1,1,1,1,1 ELOAD,16,3,19.30,0,1,90E,7,8,1,1,1,1,1,1 ELOAD,17,3,19.30,0,1,90EGEN,2,15,15,3 ELOAD,18,3,19.30,0,1,90E,8,9,1,1,1,1,1,1 ELOAD,19,3,19.50,0,1,90EGEN,2,18,18,3 ELOAD,20,3,19.50,0,1,90 NSUPT,1,6,0,0,0,0 NLOAD,4,1,53.79,90NSUPT,2,6,0,0,0,0 NLOAD,7,1,53.79,90NSUPT,3,6,0,0,0,0 NLOAD,10,1,53.79,90 ECHAR,1,1,4.8E+06,6.39E+04 NLOAD,6,1,53.79,90 ECHAR,2,2,6.08E+06,10.26E +04 NLOAD,9,1,53.79,90 ECHAR,3,3,4.8E+06,6.39E+0 4 NLOAD,12,1,53.79,90ECHAR,4,4,4.48E+06,5.96E+ 04 NLOAD,5,1,71.97,90ECHAR,6,6,4.48E+06,5.96E+ 04 NLOAD,8,1,71.97,90ECHAR,7,7,4.48E+06,5.96E+ 04 NLOAD,11,1,71.97,90 ECHAR,9,9,4,48E+06,5.96E+ 04 NLOAD,13,1,44.08,90ECHAR,10,10,4.48E+06,5.96 E+04 NLOAD,15,1,44.08,90ECHAR,12,12,4.48E+06,5.96 E+04 NLOAD,14,1,50.86,90 ECHAR,5,5,5.67E+06,9.58E+04 ECHAR,8,8,5.67E+06,9.58E+04 ECHAR,11,11,5.67E+06,9.58E+04 ECHAR,13,14,3.75E+06,15.63E+04 ECHAR,15,20,3.50E+06,14.5创作:欧阳计时间:2021.02.11 创作:欧阳计时间:2021.02.11。
一.输入结构体系结点,1,0,0结点,2,0,1结点,3,1,1结点,4,1,0结点,5,1,2结点,6,2.5,0结点,7,2.5,2.5单元,1,2,1,1,0,1,1,1 单元,2,3,1,1,1,1,1,0 单元,4,3,1,1,0,1,1,1 单元,3,5,1,1,1,1,1,1 单元,5,7,1,1,1,1,1,1 单元,6,7,1,1,1,1,1,0 结点支承,1,4,0,0,0 结点支承,4,4,0,0,0 结点支承,6,6,0,0,0,0END1、定义节点点击,或者使用“命令”菜单下的“节点”:定义----预览---应用三个数字分别表示“结点数和坐标”2、定义单元点击,或者使用“命令”菜单下的“单元”定义----预览---应用此处的3点与2、4、5都有连接,所以在杆端的连接方式要分别注意57和67对应的7点可以是“57刚接刚接”“67刚接铰接”也可以是“57刚接铰接”“67刚接铰接”3、显示单元方向点击“显示”菜单下的“单元方向”4、定义节点支撑点击或者是“命令”菜单下的“位移约束”指导学生分析“支座方向”5、结束当前命令命令菜单---问题定义----结束当前问题----确定出现end二,几何组成此题注意1节点支撑的方向结点,1,0,0结点,2,0.4,0结点,3,0.6,0结点,4,1,0结点,5,0.2,0.5结点,6,0.8,0.5结点,7,0.35,0.3结点,8,0.65,0.3单元,1,2,1,1,0,1,1,0单元,2,3,1,1,0,1,1,0单元,3,4,1,1,0,1,1,0单元,1,5,1,1,0,1,1,1单元,5,6,1,1,1,1,1,1单元,6,4,1,1,1,1,1,0单元,2,7,1,1,0,1,1,0单元,7,5,1,1,0,1,1,0单元,8,6,1,1,0,1,1,0单元,3,8,1,1,0,1,1,0单元,7,8,1,1,0,1,1,0结点支承,1,2,-90,0,0结点支承,4,1,0,0END1、几何组成的自动求解点击“求解菜单”----“几何组成”点击“静态显示”点击“动态显示”2、智能求解点击“求解菜单”----“几何构造”----“计算”学生分析:此结构怎样改成几何不变体系,是否可以在2点或者3点加一个支座三、静定结构计算(求弯矩图、轴力图、剪力图、支座反力)结点,1,0,0结点,5,8,0结点填充,1,5,3,2,1结点生成,1,4,2,4,1,0,-1.5单元,1,2,1,1,0,1,1,1单元,2,3,1,1,1,1,1,0单元,3,4,1,1,0,1,1,1单元,4,5,1,1,1,1,1,0单元,2,6,1,1,0,1,1,1单元,6,7,1,1,1,1,1,0单元,7,8,1,1,0,1,1,1单元,8,4,1,1,1,1,1,0结点支承,1,1,0,0结点支承,7,3,0,0,0结点支承,5,1,0,0单元荷载,1,1,1,1/2,90单元荷载,4,1,1,1/2,901、节点填充、结点生成定义结点填充结点生成(注意结点码增量,码增量)2、输入单元荷载点击单元荷载,1,1,1,1/2,90单元荷载,4,1,1,1/2,90点击“标注”-----“均布质量”3、弯矩图,轴力图,剪力图菜单“求解”----“内力计算”点击“结构”或者“单元”分别出现整体弯矩图和单根杆件的弯矩图点击可以把图形比例扩大或者缩小同理可以得出剪力图和弯矩图点击可以计算出每根杆件的内力4、支座反力计算点击出现以下界面点击“约束反力值”和“显示”可以计算出约束反力点击“输出”会计算所有杆件的内力表和所有支座反力表四、桁架结构求内力点击“求解”---“截面法”此命令只适合桁架结构,不适合梁、刚架、组合结构都不符合新教程习题2-2新教程习题4-2此题不需要用截面法求解直接点击“求解”---“几何组成”只有是几何不变才可以计算内力“求解”---“内力计算”---轴力---单元(或结构)---支座反力---输出,就可以得到轴力表格组合结构内力计算4-5直接点击“求解”---“几何组成”只有是几何不变才可以计算内力点击“求解”—“组合结构”可以用“图文解”和“文本解”分别解题五、简单操作技巧1、“单步显示”,能够非常直接的显示每一个步骤2、单行命令错误“删除单行命令”----点击“回车”,把光标放到需要修改的位置进行修改3、文本输入:绘出杆件长度、标注出荷载类型荷载、大小、荷载单位,EI、EA等等数值六、均布荷载的方向七、使用变量和算术表达式2、3、变量定义,L=2,H=L/2结点,1,0,0结点,2,0,H结点,3,L,H结点,4,L,0单元,1,2,1,1,1,1,1,1单元,2,3,1,1,1,1,1,1单元,3,4,1,1,1,1,1,1结点支承,1,6,0,0,0,0结点支承,4,6,0,0,0,0单元荷载,1,3,1,0,1,90变量定义,E=2.6e5,A=0.4*0.6,I=0.4*0.6**3变量定义,EA=E*A,EI=E*I单元材料性质,1,3,EA,EI,0,0,-1点击“标注”—抗压刚度---“抗弯刚度”4、求内力(弯矩、轴力、剪力和支座反力如前所示)5、位移计算点击“求解”---位移计算---结构---或者单元6、覆盖命令八、添加尺寸和输入文本点击“命令”---“尺寸线”用老结构力学习题7-6-1来标注也可以直接用鼠标点击图形中的位置,再调整标注进行从命令菜单中---文本九、简单公式的输入需要点击“公式”无需点击“公式”4F P {Eq:4F_P}十、:影响线结点填充,1,5,3,2,1结点生成,1,4,2,4,1,0,-1.5单元,1,2,1,1,0,1,1,1单元,2,3,1,1,1,1,1,0单元,3,4,1,1,0,1,1,1单元,4,5,1,1,1,1,1,0单元,2,6,1,1,0,1,1,1单元,6,7,1,1,1,1,1,0单元,7,8,1,1,0,1,1,1单元,8,4,1,1,1,1,1,0结点支承,1,1,0,0结点支承,7,3,0,0,0结点支承,5,1,0,0输入影响线参数点击“命令”---“其他参数”---“影响线”---“应用”点击“求解”---“影响线”分别求解1、2、3、4截面中点的弯矩影响线修改参数光标放在命令行的行末尾然后点击出现和前面一样的影响线参数菜单把“弯矩”改成“剪力”,再点击“”然后点击“求解”---“影响线”---“应用”,即求出剪力影响线十一、弯曲杆件的计算。
结构力学求解器(使用指南)结构力学求解器(SM Solver of Win dows)是一个关于结构力学分析计算的计算机软件,其功能包括求解平面杆件结构(体系)的几何组成、静定和超静定结构的内力、位移,影响线、自由振动的自振频率和振型,以及弹性稳定等结构力学课程中所涉及的绝大部分问题.对几何可变体系可作静态或动态显示机构模态;能绘制结构内力图和位移图;能静态或动态显示结构自由振动的各阶振型和弹性稳定分析的失稳模态;能绘制结构的影响线图.该软件的版本为V1.5.清华大学土木系研制.高教出版社发行.Win dows 9 8 / NT. 8 M 内存. 2 M硬盘空间将软件光盘置入光驱,在Win dows环境下运行光盘上的SMsetup.exe,后按提示操作即可完成装机.装机完成后,桌面上将出现一个名为”求解器”的图标.击桌面上的"求解器"图标,再单击软件的封面,便可使用该求解器.三输入数据先对结构的结点及单元进行编码,然后按以下诸项输入数据:1 . 结占八疋义N , N n 5x , yN n - - - 结占八、、编码;x - - - 结占八、的x 坐标;y - - -结占八、的y 坐标.结构整体坐标系为xoy, •般取结构左下支座结点为坐标原点(0,0).2 .结点生成(即成批输入结点坐标)NGEN, Ng e n, Ni n c r , N 1 , N2, N12i n c r , Dx , DY N g e n 结点生成的次数N i n c r - - - 每次生成的结点码增量;N 1 、N 2 --- 基础结点范围;N 1 2 in c r - --基础结占八、、的编码增吕-量;D x , DY- --生成结点的x ,y 坐标增量.3 . 单元定义E, N1 , N2[ , D0F11, D0F12, D0F13, D0F21, DOF22, DOF23]N 1 , N 2 ---单元两端的结点码;以下连接方式:1 为连接,0 为不连接; DOF11QOF12---分别为单元在杆端1处的x、y方向自由度的连接方式,缺省值= 1 ;DOF13---单元在杆端1处的转角方向自由度的连接方式,缺省值=0;DOF21QOF22---分别为单元在杆端2处的x、y方向自由度的连接方式,缺省值= 1 ;N g e n 结点生成的次数DOF23---单元在杆端2处的转角方向自由度的连接方式,缺省值=0.4 .单元生成(即成批输入单元两端的连接方式)EGEN, N g e n, E 1 , E 2 , ,N i n c rE g e n - - - 生成次数;E 1 , E 2 --- 基础单元范围;N i n c r --- 生成中单元两端点对应的结点码增量.NSUPT, Sn, Stype, Sdi r , [ , Sdi s x, Sdi s y , Sdi sR]S n --- 支座的结点码;S t y p e --- 支座类型码;Sdi r ---支座方向,以图示方向为零,绕结点逆时针旋转为正;Sdisx---x 方向的支座位移,缺省值=0;S d i s y - - - y 方向的支座位移,缺省值=0;S d i s R ----------- 转角方向的支座位移,缺省值=0.以上(1 )(6 )为支座类型码6 . 单元材料性质E CH AR, E l e m S t a r t ,E l e m E n d , E A , E I , mE l e m S t a r t - - -单元起始码5E l e m E n d - 单元终止码5E A , El ------------- 分别为单元的抗拉和抗弯刚度的均布质量(结点荷载N L O A D , Ln Ltype, L s i z e [荷载作用的结点码L t y p e 荷载类型Ltype=1( - 1),集中荷载,指向(背离)结点;Lt y p e = 2 ( - 2 ),逆时(顺时)针方向的集中力矩;L s i z e ---荷载大小(kn, kn-m);Ldir--- 荷载方向(度),仅当Ltype=1 或-1时入,缺省值=0 . 说明:竖向集中力,作用在结点上方时,取=-90 ,反之,取=90 ;水平集中力,作用在结点左方时,取=0 ,反之,取=180 .8 . 单元荷载ELOAD, Ln, Lt y pe, Ls i z e1[ , Lpos1 [ Lpos2[ , Ldi r]]]Ln-- - 荷载作用的单元码;L t y p e - - - 荷载类型;L t y p e = 1 ( - 1 ),集中荷载,指向(背离)单元;Lt y p e = 2 ( 2 ),逆时(顺时)针方向的集中力矩;Ltype = 3(-3),均布荷载,指向(背离)单元;Lposl---荷载起点至单元杆端1的距离与单元杆长的比值,缺省值=0; Lpos2---荷载终点至单元杆端1的距离与单元杆长的比值,缺省值=1;(仅对均布荷载输入L p o s 2 )Ldir--- 荷载方向(度),仅当Ltype=1,3 或-1,-3 时输入,缺省值=0.(注:按局部坐标系定义,其角度以逆时针方向为正)频率计算参数FREQ, N f r e q F r e q S t a r t欲求的频率数目F r e q S t a r t 频率起始阶数精度误差限,如I L , LoadDOF, EnLoadDOF---单位荷载的方向(整体坐标系):1为水平,2为竖直,3为转角;E n - - - 单元码;pos ------ 单元上截面位置:距杆端1的距离与杆长的比值;Fdof---欲求影响线的内力自由度(局部坐标系),1为轴力,2为剪力,3 为弯矩.说明:1. 计算结构的内力和位移时,仅输入1(或及2),3(或及4),5,6,7,8项;2. 当单元的抗拉刚度(EA)或抗弯刚度(EI)为无穷大时,则分别填-1;3. 当斜杆单元作用沿水平线的均布荷载时,需按合力相等的原则,变换成沿杆轴线分布的均布荷载输入,荷载类型码仍为3(见例5).四上机操作步骤1. 双击桌面上的”求解器"图标,再单击"求解器”的封面进入使用状态2. 键入数据文件名(如TITLE,XXXX),逐行输入数据(也可用命令方式输入);3 . 将数据文件存盘单击桌面上方的"文件",在文件菜单中点"保存"或"另存为",键入文件名,点" 确定" ;4 .再单击"文件",在文件菜单中点"退出";5 .见提示” ?此命令将结束本次S M Sol ver!" 点"取消"或'确定",重新进入S M Solver;6 .单击"文件",在文件菜单中点"打开";7 •点所要运行的数据文件名,并单击"确定";8. 单击桌面下方的"观览器"图标,(桌面上显示结构计算简图的形状),并单击"最大化"按钮,将图形放大;9. 单击桌面上方的"标注",在"标注"菜单中点所要显示的参数;(如无误,则进行下一步,若有误,则进行修改)10. 单击"观览器"图标,点桌面上方的"求解";11. 在"求解"菜单中,点所要计算的内容(如内力计算、位移计算等),即显示计算结果(如各杆杆端的内力或位移,对照结构的单元编号或结点编阅读);12. 单击所要显示的内力类型(轴力、剪力、弯矩)及显示对象(如"结构或”单元”);13. 单击"观览器"图标,则显示出内力图或位移图;14. 重复单击"观览器"图标,即可选定和显示不同的内力图;15. 逐层单击标题栏右边的"关闭"按钮,当显示:"此命令将结束本次SMo l v e r 的运行"或提示”结力求解器! Over f I ow"时,则点”确定”退出.五计算例题例1求图示刚架的内力.各杆的EA=3.12X10 KN, EI=4.16X10 KN-M.T I TNNNNE , 1 , 3E , 3 , 4E , 4 , 2N S U P TN S U P T E C H A R , 1 , 3N L O AL E , A, 1 ,, 2 ,, 3 ,, 4 ,1,1,11,1,01,1,11,6,02,6,03 . 1 2 E + 0 6D , 3 , 1A A - 10 504 500 5 44 5 41 ,1 ,01 ,1 ,11 ,1 ,10 ,0 ,00 ,0 ,04 . 1 6 E + 043 0 ,0例2求图示组合结构的内力.设各杆的EA = EI 1.E 7 4 1 1 0 1 1TITLEAAA N , 1 , 0 ,0 N S U P T , N , 2 52 , 0 N S U N ,354 ,E C H N , 4 , 6 ,0 E L O A D , N ,5 ,8 ,0 E L O A D , N , 6 , 2 ,-2 E L O A D , N , 7 ,6 ,-2E L O A D ,1 ,2 ,- 9 0 , 0 , 0 P T , 5 , 1 , 0 , 0 A R ,1 ,9 ,1 ,11,3,1,0,1,902 ,3 , 1 , 0 ,1 , 9 0 3 , 3 , 1 ,0 ,1 : ,94,3,1,0,1,902 , 1 , 1 , 0 , 1E , 6 ,11 , 1 , 0 , 1 , 1架各杆E,5,9,1, 1,0, 1,1,0NSUPT, 1 , 2 , - 9 0 , 0 , 0NSUPT,5,1,0,0NLOAD, 8 , 1 , 1 , - 9 0NLOAD, 9,-1, 2,-90 (注:此题系静定结构,其内力与材料性质无关,故可不输入ECHAF项)例 4 . 求图示桁架的轴力.提示:支座约束和结点荷载信息为E 1 8 1 1 0 1 1 0N S U P T , 1 , 2 , - 9 0 , 0 , 0NSUPT,2, 1,0,0 NLOAD, 7, 1,8, - 90 NLOAD, 8, 1,4, 180NLOAD 5 1 4 1 8 0例 5 .求衣图示三铰刚架的内力. 提示:支座约束及斜杆单元的荷载信息为N SUP T 5 1 ,2 5- 9 0 , 0 50N S U P T1 2 , 210 , 01注:将沿水平线均布荷载(q)变换成沿杆轴线的均布荷载(q )例 6 .求E图示刚架的内力. 设 E I = 1 .T I T L E , A A A - 6N 5 1 50 50N 5 2 5 4 50N 5 3 58 50N 5 4 5 4 5- 4E , 1 5 2 , 1 , 1 , 1 , 1 ,1 ,1E , 2 1 3 , 1 , 1 , 1 , 1 ,0 ,1E , 4 , 2 , N S U P T , 1 N S U P TN S U P T ,E C H A RE C H A RE C H A R E L O A D , 1 E L O A D , 2( 注:取1 , 1 , 0 , 1,6,-90, 0 ,3,5,0,4,4,90,1 , 1 ,-,2,2,,3 , 3 ,-,3 , 3 0 , 0 , ,1 , 5 0 , 0 .E A = ,填例7 .求图示梁的内力和位移.EI=5X10 T I TLE, AAA1 , 1 ,0,00 , 00 , 01 , 1 1 , 21 , 1 1.905.90-1 )KN- M .- 7N , 1 , 0 011 N,2,6,0 NSUPT,2,6,0,0,0,0N, 3, 16,0 NSUPT,3,6,0,0,0,0N , 4 , 0N , 5 , 6N , 6 , 6N , 7 , 6 ,N , 8 , 1 6 , 1NE , 1 , 4E , 2 , 5 , 1E , 3 , 9 , 1E , 5 , 6 , 1E , 6 , 7 , 1E , 9 , 8 , 1E , 4 , 5 , 1E , 7 , 8 , 11 , 1 , - 1 , 12 , 4 , - 1 , 65 ,6 , - 1 , 17 , 8 , - 1 , 1,20, 1 / 3 , 9016,71 , 1 , 1 , 1, 01 , 1 , 1 , 1, 1 1 , 1 , 1 , 1 , 1 1 , 1 , 1 , 1 , 1 1 , 1 , 1 , 1 , 0 1 , 1 , 1 , 1 , 0 1 , 0 , 1 , 1 , 0 1 , 0 , 1 , 1 , 06 E C H A R ,6 E C H A R ,7 E C H A R , 1 0 E C H A R ,0 E L O A D , 6 , 191E , 3 , 4 ,1,1,1 1,1,1例9 .计算图示两层刚架的自振频率和主振型横梁的均布 质量 m = 柱子的抗弯刚度E设TI TLEN, 1N, 2N, 3N, 4N, 5N, 6 E , 1 , 3 , 1 5E , 3 , 5 , 1 5E , 2 , 4,15E ,4,6 , 1m = 15X10 kg/m I =1X10 k n . mEA =5AA A- 950 55 4 55 0 535 4 535 0 565 456 1 , 1 , 1 ,1 , 1 1 , 1 , 1 ,1 , 1 1 , 1 , 1 ,1 , 1 1 ,1 ,1 ,1 ,1(注:柱子的质量不能填0,可填一个很小的数,如1 0 )例10.对图示两跨四层框架结构,分别计算竖向荷载和水平荷载作用下的内力.各杆的 E A 、 E I值 见 下表:框架梁柱计算参数表截面 弹性模量 惯 性 矩E A E I构件 A=bXh(m) E( k n/m) l(m) (kn) (kn-m)E , 5 , 6 N S U P T N SU P T E C H A R , 1 E C H A R ,5 FREQ,1,1,1 ,1,6,0 ,2,6,04,-1,1 E +6 , - 1 , - 12,1,01,1,1 0,0,0 0,0,00 8 , 1 E - 0 8 1 . 5 E + 0 4 05E , 3 , 4 ,1,1,1 1,1,1底层 0. 25xX0. 5 3X1 0 0. 52 1X1 0 0. 375X1 0 1. 563X1 0梁其它层 0.25 X0.5 2.8X 10 0. 52 1X10 0. 35 0X1 0 1.459X1 0底 边柱 0. 4X0. 4 3X10 0. 21 3X10 0. 480X1 0 0. 639X10柱其 边柱 0.4 X0.4 2.8X 10 0. 21 3X10 0. 44 8X1 0 0. 59 6X10它NGEN, 1,3, 1,3, 1,0, 4. 5 NLOAD, 10,1,15.20,0T I T N ,1,N , 2 , 5 . 0 , 0 N , 3 , 1 0 . 0 , 0L E , A A,0 水平N L O A D , 4 , N L O A D , 7 ,A - 1 0荷载作用1,8.05,0 1,11.17,0NGEN,3,3,4,6,1,0,3 NLOAD, 13, 1,19. 10,0ELOAD, 13, 3, 19. 30, 0,1, 9 3 , 3 ELOAD, 14,3,19.30,0,1,90E, 4, 5, 1 , 1 , 1 , 1 , 1 , 1 ELOAD, 15, 3, 19. 3 0, 0, 1 , 90 E, 5, 6, 1 , 1 , 1 , 1 , 1 , 1 ELOAD, 16, 3, 19. 3 0, 0, 1 , 90 E, 7,8, 1 , 1 , 1 , 1 , 1 , 1ELOAD, 17, 3, 19. 3 0, 0,1 , 90EGEN, 2,15,15,3ELOAD, 18,3,19.30,0,1,90E, 8,9, 1 , 1 , 1 , 1 , 1 , 1ELOAD, 1 9, 3, 1 9. 50, 0,1 , 90EGEN, 2,18,18,3 ELOAD, 20,3,19.50,0,1,90 NSUPT, 1 , 6, 0, 0, 0, 0 NLOAD,4,1,53.79,-90 NSUPT, 2, 6, 0, 0, 0, 0 NLOAD, 7, 1, 53. 79, - 90 NSUPT, 3, 6, 0 , 0 , 0 , 0 NLOAD, 10,1,53.79,-90ECHAR, 1 , 1, 4. 8E+06, 6. 39E+04 NLOAD, 6, 1 , 5 3. 79, - 90 ECHAR, 2, 2, 6. 08E+06, 1 0. 26E+04 NLOAD, 9, 1, 53. 79, - 90 ECHAR, 3, 3, 4. 8E+06, 6. 39E+04 NLOAD, 1 2, 1, 53. 79, - 90E , 1 , 4 , 1 , 11,1, 1,1 竖向荷载作用EGE N, 2 , 1 , 1 , 1 EGEN, 3 , 1ECHAR, 4, 4,4. 48E+06, 5. 96E+04 NLOAD, 5, 1, 71. 97, -90 ECHAR, 6, 6, 4. 48E+06, 5. 96E+04 NLOAD, 8, 1, 71. 97,ECHAR, 7, 7, 4. 48E+06, 5. 96E+04 NLOAD, 11, 1,71. 97, ECHAR, 9, 9, 4, 48E+06, 5. 96E+04 NLOAD, 13,1,44. 08, ECHAR,10,10,4.48E+06,5.96E+04 NLOAD,15,1,44.08, ECHAR,12,12,4.48E+06,5.96E+04 NLOAD,14,1,50.86,E C H A R , 5 , 5 , 5 . 6 7 E + 0 6 , 9 . 5 8 E +E C H A R , 8 , 8 , 5 . 6 7 E + 0 6 , 9 . 5 8 E +E C H A R , 1 1 , 1 1 , 5 . 6 7 E + 0 6 , 9 . 5 8 E +E C H A R , 1 3 , 1 4 , 3 . 7 5 E + 0 6 , 1 5 . 6 3 E +E C H A R , 1 5 , 2 0 , 3 . 5 0 E + 0 6 , 1 4 . 5 9 E + 0 4 -90 -90 -90 -90 -90 0 4 0 4 0 4 0 4。
结构力学求解器使用指南结构力学求解器使用指南将《结构力学求解器.rar》解压即可使用,无需安装。
1. 双击smsolver.exe。
2. 在出现的页面上任意位置单击。
3. 出现“编辑器”和“观览器”两个图框。
如果看不到“观览器”,则在“编辑器”里单击“查看”→“观览器”。
“编辑器”用于输入命令流,“观览器”用于显示图形。
4. “编辑器”里“命令”菜单用于所有命令的输入,依次输入顺序:结点→单元→位移约束(也就是支座条件)→荷载条件→材料性质。
如果需要在图中显示尺寸,则单击命令→尺寸线。
“编辑器”里“求解”菜单用于计算。
算例:如右图1. 单击命令→结点,在结点对话框里输入结点坐标,先预览再应用,预览时在观览器里会出现对应的点,如果点的位置正确,再应用,应用之后编辑器里会出现刚才关于结点输入的命令流。
如果应用之后发现不正确,将光标放在编辑器里需要修改的命令行,单击命令→修改命令即可。
根据结点坐标依次输入所有结点。
输入完毕后,观览器里会显示所有输入的结点,检查无误,单击关闭,进入下一步。
2. 单击命令→单元,出现单元对话框,单元连接结点为第一步结点定义时所输入的结点码,一般是计算机自动生成的,也就是观览器中显示的阿拉伯数字,连接结点方式按实际输入,在相应下拉按钮选择。
按照原图依次输入所有单元。
输入完毕后,观览器里会显示所有输入的单元,检查无误,单击关闭,进入下一步。
3. 单击命令→位移约束,出现位移约束对话框,约束类型分为结点约束和杆端约束,选择结点约束时,需要输入相应的结点支座信息,其中结点码为观览器中的阿拉伯数字编码,支座类型为对话框上方六种类型,按照实际类型选择相应的数字,支座性质分为刚性和弹性,一般选择刚性,弹性支座是指弹簧之类刚度为有限值的支座。
支座方向从下拉按钮中选择,0度表示与对话框上方支座类型图示方向相同,逆时针转为正值方向,(水平、竖向、转角)位移为实际支座移动值。
按照原图依次输入所有支座。
结构力学求解器(使用指南)结构力学求解器(SM Solver of Windows)是一个关于结构力学分析计算的计算机软件,其功能包括求解平面杆件结构(体系)的几何组成、静定和超静定结构的内力、位移,影响线、自由振动的自振频率和振型,以及弹性稳定等结构力学课程中所涉及的绝大部分问题.对几何可变体系可作静态或动态显示机构模态;能绘制结构内力图和位移图;能静态或动态显示结构自由振动的各阶振型和弹性稳定分析的失稳模态;能绘制结构的影响线图.该软件的版本为V1.5.清华大学土木系研制.高教出版社发行.一.运行环境Windows 98/NT. 8M内存. 2M硬盘空间.二.装机与运行将软件光盘置入光驱,在Windows环境下运行光盘上的SMsetup.exe,然后按提示操作即可完成装机.装机完成后,桌面上将出现一个名为"求解器"的图标.双击桌面上的"求解器"图标,再单击软件的封面,便可使用该求解器.三.输入数椐先对结构的结点及单元进行编码,然后按以下诸项输入数椐:1.结点定义N,Nn,x,yNn---结点编码;x---结点的x 坐标;y---结点的y 坐标.结构整体坐标系为xoy,一般取结构左下支座结点为坐标原点(0,0).2.结点生成(即成批输入结点坐标)NGEN,Ngen,Nincr,N1,N2,N12incr,Dx,DYNgen---结点生成的次数;Nincr---每次生成的结点码增量;N1、N2---基础结点范围;N12incr---基础结点的编码增量;Dx,DY---生成结点的x ,y坐标增量.3.单元定义E,N1,N2[,DOF11,DOF12,DOF13,DOF21,DOF22,DOF23]N1,N2---单元两端的结点码;以下连接方式:1为连接,0为不连接;DOF11,DOF12---分别为单元在杆端1处的x、y方向自由度的连接方式,缺省值=1;DOF13---单元在杆端1处的转角方向自由度的连接方式,缺省值=0;DOF21,DOF22---分别为单元在杆端2处的x、y方向自由度的连接方式,缺省值=1;DOF23---单元在杆端2处的转角方向自由度的连接方式,缺省值=0.4.单元生成(即成批输入单元两端的连接方式)EGEN,Ngen,E1,E2,NincrEgen---生成次数;E1,E2---基础单元范围;Nincr---生成中单元两端点对应的结点码增量.5.支座约束定义NSUPT,Sn,Stype,Sdir,[,Sdisx,Sdisy,SdisR]Sn---支座的结点码;Stype---支座类型码;Sdir---支座方向,以图示方向为零,绕结点逆时针旋转为正;Sdisx---x方向的支座位移,缺省值=0;Sdisy---y方向的支座位移,缺省值=0;SdisR---转角方向的支座位移,缺省值=0.以上(1)~(6)为支座类型码.6.单元材料性质ECHAR,ElemStart,ElemEnd,EA,EI,mElemStart---单元起始码;ElemEnd---单元终止码;EA,EI---分别为单元的抗拉和抗弯刚度;m---单元的均布质量(kg/m).7.结点荷载NLOAD,Ln,Ltype,Lsize[,Ldir]Ln---荷载作用的结点码;Ltype---荷载类型;Ltype=1(-1),集中荷载,指向(背离)结点;Ltype=2(-2),逆时(顺时)针方向的集中力矩;Lsize---荷载大小(kn,kn-m);Ldir---荷载方向(度),仅当Ltype=1或-1时入,缺省值=0 .说明:竖向集中力,作用在结点上方时,取=-90 ,反之,取=90 ;水平集中力,作用在结点左方时,取=0 ,反之,取=180 .8.单元荷载ELOAD,Ln,Ltype,Lsize1[,Lpos1[Lpos2[,Ldir]]]Ln---荷载作用的单元码;Ltype---荷载类型;Ltype=1(-1),集中荷载,指向(背离)单元;Ltype=2(2),逆时(顺时)针方向的集中力矩;Ltype=3(-3),均布荷载,指向(背离)单元;Lsize1---荷载大小;Lpos1---荷载起点至单元杆端1的距离与单元杆长的比值,缺省值=0;Lpos2---荷载终点至单元杆端1的距离与单元杆长的比值,缺省值=1;(仅对均布荷载输入Lpos2)Ldir---荷载方向(度),仅当Ltype=1,3或-1,-3时输入,缺省值=0.(注:按局部坐标系定义,其角度以逆时针方向为正)9.频率计算参数FREQ,Nfreq,FreqStart,TolNfreq---欲求的频率数目;FreqStart---频率起始阶数;Tol---精度误差限,如0.0005.10.影响线参数IL,LoadDOF,En,pos,FdofLoadDOF---单位荷载的方向(整体坐标系):1为水平,2为竖直,3为转角;En---单元码;pos---单元上截面位置:距杆端1的距离与杆长的比值; Fdof---欲求影响线的内力自由度(局部坐标系),1为轴力,2为剪力,3为弯矩.说明:1.计算结构的内力和位移时,仅输入1(或及2),3(或及4),5,6,7,8项;2.当单元的抗拉刚度(EA)或抗弯刚度(EI)为无穷大时,则分别填-1;3.当斜杆单元作用沿水平线的均布荷载时,需按合力相等的原则,变换成沿杆轴线分布的均布荷载输入,荷载类型码仍为3(见例5).四.上机操作步骤1.双击桌面上的"求解器"图标,再单击"求解器"的封面进入使用状态;2.键入数椐文件名(如TITLE,XXXX),逐行输入数椐(也可用命令方式输入);3.将数椐文件存盘单击桌面上方的"文件",在文件菜单中点"保存"或"另存为",键入文件名,点"确定";4.再单击"文件",在文件菜单中点"退出";5.见提示"?此命令将结束本次SM Solver!"点"取消"或'确定",重新进入SM Solver;6.单击"文件",在文件菜单中点"打开";7.点所要运行的数椐文件名,并单击"确定";8.单击桌面下方的"观览器"图标,(桌面上显示结构计算简图的形状),并单击"最大化"按钮,将图形放大;9.单击桌面上方的"标注",在"标注"菜单中点所要显示的参数;(如无误,则进行下一步,若有误,则进行修改)10.单击"观览器"图标,点桌面上方的"求解";11.在"求解"菜单中,点所要计算的内容(如内力计算、位移计算等),即可显示计算结果(如各杆杆端的内力或位移,对照结构的单元编号或结点编号阅读);12.单击所要显示的内力类型(轴力、剪力、弯矩)及显示对象(如"结构"或"单元");13.单击"观览器"图标,则显示出内力图或位移图;14.重复单击"观览器"图标,即可选定和显示不同的内力图;15.逐层单击标题栏右边的"关闭"按钮,当显示:"此命令将结束本次SM Solver的运行"或提示"结力求解器!Overflow"时,则点"确定"退出.五.计算例题例1 求图示刚架的内力.各杆的EA=3.12X10 KN, EI=4.16X10KN-M.TITLE,AAA-1N,1,0,0N,2,4,0N,3,0,4N,4,4,4E,1,3,1,1,1,1,1,0E,3,4,1,1,0,1,1,1E,4,2,1,1,1,1,1,1NSUPT,1,6,0,0,0,0NSUPT,2,6,0,0,0,0ECHAR,1,3,3.12E+06,4.16E+04NLOAD,3,1,30,0ELOAD,1,3,20,0,1,90例2 求图示组合结构的内力.设各杆的EA = EI = 1.TITLE,AAA-2N,1,0,0 NSUPT,1,2,-90,0,0N,2,2,0 NSUPT,5,1,0,0N,3,4,0 ECHAR,1,9,1,1N,4,6,0 ELOAD,1,3,1,0,1,90N,5,8,0 ELOAD,2,3,1,0,1,90N,6,2,-2 ELOAD,3,3,1,0,1,90N,7,6,-2 ELOAD,4,3,1,0,1,90E,1,2,1,1,0,1,1,1E,2,3,1,1,1,1,1,0E,3,4,1,1,0,1,1,1E,4,5,1,1,1,1,1,0E,6,7,1,1,0,1,1,0E,6,2,1,1,0,1,1,0E,7,4,1,1,0,1,1,0E,6,1,1,1,0,1,1,0E,7,5,1,1,0,1,1,0例3.求图示桁架各杆的轴力.TITLE,,AAA-3N,1,1,0NGEN,4,1,1,1,1,1,0NGEN,1,5,1,5,1,0,1E,1,2,1,1,0,1,1,0EGEN,3,1,1,1EGEN,1,1,4,5E,6,1,1,1,0,1,1,0EGEN,4,9,9,1E,1,7,1,1,0,1,1,0E,1,8,1,1,0,1,1,0E,8,5,1,1,0,1,1,0E,5,9,1,1,0,1,1,0NSUPT,1,2,-90,0,0NSUPT,5,1,0,0NLOAD,8,1,1,-90NLOAD,9,-1,2,-90(注:此题系静定结构,其内力与材料性质无关,故可不输入ECHAR项)例4.求图示桁架的轴力.提示:支座约束和结点荷载信息为NSUPT,1,2,-90,0,0NSUPT,2,1,0,0NLOAD,7,1,8,-90NLOAD,8,1,4,180NLOAD,5,1,4,180例5.求图示三铰刚架的内力.提示:支座约束及斜杆单元的荷载信息为NSUPT,1,2,-90,0,0NSUPT,2,2,0,0,0ELOAD,2,3,9.48682596,0,1,71.565注:将沿水平线均布荷载(q)变换成沿杆轴线的均布荷载(q ) 即q =qcos =10X6 / 40 = 9.48682596例6.求图示刚架的内力.设EI=1.TITLE,AAA-6N,1,0,0N,2,4,0N,3,8,0N,4,4,-4E,1,2,1,1,1,1,1,1E,2,3,1,1,1,1,0,1E,4,2,1,1,0,1,1,1NSUPT,1,6,-90,0,0,0NSUPT,3,5,0,0,0NSUPT,4,4,90,0,0ECHAR,1,1,-1,1ECHAR,2,2,-1,2ECHAR,3,3,-1,1ELOAD,1,3,30,0,1,90ELOAD,2,1,50,0.5,90(注:取EA= ,填-1)例7.求图示梁的内力和位移 .EI=5X10 KN-M .TITLE,AAA-7N,1,0,0N,2,6,0N,3,7.5,0E,1,2,1,1,0,1,1,1E,2,3,1,1,1,0,0,0NSUPT,1,3,0,0NSUPT,2,1,0,0ECHAR,1 2 -1,5E+04ELOAD,2,3,16,0,1,90ELOAD,2,1,20,1,90例8.求图示铰接排架的内力.EI = 1, EI = 6(设横梁的EI=1,柱子的EA= )TITLE,AAA-8N,1,0,0 NSUPT,1,6,0,0,0,0N,2,6,0 NSUPT,2,6,0,0,0,0N,3,16,0 NSUPT,3,6,0,0,0,0N,4,0,6 ECHAR,1,1,-1,1N,5,6,6 ECHAR,2,4,-1,6N,6,6,7 ECHAR,5,6,-1,1N,7,6,10 ECHAR,7,8,-1,1N,8,16,10 ELOAD,6,1,20,1/3,90N,9,16,7E,1,4,1,1,1,1,1,0E,2,5,1,1,1,1,1,1E,3,9,1,1,1,1,1,1E,5,6,1,1,1,1,1,1E,6,7,1,1,1,1,1,0E,9,8,1,1,1,1,1,0E,4,5,1,1,0,1,1,0E,7,8,1,1,0,1,1,0例9.计算图示两层刚架的自振频率和主振型横梁的均布质量m = m = 15X10 kg/m柱子的抗弯刚度EI =1X10 kn.m设EA =TITLE,AAA-9N,1,0,0N,2,4,0N,3,0,3N,4,4,3N,5,0,6N,6,4,6E,1,3,1,1,1,1,1,1E,3,5,1,1,1,1,1,1E,2,4,1,1,1,1,1,1E,4,6,1,1,1,1,1,1E,3,4,1,1,1,1,1,1E,5,6,1,1,1,1,1,1NSUPT,1,6,0,0,0,0NSUPT,2,6,0,0,0,0ECHAR,1,4,-1,1E+08,1E-08ECHAR,5,6,-1,-1,1.5E+04FREQ,2,1,0.0005(注:柱子的质量不能填0,可填一个很小的数,如10 )例10.对图示两跨四层框架结构,分别计算竖向荷载和水平荷载作用下的内力.各杆的EA、EI值见下表:框架梁柱计算参数表截面弹性模量惯性矩EA EI构件A=bXh(m ) E(kn/m ) I(m ) (kn) (kn-m )底层0.25xX0.5 3X10 0.521X10 0.375X10 1.563X10梁其它层0.25X0.5 2.8X10 0.521X10 0.350X10 1.459X10底边柱0.4X0.4 3X10 0.213X10 0.480X10 0.639X10层中柱0.45X0.45 3X10 0.342X10 0.608X10 1.026X10柱其边柱0.4X0.4 2.8X10 0.213X10 0.448X10 0.596X10它层中柱0.45X0.45 2.8X10 0.342X10 0.567X10 0.958X10TITLE,AAA-10N,1,0,0 水平荷载作用N,2,5.0,0 NLOAD,4,1,8.05,0N,3,10.0,0 NLOAD,7,1,11.17,0NGEN,1,3,1,3,1,0,4.5 NLOAD,10,1,15.20,0NGEN,3,3,4,6,1,0,3 NLOAD,13,1,19.10,0E,1,4,1,1,1,1,1,1 竖向荷载作用EGEN,2,1,1,1 ELOAD,13,3,19.30,0,1,9EGEN,3,1,3,3 ELOAD,14,3,19.30,0,1,90E,4,5,1,1,1,1,1,1 ELOAD,15,3,19.30,0,1,90E,5,6,1,1,1,1,1,1 ELOAD,16,3,19.30,0,1,90E,7,8,1,1,1,1,1,1 ELOAD,17,3,19.30,0,1,90EGEN,2,15,15,3 ELOAD,18,3,19.30,0,1,90E,8,9,1,1,1,1,1,1 ELOAD,19,3,19.50,0,1,90EGEN,2,18,18,3 ELOAD,20,3,19.50,0,1,90NSUPT,1,6,0,0,0,0 NLOAD,4,1,53.79,-90NSUPT,2,6,0,0,0,0 NLOAD,7,1,53.79,-90NSUPT,3,6,0,0,0,0 NLOAD,10,1,53.79,-90 ECHAR,1,1,4.8E+06,6.39E+04 NLOAD,6,1,53.79,-90 ECHAR,2,2,6.08E+06,10.26E+04 NLOAD,9,1,53.79,-90 ECHAR,3,3,4.8E+06,6.39E+04 NLOAD,12,1,53.79,-90 ECHAR,4,4,4.48E+06,5.96E+04 NLOAD,5,1,71.97,-90ECHAR,6,6,4.48E+06,5.96E+04 NLOAD,8,1,71.97,-90 ECHAR,7,7,4.48E+06,5.96E+04 NLOAD,11,1,71.97,-90 ECHAR,9,9,4,48E+06,5.96E+04 NLOAD,13,1,44.08,-90 ECHAR,10,10,4.48E+06,5.96E+04 NLOAD,15,1,44.08,-90 ECHAR,12,12,4.48E+06,5.96E+04 NLOAD,14,1,50.86,-90 ECHAR,5,5,5.67E+06,9.58E+04ECHAR,8,8,5.67E+06,9.58E+04ECHAR,11,11,5.67E+06,9.58E+04ECHAR,13,14,3.75E+06,15.63E+04ECHAR,15,20,3.50E+06,14.59E+04。