4.1 雷达干涉测量原理与应用
- 格式:pdf
- 大小:1.62 MB
- 文档页数:45
INSAR的原理与应用领域1. 引言合成孔径雷达干涉测量(Interferometric Synthetic Aperture Radar, INSAR)作为一种重要的遥感技术,具有高分辨率、全天候、全天时等优势,被广泛应用于地表形变、地震监测、冰川变化等领域。
本文将介绍INSAR的原理及其在不同应用领域的应用情况。
2. INSAR的原理INSAR利用雷达观测到的两次干涉图像,通过对比两幅图像的相位差,可以得到地表的形变和变化信息。
INSAR主要包括两个步骤:干涉图像生成和相位解缠。
2.1 干涉图像生成干涉图像生成是指通过两次雷达观测得到的相干图像,计算出相位差的过程。
这可以通过两种方式实现:•单频干涉:使用单个频率的雷达信号进行干涉处理,产生干涉图像。
这种方法简单、成本低,但信噪比较低。
•多频干涉:利用多个频率的雷达信号进行干涉处理,根据不同频率的相干图像计算出相位差,从而生成干涉图像。
这种方法可以提高信噪比,获得更高精度的结果。
2.2 相位解缠相位解缠是指将干涉图像中的相位差转换为地表形变或其他变化量的过程。
由于干涉图像中的相位差通常是在2π范围内变化的,需要进行相位解缠才能得到实际的形变或变化信息。
相位解缠是INSAR中的一个重要挑战,需要使用不同的解缠算法进行处理。
3. INSAR的应用领域INSAR技术在地球科学研究和应用中有着广泛的应用,下面将介绍其在地表形变监测、地震监测和冰川变化等领域的应用情况。
3.1 地表形变监测INSAR技术可以精确测量地表的形变,能够捕捉到毫米级的变化。
它被广泛应用于地质灾害的监测和预警,如地震、火山活动、岩溶塌陷等。
同时,INSAR还可以用于监测沉降、隆起、地下水抽取引起的地表变化,具有重要的地质工程和地下水管理价值。
3.2 地震监测地震是地球上常见的自然现象,INSAR技术可以提供高精度的地震监测能力。
通过不同时间的雷达观测,可以实时监测地震引起的地表位移,为地震研究和预警提供重要数据。
雷达干涉测量技术在地表形变监测中的应用研究雷达干涉测量技术是一种新兴的遥感技术,它利用合成孔径雷达(SAR)信号的干涉相位信息,实现了高精度的地表形变监测。
地表形变监测是地质灾害预警、环境监测以及城市规划等方面的重要组成部分,而雷达干涉测量技术的广泛应用,为这些方面的研究提供了新思路和新方法。
雷达干涉测量技术是利用两个或多个SAR图像的相位差来测量地表形变的。
这种测量技术的精度可以达到毫米级,相对于传统的测量方法具有更高的精度和更广泛的适用性。
此外,雷达干涉测量技术可以实现全天候全季节的监测,减少了传统测量方法在气象条件不佳时的局限性。
雷达干涉测量技术在地表形变监测中的应用研究已经非常成熟。
例如,在地震、火山活动以及滑坡等地质灾害预警中,利用雷达干涉测量技术可以实现实时地表形变监测,有助于及时发现灾害隐患并进行预警。
在环境监测中,雷达干涉测量技术可以监测城市地面沉降、水位变化以及冰川消融等现象,为环境保护提供重要的参考数据。
在城市规划中,雷达干涉测量技术可以用来监测建筑物的沉降变化,为城市规划提供科学依据。
然而,随着数据量的增加和技术水平的提高,雷达干涉测量技术在地表形变监测中面临着一些挑战。
首先,雷达干涉测量技术需要大量的SAR图像数据才能实现高精度的相位测量,这增加了数据的存储及处理难度。
其次,雷达干涉测量技术对SAR数据的精度要求极高,一旦数据质量出现问题,测量结果将会出现巨大的误差。
最后,雷达干涉测量技术的应用范围虽然广泛,但在具体应用时需要结合地质地貌、气象条件和监测目的等多种因素进行综合分析,才能得出正确的测量结果。
为了更好地应对上述挑战,需要开展更深入的理论研究和技术革新。
在技术方面,可以通过提高SAR数据的精度、完善数据处理算法、优化数据存储压缩等方面进行改进。
在理论方面,可以通过建立更精细的地表形变模型、探究相干SAR 信号散射机理以及构建模拟方法等手段,进行基础研究的探索。
这些探索和改进都将确保雷达干涉测量技术在地表形变监测中具有更广泛的应用前景,并为这一前景的实现提供强有力的技术支持。
雷达干涉测量原理
雷达干涉测量(InSAR)是一种基于干涉原理的地面目标测量方法。
在合成孔径雷达成像(SAR)技术中,干涉测量是指将两幅或多幅干涉影像重叠起来,并利用相关技术将它们分离开来。
下面简要介绍 InSAR技术的基本原理。
雷达是一种电磁波,其波长比可见光的波长短得多。
由于波长短,雷达波在大气中传播时所遇到的反射、折射等损耗也很小。
这就使雷达在发射电磁波时,其能量能更集中地传送到地面目标上去,从而提高了雷达在空中发射信号的能量密度,使雷达具有更高的分辨率。
同时,由于它的传播速度较快,从而能缩短测距距离,提高测量精度。
根据干涉测量原理,如果在地面上某一点发射一束雷达波,它穿过空气时的传播速度约为3×108m/s~3×106m/s。
如果地面上某一点存在地面运动目标(例如汽车、飞机等),它发射一束雷达波后将会反射回来。
当这束雷达波和地面上某一点发出的雷达波相遇时,两束雷达波产生干涉(或称干涉),从而获得关于这一点的测量结果。
—— 1 —1 —。
雷达测量是什么原理的应用1. 引言雷达(Radar)是一种利用电磁波进行测量和探测的无线通信技术。
它广泛应用于军事、气象、航空、海洋等领域,有着重要的作用。
雷达的测量原理基于电磁波在空间中的传播和反射,本文将介绍雷达测量的原理及其应用。
2. 雷达测量原理雷达测量的基本原理是利用电磁波的传播和反射特性。
雷达系统由发射机、接收机、天线和信号处理系统组成。
其工作流程如下:2.1 发射机发射机负责产生并发射电磁波。
它将射频信号转化为微波信号,并通过天线辐射到空间中。
微波信号的频率通常在几千兆赫至几十吉赫范围内。
2.2 天线天线是雷达系统中非常重要的组成部分,它负责辐射电磁波和接收回波信号。
天线形状多样,常见的有抛物面天线、圆柱面天线等。
天线通过波束形成将辐射功率集中在一个方向上,从而提高测量的准确性。
2.3 接收机接收机接收到回波信号后,将其放大并进行频率变换。
通过解调和滤波等处理,提取出所需的信息。
接收机的性能直接影响到雷达系统的探测能力和测量精度。
2.4 信号处理系统信号处理系统对接收到的信号进行处理和分析。
常见的处理方法包括多普勒处理、目标识别、目标跟踪等。
信号处理的目的是从复杂的回波中提取出目标的相关特征,实现目标的探测和测量。
3. 雷达测量应用雷达测量在各个领域有着广泛的应用,具体包括但不限于以下几个方面:3.1 军事应用雷达在军事领域的应用非常重要。
它可以实现对空中、水下和陆地目标的探测和跟踪,为战争决策提供重要的数据支持。
军事雷达广泛应用于敌我识别、目标追踪、导弹防御等方面,对军事的战略决策具有重大意义。
3.2 气象应用雷达在气象领域的应用主要体现在天气预报和气象研究方面。
气象雷达通过探测降水、云层和风暴等信息,提供准确的天气预报和气象数据。
这对于预防天灾、航空、海上作业等具有重要意义。
3.3 航空应用航空雷达是飞行器导航和交通管制的重要设备。
它可以实时监测航空器的位置、速度和航向等信息,确保安全飞行。
干涉合成孔径雷达工作原理干涉合成孔径雷达 (InSAR) 是一种利用雷达技术进行地表观测的方法,它可以提供高分辨率和高精度的地表形变监测数据。
干涉合成孔径雷达是通过组合多幅雷达成像数据来实现对地表物体的三维形变监测的一种技术方法。
本文将从干涉合成孔径雷达的基本工作原理、数据处理途径和应用领域等方面进行详细阐述。
一、干涉合成孔径雷达的基本原理1. 雷达成像原理雷达成像是通过雷达系统向地面发射微波信号,然后接收并记录被地表和地下物体反射回来的电磁波信号,利用这些信号来获取地表的形貌、结构和运动等信息。
雷达成像的分辨率取决于发射的微波波长和天线的尺寸,而干涉合成孔径雷达利用了多个雷达成像数据进行合成,从而能够实现更高分辨率的地表监测。
2. 干涉合成孔径雷达原理干涉合成孔径雷达是通过将两次雷达成像的相位信息进行比较,从而获得地表的形变信息。
当两次成像的微波信号经过地面某一点时,如果该点发生了形变,其返回的信号相位也会发生变化。
通过对这种相位变化进行分析,可以获得地表的形变信息。
这里是关于相位信息的描述。
二、干涉合成孔径雷达数据处理方法1. 干涉图生成需要获取两幅雷达成像数据,并进行预处理,包括辐射校正、大气校正等。
然后,将这两幅成像数据进行配准,形成一幅干涉图。
干涉图中的每个像素点都对应着地表上某一点的相位信息,通过分析这些相位信息可以得到地表的形变信息。
2. 形变监测在获得干涉图之后,可以通过不同的方法来提取地表的形变信息。
一种常用的方法是通过相位解缠,将干涉图中的相位信息转换成地表高程信息,从而实现地表形变的监测。
通过这种方法,可以实现对地表形变的高精度监测。
三、干涉合成孔径雷达的应用领域1. 地质灾害监测利用干涉合成孔径雷达技术可以实现对地表形变的实时监测,对地质灾害如山体滑坡、地裂缝等进行监测和预警,为减灾和救灾工作提供重要参考。
2. 地壳形变研究干涉合成孔径雷达可以用来监测地壳形变,包括地震引起的地表形变、地壳运动等,为地震研究、地震危险性评估提供重要数据支持。
雷达干涉相消原理雷达干涉相消原理是一种利用雷达技术实现相位干涉和相位调控的方法,通过相位的反馈控制,实现对干扰信号的抵消,从而提高雷达系统的工作性能和抗干扰能力。
下面将从基本原理、应用场景和发展前景三个方面来介绍雷达干涉相消原理。
一、基本原理雷达干涉相消原理基于干涉技术,利用两个或多个雷达天线之间的相位差来实现干扰信号的抵消。
其基本原理可以简单地归纳为以下几点:1. 相位差测量:两个或多个雷达天线同时接收到同一目标的回波信号,通过测量接收到的信号的相位差来确定目标的位置和速度。
2. 相位差反馈:将测量到的相位差反馈给发射机,通过相位调控来控制发射信号的相位,使其与干扰信号的相位相反。
3. 干涉相消:当发射信号与干扰信号的相位相反时,两者相互抵消,目标信号得以突出。
二、应用场景雷达干涉相消在军事、航空航天、气象、地质勘探等领域有着广泛的应用。
1. 军事领域:在军事雷达系统中,干扰信号常常是敌方对雷达系统的干扰,通过干涉相消技术可以抵消干扰信号,提高雷达系统的抗干扰能力和目标探测性能。
2. 航空航天领域:在航空航天领域,雷达干涉相消技术可以应用于飞机、舰船等载体的导航、定位和目标追踪等方面,提高导航精度和目标探测能力。
3. 气象领域:气象雷达干涉相消技术可以应用于天气预报和气象灾害预警等方面,提高气象监测的精度和准确性。
4. 地质勘探领域:在地质勘探领域,雷达干涉相消技术可以应用于地下资源勘探、地质灾害监测和地震预警等方面,提高勘探和监测的效率和准确性。
三、发展前景雷达干涉相消技术在各个领域的应用前景广阔,随着技术的不断发展和改进,其性能和应用范围将得到进一步提升。
1. 技术改进:随着雷达技术的不断进步,雷达干涉相消技术的算法和硬件设备将不断改进和优化,提高系统的性能和稳定性。
2. 多天线系统:多天线系统是雷达干涉相消的重要组成部分,随着多天线技术的发展,多天线系统可以实现更精确的相位测量和相位调控,提高干涉相消的效果。
雷达干涉测量技术在地壳形变监测中的应用与挑战引言:地壳形变是地球科学中非常重要的研究领域之一。
地壳形变的监测对于了解地质灾害、构造运动以及地壳动态演化具有重要意义。
传统的地壳形变监测方法存在着时间和空间分辨率低、成本高等问题。
然而,近年来,雷达干涉测量技术的出现给地壳形变监测带来了全新的机遇与挑战。
本文将从雷达干涉测量技术的原理、应用案例以及挑战等方面进行探讨。
一、雷达干涉测量技术的原理雷达干涉测量技术是利用合成孔径雷达(SAR)的数据进行测量的一种方法。
该技术利用两次雷达观测的相位差,通过信号处理和图像处理等手段,获取地表上的变形信息。
其原理可归纳为以下几点:1. 相干性原理:利用雷达信号在空间和时间上的相干性,通过计算两次雷达观测的相干函数,从而获取地表的相位信息。
2. 多普勒效应:雷达干涉测量技术利用多普勒效应来获取地表变形信号。
当地表发生形变时,反射回雷达的信号会出现一定的频率变化,通过对频率变化的解析,可以获得地表形变的信息。
3. 计算机处理:通过使用计算机进行信号处理和图像处理,对雷达干涉测量得到的数据进行精确计算和分析,得到地表形变的具体数值。
二、雷达干涉测量技术在地壳形变监测中的应用1. 地震监测:雷达干涉测量技术可以实时监测地震引起的地表形变。
通过监测地表的位移变化,可以预警地震的发生和确定地震的震源位置,为地震灾害防治提供重要依据。
2. 火山活动监测:火山活动会引起地表形变,通过利用雷达干涉测量技术可以实时监测火山的形变情况。
这对于研究火山喷发的规律、预测火山活动具有重要意义。
3. 地质灾害监测:地质灾害如滑坡、地面沉降等会引起地表形变。
利用雷达干涉测量技术可以实时监测地质灾害的形变情况,提前预警并采取相应的防治措施。
4. 地壳运动研究:地壳运动是地质演化和构造运动的重要表现形式。
利用雷达干涉测量技术可以获取地壳的形变信息,研究地壳的运动规律,对于了解地球演化和区域构造具有重要意义。
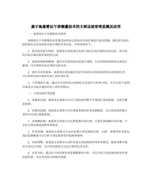
基于地基雷达干涉测量技术的大坝边坡形变监测及应用
一、地基雷达干涉测量技术原理
地基雷达干涉测量技术是通过地基雷达系统对目标区域进行连续监测,通过雷达返回
波的相位信息来获取目标区域的形变信息。
具体原理如下:
1. 雷达的发射与接收:地基雷达系统通过发射天线向目标区域发送雷达波,然后接
收目标区域反射回来的雷达波。
2. 波束的调制和解调:通过对发射的雷达波进行调制,以及对接收到的雷达波进行
解调,可以得到目标区域的反射信息。
3. 相位信息的提取:地基雷达系统通过比较不同时间点接收到的雷达波的相位差,
可以得到目标区域在时间上的形变信息。
4. 干涉图的生成:通过对不同时间点的相位信息进行比较和分析,可以生成干涉图,用来表示目标区域在时间上的形变情况。
二、大坝边坡形变监测
1. 宽覆盖范围:地基雷达系统可以对大坝边坡的整个区域进行连续监测,实现全覆
盖监测。
2. 高精度监测:地基雷达系统可以实现毫米级的形变监测精度,对大坝边坡的微小
变形可以进行准确监测。
4. 非接触监测:地基雷达系统可以远程监测目标区域,无需直接接触目标区域,不
会对大坝边坡造成额外的损害。
1. 形变监测:地基雷达系统可以实时监测大坝边坡的位移、沉降、裂缝等形变情况,通过监测数据可以分析大坝边坡的变形趋势和规律。
2. 风险预警:地基雷达系统可以及时发现大坝边坡的形变异常情况,提前预警可能
发生的安全风险,为大坝边坡的安全运行提供技术支持。
3. 灾害分析:通过对大坝边坡形变监测数据的分析,可以评估大坝边坡的稳定性和
抗震性能,为灾害风险分析提供依据。
雷达测量的原理与应用雷达是利用电磁波进行测量和探测的一种技术。
它在军事、气象、导航等众多领域中被广泛应用。
本文将介绍雷达测量的基本原理及其在不同领域中的应用。
一、雷达的基本原理雷达的基本原理是利用电磁波的反射和接收来测量目标的位置和属性。
雷达系统由发射器、接收器和信号处理系统组成。
发射器会发射一束电磁波,波长通常是微波或者无线电波。
这束电磁波会被目标物体反射回来,然后被接收器接收到。
接收器会将接收到的信号转化为电压信号,并通过信号处理系统进行分析。
根据发射的电磁波是否被目标物体反射回来,雷达系统可以判断目标物体的位置。
通过测量发射和接收之间的时间差,可以计算出目标物体与雷达之间的距离。
同时,根据接收到的信号强度,可以推断目标物体的属性。
二、雷达在气象领域中的应用雷达在气象预测中扮演着重要角色。
气象雷达可以探测降雨、冰雹、雪等降水系统,帮助预测天气变化。
通过测量反射回来的电磁波,可以了解降水的位置、形状和强度。
气象雷达可以被用来监测气象灾害,如龙卷风、暴风雨等,及时预警并采取相应的措施。
它还可以帮助农民选择适宜的播种时间,提高农作物的产量。
三、雷达在航空领域中的应用雷达在航空领域中的应用主要体现在航空导航和空中交通管制方面。
雷达可以跟踪飞行器的位置、速度和航向,确保航班的安全。
空中交通管制人员可以通过雷达系统监控飞行器的动态,并做出相应的指导和应急处理。
雷达还可以帮助飞行员探测天气条件,以便做出决策。
例如,通过测量附近的雷暴活动,飞行员可以避开危险的气象区域,确保飞行的安全。
四、雷达在军事领域中的应用雷达在军事应用中发挥着重要的作用。
它可以探测和追踪敌方攻击目标,提供战场情报,并支持军事行动的决策。
雷达在导弹防御系统、军舰和战机等作战装备中得到了广泛应用。
除军事目的外,雷达还可以用于搜索和救援行动。
它可以探测到被困人员的位置,帮助救援人员快速找到他们并提供援助。
五、雷达在交通运输中的应用雷达在交通运输领域中也有广泛的应用。
激光雷达干涉测距法
激光雷达干涉测距法
激光雷达干涉测距法是一种基于激光技术的一种测距方法,它可以更精确地测量距离,更准确地建立三维模型。
它是一种更加准确的测距方法,非常适合用于精确测量距离和建立三维模型。
激光雷达干涉测距法的原理是利用激光雷达发出一束微弱的激光,通过精确测量反射光在发射时间和接收时间之间的时间差,来计算物体的距离。
由于激光的捕捉范围很短,所以只有较小的反射范围,从而可以精确测量距离,并建立三维模型。
激光雷达干涉测距法的应用非常广泛,可以用于测量行人、车辆等移动物体的距离,也可以用于建立三维地图和建模等应用中。
它可以在具有高精度的地方,如航空、军事、建筑等领域,发挥其精确测距的作用。
总之,激光雷达干涉测距法是一种精确、高效、可靠的测距方法,对于各种领域来说都是一个有趣的新领域。
- 1 -。
合成孔径雷达干涉测量(INSAR)技术原理及应用发展合成孔径雷达干涉测量(InSAR)技术近年来得到了较快的发展,这一技术也广泛的应用于国防建设与国民经济建设中。
文章结合作者实际研究,从InSAR 技术的自身优势与发展潜力出发,分析了其基本技术原理,并就InSAR技术在各个领域的实际应用进行了探讨,最后总结了其未来发展。
标签:合成孔径雷达;INSAR;技术原理;应用1 InSAR技术的优势与潜力合成孔径雷达干涉测量技术是近年来发展起来的空间对地观测新技术,这一技术主要是借助于合成孔径雷达SAR朝目标位置发射微波,之后接收目标反射回波,从而获得目标位置成像的SAR复图像对,如果复图像之间有相干条件,SAR复图像对共轭相乘后能够得到干涉图,结合干涉图相位值可以获得两次成像中存在的微波路程差,进而准确获得目标位置的地形地貌等情况。
利用InSAR技术成像的优势在于连续观测能力强、成像分辨率和精度高、覆盖范围较广、技术成本低等,在各个领域的应用也非常广泛,比如说DEM生成、地面沉降监测、火山或地震灾害监测、海洋测绘、国防军事等。
但是InSAR 技术测量的精准度往往会受到大气效应的影响,近年来新提出的散射体PS技术逐渐被越来越多的应用到其干涉处理的过程中,PS技术分析能够在长时间内保持相对稳定的散射体相位变化,即便是难以获得干涉条纹的状况下,也可以获得毫米级的测量精度,在很大程度上提高了干涉测量技术的环境适应能力,这也是这一技术研究过程中的一个重大突破,其拥有非常高的开发应用价值[1]。
2 InSAR技术的基本原理分析合成孔径雷达干涉测量技术是按照复雷达图像的相位值来计算出地面目标空间信息的技术,它的基本思想是:借助两幅天线进行同时成像或者单幅天线间隔一定时间重复成像,进而得到同一位置的复雷达图像对,因为两幅天线和地面目标之间的距离不一致,因此在复雷达图像对同名象点之间出现相位差,进而产生干涉纹图,其中的相位值代表两次成像的相位差测量值,两次成像的相位差和地面目标的空间位置之间的几何关系,结合飞行轨道的具体参数,便能够准确的计算出地面目标的具体坐标,进而让我们获得具有较强精准度的大范围数字高程模型。
4 雷达干涉测量原理与应用回顾-干涉图生成与相位噪声滤波过采样前置滤波 后置滤波 窗口大小基于梯度的自适应1 干涉图的生成2 复数域干涉图去噪原理3 基于局部坡度的自适应滤波4 中值-自适应平滑滤波平滑实部 平滑虚部 边缘方向回顾-INSAR基本步骤INSAR 影像对输入基线估算去除平地效应高程计算影像配准干涉成像噪声滤除相位解缠主要内容§4.1 雷达干涉测量概述§4.2 复数影像配准§4.3 干涉图生成与相位噪声滤波§4.4 相位解缠§4.5 InSAR发展与应用4.4 相位解缠本节要点本节系统介绍相位解缠的基本原理,阐述常用的几种典型的解缠方法和评述各自的特点,分析与解缠密切相关的干涉图质量和针对干涉条纹滤波的问题,在各个环节给出一些详尽的实例。
主要内容1 相位解缠概述2 相位解缠的基本原理3 基于路径积分的解缠方法4 全局求解方法复数影像1:复数影像2:相位差:干涉相位:缠绕相位差:缠绕相位和解缠后的相位缠绕的相位解缠的相位(0-8pi)缠绕相位和解缠后的相位缠绕相位与绝对相位之间是非线性的关系,定义缠绕算子:w{ϕ} = ψ = ϕ + 2πk ,k是使ψ ∈(− π ,π ] 的整数因此由相位信息获取高程信息之前,必须通过缠绕相位ϕ得到关于绝对相位ψ的最优估值,即相位解缠相位解缠的两个主要步骤1,估计相邻像素之间真实相位的差值2,按照某种策略对相位差值进行积分(枝切法,质量图法,最小二乘法,最小费用流法,等等)相位解缠的两类基本方法基于路径积分的方法(枝切法,质量图法,最小不连续法,mask cut 法…)全局求解方法(加权最小L P范数法,最小费用流法…)问题:相位解缠是无解的假设算法: 影像的绝大多数部分满足Nyquist标准Nyquist标准:干涉图的空间采样率必须足够高,或者:干涉图中,相邻象素的解缠相位值必须在一个周期之内一维相位解缠原理(1) 对于一个简单的复数信号 s (t ) = e j2πt ,0 ≤ t ≤ 1 而言,想要从 s (t ) 获得连续相位 ϕ (t ) = 2πt , 但通过相位计算算子仅能获得缠绕相位: ϕw (t ) = arctan[ Im(s (t )) Re(s (t )) ] = w {ϕ (t )} = ϕ (t ) + 2πk (t ) 其连续相位与缠绕相位关系如下图:一维相位解缠原理(2)ϕ w ( t ) = ϕ( t ) + 2πk( t )π 一维相位解缠原理(3) 如何从缠绕相位(离散信号)重建连续相位(连续 信号)? Itoh 提出了一维相位解缠算法。
雷达干涉相消原理雷达干涉相消原理是一种应用于雷达系统中的技术,通过相位调控来实现对干扰信号的抑制,从而提高雷达系统的性能。
本文将从雷达干涉相消原理的基本原理、应用领域以及未来发展方向等方面进行阐述。
一、基本原理雷达干涉相消原理是基于干涉原理的,其核心思想是通过合理调节干涉器件的相位,使干涉器件接收到的干扰信号与主信号之间产生干涉,从而实现对干扰信号的抑制。
具体来说,雷达系统中的干涉器件通常是由两个或多个天线组成的,这些天线之间的距离要足够接近。
当主信号到达这些天线时,由于它们之间的距离差异,主信号的相位也会发生变化。
而干扰信号由于来自不同方向或者经过不同的传播路径,其相位与主信号存在差异。
因此,通过调节干涉器件的相位,可以使干涉器件接收到的干扰信号与主信号发生干涉,从而使干扰信号被抑制。
二、应用领域1. 雷达信号处理雷达系统中常常会受到多径效应、杂波以及干扰信号的干扰,而雷达干涉相消技术可以有效地抑制这些干扰信号,提高雷达系统的信号质量和探测性能。
2. 通信系统雷达干涉相消原理也可以应用于通信系统中,通过抑制多径效应和干扰信号,提高通信系统的抗干扰性能和传输质量。
3. 雷达成像雷达干涉相消原理在雷达成像中也有广泛的应用。
通过对干涉信号的处理,可以实现高分辨率的雷达成像,提高目标探测和识别的能力。
4. 无源定位雷达干涉相消原理还可以应用于无源定位系统中,例如声呐定位、无线电定位等。
通过对干涉信号的处理,可以提高定位系统的定位精度和鲁棒性。
三、未来发展方向随着雷达技术的不断发展,雷达干涉相消原理也在不断演进。
未来的发展方向主要包括以下几个方面:1. 多天线系统多天线系统可以提高雷达干涉相消技术的效果,使其在更广泛的应用场景中得到应用。
未来的发展趋势是将多种不同类型的天线结合起来,形成更复杂的干涉结构。
2. 自适应干涉相消自适应干涉相消技术可以根据实际干扰情况,自动调整干涉器件的相位,以达到最佳的抑制效果。
雷达干涉测量大作业学院:电子工程学院班级:1402071姓名:张吉凯学号:14020710021一、简述干涉SAR的基本原理,处理步骤,有哪些工作模式,处理中存在哪些难点,以及InSAR的应用领域。
并从原理上说明立体几何量测与干涉成像在对地观测精度的不同。
1.基本原理图1.InSAR成像几何示意图(如果地表无形变)s1(R)=u1(R)exp(i∅(R)) (1)s2(R+∆R)=u2(R+∆R)exp(i∅(R+∆R)) (2)R+arg{u1}(3)φ1=22πλ(R+ΔR)+arg{u2}(4)φ2=22πλΔR)(5)s1(R)s2∗(R+ΔR)=|s1s2∗|exp i (φ1−φ2)=|s1s2∗|exp (−i4πλϕ=−4πΔR+2πN N=0,±1,±2,⋅⋅⋅(6)λ图2.InSAR成像几何示意图(如果地表无形变)sin(θ−α)=(R+∆R)2−R2−B22RB(7)z=H−R cosθ(8)∆R≈B sin(θ−α)+B22R(9)θ=α−arcsin[λϕ4πB](10)如果知道天线位置参数和雷达成像系统参数,就可以从相位中计算出地表的高程值。
把以DEM测量为主要应用的SAR干涉测量技术称为InSAR技术。
它利用雷达向目标区域发射微波,然后接收目标反射的回波,得到同一目标区域成像的SAR复图像对,若复图像对之间存在相干条件,SAR复图像对共轭相乘可以得到干涉图,根据干涉图的相位值,得出两次成像中微波的路程差,从而计算出目标地区的地形、地貌以及表面的微小变化,可用于数字高程模型建立、地壳形变探测等。
2.处理步骤图3.处理步骤InSAR工作模式主要有单航过模式、多航过模式(RTI)。
而单航过模式又分为XTI模式和ATI模式,下面逐一介绍;①XTI:单航过模式中的XTI是一个平台载两幅天线(或者两平台编队)且天线方向为横向,即与轨迹垂直,如SRTM。
②ATI:单航过模式中的ATI是一个平台载两幅天线(或者两平台编队)且天线方向为顺轨道方向,即与轨迹平行,如Tan_DEM。
使用雷达干涉测量进行地表形变监测的方法地表形变监测是地球科学中非常重要的研究领域之一,可以用来研究地壳运动、地震、火山活动等地球现象。
在过去的几十年里,雷达干涉测量成为一种常用的地表形变监测方法,它通过利用卫星雷达信号的相位信息来测量地表的形变情况。
雷达干涉测量基于多普勒原理,通过测量雷达信号的相位差来推导地表形变。
相位差是由于地表形变引起的信号传播距离的变化造成的。
通过观测相位差的变化,可以获得地表形变的信息。
雷达干涉测量主要包括两种方法:一种是使用两颗雷达卫星进行干涉观测,另一种是使用单颗雷达卫星和地面雷达站进行干涉观测。
使用两颗雷达卫星进行干涉观测是一种较为常用的方法。
这种方法需要保持两颗卫星的空间位置相对稳定,以保证观测的准确性。
同时,还需要对地球表面进行周期性的干涉观测,以获得连续的形变数据。
通过对连续观测数据进行处理和分析,可以得到地表形变的空间分布图像,进而研究地球的变形过程。
另一种方法是使用单颗雷达卫星和地面雷达站进行干涉观测。
这种方法不需要保持卫星间的空间相对稳定,同时也不需要对地表进行连续观测。
地面雷达站通过接收卫星发送的信号,并与地面上的参考点进行对比,测量地表的形变情况。
这种方法适用于小范围的地表形变监测,例如对特定地区的地震活动进行监测。
与传统的地表形变监测方法相比,雷达干涉测量具有许多优势。
首先,它可以提供高精度的形变测量结果,达到毫米级甚至亚毫米级的准确度。
其次,雷达干涉测量可以实现对大范围地表形变的监测和分析,覆盖范围广,适用于全球各地。
此外,该方法还具有较强的自动化和实时性,可以实现对地表形变的实时监测和预警。
然而,雷达干涉测量也存在一些挑战和限制。
首先,由于地球表面的复杂性,如陆地、海面、冰冻地区等不同环境条件下的形变特征可能存在差异,需要对不同的地表特征进行适当的处理和校正。
其次,雷达干涉测量对卫星轨道和位置的准确性要求较高,需要进行精确的定轨和定位。
同时,雷达干涉测量还受到天气条件的限制,如云层和雨雪等天气对信号的传播会造成干涉观测的困难。
雷达干涉技术在地形测量中的应用研究随着科技的发展,雷达干涉技术在地形测量中的应用越来越广泛。
雷达干涉技术是一种通过测量两次雷达波传播路径的差异来得到地表变形信号的技术。
其主要原理是通过观测两个能够探测到地表的雷达干涉图像,并比较两张图像之间的相位差异来测量地表之间的高度差异。
这种技术可以用来检测和监测地面的变形和地震。
在地形测量中,雷达干涉技术可以用于测量山区、海岸线以及地面下沉等地形。
由于雷达干涉图像可以在很短的时间内获取,而且处理数据的结果可以很快得到,所以它越来越受到地质学家和地形测量师们的关注。
雷达干涉技术的应用可以使地形测量变得更加精确和便捷,对于许多行业都有重要意义。
在水文学中,它可以用来监测堤坝的运作情况;在农业领域中,它可以用来测量农田的高度以及农田土地的利用情况;在建筑行业中,它可以用来测量建筑物的结构和地面的坍塌情况。
同时,雷达干涉技术也可以用来检测自然灾害。
在地震发生后,为了更好地预测和监控灾害的情况,可以利用雷达干涉技术来测量地表的变形并及时采取对策。
然而,雷达干涉技术的缺点也需要我们注意。
在使用这种技术时,我们必须考虑周围环境的影响,其中包括植被、建筑物以及地质岩层等,否则会对地形测量的精度造成很大的影响。
这就要求我们在进行雷达干涉技术应用前,必须了解周围环境的变化情况,才能更好地掌握地形测量的精度。
总的来说,雷达干涉技术在地形测量中的应用促进了地质学和地形测量学的发展。
虽然还存在一些问题和挑战,但随着信息科技的发展和技术的不断进步,我们相信这种技术将越来越成熟和完善,为地形测量和自然环境的监测提供更为精准和可靠的数据支持。
4 雷达干涉测量原理与应用
校准与定标
雷达天线、收发机性能等的衰变会导致回波信号的误差
校准 + 定标
雷达角反射器、
朗伯球等标准
目标进行校准
1)相对定标
2)绝对定标
几何校正
斜距投影变形、地形起伏;(侧视成像几何特性)
地表曲率、地球自转、大气折射;
传感器外方位元素变化等影响
导致雷达图像的几何变形
几何校正
多项式几何校正模拟图像几何校正构像方程几何校正
主要内容
§4.1 雷达干涉测量概述
§4.2 复数影像配准
§4.3 干涉图生成与相位噪声滤波§4.4 相位解缠
§4.5 InSAR发展与应用
4.1 雷达干涉测量概述
本节要点
本节在SAR原理的基础上进一步介绍INSAR的基本原理和INSAR技术的概貌,
为后面的几节进行必要的准备;对INSAR
存在的主要问题进行系统的评述,引出后
面几节将要重点阐述的主要内容。
主要内容
1 INSAR基本原理
2 立体几何量测与干涉成像
3 INSAR技术存在的问题
波的迭加与振动
• 波的迭加原理
在弹性介质中同时有几个波传播时,每一个波仍然保持原有的特性(频率、波长、振动方向),按照自己的传播方向继续前进。
但是,由于波在介质中传播,要引起介质质点的振动。
因此,当波在空间某点上相遇时,质点的振动就是各波在该点所引起的振动的合成。
波的迭加与振动
• 相干波源
频率相同、振动方向相同、相位差恒定的波源成为相干波源。
• 相干波的迭加
由相干波源发出的波在空间任一点相遇时,它们的相位差恒定。
=》在空间某些地方的振动始终加强,某些地方始终削弱甚至抵消,这种现象成为干涉。
波的迭加与振动
• 相位差与波程差
当两个相干波在空间迭加时,
波程差等于波长整数倍的各点,合振幅最大;
波程差等于半波长的奇数倍时,合振幅最小。
• 只有波的合成,才能产生干涉现象
波的迭加与振动
R1
R2
Interference fringes
· 2π
雷达干涉现象
•形成雷达干涉现象
的虚拟示意图
上图:平坦地面
下图:起伏地面
雷达干涉现象
r 1, range
t1,azimuth
SAR Image
雷达干涉现象
雷达干涉基本原理——相位关系(1)空间基线
INSAR中的相干波源
与干涉形成
• 飞行平台上同时架
设了两部天线S1、S2
• 由S1发射信号,S1
和S2同时接收从目标
返回的信号
雷达干涉测量原理图
雷达干涉基本原理——相位关系(2)
• 单个天线接收到的
雷达波之相位与路程
的关系
• S1和S2接收到的雷达
波之相位差
雷达干涉基本原理——相位关系(3)
• SAR影像1、2
• 形成干涉
• 干涉相位
• 相干性
雷达干涉基本原理——空间几何关系(1)
雷达干涉基本原理——空间几何关系(2)
雷达干涉基本原理——计算地面的高程干涉相位差ϕ
地面高程h
天线的位置参数(H,B,α,ρ )
INSAR数据处理的基本步骤
INSAR 影像对输入基线估算
去除平地效应高程计算影像配准
干涉成像噪声滤除
相位解缠
INSAR数据处理的基本步骤
单视数幅度影像对干涉条纹图(未去除平地效应)
INSAR数据处理的基本步骤干涉条纹图(去除了平地效应)估计的高程
INSAR提取DEM实例California Mojave
Desert(ERS)
幅度影像图
基线长180m,配准
精度在0.1个像元
INSAR提取DEM实例
由配准后的主从
影像共轭相乘得
到的干涉相位图
相位解缠后提取
DEM
INSAR提取DEM实例
InSAR数据处理模块
1. 荷兰DELFT大学
Kampes等人开发的Doris软件模块
下载地址:http://enterprise.lr.tudelft.nl/doris/
2. 美国阿拉斯加大学
Ruger Gens等人开发的ASF SARTools 软件模块下载地址:
/apd/software/download.html 3. 美国JPL
可以从OPENCHANNEL网站申请InSAR软件包ROI_PAC 下载地址:
/projects/ROIPAC/
解缠软件模块
Ghiglia 等人编写的基本相位解缠处理C程序包
//public/sci_tech_med/phase_unwrapping/ Chen C. W.等人编写的网络流相位解缠软件
Snaphu1.2
/sar_group/snaphu/
立体观测的原理(1) • SAR 可以以一定的分辨
率来量测方位向和距离 向目标的距离 • 仅仅知道距离并不能 确定目标的位置和相对 于某水准面的高程 • 例如,左图中, 凡是在波束范围内且位 于同一弧线上的目标所 测得的距离都是相等的
单幅影像情形量测的原理
立体几何量测与干涉成像
立体观测的原理(2)
• 从位于不同位置的
传感器获得同一场景
的另一幅影像,就可
以解决上述的不确定
性问题
• 将这两幅影像分别
称为主影像和从影像
立体成像系统量测的原理• 传感器S1和S2之间的距离就是空间基线
立体观测的原理(3)
• 由主影像和从影
像上的一个同名点
上,可以求出地物
目标
• 这里,假设r、
dr、B和α已知
dr的量测误差的影响(1)
dr的量测误差的影响(2)
以ERS-1的实际参数为例
• 斜距分辨率是9.6米,假设主、从影像之间经过精确配准后可分辨出的斜距偏移精度达到1/20个像素
• ERS-1通常的参数是r=800km,θ=23°,基线=100m =》若斜距量测精度为0.45m,得到的高程精度就变成了1.5km
• 如果要改善高程精度,就需要基线更长
=》若基线拉长至15km,高程精度改变为10m
dr的量测误差的影响(3)
以ERS-1实际参数为例
•实际上,基线并不能拉至如此之长。
因为两次成像的视角相差太大,以至后向散射波发生了很大的变化,加上斑点噪声的影响,主、从影像之间的相似性已荡然无存,也就无法找到同名点
=》增加基线并不能根本解决存在的问题
从空间去相关的角度来看,还有一个临界基线的问题
dr的量测误差的影响(4)
dr的量测误差的影响(5)
INSAR之所以能够进行毫米级精度的地表形变监测的原因就在于其量测精度取决于相干雷达波所独具的相位信息,而不是普通光学影像的空间可分辨单元的大小。
因此,雷达波的相位信息的准确提取是决定干涉测量精度的主要因素。
dr的量测误差的影响(6)
相位量测的精度(相位噪声)
成像的几何精度(轨道误差)
雷达信号在空中传播的特性(大气效应)
三种主要模式
• 单轨双天线横向模式 (XTI :Cross –track Interferometry ) • 重复轨道单天线模式 (RTI :Repeat-track Interferometry ) • 双天线单轨纵向模式 (ATI :Along-track Interferometry ) SRTM ERS1/2 TerraSAR-X/TanDEM
单轨双天线横向模式-SRTM
INSAR成像的模式
从初始的INSAR影像对提取地面高程信息,包含有许多环节,相关的关键问题有些尚未解决,使得INSAR实施过程中对系统参数,运行轨道和数据处理等各个方面的要求异常严格,极大地阻碍了INSAR技术的进一步推广应用,主要问题涉及以下几个方面:
• 单视复数影像的高精度自动配准(0.1像素)• 时间基线(temporal baseline)引起的去相关(decorrelation),包括大气影响等问题
• 空间基线(Spatial baseline)的去相关精确估计• 干涉条纹图的质量改善
• 相位解缠算法
• 斜距-地距数据的精确纠正
解决的途径
• 传感器的参数
• 飞行平台的升级(卫星星座)• 数据处理方法
=》永久散射体技术(PS-InSAR)=》与GPS技术集成
=》其他辅助手段(数据融合)
小结
INSAR基本原理立体几何量测与干涉成像INSAR存在的问题INSAR 影像对输入基线估算
去除平地效应高程计算影像配准
干涉成像噪声滤除
相位解缠。