【压轴卷】中考九年级历史下第三单元第一次世界大战和战后初期的世界试题含答案(3)
- 格式:doc
- 大小:118.00 KB
- 文档页数:12
一、选择题1.1919年,《泰晤土报》评论说,巴黎和会与其说引起了中国学生的争取国权运动,不如说它是近代中国人第一次对西方人说“不”的国际会议。
之所以这样说是因为()A.五四运动迫使北洋政府废除了“二十一条”B.中国在巴黎和会上收回了山东主权C.中国代表拒绝在《凡尔赛和约》上签字D.巴黎和会促使中国新民主主义革命的到来2.下列关于第一次世界大战的叙述,错误的是A.战前在欧洲形成了三国同盟和三国协约两大军事集团B.萨拉热窝事件是战争爆发的导火线C.凡尔登战役是大战中最惨烈的战役之一D.英国“光荣革命”是大战爆发的根本原因3.阅读下表,分析苏联工业总产值所占位次发生显著变化的主要原因是1913﹣1937年苏联工业总产值在世界中的地位A.农奴制的废除B.两个五年计划的实施C.未受到经济危机的冲击D.战时共产主义政策的实施4.斯大林曾说:“工业化的中心,工业的基础,就是发展重工业。
”这一思想给苏联发展带来的直接影响是A.建立了社会主义制度B.形成了高度集中的经济体制C.加速了农业的发展D.导致了国民经济比例严重失调5.一战爆发后,意大利“见风使舵”对原盟友作战。
这最能说明“一战”的A.原因B.性质C.特点D.影响6.毛泽东在《论反对日本帝国主义的策略》中说:“1922年美国召集的华盛顿九国会议签订了一个公约,又使中国回复到几个帝国主义国家共同支配的局面。
”材料中的“一个公约”指什么?A.《凡尔登条约》B.《凡尔赛条约》C.《九国公约》D.《联合国家宣言》7.历史是一面镜子。
“萨拉热窝事件”这面镜子给我们的正确启示是A.只要出于爱国目的就可以不择手段B.萨拉热窝事件是一战爆发的根本原因C.只有暴力恐怖手段才能解决国家争端D.突发事件会给人类和平带来巨大威胁8.“三巨头操控世界,德国成待宰羔羊,中国战胜却受害,学生掀起爱国潮。
”歌谣描述的会议A.巴黎和会B.华盛顿会议C.三级会议D.制宪会议9.1928年,苏联开始实施第一个五年计划,并未受美国人的关注。
一、选择题1.20世纪30年代,当有人质疑在五年计划的指导下,苏联却有三分之二的大型企业利用美国的先进技术建成,会造成对资本主义国家的依赖时,斯大林表示:“以为社会主义的经济是一种绝对闭关自守,绝对不依赖周围各国,这就是愚蠢之至”。
据此可知,苏联的工业化建设A.缺少基本的技术基础B.突破计划经济指令的制约C.依赖外资建设重工业D.重视引进外国的先进技术2.“阿芙乐尔”在俄文中的意思是“曙光”或“朝霞",在古罗马神话里,“阿芙乐尔”是司晨的女神,她唤醒人们,送走黑暗,迎来光明。
1917年11月7日,“阿芙乐尔号”巡洋舰的炮声迎来的“光明”是A.第一国际成立B.二月革命的胜利C.巴黎公社革命D.十月革命胜利3.巴黎和会是帝国主义战胜国重新瓜分世界的分赃会议,《凡尔赛条约》内容中最能体现这一实质的是A.德国取消义务兵役制B.德国须支付大量赔款C.阿尔萨斯和洛林归还法国D.德国的海外殖民地由英、法、日等国瓜分4.一战爆发后,意大利“见风使舵”对原盟友作战。
这最能说明“一战”的A.原因B.性质C.特点D.影响5.十月革命的首创性体现为A.使社会主义从空想变为科学B.第一次在落后资本主义国家成功发动社会主义革命C.第一次在发达资本主义国家实践暴力革命理论D.建立了第一个无产阶级革命政权6.第一次世界大战中的这场战役结束已经百年,被炸过的地表仍旧凹凸不平。
据统计,双方总共投射了至少2000万发炮弹,损失近百万人,因此这场战役有“绞肉机”、“地狱”之称。
与上述材料相关的史实是A.来克星顿的枪声B.攻占巴士底狱C.凡尔登战役D.诺曼底登陆7.下表反映了苏联1966—1985年社会总产值年平均增长速度,出现这一变化的根源是A.高度集中的政治经济体制B.赫鲁晓夫改革C.戈尔巴乔夫改革D.苏联解体8.甘地在《印度自治》中说:“正是由于机器使印度赤贫遍野。
曼彻斯特给我们造成的伤害难以估量。
由于曼彻斯特,印度的手工业差不多消亡了。
一、选择题1.“……瓜分德国殖民地。
条约规定剥夺德国全部海外殖民地,由主要战胜国以‘委托统治’形式予以瓜分……”此条约内容出自A.《九国公约》B.《国际联盟盟约》C.《五国条约》D.《凡尔赛和约》2.斯大林曾说:“工业化的中心,工业的基础,就是发展重工业。
”这一思想给苏联发展带来的直接影响是A.建立了社会主义制度B.形成了高度集中的经济体制C.加速了农业的发展D.导致了国民经济比例严重失调3.苏德战争初期,德国的闪击战使苏联陷入不利局面。
但苏联每年制造出4万架飞机、3万辆坦克、12万门大炮和15万挺机枪,最终扭转劣势取得战争胜利。
这表明A.新经济政策的实施使苏联由落后的农业国变成了强大的工业国B.苏联模式为苏联军民夺取反法西斯战争胜利发挥了重要作用C.苏联的政治经济体制日益僵化,工农业生产比例失调D.苏联的改革解决了苏联模式高度集中的经济体制弊端4.有人评价俄国在经历一次重大变革后,便不再是“西欧资本主义的仿效者”,而是“历史的引领者”。
这里的“重大变革”指()A.彼得一世改革B.亚历山大二世改革C.二月革命D.十月革命5.1921年,苏俄农民在交了粮食税后,将自己家里的余粮拿到市场上出售。
美国青年哈默来到了莫斯科,并获得了一所石棉矿的特许经营权。
这些事发生于A.彼得格勒起义时B.推行战时共产主义政策时C.新经济政策实施时D.开展农业集体化运动后6.“三巨头操控世界,德国成待宰羔羊,中国战胜却受害,学生掀起爱国潮。
”歌谣描述的会议A.巴黎和会B.华盛顿会议C.三级会议D.制宪会议7.甘地在《印度自治》中说:“正是由于机器使印度赤贫遍野。
曼彻斯特给我们造成的伤害难以估量。
由于曼彻斯特,印度的手工业差不多消亡了。
”所以甘地()A.自取海水制盐B.拒绝在英国学校读书C.焚烧警察局D.鼓励发展手工纺织业8.法国作家巴比斯的《战火》中有这样一段描述:“(战场上)到处散布着破碎弹片,折断了的武器以及成堆的尸体……其中有些人被抛到十五英尺高,断腿残肢挂在那些幸存的树枝上。
一、选择题1.《凡尔赛和约》签订后,有人说:这不是和平,这是20年的休战!他判断的依据主要是《凡尔赛和约》A.没有确立帝国主义在东亚地区的统治秩序B.没有消除帝国主义国家之间的矛盾C.没有确立帝国主义在欧洲统治的新秩序D.严重损害了中国和其他弱小国家的权利2.英国首相劳合·乔治认为,德国不可能长期忍受条约的压制与束缚,一旦恢复过来,它必然会摆脱条约对它的种种束缚。
“束缚”德国的条约是A.《凡尔赛条约》B.《国际联盟盟约》C.《九国公约》D.《北大西洋公约》3.下列关于第一次世界大战的叙述,错误的是A.战前在欧洲形成了三国同盟和三国协约两大军事集团B.萨拉热窝事件是战争爆发的导火线C.凡尔登战役是大战中最惨烈的战役之一D.英国“光荣革命”是大战爆发的根本原因4.“阿芙乐尔”在俄文中的意思是“曙光”或“朝霞",在古罗马神话里,“阿芙乐尔”是司晨的女神,她唤醒人们,送走黑暗,迎来光明。
1917年11月7日,“阿芙乐尔号”巡洋舰的炮声迎来的“光明”是A.第一国际成立B.二月革命的胜利C.巴黎公社革命D.十月革命胜利5.凯恩斯在评价“凡尔赛一华盛顿体系”时说:“它是一个残忍的胜利者在文明史上所干出的最凶暴的行为之一”。
下列有关这个“体系”的表述不正确的是()A.根据巴黎和会和华盛顿会议而建立B.无法根除帝国主义国家间的矛盾C.建立了一战后国际关系的新秩序D.顾及到弱小国家和民族的利益6.“世界厌倦了流血,它在寻找解脱苦难的办法。
我为印度独特的方式而骄傲,它教会世人如何摆脱暴力引起的混乱。
”材料反映的事件是()A.卡德纳斯改革B.印度独立C.凯末尔革命D.非暴力不合作运动7.巴黎和会是帝国主义战胜国重新瓜分世界的分赃会议,《凡尔赛条约》内容中最能体现这一实质的是A.德国取消义务兵役制B.德国须支付大量赔款C.阿尔萨斯和洛林归还法国D.德国的海外殖民地由英、法、日等国瓜分8.苏德战争初期,德国的闪击战使苏联陷入不利局面。
一、选择题1.该会在帝国主义各国实力发生变化的背景下,建立了一战后列强在东亚及太平洋地区的统治秩序。
如下史实中,与“该会”关系最密切的是A.《凡尔赛条约》签订B.国际联盟建立C.新经济政策实施D.《九国公约》签署2.“世界厌倦了流血,它在寻找解脱苦难的办法。
我为印度独特的方式而骄傲,它教会世人如何摆脱暴力引起的混乱。
”材料反映的事件是()A.卡德纳斯改革B.印度独立C.凯末尔革命D.非暴力不合作运动3.1937年,苏联工业总产值在工农业总产值中的比例由1913年的42%上升到77%,工业生产水平由1913年的世界第5位、欧洲第4位上升为世界第2位、欧洲第1位。
苏联取得这一成就的原因是A.两个五年计划的完成B.赫鲁晓夫的改革C.戈尔巴乔夫的改革D.新经济政策的实施4.当地时间2018年3月5日,俄罗斯莫斯科,民众聚集在莫斯科红场,向斯大林墓献花,纪念斯大林逝世65周年。
以下史实与斯大林无关的是()A.新经济政策B.完成两个五年计划C.实现农业集体化D.高度集中的经济政治体制5.法国官员称:当时西方列强屈从与日本的压力,将德国战前在山东的特权转交给日本,这是不公平的,损害了中国的权益。
这是法国官方第一次对外承认第一次世界大战后不公正对待了中国。
造成这一“不公正”的国际会议是A.慕尼黑会议B.巴黎和会C.华盛顿会议D.雅尔塔会议6.斯大林曾说:“工业化的中心,工业的基础,就是发展重工业。
”这一思想给苏联发展带来的直接影响是A.建立了社会主义制度B.形成了高度集中的经济体制C.加速了农业的发展D.导致了国民经济比例严重失调7.一战爆发后,意大利“见风使舵”对原盟友作战。
这最能说明“一战”的A.原因B.性质C.特点D.影响8.“三巨头操控世界,德国成待宰羔羊,中国战胜却受害,学生掀起爱国潮。
”歌谣描述的会议A.巴黎和会B.华盛顿会议C.三级会议D.制宪会议9.1928年,苏联开始实施第一个五年计划,并未受美国人的关注。
一、选择题1.有学者指出:五四运动是一个典型的“国内国际”互动事件。
如下史实中属于“国际”的是A.萨拉热窝事件B.巴黎和会C.华盛顿会议D.苏联成立2.“苏联经济的发展是在不顾苏联公民的愿望、使他们受损的情况下取得的;苏联公民被迫为将来而努力工作,忍受现在的贫困﹣当时消费品不仅匮乏而且昂贵并且质量低劣。
”《全球通史》中的这段话显示了斯大林模式()A.采用了高度集中的管理体制B.有利于苏联工业化的实现C.在发展工业化的同时忽视民生建设D.有利于苏联经济的可持续发展3.“世界厌倦了流血,它在寻找解脱苦难的办法。
我为印度独特的方式而骄傲,它教会世人如何摆脱暴力引起的混乱。
”材料反映的事件是()A.卡德纳斯改革B.印度独立C.凯末尔革命D.非暴力不合作运动4.法国官员称:当时西方列强屈从与日本的压力,将德国战前在山东的特权转交给日本,这是不公平的,损害了中国的权益。
这是法国官方第一次对外承认第一次世界大战后不公正对待了中国。
造成这一“不公正”的国际会议是A.慕尼黑会议B.巴黎和会C.华盛顿会议D.雅尔塔会议5.巴黎和会是帝国主义战胜国重新瓜分世界的分赃会议,《凡尔赛条约》内容中最能体现这一实质的是A.德国取消义务兵役制B.德国须支付大量赔款C.阿尔萨斯和洛林归还法国D.德国的海外殖民地由英、法、日等国瓜分6.十月革命的首创性体现为A.使社会主义从空想变为科学B.第一次在落后资本主义国家成功发动社会主义革命C.第一次在发达资本主义国家实践暴力革命理论D.建立了第一个无产阶级革命政权7.苏德战争初期,德国的闪击战使苏联陷入不利局面。
但苏联每年制造出4万架飞机、3万辆坦克、12万门大炮和15万挺机枪,最终扭转劣势取得战争胜利。
这表明A.新经济政策的实施使苏联由落后的农业国变成了强大的工业国B.苏联模式为苏联军民夺取反法西斯战争胜利发挥了重要作用C.苏联的政治经济体制日益僵化,工农业生产比例失调D.苏联的改革解决了苏联模式高度集中的经济体制弊端8.1921年,苏俄农民在交了粮食税后,将自己家里的余粮拿到市场上出售。
一、选择题1.在19世纪末20世纪初,欧洲列强先后结成三国同盟和三国协约,他们结盟的目的是()A.维护世界和平B.维护欧洲和平C.维护本国和平D.维护自身利益2.第一次世界大战是一场主要发生在欧洲但波及到全世界的世界大战,是欧洲历史上破坏性最强的战争之一。
关于这次战争的描述,正确的是①导火线是“萨拉热窝事件”②战争爆发后意大利参加了同盟国集团作战③著名战役有凡尔登战役④1918年德国投降,标志着大战的结束A.①②③B.①③④C.②③④D.①②③④3.下图所示为苏联某一时期社会结构的前后变化,它集中反映了A.战时共产主义政策的影响B.新经济政策的结果C.斯大林模式的确立D.赫鲁晓夫改革的后果4.英国首相劳合·乔治认为,德国不可能长期忍受条约的压制与束缚,一旦恢复过来,它必然会摆脱条约对它的种种束缚。
“束缚”德国的条约是A.《凡尔赛条约》B.《国际联盟盟约》C.《九国公约》D.《北大西洋公约》5.斯大林曾说:“工业化的中心,工业的基础,就是发展重工业。
”这一思想给苏联发展带来的直接影响是A.建立了社会主义制度B.形成了高度集中的经济体制C.加速了农业的发展D.导致了国民经济比例严重失调6.巴黎和会是帝国主义战胜国重新瓜分世界的分赃会议,《凡尔赛条约》内容中最能体现这一实质的是A.德国取消义务兵役制B.德国须支付大量赔款C.阿尔萨斯和洛林归还法国D.德国的海外殖民地由英、法、日等国瓜分7.毛泽东在《论反对日本帝国主义的策略》中说:“1922年美国召集的华盛顿九国会议签订了一个公约,又使中国回复到几个帝国主义国家共同支配的局面。
”材料中的“一个公约”指什么?A.《凡尔登条约》B.《凡尔赛条约》C.《九国公约》D.《联合国家宣言》8.有人评价俄国在经历一次重大变革后,便不再是“西欧资本主义的仿效者”,而是“历史的引领者”。
这里的“重大变革”指()A.彼得一世改革B.亚历山大二世改革C.二月革命D.十月革命9.“以实物税代替余粮收集制……纳税后剩余的一切粮食、原料和饲料,农民可以全权处理。
一、选择题1.20世纪90年代,时任美国总统克林顿大力推行新经济改革,他引用当年罗斯福总统的话来阐述自己改革的用意:“从来在美国没有另外一个人,比我对资本主义制度的私人企业、私有财产和私人利润有着更坚强的信仰。
”这表明了他们两位都( )A.没有对资本主义做任何调整B.只维护资产阶级私人利益C.根本目的是维护资本主义制度D.与法西斯专制实质相同2.1937年,苏联工业总产值在工农业总产值中的比例由1913年的42%升到77%,工业生产水平由1913年的世界第5位、欧洲第4位上升为世界第2位、欧洲第1位。
苏联取得这一成就的原因是A.苏联的工业化建议B.农业集体化C.高度集权的政治体制D.新经济政策的实施3.“三巨头操控世界,德国成待宰羔羊,中国战胜却受害,学生掀起爱国潮。
”歌谣描述的会议A.巴黎和会B.华盛顿会议C.三级会议D.制宪会议4.法国作家巴比斯的《战火》中有这样一段描述:“(战场上)到处散布着破碎弹片,折断了的武器以及成堆的尸体……其中有些人被抛到十五英尺高,断腿残肢挂在那些幸存的树枝上。
”该场面应发生在100多年前的()A.凡尔登战役B.莫斯科保卫战C.斯大林格勒保卫战D.诺曼底登陆战5.凯恩斯在评价“凡尔赛—华盛顿体系”时说:“它是一个残忍的胜利者在文明史上所干出最凶暴的行为之一。
”下列有关这个“体系”的表述正确的是A.是帝国主义重新瓜分世界的新体系B.彻底根除了帝国主义国家间的矛盾C.建立了一战后国际关系的稳定新秩序D.维护了中国等弱小战胜国的利益6.列宁在探索社会主议建设方面实事求是,勇于创新的精神主要体现在()A.实行战时共产主义政策B.实行新经济政策C.建立高度集中的政治、经济体制D.颁布苏联宪法7.“这次改革的影响之大,被人称为法国大革命后最伟大的社会运动。
因此亚历山大二世获得了‘解放者’的名号”,“这项改革”是指A.法国大革命B.拿破仑帝国建立C.美国独立战争D.俄国废除农奴制8.“1928年,苏联的工业产值还不到德国的一半、美国的八分之一。
一、选择题1.20世纪上半期召开的巴黎和会、华盛顿会议产生了深远影响。
巴黎和会和华盛顿会议相似之处不包括( )A.由少数帝国主义大国操纵B.均有损中国主权C.对战败国进行了掠夺D.都确立了新的国际秩序2.在巴黎和会上,为了拉拢日本,英、法、美无视中国的反对和抗议,决定把德国在山东的一切权益转让给日本。
但是在华盛顿会议上,英、美支持中国收回山东主权的要求。
英、美态度发生转变主要是因为A.尊重和维护中国主权B.中国国际地位的提高C.要防止战争再次爆发D.要遏制日本独霸中国3.“世界厌倦了流血,它在寻找解脱苦难的办法。
我为印度独特的方式而骄傲,它教会世人如何摆脱暴力引起的混乱。
”材料反映的事件是()A.卡德纳斯改革B.印度独立C.凯末尔革命D.非暴力不合作运动4.1937年,苏联工业总产值在工农业总产值中的比例由1913年的42%上升到77%,工业生产水平由1913年的世界第5位、欧洲第4位上升为世界第2位、欧洲第1位。
苏联取得这一成就的原因是A.两个五年计划的完成B.赫鲁晓夫的改革C.戈尔巴乔夫的改革D.新经济政策的实施5.阅读下表,分析苏联工业总产值所占位次发生显著变化的主要原因是1913﹣1937年苏联工业总产值在世界中的地位A.农奴制的废除B.两个五年计划的实施C.未受到经济危机的冲击D.战时共产主义政策的实施6.一战爆发后,意大利“见风使舵”对原盟友作战。
这最能说明“一战”的A.原因B.性质C.特点D.影响7.“以实物税代替余粮收集制……纳税后剩余的一切粮食、原料和饲料,农民可以全权处理。
”苏俄实行这一政策的目的是A.夺取十月革命胜利B.恢复发展国民经济C.推动工业化建设D.对付美国的“冷战”8.1928年,苏联开始实施第一个五年计划,并未受美国人的关注。
四年以后这种情况发生变化,美国出版了大量关于苏联的著作,如人《俄罗斯的黎明》《俄国今日:我们从中能学到什么?》等。
当时,苏联吸引美国人的主要是A.新经济政策深得人心B.农业集体化推进C.工业化取得显著成效D.文学和艺术空前繁荣9.下表反映了苏联1966—1985年社会总产值年平均增长速度,出现这一变化的根源是A.高度集中的政治经济体制B.赫鲁晓夫改革C.戈尔巴乔夫改革D.苏联解体10.俄国十月革命与二月革命相比,最大的不同点是A.布尔什维克党在斗争中起了领导作用B.目的在于推翻资产阶级统治,实行无产阶级专政C.工人阶级领导建立了全国性苏维埃政权D.经历了和平到暴力的斗争过程11.法国作家巴比斯的《战火》中有这样一段描述:“(战场上)到处散布着破碎弹片,折断了的武器以及成堆的尸体……其中有些人被抛到十五英尺高,断腿残肢挂在那些幸存的树枝上。
一、选择题1.意大利作为德奥战前的盟友,在一战爆发后没有参加德奥集团,反而参加了协约国对原来的“盟友”作战,这最能说明第一次世界大战的()。
A.原因B.特征C.性质D.结果2.1921年苏俄政府开始实行的政策规定:“实行积食税,衣民纳税后的余粮可以在市场上自由买卖;退还一部分收归国有的企业;在一定范图进行自由贸易。
”这一政策是:A.废除农奴制法令B.明治维新C.战时共产主义政策D.新经济改策3.下列关于第一次世界大战的叙述,错误的是A.战前在欧洲形成了三国同盟和三国协约两大军事集团B.萨拉热窝事件是战争爆发的导火线C.凡尔登战役是大战中最惨烈的战役之一D.英国“光荣革命”是大战爆发的根本原因4.一战爆发后,意大利“见风使舵”对原盟友作战。
这最能说明“一战”的A.原因B.性质C.特点D.影响5.苏德战争初期,德国的闪击战使苏联陷入不利局面。
但苏联每年制造出4万架飞机、3万辆坦克、12万门大炮和15万挺机枪,最终扭转劣势取得战争胜利。
这表明A.新经济政策的实施使苏联由落后的农业国变成了强大的工业国B.苏联模式为苏联军民夺取反法西斯战争胜利发挥了重要作用C.苏联的政治经济体制日益僵化,工农业生产比例失调D.苏联的改革解决了苏联模式高度集中的经济体制弊端6.有人评价俄国在经历一次重大变革后,便不再是“西欧资本主义的仿效者”,而是“历史的引领者”。
这里的“重大变革”指()A.彼得一世改革B.亚历山大二世改革C.二月革命D.十月革命7.1937年,苏联工业总产值在工农业总产值中的比例由1913年的42%升到77%,工业生产水平由1913年的世界第5位、欧洲第4位上升为世界第2位、欧洲第1位。
苏联取得这一成就的原因是A.苏联的工业化建议B.农业集体化C.高度集权的政治体制D.新经济政策的实施8.第一次世界大战中的这场战役结束已经百年,被炸过的地表仍旧凹凸不平。
据统计,双方总共投射了至少2000万发炮弹,损失近百万人,因此这场战役有“绞肉机”、“地狱”之称。
一、选择题1.《大国崛起》解说词中说到:“内战之后,美国成为了单一的、联合的、强大的国家,这奠定了美国在20世纪成为世界第一强国的基础。
”这场内战在美国历史上被称为第二次资产阶级革命,其依据是()A.消除了种族歧视B.维护了国家统一C.进一步扫清了资本主义发展的障碍 D.获得了国家独立和民族解放2.在巴黎和会上,为了拉拢日本,英、法、美无视中国的反对和抗议,决定把德国在山东的一切权益转让给日本。
但是在华盛顿会议上,英、美支持中国收回山东主权的要求。
英、美态度发生转变主要是因为A.尊重和维护中国主权B.中国国际地位的提高C.要防止战争再次爆发D.要遏制日本独霸中国3.“世界厌倦了流血,它在寻找解脱苦难的办法。
我为印度独特的方式而骄傲,它教会世人如何摆脱暴力引起的混乱。
”材料反映的事件是()A.卡德纳斯改革B.印度独立C.凯末尔革命D.非暴力不合作运动4.十月革命的首创性体现为A.使社会主义从空想变为科学B.第一次在落后资本主义国家成功发动社会主义革命C.第一次在发达资本主义国家实践暴力革命理论D.建立了第一个无产阶级革命政权5.“以实物税代替余粮收集制……纳税后剩余的一切粮食、原料和饲料,农民可以全权处理。
”苏俄实行这一政策的目的是A.夺取十月革命胜利B.恢复发展国民经济C.推动工业化建设D.对付美国的“冷战”6.斯大林说:“工业化的中心,工业化的基础,就是发展重工业(燃料、金属等等)。
归根到底,就是发展生产资料的生产,发展本国的机器制造业。
”斯大林的这段话表明A.苏联准备实行农业集体化B.苏联实行计划经济体制C.苏联找到了工业化的正确途径D.苏联优先发展重工业7.这是流行于前苏联的一则笑话:某主妇到食品店买肉。
“有肉吗?…‘没有。
…’那牛奶呢?”“我们只管卖肉,过街那家店看有没有牛奶卖。
”这则笑话A.赞扬苏联人特别有幽默感B.说明社会主义制度不能解放和发展生产力C.讽刺苏联高度集中的经济政治体制带来的物质短缺问题D.表明苏联人特别爱吃肉、喝牛奶8.1916年11月,罗曼•罗兰在《战时日记》中写道:“欧洲正在奔向奴役和毁灭。
一、选择题1.意大利作为德奥战前的盟友,在一战爆发后没有参加德奥集团,反而参加了协约国对原来的“盟友”作战,这最能说明第一次世界大战的()。
A.原因B.特征C.性质D.结果2.当地时间2018年3月5日,俄罗斯莫斯科,民众聚集在莫斯科红场,向斯大林墓献花,纪念斯大林逝世65周年。
以下史实与斯大林无关的是()A.新经济政策B.完成两个五年计划C.实现农业集体化D.高度集中的经济政治体制3.十月革命的首创性体现为A.使社会主义从空想变为科学B.第一次在落后资本主义国家成功发动社会主义革命C.第一次在发达资本主义国家实践暴力革命理论D.建立了第一个无产阶级革命政权4.甘地在《印度自治》中说:“正是由于机器使印度赤贫遍野。
曼彻斯特给我们造成的伤害难以估量。
由于曼彻斯特,印度的手工业差不多消亡了。
”所以甘地()A.自取海水制盐B.拒绝在英国学校读书C.焚烧警察局D.鼓励发展手工纺织业5.凯恩斯在评价“凡尔赛—华盛顿体系”时说:“它是一个残忍的胜利者在文明史上所干出最凶暴的行为之一。
”下列有关这个“体系”的表述正确的是A.是帝国主义重新瓜分世界的新体系B.彻底根除了帝国主义国家间的矛盾C.建立了一战后国际关系的稳定新秩序D.维护了中国等弱小战胜国的利益6.“核心是肯定美国提出的在华实行‘门户开放,机会均等’的原则,……使日本独占中国的野心遭到挫折。
实质上是在美国占优势的基础上,帝国主义列强建立的对中国的联合统治,加深了中国的半殖民地地位。
”以上材料是在谈论()A.《凡尔赛和约》B.《九国公约》C.《辛丑条约》D.《中美联合公告》7.列宁在探索社会主议建设方面实事求是,勇于创新的精神主要体现在()A.实行战时共产主义政策B.实行新经济政策C.建立高度集中的政治、经济体制D.颁布苏联宪法8.这是流行于前苏联的一则笑话:某主妇到食品店买肉。
“有肉吗?…‘没有。
…’那牛奶呢?”“我们只管卖肉,过街那家店看有没有牛奶卖。
一、选择题1.意大利作为德奥战前的盟友,在一战爆发后没有参加德奥集团,反而参加了协约国对原来的“盟友”作战,这最能说明第一次世界大战的()。
A.原因B.特征C.性质D.结果2.英国首相劳合·乔治认为,德国不可能长期忍受条约的压制与束缚,一旦恢复过来,它必然会摆脱条约对它的种种束缚。
“束缚”德国的条约是A.《凡尔赛条约》B.《国际联盟盟约》C.《九国公约》D.《北大西洋公约》3.凯恩斯在评价“凡尔赛一华盛顿体系”时说:“它是一个残忍的胜利者在文明史上所干出的最凶暴的行为之一”。
下列有关这个“体系”的表述不正确的是()A.根据巴黎和会和华盛顿会议而建立B.无法根除帝国主义国家间的矛盾C.建立了一战后国际关系的新秩序D.顾及到弱小国家和民族的利益4.阅读下表,分析苏联工业总产值所占位次发生显著变化的主要原因是1913﹣1937年苏联工业总产值在世界中的地位A.农奴制的废除B.两个五年计划的实施C.未受到经济危机的冲击D.战时共产主义政策的实施5.法国官员称:当时西方列强屈从与日本的压力,将德国战前在山东的特权转交给日本,这是不公平的,损害了中国的权益。
这是法国官方第一次对外承认第一次世界大战后不公正对待了中国。
造成这一“不公正”的国际会议是A.慕尼黑会议B.巴黎和会C.华盛顿会议D.雅尔塔会议6.巴黎和会是帝国主义战胜国重新瓜分世界的分赃会议,《凡尔赛条约》内容中最能体现这一实质的是A.德国取消义务兵役制B.德国须支付大量赔款C.阿尔萨斯和洛林归还法国D.德国的海外殖民地由英、法、日等国瓜分7.毛泽东在《论反对日本帝国主义的策略》中说:“1922年美国召集的华盛顿九国会议签订了一个公约,又使中国回复到几个帝国主义国家共同支配的局面。
”材料中的“一个公约”指什么?A.《凡尔登条约》B.《凡尔赛条约》C.《九国公约》D.《联合国家宣言》8.“三巨头操控世界,德国成待宰羔羊,中国战胜却受害,学生掀起爱国潮。
一、选择题1.1916年11月,罗曼•罗兰在《战时日记》中写道:“欧洲正在奔向奴役和毁灭。
两年以来,它一直疯狂地沿着这条灾难的道路越走越远…”这里所说的“奔向奴役和毁灭”开始于()A.拿破仑执政B.第一次世界大战爆发C.希特勒上台D.第二次世界大战爆发2.“阿芙乐尔”在俄文中的意思是“曙光”或“朝霞",在古罗马神话里,“阿芙乐尔”是司晨的女神,她唤醒人们,送走黑暗,迎来光明。
1917年11月7日,“阿芙乐尔号”巡洋舰的炮声迎来的“光明”是A.第一国际成立B.二月革命的胜利C.巴黎公社革命D.十月革命胜利3.“世界厌倦了流血,它在寻找解脱苦难的办法。
我为印度独特的方式而骄傲,它教会世人如何摆脱暴力引起的混乱。
”材料反映的事件是()A.卡德纳斯改革B.印度独立C.凯末尔革命D.非暴力不合作运动4.1937年,苏联工业总产值在工农业总产值中的比例由1913年的42%上升到77%,工业生产水平由1913年的世界第5位、欧洲第4位上升为世界第2位、欧洲第1位。
苏联取得这一成就的原因是A.两个五年计划的完成B.赫鲁晓夫的改革C.戈尔巴乔夫的改革D.新经济政策的实施5.阅读下表,分析苏联工业总产值所占位次发生显著变化的主要原因是1913﹣1937年苏联工业总产值在世界中的地位A.农奴制的废除B.两个五年计划的实施C.未受到经济危机的冲击D.战时共产主义政策的实施6.斯大林曾说:“工业化的中心,工业的基础,就是发展重工业。
”这一思想给苏联发展带来的直接影响是A.建立了社会主义制度B.形成了高度集中的经济体制C.加速了农业的发展D.导致了国民经济比例严重失调7.十月革命的首创性体现为A.使社会主义从空想变为科学B.第一次在落后资本主义国家成功发动社会主义革命C.第一次在发达资本主义国家实践暴力革命理论D.建立了第一个无产阶级革命政权8.毛泽东在《论反对日本帝国主义的策略》中说:“1922年美国召集的华盛顿九国会议签订了一个公约,又使中国回复到几个帝国主义国家共同支配的局面。
一、选择题1.列宁在探索社会主议建设方面实事求是,勇于创新的精神主要体现在()A.实行战时共产主义政策B.实行新经济政策C.建立高度集中的政治、经济体制D.颁布苏联宪法2.下图所示为苏联某一时期社会结构的前后变化,它集中反映了A.战时共产主义政策的影响B.新经济政策的结果C.斯大林模式的确立D.赫鲁晓夫改革的后果3.1921年苏俄政府开始实行的政策规定:“实行积食税,衣民纳税后的余粮可以在市场上自由买卖;退还一部分收归国有的企业;在一定范图进行自由贸易。
”这一政策是:A.废除农奴制法令B.明治维新C.战时共产主义政策D.新经济改策4.“阿芙乐尔”在俄文中的意思是“曙光”或“朝霞",在古罗马神话里,“阿芙乐尔”是司晨的女神,她唤醒人们,送走黑暗,迎来光明。
1917年11月7日,“阿芙乐尔号”巡洋舰的炮声迎来的“光明”是A.第一国际成立B.二月革命的胜利C.巴黎公社革命D.十月革命胜利5.“苏联经济的发展是在不顾苏联公民的愿望、使他们受损的情况下取得的;苏联公民被迫为将来而努力工作,忍受现在的贫困﹣当时消费品不仅匮乏而且昂贵并且质量低劣。
”《全球通史》中的这段话显示了斯大林模式()A.采用了高度集中的管理体制B.有利于苏联工业化的实现C.在发展工业化的同时忽视民生建设D.有利于苏联经济的可持续发展6.凯恩斯在评价“凡尔赛一华盛顿体系”时说:“它是一个残忍的胜利者在文明史上所干出的最凶暴的行为之一”。
下列有关这个“体系”的表述不正确的是()A.根据巴黎和会和华盛顿会议而建立B.无法根除帝国主义国家间的矛盾C.建立了一战后国际关系的新秩序D.顾及到弱小国家和民族的利益7.在巴黎和会上,为了拉拢日本,英、法、美无视中国的反对和抗议,决定把德国在山东的一切权益转让给日本。
但是在华盛顿会议上,英、美支持中国收回山东主权的要求。
英、美态度发生转变主要是因为A.尊重和维护中国主权B.中国国际地位的提高C.要防止战争再次爆发D.要遏制日本独霸中国8.“世界厌倦了流血,它在寻找解脱苦难的办法。
一、选择题1.该会在帝国主义各国实力发生变化的背景下,建立了一战后列强在东亚及太平洋地区的统治秩序。
如下史实中,与“该会”关系最密切的是A.《凡尔赛条约》签订B.国际联盟建立C.新经济政策实施D.《九国公约》签署2.下列关于第一次世界大战的叙述,错误的是A.战前在欧洲形成了三国同盟和三国协约两大军事集团B.萨拉热窝事件是战争爆发的导火线C.凡尔登战役是大战中最惨烈的战役之一D.英国“光荣革命”是大战爆发的根本原因3.在一次国际会议上,中国政府代表顾维钧愤怒地说:“日本在全世界面前偷了整个山东省……中国不能失去山东,就像西方不能失去耶律撒冷一样。
”这次“国际会议”是指A.巴黎和会B.华盛顿会议C.开罗会议”D.雅尔塔会议4.斯大林曾说:“工业化的中心,工业的基础,就是发展重工业。
”这一思想给苏联发展带来的直接影响是A.建立了社会主义制度B.形成了高度集中的经济体制C.加速了农业的发展D.导致了国民经济比例严重失调5.一战爆发后,意大利“见风使舵”对原盟友作战。
这最能说明“一战”的A.原因B.性质C.特点D.影响6.1928年,苏联开始实施第一个五年计划,并未受美国人的关注。
四年以后这种情况发生变化,美国出版了大量关于苏联的著作,如人《俄罗斯的黎明》《俄国今日:我们从中能学到什么?》等。
当时,苏联吸引美国人的主要是A.新经济政策深得人心B.农业集体化推进C.工业化取得显著成效D.文学和艺术空前繁荣7.第一次世界大战中的这场战役结束已经百年,被炸过的地表仍旧凹凸不平。
据统计,双方总共投射了至少2000万发炮弹,损失近百万人,因此这场战役有“绞肉机”、“地狱”之称。
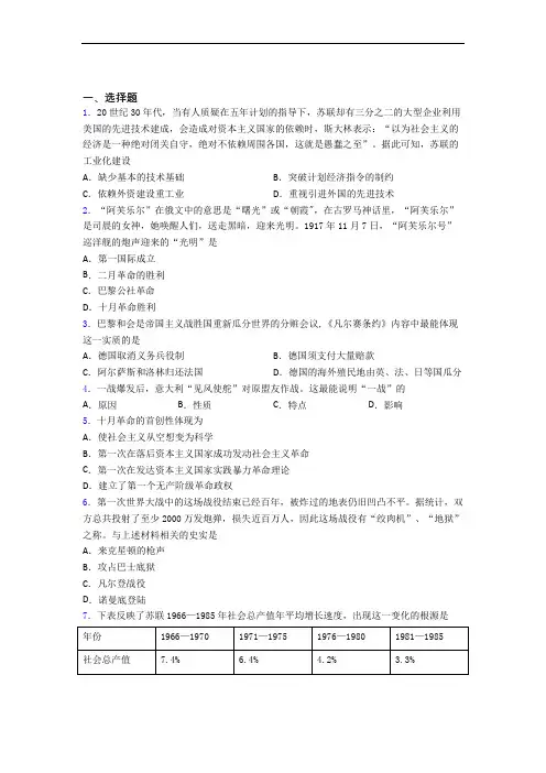
与上述材料相关的史实是A.来克星顿的枪声B.攻占巴士底狱C.凡尔登战役D.诺曼底登陆8.下表反映了苏联1966—1985年社会总产值年平均增长速度,出现这一变化的根源是年份1966—19701971—19751976—19801981—1985社会总产值7.4% 6.4% 4.2% 3.3%A.高度集中的政治经济体制B.赫鲁晓夫改革C.戈尔巴乔夫改革D.苏联解体9.俄国十月革命与二月革命相比,最大的不同点是A.布尔什维克党在斗争中起了领导作用B.目的在于推翻资产阶级统治,实行无产阶级专政C.工人阶级领导建立了全国性苏维埃政权D.经历了和平到暴力的斗争过程10.列宁在探索社会主议建设方面实事求是,勇于创新的精神主要体现在()A.实行战时共产主义政策B.实行新经济政策C.建立高度集中的政治、经济体制D.颁布苏联宪法11.如下图这张拍摄于第一次世界大战时期的新闻照片可以用来直接佐证凡尔登战役中戴着防毒面具的法国士兵A.凡尔登战役因惨烈被称为“绞肉机”B.防毒面具使法军赢得了凡尔登战役的胜利C.凡尔登战役中使用了化学武器D.凡尔登战役是第一次世界大战的转折点12.绘制历史示意图有助于从整体上理解历史。
一、选择题1.1919年,《泰晤土报》评论说,巴黎和会与其说引起了中国学生的争取国权运动,不如说它是近代中国人第一次对西方人说“不”的国际会议。
之所以这样说是因为()A.五四运动迫使北洋政府废除了“二十一条”B.中国在巴黎和会上收回了山东主权C.中国代表拒绝在《凡尔赛和约》上签字D.巴黎和会促使中国新民主主义革命的到来2.1921年苏俄政府开始实行的政策规定:“实行积食税,衣民纳税后的余粮可以在市场上自由买卖;退还一部分收归国有的企业;在一定范图进行自由贸易。
”这一政策是:A.废除农奴制法令B.明治维新C.战时共产主义政策D.新经济改策3.在巴黎和会上,为了拉拢日本,英、法、美无视中国的反对和抗议,决定把德国在山东的一切权益转让给日本。
但是在华盛顿会议上,英、美支持中国收回山东主权的要求。
英、美态度发生转变主要是因为A.尊重和维护中国主权B.中国国际地位的提高C.要防止战争再次爆发D.要遏制日本独霸中国4.在一次国际会议上,中国政府代表顾维钧愤怒地说:“日本在全世界面前偷了整个山东省……中国不能失去山东,就像西方不能失去耶律撒冷一样。
”这次“国际会议”是指A.巴黎和会B.华盛顿会议C.开罗会议”D.雅尔塔会议5.1937年,苏联工业总产值在工农业总产值中的比例由1913年的42%上升到77%,工业生产水平由1913年的世界第5位、欧洲第4位上升为世界第2位、欧洲第1位。
苏联取得这一成就的原因是A.两个五年计划的完成B.赫鲁晓夫的改革C.戈尔巴乔夫的改革D.新经济政策的实施6.一战爆发后,意大利“见风使舵”对原盟友作战。
这最能说明“一战”的A.原因B.性质C.特点D.影响7.十月革命的首创性体现为A.使社会主义从空想变为科学B.第一次在落后资本主义国家成功发动社会主义革命C.第一次在发达资本主义国家实践暴力革命理论D.建立了第一个无产阶级革命政权8.1937年,苏联工业总产值在工农业总产值中的比例由1913年的42%升到77%,工业生产水平由1913年的世界第5位、欧洲第4位上升为世界第2位、欧洲第1位。
一、选择题1.当两万多名武装工人和水兵冲向不足两千人把守的临时政府在彼得格勒的最后一个堡垒冬宫的时候,政权的更迭就像街头换岗一样,波澜不惊也就在情理之中了。
可见,十月革命胜利的原因在于布尔什维克A.实施了战时共产主义政策B.掌握了优势力量C.建立了苏维埃政府D.得到了外国革命者的支援2.下图所示为苏联某一时期社会结构的前后变化,它集中反映了A.战时共产主义政策的影响B.新经济政策的结果C.斯大林模式的确立D.赫鲁晓夫改革的后果3.英国首相劳合·乔治认为,德国不可能长期忍受条约的压制与束缚,一旦恢复过来,它必然会摆脱条约对它的种种束缚。
“束缚”德国的条约是A.《凡尔赛条约》B.《国际联盟盟约》C.《九国公约》D.《北大西洋公约》4.“苏联经济的发展是在不顾苏联公民的愿望、使他们受损的情况下取得的;苏联公民被迫为将来而努力工作,忍受现在的贫困﹣当时消费品不仅匮乏而且昂贵并且质量低劣。
”《全球通史》中的这段话显示了斯大林模式()A.采用了高度集中的管理体制B.有利于苏联工业化的实现C.在发展工业化的同时忽视民生建设D.有利于苏联经济的可持续发展5.1937年,苏联工业总产值在工农业总产值中的比例由1913年的42%上升到77%,工业生产水平由1913年的世界第5位、欧洲第4位上升为世界第2位、欧洲第1位。
苏联取得这一成就的原因是A.两个五年计划的完成B.赫鲁晓夫的改革C.戈尔巴乔夫的改革D.新经济政策的实施6.阅读下表,分析苏联工业总产值所占位次发生显著变化的主要原因是1913﹣1937年苏联工业总产值在世界中的地位1913年1928年1937年世界第5位世界第5位世界第2位A.农奴制的废除B.两个五年计划的实施C.未受到经济危机的冲击D.战时共产主义政策的实施7.苏德战争初期,德国的闪击战使苏联陷入不利局面。
但苏联每年制造出4万架飞机、3万辆坦克、12万门大炮和15万挺机枪,最终扭转劣势取得战争胜利。
这表明A.新经济政策的实施使苏联由落后的农业国变成了强大的工业国B.苏联模式为苏联军民夺取反法西斯战争胜利发挥了重要作用C.苏联的政治经济体制日益僵化,工农业生产比例失调D.苏联的改革解决了苏联模式高度集中的经济体制弊端8.有人评价俄国在经历一次重大变革后,便不再是“西欧资本主义的仿效者”,而是“历史的引领者”。
这里的“重大变革”指()A.彼得一世改革B.亚历山大二世改革C.二月革命D.十月革命9.历史是一面镜子。
“萨拉热窝事件”这面镜子给我们的正确启示是A.只要出于爱国目的就可以不择手段B.萨拉热窝事件是一战爆发的根本原因C.只有暴力恐怖手段才能解决国家争端D.突发事件会给人类和平带来巨大威胁10.1928年,苏联开始实施第一个五年计划,并未受美国人的关注。
四年以后这种情况发生变化,美国出版了大量关于苏联的著作,如人《俄罗斯的黎明》《俄国今日:我们从中能学到什么?》等。
当时,苏联吸引美国人的主要是A.新经济政策深得人心B.农业集体化推进C.工业化取得显著成效D.文学和艺术空前繁荣11.下图是1947年美国人画的一幅漫画。
“?”处对应的正确选项是()A.杜鲁门主义B.马歇尔计划C.两极格局D.北大西洋公约组织12.绘制历史示意图有助于从整体上理解历史。
下面的示意图可以帮助我们学习A.第一次世界大战的背景B.凡尔赛体系下蕴含的矛盾C.第二次世界大战的经过D.两极格局下的对抗和冲突13.19世纪末,德国声称:我们过去把土地让给一个邻国,把海上让给另一个邻国的时期已经一去不复返了,……我们也要为自己要求在日光下的地盘,为与邻国争夺“日光下的地盘”,德国缔结的军事集团是A.三国协约B.三国同盟C.轴心国集团D.法西斯党14.透过现象看本质是认识和评价历史现象的重要方法。
下列表述属于揭示历史现象的本质的是()A.1914 年,奥匈帝国向塞尔维亚宣战B.1917 年,美国对德宣战C.第一次世界大战是一场帝国主义战争D.1918 年 11 月,德国投降15.“到1917年秋天,俄国的经济已濒于全面崩溃,粮食危机已经发展成为城市居民的真正饥荒,彼得格勒、莫斯科的居民每天只能得到110克面包。
人民对临时政府的统治再也无法忍受下去,工农的革命斗争和起义不断发生。
”上述材料说明了A.十月革命爆发的时机已经成熟B.俄国已经退出了第一次世界大战C.封建农奴制残余依旧大量存在D.十月革命得益于列宁的正确领导16.《二战秘史》的结语中写道:“关于反法西斯战争……着重于强调不同力量的协调与合作,认为邪恶轴心国家的政权被推翻是各方共同努力的结果。
”下列事件与此观点相符的是A.慕尼黑会议的召开B.《联合国家宣言》的签署C.马歇尔计划的实施D.华沙条约组织的建立17.《大国崛起》解说词中说到:“内战之后,美国成为了单一的、联合的、强大的国家,这奠定了美国在20世纪成为世界第一强国的基础。
”这场内战在美国历史上被称为第二次资产阶级革命,其依据是()A.消除了种族歧视B.维护了国家统一C.进一步扫清了资本主义发展的障碍 D.获得了国家独立和民族解放18.哈默作为第一个在苏俄经营租让企业的美国人,还劝说大资本家亨利•福特到俄国开办企业。
这个坚决反共的老头子,终于听从了哈默的建议,成了在苏俄经销福特汽车和拖拉机的唯一代理人。
福特一开先例,其他的公司也一拥而上。
哈默、福特之所以能在苏俄开设工厂,主要是因为()A.苏维埃政府颁发《和平法令》B.苏维埃政府推行了战时共产主义政策C.苏俄全面实施新经济政策D.苏联推行计划与市场结合的经济模式19.毛泽东认为:“十月社会主义革命不只是开创了俄国历史的新纪元,而且开创了世界历史的新纪元”,这主要由于十月革命A.废除了俄国农奴制B.诞生了世界第一个社会主义国家C.由传统的农业国变成强盛的工业国D.粉碎了外国的武装干涉和国内反革命叛乱20.苏联新经济政策一执行,混乱和饥荒马上就开始平息下去,城市恢复生机,市场上大商店又开始有了产品的供物价也随之下降。
材料反映了新经济政策()A.促进了经济的迅速恢复B.取得了国内战争的胜利C.迅速实现了苏联工业化D.苏联建成社会主义21.马克思说:人类社会发展是一个多线的进程,不同国家和地区在社会历史发展的道路存在社会历史发展的道路存在着多样化和常规性。
对以下国家的描述正确的是A.埃及人民在扎格鲁尔的领导下,通过武装斗争,获得了完全独立B.墨西哥在卡德纳斯的领导下进行了民主改革,走上了发展道路C.印度人民在甘地的领导下,取得了民族解放和国家独立D.俄国人民在列宁的领导下通过十月革命成为世界工业强国22.某学者说:“苏联制度的设计用意,在于尽快将一个极落后、开发度极低的国家,早早送上工业化的大道……尽管这个制度极其缺乏效率,极其浪费,但毕竟达到了上述目标。
”据此可知,该学者A.完全赞同列宁的新经济政策B.客观评价战时共产主义政策C.认为斯大林模式有合理之处D.否认赫鲁晓夫改革的必要性23.某历史公众号准备推送一期专题:凡尔赛-华盛顿体系。
下列各项可以放进专题资源包的是()①论文:《德国为什么被排除在巴黎和会之外》②视频:《联合国的成立》③图片:《丘吉尔、罗斯福、斯大林参加雅尔塔会议》④文件:《九国公约》A.①②B.③④C.①④D.②④24.公约标榜尊重中国的主权、独立与领土完整;建立并维护各国在中国的商务实业“机会均等”原则。
上述内容应该出自()A.《凡尔赛和约》B.《国际联盟盟约》 C.《九国公约》D.《辛丑条约》25.《凡尔赛和约》签订后,有人说:这不是和平,这是20年的休战!他判断的依据主要是《凡尔赛和约》A.没有确立帝国主义在东亚地区的统治秩序B.没有消除帝国主义国家之间的矛盾C.没有确立帝国主义在欧洲统治的新秩序D.严重损害了中国和其他弱小国家的权利【参考答案】***试卷处理标记,请不要删除一、选择题1.B解析:B【解析】【分析】【详解】分析题干的“当两万多名武装工人和水兵冲向不足两千人把守的临时政府在彼得格勒的最后一个堡垒冬宫的时候,政权的更迭就像街头换岗一样”可知,布尔什维克掌握了优势力量,这是十月革命取得胜利的原因之一,故B符合题意;实施了战时共产主义政策与题干材料无关,排除A;建立了苏维埃政府是十月革命的结果,排除C;得到了外国革命者的支援与题干材料无关,排除D。
故选B。
【点睛】紧扣题干的“当两万多名武装工人和水兵冲向不足两千人把守的临时政府在彼得格勒的最后一个堡垒冬宫的时候,政权的更迭就像街头换岗一样”进行分析,归纳十月革命胜利的原因。
2.C解析:C【解析】【分析】【详解】从图中可知,前期个体农户占有绝大部分的比例,集体农庄农户占有很小的比例,工人占有率也不多,资产阶级和地主还占有一部分。
但是在后期资产阶级和地主消失了,工人和集体农庄农户占绝大部分,个体农户占有很小比例。
它反映了斯大林时期,实行高度集中的经济体制,表明实行农业集体化已经完成,故正确答案为C。
战时共产主义政策不符合题干中的社会结构成分的变化,故A项错误;新经济政策允许市场和私人企业的存在,故B项错误;赫鲁晓夫改革的后果与题干无关,故D项错误。
ABD均错误,不符合题意,故选C。
3.A解析:A【解析】【详解】依据所学可知,英国首相劳合·乔治、法国总理克里孟梭以及美国总统威尔逊是操纵巴黎和会的三巨头。
巴黎和会上制定惩治德国的条约是《凡尔赛条约》,A符合题意;国际联盟成立的宗旨不是惩罚德国,B不符合题意;《九国公约》主要是针对中国问题而签署的条约,C不符合题意;《北大西洋公约》是二战后冷战在军事方面的表现,D不符合题意。
故选A。
4.C解析:C【解析】【分析】【详解】依据所学可知,20世纪30年代苏联实现了社会主义工业化,斯大林模式形成。
斯大林模式。
经济上,斯大林模式表现为高度集中的计划经济体制,以国家工业发展为唯一目的,以行政手段管理经济,限制商品货币关系,片面发展重工业,导致农业和轻工业长期处于落后状态,在工业化的同时忽视了民生。
C项符合题意;ABD不符合题意;故此题选C。
5.A解析:A【解析】根据材料内容结合所学知识可知,从1928年到1937年苏联在斯大林的领导下相继完成了两个五年计划,使苏联迅速的由落后的农业国转变为先进的工业国,工业总产值居欧洲第一,世界第二。
B项赫鲁晓夫改革是在20世纪50年代,改革没有消除斯大林模式的弊端;C项戈尔巴乔夫的改革是在20世纪80年代,最终导致苏联的解体;D项新经济政策的实施是列宁在1921年到1925年采取的经济政策。
A项符合题意,故选A。
6.B解析:B【解析】【分析】【详解】根据图表信息结合所学知识可知:从1928年到1937年苏联先后完成了第一个和第二个五年计划,到两个五年计划完成后,苏联由落后的农业国变成强盛的工业国,到1937年苏联工业总产值跃居欧洲第一,世界第二,B符合题意;农奴制的废除是1861年,与题文时间不符,排除A;经济危机是资本主义世界爆发的,苏联是社会主义国家,排除C;战时共产主义政策是1917年——1921年,与题文时间不符,排除D。